scRNA-seq Integration and Differential Expression¶
Author: Manveer Chauhan, Clark Lab, The University of Melbourne.
Contributors: Vini Salazar, Melbourne Bioinformatics.
Last updated October 2024.
Overview¶
Topic
- Genomics
- Transcriptomics
- Proteomics
- Metabolomics
- Statistics and visualisation
- Structural Modelling
- Basic skills
Skill level
- Beginner
- Intermediate
- Advanced
Data: IFNB-Stimulated and Control PBMCs.
Tools: R >=4.4.0 and associated packages:
- Seurat
- SeuratData
- tidyverse
- DESeq2
- patchwork
- pheatmap
- grid
- metap
Pipeline:
Section 1: Setup, Quality Control and Sample Integration.
Section 2: Differential Gene Expression when dealing with two treatment conditions.
Section 3: Differential Expression using a pseudobulk approach and DESeq2.
Learning objectives:
- Gain more familiarity with standard scRNA-seq Quality Control (QC) steps
- Understand and get comfortable using various integration strategies (harmoy and seuratCCA)
- Understand when and how to use all of the differential expression functions offered by Seurat: FindMarkers(), FindConservedMarkers(), and FindAllMarkers()
- Learn how to use differential expression tools meant for bulk data, like DESeq2, for single-cell ‘pseudobulk’ data and understand why you might choose this approach.
- Learn different ways to visualise both in-built Seurat functions and external packages like pheatmap.
Disclaimer
This tutorial is partially based on existing material from:
Setup¶
Run the code block below to install the packages needed for this workshop.
To check if installed properly, load each package in one at a time using the library() function.
install.packages('Seurat')
if (!requireNamespace("remotes", quietly = TRUE)) {
install.packages("remotes")
}
remotes::install_github("satijalab/seurat-data", quiet = TRUE)
if (!require("BiocManager", quietly = TRUE)) {
install.packages("BiocManager")
}
BiocManager::install("DESeq2")
install.packages("tidyverse")
install.packages("pheatmap")
install.packages("metap")
Well done!
Confirm that users are ready to start.
Section 1: Setup, Quality Control and Sample Integration¶
Step 1. Load the packages and data¶
Today we’ll be working with Seurat (a popular scRNA-seq analysis package). SeuratData will be used to load in the experimental data we’re analysing. Tidyverse is a fundamental and very popularly used set of tools to wrangle and visualise data.
We’ll need to load the DESeq2 R package for when we explore pseudobulk DE approaches
pheatmap and grid are two really useful packages for creating custom heatmaps with our scRNA-seq data and exporting figures, respectively.
library(Seurat)
library(SeuratData)
library(tidyverse)
library(DESeq2)
library(patchwork)
library(pheatmap)
library(grid)
library(metap)
set.seed(4242) # Set Seed for Reproducibility
setwd("/path/to/workshop/directory") # Set this to the correct location
We’re using the ifnb public dataset provided by Seurat. This dataset contains PBMC data from 8 lupus patients before and after interferon beta treatment.
I strongly encourage you to explore the other datasets offered by the SeuratData package, it can be really good practice in your spare time.
The ifnb Seurat object we’re loading in here was originally made in Seurat v4, there have since been a lot of changes from Seurat v4 to v5 so we’ll use the UpdateSeuratObject() function to update the Seurat object so that it is compatible for today.
Available Data
## Dataset Version
## adiposeref.SeuratData adiposeref 1.0.0
## bmcite.SeuratData bmcite 0.3.0
## bonemarrowref.SeuratData bonemarrowref 1.0.0
## cbmc.SeuratData cbmc 3.1.4
## celegans.embryo.SeuratData celegans.embryo 0.1.0
## fetusref.SeuratData fetusref 1.0.0
## hcabm40k.SeuratData hcabm40k 3.0.0
## heartref.SeuratData heartref 1.0.0
## humancortexref.SeuratData humancortexref 1.0.0
## ifnb.SeuratData ifnb 3.1.0
## kidneyref.SeuratData kidneyref 1.0.2
## lungref.SeuratData lungref 2.0.0
## mousecortexref.SeuratData mousecortexref 1.0.0
## panc8.SeuratData panc8 3.0.2
## pancreasref.SeuratData pancreasref 1.0.0
## pbmc3k.SeuratData pbmc3k 3.1.4
## pbmcMultiome.SeuratData pbmcMultiome 0.1.4
## pbmcref.SeuratData pbmcref 1.0.0
## pbmcsca.SeuratData pbmcsca 3.0.0
## ssHippo.SeuratData ssHippo 3.1.4
## stxBrain.SeuratData stxBrain 0.1.2
## stxKidney.SeuratData stxKidney 0.1.0
## thp1.eccite.SeuratData thp1.eccite 3.1.5
## tonsilref.SeuratData tonsilref 2.0.0
## Summary
## adiposeref.SeuratData Azimuth Reference: adipose
## bmcite.SeuratData 30k Bone Marrow Cells
## bonemarrowref.SeuratData Azimuth Reference: bonemarrow
## cbmc.SeuratData scRNAseq and 13-antibody sequencing of CBMCs
## celegans.embryo.SeuratData 6k C. elegans embryos from Packer and Zhu et al (2019)
## fetusref.SeuratData Azimuth Reference: fetus
## hcabm40k.SeuratData 40,000 Cells From the Human Cell Atlas ICA Bone Marrow Dataset
## heartref.SeuratData Azimuth Reference: heart
## humancortexref.SeuratData Azimuth Reference: humancortex
## ifnb.SeuratData IFNB-Stimulated and Control PBMCs
## kidneyref.SeuratData Azimuth Reference: kidney
## lungref.SeuratData Azimuth Reference: lung
## mousecortexref.SeuratData Azimuth Reference: mousecortex
## panc8.SeuratData Eight Pancreas Datasets Across Five Technologies
## pancreasref.SeuratData Azimuth Reference: pancreas
## pbmc3k.SeuratData 3k PBMCs from 10X Genomics
## pbmcMultiome.SeuratData 10X Genomics PBMC Multiome Dataset
## pbmcref.SeuratData Azimuth Reference: pbmc
## pbmcsca.SeuratData Broad Institute PBMC Systematic Comparative Analysis
## ssHippo.SeuratData Slide-seq v2 dataset of mouse hippocampus
## stxBrain.SeuratData 10X Genomics Visium Mouse Brain Dataset
## stxKidney.SeuratData 10X Genomics Visium Mouse Kidney Dataset
## thp1.eccite.SeuratData ECCITE-seq THP-1
## tonsilref.SeuratData Azimuth Reference: tonsil
## species system ncells
## adiposeref.SeuratData human adipose 160075
## bmcite.SeuratData human bone marrow 30672
## bonemarrowref.SeuratData human bonemarrow 297627
## cbmc.SeuratData human CBMC (cord blood) 8617
## celegans.embryo.SeuratData C. elegans embryo 6188
## fetusref.SeuratData human fetus 377456
## hcabm40k.SeuratData human bone marrow 40000
## heartref.SeuratData human heart 656509
## humancortexref.SeuratData human motor cortex 76533
## ifnb.SeuratData human PBMC 13999
## kidneyref.SeuratData human kidney 64693
## lungref.SeuratData human lung 584884
## mousecortexref.SeuratData mouse motor cortex 159738
## panc8.SeuratData human Pancreatic Islets 14892
## pancreasref.SeuratData human pancreas 35289
## pbmc3k.SeuratData human PBMC 2700
## pbmcMultiome.SeuratData human pbmc 11909
## pbmcref.SeuratData human PBMC 2700
## pbmcsca.SeuratData human PBMC 31021
## ssHippo.SeuratData mouse hippocampus NA
## stxBrain.SeuratData mouse brain 12167
## stxKidney.SeuratData mouse kidney 1438
## thp1.eccite.SeuratData human <NA> NA
## tonsilref.SeuratData human tonsil 377963
## tech
## adiposeref.SeuratData scRNA-seq and sNuc-seq
## bmcite.SeuratData <NA>
## bonemarrowref.SeuratData 10x v2
## cbmc.SeuratData CITE-seq
## celegans.embryo.SeuratData <NA>
## fetusref.SeuratData <NA>
## hcabm40k.SeuratData 10x v2
## heartref.SeuratData scRNA-seq and sNuc-seq
## humancortexref.SeuratData <NA>
## ifnb.SeuratData 10x v1
## kidneyref.SeuratData snRNA-seq
## lungref.SeuratData <NA>
## mousecortexref.SeuratData 10x v3
## panc8.SeuratData SMARTSeq2, Fluidigm C1, CelSeq, CelSeq2, inDrops
## pancreasref.SeuratData <NA>
## pbmc3k.SeuratData 10x v1
## pbmcMultiome.SeuratData <NA>
## pbmcref.SeuratData 10x v1
## pbmcsca.SeuratData 10x v2, 10x v3, SMARTSeq2, Seq-Well, inDrops, Drop-seq, CelSeq2
## ssHippo.SeuratData slideseq v2
## stxBrain.SeuratData visium
## stxKidney.SeuratData visium
## thp1.eccite.SeuratData <NA>
## tonsilref.SeuratData scRNA-seq
## seurat default.dataset disk.datasets
## adiposeref.SeuratData <NA> <NA> <NA>
## bmcite.SeuratData 3.2.2 <NA> <NA>
## bonemarrowref.SeuratData <NA> <NA> <NA>
## cbmc.SeuratData 3.1.4 raw processed
## celegans.embryo.SeuratData <NA> raw <NA>
## fetusref.SeuratData <NA> <NA> <NA>
## hcabm40k.SeuratData <NA> raw <NA>
## heartref.SeuratData <NA> <NA> <NA>
## humancortexref.SeuratData <NA> <NA> <NA>
## ifnb.SeuratData <NA> raw <NA>
## kidneyref.SeuratData <NA> <NA> <NA>
## lungref.SeuratData <NA> <NA> <NA>
## mousecortexref.SeuratData <NA> <NA> <NA>
## panc8.SeuratData <NA> raw <NA>
## pancreasref.SeuratData <NA> <NA> <NA>
## pbmc3k.SeuratData 3.1.4 raw <NA>
## pbmcMultiome.SeuratData 4.1.1 NA <NA>
## pbmcref.SeuratData <NA> <NA> <NA>
## pbmcsca.SeuratData <NA> raw <NA>
## ssHippo.SeuratData <NA> raw <NA>
## stxBrain.SeuratData <NA> NA <NA>
## stxKidney.SeuratData <NA> raw <NA>
## thp1.eccite.SeuratData <NA> <NA> <NA>
## tonsilref.SeuratData <NA> <NA> <NA>
## other.datasets
## adiposeref.SeuratData <NA>
## bmcite.SeuratData <NA>
## bonemarrowref.SeuratData <NA>
## cbmc.SeuratData <NA>
## celegans.embryo.SeuratData <NA>
## fetusref.SeuratData <NA>
## hcabm40k.SeuratData <NA>
## heartref.SeuratData <NA>
## humancortexref.SeuratData <NA>
## ifnb.SeuratData processed
## kidneyref.SeuratData <NA>
## lungref.SeuratData <NA>
## mousecortexref.SeuratData <NA>
## panc8.SeuratData <NA>
## pancreasref.SeuratData <NA>
## pbmc3k.SeuratData pbmc3k.final
## pbmcMultiome.SeuratData pbmc.rna, pbmc.atac
## pbmcref.SeuratData <NA>
## pbmcsca.SeuratData <NA>
## ssHippo.SeuratData <NA>
## stxBrain.SeuratData posterior1, posterior2, anterior1, anterior2
## stxKidney.SeuratData <NA>
## thp1.eccite.SeuratData <NA>
## tonsilref.SeuratData <NA>
## notes
## adiposeref.SeuratData <NA>
## bmcite.SeuratData <NA>
## bonemarrowref.SeuratData <NA>
## cbmc.SeuratData <NA>
## celegans.embryo.SeuratData <NA>
## fetusref.SeuratData <NA>
## hcabm40k.SeuratData <NA>
## heartref.SeuratData <NA>
## humancortexref.SeuratData <NA>
## ifnb.SeuratData <NA>
## kidneyref.SeuratData <NA>
## lungref.SeuratData <NA>
## mousecortexref.SeuratData <NA>
## panc8.SeuratData <NA>
## pancreasref.SeuratData <NA>
## pbmc3k.SeuratData <NA>
## pbmcMultiome.SeuratData One sample with two modalities, RNA and ATAC
## pbmcref.SeuratData <NA>
## pbmcsca.SeuratData HCA benchmark
## ssHippo.SeuratData <NA>
## stxBrain.SeuratData One sample split across four datasets as paired anterior/posterior slices
## stxKidney.SeuratData <NA>
## thp1.eccite.SeuratData <NA>
## tonsilref.SeuratData <NA>
## Installed InstalledVersion
## adiposeref.SeuratData FALSE <NA>
## bmcite.SeuratData FALSE <NA>
## bonemarrowref.SeuratData FALSE <NA>
## cbmc.SeuratData FALSE <NA>
## celegans.embryo.SeuratData FALSE <NA>
## fetusref.SeuratData FALSE <NA>
## hcabm40k.SeuratData FALSE <NA>
## heartref.SeuratData FALSE <NA>
## humancortexref.SeuratData FALSE <NA>
## ifnb.SeuratData TRUE 3.1.0
## kidneyref.SeuratData FALSE <NA>
## lungref.SeuratData FALSE <NA>
## mousecortexref.SeuratData FALSE <NA>
## panc8.SeuratData FALSE <NA>
## pancreasref.SeuratData FALSE <NA>
## pbmc3k.SeuratData FALSE <NA>
## pbmcMultiome.SeuratData FALSE <NA>
## pbmcref.SeuratData FALSE <NA>
## pbmcsca.SeuratData FALSE <NA>
## ssHippo.SeuratData FALSE <NA>
## stxBrain.SeuratData FALSE <NA>
## stxKidney.SeuratData FALSE <NA>
## thp1.eccite.SeuratData FALSE <NA>
## tonsilref.SeuratData FALSE <NA>
InstallData("ifnb") # install our treatment vs control dataset for today
data("ifnb") # Load the dataset into our current R script
ifnb <- UpdateSeuratObject(ifnb) # Make sure the seurat object is in the format of Seurat v5
str(ifnb) # we can use this to take a look at the information in our Seurat Object
ifnb Seurat object information from str()
## Formal class 'Seurat' [package "SeuratObject"] with 13 slots
## ..@ assays :List of 1
## .. ..$ RNA:Formal class 'Assay' [package "SeuratObject"] with 8 slots
## .. .. .. ..@ counts :Formal class 'dgCMatrix' [package "Matrix"] with 6 slots
## .. .. .. .. .. ..@ i : int [1:9787436] 20 27 37 64 65 83 87 131 139 175 ...
## .. .. .. .. .. ..@ p : int [1:14000] 0 877 1590 2440 3549 4183 4740 5720 6301 7181 ...
## .. .. .. .. .. ..@ Dim : int [1:2] 14053 13999
## .. .. .. .. .. ..@ Dimnames:List of 2
## .. .. .. .. .. .. ..$ : chr [1:14053] "AL627309.1" "RP11-206L10.2" "LINC00115" "NOC2L" ...
## .. .. .. .. .. .. ..$ : chr [1:13999] "AAACATACATTTCC.1" "AAACATACCAGAAA.1" "AAACATACCTCGCT.1" "AAACATACCTGGTA.1" ...
## .. .. .. .. .. ..@ x : num [1:9787436] 1 1 1 1 1 2 1 1 1 1 ...
## .. .. .. .. .. ..@ factors : list()
## .. .. .. ..@ data :Formal class 'dgCMatrix' [package "Matrix"] with 6 slots
## .. .. .. .. .. ..@ i : int [1:9787436] 20 27 37 64 65 83 87 131 139 175 ...
## .. .. .. .. .. ..@ p : int [1:14000] 0 877 1590 2440 3549 4183 4740 5720 6301 7181 ...
## .. .. .. .. .. ..@ Dim : int [1:2] 14053 13999
## .. .. .. .. .. ..@ Dimnames:List of 2
## .. .. .. .. .. .. ..$ : chr [1:14053] "AL627309.1" "RP11-206L10.2" "LINC00115" "NOC2L" ...
## .. .. .. .. .. .. ..$ : chr [1:13999] "AAACATACATTTCC.1" "AAACATACCAGAAA.1" "AAACATACCTCGCT.1" "AAACATACCTGGTA.1" ...
## .. .. .. .. .. ..@ x : num [1:9787436] 1 1 1 1 1 2 1 1 1 1 ...
## .. .. .. .. .. ..@ factors : list()
## .. .. .. ..@ scale.data : num[0 , 0 ]
## .. .. .. ..@ assay.orig : NULL
## .. .. .. ..@ var.features : chr(0)
## .. .. .. ..@ meta.features:'data.frame': 14053 obs. of 0 variables
## .. .. .. ..@ misc : NULL
## .. .. .. ..@ key : chr "rna_"
## ..@ meta.data :'data.frame': 13999 obs. of 5 variables:
## .. ..$ orig.ident : chr [1:13999] "IMMUNE_CTRL" "IMMUNE_CTRL" "IMMUNE_CTRL" "IMMUNE_CTRL" ...
## .. ..$ nCount_RNA : num [1:13999] 3017 2481 3420 3156 1868 ...
## .. ..$ nFeature_RNA : int [1:13999] 877 713 850 1109 634 557 980 581 880 669 ...
## .. ..$ stim : chr [1:13999] "CTRL" "CTRL" "CTRL" "CTRL" ...
## .. ..$ seurat_annotations: Factor w/ 13 levels "CD14 Mono","CD4 Naive T",..: 1 1 1 12 3 1 7 2 6 1 ...
## ..@ active.assay: chr "RNA"
## ..@ active.ident: Factor w/ 2 levels "IMMUNE_CTRL",..: 1 1 1 1 1 1 1 1 1 1 ...
## .. ..- attr(*, "names")= chr [1:13999] "AAACATACATTTCC.1" "AAACATACCAGAAA.1" "AAACATACCTCGCT.1" "AAACATACCTGGTA.1" ...
## ..@ graphs : list()
## ..@ neighbors : list()
## ..@ reductions : list()
## ..@ images : list()
## ..@ project.name: chr "ifnb"
## ..@ misc : list()
## ..@ version :Classes 'package_version', 'numeric_version' hidden list of 1
## .. ..$ : int [1:3] 5 0 2
## ..@ commands : list()
## ..@ tools : list()
Question
Looking at the output from the str() function above, can you tell whether this seurat object is processed or unprocessed?
Solution
When loading in seurat objects, we can have a look at what processing steps have been performed on it by using the str() function. In the output we can tell that the ifnb Seurat object is unprocessed because the scale.data slot is empty, no variable features have been identified, and no dimensionality reduction functions have been performed.
Step 2: Run QC, filter out low quality cells¶
Lets start by processing our data (run the standard seurat workflow steps including preprocessing and filtering).
First we need to take a look at QC metrics, then decide on the thresholds for filtering.
Question
Looking at the violin plots of QC metrics, what do you think about the overall quality of the ifnb dataset?
# Step 2a: QC and filtering
ifnb$percent.mt <- PercentageFeatureSet(object = ifnb, pattern = "^MT-") # First let's annotate the mitochondrial percentage for each cell
View(ifnb@meta.data) # we can take a look mitochondrial percentages for the seurat object by viewing the seurat objects metadata
# Step 2b: Visualise QC metrics and identify filtering thresholds
qc.metric.plts <- VlnPlot(ifnb, features = c("nFeature_RNA", "nCount_RNA", "percent.mt"), ncol = 3) +
ggtitle("Before Filtering")
association.plt.raw <- FeatureScatter(ifnb, feature1 = "nCount_RNA", feature2 = "nFeature_RNA") + geom_smooth(method = "lm") +
ggtitle("Before Filtering")
qc.metric.plts
association.plt.raw

After visualising QC metrics, we’ll move on to the actual filtering
# Step 2c: filter out low-quality cells + visualise the metrics for our filtered seurat object
ifnb.filtered <- subset(ifnb, subset = nCount_RNA > 800 &
nCount_RNA < 5000 &
nFeature_RNA > 200 &
nFeature_RNA < 1200 &
percent.mt < 5)
qc.metric.plts.filtered <- VlnPlot(ifnb.filtered, features = c("nFeature_RNA", "nCount_RNA", "percent.mt"), ncol = 3) +
ggtitle("After Filtering")
association.plt.filtered <- FeatureScatter(ifnb.filtered, feature1 = "nCount_RNA", feature2 = "nFeature_RNA") + geom_smooth(method = "lm") +
ggtitle("After Filtering")
qc.metric.plts.filtered
association.plt.filtered

Let’s check how many cells we’ve filtered out (looks like ~400 cells were removed):
## Defining a couple helper functions to standardise x and y axis for two plots
get_plot_range <- function(plot) {
data <- layer_data(plot)
list(
x = range(data$x, na.rm = TRUE),
y = range(data$y, na.rm = TRUE)
)
}
standardise_plt_scale <- function(plt1, plt2){
# Get ranges for both plots
range_raw <- get_plot_range(plt1)
range_filtered <- get_plot_range(plt2)
# Calculate overall range
x_range <- range(c(range_raw$x, range_filtered$x))
y_range <- range(c(range_raw$y, range_filtered$y))
suppressMessages({
# Update both plots with the same x and y scales
association.plt.raw <- association.plt.raw +
scale_x_continuous(limits = x_range) +
scale_y_continuous(limits = y_range)
association.plt.filtered <- association.plt.filtered +
scale_x_continuous(limits = x_range) +
scale_y_continuous(limits = y_range)
})
# Wrap the plots
wrapped_plots <- wrap_plots(list(association.plt.raw, association.plt.filtered),
ncol = 2)
return(wrapped_plots)
}
wrap_plots(list(qc.metric.plts, qc.metric.plts.filtered),
ncol = 1)

association.plts <- standardise_plt_scale(association.plt.raw,
association.plt.filtered)
association.plts
Let’s check how many cells we’ve filtered out (looks like ~400 cells were removed):
## An object of class Seurat
## 14053 features across 13999 samples within 1 assay
## Active assay: RNA (14053 features, 0 variable features)
## 2 layers present: counts, data
## An object of class Seurat
## 14053 features across 13548 samples within 1 assay
## Active assay: RNA (14053 features, 0 variable features)
## 2 layers present: counts, data
Next we need to split our count matrices based on conditions. This step stores stimulated versus unstimulated expression information separately, creating a list of RNA assays grouped by the “stim” condition. Note: this is important for downstream integration steps in Seurat v5.
ifnb.filtered[["RNA"]] <- split(ifnb.filtered[["RNA"]], f = ifnb.filtered$stim) # Lets split our count matrices based on conditions (stored within different layers) -> needed for integration steps in Seurat v5
Step 3: Before performing differential expression between the two conditions, let’s assess whether we need to integrate our data¶
After filtering out low quality cells, we want to visualise our data to see how cells group by condition and if we need to perform batch-effect correction (integration)
ifnb.filtered <- NormalizeData(ifnb.filtered)
## Normalizing layer: counts.CTRL
## Normalizing layer: counts.STIM
ifnb.filtered <- FindVariableFeatures(ifnb.filtered)
## Finding variable features for layer counts.CTRL
## Finding variable features for layer counts.STIM
ifnb.filtered <- ScaleData(ifnb.filtered)
## Centering and scaling data matrix
ifnb.filtered <- RunPCA(ifnb.filtered)
## PC_ 1
## Positive: TYROBP, C15orf48, FCER1G, CST3, SOD2, ANXA5, FTL, TYMP, TIMP1, CD63
## LGALS1, CTSB, S100A4, KYNU, LGALS3, FCN1, PSAP, NPC2, ANXA2, IGSF6
## S100A11, LYZ, SPI1, APOBEC3A, CD68, CTSL, NINJ1, HLA-DRA, CCL2, SDCBP
## Negative: NPM1, CCR7, CXCR4, GIMAP7, LTB, CD3D, CD7, SELL, TMSB4X, CD2
## TRAT1, IL7R, PTPRCAP, IL32, ITM2A, RGCC, LEF1, CD3G, ALOX5AP, CREM
## PASK, MYC, SNHG8, TSC22D3, BIRC3, GPR171, NOP58, CD27, RARRES3, CD8B
## PC_ 2
## Positive: ISG15, ISG20, IFIT3, IFIT1, LY6E, TNFSF10, IFIT2, MX1, IFI6, RSAD2
## CXCL10, OAS1, CXCL11, IFITM3, MT2A, OASL, TNFSF13B, IDO1, IL1RN, APOBEC3A
## CCL8, GBP1, HERC5, FAM26F, GBP4, RABGAP1L, HES4, WARS, VAMP5, DEFB1
## Negative: IL8, CLEC5A, CD14, VCAN, S100A8, IER3, MARCKSL1, IL1B, PID1, CD9
## GPX1, INSIG1, PHLDA1, PLAUR, PPIF, THBS1, OSM, SLC7A11, CTB-61M7.2, GAPDH
## LIMS1, S100A9, GAPT, ACTB, CXCL3, C19orf59, MGST1, OLR1, CEBPB, FTH1
## PC_ 3
## Positive: HLA-DQA1, CD83, HLA-DQB1, CD74, HLA-DRA, HLA-DPA1, HLA-DRB1, CD79A, HLA-DPB1, IRF8
## MS4A1, SYNGR2, MIR155HG, HERPUD1, REL, HSP90AB1, ID3, HLA-DMA, TVP23A, FABP5
## NME1, HSPE1, PMAIP1, BANK1, CD70, HSPD1, TSPAN13, EBI3, TCF4, CCR7
## Negative: ANXA1, GNLY, NKG7, GIMAP7, TMSB4X, PRF1, CD7, CCL5, RARRES3, CD3D
## CD2, KLRD1, GZMH, GZMA, CTSW, GZMB, FGFBP2, CLIC3, IL32, MT2A
## FASLG, KLRC1, CST7, RGCC, CD8A, GCHFR, OASL, GZMM, CXCR3, KLRB1
## PC_ 4
## Positive: LTB, SELL, CCR7, LEF1, IL7R, CD3D, TRAT1, GIMAP7, ADTRP, PASK
## CD3G, TSHZ2, CMTM8, SOCS3, TSC22D3, NPM1, CCL2, MYC, CCL7, CCL8
## CTSL, SNHG8, TXNIP, CD27, S100A9, CA6, C12orf57, TMEM204, HPSE, GPR171
## Negative: NKG7, GZMB, GNLY, CST7, PRF1, CCL5, CLIC3, KLRD1, APOBEC3G, GZMH
## GZMA, CTSW, FGFBP2, KLRC1, FASLG, C1orf21, HOPX, SH2D1B, TNFRSF18, CXCR3
## LINC00996, SPON2, RAMP1, ID2, GCHFR, IGFBP7, HLA-DPA1, CD74, XCL2, HLA-DPB1
## PC_ 5
## Positive: CCL2, CCL7, CCL8, PLA2G7, TXN, LMNA, SDS, S100A9, CSTB, ATP6V1F
## CAPG, CCR1, EMP1, FABP5, CCR5, IDO1, TPM4, LILRB4, MGST1, CTSB
## HPSE, CCNA1, GCLM, PDE4DIP, HSPA1A, CD63, SLC7A11, HSPA5, VIM, HSP90B1
## Negative: VMO1, FCGR3A, MS4A4A, CXCL16, MS4A7, PPM1N, HN1, LST1, SMPDL3A, ATP1B3
## CASP5, CDKN1C, AIF1, CH25H, PLAC8, SERPINA1, TMSB4X, LRRC25, CD86, GBP5
## HCAR3, RP11-290F20.3, COTL1, RGS19, VNN2, PILRA, STXBP2, LILRA5, C3AR1, FCGR3B
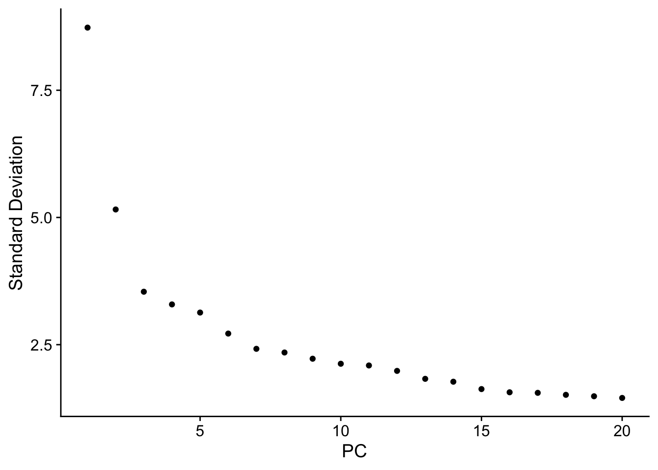
ElbowPlot(ifnb.filtered) # Visualise the dimensionality of the data, looks like 15 PCs is adequate to capture the majority of the variation in the data, but we'll air on the higher side and consider all 20 dimensions.
ifnb.filtered <- RunUMAP(ifnb.filtered, dims = 1:20, reduction = 'pca')
## Warning: The default method for RunUMAP has changed from calling Python UMAP via reticulate to the R-native UWOT using the cosine metric
## To use Python UMAP via reticulate, set umap.method to 'umap-learn' and metric to 'correlation'
## This message will be shown once per session
## 14:30:14 UMAP embedding parameters a = 0.9922 b = 1.112
## 14:30:14 Read 13548 rows and found 20 numeric columns
## 14:30:14 Using Annoy for neighbor search, n_neighbors = 30
## 14:30:14 Building Annoy index with metric = cosine, n_trees = 50
## 0% 10 20 30 40 50 60 70 80 90 100%
## [----|----|----|----|----|----|----|----|----|----|
## **************************************************|
## 14:30:14 Writing NN index file to temp file /var/folders/pv/fvynh7953flggrfb49p2lqsc0000gn/T//RtmpZktc52/file2641625758f9
## 14:30:14 Searching Annoy index using 1 thread, search_k = 3000
## 14:30:17 Annoy recall = 100%
## 14:30:17 Commencing smooth kNN distance calibration using 1 thread with target n_neighbors = 30
## 14:30:17 Initializing from normalized Laplacian + noise (using RSpectra)
## 14:30:17 Commencing optimization for 200 epochs, with 582700 positive edges
## 14:30:21 Optimization finished
DimPlot(ifnb.filtered, reduction = 'umap', group.by = 'stim') # lets see how our cells separate by condition and whether integration is necessary
DimPlot(ifnb.filtered, reduction = 'pca', group.by = 'stim') # lets see how our cells separate by condition and whether integration is necessary

These are PBMCs before and after treatment, there should be cells that are similar between both conditions, it looks like we’ll have to run some batch effect correction to overlay similar cell-types from both conditions to perform downstream analysis
Question
- Do you think we need to integrate our data? Hint: Look at the UMAP and PC1/PC2 plots we made above
- What do you think would happen if we were to perform unsupervised clustering right now, without integrating our data (or overlaying similar cells ontop of each other from both conditions)?
Step 4: Integrating our data using the harmony method¶
Seurat v5 has made it really easy to test different integration methods quickly, let’s use a really popular approach (harmony) first.
# code adapted from: https://satijalab.org/seurat/articles/seurat5_integration
ifnb.filtered <- IntegrateLayers(object = ifnb.filtered,
method = HarmonyIntegration,
orig.reduction = "pca",
new.reduction = "harmony")
## Transposing data matrix
## Using automatic lambda estimation
## Initializing state using k-means centroids initialization
## Harmony 1/10
## Harmony 2/10
## Harmony 3/10
## Harmony converged after 3 iterations
ifnb.filtered <- RunUMAP(ifnb.filtered, reduction = "harmony", dims = 1:20, reduction.name = "umap.harmony")
## 14:30:30 UMAP embedding parameters a = 0.9922 b = 1.112
## 14:30:30 Read 13548 rows and found 20 numeric columns
## 14:30:30 Using Annoy for neighbor search, n_neighbors = 30
## 14:30:30 Building Annoy index with metric = cosine, n_trees = 50
## 0% 10 20 30 40 50 60 70 80 90 100%
## [----|----|----|----|----|----|----|----|----|----|
## **************************************************|
## 14:30:30 Writing NN index file to temp file /var/folders/pv/fvynh7953flggrfb49p2lqsc0000gn/T//RtmpZktc52/file2641501f5779
## 14:30:30 Searching Annoy index using 1 thread, search_k = 3000
## 14:30:32 Annoy recall = 100%
## 14:30:32 Commencing smooth kNN distance calibration using 1 thread with target n_neighbors = 30
## 14:30:33 Initializing from normalized Laplacian + noise (using RSpectra)
## 14:30:33 Commencing optimization for 200 epochs, with 586972 positive edges
## 14:30:37 Optimization finished
after.harmony <- DimPlot(ifnb.filtered, reduction = "umap.harmony", group.by = "stim") +
ggtitle("After Harmony Integration")
before.integration <- DimPlot(ifnb.filtered, reduction = "umap", group.by = "stim") +
ggtitle("Before Integration")
before.integration | after.harmony
Question
Looking at the UMAPs above, do you think integration was successful? Have a slide on what if its just different cell types.
Question
Try looking at the PC1 and PC2 plots for harmony and seurat as well
Step 5: Integrating our data using an alternative Seurat CCA method¶
ifnb.filtered <- IntegrateLayers(object = ifnb.filtered,
method = CCAIntegration,
orig.reduction = "pca",
new.reduction = "integrated.cca")
## Finding all pairwise anchors
## Running CCA
## Merging objects
## Finding neighborhoods
## Finding anchors
## Found 13439 anchors
## Merging dataset 1 into 2
## Extracting anchors for merged samples
## Finding integration vectors
## Finding integration vector weights
## Integrating data
ifnb.filtered <- RunUMAP(ifnb.filtered, reduction = "integrated.cca", dims = 1:20, reduction.name = "umap.cca")
## 14:32:20 UMAP embedding parameters a = 0.9922 b = 1.112
## 14:32:20 Read 13548 rows and found 20 numeric columns
## 14:32:20 Using Annoy for neighbor search, n_neighbors = 30
## 14:32:20 Building Annoy index with metric = cosine, n_trees = 50
## 0% 10 20 30 40 50 60 70 80 90 100%
## [----|----|----|----|----|----|----|----|----|----|
## **************************************************|
## 14:32:20 Writing NN index file to temp file /var/folders/pv/fvynh7953flggrfb49p2lqsc0000gn/T//RtmpZktc52/file26411d5fec2d
## 14:32:20 Searching Annoy index using 1 thread, search_k = 3000
## 14:32:22 Annoy recall = 100%
## 14:32:23 Commencing smooth kNN distance calibration using 1 thread with target n_neighbors = 30
## 14:32:23 Initializing from normalized Laplacian + noise (using RSpectra)
## 14:32:23 Commencing optimization for 200 epochs, with 595440 positive edges
## 14:32:27 Optimization finished
after.seuratCCA <- DimPlot(ifnb.filtered, reduction = "umap.cca", group.by = "stim") +
ggtitle("After Seurat CCA Integration")
before.integration | after.seuratCCA

after.harmony | after.seuratCCA
## Show example slide of integration 'failing' but due to different cell types in each sample ***
Question
What do you think of the integration results now?
Hint: Also look at the PC1 and PC2 plots for each integration method.
Step 6: Perform standard clustering steps after integration¶
This step collapses individual control and treatment datasets together and needs to be done before differential expression analysis
ifnb.filtered <- FindNeighbors(ifnb.filtered, reduction = "integrated.cca", dims = 1:20)
## Computing nearest neighbor graph
## Computing SNN
ifnb.filtered <- FindClusters(ifnb.filtered, resolution = 0.5)
## Modularity Optimizer version 1.3.0 by Ludo Waltman and Nees Jan van Eck
##
## Number of nodes: 13548
## Number of edges: 522234
##
## Running Louvain algorithm...
## Maximum modularity in 10 random starts: 0.9001
## Number of communities: 14
## Elapsed time: 1 seconds
ifnb.filtered <- JoinLayers(ifnb.filtered)
Section 2: Differential Gene Expression when dealing with two treatment conditions¶
Step 1. Find Conserved Markers to label our celltypes¶
## Let's look at conserved markers in cluster 4 across our two conditions (compared to all other clusters)
markers.cluster.4 <- FindConservedMarkers(ifnb.filtered, ident.1 = 4,
grouping.var = 'stim')
## Testing group CTRL: (4) vs (0, 11, 2, 7, 1, 5, 10, 9, 3, 6, 12, 8, 13)
## For a (much!) faster implementation of the Wilcoxon Rank Sum Test,
## (default method for FindMarkers) please install the presto package
## --------------------------------------------
## install.packages('devtools')
## devtools::install_github('immunogenomics/presto')
## --------------------------------------------
## After installation of presto, Seurat will automatically use the more
## efficient implementation (no further action necessary).
## This message will be shown once per session
## Testing group STIM: (4) vs (5, 11, 1, 3, 0, 7, 9, 2, 6, 8, 10, 12, 13)
head(markers.cluster.4)
## CTRL_p_val CTRL_avg_log2FC CTRL_pct.1 CTRL_pct.2 CTRL_p_val_adj
## VMO1 0.00000e+00 6.017864 0.841 0.060 0.000000e+00
## FCGR3A 0.00000e+00 4.135634 0.980 0.204 0.000000e+00
## MS4A7 0.00000e+00 3.739717 0.957 0.196 0.000000e+00
## CXCL16 0.00000e+00 2.929754 0.951 0.233 0.000000e+00
## MS4A4A 0.00000e+00 5.147604 0.581 0.025 0.000000e+00
## LST1 1.88603e-288 2.858100 0.929 0.251 2.650439e-284
## STIM_p_val STIM_avg_log2FC STIM_pct.1 STIM_pct.2 STIM_p_val_adj
## VMO1 0 7.576584 0.717 0.022 0
## FCGR3A 0 5.125698 0.989 0.128 0
## MS4A7 0 3.916075 0.991 0.219 0
## CXCL16 0 3.852775 0.922 0.148 0
## MS4A4A 0 4.821562 0.899 0.073 0
## LST1 0 3.057945 0.890 0.192 0
## max_pval minimump_p_val
## VMO1 0.00000e+00 0
## FCGR3A 0.00000e+00 0
## MS4A7 0.00000e+00 0
## CXCL16 0.00000e+00 0
## MS4A4A 0.00000e+00 0
## LST1 1.88603e-288 0
## **Explain p_val adjusted and p_val and avg_log2FC** in slide
Let’s visualise the top upregulated, conserved between condition, marker genes identified in cluster 4 using the FeaturePlot() function.
Question
Try running the function in the code block below without defining a min.cutoff, or changing the value of the min.cutoff parameter.
# Try looking up some of these markers here: https://www.proteinatlas.org/
FeaturePlot(ifnb.filtered, reduction = "umap.cca",
features = c('VMO1', 'FCGR3A', 'MS4A7', 'CXCL16'), min.cutoff = 'q10')

# I happen to know that the cells in cluster 3 are CD16 monocytes - lets rename this cluster
Idents(ifnb.filtered) # Let's look at the identities of our cells at the moment
Cell identities
## AAACATACATTTCC.1 AAACATACCAGAAA.1 AAACATACCTCGCT.1 AAACATACCTGGTA.1
## 0 0 0 11
## AAACATACGATGAA.1 AAACATACGGCATT.1 AAACATACTGCGTA.1 AAACATACTGCTGA.1
## 2 0 7 1
## AAACATTGAGTGTC.1 AAACATTGCTTCGC.1 AAACCGTGAGCCAT.1 AAACCGTGGAGGCA.1
## 5 0 1 7
## AAACCGTGTGCTAG.1 AAACGCACACTTTC.1 AAACGCACAGTACC.1 AAACGCACCAACCA.1
## 5 5 10 1
## AAACGCACGCTGTA.1 AAACGCACGGGAGT.1 AAACGCACTCGCCT.1 AAACGCTGACCTTT.1
## 9 1 0 7
## AAACGCTGCAGTTG.1 AAACGCTGCCTAAG.1 AAACGCTGCGTTGA.1 AAACGCTGCTGACA.1
## 5 1 1 9
## AAACGCTGGATAAG.1 AAACGCTGGGACAG.1 AAACGCTGGGGATG.1 AAACGCTGGGTTTG.1
## 1 0 0 5
## AAACGCTGTAGCGT.1 AAACGCTGTGCTAG.1 AAACGCTGTTCCAT.1 AAACGGCTAGAGTA.1
## 3 9 7 0
## AAACGGCTAGTACC.1 AAACGGCTGGTCAT.1 AAACGGCTTACTCT.1 AAACGGCTTCTCTA.1
## 1 5 4 0
## AAACTTGACCTGAA.1 AAACTTGACTCTTA.1 AAACTTGACTGAGT.1 AAACTTGACTGGAT.1
## 0 6 3 4
## AAACTTGAGACGAG.1 AAACTTGAGCCCTT.1 AAACTTGAGGAAAT.1 AAAGACGAAACAGA.1
## 6 2 2 0
## AAAGACGAACACGT.1 AAAGACGAAGTCTG.1 AAAGACGACCCGTT.1 AAAGACGACGCCTT.1
## 2 1 6 5
## AAAGACGACGGAGA.1 AAAGACGAGTAAGA.1 AAAGAGACGAGGTG.1 AAAGAGACTCAGAC.1
## 1 0 0 1
## AAAGAGACTCTGGA.1 AAAGATCTACCCTC.1 AAAGATCTGACACT.1 AAAGATCTTGCAGT.1
## 2 0 1 0
## AAAGCAGAAGTTCG.1 AAAGCAGAGTTTCT.1 AAAGCAGATGCAAC.1 AAAGCCTGAAGTAG.1
## 10 0 4 0
## AAAGCCTGACGTGT.1 AAAGCCTGCTAGCA.1 AAAGCCTGGCTAAC.1 AAAGCCTGGGATTC.1
## 1 3 5 4
## AAAGCCTGTACAGC.1 AAAGCCTGTGGTAC.1 AAAGGCCTAAACGA.1 AAAGGCCTAGTCTG.1
## 5 2 4 0
## AAAGGCCTCGAGAG.1 AAAGGCCTGAGGAC.1 AAAGTTTGAACCAC.1 AAAGTTTGACTCTT.1
## 12 4 3 7
## AAAGTTTGCGAGAG.1 AAAGTTTGCTGAGT.1 AAAGTTTGTAGCGT.1 AAAGTTTGTGTGGT.1
## 4 1 2 0
## AAAGTTTGTTCGTT.1 AAATACTGGGTTCA.1 AAATACTGGTTCTT.1 AAATACTGGTTGAC.1
## 0 4 0 7
## AAATCAACCTGTAG.1 AAATCAACGGTCAT.1 AAATCATGACACCA.1 AAATCATGACACGT.1
## 4 0 1 2
## AAATCATGCTCTAT.1 AAATCATGGAGAGC.1 AAATCATGGGTTCA.1 AAATCCCTAAGAAC.1
## 0 0 0 0
## AAATCCCTACACAC.1 AAATCCCTCTTGAG.1 AAATCCCTGCTATG.1 AAATCCCTGTTGAC.1
## 2 0 2 2
## AAATCCCTTAGCGT.1 AAATCCCTTTCCAT.1 AAATCTGACTTTAC.1 AAATCTGAGCTTCC.1
## 6 3 3 0
## AAATGGGAAACCTG.1 AAATGGGACTCATT.1 AAATGGGAGACAGG.1 AAATGGGAGGGAGT.1
## 10 5 3 0
## AAATGGGAGTCCTC.1 AAATGGGAGTCTGA.1 AAATGTTGAGAGTA.1 AAATGTTGAGCTCA.1
## 1 0 6 0
## AAATGTTGCCAAGT.1 AAATGTTGCCTCCA.1 AAATGTTGTCTTTG.1 AAATTCGAAGCTCA.1
## 2 4 0 0
## AAATTCGATGTGCA.1 AAATTGACAAACAG.1 AAATTGACCACTTT.1 AAATTGACCTGAGT.1
## 0 0 1 0
## AAATTGACCTGATG.1 AAATTGACTGCCCT.1 AAATTGACTTTCTG.1 AACAAACTCATGCA.1
## 0 8 1 3
## AACAATACCCCAAA.1 AACAATACCCCTCA.1 AACAATACGCAAGG.1 AACAATACGGATTC.1
## 1 0 0 5
## AACACGTGAAACGA.1 AACACGTGCCCTCA.1 AACACGTGCGCATA.1 AACACGTGCTGTGA.1
## 2 4 10 5
## AACACTCTAAGGGC.1 AACACTCTAAGTAG.1 AACACTCTCAGAGG.1 AACACTCTCTTGTT.1
## 1 0 2 0
## AACACTCTGAAAGT.1 AACACTCTGGAGGT.1 AACAGAGAACGGTT.1 AACAGAGAAGTACC.1
## 0 0 0 1
## AACAGAGACAGATC.1 AACAGAGACGTTGA.1 AACAGAGACTTCCG.1 AACAGAGAGGCGAA.1
## 1 2 3 2
## AACAGAGATGCTTT.1 AACAGCACAACGTC.1 AACAGCACAGTCAC.1 AACAGCACATCGAC.1
## 0 0 0 1
## AACAGCACGAGACG.1 AACAGCACTGGGAG.1 AACCACGAAGTAGA.1 AACCACGAAGTGTC.1
## 0 0 2 3
## AACCACGACCACCT.1 AACCACGAGAATCC.1 AACCACGAGGTGGA.1 AACCAGTGGACGAG.1
## 9 0 3 1
## AACCAGTGTTTCTG.1 AACCCAGAAGCCAT.1 AACCCAGACCGATA.1 AACCCAGAGCTGTA.1
## 3 3 0 5
## AACCCAGAGTAGGG.1 AACCCAGATCCTCG.1 AACCCAGATGAGGG.1 AACCGATGCTGATG.1
## 1 7 8 2
## AACCGATGTCCAGA.1 AACCGCCTAGTTCG.1 AACCGCCTCAGGAG.1 AACCGCCTGCATAC.1
## 1 12 3 1
## AACCGCCTGTGTAC.1 AACCGCCTTGCCTC.1 AACCTACTTCTCCG.1 AACCTTACAGGGTG.1
## 1 3 1 5
## AACCTTACCAAGCT.1 AACCTTACGCTACA.1 AACCTTACGGTATC.1 AACCTTACTCCCAC.1
## 0 2 1 1
## AACCTTACTTTGTC.1 AACCTTTGAAGGTA.1 AACCTTTGCGCATA.1 AACCTTTGTGCCCT.1
## 2 1 9 0
## AACGCAACTTGCAG.1 AACGCATGACCTAG.1 AACGCATGGAACTC.1 AACGCATGGCCATA.1
## 1 0 4 0
## AACGCATGGGGAGT.1 AACGCATGTAGAAG.1 AACGCCCTAATCGC.1 AACGCCCTATTGGC.1
## 5 0 1 1
## AACGCCCTTCTTAC.1 AACGCCCTTCTTTG.1 AACGGTACAAGAGT.1 AACGGTACGGTCTA.1
## 6 7 0 0
## AACGGTTGACGTTG.1 AACGGTTGACTACG.1 AACGGTTGTCCAGA.1 AACGTCGACATTGG.1
## 9 4 0 8
## AACGTCGACGTTGA.1 AACGTGTGAAGGTA.1 AACGTGTGCACTCC.1 AACGTGTGTATTCC.1
## 8 2 0 0
## AACGTTCTATGTCG.1 AACGTTCTCGTTGA.1 AACGTTCTCTAGTG.1 AACGTTCTTCCGTC.1
## 0 0 0 7
## AACGTTCTTTCATC.1 AACTACCTACCATG.1 AACTACCTCCCTAC.1 AACTACCTGTAAAG.1
## 3 1 8 4
## AACTACCTGTACAC.1 AACTACCTTCGCCT.1 AACTACCTTTCGGA.1 AACTACCTTTGGCA.1
## 5 1 10 2
## AACTCACTCTTGTT.1 AACTCACTGACGTT.1 AACTCACTTTAGGC.1 AACTCGGAATTCTC.1
## 0 0 9 0
## AACTCGGACTGCAA.1 AACTCGGAGCATAC.1 AACTCGGATGCAGT.1 AACTCTTGCACACA.1
## 4 9 4 1
## AACTCTTGCATTCT.1 AACTCTTGGTAGGG.1 AACTCTTGTTCACT.1 AACTCTTGTTCCCG.1
## 4 0 0 2
## AACTGTCTATCTCT.1 AACTGTCTGACGTT.1 AACTTGCTCGAGAG.1 AACTTGCTTGAGCT.1
## 0 3 1 1
## AACTTGCTTGGTTG.1 AAGAACGAAACGAA.1 AAGAACGAAGAGTA.1 AAGAACGACAGGAG.1
## 4 4 9 0
## AAGAACGACCTCAC.1 AAGAACGATACGCA.1 AAGAACGATCGCAA.1 AAGAAGACCCAAGT.1
## 7 0 2 0
## AAGAAGACCGTGAT.1 AAGAAGACCTGTCC.1 AAGAAGACGGTGGA.1 AAGAAGACTGCTGA.1
## 0 1 0 2
## AAGAATCTCTGTGA.1 AAGAATCTGTGAGG.1 AAGACAGAACCTGA.1 AAGACAGAGCCCTT.1
## 6 0 0 0
## AAGACAGAGTTAGC.1 AAGAGATGACGCTA.1 AAGAGATGGGTCAT.1 AAGAGATGTTGAGC.1
## 0 5 5 0
## AAGATGGACCGATA.1 AAGATGGATCCAAG.1 AAGATGGATCTTTG.1 AAGATTACCAAGCT.1
## 1 6 11 6
## AAGATTACGGAGTG.1 AAGATTACTCTCCG.1 AAGCAAGAAGGGTG.1 AAGCAAGATAACCG.1
## 3 0 2 4
## AAGCAAGATATGCG.1 AAGCAAGATCACCC.1 AAGCAAGATGGTCA.1 AAGCAAGATTGCGA.1
## 1 0 4 10
## AAGCACTGAGGTCT.1 AAGCACTGCAAAGA.1 AAGCACTGCCATGA.1 AAGCCAACAGAATG.1
## 0 4 3 2
## AAGCCAACCTTGAG.1 AAGCCAACGTGTTG.1 AAGCCAACTTCGGA.1 AAGCCATGTCCCGT.1
## 12 9 0 3
## AAGCCATGTGTGGT.1 AAGCCTGATCAGTG.1 AAGCGACTATGTCG.1 AAGCGACTCTGGAT.1
## 4 1 1 0
## AAGCGACTGTCAAC.1 AAGCGACTGTCTGA.1 AAGCGACTTCTTAC.1 AAGCGACTTGCGTA.1
## 0 3 1 1
## AAGCGACTTGCTAG.1 AAGCGTACGGTGTT.1 AAGCGTACTGAAGA.1 AAGCGTACTTTGCT.1
## 0 1 5 1
## AAGGCTACCTTGTT.1 AAGGCTTGCGTACA.1 AAGGCTTGGAGACG.1 AAGGCTTGGTTCGA.1
## 2 1 8 10
## AAGGCTTGTCAGAC.1 AAGGCTTGTCAGTG.1 AAGGCTTGTCCAGA.1 AAGGCTTGTTCCAT.1
## 0 0 1 6
## AAGGTCACACCTTT.1 AAGGTCACCGGGAA.1 AAGGTCACTCGATG.1 AAGGTCACTGGAAA.1
## 3 2 2 3
## AAGGTCTGACGGTT.1 AAGGTCTGTGTGGT.1 AAGGTGCTTAAGCC.1 AAGGTGCTTCAGAC.1
## 2 1 0 1
## AAGTAACTATCAGC.1 AAGTAACTGTCAAC.1 AAGTAACTTCAGTG.1 AAGTAGGACACAAC.1
## 0 2 6 0
## AAGTAGGAGACGTT.1 AAGTAGGAGGAAGC.1 AAGTAGGAGTCGTA.1 AAGTAGGATTATCC.1
## 0 0 3 0
## AAGTATACCGCCTT.1 AAGTATACTGGAAA.1 AAGTCCGACGTAAC.1 AAGTCCGACTCAAG.1
## 3 1 2 0
## AAGTCCGACTCTCG.1 AAGTCCGACTGGTA.1 AAGTCCGATTCGGA.1 AAGTCTCTGAAAGT.1
## 1 2 1 1
## AAGTCTCTGGTAAA.1 AAGTGCACCCTTTA.1 AAGTGCACCTACGA.1 AAGTGCACCTACTT.1
## 4 0 8 2
## AAGTGCACGTGAGG.1 AAGTGCACTCTAGG.1 AAGTGCACTCTATC.1 AAGTGCACTGCTCC.1
## 0 0 0 1
## AAGTGGCTACCCTC.1 AAGTGGCTACGGGA.1 AAGTGGCTACTGTG.1 AAGTGGCTCCAGTA.1
## 1 1 0 0
## AAGTGGCTCCTACC.1 AAGTGGCTCGGGAA.1 AAGTGGCTGGTGTT.1 AAGTGGCTGTAAAG.1
## 0 0 3 4
## AAGTTATGAGTTCG.1 AAGTTATGCAAGCT.1 AAGTTATGCAGAAA.1 AAGTTATGCAGATC.1
## 2 0 0 0
## AAGTTATGCGGGAA.1 AAGTTATGCTAAGC.1 AAGTTATGGGTGTT.1 AAGTTATGGTCGAT.1
## 2 0 3 0
## AAGTTATGTGCTAG.1 AAGTTATGTTACTC.1 AAGTTCCTACCAAC.1 AAGTTCCTAGAAGT.1
## 1 2 3 2
## AAGTTCCTTGCAAC.1 AATAACACTGGTTG.1 AATAAGCTAGTTCG.1 AATAAGCTCTATTC.1
## 1 3 8 2
## AATAAGCTGGACGA.1 AATAAGCTTGCCCT.1 AATAAGCTTGGAAA.1 AATACCCTACCTTT.1
## 6 1 2 8
## AATACCCTGACACT.1 AATACCCTGGACGA.1 AATACCCTGTCGAT.1 AATACCCTTTAGGC.1
## 5 10 1 1
## AATACTGAAGGAGC.1 AATACTGAAGTTCG.1 AATACTGAGGTACT.1 AATACTGATCGCTC.1
## 0 0 0 0
## AATACTGATTGTGG.1 AATAGGGAAAGGGC.1 AATAGGGACAGATC.1 AATAGGGACATTTC.1
## 1 0 5 7
## AATAGGGAGGGAGT.1 AATAGGGATTATCC.1 AATATCGAGAGGCA.1 AATCAAACACCTTT.1
## 0 8 0 4
## AATCAAACCCTGTC.1 AATCAAACTCCTTA.1 AATCCGGAGCTACA.1 AATCCGGATTGCTT.1
## 0 0 1 0
## AATCCTACACGGGA.1 AATCCTACGGATTC.1 AATCCTACTCGTTT.1 AATCCTACTGCAGT.1
## 3 0 4 0
## AATCCTACTGTCCC.1 AATCCTTGCGCTAA.1 AATCCTTGCTCTTA.1 AATCCTTGGTATGC.1
## 2 0 0 8
## AATCCTTGGTGTTG.1 AATCGGTGAGGAGC.1 AATCGGTGGAGATA.1 AATCGGTGGGTACT.1
## 0 1 1 0
## AATCGGTGGTAAAG.1 AATCGGTGGTCAAC.1 AATCGGTGTTGGTG.1 AATCTAGAAAAGCA.1
## 2 1 6 9
## AATCTAGAGCCTTC.1 AATCTAGAGGCATT.1 AATCTAGATAGCCA.1 AATCTAGATTCTAC.1
## 0 0 0 7
## AATCTCACGACGAG.1 AATCTCACTTCGCC.1 AATCTCTGAGTCGT.1 AATCTCTGAGTCTG.1
## 6 1 0 7
## AATCTCTGTGGTCA.1 AATCTCTGTTCGTT.1 AATGAGGAGGGCAA.1 AATGCGTGCACACA.1
## 3 7 5 2
## AATGCGTGGGGACA.1 AATGCGTGTCCCAC.1 AATGCGTGTGAACC.1 AATGGAGACAAAGA.1
## 2 6 2 0
## AATGGAGAGTCTAG.1 AATGGAGATACGAC.1 AATGGAGATCTACT.1 AATGGAGATCTGGA.1
## 0 1 0 3
## AATGGCTGAAGGTA.1 AATGGCTGCACCAA.1 AATGGCTGCATCAG.1 AATGGCTGGTTAGC.1
## 0 1 0 0
## AATGGCTGTTCGTT.1 AATGTAACACGGTT.1 AATGTAACCTCCCA.1 AATGTAACGGTCAT.1
## 6 4 2 0
## AATGTAACTGAGAA.1 AATGTAACTGCATG.1 AATGTAACTTTGCT.1 AATGTCCTAGCATC.1
## 0 0 0 1
## AATGTCCTCACAAC.1 AATGTCCTGGAACG.1 AATGTCCTTACGCA.1 AATGTTGAAAACAG.1
## 2 1 3 0
## AATGTTGAAACAGA.1 AATGTTGAACTTTC.1 AATGTTGAATTTCC.1 AATGTTGAGAATAG.1
## 7 2 0 4
## AATGTTGAGGTATC.1 AATGTTGATTGTGG.1 AATTACGAAAACGA.1 AATTACGAACCTTT.1
## 3 0 1 11
## AATTACGACTATTC.1 AATTACGATTGCTT.1 AATTCCTGATCAGC.1 AATTCCTGCAGAAA.1
## 1 0 4 0
## AATTCCTGCCACCT.1 AATTCCTGCTATTC.1 AATTCCTGGAACCT.1 AATTCCTGTTGACG.1
## 0 1 4 0
## AATTCCTGTTTACC.1 AATTGATGCACTAG.1 AATTGATGCATTGG.1 AATTGATGCCACCT.1
## 0 0 3 8
## AATTGATGGAACCT.1 AATTGATGTGCTCC.1 AATTGTGAAGATGA.1 AATTGTGACCTAAG.1
## 1 11 7 0
## AATTGTGACGCTAA.1 AATTGTGACTGTTT.1 AATTGTGAGTACAC.1 ACAAAGGAACAGCT.1
## 1 4 0 0
## ACAAAGGAAGATCC.1 ACAAAGGAAGGAGC.1 ACAAAGGATCCAGA.1 ACAAAGGATTATCC.1
## 0 6 5 2
## ACAAATTGACCTGA.1 ACAAATTGGTTCGA.1 ACAAATTGTAGAAG.1 ACAACCGAAGCATC.1
## 0 0 5 0
## ACAACCGACGAGAG.1 ACAACCGACTGGTA.1 ACAACCGATCCAGA.1 ACAACCGATCTTCA.1
## 0 7 4 3
## ACAACCGATTTACC.1 ACAAGAGAAAAACG.1 ACAAGAGAAAACGA.1 ACAAGAGACAATCG.1
## 5 1 0 2
## ACAAGAGACAGTTG.1 ACAAGAGACGAGTT.1 ACAAGAGACTTGAG.1 ACAAGAGATATCTC.1
## 0 3 0 8
## ACAAGCACAATCGC.1 ACAAGCACCTTACT.1 ACAAGCACTACGAC.1 ACAAGCACTTCACT.1
## 0 0 2 1
## ACAATAACACACTG.1 ACAATAACCGTACA.1 ACAATAACTGCCAA.1 ACAATCCTAGTCGT.1
## 4 1 4 0
## ACAATCCTATCTCT.1 ACAATCCTTCGACA.1 ACAATCCTTCTTCA.1 ACAATCCTTGGAGG.1
## 1 2 4 0
## ACAATTGAAGCTCA.1 ACAATTGACTAGAC.1 ACAATTGATTCATC.1 ACACAGACTTTCAC.1
## 0 2 0 1
## ACACATCTACCAGT.1 ACACATCTCGCCTT.1 ACACATCTCTAGAC.1 ACACATCTCTGTGA.1
## 0 0 2 2
## ACACATCTGTATCG.1 ACACATCTTCACCC.1 ACACCAGACATGAC.1 ACACCAGACTAGTG.1
## 2 6 4 7
## ACACCAGAGTCATG.1 ACACCCTGATGGTC.1 ACACCCTGTCCTAT.1 ACACGAACACTAGC.1
## 0 8 2 2
## ACACGAACGCTGTA.1 ACACGAACTGTCCC.1 ACACGATGAGCGTT.1 ACACGATGCATGGT.1
## 9 8 1 3
## ACACGATGGGCATT.1 ACACGATGTCCCAC.1 ACACGATGTTCTAC.1 ACACGTGAAGACTC.1
## 0 0 2 4
## ACACGTGAAGATGA.1 ACACGTGATTCATC.1 ACAGACACAAGTAG.1 ACAGACACACCTAG.1
## 2 0 1 7
## ACAGACACCTAAGC.1 ACAGCAACTCTTTG.1 ACAGCAACTTCGGA.1 ACAGCAACTTGTGG.1
## 7 4 0 8
## ACAGGTACAGAATG.1 ACAGGTACCCTACC.1 ACAGGTACGAATCC.1 ACAGGTACGATGAA.1
## 0 0 0 7
## ACAGGTACGTAGCT.1 ACAGGTACGTTGCA.1 ACAGGTACTTTGCT.1 ACAGTCGACATGAC.1
## 10 2 1 0
## ACAGTCGACCCTAC.1 ACAGTCGACTACGA.1 ACAGTGACCCCTAC.1 ACAGTGACCGTTAG.1
## 0 8 2 0
## ACAGTGACCTGCAA.1 ACAGTGACGTGCTA.1 ACAGTGTGCCAAGT.1 ACAGTGTGCCGCTT.1
## 3 2 4 9
## ACAGTGTGCTGTAG.1 ACAGTGTGGCGAAG.1 ACAGTGTGTCTTAC.1 ACAGTGTGTGAACC.1
## 0 2 0 0
## ACAGTGTGTTTGTC.1 ACAGTTCTGGTGAG.1 ACAGTTCTTACGAC.1 ACATACCTAAACGA.1
## 6 0 4 3
## ACATACCTCTAGCA.1 ACATACCTCTCCCA.1 ACATACCTGTAAGA.1 ACATACCTTCCAGA.1
## 4 7 1 8
## ACATCACTAAAACG.1 ACATCACTCAACCA.1 ACATCACTTCTTTG.1 ACATCACTTGGAGG.1
## 5 1 2 7
## ACATGGTGCGATAC.1 ACATGGTGGAATAG.1 ACATGGTGGATGAA.1 ACATGGTGGTTCTT.1
## 0 0 6 0
## ACATGGTGTTCGGA.1 ACATTCTGATAAGG.1 ACATTCTGATGGTC.1 ACATTCTGCCCGTT.1
## 2 0 7 3
## ACATTCTGTATGGC.1 ACATTCTGTCGCCT.1 ACATTCTGTTTGGG.1 ACCAACGAATAAGG.1
## 0 1 13 0
## ACCAACGACATGGT.1 ACCAACGAGCTTAG.1 ACCAACGATACGAC.1 ACCACAGACGAGTT.1
## 0 6 4 8
## ACCACAGACGCCTT.1 ACCACAGAGTGTTG.1 ACCACAGATGACAC.1 ACCACAGATGACTG.1
## 3 2 1 0
## ACCACCTGGTACGT.1 ACCACCTGGTGTTG.1 ACCACCTGGTTGAC.1 ACCACGCTACCTTT.1
## 2 1 4 7
## ACCACGCTATCTTC.1 ACCACGCTCTATTC.1 ACCACGCTGACTAC.1 ACCACGCTTTTGTC.1
## 5 0 0 0
## ACCAGCCTGCAGTT.1 ACCAGCCTGGGTGA.1 ACCAGCCTGGTTTG.1 ACCAGTGAAACGGG.1
## 4 1 8 0
## ACCAGTGAACCTTT.1 ACCAGTGAACTGGT.1 ACCAGTGACCGATA.1 ACCAGTGACTCAGA.1
## 3 7 5 1
## ACCATTACTCGCCT.1 ACCATTACTCTTTG.1 ACCATTACTTGCTT.1 ACCATTTGCCACCT.1
## 2 0 7 6
## ACCCAAGAACTGTG.1 ACCCAAGACCTTAT.1 ACCCAAGACTCATT.1 ACCCACTGAACGGG.1
## 0 2 3 0
## ACCCACTGCGGTAT.1 ACCCACTGCTGTAG.1 ACCCAGCTCCCTTG.1 ACCCAGCTTATCGG.1
## 0 1 3 0
## ACCCAGCTTGGATC.1 ACCCAGCTTTGCAG.1 ACCCGTACAACCTG.1 ACCCGTACAGCGTT.1
## 0 0 6 0
## ACCCGTACCGAGAG.1 ACCCGTACCGCAAT.1 ACCCGTACGGAACG.1 ACCCGTACGGACAG.1
## 2 8 2 5
## ACCCGTACTGTGCA.1 ACCCGTTGACCAAC.1 ACCCGTTGCTACTT.1 ACCCGTTGGAGGTG.1
## 0 1 5 0
## ACCCGTTGGCATCA.1 ACCCGTTGGCTATG.1 ACCCGTTGGCTGAT.1 ACCCGTTGTGTGGT.1
## 4 1 0 5
## ACCCTCGAACTCTT.1 ACCCTCGACGCAAT.1 ACCGAAACAGCGTT.1 ACCGAAACCTGTCC.1
## 2 4 0 0
## ACCGAAACGTCCTC.1 ACCGAAACGTGTAC.1 ACCGCGGAACACGT.1 ACCGCGGACAATCG.1
## 0 0 0 5
## ACCGCGGAGAGCAG.1 ACCGTGCTTAACCG.1 ACCTATTGAGCACT.1 ACCTATTGTGAACC.1
## 3 0 0 1
## ACCTATTGTGGAAA.1 ACCTCCGAATCTTC.1 ACCTCCGACACCAA.1 ACCTCCGAGAAAGT.1
## 3 0 0 2
## ACCTCCGAGGTGAG.1 ACCTCGTGCTTGTT.1 ACCTGAGACCGCTT.1 ACCTGAGAGTTGGT.1
## 0 4 4 1
## ACCTGAGATCGCAA.1 ACCTGAGATGCTAG.1 ACCTGGCTACGTGT.1 ACCTGGCTATCGTG.1
## 2 4 0 0
## ACCTGGCTTCTTCA.1 ACCTTTGAAATGCC.1 ACCTTTGAAGATCC.1 ACCTTTGAAGCACT.1
## 0 0 6 2
## ACCTTTGAAGTCTG.1 ACCTTTGATCCCGT.1 ACGAACACGAGCAG.1 ACGAACACGTCTAG.1
## 3 0 8 0
## ACGAACTGACCTCC.1 ACGAACTGCTCCCA.1 ACGAACTGGCGGAA.1 ACGAACTGGTACCA.1
## 0 10 6 5
## ACGAACTGTTTGCT.1 ACGAAGCTAGAGGC.1 ACGAAGCTATACCG.1 ACGAAGCTGACGAG.1
## 0 2 7 2
## ACGAAGCTTCGTGA.1 ACGAAGCTTGACCA.1 ACGAAGCTTTCGTT.1 ACGACAACACACGT.1
## 1 0 8 10
## ACGACAACGGAAGC.1 ACGACAACGTTACG.1 ACGACAACTTGTGG.1 ACGACCCTCAACTG.1
## 1 4 0 0
## ACGACCCTGAACTC.1 ACGACCCTGGTGGA.1 ACGACCCTGTATGC.1 ACGACCCTTATGCG.1
## 10 0 8 8
## ACGAGGGAACCTTT.1 ACGAGGGACCTTAT.1 ACGAGGGAGTCACA.1 ACGAGTACCTCCCA.1
## 0 1 0 2
## ACGAGTACGTCCTC.1 ACGAGTACTATGGC.1 ACGATCGAACGCAT.1 ACGATCGAAGATGA.1
## 4 10 0 4
## ACGATCGAATGGTC.1 ACGATCGACCGAAT.1 ACGATCGACGAGAG.1 ACGATCGATGAGGG.1
## 9 4 0 0
## ACGATCGATTGCGA.1 ACGATGACAATGCC.1 ACGATGACCACACA.1 ACGATGACGAACTC.1
## 7 0 1 1
## ACGATGACGGATCT.1 ACGATTCTCCCACT.1 ACGATTCTGACACT.1 ACGATTCTGCGATT.1
## 0 4 9 3
## ACGATTCTGTCACA.1 ACGATTCTTGGAAA.1 ACGCAATGAAGGGC.1 ACGCAATGAGGGTG.1
## 0 0 9 0
## ACGCAATGCACAAC.1 ACGCAATGCCGATA.1 ACGCAATGGTCTAG.1 ACGCAATGGTTCTT.1
## 4 3 0 4
## ACGCAATGTATGGC.1 ACGCACCTCCATAG.1 ACGCACCTGCTATG.1 ACGCACCTTTCCGC.1
## 7 0 0 7
## ACGCCACTACAGTC.1 ACGCCACTGACAGG.1 ACGCCACTTCTTTG.1 ACGCCACTTTCGGA.1
## 2 1 9 8
## ACGCCGGAACTCAG.1 ACGCCGGACATGGT.1 ACGCCGGACGCAAT.1 ACGCCGGATTGCGA.1
## 4 0 4 0
## ACGCCTTGACCTGA.1 ACGCCTTGCGCTAA.1 ACGCCTTGTGTCGA.1 ACGCCTTGTTCTGT.1
## 2 1 1 2
## ACGCGGTGGACGTT.1 ACGCGGTGGGAAAT.1 ACGCGGTGTCTCCG.1 ACGCGGTGTGGCAT.1
## 4 0 6 1
## ACGCTCACAGGTCT.1 ACGCTCACCTAGCA.1 ACGCTCACCTCCAC.1 ACGCTCACGTATGC.1
## 0 3 0 1
## ACGCTCACTAGAGA.1 ACGCTCACTCTTTG.1 ACGCTGCTACTGGT.1 ACGCTGCTAGTTCG.1
## 8 0 8 4
## ACGCTGCTATCGTG.1 ACGCTGCTCGTACA.1 ACGCTGCTGCGTAT.1 ACGCTGCTGCTGTA.1
## 4 0 8 0
## ACGCTGCTGGAAAT.1 ACGGAACTCGCAAT.1 ACGGAACTGTGAGG.1 ACGGAACTGTTCAG.1
## 0 1 2 13
## ACGGAACTTCCCAC.1 ACGGAGGACGTAAC.1 ACGGAGGATCTTTG.1 ACGGATTGCTCCAC.1
## 0 4 0 4
## ACGGATTGGGGCAA.1 ACGGATTGGTTGTG.1 ACGGCGTGCAGCTA.1 ACGGCGTGCTTTAC.1
## 1 6 4 7
## ACGGCGTGGACGTT.1 ACGGCGTGGCGGAA.1 ACGGCGTGGTCCTC.1 ACGGCGTGGTTCAG.1
## 4 3 2 0
## ACGGCGTGTACTTC.1 ACGGCGTGTGCTCC.1 ACGGCTCTAGACTC.1 ACGGCTCTATCGGT.1
## 1 6 0 0
## ACGGCTCTCATACG.1 ACGGCTCTCTGTTT.1 ACGGCTCTGTATGC.1 ACGGCTCTTTCTGT.1
## 0 0 0 6
## ACGGGAGAAAGGCG.1 ACGGGAGAAGCCAT.1 ACGGGAGAATCTCT.1 ACGGGAGACCAACA.1
## 1 7 6 5
## ACGGGAGACCAGTA.1 ACGGGAGACTCAAG.1 ACGGGAGAGGAAGC.1 ACGGGAGAGGACAG.1
## 0 9 3 0
## ACGGGAGATACTCT.1 ACGGGAGATGTAGC.1 ACGGTATGACCAGT.1 ACGGTATGACCATG.1
## 6 1 12 0
## ACGGTATGCCGCTT.1 ACGGTATGCTCAGA.1 ACGGTATGTTTCTG.1 ACGGTCCTACCCAA.1
## 0 1 9 0
## ACGGTCCTGAGATA.1 ACGTAGACCGTTAG.1 ACGTCAGAAGGGTG.1 ACGTCAGACATTTC.1
## 0 6 4 0
## ACGTCAGACTACTT.1 ACGTCAGAGCTACA.1 ACGTCCTGCCTTCG.1 ACGTCCTGCTGAAC.1
## 1 1 0 0
## ACGTCCTGGGGTGA.1 ACGTCCTGGGTGAG.1 ACGTCCTGTCGCCT.1 ACGTCCTGTGCCTC.1
## 1 6 2 3
## ACGTCCTGTTCTGT.1 ACGTCGCTAGATGA.1 ACGTCGCTATGCTG.1 ACGTCGCTCAGGAG.1
## 4 1 1 2
## ACGTCGCTGCATCA.1 ACGTCGCTGTTGAC.1 ACGTGATGAACCGT.1 ACGTGATGAGATGA.1
## 0 0 8 8
## ACGTGATGCCTGAA.1 ACGTGATGCTGAGT.1 ACGTGATGGCATCA.1 ACGTGATGGCTACA.1
## 1 4 9 0
## ACGTGATGGTCGTA.1 ACGTGCCTCCATAG.1 ACGTGCCTGACGGA.1 ACGTGCCTTGTCCC.1
## 7 7 0 5
## ACGTTACTCACTGA.1 ACGTTACTCTGTTT.1 ACGTTACTGCATCA.1 ACGTTACTGCGATT.1
## 1 0 6 5
## ACGTTACTGCTTAG.1 ACGTTACTGGAGTG.1 ACGTTGGAACCTCC.1 ACGTTGGACGAACT.1
## 0 1 8 2
## ACGTTGGACTCAGA.1 ACGTTTACACTAGC.1 ACGTTTACAGCTCA.1 ACTAAAACACCTAG.1
## 1 1 7 6
## ACTAAAACCGTAGT.1 ACTAAAACCTCTTA.1 ACTAAAACGGAACG.1 ACTACGGAACCTGA.1
## 1 3 0 0
## ACTACGGAATTCTC.1 ACTACGGACCCTAC.1 ACTACGGACTCATT.1 ACTACGGACTTGGA.1
## 3 2 0 2
## ACTACGGAGAATGA.1 ACTACGGAGTTGTG.1 ACTACTACACTTTC.1 ACTAGGTGAGTACC.1
## 0 0 0 1
## ACTAGGTGCAGAAA.1 ACTAGGTGCCTAAG.1 ACTATCACGGAAGC.1 ACTATCACGGTATC.1
## 4 2 12 2
## ACTATCACTTCACT.1 ACTCAGGAAGTCTG.1 ACTCAGGACATGCA.1 ACTCAGGACCAACA.1
## 6 1 2 1
## ACTCAGGACTGTAG.1 ACTCAGGACTGTGA.1 ACTCAGGAGGCGAA.1 ACTCAGGATATGCG.1
## 1 1 0 5
## ACTCAGGATATGGC.1 ACTCCTCTTAGAAG.1 ACTCCTCTTGTTCT.1 ACTCGAGAAGTAGA.1
## 4 2 10 6
## ACTCGAGAATCGAC.1 ACTCGAGACTCATT.1 ACTCGAGAGAGAGC.1 ACTCGAGATGCTGA.1
## 5 9 2 1
## ACTCGCACATCAGC.1 ACTCGCACATGTCG.1 ACTCGCACGACGTT.1 ACTCGCACTCTTTG.1
## 1 1 1 7
## ACTCTATGACCCAA.1 ACTCTATGACTCTT.1 ACTCTATGAGATCC.1 ACTCTATGAGTACC.1
## 3 7 2 0
## ACTCTATGCTAGCA.1 ACTCTATGCTTATC.1 ACTCTATGGTACGT.1 ACTCTATGTGCACA.1
## 9 3 0 0
## ACTCTCCTCGAGTT.1 ACTCTCCTCTTACT.1 ACTCTCCTGCGAGA.1 ACTGAGACCGGGAA.1
## 3 5 0 4
## ACTGAGACGGACTT.1 ACTGAGACTTCTTG.1 ACTGCCACCCTGAA.1 ACTGCCACCGGGAA.1
## 1 2 3 4
## ACTGCCACTGTGCA.1 ACTGCCTGAGCTCA.1 ACTGCCTGCTCAAG.1 ACTGCCTGGAATAG.1
## 0 2 0 2
## ACTGCCTGGGTTCA.1 ACTGCCTGTGAGCT.1 ACTGCCTGTTCTTG.1 ACTGGCCTATGTCG.1
## 5 5 0 0
## ACTGGCCTCTAAGC.1 ACTGGCCTGCAGAG.1 ACTGGCCTGCCAAT.1 ACTGGCCTGCTGTA.1
## 0 8 0 0
## ACTGGCCTTAAGGA.1 ACTGGCCTTGGTTG.1 ACTGTGGAAACCAC.1 ACTGTGGAGAATCC.1
## 0 4 0 2
## ACTGTGGAGGACGA.1 ACTGTGGAGTTCAG.1 ACTGTTACCAACCA.1 ACTGTTACGACAGG.1
## 1 3 1 0
## ACTTAAGAACCATG.1 ACTTAAGAAGCTAC.1 ACTTAAGACTCTCG.1 ACTTAAGAGGTGAG.1
## 0 0 1 0
## ACTTAAGATATGGC.1 ACTTAGCTATCTTC.1 ACTTAGCTCGATAC.1 ACTTAGCTCGGGAA.1
## 3 0 1 1
## ACTTAGCTCTCCCA.1 ACTTAGCTTTCGCC.1 ACTTCAACACGCAT.1 ACTTCAACAGGAGC.1
## 5 8 0 4
## ACTTCAACCGACTA.1 ACTTCAACGTGCTA.1 ACTTCAACTTTCGT.1 ACTTCCCTGCTATG.1
## 1 8 1 6
## ACTTCTGACACTCC.1 ACTTCTGATCAGGT.1 ACTTCTGATGGTCA.1 ACTTCTGATGTCAG.1
## 12 0 2 0
## ACTTGACTCCAACA.1 ACTTGACTGGACTT.1 ACTTGACTTCACCC.1 ACTTGGGACTACCC.1
## 9 5 0 4
## ACTTGGGAGCCAAT.1 ACTTGGGAGCTGAT.1 ACTTGGGATCAGTG.1 ACTTGTACACGTAC.1
## 0 1 0 1
## ACTTGTACAGTCGT.1 ACTTGTACCCATGA.1 ACTTTGTGGTCAAC.1 ACTTTGTGGTCCTC.1
## 1 2 9 1
## ACTTTGTGGTCGTA.1 ACTTTGTGTCCCAC.1 ACTTTGTGTGTTTC.1 AGAAACGAACAGCT.1
## 0 1 4 12
## AGAAACGAACTCTT.1 AGAAACGACTGATG.1 AGAAACGAGCGATT.1 AGAAAGTGCATCAG.1
## 2 5 0 4
## AGAAAGTGCCGATA.1 AGAAAGTGCTGCAA.1 AGAAAGTGGACAAA.1 AGAAAGTGTGCATG.1
## 0 2 6 2
## AGAACAGAAACGTC.1 AGAACAGACCTCCA.1 AGAACAGAGAGACG.1 AGAACAGAGCTGTA.1
## 0 1 6 0
## AGAACAGATATGGC.1 AGAACGCTAGGAGC.1 AGAACGCTCACTTT.1 AGAACGCTCAGATC.1
## 9 1 6 0
## AGAACGCTGAATAG.1 AGAACGCTGAGATA.1 AGAACGCTTCCCGT.1 AGAAGATGAAGAGT.1
## 1 1 4 0
## AGAAGATGACACAC.1 AGAAGATGCATTGG.1 AGAAGATGCCCTAC.1 AGAAGATGCCTCAC.1
## 0 4 0 1
## AGAAGATGCTGCAA.1 AGAAGATGGCAGTT.1 AGAAGATGTGATGC.1 AGAAGATGTGCCTC.1
## 0 2 4 8
## AGAATACTCAACTG.1 AGAATACTCATCAG.1 AGAATACTGGTACT.1 AGAATACTTCAGAC.1
## 2 7 3 5
## AGAATACTTTCGTT.1 AGAATGGAAAACAG.1 AGAATGGAACTCAG.1 AGAATGGAAGTCAC.1
## 0 0 1 5
## AGAATGGAATCTCT.1 AGAATTTGATACCG.1 AGAATTTGATTGGC.1 AGAATTTGCAACTG.1
## 0 0 2 0
## AGAATTTGCGACAT.1 AGAATTTGCGCATA.1 AGAATTTGCTCAGA.1 AGAATTTGCTTGAG.1
## 0 0 1 4
## AGAATTTGGAGAGC.1 AGACACACACGCAT.1 AGACACACAGCCTA.1 AGACACACCGTGAT.1
## 2 6 1 0
## AGACACACCGTTGA.1 AGACACACGAATAG.1 AGACACACGTCAAC.1 AGACACACTGATGC.1
## 4 0 0 10
## AGACACACTGTCGA.1 AGACACTGAGCACT.1 AGACACTGCACACA.1 AGACACTGCTGGTA.1
## 1 0 1 8
## AGACACTGTCCGAA.1 AGACCTGACATGAC.1 AGACCTGACTACTT.1 AGACCTGATACTTC.1
## 9 1 0 0
## AGACGTACACCGAT.1 AGACGTACATCTTC.1 AGACGTACCAATCG.1 AGACTCGAAGTTCG.1
## 0 6 1 6
## AGACTCGAGCAGTT.1 AGACTCGATTTACC.1 AGACTGACGATGAA.1 AGACTGACGGCATT.1
## 2 0 0 0
## AGACTGACGTGCTA.1 AGACTTCTACGACT.1 AGACTTCTATCAGC.1 AGACTTCTCAGTTG.1
## 2 5 1 4
## AGACTTCTCTGGAT.1 AGACTTCTGGAACG.1 AGACTTCTGGATCT.1 AGACTTCTGTGAGG.1
## 0 3 8 1
## AGACTTCTTTGGCA.1 AGACTTCTTTGGTG.1 AGAGAAACACCAGT.1 AGAGAAACCCTTTA.1
## 0 6 3 4
## AGAGAAACCTGGTA.1 AGAGAAACTAGAGA.1 AGAGAATGAACTGC.1 AGAGAATGGCATAC.1
## 6 6 2 5
## AGAGAATGTGGAAA.1 AGAGAATGTTCTCA.1 AGAGAATGTTTGGG.1 AGAGATGACTACTT.1
## 1 2 4 0
## AGAGATGACTTGAG.1 AGAGATGAGCGTAT.1 AGAGATGAGCTTAG.1 AGAGATGAGTATGC.1
## 7 0 0 6
## AGAGATGAGTTTGG.1 AGAGATGATCCCAC.1 AGAGATGATGGATC.1 AGAGCGGACGTACA.1
## 9 5 0 0
## AGAGCGGAGTAGCT.1 AGAGCGGAGTGCAT.1 AGAGCGGATGTGCA.1 AGAGCTACATCACG.1
## 2 0 5 0
## AGAGCTACCCCTAC.1 AGAGCTACCCTTCG.1 AGAGCTACGCTCCT.1 AGAGCTACTAGAGA.1
## 6 0 1 3
## AGAGGTCTAAACGA.1 AGAGGTCTAGATCC.1 AGAGGTCTTCCAGA.1 AGAGTCACAGAGGC.1
## 0 2 9 9
## AGAGTCACCCGATA.1 AGAGTCACGTAGCT.1 AGAGTCTGACACGT.1 AGAGTCTGCCTCCA.1
## 0 0 0 2
## AGAGTCTGGTGTAC.1 AGAGTCTGTGCTGA.1 AGAGTGCTCTCCAC.1 AGAGTGCTGACAGG.1
## 1 0 0 2
## AGAGTGCTGCTTCC.1 AGAGTGCTTAGCGT.1 AGATATACACGACT.1 AGATATACAGCGTT.1
## 1 4 1 2
## AGATATACCCGATA.1 AGATATACGTTACG.1 AGATATACTCACCC.1 AGATATACTCTGGA.1
## 6 5 2 2
## AGATATACTTAGGC.1 AGATATTGACGTGT.1 AGATATTGCACTTT.1 AGATATTGCTCCAC.1
## 2 1 4 6
## AGATATTGGGACTT.1 AGATATTGTAAAGG.1 AGATATTGTAGTCG.1 AGATATTGTGTTTC.1
## 0 2 0 0
## AGATCGTGACCCTC.1 AGATCGTGACCTTT.1 AGATCGTGGGGTGA.1 AGATCGTGGTGAGG.1
## 5 0 3 6
## AGATCTCTAGTCGT.1 AGATCTCTATTCTC.1 AGATCTCTCCTACC.1 AGATCTCTCGTGTA.1
## 5 2 1 0
## AGATCTCTGGAAAT.1 AGATCTCTTAGAGA.1 AGATCTCTTGTCGA.1 AGATCTCTTTCCGC.1
## 4 0 0 5
## AGATTAACGCTTAG.1 AGATTAACGGTGTT.1 AGATTAACGTATCG.1 AGATTAACTGAAGA.1
## 1 9 0 3
## AGATTCCTACGCAT.1 AGATTCCTAGCGTT.1 AGATTCCTCTACTT.1 AGATTCCTCTGCAA.1
## 13 0 0 1
## AGATTCCTGACTAC.1 AGATTCCTTAGTCG.1 AGATTCCTTCCAGA.1 AGCAAAGAAAAGCA.1
## 1 4 0 4
## AGCAAAGAATGTGC.1 AGCAAAGATGGATC.1 AGCAACACAGCATC.1 AGCAACACAGCCTA.1
## 0 1 0 3
## AGCAACACGACAAA.1 AGCAACACGCTCCT.1 AGCAACACTGCTAG.1 AGCAAGCTAACGGG.1
## 1 0 13 6
## AGCAAGCTCAAGCT.1 AGCAAGCTCTGGAT.1 AGCAAGCTTGCTTT.1 AGCACAACACCTCC.1
## 1 0 0 2
## AGCACAACCTTGTT.1 AGCACAACGACGAG.1 AGCACAACGATAGA.1 AGCACAACGGATTC.1
## 0 12 4 5
## AGCACAACTCGCCT.1 AGCACAACTGTAGC.1 AGCACAACTTCGTT.1 AGCACTGAAACGAA.1
## 2 0 0 2
## AGCACTGAAGCTCA.1 AGCACTGAGACGTT.1 AGCACTGATTCTTG.1 AGCATCGAGAGAGC.1
## 0 1 9 1
## AGCATCGAGAGATA.1 AGCATCGATAGCCA.1 AGCATGACATCTTC.1 AGCATGACCTCGAA.1
## 5 0 2 0
## AGCATGACGCAGTT.1 AGCATGACTAACGC.1 AGCATTCTGACTAC.1 AGCATTCTGTCTTT.1
## 0 0 0 1
## AGCATTCTTGATGC.1 AGCCAATGAAACAG.1 AGCCAATGACGTAC.1 AGCCAATGCCCTAC.1
## 0 0 4 0
## AGCCACCTCAAAGA.1 AGCCACCTCGGGAA.1 AGCCACCTTAGTCG.1 AGCCACCTTGGAAA.1
## 4 1 1 4
## AGCCACCTTTGGCA.1 AGCCGGACAGCACT.1 AGCCGGACGAGCTT.1 AGCCGGACGTAAGA.1
## 1 1 2 1
## AGCCGGACGTCCTC.1 AGCCGGACTCCGTC.1 AGCCGGACTTCCGC.1 AGCCGGTGCTGAGT.1
## 1 3 0 5
## AGCCGGTGGAAGGC.1 AGCCGGTGGGGATG.1 AGCCGGTGTTCCAT.1 AGCCGTCTGTCGAT.1
## 5 0 0 10
## AGCCTCACACGGGA.1 AGCCTCACTAACCG.1 AGCCTCACTAACGC.1 AGCCTCACTCGCCT.1
## 2 0 1 5
## AGCCTCTGAAAAGC.1 AGCCTCTGCGTAAC.1 AGCCTCTGGAGGGT.1 AGCGAACTGCGTAT.1
## 1 4 1 6
## AGCGAACTGGACAG.1 AGCGAACTGGTACT.1 AGCGAACTGTTGCA.1 AGCGATACAAGCCT.1
## 7 3 2 0
## AGCGATACGAGATA.1 AGCGATACGGTACT.1 AGCGATACTCAGAC.1 AGCGATTGTGTGCA.1
## 6 4 0 2
## AGCGCCGAACTCTT.1 AGCGCCGACCTCAC.1 AGCGCCGACGTTGA.1 AGCGCCGAGATACC.1
## 1 3 4 7
## AGCGCCGAGTTGCA.1 AGCGCTCTACCACA.1 AGCGCTCTCCTTTA.1 AGCGCTCTCGCATA.1
## 0 8 0 2
## AGCGCTCTGTATGC.1 AGCGGCACAACTGC.1 AGCGGCACACGCAT.1 AGCGGCACCTTAGG.1
## 1 4 3 3
## AGCGGCACGGTGAG.1 AGCGGCACTGCGTA.1 AGCGGCACTTGGCA.1 AGCGGCTGACACGT.1
## 8 1 3 0
## AGCGGCTGCACACA.1 AGCGGCTGCTGACA.1 AGCGGCTGTATCTC.1 AGCGGCTGTCTAGG.1
## 0 0 2 9
## AGCGGCTGTGCCCT.1 AGCGGGCTCAGATC.1 AGCGGGCTCGAGTT.1 AGCGGGCTCGCCTT.1
## 0 9 3 0
## AGCGGGCTGGGAGT.1 AGCGTAACCGATAC.1 AGCGTAACTGCAGT.1 AGCGTAACTGTTTC.1
## 0 2 2 2
## AGCTCGCTAAGGTA.1 AGCTCGCTAGAACA.1 AGCTCGCTATCGTG.1 AGCTCGCTCCTTCG.1
## 0 4 1 0
## AGCTCGCTCTCTCG.1 AGCTGAACCCGCTT.1 AGCTGAACTAAAGG.1 AGCTGCCTGCTAAC.1
## 2 0 0 3
## AGCTGCCTTCGCTC.1 AGCTGTGAACTAGC.1 AGCTGTGACCTTCG.1 AGCTGTGAGTATCG.1
## 9 0 4 1
## AGCTGTGATAGTCG.1 AGCTGTGATGTCTT.1 AGCTGTGATTCGGA.1 AGCTTACTCGTCTC.1
## 0 13 0 3
## AGCTTACTGAGGCA.1 AGCTTACTGTCGAT.1 AGCTTACTTCTAGG.1 AGCTTACTTTCACT.1
## 6 5 2 12
## AGCTTTACAGAAGT.1 AGCTTTACAGAATG.1 AGCTTTACGACGTT.1 AGCTTTACGTAGCT.1
## 5 0 4 0
## AGGAAATGAGACTC.1 AGGAAATGAGTGCT.1 AGGAAATGGCTACA.1 AGGAAATGGTCTTT.1
## 2 1 8 9
## AGGAACCTCACCAA.1 AGGAACCTCCTTAT.1 AGGAACCTTACTGG.1 AGGAATGAACTGGT.1
## 8 6 5 4
## AGGAATGACGTCTC.1 AGGAATGACTGTCC.1 AGGAATGATACTTC.1 AGGACACTGCCCTT.1
## 4 2 8 4
## AGGACACTGGACAG.1 AGGACACTTAAAGG.1 AGGACTTGATCACG.1 AGGACTTGCAGAGG.1
## 2 1 8 3
## AGGACTTGCGTTAG.1 AGGACTTGCTCTTA.1 AGGAGTCTAAGAGT.1 AGGAGTCTCGATAC.1
## 2 1 0 0
## AGGAGTCTTCCTCG.1 AGGATAGAATCGAC.1 AGGATAGACACAAC.1 AGGATAGACATGGT.1
## 2 7 7 0
## AGGATAGACGAACT.1 AGGATAGACGGAGA.1 AGGATAGAGACTAC.1 AGGATAGAGGTAAA.1
## 4 1 2 1
## AGGATAGATCCCGT.1 AGGATAGATGCTAG.1 AGGATGCTAGAGGC.1 AGGATGCTCTGCAA.1
## 0 8 4 7
## AGGATGCTGGACGA.1 AGGATGCTGTACAC.1 AGGATGCTTTGCAG.1 AGGATGCTTTGTGG.1
## 5 1 3 2
## AGGCAGGAGTACGT.1 AGGCAGGATATCTC.1 AGGCAGGATGTCAG.1 AGGCCTCTCGTTGA.1
## 1 2 6 1
## AGGCCTCTCTGGTA.1 AGGCCTCTGGGTGA.1 AGGCCTCTGTTGGT.1 AGGCCTCTTCACGA.1
## 2 2 0 0
## AGGCCTCTTCGACA.1 AGGCTAACAGATGA.1 AGGCTAACAGGTCT.1 AGGCTAACAGTGTC.1
## 3 6 0 3
## AGGCTAACTGTGGT.1 AGGGACGAAACGGG.1 AGGGACGAAGTACC.1 AGGGACGACCAAGT.1
## 2 1 0 2
## AGGGACGACTCGCT.1 AGGGACGACTTCGC.1 AGGGACGATTCTGT.1 AGGGAGTGATGGTC.1
## 8 0 2 6
## AGGGAGTGTGACCA.1 AGGGAGTGTGAGCT.1 AGGGCCACAAGGTA.1 AGGGCCACATCGAC.1
## 0 5 10 2
## AGGGCCACGTGTAC.1 AGGGCCACTACAGC.1 AGGGCCACTATCTC.1 AGGGCCACTCGCAA.1
## 0 0 1 0
## AGGGCCACTGACCA.1 AGGGCCTGAACGAA.1 AGGGCCTGTTACCT.1 AGGGCGCTACGGGA.1
## 8 4 3 0
## AGGGCGCTATCGGT.1 AGGGCGCTCGTGAT.1 AGGGCGCTCTATGG.1 AGGGCGCTTGGTGT.1
## 0 0 0 1
## AGGGCGCTTTACTC.1 AGGGTGGAAGACTC.1 AGGGTGGAAGGGTG.1 AGGGTGGAAGTCAC.1
## 8 8 4 4
## AGGGTGGACACCAA.1 AGGGTGGACAGCTA.1 AGGGTGGACCCACT.1 AGGGTGGAGGTGGA.1
## 1 2 6 1
## AGGGTTTGACAGTC.1 AGGGTTTGCGCTAA.1 AGGGTTTGTCCGAA.1 AGGTACACGAAAGT.1
## 5 3 7 2
## AGGTACTGAGTAGA.1 AGGTCATGGTTTCT.1 AGGTCATGTGGTGT.1 AGGTCATGTGTCTT.1
## 0 0 6 0
## AGGTCTGACGCTAA.1 AGGTCTGAGGTGAG.1 AGGTCTGAGTTGTG.1 AGGTCTGATCACGA.1
## 1 2 0 0
## AGGTCTGATCGCTC.1 AGGTCTGATGGAGG.1 AGGTCTGATTATCC.1 AGGTGGGAATGCTG.1
## 1 1 2 1
## AGGTGGGACCAATG.1 AGGTGTTGCCATGA.1 AGGTGTTGCTCTCG.1 AGGTGTTGGAGAGC.1
## 7 2 0 2
## AGGTGTTGGAGGTG.1 AGGTGTTGGTCACA.1 AGGTGTTGTGGTGT.1 AGGTGTTGTGTTCT.1
## 0 2 0 9
## AGGTGTTGTTCTGT.1 AGGTTCGATAGAAG.1 AGGTTCGATTCCAT.1 AGGTTGTGACCCAA.1
## 0 6 2 0
## AGGTTGTGAGCATC.1 AGGTTGTGCCGTAA.1 AGGTTGTGCGCCTT.1 AGGTTGTGGGCAAG.1
## 0 0 6 0
## AGGTTGTGGTAAAG.1 AGGTTGTGGTCGAT.1 AGTAAGGAACCCAA.1 AGTAAGGATTGACG.1
## 3 2 0 2
## AGTAATACACCACA.1 AGTAATACACTAGC.1 AGTAATACTGAAGA.1 AGTAATACTTGCGA.1
## 0 1 0 1
## AGTAATTGCTTGGA.1 AGTAATTGGAGAGC.1 AGTAATTGGGTCAT.1 AGTAATTGTCGTTT.1
## 1 0 1 7
## AGTAATTGTGCCCT.1 AGTAATTGTTCTTG.1 AGTACGTGCCATAG.1 AGTACGTGTGAGCT.1
## 8 1 0 0
## AGTACGTGTGTAGC.1 AGTACGTGTTCCAT.1 AGTACTCTCACTAG.1 AGTACTCTCGGGAA.1
## 6 0 0 1
## AGTACTCTGTAGGG.1 AGTAGAGAAAACGA.1 AGTAGAGAACAGCT.1 AGTAGAGAAGAAGT.1
## 3 1 0 2
## AGTAGAGACAGGAG.1 AGTAGAGAGCAAGG.1 AGTAGAGATGAAGA.1 AGTAGAGATGCTGA.1
## 1 3 0 6
## AGTAGGCTAAACGA.1 AGTAGGCTACACTG.1 AGTAGGCTACCTGA.1 AGTAGGCTAGGCGA.1
## 2 4 3 0
## AGTAGGCTATTGGC.1 AGTAGGCTTGGTGT.1 AGTATAACCTCTTA.1 AGTATAACTAGAAG.1
## 0 0 2 1
## AGTATAACTGCAGT.1 AGTATCCTACCATG.1 AGTCACGAACCTTT.1 AGTCACGAACGGAG.1
## 5 2 2 2
## AGTCACGAGCTTCC.1 AGTCAGACACCTAG.1 AGTCAGACATTGGC.1 AGTCAGACCATGCA.1
## 6 11 2 0
## AGTCAGACGCAGTT.1 AGTCAGACTAGCGT.1 AGTCAGACTGCATG.1 AGTCAGACTTACCT.1
## 9 11 2 4
## AGTCGAACGGTTAC.1 AGTCGCCTGAACTC.1 AGTCGCCTTCGACA.1 AGTCGCCTTGGCAT.1
## 1 6 5 1
## AGTCGCCTTTGCTT.1 AGTCTACTAAAACG.1 AGTCTACTCGTGAT.1 AGTCTTACCTCAGA.1
## 4 0 2 2
## AGTCTTACGCTGTA.1 AGTCTTACTAGAAG.1 AGTCTTACTTCGCC.1 AGTGAAGAACTGTG.1
## 0 4 10 7
## AGTGAAGACGTGAT.1 AGTGAAGAGTTCAG.1 AGTGACACAAGGTA.1 AGTGACACAGCAAA.1
## 0 5 0 6
## AGTGACACCCTTAT.1 AGTGACACCTGGAT.1 AGTGACACGACGAG.1 AGTGACACGGACAG.1
## 2 0 10 4
## AGTGACACTTTGCT.1 AGTGACTGAAGGTA.1 AGTGACTGATCGGT.1 AGTGACTGATCGTG.1
## 3 8 0 4
## AGTGACTGCGTGTA.1 AGTGACTGGAGCAG.1 AGTGACTGTTTCGT.1 AGTGCAACAATCGC.1
## 0 0 6 0
## AGTGCAACATCGTG.1 AGTGCAACCGTCTC.1 AGTGCAACGGCGAA.1 AGTGCAACTAACGC.1
## 4 1 2 4
## AGTGTGACAGTCGT.1 AGTGTGACTGCCTC.1 AGTGTTCTAGCGTT.1 AGTGTTCTCTGATG.1
## 0 6 2 1
## AGTGTTCTTTGCGA.1 AGTTAAACACTCTT.1 AGTTAAACCTGACA.1 AGTTAAACGGACAG.1
## 0 3 2 1
## AGTTATGAACCTAG.1 AGTTATGAATCTCT.1 AGTTATGACACACA.1 AGTTATGAGGAAAT.1
## 1 8 0 1
## AGTTATGAGGAGCA.1 AGTTATGAGTAAAG.1 AGTTATGATGGATC.1 AGTTCTACGACGAG.1
## 0 0 0 7
## AGTTCTACTTTCAC.1 AGTTCTTGAACGGG.1 AGTTCTTGCAGTCA.1 AGTTGTCTAAACAG.1
## 9 2 8 3
## AGTTGTCTAAAGTG.1 AGTTGTCTACTTTC.1 AGTTGTCTATGCTG.1 AGTTGTCTCATTGG.1
## 0 5 2 2
## AGTTGTCTGAGGTG.1 AGTTGTCTGCTACA.1 AGTTGTCTTCCGAA.1 AGTTTAGAATTCTC.1
## 0 7 0 1
## AGTTTAGAGTTCGA.1 AGTTTAGATAAGCC.1 AGTTTCACACACTG.1 AGTTTCACAGCACT.1
## 0 0 0 4
## AGTTTCACGCATCA.1 AGTTTCACTCACCC.1 AGTTTGCTCGAGTT.1 AGTTTGCTCTTTAC.1
## 3 0 1 1
## AGTTTGCTGAATCC.1 AGTTTGCTGGTCAT.1 AGTTTGCTTCCTGC.1 AGTTTGCTTCTTCA.1
## 0 10 0 0
## ATAAACACACGTGT.1 ATAAACACCTTCGC.1 ATAACAACAAGAGT.1 ATAACAACCAGATC.1
## 0 1 1 9
## ATAACATGCAGGAG.1 ATAACATGCTGTCC.1 ATAACATGCTTGCC.1 ATAACATGGATACC.1
## 4 3 2 2
## ATAACATGGGTTCA.1 ATAACCCTACCTCC.1 ATAACCCTTGACTG.1 ATAAGTACACCCAA.1
## 3 0 0 0
## ATAAGTTGATCTCT.1 ATAAGTTGCCTTAT.1 ATAAGTTGCTCCAC.1 ATAAGTTGCTTAGG.1
## 6 4 0 0
## ATAAGTTGGGAGCA.1 ATAAGTTGTACTTC.1 ATAAGTTGTGAGAA.1 ATAATCGAAAACGA.1
## 3 2 3 2
## ATAATCGATTCTGT.1 ATAATGACAACGGG.1 ATAATGACACCTTT.1 ATAATGACCACTGA.1
## 0 2 1 5
## ATAATGACGACAAA.1 ATAATGACTTATCC.1 ATACAATGACGTAC.1 ATACAATGATTCCT.1
## 0 0 5 0
## ATACAATGTCAGAC.1 ATACAATGTCTTTG.1 ATACACCTAAAGTG.1 ATACACCTACAGTC.1
## 0 0 0 0
## ATACACCTGGACGA.1 ATACACCTTGCTAG.1 ATACCACTAGGTCT.1 ATACCACTATCAGC.1
## 0 4 2 6
## ATACCACTCCTGAA.1 ATACCACTGGTGAG.1 ATACCACTGTCACA.1 ATACCACTTGTGGT.1
## 3 1 0 5
## ATACCGGAATCGAC.1 ATACCGGACCCACT.1 ATACCGGACTCTCG.1 ATACCTACATCGTG.1
## 5 2 4 0
## ATACCTACGACTAC.1 ATACCTACGGAAGC.1 ATACCTACGTCTGA.1 ATACCTACTGCAAC.1
## 1 10 0 9
## ATACCTTGATGACC.1 ATACCTTGATGTGC.1 ATACCTTGGACAAA.1 ATACCTTGTTCTGT.1
## 0 0 1 0
## ATACGGACAGTCAC.1 ATACGGACCAACTG.1 ATACGTCTAAGTAG.1 ATACGTCTATCGGT.1
## 1 2 3 6
## ATACGTCTCACCAA.1 ATACGTCTGAAACA.1 ATACGTCTGGTTAC.1 ATACTCTGATTTCC.1
## 1 0 0 3
## ATACTCTGCACTAG.1 ATACTCTGCTTAGG.1 ATACTCTGGACGTT.1 ATAGAACTACTCAG.1
## 3 0 5 1
## ATAGAACTCTCAGA.1 ATAGAACTGAGAGC.1 ATAGAACTGGATCT.1 ATAGAACTGTCCTC.1
## 10 0 7 0
## ATAGAACTGTCGTA.1 ATAGAACTTCACGA.1 ATAGAACTTTTCAC.1 ATAGATACACCTGA.1
## 0 1 1 2
## ATAGATACCATGGT.1 ATAGATACCGTTAG.1 ATAGATACGTTCAG.1 ATAGATTGAAACAG.1
## 0 5 0 1
## ATAGATTGAATCGC.1 ATAGATTGTCGTTT.1 ATAGCCGACGATAC.1 ATAGCCGAGTACGT.1
## 0 6 4 5
## ATAGCCGAGTTAGC.1 ATAGCGTGGCGAGA.1 ATAGCGTGTAACGC.1 ATAGCTCTAAGTGA.1
## 1 6 2 0
## ATAGCTCTACGTGT.1 ATAGCTCTCATGGT.1 ATAGCTCTCGCATA.1 ATAGCTCTGATAAG.1
## 1 0 0 3
## ATAGCTCTGGATCT.1 ATAGCTCTTCCGTC.1 ATAGGAGACTAGAC.1 ATAGGAGATGAAGA.1
## 0 0 0 0
## ATAGGAGATGAGCT.1 ATAGGAGATTTCTG.1 ATAGGCTGAAAGTG.1 ATAGGCTGAGAAGT.1
## 6 0 0 0
## ATAGGCTGCTGCTC.1 ATAGGCTGGGACGA.1 ATAGTCCTGGACTT.1 ATAGTCCTGGTGTT.1
## 2 10 7 8
## ATAGTCCTTGCTTT.1 ATAGTTGAAAGGCG.1 ATAGTTGAAAGTAG.1 ATAGTTGAACTAGC.1
## 0 0 0 6
## ATAGTTGAAGTCTG.1 ATAGTTGACTCGCT.1 ATAGTTGATAAAGG.1 ATAGTTGATTCGCC.1
## 0 2 11 7
## ATAGTTGATTGGTG.1 ATAGTTGATTTGTC.1 ATATACGACTGAAC.1 ATATACGACTGTTT.1
## 0 1 3 6
## ATATACGAGGGCAA.1 ATATACGAGGTTTG.1 ATATACGAGTCACA.1 ATATACGAGTCTAG.1
## 5 3 1 0
## ATATACGATCCCAC.1 ATATACGATGCATG.1 ATATAGTGTGACTG.1 ATATGAACTGAACC.1
## 1 2 2 9
## ATATGCCTAAGATG.1 ATATGCCTATGTGC.1 ATATGCCTCCTTTA.1 ATATGCCTCTGTGA.1
## 3 10 5 1
## ATCAAATGAGTACC.1 ATCAAATGATTCCT.1 ATCAAATGCTGTCC.1 ATCAACCTCAACCA.1
## 2 0 0 0
## ATCAACCTGGACGA.1 ATCAACCTTAGAAG.1 ATCAACCTTCTCGC.1 ATCAACCTTTCGTT.1
## 0 8 3 6
## ATCACACTGACGAG.1 ATCACACTGCTTAG.1 ATCACACTGTTGCA.1 ATCACGGAAAAGCA.1
## 0 3 3 4
## ATCACGGAACCCTC.1 ATCACGGAACTGTG.1 ATCACGGAGCGATT.1 ATCACGGATAACGC.1
## 8 11 4 6
## ATCACGGATCAGGT.1 ATCACTACCTATTC.1 ATCACTACCTTCTA.1 ATCACTACTGCACA.1
## 1 1 0 1
## ATCACTACTGGTAC.1 ATCACTTGCGCAAT.1 ATCACTTGCTAGCA.1 ATCACTTGGCGAGA.1
## 0 2 0 7
## ATCACTTGTCCGTC.1 ATCACTTGTTCCGC.1 ATCACTTGTTGCAG.1 ATCAGGTGACTGTG.1
## 2 3 1 1
## ATCAGGTGGAACCT.1 ATCAGGTGGAACTC.1 ATCAGGTGGGCGAA.1 ATCAGGTGGGGCAA.1
## 4 1 0 0
## ATCAGGTGTCCAAG.1 ATCATCTGAGCAAA.1 ATCATCTGTTCTGT.1 ATCCAGGACTACTT.1
## 0 1 0 8
## ATCCAGGACTCCAC.1 ATCCAGGATATGGC.1 ATCCATACATTCCT.1 ATCCCGTGCCAAGT.1
## 0 0 0 6
## ATCCCGTGCTGCAA.1 ATCCCGTGGTCTAG.1 ATCCCGTGTACTGG.1 ATCCCGTGTCACGA.1
## 4 0 0 2
## ATCCCGTGTCTCAT.1 ATCCGCACAACAGA.1 ATCCGCACTCCCGT.1 ATCCTAACATCAGC.1
## 4 2 0 8
## ATCCTAACATCGAC.1 ATCCTAACCAACTG.1 ATCCTAACTGCCTC.1 ATCGACGAGTAAGA.1
## 2 2 4 8
## ATCGACGATAAGGA.1 ATCGACGATTGTGG.1 ATCGAGTGTCTCGC.1 ATCGCAGAAGCATC.1
## 0 8 0 6
## ATCGCAGACAGGAG.1 ATCGCAGACGACAT.1 ATCGCAGACTTCCG.1 ATCGCAGATTCTAC.1
## 5 6 0 0
## ATCGCCACACGGTT.1 ATCGCCACAGGCGA.1 ATCGCCACCTGTAG.1 ATCGCCTGAGGAGC.1
## 0 0 2 0
## ATCGCGCTACTTTC.1 ATCGCGCTAGCTAC.1 ATCGCGCTATGGTC.1 ATCGCGCTGGGAGT.1
## 8 2 3 2
## ATCGCGCTGTGCTA.1 ATCGCGCTTACTTC.1 ATCGCGCTTTGCAG.1 ATCGGAACAAACGA.1
## 0 1 4 8
## ATCGGAACACTGTG.1 ATCGGAACAGCAAA.1 ATCGGAACCATCAG.1 ATCGGAACCCTCCA.1
## 0 0 1 0
## ATCGGAACTGGCAT.1 ATCGGAACTGGTCA.1 ATCGGAACTTCTAC.1 ATCGGAACTTTCGT.1
## 2 1 0 2
## ATCGGTGAAGCGGA.1 ATCGGTGAAGCGTT.1 ATCGGTGACCCTAC.1 ATCGGTGACTACGA.1
## 3 8 2 0
## ATCGGTGAGGTTCA.1 ATCGGTGATATGGC.1 ATCGTTTGGAGATA.1 ATCGTTTGGCGGAA.1
## 4 1 1 4
## ATCGTTTGTATGGC.1 ATCTACACACCCTC.1 ATCTACACAGATGA.1 ATCTACACCAACCA.1
## 0 1 2 2
## ATCTACACCATTTC.1 ATCTACACCTGTTT.1 ATCTACACGGAGGT.1 ATCTACACGGGTGA.1
## 10 0 3 1
## ATCTACACGTTGGT.1 ATCTACACTGTCTT.1 ATCTACTGAAGGTA.1 ATCTACTGATTTCC.1
## 0 1 1 0
## ATCTACTGCCAAGT.1 ATCTACTGTGTGGT.1 ATCTACTGTTTCAC.1 ATCTCAACACAGTC.1
## 12 1 0 2
## ATCTCAACGCTGAT.1 ATCTCAACGGGACA.1 ATCTCAACGGTGTT.1 ATCTCAACTTGCAG.1
## 2 6 0 7
## ATCTGACTACAGCT.1 ATCTGACTACGGGA.1 ATCTGACTCTCCCA.1 ATCTGACTGTACGT.1
## 0 0 2 0
## ATCTGGGACATTCT.1 ATCTGGGACCTTAT.1 ATCTGGGATCCAGA.1 ATCTGGGATCCGAA.1
## 0 0 0 2
## ATCTGTTGATGTCG.1 ATCTGTTGCTTAGG.1 ATCTGTTGGCTCCT.1 ATCTGTTGTAGAGA.1
## 2 0 6 3
## ATCTGTTGTGGCAT.1 ATCTTGACGCCATA.1 ATCTTGACGGGATG.1 ATCTTGACGTCGAT.1
## 0 4 5 3
## ATCTTTCTCACTAG.1 ATCTTTCTCTTGTT.1 ATCTTTCTGAACTC.1 ATCTTTCTGGCATT.1
## 2 0 4 4
## ATCTTTCTTGCATG.1 ATGAAACTAACCAC.1 ATGAAACTAACGTC.1 ATGAAACTACCAGT.1
## 2 0 6 2
## ATGAAACTGCTGTA.1 ATGAAACTGTCACA.1 ATGAAACTGTGCTA.1 ATGAAACTTCCTGC.1
## 0 2 0 0
## ATGAAACTTCGCAA.1 ATGAAGGACACAAC.1 ATGAAGGACGATAC.1 ATGACGTGCATTTC.1
## 6 8 0 0
## ATGACGTGCCAAGT.1 ATGACGTGGCATAC.1 ATGAGAGAAACCTG.1 ATGAGAGAAGCGGA.1
## 0 3 2 0
## ATGAGAGACGACTA.1 ATGAGAGACTCCCA.1 ATGAGCACGCTAAC.1 ATGAGCACGTAGCT.1
## 4 0 4 5
## ATGAGCACTCGCAA.1 ATGAGCACTTTGGG.1 ATGATATGAAGCCT.1 ATGATATGCGCTAA.1
## 1 2 5 0
## ATGATATGTCTAGG.1 ATGATATGTTGGCA.1 ATGATATGTTTGCT.1 ATGCACGAGCTTCC.1
## 4 1 3 0
## ATGCACGAGTTAGC.1 ATGCACGATCCGTC.1 ATGCAGACGCAAGG.1 ATGCAGACGTAAGA.1
## 10 0 1 4
## ATGCAGACTGGATC.1 ATGCAGTGACACCA.1 ATGCAGTGACCCAA.1 ATGCAGTGCTTCCG.1
## 0 0 0 3
## ATGCAGTGTCAGGT.1 ATGCCAGAAAGGTA.1 ATGCCAGAAGATCC.1 ATGCCAGACCGTAA.1
## 0 1 1 10
## ATGCCAGACCTTCG.1 ATGCCAGAGTGTTG.1 ATGCCAGATGTAGC.1 ATGCCGCTGGACTT.1
## 1 0 1 0
## ATGCCGCTGTATCG.1 ATGCCGCTGTCATG.1 ATGCCGCTTGAAGA.1 ATGCGATGAAAACG.1
## 0 1 2 8
## ATGCGATGTGCTGA.1 ATGCGCCTAGAAGT.1 ATGCGCCTATTTCC.1 ATGCGCCTCTGACA.1
## 1 7 7 4
## ATGCGCCTCTTCTA.1 ATGCGCCTGCAAGG.1 ATGCTTTGACTTTC.1 ATGCTTTGCTTCCG.1
## 0 10 2 0
## ATGCTTTGGTGCAT.1 ATGCTTTGGTGCTA.1 ATGCTTTGTCTATC.1 ATGCTTTGTTCTGT.1
## 0 8 5 8
## ATGGACACAAACAG.1 ATGGACACAACTGC.1 ATGGACACCCGCTT.1 ATGGACACGGTTTG.1
## 1 2 0 4
## ATGGGTACAGACTC.1 ATGGGTACCCCGTT.1 ATGGGTACCTGATG.1 ATGGGTACTCGTAG.1
## 0 12 0 1
## ATGGGTACTGAGAA.1 ATGGGTACTGGAGG.1 ATGGTGACTCGTGA.1 ATGTAAACACTACG.1
## 2 9 0 8
## ATGTAAACACTCTT.1 ATGTAAACATGGTC.1 ATGTAAACGATAGA.1 ATGTAAACGTTTGG.1
## 4 2 0 4
## ATGTACCTACGGTT.1 ATGTACCTAGCTAC.1 ATGTACCTCGACAT.1 ATGTACCTCTAGCA.1
## 3 3 5 0
## ATGTACCTCTCAAG.1 ATGTCACTAAAAGC.1 ATGTCACTGTCTAG.1 ATGTCGGAATGCTG.1
## 0 1 0 1
## ATGTCGGACTGGAT.1 ATGTCGGATGAAGA.1 ATGTCGGATGGAGG.1 ATGTCGGATGTGAC.1
## 1 7 1 1
## ATGTCGGATGTGGT.1 ATGTTAGACACTCC.1 ATGTTAGAGCCATA.1 ATGTTAGAGTGCTA.1
## 2 0 7 0
## ATGTTCACACCAGT.1 ATGTTCACAGTCTG.1 ATGTTCACCTACGA.1 ATGTTCACGCTGAT.1
## 10 0 0 9
## ATGTTCACTTCGCC.1 ATGTTGCTACCTCC.1 ATGTTGCTCCATAG.1 ATTAACGAAAGAGT.1
## 2 3 1 8
## ATTAACGAACTGTG.1 ATTAACGACCATGA.1 ATTAACGAGACACT.1 ATTAACGATCAGTG.1
## 1 2 0 5
## ATTAAGACTTCAGG.1 ATTACCACCTGGAT.1 ATTACCTGGGAGTG.1 ATTACCTGTCCAGA.1
## 5 2 0 0
## ATTAGATGAAAGCA.1 ATTAGATGAAGCCT.1 ATTAGATGCACTGA.1 ATTAGATGCCGTAA.1
## 0 6 0 0
## ATTAGATGGAGGAC.1 ATTAGATGTCACGA.1 ATTAGATGTGCTTT.1 ATTAGTGACATTCT.1
## 9 4 6 0
## ATTAGTGACGGTAT.1 ATTAGTGACTCTCG.1 ATTAGTGATACGAC.1 ATTAGTGATTCTAC.1
## 6 7 0 7
## ATTATGGAAGATCC.1 ATTATGGAGAGACG.1 ATTATGGATCGTGA.1 ATTATGGATCTACT.1
## 2 3 2 7
## ATTCAAGAAGTGCT.1 ATTCAAGAGACTAC.1 ATTCAAGAGGAGCA.1 ATTCAAGATGCAAC.1
## 6 1 0 2
## ATTCAGCTATCGTG.1 ATTCAGCTGGAGGT.1 ATTCCATGACCAAC.1 ATTCCATGCAGAAA.1
## 2 2 0 0
## ATTCCATGCTATTC.1 ATTCCATGCTTGCC.1 ATTCCATGGATGAA.1 ATTCGACTACGTTG.1
## 1 0 0 0
## ATTCGGGAGAGGCA.1 ATTCGGGATGAACC.1 ATTCTGACGCTCCT.1 ATTCTTCTAGTGTC.1
## 0 3 5 5
## ATTCTTCTCTGATG.1 ATTCTTCTGGCAAG.1 ATTGAAACAGTCTG.1 ATTGAAACGATACC.1
## 0 0 8 7
## ATTGAAACGGTACT.1 ATTGAAACTTCGGA.1 ATTGAATGACGGGA.1 ATTGAATGGGACTT.1
## 0 0 0 3
## ATTGATGAAAAACG.1 ATTGATGAGGTGGA.1 ATTGATGATCCTCG.1 ATTGCACTTACTTC.1
## 1 0 2 7
## ATTGCACTTCGATG.1 ATTGCACTTGTCGA.1 ATTGCGGAACCACA.1 ATTGCGGAATTGGC.1
## 1 13 0 6
## ATTGCGGATCGTTT.1 ATTGCGGATGTCTT.1 ATTGCGGATGTTTC.1 ATTGCTACACCTCC.1
## 1 0 5 4
## ATTGCTACACTCAG.1 ATTGCTACACTGTG.1 ATTGCTACCTCTCG.1 ATTGCTACGAGCTT.1
## 0 0 4 0
## ATTGCTACGGCAAG.1 ATTGCTACTCCGAA.1 ATTGCTTGCGTCTC.1 ATTGCTTGCTGGTA.1
## 1 5 0 3
## ATTGCTTGGTCATG.1 ATTGCTTGTCACCC.1 ATTGCTTGTGCAAC.1 ATTGGGTGGAGGCA.1
## 3 6 2 6
## ATTGGTCTCTCAGA.1 ATTGGTCTGACAAA.1 ATTGGTCTGCATAC.1 ATTGTAGAGACGGA.1
## 1 2 10 5
## ATTGTAGAGGCAAG.1 ATTGTCTGACGGAG.1 ATTGTCTGAGAATG.1 ATTGTCTGCACAAC.1
## 1 8 1 1
## ATTGTCTGCTTTAC.1 ATTGTCTGGTTTGG.1 ATTGTCTGTACAGC.1 ATTTAGGAAACGAA.1
## 0 6 4 0
## ATTTAGGAAGAGAT.1 ATTTAGGACGAGTT.1 ATTTAGGAGATACC.1 ATTTAGGAGTGAGG.1
## 0 5 8 0
## ATTTAGGATGCAGT.1 ATTTAGGATTTACC.1 ATTTCCGAATGTCG.1 ATTTCCGACTCGCT.1
## 6 2 3 3
## ATTTCGTGCACTAG.1 ATTTCGTGTCATTC.1 ATTTCGTGTTTCTG.1 ATTTCTCTATAAGG.1
## 7 0 1 0
## ATTTCTCTCATGCA.1 ATTTCTCTCTACTT.1 ATTTCTCTCTTGGA.1 ATTTCTCTGTCACA.1
## 1 0 1 4
## ATTTCTCTGTTTGG.1 ATTTGCACCAAGCT.1 ATTTGCACCCTATT.1 ATTTGCACCTTCGC.1
## 0 0 2 0
## ATTTGCACGTGAGG.1 ATTTGCACTATCGG.1 CAAACTCTAGCATC.1 CAAACTCTATCGGT.1
## 1 0 2 6
## CAAACTCTTCGTAG.1 CAAACTCTTGGTGT.1 CAAACTCTTTACCT.1 CAAAGCACACACAC.1
## 0 7 0 6
## CAAAGCACACACTG.1 CAAAGCACCGACAT.1 CAAAGCACCTACGA.1 CAAAGCACGAATGA.1
## 0 7 1 0
## CAAAGCACTCTATC.1 CAAAGCTGCATTGG.1 CAAAGCTGCCTACC.1 CAAAGCTGTGAGGG.1
## 0 0 1 1
## CAAATATGACGTGT.1 CAAATATGCGTAAC.1 CAAATTGAACACGT.1 CAAATTGACATTCT.1
## 0 3 1 0
## CAAATTGACCCTCA.1 CAAATTGAGCGTAT.1 CAAATTGATATGCG.1 CAACAGACAGGAGC.1
## 0 0 0 5
## CAACAGACATACCG.1 CAACAGACCGCATA.1 CAACAGACGTACGT.1 CAACCAGAGGAAGC.1
## 5 0 0 0
## CAACCAGAGTGCAT.1 CAACCGCTCAGAAA.1 CAACCGCTCTGACA.1 CAACCGCTGACAGG.1
## 2 2 6 1
## CAACCGCTGTTTCT.1 CAACCGCTTCTGGA.1 CAACGAACCTCCCA.1 CAACGAACGTCACA.1
## 1 0 0 6
## CAACGAACTGTCAG.1 CAACGATGACGTTG.1 CAACGTGACGAGTT.1 CAACGTGAGACACT.1
## 2 10 0 10
## CAACGTGAGCCTTC.1 CAACTTTGTAACCG.1 CAACTTTGTGGTCA.1 CAAGAAGAAGTCGT.1
## 2 3 0 3
## CAAGAAGAAGTTCG.1 CAAGAAGACCAACA.1 CAAGAAGAGACGTT.1 CAAGAAGAGAGGAC.1
## 0 7 0 3
## CAAGAAGAGGAGTG.1 CAAGAAGAGTCACA.1 CAAGAAGATAGACC.1 CAAGAAGATCCTGC.1
## 7 5 5 0
## CAAGACACCTGGTA.1 CAAGACACGGGTGA.1 CAAGACACTCGTAG.1 CAAGACACTGCATG.1
## 0 5 8 2
## CAAGACTGAACGGG.1 CAAGACTGTGGAGG.1 CAAGACTGTTCGCC.1 CAAGCATGAAGCCT.1
## 6 1 3 0
## CAAGCATGACGGGA.1 CAAGCATGCAGATC.1 CAAGCATGCTAGTG.1 CAAGCATGGGTAAA.1
## 0 2 2 0
## CAAGCATGGGTTAC.1 CAAGCATGGTTGCA.1 CAAGCATGTAGCGT.1 CAAGCATGTGTGAC.1
## 0 0 0 1
## CAAGCCCTACAGCT.1 CAAGCCCTCAATCG.1 CAAGCCCTCTCGAA.1 CAAGCTGACTCCAC.1
## 5 2 0 8
## CAAGCTGAGAGAGC.1 CAAGCTGAGGTACT.1 CAAGCTGATTCTCA.1 CAAGGACTCCAACA.1
## 2 7 0 1
## CAAGGACTCCACAA.1 CAAGGACTCCTTGC.1 CAAGGACTCGTAGT.1 CAAGGACTTCCGTC.1
## 0 0 1 3
## CAAGGACTTTGCGA.1 CAAGGTTGAGTCAC.1 CAAGGTTGCCTTAT.1 CAAGGTTGGAGGAC.1
## 0 9 7 4
## CAAGGTTGGTCTGA.1 CAAGGTTGTGAACC.1 CAAGGTTGTGACAC.1 CAAGTTCTACGACT.1
## 4 2 3 0
## CAAGTTCTACTCTT.1 CAAGTTCTAGTCTG.1 CAAGTTCTGCTTCC.1 CAAGTTCTGTCGTA.1
## 0 0 1 1
## CAAGTTCTTCCAGA.1 CAAGTTCTTCTTAC.1 CAATAAACGACAGG.1 CAATAAACGTACCA.1
## 2 9 2 1
## CAATAATGCCCTCA.1 CAATAATGCCGCTT.1 CAATAATGCGAATC.1 CAATAATGGAATCC.1
## 1 2 0 0
## CAATAATGGTTGAC.1 CAATATGAAACGTC.1 CAATATGAAGCCAT.1 CAATATGATGAGGG.1
## 7 12 1 2
## CAATATGATGGAAA.1 CAATCGGAACCAAC.1 CAATCGGAGATAAG.1 CAATCGGATCGTTT.1
## 0 7 1 6
## CAATCGGATGGTGT.1 CAATCTACAGGTCT.1 CAATCTACATCGGT.1 CAATCTACCCAGTA.1
## 2 1 1 1
## CAATCTACGGTCTA.1 CAATCTACGGTTAC.1 CAATGGACAAGAGT.1 CAATGGACCAGGAG.1
## 11 0 2 1
## CAATGGACCAGTTG.1 CAATGGACTCCAGA.1 CAATGGACTCTTAC.1 CAATTCACTGAGAA.1
## 5 4 0 0
## CAATTCTGAACCAC.1 CAATTCTGCCCTAC.1 CAATTCTGGTAGCT.1 CACAACGAACGACT.1
## 1 0 4 9
## CACAACGACCGTTC.1 CACAACGACCTCAC.1 CACAATCTCATCAG.1 CACAATCTGCCATA.1
## 9 4 0 4
## CACAATCTTGAGGG.1 CACACCTGAGTCTG.1 CACACCTGCAGATC.1 CACACCTGCATACG.1
## 3 5 2 8
## CACACCTGTATCTC.1 CACACCTGTCCCAC.1 CACACCTGTGTCTT.1 CACAGAACACCATG.1
## 0 11 7 1
## CACAGAACGCATCA.1 CACAGAACGGTACT.1 CACAGAACGTCCTC.1 CACAGATGAAGAGT.1
## 11 1 0 5
## CACAGATGAGTGTC.1 CACAGATGGAGGTG.1 CACAGATGGCTGTA.1 CACAGCCTCTACGA.1
## 0 1 1 6
## CACAGCCTGTCACA.1 CACAGTGAACCATG.1 CACAGTGACCGCTT.1 CACAGTGACTTAGG.1
## 1 10 0 2
## CACAGTGAGGGTGA.1 CACAGTGATGTTCT.1 CACATACTAGCGTT.1 CACATACTATCTTC.1
## 2 0 8 1
## CACATACTCATGCA.1 CACATACTCTGCTC.1 CACATACTTGTGGT.1 CACATGGACGGAGA.1
## 0 3 1 0
## CACATGGACTTTAC.1 CACATGGATCCTTA.1 CACCACTGACGTAC.1 CACCACTGCTACCC.1
## 2 1 6 1
## CACCACTGCTGGAT.1 CACCACTGGCTATG.1 CACCACTGGTAAAG.1 CACCACTGTAGAGA.1
## 1 1 9 0
## CACCCATGACGTTG.1 CACCCATGGACACT.1 CACCCATGGTTTGG.1 CACCGGGACTGGAT.1
## 0 0 0 9
## CACCGGGAGACGTT.1 CACCGGGAGCGAGA.1 CACCGGGATCTTCA.1 CACCGTACACTCAG.1
## 0 3 2 0
## CACCGTACCCCGTT.1 CACCGTACCCTTAT.1 CACCGTACGGACGA.1 CACCGTACGGTTTG.1
## 4 2 1 2
## CACCGTACTACTTC.1 CACCGTTGACTAGC.1 CACCGTTGCAGAAA.1 CACCGTTGCTGGTA.1
## 9 1 2 0
## CACCGTTGGTTCGA.1 CACCGTTGTAGTCG.1 CACCGTTGTCGTAG.1 CACCTGACGACAGG.1
## 0 0 4 12
## CACCTGACGACGAG.1 CACCTGACGGGCAA.1 CACCTGACGTGTTG.1 CACCTGACTGACTG.1
## 0 0 1 1
## CACCTGACTTGCTT.1 CACGAAACCGCAAT.1 CACGAAACCGTAGT.1 CACGAAACGCAGTT.1
## 4 0 1 0
## CACGACCTACACGT.1 CACGACCTCGATAC.1 CACGATGAAACCAC.1 CACGATGACGTACA.1
## 2 6 2 0
## CACGATGAGCAAGG.1 CACGATGAGCTACA.1 CACGATGATAACCG.1 CACGCTACCGTCTC.1
## 9 2 0 3
## CACGCTACTAAGCC.1 CACGGGACCTAAGC.1 CACGGGACGAGACG.1 CACGGGACGCTGAT.1
## 8 5 3 2
## CACGGGACGGATCT.1 CACGGGACTCGATG.1 CACGGGACTTCTCA.1 CACGGGTGGAACCT.1
## 0 3 3 0
## CACGGGTGTCGCAA.1 CACTAACTACACGT.1 CACTAACTCGCCTT.1 CACTAACTGTCGAT.1
## 9 5 10 1
## CACTAACTTGGGAG.1 CACTAACTTTGACG.1 CACTAGGAACACCA.1 CACTAGGACAACCA.1
## 0 1 4 0
## CACTAGGAGTAAAG.1 CACTAGGATACGAC.1 CACTATACCAGAAA.1 CACTATACGTATCG.1
## 0 9 0 2
## CACTATACGTTACG.1 CACTATACTTCTCA.1 CACTCCGACATGAC.1 CACTCCGACCGTTC.1
## 9 5 8 0
## CACTCCGAGCCCTT.1 CACTCCGATTCAGG.1 CACTCTCTAGCACT.1 CACTCTCTAGCTAC.1
## 5 4 0 0
## CACTCTCTCGGTAT.1 CACTCTCTTGCAGT.1 CACTGAGACAGATC.1 CACTGAGACCCTTG.1
## 2 0 1 3
## CACTGAGACTGTTT.1 CACTGAGAGGAACG.1 CACTGCACACAGCT.1 CACTGCACATCAGC.1
## 1 0 0 0
## CACTGCACGTAGGG.1 CACTGCTGACCCTC.1 CACTGCTGCAGGAG.1 CACTGCTGCTGCTC.1
## 0 2 5 11
## CACTGCTGGAATCC.1 CACTGCTGTCCAGA.1 CACTGCTGTGCAAC.1 CACTGCTGTGGTCA.1
## 6 1 5 1
## CACTTAACAGAATG.1 CACTTAACATTCTC.1 CACTTAACCCGATA.1 CACTTATGCCCAAA.1
## 8 5 1 0
## CACTTATGGGACGA.1 CACTTATGTGCCTC.1 CACTTATGTGGTCA.1 CACTTTGAACTCAG.1
## 6 0 7 2
## CACTTTGAAGCTCA.1 CACTTTGACACTCC.1 CACTTTGAGAGCAG.1 CACTTTGATCTCTA.1
## 0 8 5 2
## CAGAAGCTCACTTT.1 CAGAAGCTGCGAAG.1 CAGACAACAACTGC.1 CAGACAACCGCCTT.1
## 7 1 1 8
## CAGACAACCGTACA.1 CAGACAACCTCAGA.1 CAGACATGAACGTC.1 CAGACATGACTACG.1
## 0 9 2 4
## CAGACATGCATTGG.1 CAGACATGCCCACT.1 CAGACATGCTCGCT.1 CAGACCCTGAAACA.1
## 0 2 2 0
## CAGACTGAAAGGTA.1 CAGACTGACAATCG.1 CAGACTGACAGAAA.1 CAGACTGAGGCATT.1
## 8 5 4 0
## CAGACTGATAGCGT.1 CAGAGGGAAAAGTG.1 CAGAGGGAACTAGC.1 CAGAGGGAGACACT.1
## 1 2 2 0
## CAGAGGGAGCTGAT.1 CAGATGACAGAACA.1 CAGATGACAGAATG.1 CAGATGACAGTGTC.1
## 7 2 0 0
## CAGATGACCCTCGT.1 CAGATGACCGAGTT.1 CAGATGACGAGGAC.1 CAGATGACGGGCAA.1
## 8 4 0 0
## CAGCAATGACTAGC.1 CAGCAATGCGTAGT.1 CAGCAATGGCCATA.1 CAGCAATGGGTACT.1
## 3 6 1 1
## CAGCAATGGTCACA.1 CAGCACCTCCTACC.1 CAGCACCTCTTGCC.1 CAGCATGAACCCAA.1
## 7 6 5 0
## CAGCATGAGTTTGG.1 CAGCATGATATCTC.1 CAGCATGATGTCAG.1 CAGCCTACGAGGAC.1
## 5 12 0 5
## CAGCCTACTCTCGC.1 CAGCCTTGACACGT.1 CAGCCTTGCTGAGT.1 CAGCCTTGTGCAAC.1
## 0 2 2 0
## CAGCCTTGTTGCGA.1 CAGCGGACAGCGTT.1 CAGCGGACCACAAC.1 CAGCGGACCCAGTA.1
## 1 4 1 1
## CAGCGGACTTATCC.1 CAGCGGACTTTGCT.1 CAGCGTCTAACGGG.1 CAGCGTCTATGTCG.1
## 9 2 0 0
## CAGCGTCTATGTGC.1 CAGCGTCTGTTCTT.1 CAGCGTCTTCGTGA.1 CAGCTAGACCGAAT.1
## 1 0 5 0
## CAGCTCACGGTACT.1 CAGCTCACTGAGGG.1 CAGCTCACTTCCCG.1 CAGCTCTGAGGTCT.1
## 7 0 2 4
## CAGGAACTCCACAA.1 CAGGAACTCTTTAC.1 CAGGAACTGACGTT.1 CAGGCCGAAAGATG.1
## 0 0 5 5
## CAGGCCGAGAGGTG.1 CAGGCCGAGTCGAT.1 CAGGGCACACGCAT.1 CAGGGCACCTTGAG.1
## 0 2 1 1
## CAGGGCACGCGAAG.1 CAGGGCACTCTGGA.1 CAGGTAACGCCCTT.1 CAGGTAACGTTCAG.1
## 7 11 10 0
## CAGGTATGCCAATG.1 CAGGTATGCCCTTG.1 CAGGTATGCTTCGC.1 CAGGTATGGAATGA.1
## 1 3 0 0
## CAGGTTGAAACAGA.1 CAGGTTGACTCGCT.1 CAGGTTGAGAGAGC.1 CAGGTTGAGGGATG.1
## 5 2 0 2
## CAGGTTGAGTATGC.1 CAGTCAGAAGGCGA.1 CAGTCAGACATGGT.1 CAGTCAGAGTTAGC.1
## 4 0 0 2
## CAGTGATGAGCAAA.1 CAGTGATGCCTCCA.1 CAGTGATGCTATTC.1 CAGTGATGGGTCAT.1
## 1 8 13 0
## CAGTGATGGTATCG.1 CAGTGTGAATTCTC.1 CAGTGTGACCTCCA.1 CAGTGTGACTGCTC.1
## 1 4 5 1
## CAGTGTGATCAGGT.1 CAGTGTGATGTGCA.1 CAGTGTGATTTGGG.1 CAGTTACTCCCACT.1
## 5 8 5 5
## CAGTTACTTGAACC.1 CAGTTACTTGCCCT.1 CAGTTACTTTCGTT.1 CAGTTGGAACGACT.1
## 0 6 1 7
## CAGTTGGAAGTCGT.1 CAGTTGGACGGGAA.1 CAGTTGGAGGAGCA.1 CAGTTGGATTCCCG.1
## 0 0 0 4
## CAGTTTACCCAGTA.1 CAGTTTACGTTCGA.1 CAGTTTACTATCTC.1 CATAAAACACCCTC.1
## 8 9 0 0
## CATAAAACAGAGAT.1 CATAAAACGTCCTC.1 CATAAAACTGAGAA.1 CATAAATGCAAGCT.1
## 0 5 0 0
## CATAAATGCCTTAT.1 CATAAATGGGTCTA.1 CATAACCTACCTAG.1 CATAACCTGGTAGG.1
## 2 0 0 1
## CATAACCTGTTCAG.1 CATAACCTTAACGC.1 CATACTACCCGAAT.1 CATACTACCTATGG.1
## 5 0 1 3
## CATACTACTGTGCA.1 CATACTTGACTACG.1 CATACTTGGGGTGA.1 CATACTTGGGTAGG.1
## 0 2 10 6
## CATACTTGTGCCAA.1 CATAGTCTACACTG.1 CATAGTCTCCCTTG.1 CATAGTCTCTGTTT.1
## 2 0 2 0
## CATAGTCTGGAACG.1 CATAGTCTTAGCCA.1 CATATAGAATCGTG.1 CATATAGACCTGTC.1
## 2 0 0 1
## CATATAGAGTACGT.1 CATATAGATAAGCC.1 CATATAGATATCTC.1 CATATAGATCTTTG.1
## 6 2 7 0
## CATATAGATGTCCC.1 CATCAACTACTACG.1 CATCAACTGCCCTT.1 CATCAACTTAACGC.1
## 2 10 11 1
## CATCAACTTAGACC.1 CATCAACTTTCAGG.1 CATCAACTTTCCAT.1 CATCAACTTTCCCG.1
## 8 1 0 1
## CATCAGGAGCGGAA.1 CATCAGGAGGGACA.1 CATCAGGAGGTGTT.1 CATCAGGAGTCCTC.1
## 4 3 1 3
## CATCAGGATGCTGA.1 CATCAGGATTGACG.1 CATCATACCCTGTC.1 CATCATACCGTCTC.1
## 0 8 0 1
## CATCATACTCAGAC.1 CATCATACTGTGCA.1 CATCCCGATCATTC.1 CATCGGCTATGTGC.1
## 0 1 1 0
## CATCGGCTGCATCA.1 CATCGGCTTCGATG.1 CATCTCCTAGTCTG.1 CATCTCCTCTATGG.1
## 3 2 4 2
## CATCTCCTTGAGAA.1 CATCTCCTTTGGCA.1 CATCTCCTTTTACC.1 CATCTTGAAGCACT.1
## 6 0 0 0
## CATCTTGAGCTAAC.1 CATCTTGATTTGCT.1 CATGAGACAGGTCT.1 CATGAGACATGCTG.1
## 10 0 0 5
## CATGAGACCTATTC.1 CATGAGACCTCTCG.1 CATGCCACTCATTC.1 CATGCGCTCCTTCG.1
## 6 7 1 3
## CATGCGCTCTGAAC.1 CATGCGCTGGTTTG.1 CATGCGCTTTGTCT.1 CATGGCCTCCCTTG.1
## 2 5 7 2
## CATGGCCTTAGAAG.1 CATGGCCTTCCAAG.1 CATGGCCTTGTCTT.1 CATGGCCTTTCTAC.1
## 0 3 1 7
## CATGTACTCAAGCT.1 CATGTACTCAATCG.1 CATGTACTGATAAG.1 CATGTACTGGAGTG.1
## 0 0 4 1
## CATGTACTTCAGTG.1 CATGTTACATCGGT.1 CATGTTACCATGGT.1 CATGTTACCGTGAT.1
## 1 0 2 1
## CATGTTACGCAGTT.1 CATGTTACGTTTCT.1 CATGTTACTGTCTT.1 CATGTTTGAAAACG.1
## 4 0 8 0
## CATGTTTGCCTGAA.1 CATGTTTGCGAGAG.1 CATGTTTGGATAGA.1 CATTACACCGAGAG.1
## 0 2 1 6
## CATTACACTCTTAC.1 CATTAGCTATTCCT.1 CATTAGCTCTTTAC.1 CATTAGCTGGGATG.1
## 9 0 4 0
## CATTCCCTAAGTAG.1 CATTCCCTAGTGCT.1 CATTCCCTATTGGC.1 CATTCCCTCCTTAT.1
## 0 0 0 2
## CATTCCCTGTTCTT.1 CATTGACTGCGATT.1 CATTGACTTATGGC.1 CATTGGGAGGGATG.1
## 0 0 6 1
## CATTGGGATGTCAG.1 CATTGTACAACGTC.1 CATTGTACACTGTG.1 CATTGTTGAACAGA.1
## 1 0 2 1
## CATTGTTGCAACTG.1 CATTGTTGGGGAGT.1 CATTGTTGGGTATC.1 CATTGTTGTACGAC.1
## 10 6 1 1
## CATTGTTGTGTGCA.1 CATTTCGAACCACA.1 CATTTCGAACCTCC.1 CATTTCGACACTGA.1
## 0 3 5 0
## CATTTCGATTAGGC.1 CATTTGACACTTTC.1 CATTTGACGTTCAG.1 CATTTGTGGAGCAG.1
## 1 0 0 2
## CATTTGTGGATGAA.1 CATTTGTGGGTCTA.1 CATTTGTGTGTCAG.1 CATTTGTGTTATCC.1
## 1 1 5 3
## CCAAAGTGATCAGC.1 CCAAAGTGATCGGT.1 CCAACCTGAGGCGA.1 CCAACCTGATGTCG.1
## 4 0 1 0
## CCAACCTGGAAGGC.1 CCAACCTGTACGAC.1 CCAACCTGTGCCAA.1 CCAAGAACCACTTT.1
## 3 0 1 0
## CCAAGAACCTAGCA.1 CCAAGAACGGTTAC.1 CCAAGAACGTACAC.1 CCAAGAACGTGCAT.1
## 1 1 1 0
## CCAAGAACTGACCA.1 CCAAGAACTGTCCC.1 CCAAGATGAGTCAC.1 CCAAGATGCGACAT.1
## 8 7 5 0
## CCAAGATGTCAGGT.1 CCAAGATGTGTCGA.1 CCAAGATGTGTGAC.1 CCAAGTGAAGCTCA.1
## 0 2 2 2
## CCAAGTGACACTGA.1 CCAAGTGAGCTTAG.1 CCAAGTGATAACGC.1 CCAAGTGATACGAC.1
## 1 0 11 0
## CCAAGTGATCCGTC.1 CCAATGGATGCATG.1 CCAATTTGAGATCC.1 CCAATTTGCAGGAG.1
## 0 0 7 1
## CCAATTTGCCTACC.1 CCAATTTGGTTAGC.1 CCAATTTGTCTCAT.1 CCAATTTGTGGAAA.1
## 0 0 1 0
## CCACCATGCAGTCA.1 CCACCATGGCCATA.1 CCACCTGACCGTAA.1 CCACCTGACGAGAG.1
## 2 0 1 7
## CCACCTGATAGTCG.1 CCACGGGAACGGGA.1 CCACGGGAGGGAGT.1 CCACTGACGACAGG.1
## 1 0 1 6
## CCACTGACTGTCCC.1 CCACTGTGACTGTG.1 CCACTGTGATGCTG.1 CCACTGTGCGTCTC.1
## 1 5 0 1
## CCACTGTGCGTGTA.1 CCACTGTGCTTCTA.1 CCACTGTGGACGAG.1 CCACTGTGGCTAAC.1
## 0 2 0 0
## CCACTTCTAACGTC.1 CCACTTCTCACTGA.1 CCACTTCTCTCGCT.1 CCACTTCTCTTGCC.1
## 0 0 0 2
## CCAGAAACCTTCGC.1 CCAGAAACTAGAAG.1 CCAGACCTCTATGG.1 CCAGATGATGACCA.1
## 7 2 1 6
## CCAGCACTAGAGTA.1 CCAGCACTGCATAC.1 CCAGCGGACTTCGC.1 CCAGCGGAGAGGCA.1
## 1 8 3 2
## CCAGCGGATCTTAC.1 CCAGCGGATTATCC.1 CCAGCGGATTCTCA.1 CCAGCGGATTTACC.1
## 0 0 9 0
## CCAGCTACAACGGG.1 CCAGCTACCAATCG.1 CCAGCTACCAGTCA.1 CCAGCTACCCGTTC.1
## 2 2 1 9
## CCAGGTCTCGTAGT.1 CCAGGTCTGACGAG.1 CCAGTCTGACAGTC.1 CCAGTCTGTCTTCA.1
## 5 6 3 2
## CCAGTGCTGGCATT.1 CCAGTGCTGGGCAA.1 CCAGTGCTGTCTAG.1 CCAGTGCTTAACCG.1
## 4 1 0 1
## CCATAGGACCTATT.1 CCATAGGAGGTAAA.1 CCATATACAAGATG.1 CCATATACACACTG.1
## 0 3 0 7
## CCATATACGATGAA.1 CCATATACTGGTGT.1 CCATATACTTTACC.1 CCATCCGAACTTTC.1
## 1 4 0 3
## CCATCCGAGGTTTG.1 CCATCCGAGTGCTA.1 CCATCCGATTCTAC.1 CCATCGTGAAGCCT.1
## 1 1 2 0
## CCATCGTGACCCTC.1 CCATCGTGCTGGAT.1 CCATCGTGGACGAG.1 CCATCGTGTCGCAA.1
## 5 2 6 1
## CCATGCTGAAACGA.1 CCATGCTGCCAAGT.1 CCATGCTGCTAAGC.1 CCATGCTGGAGATA.1
## 1 1 0 7
## CCATGCTGGGATCT.1 CCATGCTGTCACGA.1 CCATTAACGTGAGG.1 CCCAAAGAATCACG.1
## 5 2 2 5
## CCCAAAGAGTCCTC.1 CCCAACACAGTAGA.1 CCCAACACCAAGCT.1 CCCAACACTCCGTC.1
## 0 0 0 11
## CCCAACACTGAGGG.1 CCCAACACTGATGC.1 CCCAACTGCCTACC.1 CCCAACTGGATACC.1
## 2 4 5 0
## CCCAACTGGCCATA.1 CCCAACTGGTGTAC.1 CCCAACTGGTTGAC.1 CCCACATGCTTTAC.1
## 7 1 3 3
## CCCACATGGGTGGA.1 CCCAGACTAAACGA.1 CCCAGACTCCAAGT.1 CCCAGACTTCCCAC.1
## 0 7 0 4
## CCCAGACTTCCTAT.1 CCCAGTTGACAGTC.1 CCCAGTTGTCGTTT.1 CCCAGTTGTTTCTG.1
## 4 4 7 3
## CCCATCGACCCGTT.1 CCCATCGAGAGGGT.1 CCCATCGAGTAAAG.1 CCCATGTGACGTTG.1
## 0 0 0 0
## CCCATGTGCCGAAT.1 CCCATGTGCCTCAC.1 CCCATGTGCGTAAC.1 CCCATGTGCTTGGA.1
## 1 2 1 8
## CCCATGTGTGACCA.1 CCCATGTGTGCACA.1 CCCGAACTACCAAC.1 CCCGAACTTAGCGT.1
## 7 3 6 0
## CCCGAACTTCCCAC.1 CCCGATTGAAGAGT.1 CCCGATTGAGCGGA.1 CCCGATTGCCCGTT.1
## 1 0 6 1
## CCCGATTGCTGATG.1 CCCGATTGCTTACT.1 CCCGATTGCTTATC.1 CCCGGAGACAACCA.1
## 3 3 8 0
## CCCGGAGACTTGCC.1 CCCGGAGAGGGAGT.1 CCCGGAGAGGTTCA.1 CCCGGAGATACTTC.1
## 1 0 2 0
## CCCGGAGATCTTAC.1 CCCTACGACATTCT.1 CCCTACGACTGAAC.1 CCCTACGATTCGGA.1
## 0 1 0 6
## CCCTAGTGCAACCA.1 CCCTAGTGCAGGAG.1 CCCTAGTGTTCTCA.1 CCCTCAGAACCACA.1
## 8 1 0 0
## CCCTCAGAGAGGCA.1 CCCTGAACAATCGC.1 CCCTGAACACTGTG.1 CCCTGAACATTTCC.1
## 5 2 0 4
## CCCTGATGCTGAGT.1 CCCTGATGGAACCT.1 CCCTGATGGAGACG.1 CCCTGATGGGTCAT.1
## 4 7 0 5
## CCCTGATGTGCAGT.1 CCCTTACTACCAAC.1 CCCTTACTCATTGG.1 CCCTTACTCGTGTA.1
## 6 2 0 3
## CCCTTACTCTCGAA.1 CCCTTACTGACGAG.1 CCGAAAACATACCG.1 CCGAAAACCAGAAA.1
## 3 1 1 2
## CCGAAAACCGATAC.1 CCGAAAACTTTGCT.1 CCGACACTGAGAGC.1 CCGACACTGGACAG.1
## 10 4 2 4
## CCGACACTTGACCA.1 CCGACTACTTTACC.1 CCGATAGACTTGTT.1 CCGATAGAGCGGAA.1
## 7 4 1 2
## CCGATAGAGGTCAT.1 CCGCGAGAACGCAT.1 CCGCGAGAGCAGAG.1 CCGCGAGATCTCGC.1
## 4 2 0 6
## CCGCGAGATGCATG.1 CCGCTATGCAGCTA.1 CCGCTATGCCCACT.1 CCGCTATGGGGTGA.1
## 1 0 0 12
## CCGCTATGGTCACA.1 CCGGAGACTAGTCG.1 CCGGAGACTCTACT.1 CCGGAGTGCCGTAA.1
## 5 0 2 0
## CCGGAGTGCCTCCA.1 CCGGAGTGCTGCAA.1 CCGGAGTGCTTGGA.1 CCGGAGTGTATGGC.1
## 2 8 7 1
## CCGGAGTGTGCCTC.1 CCGGTACTAGGAGC.1 CCGGTACTCTGATG.1 CCGGTACTTCTCTA.1
## 2 2 2 1
## CCGTAAGACAGGAG.1 CCGTAAGACATGAC.1 CCGTACACCTCCAC.1 CCGTACACCTTGGA.1
## 0 8 1 8
## CCGTACACTATGCG.1 CCTAAACTCCTTCG.1 CCTAAACTGTGTAC.1 CCTAAACTTCAGGT.1
## 5 0 1 0
## CCTAAACTTCCGTC.1 CCTAAGGAAACTGC.1 CCTAAGGAAAGGGC.1 CCTAAGGAGGATCT.1
## 0 0 10 8
## CCTAAGGATGTCAG.1 CCTAAGGATTACCT.1 CCTACCGAAAGAGT.1 CCTACCGAAGTCTG.1
## 0 6 0 1
## CCTACCGACATGAC.1 CCTACCGACGTACA.1 CCTACCGAGACACT.1 CCTACCGAGCGTTA.1
## 0 5 1 1
## CCTACCGAGGTTTG.1 CCTACCGATCGACA.1 CCTACCGATTACCT.1 CCTACCGATTGGCA.1
## 8 4 2 1
## CCTACCGATTTCTG.1 CCTAGAGAAGTTCG.1 CCTAGAGACGACAT.1 CCTAGAGAGCGTTA.1
## 3 2 8 3
## CCTAGAGATACGCA.1 CCTAGAGATGTCTT.1 CCTATAACCTCAGA.1 CCTATAACGGCAAG.1
## 0 5 0 0
## CCTATTGAACCAAC.1 CCTATTGACCCTAC.1 CCTATTGACCTACC.1 CCTATTGATCCTCG.1
## 0 8 5 0
## CCTCATCTCACTGA.1 CCTCATCTCCGCTT.1 CCTCGAACCCCACT.1 CCTCGAACGTAAAG.1
## 2 0 4 5
## CCTCTACTAGATCC.1 CCTCTACTGGAAGC.1 CCTGACTGACGGGA.1 CCTGACTGCTCTTA.1
## 4 0 0 5
## CCTGACTGGTCACA.1 CCTGACTGTAAGGA.1 CCTGAGCTACACTG.1 CCTGAGCTACAGTC.1
## 0 6 0 1
## CCTGAGCTGTCAAC.1 CCTGCAACCACTAG.1 CCTGCAACCTCAGA.1 CCTGCAACTAAGGA.1
## 0 8 1 6
## CCTGCAACTCATTC.1 CCTGCAACTCGCCT.1 CCTGCAACTTTGGG.1 CCTGGACTCGTAAC.1
## 2 2 0 0
## CCTGGACTCTAAGC.1 CCTTAATGAAGGTA.1 CCTTAATGCTCGAA.1 CCTTAATGGACGTT.1
## 2 2 2 5
## CCTTAATGGATGAA.1 CCTTAATGGGGTGA.1 CCTTAATGTCCGAA.1 CCTTAATGTCGATG.1
## 6 3 6 0
## CCTTAATGTGCATG.1 CCTTCACTTGTCTT.1 CCTTTAGACACTGA.1 CCTTTAGACCATGA.1
## 12 0 2 2
## CCTTTAGACTACGA.1 CCTTTAGAGAAACA.1 CCTTTAGAGGTATC.1 CCTTTAGAGTGTTG.1
## 8 0 8 1
## CCTTTAGATAGAAG.1 CCTTTAGATCAGTG.1 CCTTTAGATGCCTC.1 CCTTTAGATGGAAA.1
## 1 2 0 0
## CGAACATGAATCGC.1 CGAAGACTACGGAG.1 CGAAGACTATCGTG.1 CGAAGACTCCTCGT.1
## 0 3 0 0
## CGAAGACTGTAAAG.1 CGAAGACTTACGAC.1 CGAAGGGAAAGATG.1 CGAAGGGAACTCTT.1
## 6 0 4 2
## CGAAGGGAAGAGGC.1 CGAAGGGACTGAGT.1 CGAAGTACAAACGA.1 CGAAGTACAACCGT.1
## 5 0 0 6
## CGAAGTACAAGCAA.1 CGAAGTACACCTCC.1 CGAAGTACAGCCAT.1 CGAAGTACCGTAGT.1
## 2 0 0 1
## CGAAGTACGGAAAT.1 CGAAGTACGGTGTT.1 CGAAGTACTAGAAG.1 CGAAGTACTTTACC.1
## 4 2 4 6
## CGAATCGAGCAGAG.1 CGAATCGATGTCAG.1 CGACAAACAGCAAA.1 CGACAAACAGTCTG.1
## 2 0 7 4
## CGACAAACATACCG.1 CGACAAACATCAGC.1 CGACAAACATGTGC.1 CGACAAACCCCAAA.1
## 2 1 0 2
## CGACAAACGATGAA.1 CGACAAACGTACGT.1 CGACAAACTGTAGC.1 CGACCACTAATCGC.1
## 6 8 0 3
## CGACCACTGTTCAG.1 CGACCACTTTCCCG.1 CGACCGGACGTCTC.1 CGACCGGAGAATCC.1
## 1 2 0 4
## CGACCGGAGCAGTT.1 CGACCGGATATTCC.1 CGACCGGATCGCTC.1 CGACCGGATCTACT.1
## 4 0 0 0
## CGACCTACCCCTAC.1 CGACCTACCTATGG.1 CGACCTACGCAGAG.1 CGACCTACGCGATT.1
## 1 6 0 4
## CGACCTACGGTCAT.1 CGACCTACTCACGA.1 CGACCTTGACCGAT.1 CGACCTTGCAGTTG.1
## 1 0 0 6
## CGACCTTGCCAGTA.1 CGACCTTGGTAAAG.1 CGACCTTGTACTGG.1 CGACCTTGTCCAAG.1
## 0 1 0 0
## CGACGTCTCAGCTA.1 CGACGTCTGTGCAT.1 CGACTCACAACGGG.1 CGACTCACACCAGT.1
## 3 0 0 4
## CGACTCACACGTTG.1 CGACTCACCTGGAT.1 CGACTCACGAAACA.1 CGACTCACGTAAAG.1
## 0 1 0 1
## CGACTCACTGGTGT.1 CGACTCTGACGTTG.1 CGACTCTGATGTGC.1 CGACTCTGCAGGAG.1
## 5 0 4 9
## CGACTCTGCCAAGT.1 CGACTCTGCTAGAC.1 CGACTCTGGCGTAT.1 CGACTCTGGTTTCT.1
## 0 8 0 0
## CGACTCTGTATCTC.1 CGACTCTGTCACCC.1 CGACTCTGTCGTGA.1 CGACTCTGTCTTCA.1
## 5 0 0 0
## CGACTGCTAGTACC.1 CGACTGCTCGTCTC.1 CGACTGCTGTATGC.1 CGACTGCTGTTGAC.1
## 0 5 0 9
## CGACTGCTTGTCGA.1 CGAGATTGGAATCC.1 CGAGATTGTATCTC.1 CGAGCCGACCCAAA.1
## 0 1 3 10
## CGAGCCGACCTCCA.1 CGAGCCGAGAAAGT.1 CGAGCGTGGCATAC.1 CGAGCGTGGGTGGA.1
## 0 3 0 0
## CGAGCGTGTGCTGA.1 CGAGGAGAATCACG.1 CGAGGAGACCAATG.1 CGAGGAGACTCAGA.1
## 6 9 3 1
## CGAGGAGAGGAAGC.1 CGAGGAGAGGAGGT.1 CGAGGAGATTACCT.1 CGAGGAGATTCTGT.1
## 1 0 7 0
## CGAGGCACAAGAAC.1 CGAGGCACAGTCGT.1 CGAGGCACGAAACA.1 CGAGGCACGTCCTC.1
## 1 4 9 0
## CGAGGCACTTTGTC.1 CGAGGCTGACACAC.1 CGAGGCTGATTTCC.1 CGAGGCTGCTTCCG.1
## 2 0 12 2
## CGAGGCTGGAAAGT.1 CGAGGCTGGATAGA.1 CGAGGCTGGGACAG.1 CGAGTATGACCTCC.1
## 3 1 5 6
## CGAGTATGATCGAC.1 CGAGTATGATTTCC.1 CGAGTATGCTATTC.1 CGAGTATGGCTCCT.1
## 1 7 0 2
## CGAGTATGTCCGTC.1 CGATACGAAGAGAT.1 CGATACGATCCGAA.1 CGATAGACACCTGA.1
## 2 1 3 4
## CGATAGACCAAAGA.1 CGATAGACGAGGAC.1 CGATAGACGGTGGA.1 CGATCAGATGGAAA.1
## 6 0 0 1
## CGATCAGATTCGGA.1 CGATCCACACAGCT.1 CGATCCACCACTGA.1 CGATCCACTCTCGC.1
## 0 0 2 0
## CGATCCACTTGTGG.1 CGCAAATGAACCTG.1 CGCAAATGACGGTT.1 CGCAAATGCCCTAC.1
## 2 6 1 0
## CGCAAATGTGATGC.1 CGCAACCTCCACCT.1 CGCAACCTCCTATT.1 CGCAACCTCTGGAT.1
## 0 4 1 2
## CGCAACCTTGCCTC.1 CGCAACCTTGTCGA.1 CGCACGGACACAAC.1 CGCACGGACTATGG.1
## 2 4 8 0
## CGCACGGAGCTGTA.1 CGCACTACCTAGCA.1 CGCACTACTACGCA.1 CGCACTACTCGCAA.1
## 0 0 2 9
## CGCACTACTCTAGG.1 CGCACTTGAAGCAA.1 CGCACTTGTCCTGC.1 CGCAGGACAGTTCG.1
## 0 1 1 0
## CGCAGGACCATGGT.1 CGCAGGACGCATAC.1 CGCAGGTGACGCAT.1 CGCAGGTGCACACA.1
## 0 0 12 4
## CGCATAGAAGTCGT.1 CGCATAGAGATGAA.1 CGCATAGAGCGTTA.1 CGCATAGATCCGTC.1
## 1 0 4 0
## CGCATAGATGCACA.1 CGCCATACATTCTC.1 CGCCATACCCATAG.1 CGCCATACCGAGTT.1
## 0 3 5 5
## CGCCATACGCGTTA.1 CGCCATACGCTTAG.1 CGCCATTGATAAGG.1 CGCCATTGCACCAA.1
## 3 4 2 2
## CGCCATTGGAAAGT.1 CGCCATTGTCCCGT.1 CGCCATTGTTAGGC.1 CGCCGAGAGGGAGT.1
## 1 7 2 5
## CGCCTAACAACGAA.1 CGCCTAACACCAGT.1 CGCCTAACAGAACA.1 CGCCTAACCGCAAT.1
## 3 7 3 0
## CGCCTAACGTCTAG.1 CGCCTAACTTCATC.1 CGCGAGACCCTTTA.1 CGCGAGACCGATAC.1
## 1 4 0 0
## CGCGAGACCTCAGA.1 CGCGAGACTATCTC.1 CGCGAGACTCCGTC.1 CGCGAGACTCGTTT.1
## 4 3 1 1
## CGCGATCTAGCGGA.1 CGCGATCTATCACG.1 CGCGATCTATCAGC.1 CGCGGATGCTCATT.1
## 10 1 7 6
## CGCGGATGCTGAAC.1 CGCGGATGTGCTAG.1 CGCTAAGAAGAAGT.1 CGCTAAGAAGCCAT.1
## 1 6 2 2
## CGCTAAGAAGGCGA.1 CGCTAAGACATTTC.1 CGCTAAGACCTCGT.1 CGCTAAGAGCAGAG.1
## 0 0 1 0
## CGCTAAGATGAGGG.1 CGCTACACAGATCC.1 CGCTACACCTGAGT.1 CGCTACACGAGAGC.1
## 2 3 0 0
## CGCTACTGCTGTGA.1 CGCTACTGGCTAAC.1 CGCTACTGTTATCC.1 CGCTCATGCGACAT.1
## 6 12 2 1
## CGCTCATGCTACTT.1 CGCTCATGCTTGAG.1 CGCTCATGCTTGTT.1 CGCTCATGGATGAA.1
## 2 2 6 2
## CGCTCATGGGACTT.1 CGCTCATGGGCGAA.1 CGCTCATGTCAGTG.1 CGCTCATGTCTCGC.1
## 0 10 0 7
## CGCTCATGTGTCGA.1 CGGACCGAAGTGCT.1 CGGACCGACCTTCG.1 CGGACTCTAAGAAC.1
## 0 1 4 0
## CGGACTCTCTTAGG.1 CGGACTCTGGAAGC.1 CGGACTCTGTCTAG.1 CGGACTCTGTCTTT.1
## 1 0 0 9
## CGGACTCTTCGCAA.1 CGGACTCTTGCATG.1 CGGAGGCTTGATGC.1 CGGAGGCTTGTCAG.1
## 8 0 9 0
## CGGATAACATCTCT.1 CGGATAACCCACAA.1 CGGATAACTTATCC.1 CGGATATGAAGGTA.1
## 0 0 0 4
## CGGATATGATTCGG.1 CGGATATGCACTGA.1 CGGATATGCATGAC.1 CGGATATGCCCAAA.1
## 6 0 1 1
## CGGATATGTTCGGA.1 CGGCACGAAAGGTA.1 CGGCACGAAGACTC.1 CGGCACGACAGTTG.1
## 5 2 0 5
## CGGCACGACCTTGC.1 CGGCACGACTATGG.1 CGGCACGACTTCGC.1 CGGCACGATACTCT.1
## 1 6 0 1
## CGGCACGATAGAGA.1 CGGCACGATCGCCT.1 CGGCACGATGTCTT.1 CGGCACGATTCGGA.1
## 5 0 0 4
## CGGCATCTACCGAT.1 CGGCATCTATCGTG.1 CGGCATCTCGTAGT.1 CGGCATCTCTGTAG.1
## 0 0 6 2
## CGGCATCTGGTACT.1 CGGCATCTGTTGGT.1 CGGCATCTTAAAGG.1 CGGCCAGACAGCTA.1
## 7 9 0 0
## CGGCCAGACCCACT.1 CGGCCAGACTACCC.1 CGGCCAGAGTCTGA.1 CGGCCAGATTATCC.1
## 3 0 4 2
## CGGCGAACAGTACC.1 CGGCGAACATGTCG.1 CGGCGAACCATTCT.1 CGGCGAACCCTCCA.1
## 6 0 0 7
## CGGCGAACCGGGAA.1 CGGCGAACCTGATG.1 CGGCGAACTCCCAC.1 CGGCGAACTGCAAC.1
## 0 10 5 2
## CGGCGAACTTCGGA.1 CGGCGATGAGCGGA.1 CGGCGATGCCTGTC.1 CGGCGATGCTCAAG.1
## 0 3 0 1
## CGGCGATGTGGTTG.1 CGGGACTGGCAAGG.1 CGGGACTGTTCGCC.1 CGGGCATGATTGGC.1
## 7 3 1 10
## CGGGCATGCAGAAA.1 CGGGCATGTCTTTG.1 CGGGCATGTGAGAA.1 CGGTAAACCGTTAG.1
## 3 0 5 0
## CGGTAAACCTGAGT.1 CGGTAAACCTTGAG.1 CGGTAAACGTTCTT.1 CGGTAAACTGGTTG.1
## 0 2 0 8
## CGGTAAACTTACCT.1 CGGTACCTTGCAAC.1 CGGTCACTACTGTG.1 CGGTCACTCAGATC.1
## 0 0 8 0
## CGGTCACTCTGCTC.1 CGTAACGAACGGGA.1 CGTAACGACTAGTG.1 CGTAACGAGGTCAT.1
## 2 1 0 10
## CGTAACGATCAGAC.1 CGTAACGATTCTGT.1 CGTACAGAAGTAGA.1 CGTACAGAAGTTCG.1
## 2 4 1 0
## CGTACAGAGTAAAG.1 CGTACAGAGTATGC.1 CGTACAGATCGCAA.1 CGTACCACCTTATC.1
## 2 0 0 1
## CGTACCACTCGACA.1 CGTACCTGAACCGT.1 CGTACCTGAACGTC.1 CGTACCTGACGCAT.1
## 2 0 0 9
## CGTACCTGATTCTC.1 CGTACCTGGCGTTA.1 CGTACCTGTAGAGA.1 CGTACCTGTCCGTC.1
## 3 3 2 6
## CGTACCTGTGAGGG.1 CGTAGCCTGCTCCT.1 CGTAGCCTGGTATC.1 CGTAGCCTTAAGCC.1
## 1 0 2 0
## CGTAGCCTTATGCG.1 CGTCAAGAAAGAGT.1 CGTCAAGAACGCAT.1 CGTCAAGACAGCTA.1
## 4 2 0 1
## CGTCAAGACGTACA.1 CGTCAAGATGCACA.1 CGTCCAACAAGGTA.1 CGTCCAACGTGCTA.1
## 0 0 2 2
## CGTCCATGTCCCGT.1 CGTCCATGTTTGTC.1 CGTCGACTACTCTT.1 CGTCGACTCCTATT.1
## 2 3 6 0
## CGTCGACTCGACAT.1 CGTCGACTGCTGAT.1 CGTCGACTTCAGGT.1 CGTCGACTTCGCAA.1
## 1 1 0 7
## CGTCGACTTTCATC.1 CGTGAAACATTGGC.1 CGTGAAACTGGTTG.1 CGTGAATGCACACA.1
## 2 1 0 4
## CGTGAATGCGAACT.1 CGTGAATGCTACTT.1 CGTGAATGCTTGAG.1 CGTGAATGGGATTC.1
## 4 8 4 1
## CGTGAATGGGCGAA.1 CGTGAATGGGTAAA.1 CGTGAATGTCAGGT.1 CGTGATGAACGGTT.1
## 4 0 7 2
## CGTGATGACACTTT.1 CGTGATGAGCGTAT.1 CGTGATGATCTAGG.1 CGTGCACTTCTCTA.1
## 2 6 2 0
## CGTGTAGACGCATA.1 CGTGTAGACTCAGA.1 CGTGTAGACTGTTT.1 CGTGTAGAGCAAGG.1
## 3 0 2 0
## CGTGTAGAGTCACA.1 CGTGTAGAGTTGCA.1 CGTGTAGATCCTTA.1 CGTGTAGATTCGCC.1
## 1 5 0 4
## CGTGTAGATTTACC.1 CGTTAACTACACTG.1 CGTTAACTACGCTA.1 CGTTAACTGGTCTA.1
## 0 0 1 1
## CGTTAACTTCCGTC.1 CGTTAACTTTAGGC.1 CGTTAGGAATTCTC.1 CGTTAGGACAAAGA.1
## 2 2 6 5
## CGTTAGGACTCGCT.1 CGTTAGGACTTAGG.1 CGTTAGGAGTTCTT.1 CGTTATACACGACT.1
## 1 1 0 0
## CGTTATACACGTAC.1 CGTTATACAGGAGC.1 CGTTATACAGTGTC.1 CGTTATACTGGTGT.1
## 3 2 0 2
## CGTTTAACACAGCT.1 CGTTTAACAGGGTG.1 CGTTTAACCGTACA.1 CGTTTAACGACGAG.1
## 0 4 1 0
## CGTTTAACGACGTT.1 CGTTTAACGCTTCC.1 CGTTTAACTCCAGA.1 CGTTTAACTGACTG.1
## 0 0 0 0
## CGTTTAACTTTACC.1 CTAAACCTGGAACG.1 CTAAACCTGTCAAC.1 CTAACACTGATAGA.1
## 7 0 5 0
## CTAACACTGGTTAC.1 CTAACACTGTGTTG.1 CTAACACTTCGACA.1 CTAACGGAACCAAC.1
## 0 3 4 0
## CTAACGGACTGCTC.1 CTAACGGAGGGATG.1 CTAACGGAGTATGC.1 CTAACGGATGCTGA.1
## 0 1 0 3
## CTAACGGATGCTTT.1 CTAACTACACCAGT.1 CTAACTACCGATAC.1 CTAAGGACACCATG.1
## 0 4 6 4
## CTAAGGACATGGTC.1 CTAAGGACTAAGGA.1 CTAAGGACTCTTAC.1 CTAAGGTGTAGAAG.1
## 0 1 2 5
## CTAAGGTGTCGCTC.1 CTAAGGTGTTATCC.1 CTAATAGAGAATAG.1 CTAATAGAGCCATA.1
## 7 4 0 4
## CTAATAGAGTGTCA.1 CTAATAGAGTTACG.1 CTAATAGATAGACC.1 CTAATAGATCCTTA.1
## 2 2 0 0
## CTAATGCTAAGAAC.1 CTAATGCTACGCTA.1 CTAATGCTATGTCG.1 CTAATGCTGCGTTA.1
## 4 2 7 0
## CTAATGCTTCTAGG.1 CTACAACTCTCTCG.1 CTACAACTGGTTCA.1 CTACAACTGTTCTT.1
## 0 0 0 2
## CTACAACTTCCAGA.1 CTACAACTTGAGCT.1 CTACCTCTGCGAAG.1 CTACGCACAGCTAC.1
## 2 3 4 7
## CTACGCACCGAATC.1 CTACGCACCTGGAT.1 CTACGCACGGAAAT.1 CTACGGCTCGTACA.1
## 1 1 6 0
## CTACGGCTGACGTT.1 CTACGGCTTCCTCG.1 CTACGGCTTGCACA.1 CTACGGCTTTGGTG.1
## 3 0 2 7
## CTACTATGAGGTCT.1 CTACTATGATCGTG.1 CTACTATGCTCATT.1 CTACTATGGTATCG.1
## 4 1 0 5
## CTACTCCTCGGAGA.1 CTACTCCTGTTAGC.1 CTACTCCTTTTACC.1 CTAGAGACCGCATA.1
## 2 2 6 0
## CTAGAGACTTAGGC.1 CTAGAGACTTTGGG.1 CTAGATCTAAAAGC.1 CTAGATCTAGAGAT.1
## 6 1 0 10
## CTAGATCTAGTCAC.1 CTAGATCTGGGAGT.1 CTAGATCTTCCAAG.1 CTAGGATGAAACGA.1
## 0 8 1 1
## CTAGGATGCACCAA.1 CTAGGATGCATGGT.1 CTAGGATGCTGAGT.1 CTAGGATGCTGTAG.1
## 1 0 0 0
## CTAGGATGGAGGCA.1 CTAGGATGTAGAGA.1 CTAGGATGTCAGAC.1 CTAGGATGTGCCAA.1
## 1 9 2 5
## CTAGGATGTGTCCC.1 CTAGGATGTGTCTT.1 CTAGGCCTACGCTA.1 CTAGGCCTGGAGCA.1
## 0 0 4 0
## CTAGGCCTTGTCCC.1 CTAGGTGACACAAC.1 CTAGGTGACCACAA.1 CTAGGTGACGTTAG.1
## 0 4 0 7
## CTAGGTGAGGACTT.1 CTAGGTGAGGTAGG.1 CTAGGTGATTATCC.1 CTAGTTACCGTGTA.1
## 5 0 8 0
## CTAGTTTGCCATAG.1 CTAGTTTGGATAAG.1 CTAGTTTGGCGTTA.1 CTATAAGACCAGTA.1
## 3 5 2 11
## CTATAAGACCCGTT.1 CTATAAGATGGATC.1 CTATACTGAGCTAC.1 CTATACTGAGTGTC.1
## 2 0 7 9
## CTATACTGCGGAGA.1 CTATACTGCTCTAT.1 CTATACTGGGCATT.1 CTATACTGGTGAGG.1
## 4 7 4 6
## CTATACTGTCCCGT.1 CTATACTGTGTCGA.1 CTATACTGTTATCC.1 CTATACTGTTTGTC.1
## 3 1 0 0
## CTATAGCTACCATG.1 CTATCAACATCTCT.1 CTATCAACGACTAC.1 CTATCAACGAGACG.1
## 0 0 2 0
## CTATCAACGGTTCA.1 CTATCAACTCTCAT.1 CTATCAACTGCATG.1 CTATCATGTCTCGC.1
## 4 0 1 3
## CTATCCCTCGATAC.1 CTATGACTCGAATC.1 CTATGACTGCTACA.1 CTATGACTTGTCGA.1
## 0 9 7 9
## CTATGACTTTAGGC.1 CTATGACTTTTGTC.1 CTATGTACGCATCA.1 CTATGTACGCTGAT.1
## 3 6 0 2
## CTATGTACTCGCCT.1 CTATGTTGACCTCC.1 CTATGTTGTGGTCA.1 CTATGTTGTGTTCT.1
## 9 0 3 0
## CTATTGACAACAGA.1 CTATTGACGTCAAC.1 CTATTGACTCTAGG.1 CTATTGTGAACGAA.1
## 4 4 1 0
## CTATTGTGTACTGG.1 CTATTGTGTAGAGA.1 CTATTGTGTCCTAT.1 CTATTGTGTGTCTT.1
## 2 12 2 0
## CTCAATTGCCAATG.1 CTCAATTGCGTTAG.1 CTCAATTGGACACT.1 CTCAATTGGCGATT.1
## 3 0 2 1
## CTCAATTGGCTTCC.1 CTCAATTGTTGGCA.1 CTCAGAGAAAGGCG.1 CTCAGAGAGCAAGG.1
## 2 0 3 1
## CTCAGAGAGGTAGG.1 CTCAGAGATCTGGA.1 CTCAGCACAAAGCA.1 CTCAGCACCCAATG.1
## 4 0 1 1
## CTCAGCACCGATAC.1 CTCAGCACCTGCTC.1 CTCAGCACGGTAAA.1 CTCAGCACTGGTGT.1
## 2 0 4 8
## CTCAGCTGCATCAG.1 CTCAGCTGCTACTT.1 CTCAGCTGCTGATG.1 CTCAGCTGGTTTGG.1
## 0 4 0 7
## CTCAGCTGTGGATC.1 CTCAGGCTAAAGTG.1 CTCAGGCTAAGCCT.1 CTCAGGCTAGAGAT.1
## 4 2 0 12
## CTCAGGCTATCTTC.1 CTCAGGCTCCAGTA.1 CTCAGGCTCGTGTA.1 CTCAGGCTCTCGAA.1
## 5 1 0 0
## CTCAGGCTGGACAG.1 CTCATTGAATGACC.1 CTCATTGAGGTCAT.1 CTCATTGATGGTAC.1
## 1 0 8 6
## CTCCACGAAACGTC.1 CTCCACGAAAGGGC.1 CTCCACGAACGGGA.1 CTCCACGACTCGCT.1
## 0 5 1 0
## CTCCACGACTCTTA.1 CTCCACGAGGAGTG.1 CTCCACGATAGACC.1 CTCCACGATTGAGC.1
## 0 0 4 6
## CTCCATCTAAAGTG.1 CTCCATCTAAGAAC.1 CTCCATCTATGCTG.1 CTCCATCTGAATGA.1
## 0 1 1 2
## CTCCATCTGTATGC.1 CTCCATCTTAGCCA.1 CTCCGAACCCTATT.1 CTCCGAACGGATCT.1
## 0 5 9 6
## CTCCTACTAGTAGA.1 CTCCTACTGCGATT.1 CTCCTACTGTCATG.1 CTCCTACTGTGCTA.1
## 0 0 0 1
## CTCCTACTTGTCCC.1 CTCGAAGAGAGGAC.1 CTCGAAGAGCGAAG.1 CTCGAAGAGTGTCA.1
## 4 0 3 0
## CTCGACACAATGCC.1 CTCGACACGGTTAC.1 CTCGACACGTTCAG.1 CTCGACTGAGATGA.1
## 4 2 3 0
## CTCGACTGCATTTC.1 CTCGACTGCGACAT.1 CTCGACTGGACACT.1 CTCGACTGGCTAAC.1
## 0 2 10 9
## CTCGACTGGTACCA.1 CTCGAGCTATGACC.1 CTCGAGCTATGGTC.1 CTCGAGCTCAGATC.1
## 0 1 4 0
## CTCGAGCTCATTCT.1 CTCGCATGAGAGAT.1 CTCGCATGCTTATC.1 CTCGCATGTCGCAA.1
## 3 0 0 4
## CTCTAAACCCCTTG.1 CTCTAAACCTACGA.1 CTCTAAACCTCTAT.1 CTCTAAACGGACAG.1
## 0 0 5 0
## CTCTAAACTTTGGG.1 CTCTAATGCTTGTT.1 CTCTAATGGAACCT.1 CTCTAATGGTAAGA.1
## 1 2 6 7
## CTCTAATGGTTCTT.1 CTCTAATGTCCTAT.1 CTCTAATGTCGTTT.1 CTCTAATGTGCACA.1
## 0 4 1 1
## CTCTAATGTGTCAG.1 CTGAACGAGATAGA.1 CTGAACGAGTAAAG.1 CTGAAGACAGTACC.1
## 9 8 6 3
## CTGAAGACAGTCAC.1 CTGAAGACCACTCC.1 CTGAAGTGACCGAT.1 CTGAAGTGATCTCT.1
## 0 0 1 0
## CTGAAGTGCTCTTA.1 CTGAAGTGGATGAA.1 CTGAAGTGTTTACC.1 CTGAATCTTAGCCA.1
## 6 0 4 0
## CTGAATCTTTTACC.1 CTGACAGAAAACAG.1 CTGACAGACCTTGC.1 CTGACAGACGCCTT.1
## 0 3 0 5
## CTGACAGACGTACA.1 CTGACAGAGAATGA.1 CTGACAGAGAGGGT.1 CTGACAGAGTCTAG.1
## 0 2 3 4
## CTGACAGATGCCCT.1 CTGACCACGGAGGT.1 CTGACCACTGTCTT.1 CTGAGAACGTCAAC.1
## 2 0 1 6
## CTGAGAACTAAAGG.1 CTGAGAACTGAGCT.1 CTGAGAACTGCCAA.1 CTGAGAACTTGCAG.1
## 3 9 4 8
## CTGAGCCTAACCGT.1 CTGAGCCTCCCTCA.1 CTGAGCCTCTTATC.1 CTGAGCCTTGAACC.1
## 1 0 0 9
## CTGAGCCTTTGTGG.1 CTGATACTAATCGC.1 CTGATACTACGTAC.1 CTGATACTCTAGTG.1
## 0 0 0 1
## CTGATACTGGACGA.1 CTGATACTTCTACT.1 CTGATGGACTATTC.1 CTGATGGAGGTATC.1
## 0 3 2 4
## CTGATGGATCCTCG.1 CTGATGGATGGTGT.1 CTGATGGATTTGGG.1 CTGATTTGAACCAC.1
## 6 1 7 4
## CTGATTTGACTAGC.1 CTGCAGCTCCTTCG.1 CTGCAGCTCGTTAG.1 CTGCAGCTCTTACT.1
## 7 5 0 4
## CTGCAGCTGAAACA.1 CTGCAGCTTACAGC.1 CTGCAGCTTCGACA.1 CTGCAGCTTTCTAC.1
## 2 0 2 4
## CTGCCAACGACACT.1 CTGCCAACGTACCA.1 CTGCGACTAGTCAC.1 CTGCGACTATCGTG.1
## 0 0 4 2
## CTGGAAACATACCG.1 CTGGAAACGCTAAC.1 CTGGAAACGGTACT.1 CTGGAAACGTTCGA.1
## 0 0 4 2
## CTGGATGAAACGAA.1 CTGGATGAACAGCT.1 CTGGATGAAGTCTG.1 CTGGATGACGAGAG.1
## 3 12 8 1
## CTGGATGAGCAGAG.1 CTGGATGATAGTCG.1 CTGGATGATTTCTG.1 CTGGCACTTATCGG.1
## 4 0 5 0
## CTGTAACTAAAGTG.1 CTGTAACTACACGT.1 CTGTAACTAGACTC.1 CTGTAACTCTTGAG.1
## 5 2 1 1
## CTGTAACTGGATTC.1 CTGTAACTGTTAGC.1 CTGTATACAAGTAG.1 CTGTATACATGCTG.1
## 0 1 3 2
## CTGTATACTGTCAG.1 CTGTGAGATGGGAG.1 CTTAAAGAATACCG.1 CTTAACACCTGACA.1
## 2 0 5 0
## CTTAACACGGAGTG.1 CTTAACACTCTCTA.1 CTTAACACTTACTC.1 CTTAAGCTAGCCTA.1
## 4 1 6 0
## CTTAAGCTATGCCA.1 CTTAAGCTGCTGTA.1 CTTAAGCTTAACGC.1 CTTAAGCTTACTCT.1
## 0 0 7 2
## CTTAAGCTTTCCCG.1 CTTACAACAGCAAA.1 CTTACAACCCAGTA.1 CTTACAACCCTTTA.1
## 0 0 0 0
## CTTACAACGCGTTA.1 CTTACATGAGTGTC.1 CTTACATGCAGGAG.1 CTTACATGGTACAC.1
## 4 2 1 2
## CTTACATGGTCATG.1 CTTACATGGTGTCA.1 CTTACATGTCGATG.1 CTTACTGACCGTTC.1
## 0 1 7 1
## CTTACTGACGAGTT.1 CTTACTGATGCAAC.1 CTTACTGATGCTTT.1 CTTAGACTAGAGAT.1
## 8 7 1 6
## CTTAGACTCGTAGT.1 CTTAGACTCTTGAG.1 CTTAGACTGGGCAA.1 CTTAGACTGGTTCA.1
## 1 1 2 4
## CTTAGACTGTCATG.1 CTTAGACTGTGCAT.1 CTTAGGGAAATGCC.1 CTTAGGGAACTGTG.1
## 2 9 0 6
## CTTAGGGACAGCTA.1 CTTAGGGACGTGAT.1 CTTAGGGACTAGTG.1 CTTAGGGATTCACT.1
## 4 1 7 4
## CTTATCGAACACGT.1 CTTATCGAGACGGA.1 CTTATCGATCGCCT.1 CTTATCGATCTCGC.1
## 2 2 9 0
## CTTCACCTACGGGA.1 CTTCACCTCGAGTT.1 CTTCACCTCGTTAG.1 CTTCACCTGGTGTT.1
## 1 12 6 5
## CTTCACCTTTTCGT.1 CTTCATGACTCCCA.1 CTTCTAGAACGTTG.1 CTTCTAGAAGTGCT.1
## 3 13 0 2
## CTTCTAGAATTTCC.1 CTTCTAGACGCAAT.1 CTTCTAGACTCCAC.1 CTTCTAGAGCCTTC.1
## 0 0 0 8
## CTTCTAGATACGCA.1 CTTCTAGATGTGAC.1 CTTGAACTAAGGCG.1 CTTGAACTCTTATC.1
## 3 0 0 9
## CTTGAACTGAATAG.1 CTTGAACTGCTGAT.1 CTTGAACTGTGCAT.1 CTTGAACTTGACTG.1
## 5 0 0 4
## CTTGAGGATAGCCA.1 CTTGATTGACGGGA.1 CTTGATTGTATTCC.1 CTTGATTGTCCTTA.1
## 0 6 5 7
## CTTGATTGTGGTTG.1 CTTGTATGAGTACC.1 CTTGTATGATCTTC.1 CTTGTATGGGTGAG.1
## 3 6 2 4
## CTTGTATGGTTACG.1 CTTGTATGTTGCAG.1 CTTTACGAAAAGCA.1 CTTTACGACAGAAA.1
## 2 2 8 0
## CTTTACGAGGAAGC.1 CTTTACGAGGATTC.1 CTTTAGACGCCATA.1 CTTTAGTGACCATG.1
## 1 0 0 3
## CTTTAGTGAGGCGA.1 CTTTAGTGTCCCAC.1 CTTTCAGATCCGAA.1 CTTTCAGATTGCAG.1
## 4 2 2 0
## CTTTGATGGGACGA.1 CTTTGATGGTTGCA.1 CTTTGATGTGGAAA.1 CTTTGATGTTCTAC.1
## 4 4 2 11
## GAAACAGACTGGTA.1 GAAACAGAGAGGCA.1 GAAACAGATGCTCC.1 GAAACAGATGTCCC.1
## 2 2 0 2
## GAAACCTGCCACAA.1 GAAACCTGCGTCTC.1 GAAACCTGGCCCTT.1 GAAACCTGGGTAGG.1
## 6 0 1 0
## GAAACCTGTCCTAT.1 GAAACCTGTCTATC.1 GAAACCTGTTCTCA.1 GAAAGATGATTCTC.1
## 0 4 4 7
## GAAAGATGCTTGTT.1 GAAAGCCTACCTAG.1 GAAAGCCTTCTTAC.1 GAAAGTGACGATAC.1
## 0 4 1 2
## GAAAGTGAGCAGTT.1 GAAAGTGATGCTGA.1 GAAATACTCCAGTA.1 GAAATACTGGACAG.1
## 2 10 9 1
## GAACACACAACAGA.1 GAACACACACCCAA.1 GAACACACACTACG.1 GAACACACATCGTG.1
## 1 3 0 8
## GAACACACCCGCTT.1 GAACACACGGCAAG.1 GAACAGCTAAGGCG.1 GAACAGCTAAGTAG.1
## 0 1 2 7
## GAACAGCTACGGAG.1 GAACAGCTCTAGCA.1 GAACAGCTTGTTTC.1 GAACCAACGGAGGT.1
## 2 8 0 5
## GAACCAACGTGCTA.1 GAACCAACTACGCA.1 GAACCAACTGCTCC.1 GAACCTGAACGGGA.1
## 8 9 5 4
## GAACCTGAATGCTG.1 GAACCTGAATGGTC.1 GAACCTGACCCGTT.1 GAACCTGAGCTCCT.1
## 8 2 1 0
## GAACCTGATATCTC.1 GAACCTGATCGCAA.1 GAACGGGACACTCC.1 GAACGGGATACGCA.1
## 1 3 1 3
## GAACGGGATGAGGG.1 GAACGTTGCCCACT.1 GAACGTTGGCCTTC.1 GAACGTTGGTTTGG.1
## 1 7 3 1
## GAACGTTGTCGTAG.1 GAACGTTGTGCAAC.1 GAACGTTGTGGTTG.1 GAACTGTGACGGTT.1
## 1 0 2 2
## GAACTGTGCAGATC.1 GAACTGTGCGAATC.1 GAACTGTGCTGAGT.1 GAACTGTGTATCTC.1
## 1 1 0 1
## GAACTGTGTGAGCT.1 GAAGAATGCTACCC.1 GAAGATGAACCTGA.1 GAAGATGAGCAGTT.1
## 6 0 5 4
## GAAGATGAGTCTAG.1 GAAGATGATATGGC.1 GAAGCGGAACGCTA.1 GAAGCGGAAGAAGT.1
## 3 0 3 1
## GAAGCGGACATCAG.1 GAAGCGGATGAAGA.1 GAAGCGGATGGAGG.1 GAAGCTACCAGAAA.1
## 0 0 0 5
## GAAGCTACCAGTTG.1 GAAGCTACCCATAG.1 GAAGCTACTAAGGA.1 GAAGCTACTGGATC.1
## 0 0 4 9
## GAAGCTTGACCTTT.1 GAAGCTTGACGGTT.1 GAAGCTTGATGTGC.1 GAAGCTTGCCACAA.1
## 0 1 9 2
## GAAGCTTGCCCTTG.1 GAAGCTTGCTCATT.1 GAAGCTTGGGAGTG.1 GAAGCTTGGGGAGT.1
## 0 0 7 7
## GAAGGGTGAGCTCA.1 GAAGGGTGCTGGAT.1 GAAGGGTGGTACGT.1 GAAGGGTGTGTGGT.1
## 2 7 0 0
## GAAGGGTGTTATCC.1 GAAGGTCTCAGGAG.1 GAAGGTCTTAGCCA.1 GAAGTAGACCCTTG.1
## 4 7 0 8
## GAAGTCACACCACA.1 GAAGTCACACCTAG.1 GAAGTCTGAACGAA.1 GAAGTCTGAACGGG.1
## 4 8 0 4
## GAAGTCTGCATGAC.1 GAAGTCTGGTTACG.1 GAAGTCTGTAAGGA.1 GAAGTCTGTCCGAA.1
## 0 4 8 0
## GAAGTCTGTTCGTT.1 GAAGTCTGTTTCAC.1 GAAGTGCTTAGCCA.1 GAAGTGCTTTTCGT.1
## 3 4 3 0
## GAATGCACCTTCCG.1 GAATGCACCTTTAC.1 GAATGCACTATCTC.1 GAATGCACTCTTTG.1
## 0 2 7 5
## GAATGCTGGATAGA.1 GAATGCTGTTGCAG.1 GAATGGCTCTCAAG.1 GAATGGCTCTGGAT.1
## 4 1 7 0
## GAATGGCTGAAGGC.1 GAATGGCTGCTTAG.1 GAATGGCTGTGTAC.1 GAATGGCTTTCAGG.1
## 3 8 3 0
## GAATTAACTCTTAC.1 GACAACACACGTTG.1 GACAACTGCGTACA.1 GACAACTGTACAGC.1
## 6 5 5 1
## GACAACTGTCGTAG.1 GACAACTGTCTTTG.1 GACAACTGTGACAC.1 GACAACTGTTGGTG.1
## 0 7 0 11
## GACACTGAAGGAGC.1 GACACTGACACTCC.1 GACACTGACTGCAA.1 GACACTGAGTTGGT.1
## 1 0 1 0
## GACACTGATTTGCT.1 GACAGGGAACTGTG.1 GACAGGGAAGATGA.1 GACAGGGATCGTTT.1
## 8 8 4 0
## GACAGGGATTGGCA.1 GACAGTACCCTGAA.1 GACAGTACGAATCC.1 GACAGTACGTCTTT.1
## 0 0 4 1
## GACAGTACTATTCC.1 GACAGTACTGTCAG.1 GACAGTTGATCGGT.1 GACAGTTGGTTGCA.1
## 10 3 1 0
## GACAGTTGTAAGGA.1 GACATTCTGAGGGT.1 GACATTCTGATACC.1 GACATTCTGGGACA.1
## 0 2 5 0
## GACATTCTGTCTTT.1 GACATTCTGTGCAT.1 GACATTCTTCTTAC.1 GACCAAACCTAAGC.1
## 6 5 1 13
## GACCAAACCTGACA.1 GACCATGACTTGCC.1 GACCATGAGGGACA.1 GACCCTACACGTAC.1
## 7 0 0 2
## GACCCTACCGAACT.1 GACCCTACGGAGCA.1 GACCCTACTGGAGG.1 GACCTAGAAGTCAC.1
## 6 1 6 2
## GACCTAGAATACCG.1 GACCTAGACGACTA.1 GACCTAGACTGAGT.1 GACCTAGAGAGGTG.1
## 1 0 1 1
## GACCTAGATGGAGG.1 GACCTCACAGATCC.1 GACCTCACGTCGAT.1 GACCTCACTTCCGC.1
## 6 6 1 0
## GACCTCTGCGCAAT.1 GACCTCTGTCCTAT.1 GACCTCTGTGGAAA.1 GACCTCTGTTGAGC.1
## 1 9 3 0
## GACGAACTAACCTG.1 GACGAACTAGTCGT.1 GACGAACTCCGCTT.1 GACGAGGAAGTTCG.1
## 4 4 0 0
## GACGAGGATTCCGC.1 GACGATTGACCACA.1 GACGATTGCTAGAC.1 GACGATTGGCATCA.1
## 0 0 7 0
## GACGATTGTGTGCA.1 GACGCCGAACCTGA.1 GACGCCGAACGTAC.1 GACGCCGACGTAGT.1
## 9 0 1 0
## GACGCCGAGTCATG.1 GACGCCGAGTCCTC.1 GACGCCGATCCTCG.1 GACGCTCTCATTTC.1
## 7 0 0 3
## GACGCTCTCTGCAA.1 GACGCTCTTCTAGG.1 GACGGCACAATCGC.1 GACGGCACCTCCCA.1
## 8 2 3 0
## GACGGCACCTGAGT.1 GACGGCACGGCGAA.1 GACGGCACGGTTTG.1 GACGTAACACCTAG.1
## 11 0 4 3
## GACGTAACCGCTAA.1 GACGTAACCGGTAT.1 GACGTAACCTGACA.1 GACGTAACGAACCT.1
## 12 6 0 7
## GACGTATGACAGCT.1 GACGTATGAGTAGA.1 GACGTATGATTCTC.1 GACGTATGCCCACT.1
## 0 2 1 0
## GACGTATGCCTGAA.1 GACGTATGGTACAC.1 GACGTATGTGCAAC.1 GACGTATGTTGTGG.1
## 3 2 2 0
## GACGTCCTATTCCT.1 GACGTCCTCAGTTG.1 GACGTCCTGATGAA.1 GACGTCCTTGTCAG.1
## 3 2 0 2
## GACTACGAGTGAGG.1 GACTACGATCCTGC.1 GACTCCTGACAGTC.1 GACTCCTGCGGGAA.1
## 4 1 2 1
## GACTCCTGGAGAGC.1 GACTCCTGGTCCTC.1 GACTCCTGTCTACT.1 GACTGAACCGCATA.1
## 3 2 1 4
## GACTGAACCTCGCT.1 GACTGAACTGGAGG.1 GACTGATGCCGTAA.1 GACTGATGGTAGGG.1
## 1 1 5 2
## GACTGATGGTCACA.1 GACTGATGTACTGG.1 GACTGATGTGAAGA.1 GACTGTGACGGGAA.1
## 2 10 0 0
## GACTGTGAGTTACG.1 GACTGTGATAGAAG.1 GACTTTACATAAGG.1 GACTTTACATGCTG.1
## 7 2 2 5
## GACTTTACCATGCA.1 GACTTTACCTCATT.1 GACTTTACGCGAAG.1 GACTTTACGTACGT.1
## 0 0 2 2
## GACTTTACTCAGGT.1 GAGAAATGCCCGTT.1 GAGAAATGCCTTGC.1 GAGAAATGCGAGTT.1
## 4 1 4 11
## GAGAAATGCTACGA.1 GAGAAATGTCTGGA.1 GAGAGGTGAAGGCG.1 GAGAGGTGAGCATC.1
## 4 0 0 4
## GAGAGGTGCAGTCA.1 GAGAGGTGCTCCAC.1 GAGAGGTGGAATCC.1 GAGAGGTGGGAGCA.1
## 2 1 2 2
## GAGAGGTGGGAGTG.1 GAGAGGTGTCCTAT.1 GAGATAGAACCTCC.1 GAGATAGAATCGTG.1
## 0 9 0 0
## GAGATAGACTGACA.1 GAGATAGAGTTAGC.1 GAGATAGATCTCAT.1 GAGATAGATTTCTG.1
## 1 0 2 1
## GAGATGCTACGGGA.1 GAGATGCTGGGTGA.1 GAGATGCTGTTACG.1 GAGCAACTATCAGC.1
## 0 5 0 1
## GAGCAACTGAGGGT.1 GAGCAACTGGTCTA.1 GAGCAGGACTTAGG.1 GAGCAGGATGCTAG.1
## 6 1 4 2
## GAGCATACAGCCTA.1 GAGCATACGAGCTT.1 GAGCATACGGGAGT.1 GAGCATACTCGCCT.1
## 3 2 3 0
## GAGCATACTGATGC.1 GAGCGAGAAACCGT.1 GAGCGAGAGGAGTG.1 GAGCGAGATCATTC.1
## 0 0 2 2
## GAGCGCTGATTCGG.1 GAGCGCTGCATACG.1 GAGCGCTGTGTTCT.1 GAGCGGCTGTTACG.1
## 1 4 8 0
## GAGCGGCTTACAGC.1 GAGCTCCTAGCATC.1 GAGCTCCTATACCG.1 GAGCTCCTCACTTT.1
## 1 0 6 0
## GAGCTCCTGCATCA.1 GAGGACGACGAATC.1 GAGGACGACGATAC.1 GAGGACGACGTGAT.1
## 8 0 3 0
## GAGGACGAGGAGCA.1 GAGGACGATAGACC.1 GAGGACGATTTGTC.1 GAGGATCTGACAAA.1
## 2 2 1 0
## GAGGATCTTGGTAC.1 GAGGCAGAACTGTG.1 GAGGCAGAGAATAG.1 GAGGCAGAGAGACG.1
## 0 4 0 1
## GAGGCCACATGTGC.1 GAGGCCACCGAATC.1 GAGGCCACCTAAGC.1 GAGGCCACTCTCCG.1
## 3 1 4 8
## GAGGCCACTTCGTT.1 GAGGGAACAATGCC.1 GAGGGAACATGTCG.1 GAGGGAACCAGAAA.1
## 0 0 3 2
## GAGGGAACCCTATT.1 GAGGGAACTATCTC.1 GAGGGATGAAGGGC.1 GAGGGATGTATTCC.1
## 2 0 0 9
## GAGGGCCTAGCTAC.1 GAGGGCCTTGAGAA.1 GAGGGTGAATGCCA.1 GAGGGTGACCCTTG.1
## 1 1 1 9
## GAGGGTGAGGCAAG.1 GAGGGTGATGCAAC.1 GAGGTACTAGGTCT.1 GAGGTACTGCGAAG.1
## 1 3 1 7
## GAGGTACTGTGTCA.1 GAGGTACTGTTGAC.1 GAGGTGGAACGTAC.1 GAGGTGGAAGAGAT.1
## 10 5 7 1
## GAGGTGGAAGTCAC.1 GAGGTGGAGCTAAC.1 GAGGTGGATGCCCT.1 GAGGTGGATGTGGT.1
## 2 0 0 1
## GAGGTTACACCTGA.1 GAGGTTACAGGCGA.1 GAGGTTACCATACG.1 GAGGTTACTGCCTC.1
## 0 0 5 0
## GAGGTTACTTGAGC.1 GAGGTTTGAGTCAC.1 GAGGTTTGGACGTT.1 GAGGTTTGGTCGTA.1
## 7 2 0 1
## GAGTACACATACCG.1 GAGTACACCATTTC.1 GAGTACACCCACCT.1 GAGTACACCTGACA.1
## 2 9 0 4
## GAGTACACTACAGC.1 GAGTACACTGAGGG.1 GAGTACTGACCGAT.1 GAGTACTGTTCCAT.1
## 0 4 7 1
## GAGTCAACGGGAGT.1 GAGTCAACTCGCAA.1 GAGTCAACTCTACT.1 GAGTCAACTGACAC.1
## 0 0 1 6
## GAGTCTGAAAGCCT.1 GAGTCTGAGAGGCA.1 GAGTCTGAGGTAGG.1 GAGTCTGAGTAAAG.1
## 2 4 3 2
## GAGTCTGATACTGG.1 GAGTGACTAGTCTG.1 GAGTGACTCCACCT.1 GAGTGACTGACACT.1
## 3 0 4 3
## GAGTGACTTGAACC.1 GAGTGACTTGTTTC.1 GAGTGGGACTAGTG.1 GAGTGGGACTATTC.1
## 0 5 2 6
## GAGTGGGATCTATC.1 GAGTGGGATGTCAG.1 GAGTGTTGCACTTT.1 GAGTGTTGCCTGTC.1
## 11 3 0 0
## GAGTGTTGCGGGAA.1 GAGTGTTGTGTGCA.1 GAGTTGTGAACGAA.1 GAGTTGTGATAAGG.1
## 9 2 3 0
## GAGTTGTGTGCTCC.1 GATAAGGAATTTCC.1 GATAAGGACACAAC.1 GATAAGGACCGCTT.1
## 0 1 0 1
## GATAAGGAGAGATA.1 GATAAGGAGTTGAC.1 GATAAGGATGGTTG.1 GATAAGGATTACCT.1
## 3 2 0 4
## GATAATACAGTGCT.1 GATAATACCAACCA.1 GATAATACCGCCTT.1 GATAATACCTTCGC.1
## 0 9 2 0
## GATAATACGGAGGT.1 GATAATACTTCTAC.1 GATACTCTGAGGAC.1 GATACTCTGCATAC.1
## 4 0 4 0
## GATACTCTTGCATG.1 GATAGAGAAGAAGT.1 GATAGAGACGAGAG.1 GATAGAGACGGAGA.1
## 2 0 4 3
## GATAGCACTGAGGG.1 GATAGCACTTTCGT.1 GATATAACAGGTCT.1 GATATAACCCACAA.1
## 4 6 0 2
## GATATAACTTTGCT.1 GATATATGCCTGAA.1 GATATATGGGGAGT.1 GATATATGGTAAAG.1
## 3 0 5 1
## GATATATGTGCTTT.1 GATATATGTGTTTC.1 GATATTGAAACTGC.1 GATATTGAAATGCC.1
## 0 5 0 0
## GATATTGAACACGT.1 GATATTGAAGTCGT.1 GATATTGACGCTAA.1 GATATTGAGGTGGA.1
## 1 3 1 0
## GATATTGATCGACA.1 GATCATCTAGGGTG.1 GATCATCTCTGGAT.1 GATCCCTGAGCCTA.1
## 3 4 1 3
## GATCCCTGATTGGC.1 GATCCCTGCTCCAC.1 GATCCCTGGCATCA.1 GATCCCTGGCTTAG.1
## 6 0 2 4
## GATCCCTGTCTTCA.1 GATCCGCTAAGGGC.1 GATCCGCTACCCAA.1 GATCGAACAATGCC.1
## 2 3 0 1
## GATCGAACATCAGC.1 GATCGAACATCGGT.1 GATCGAACGGGTGA.1 GATCGATGACCACA.1
## 0 3 0 1
## GATCGATGACCTTT.1 GATCGATGCCATAG.1 GATCGATGTAAGGA.1 GATCGTGAACCTAG.1
## 2 0 5 9
## GATCTACTATCTTC.1 GATCTACTCGGTAT.1 GATCTTACCTACCC.1 GATCTTACCTGAAC.1
## 1 1 12 0
## GATCTTACCTGATG.1 GATCTTACGGACAG.1 GATCTTACTATCTC.1 GATCTTTGCACCAA.1
## 0 2 6 4
## GATCTTTGCCTCAC.1 GATCTTTGCTTCTA.1 GATCTTTGGACGAG.1 GATCTTTGGAGGCA.1
## 2 0 1 1
## GATGACACAGCTCA.1 GATGACACTGCTAG.1 GATGCAACACCACA.1 GATGCAACACCAGT.1
## 7 1 1 8
## GATGCAACCATGGT.1 GATGCAACGCCTTC.1 GATGCATGAGGTTC.1 GATGCATGATTCGG.1
## 0 2 6 3
## GATGCATGGTACGT.1 GATGCATGTAACGC.1 GATGCCCTAGAATG.1 GATGCCCTGACACT.1
## 1 10 0 4
## GATGCCCTGCGATT.1 GATGCCCTGGTCTA.1 GATGCCCTTGGGAG.1 GATTACCTAATGCC.1
## 1 5 0 0
## GATTACCTCTCCCA.1 GATTACCTGCGTAT.1 GATTACCTGCTACA.1 GATTACCTGGTGTT.1
## 7 0 10 4
## GATTACCTTATTCC.1 GATTCGGAATAAGG.1 GATTCGGAATCTCT.1 GATTCGGAATGGTC.1
## 0 0 0 0
## GATTCGGACGCCTT.1 GATTCGGAGAACTC.1 GATTCGGAGAATAG.1 GATTCGGAGGCATT.1
## 2 0 3 0
## GATTCGGAGTATCG.1 GATTCTACAAGAGT.1 GATTCTACCCCACT.1 GATTCTACCGGGAA.1
## 1 5 2 0
## GATTCTACGCAGAG.1 GATTCTACGGTCTA.1 GATTCTTGAACCAC.1 GATTCTTGTCAGAC.1
## 1 1 0 2
## GATTCTTGTGCAAC.1 GATTCTTGTGGTTG.1 GATTGGACAGACTC.1 GATTGGACATCACG.1
## 4 0 0 6
## GATTGGACCATGCA.1 GATTGGACCGTACA.1 GATTGGACCTCCAC.1 GATTGGACGGAGGT.1
## 8 0 1 7
## GATTGGACTGGTTG.1 GATTGGTGCTGATG.1 GATTGGTGTAACCG.1 GATTGGTGTTCCGC.1
## 0 0 7 2
## GATTTAGAGCTATG.1 GATTTAGAGTACAC.1 GATTTAGAGTACGT.1 GATTTAGAGTGAGG.1
## 0 9 1 2
## GATTTAGATGCGTA.1 GATTTGCTAGTCTG.1 GATTTGCTCTAGCA.1 GATTTGCTGAGACG.1
## 0 1 0 9
## GATTTGCTGCGTTA.1 GCAAACTGAGATCC.1 GCAAACTGCGGGAA.1 GCAAACTGCGTAAC.1
## 0 7 6 0
## GCAACCCTCAGAGG.1 GCAACCCTCCAATG.1 GCAACCCTGAGGGT.1 GCAACCCTGGCAAG.1
## 0 3 0 6
## GCAACCCTTACTGG.1 GCAACCCTTGTCGA.1 GCAACTGAAGAGGC.1 GCAACTGACCGAAT.1
## 0 5 0 2
## GCAACTGACTCGCT.1 GCAACTGATCAGGT.1 GCAACTGATTCAGG.1 GCAAGACTGGTAGG.1
## 0 1 0 5
## GCAAGACTGTTCTT.1 GCAATCGAGGAAGC.1 GCAATCGAGGTAGG.1 GCAATCGATCTCCG.1
## 1 5 2 4
## GCAATTCTAAAGTG.1 GCAATTCTCTCGCT.1 GCAATTCTTGAGAA.1 GCAATTCTTGGAAA.1
## 1 3 2 9
## GCACAAACACAGTC.1 GCACAATGACTACG.1 GCACAATGCTACGA.1 GCACAATGCTTGCC.1
## 0 4 3 0
## GCACAATGGCTAAC.1 GCACAATGTCCCGT.1 GCACACCTCTGAGT.1 GCACACCTCTGTCC.1
## 2 0 1 3
## GCACACCTGGGATG.1 GCACCACTAGGTTC.1 GCACCACTCGTCTC.1 GCACCACTGCGGAA.1
## 0 3 2 4
## GCACCACTTAAGCC.1 GCACCTACAACGGG.1 GCACCTACACTCTT.1 GCACCTACGCTCCT.1
## 4 0 2 4
## GCACCTACGTAGGG.1 GCACGGACACGCAT.1 GCACGGACCCAATG.1 GCACGGACCCGCTT.1
## 1 10 0 1
## GCACGGACCCTTAT.1 GCACGGACCGATAC.1 GCACGGACTGTTCT.1 GCACGGTGCTTGCC.1
## 3 2 0 7
## GCACGGTGCTTGTT.1 GCACGGTGTCTACT.1 GCACGGTGTGCCCT.1 GCACGGTGTGTTTC.1
## 8 4 6 0
## GCACGTCTAACCGT.1 GCACGTCTGAGGGT.1 GCACGTCTGGTGGA.1 GCACGTCTGGTGTT.1
## 8 5 2 0
## GCACGTCTTTACTC.1 GCACGTCTTTCACT.1 GCACTAGAAGGTTC.1 GCACTAGACAGAGG.1
## 0 0 1 3
## GCACTAGAGGAGTG.1 GCACTAGATACTTC.1 GCACTGCTGCAGAG.1 GCACTGCTTCTCGC.1
## 1 2 1 10
## GCACTGCTTTCCCG.1 GCAGATACCGATAC.1 GCAGATACGACTAC.1 GCAGATACGGCGAA.1
## 0 3 1 3
## GCAGATACTTGACG.1 GCAGATACTTTGTC.1 GCAGCCGAAGAGAT.1 GCAGCGTGTAAGCC.1
## 3 0 5 1
## GCAGCGTGTAGCGT.1 GCAGCGTGTGACAC.1 GCAGCTCTATTCGG.1 GCAGCTCTGTTGTG.1
## 1 0 1 0
## GCAGCTCTTACTTC.1 GCAGGCACGGCATT.1 GCAGGCACTTACCT.1 GCAGGGCTAGATGA.1
## 3 3 4 4
## GCAGGGCTGAACCT.1 GCAGGGCTGGCGAA.1 GCAGGGCTGTACAC.1 GCAGGGCTTCGCCT.1
## 1 9 0 2
## GCAGTCCTAGTTCG.1 GCAGTCCTCGGAGA.1 GCAGTCCTGAGCTT.1 GCAGTCCTTCGTAG.1
## 0 5 0 3
## GCAGTTGAAACCTG.1 GCAGTTGACCGTAA.1 GCAGTTGACGAATC.1 GCAGTTGACGCAAT.1
## 1 4 0 0
## GCAGTTGACTACGA.1 GCAGTTGACTGAGT.1 GCAGTTGAGGTGGA.1 GCAGTTGAGTTGTG.1
## 0 8 0 1
## GCAGTTGATCCGAA.1 GCATCAGAAACCGT.1 GCATCAGACATTCT.1 GCATCAGAGGTTTG.1
## 1 0 11 7
## GCATCAGATGCTCC.1 GCATGATGAACTGC.1 GCATGATGGCCCTT.1 GCATGTGACATGAC.1
## 0 6 1 9
## GCATGTGACCGAAT.1 GCATGTGAGCCAAT.1 GCATTGGACTCAAG.1 GCATTGGAGTTGGT.1
## 8 1 2 13
## GCATTGGATAACCG.1 GCATTGGATCCGAA.1 GCATTGGATTCATC.1 GCCAAAACGGGCAA.1
## 1 0 6 0
## GCCAAATGATCGTG.1 GCCAAATGCGTACA.1 GCCAAATGGTTGAC.1 GCCAACCTAACGAA.1
## 2 4 0 0
## GCCAACCTCTTCGC.1 GCCAACCTGTTCTT.1 GCCAACCTTCCTTA.1 GCCAACCTTGCTTT.1
## 1 0 0 0
## GCCACGGAACGTTG.1 GCCACGGAAGCGTT.1 GCCACGGACATGGT.1 GCCACGGACGAATC.1
## 4 1 0 0
## GCCACGGACGATAC.1 GCCACGGACTGTCC.1 GCCACGGAGGATCT.1 GCCACTACAGCCAT.1
## 1 7 0 0
## GCCACTACCCATAG.1 GCCACTACGCGAGA.1 GCCACTACTTACCT.1 GCCACTACTTTACC.1
## 4 6 1 4
## GCCATCACAGGAGC.1 GCCATCACTATGGC.1 GCCATGCTCTCCCA.1 GCCCAACTACTGGT.1
## 10 4 0 0
## GCCCAACTTGCTTT.1 GCCCAGGAAGTCTG.1 GCCCAGGACTAGTG.1 GCCCAGGAGAAGGC.1
## 5 9 8 2
## GCCCAGGAGGATCT.1 GCCCAGGATGAGCT.1 GCCCATACACTTTC.1 GCCCATACTGATGC.1
## 1 6 3 0
## GCCGACGACCACCT.1 GCCGACGATAACCG.1 GCCGACGATACTCT.1 GCCGACGATGGTCA.1
## 4 8 3 0
## GCCGACGATTCCAT.1 GCCGAGTGACAGTC.1 GCCGAGTGCTGAGT.1 GCCGAGTGGCTCCT.1
## 5 1 0 4
## GCCGAGTGGTTCTT.1 GCCGAGTGGTTTGG.1 GCCGAGTGTGCCCT.1 GCCGGAACAATGCC.1
## 5 0 2 9
## GCCGGAACACCAGT.1 GCCGGAACCTACTT.1 GCCGGAACGTCTTT.1 GCCGGAACTTCGTT.1
## 0 0 5 0
## GCCGTACTAACCTG.1 GCCGTACTCAGTTG.1 GCCGTACTCCACCT.1 GCCGTACTCCGATA.1
## 4 6 3 2
## GCCGTACTTGTGGT.1 GCCTACACATAAGG.1 GCCTACACCCCGTT.1 GCCTACACGAATGA.1
## 3 1 0 0
## GCCTACACTGTCTT.1 GCCTAGCTACCAGT.1 GCCTAGCTCCACCT.1 GCCTAGCTCCATAG.1
## 0 0 4 0
## GCCTAGCTGCATCA.1 GCCTAGCTGTCGTA.1 GCCTAGCTTGCCTC.1 GCCTCAACCCCTCA.1
## 3 1 0 4
## GCCTCAACCCTCCA.1 GCCTCAACGGGATG.1 GCCTCAACTCTAGG.1 GCCTCATGAAGAGT.1
## 0 2 0 0
## GCCTCATGCCTGTC.1 GCCTCATGCGGGAA.1 GCCTCATGGTCCTC.1 GCCTCATGTAAGGA.1
## 7 0 9 2
## GCCTCATGTGCGTA.1 GCCTGACTCCTTCG.1 GCCTGACTCGTGTA.1 GCCTGACTTAAGCC.1
## 1 0 3 1
## GCCTGACTTAGTCG.1 GCGAAGGACTAGTG.1 GCGAAGGACTGAAC.1 GCGAAGGAGAGGGT.1
## 4 0 0 4
## GCGAAGGAGGTAAA.1 GCGAAGGAGGTTAC.1 GCGAAGGATCTCCG.1 GCGACTCTAGAGGC.1
## 0 1 1 8
## GCGACTCTAGTGTC.1 GCGACTCTTCGACA.1 GCGAGAGAAGTCAC.1 GCGAGAGAAGTGCT.1
## 0 0 3 6
## GCGAGAGAGAACTC.1 GCGAGAGATGCTGA.1 GCGAGCACAGTCAC.1 GCGAGCACGGTAGG.1
## 2 4 6 7
## GCGCACGAGGTGAG.1 GCGCACGATTCACT.1 GCGCATCTACACGT.1 GCGCATCTACGGTT.1
## 5 1 0 2
## GCGCATCTCCCTTG.1 GCGCATCTCGTACA.1 GCGCATCTGCTGTA.1 GCGCGAACAACAGA.1
## 0 0 1 9
## GCGCGAACTGTCAG.1 GCGCGAACTTCGGA.1 GCGCGATGCAGAAA.1 GCGCGATGTAAGGA.1
## 4 10 1 0
## GCGCGATGTAGAAG.1 GCGGACTGATACCG.1 GCGGACTGCCAACA.1 GCGGACTGGAAGGC.1
## 0 6 0 1
## GCGGACTGGTCACA.1 GCGGAGCTCTCCCA.1 GCGGAGCTGGCATT.1 GCGGAGCTTATGGC.1
## 0 3 1 1
## GCGGAGCTTTACTC.1 GCGGAGCTTTTCTG.1 GCGGCAACCGACTA.1 GCGGGACTGGACAG.1
## 1 0 1 6
## GCGGGACTGTCCTC.1 GCGGGACTTCCTGC.1 GCGTAAACATTTCC.1 GCGTAAACCAAAGA.1
## 2 0 1 5
## GCGTAAACCACAAC.1 GCGTAAACTCTTTG.1 GCGTAATGCACTAG.1 GCGTAATGCGTTGA.1
## 2 0 4 2
## GCGTAATGTATCTC.1 GCGTAATGTGGCAT.1 GCGTACCTCGGGAA.1 GCGTACCTTATCGG.1
## 8 0 4 0
## GCGTACCTTGCAAC.1 GCGTACCTTGCATG.1 GCGTATGACGAACT.1 GCGTATGATCCGAA.1
## 8 0 1 2
## GCGTATGATGAGAA.1 GCGTATGATTGGCA.1 GCTACAGAGTCGAT.1 GCTACAGATTCAGG.1
## 0 6 4 0
## GCTACAGATTCGTT.1 GCTACCTGTCCTCG.1 GCTACGCTTGGTAC.1 GCTAGAACACGACT.1
## 1 0 4 1
## GCTAGAACCAATCG.1 GCTAGAACGAACTC.1 GCTAGAACTCGACA.1 GCTAGAACTCGCAA.1
## 2 0 4 0
## GCTAGATGCGCAAT.1 GCTAGATGCTTCGC.1 GCTAGATGGCCATA.1 GCTAGATGTGAGCT.1
## 9 2 0 1
## GCTAGATGTGGTGT.1 GCTAGATGTGGTTG.1 GCTATACTAAAGTG.1 GCTATACTATCGTG.1
## 1 2 0 5
## GCTATACTCATTCT.1 GCTATACTGCCATA.1 GCTATACTGGAGCA.1 GCTATACTTTGACG.1
## 7 0 6 3
## GCTATACTTTGCGA.1 GCTCAAGAGGACAG.1 GCTCAAGAGTGAGG.1 GCTCAAGAGTGTCA.1
## 8 4 9 4
## GCTCAAGATATCGG.1 GCTCACTGCAAAGA.1 GCTCACTGCCTTAT.1 GCTCACTGGGGAGT.1
## 2 2 0 0
## GCTCAGCTAAACAG.1 GCTCAGCTATTCGG.1 GCTCAGCTGAGGCA.1 GCTCAGCTGGCATT.1
## 9 0 0 3
## GCTCAGCTGTTACG.1 GCTCAGCTTGTCAG.1 GCTCAGCTTTCGTT.1 GCTCAGCTTTCTTG.1
## 0 0 2 7
## GCTCCATGACGTAC.1 GCTCCATGCCTCGT.1 GCTCCATGTCTACT.1 GCTCCATGTTGCGA.1
## 0 0 6 0
## GCTCGACTACACCA.1 GCTGATGAAGTACC.1 GCTGATGAATCTCT.1 GCTGATGACTCAAG.1
## 0 8 0 1
## GCTGATGATAGACC.1 GCTTAACTACCTAG.1 GCTTAACTCCTTGC.1 GCTTAACTGGAAAT.1
## 0 0 0 2
## GCTTAACTTCAGTG.1 GCTTGAGAGTACCA.1 GCTTGAGAGTTAGC.1 GCTTGAGATAGTCG.1
## 9 2 8 0
## GGAACACTACCAGT.1 GGAACACTAGGCGA.1 GGAACACTCCGTAA.1 GGAACACTCTTACT.1
## 0 3 0 0
## GGAACACTGAACCT.1 GGAACACTTCTCAT.1 GGAACTACACCATG.1 GGAACTTGCCCAAA.1
## 0 1 0 13
## GGAACTTGCGTGTA.1 GGAACTTGCTCCCA.1 GGAACTTGGGTCAT.1 GGAACTTGTTCATC.1
## 0 8 7 2
## GGAAGGTGGACGGA.1 GGAAGGTGTCGACA.1 GGAAGGTGTGCACA.1 GGAATGCTACCTGA.1
## 6 10 1 0
## GGAATGCTCGATAC.1 GGAATGCTCGGTAT.1 GGAATGCTGACAGG.1 GGAATGCTGCAGTT.1
## 0 2 0 0
## GGAATGCTGGCATT.1 GGACAACTCCGCTT.1 GGACAACTTTCTCA.1 GGACAGGACCCAAA.1
## 0 0 2 0
## GGACAGGACTAGTG.1 GGACAGGACTGCAA.1 GGACAGGATCTTTG.1 GGACATTGATGCTG.1
## 0 3 1 6
## GGACATTGTATTCC.1 GGACCCGACCGTTC.1 GGACCCGAGCTTCC.1 GGACCCGAGTCAAC.1
## 4 0 2 1
## GGACCCGATCCTAT.1 GGACCCGATGGAAA.1 GGACCGTGAAAGTG.1 GGACCGTGACTTTC.1
## 0 2 2 7
## GGACCGTGCAAAGA.1 GGACCGTGCATTTC.1 GGACCGTGCCAATG.1 GGACCGTGGACGGA.1
## 0 7 2 4
## GGACCGTGGCCTTC.1 GGACCTCTCACCAA.1 GGACCTCTGTTGTG.1 GGACCTCTTCAGAC.1
## 0 0 0 0
## GGACCTCTTCGTTT.1 GGACCTCTTTGACG.1 GGACGAGAAAGGGC.1 GGACGAGACTTGCC.1
## 0 4 0 2
## GGACGAGAGCATAC.1 GGACGCACAAGATG.1 GGACGCACACGTGT.1 GGACGCACACTACG.1
## 8 2 2 5
## GGACGCACCATGAC.1 GGACGCACTAACCG.1 GGACGCTGAGTACC.1 GGACGCTGGGTATC.1
## 3 9 8 0
## GGACTATGAAGGTA.1 GGACTATGCTCTAT.1 GGACTATGTACAGC.1 GGAGACGAGTCAAC.1
## 6 2 0 9
## GGAGAGACCGCAAT.1 GGAGAGACGTGTTG.1 GGAGAGACGTTGGT.1 GGAGAGACTCGTGA.1
## 3 0 6 8
## GGAGAGACTGATGC.1 GGAGCAGACCATGA.1 GGAGCAGAGGGTGA.1 GGAGCAGAGTAAAG.1
## 4 3 9 7
## GGAGCAGATAGCCA.1 GGAGCAGATGTAGC.1 GGAGCCACAAGGTA.1 GGAGCCACAGAGAT.1
## 3 6 2 7
## GGAGCCACCTATGG.1 GGAGCCACGAACCT.1 GGAGCCACGTCGTA.1 GGAGCCACTTTGCT.1
## 0 1 0 5
## GGAGCGCTACACTG.1 GGAGCGCTCCACCT.1 GGAGCGCTGTCGAT.1 GGAGCGCTTCTCGC.1
## 0 0 7 5
## GGAGGATGGATAGA.1 GGAGGCCTCACTCC.1 GGAGGCCTCATGCA.1 GGAGGCCTCCGATA.1
## 0 0 1 4
## GGAGGCCTGGAGGT.1 GGAGGCCTTGAGCT.1 GGAGGTGACACACA.1 GGAGGTGAGGCGAA.1
## 0 1 3 1
## GGAGGTGATTGACG.1 GGAGTTACTCCCGT.1 GGAGTTACTTTGTC.1 GGAGTTTGAACCTG.1
## 0 3 0 5
## GGAGTTTGAAGATG.1 GGAGTTTGTGTCCC.1 GGATACTGCTTAGG.1 GGATACTGGAGCTT.1
## 0 1 5 0
## GGATACTGGGACAG.1 GGATAGCTCAGTCA.1 GGATAGCTCTTGGA.1 GGATAGCTGTATCG.1
## 0 0 0 4
## GGATAGCTTCCTGC.1 GGATAGCTTGAGGG.1 GGATGTACCCCTCA.1 GGATGTACCTGTAG.1
## 0 1 2 3
## GGATGTACGATAAG.1 GGATGTACGTTTGG.1 GGATGTACTGATGC.1 GGATGTTGACTGGT.1
## 1 5 4 2
## GGATGTTGAGTCTG.1 GGATGTTGCGGAGA.1 GGATGTTGGGAAGC.1 GGATGTTGGGGATG.1
## 1 1 0 1
## GGATTGTGAACGTC.1 GGATTGTGACGGGA.1 GGATTGTGGCTTCC.1 GGATTGTGGTGCAT.1
## 11 2 0 0
## GGATTGTGTGCTCC.1 GGATTTCTCCCGTT.1 GGATTTCTCTCTTA.1 GGATTTCTGGTTCA.1
## 0 1 1 8
## GGATTTCTTGGAGG.1 GGATTTCTTTTCTG.1 GGCAAGGAACACTG.1 GGCAATACACCTAG.1
## 2 0 2 10
## GGCAATACGGGAGT.1 GGCAATACTTCGTT.1 GGCACGTGCACTAG.1 GGCACGTGCCGATA.1
## 7 1 3 2
## GGCACGTGGGTAAA.1 GGCACTCTAGCTAC.1 GGCACTCTCACTGA.1 GGCACTCTCTGGAT.1
## 13 6 2 0
## GGCACTCTGCAGTT.1 GGCACTCTTTCACT.1 GGCATATGGGGACA.1 GGCCACGAACGGGA.1
## 0 3 2 0
## GGCCACGAATGTGC.1 GGCCACGACACTCC.1 GGCCACGAGAGGGT.1 GGCCACGATAACGC.1
## 2 6 0 8
## GGCCAGACAAGTGA.1 GGCCAGACATCTTC.1 GGCCAGACCGAGAG.1 GGCCAGACCGAGTT.1
## 0 8 0 0
## GGCCAGACGCTGAT.1 GGCCAGACGTTAGC.1 GGCCAGACGTTTGG.1 GGCCAGACTCTAGG.1
## 0 3 0 1
## GGCCCAGATCGCTC.1 GGCCCAGATGCTTT.1 GGCCGAACCAGAGG.1 GGCCGAACCTGACA.1
## 0 0 0 0
## GGCCGAACGCTGAT.1 GGCCGAACGTACGT.1 GGCCGATGCCACAA.1 GGCCGATGCCGTTC.1
## 6 0 0 0
## GGCCGATGTCGACA.1 GGCGACACCACTTT.1 GGCGACACCTTAGG.1 GGCGACACGGTAGG.1
## 5 4 5 6
## GGCGACACTGATGC.1 GGCGACACTTTGGG.1 GGCGACTGAACCTG.1 GGCGACTGAACTGC.1
## 2 0 0 0
## GGCGACTGCTATGG.1 GGCGACTGTGCATG.1 GGCGCATGACTCAG.1 GGCGCATGACTTTC.1
## 0 5 0 4
## GGCGCATGCCTTGC.1 GGCGCATGCGTTAG.1 GGCGCATGCTTATC.1 GGCGCATGGCAAGG.1
## 12 9 8 6
## GGCGGACTCATGGT.1 GGCGGACTGAACCT.1 GGCGGACTTGAGCT.1 GGCGGACTTTCATC.1
## 1 4 0 0
## GGCTAAACACACGT.1 GGCTAAACCACTAG.1 GGCTAAACGGTTTG.1 GGCTAAACGTATGC.1
## 1 0 1 7
## GGCTAAACTTCTGT.1 GGCTAATGATTTCC.1 GGCTAATGCTGATG.1 GGCTAATGGAACTC.1
## 1 6 3 1
## GGCTAATGGCTACA.1 GGCTAATGTCTCAT.1 GGCTAATGTTTGGG.1 GGCTACCTAGGCGA.1
## 1 0 6 1
## GGCTACCTATCGAC.1 GGCTACCTATGTCG.1 GGCTACCTCTCGAA.1 GGCTACCTGGACGA.1
## 2 6 0 2
## GGCTACCTTCGCCT.1 GGCTACCTTGCTCC.1 GGCTACCTTTCCGC.1 GGCTCACTCAGATC.1
## 4 2 0 2
## GGCTCACTCTGGTA.1 GGCTCACTGTGTTG.1 GGCTCACTTCCCGT.1 GGGAACGAACAGCT.1
## 10 2 6 0
## GGGAACGAAGGGTG.1 GGGAACGAGAGGTG.1 GGGAACGAGGTGGA.1 GGGAACGATGCTGA.1
## 2 3 1 4
## GGGAACGATTATCC.1 GGGAAGACAGTTCG.1 GGGAAGACGCTACA.1 GGGAAGACTCCCGT.1
## 5 10 0 1
## GGGAAGACTCTTTG.1 GGGAAGTGCAGAAA.1 GGGAAGTGCTTCTA.1 GGGACCACACCCTC.1
## 1 5 9 0
## GGGACCACAGGAGC.1 GGGACCACCAAGCT.1 GGGACCACGAGACG.1 GGGACCACTCAAGC.1
## 1 2 0 11
## GGGACCTGGAGACG.1 GGGACCTGTTGTGG.1 GGGATGGAACTGTG.1 GGGATGGAAGGAGC.1
## 5 1 1 0
## GGGATGGAATGGTC.1 GGGATGGACAAGCT.1 GGGATGGATAAAGG.1 GGGATGGATCTATC.1
## 0 7 1 3
## GGGATGGATGCCCT.1 GGGATGGATGTAGC.1 GGGATTACCACTTT.1 GGGATTACCTCCCA.1
## 1 0 7 6
## GGGATTACGGTTAC.1 GGGATTACTTGTGG.1 GGGCAAGAGCTGAT.1 GGGCAAGAGCTGTA.1
## 0 3 0 0
## GGGCACACACTTTC.1 GGGCACACATGTCG.1 GGGCACACCAGAGG.1 GGGCACACCGTAGT.1
## 10 0 8 2
## GGGCACACGTTCGA.1 GGGCACACTGGAAA.1 GGGCAGCTCACTAG.1 GGGCAGCTCATGAC.1
## 2 3 1 9
## GGGCAGCTGTCGTA.1 GGGCAGCTTGTCGA.1 GGGCCAACCTTGCC.1 GGGCCAACGCAAGG.1
## 3 3 0 2
## GGGCCAACGGTCTA.1 GGGCCAACTCTTTG.1 GGGCCAACTTCCGC.1 GGGCCAACTTCTGT.1
## 7 0 3 0
## GGGCCATGAAGGGC.1 GGGCCATGCCGAAT.1 GGGCCATGCCTTGC.1 GGGCCATGCGCAAT.1
## 0 0 3 4
## GGGCCATGCTACTT.1 GGGCCATGGGTATC.1 GGGCCATGTTCTCA.1 GGGTAACTACACCA.1
## 1 3 1 0
## GGGTAACTATCACG.1 GGGTAACTATGTCG.1 GGGTAACTCCTACC.1 GGGTAACTCGTCTC.1
## 0 1 0 0
## GGGTAACTGTTTCT.1 GGGTTAACACCTCC.1 GGGTTAACAGAAGT.1 GGGTTAACGGGAGT.1
## 0 0 5 7
## GGGTTAACTTCTGT.1 GGGTTATGGCCTTC.1 GGGTTATGGGAAGC.1 GGGTTATGTCTCTA.1
## 0 0 0 0
## GGTAAAGACACTTT.1 GGTAAAGAGTCATG.1 GGTACAACAGACTC.1 GGTACAACGGAACG.1
## 0 0 6 3
## GGTACAACTCACCC.1 GGTACAACTCTAGG.1 GGTACATGCCTCGT.1 GGTACATGCTATGG.1
## 2 0 7 6
## GGTACTGAACGCAT.1 GGTACTGAACGGGA.1 GGTACTGAATGACC.1 GGTACTGACGCAAT.1
## 4 1 9 0
## GGTACTGAGGTGTT.1 GGTACTGATCCCAC.1 GGTACTGATCGACA.1 GGTAGTACAACCTG.1
## 1 0 13 0
## GGTAGTACCGTAAC.1 GGTATCGAAGCAAA.1 GGTATCGACACTTT.1 GGTATCGAGAGGTG.1
## 0 1 0 0
## GGTATCGAGGTCTA.1 GGTATGACAGATGA.1 GGTATGACTGACTG.1 GGTCAAACGGGATG.1
## 2 0 2 0
## GGTCAAACTCCAGA.1 GGTCTAGACAAGCT.1 GGTCTAGACCCAAA.1 GGTCTAGAGCTAAC.1
## 0 0 0 3
## GGTCTAGAGTCCTC.1 GGTCTAGATGTAGC.1 GGTGATACAGAGTA.1 GGTGATACCAATCG.1
## 0 0 1 6
## GGTGATACCTTGCC.1 GGTGATACGAGCTT.1 GGTGATACGAGGCA.1 GGTGGAGAGAGGCA.1
## 0 2 0 0
## GGTGGAGAGGAACG.1 GGTGGAGAGTTGGT.1 GGTTGAACAAGGGC.1 GGTTGAACCATGCA.1
## 1 1 0 8
## GGTTGAACTAGCCA.1 GGTTGAACTCTTAC.1 GGTTGAACTGACTG.1 GGTTGAACTGCTGA.1
## 1 0 0 6
## GGTTGAACTGGTCA.1 GGTTGAACTGTGCA.1 GGTTTACTAAGCCT.1 GGTTTACTCTCCAC.1
## 0 2 1 1
## GGTTTACTCTCGCT.1 GGTTTACTGAACCT.1 GGTTTACTGACTAC.1 GGTTTACTGATGAA.1
## 9 1 1 0
## GTAACGTGAACCAC.1 GTAACGTGCTTCTA.1 GTAACGTGGGTAAA.1 GTAACGTGGTCGTA.1
## 1 1 4 0
## GTAACGTGTCTAGG.1 GTAAGCACAGAACA.1 GTAAGCACCTAGTG.1 GTAAGCACTGTTTC.1
## 6 3 0 7
## GTAAGCTGAGTTCG.1 GTAAGCTGTCAGAC.1 GTAATAACCCTCCA.1 GTAATAACGAGACG.1
## 1 1 0 3
## GTAATAACTATGGC.1 GTAATAACTGGTTG.1 GTAATATGAAAACG.1 GTAATATGAAGAAC.1
## 0 0 0 2
## GTAATATGTCCTTA.1 GTAATATGTTTGGG.1 GTACAGTGACCCAA.1 GTACAGTGGAACTC.1
## 0 4 4 2
## GTACAGTGGCCAAT.1 GTACAGTGGCTTAG.1 GTACCCTGGAGCAG.1 GTACCCTGGGTTCA.1
## 0 0 0 3
## GTACCCTGGTAAGA.1 GTACCCTGTCGCTC.1 GTACCCTGTGACCA.1 GTACCCTGTTCGTT.1
## 5 9 0 4
## GTACGAACACCTAG.1 GTACGAACCAAGCT.1 GTACGAACTCAGAC.1 GTACGTGACAATCG.1
## 0 0 0 3
## GTACGTGACTAGCA.1 GTACGTGAGCATAC.1 GTACGTGAGTTGTG.1 GTACTACTAAACAG.1
## 0 0 5 3
## GTACTACTCATACG.1 GTACTACTCCTCCA.1 GTACTACTTAAAGG.1 GTACTTTGAAGGTA.1
## 4 0 8 1
## GTACTTTGCCACCT.1 GTACTTTGCCGTAA.1 GTACTTTGTCTAGG.1 GTACTTTGTGCGTA.1
## 2 5 1 3
## GTACTTTGTGCTGA.1 GTAGACTGCCAACA.1 GTAGACTGCTACCC.1 GTAGCAACACACCA.1
## 1 2 1 0
## GTAGCAACACCTTT.1 GTAGCAACAGTGCT.1 GTAGCAACGAATAG.1 GTAGCAACGTTTCT.1
## 3 0 7 4
## GTAGCAACTCCTAT.1 GTAGCAACTCTCAT.1 GTAGCATGATCTTC.1 GTAGCATGGGACAG.1
## 0 1 2 10
## GTAGCATGTCGACA.1 GTAGCCCTATCTCT.1 GTAGCCCTTACGCA.1 GTAGCTGAGCGTTA.1
## 1 5 1 0
## GTAGCTGAGGCGAA.1 GTAGCTGATATTCC.1 GTAGGTACAACGTC.1 GTAGGTACAATCGC.1
## 2 4 4 0
## GTAGGTACAGTGCT.1 GTAGGTACCCAATG.1 GTAGGTACCCCGTT.1 GTAGGTACCCCTCA.1
## 2 1 0 0
## GTAGGTACCTCATT.1 GTAGGTACGTCACA.1 GTAGGTACGTCGAT.1 GTAGGTACTCAGAC.1
## 2 0 3 1
## GTAGGTACTTCCCG.1 GTAGTCGAAGTGCT.1 GTAGTCGAGCTGAT.1 GTAGTCGATCAGAC.1
## 6 7 0 1
## GTAGTGACGCCATA.1 GTAGTGACGTATCG.1 GTAGTGACTGACCA.1 GTAGTGTGATCAGC.1
## 4 4 0 2
## GTAGTGTGGGTCAT.1 GTAGTGTGGTTTCT.1 GTAGTGTGGTTTGG.1 GTAGTGTGTCCAGA.1
## 1 3 3 4
## GTAGTGTGTGCCTC.1 GTAGTGTGTTATCC.1 GTAGTGTGTTCGTT.1 GTATCACTACCTTT.1
## 3 0 5 0
## GTATCACTAGTAGA.1 GTATCACTATCTTC.1 GTATCACTCCAACA.1 GTATCTACCCTGTC.1
## 1 0 2 2
## GTATCTACCGAGTT.1 GTATGGTGACACAC.1 GTATGGTGAGAGTA.1 GTATGGTGCACTTT.1
## 0 0 0 2
## GTATGGTGGTGAGG.1 GTATGGTGTTTCAC.1 GTATGGTGTTTCGT.1 GTATGGTGTTTGGG.1
## 6 3 2 0
## GTATTAGACAACCA.1 GTATTAGACGCATA.1 GTATTAGAGCATAC.1 GTATTAGAGCGGAA.1
## 2 2 7 0
## GTATTCACAATGCC.1 GTATTCACGACGTT.1 GTATTCACGCTCCT.1 GTATTCACGGAGGT.1
## 0 5 2 5
## GTATTCACTCACCC.1 GTCAACGAGAGGGT.1 GTCAACGAGATAAG.1 GTCAACGAGCAGAG.1
## 0 8 1 1
## GTCAATCTCACTCC.1 GTCAATCTCCTCGT.1 GTCACAGACGGAGA.1 GTCACAGAGTATGC.1
## 1 7 8 1
## GTCACCTGAAAAGC.1 GTCACCTGAACGAA.1 GTCACCTGTGCTAG.1 GTCATACTGGTTAC.1
## 1 0 0 10
## GTCATACTGTATGC.1 GTCATACTTAGAAG.1 GTCATACTTAGACC.1 GTCATACTTCCTAT.1
## 1 0 3 2
## GTCCAAGATGAACC.1 GTCCAAGATGGCAT.1 GTCCACACAAGGCG.1 GTCCACACCGACTA.1
## 0 1 0 0
## GTCCACACTACGAC.1 GTCCACACTCAGAC.1 GTCCACACTCCTGC.1 GTCCACTGCAGCTA.1
## 4 0 2 7
## GTCCACTGCAGTCA.1 GTCCACTGCTTGAG.1 GTCCACTGTGCTAG.1 GTCCACTGTTCACT.1
## 3 1 0 2
## GTCCACTGTTCGGA.1 GTCCAGCTAAGCCT.1 GTCCAGCTCTGTGA.1 GTCCAGCTGAATAG.1
## 0 5 2 1
## GTCCAGCTGTGTTG.1 GTCCAGCTTGTTTC.1 GTCCAGCTTTACTC.1 GTCCCATGAGTACC.1
## 0 4 7 0
## GTCCCATGCCGATA.1 GTCCCATGCTTGTT.1 GTCGAATGACGCAT.1 GTCGAATGATGCCA.1
## 2 0 2 4
## GTCGAATGCTCTAT.1 GTCGAATGCTTCCG.1 GTCGAATGGGTCAT.1 GTCGACCTATTTCC.1
## 0 1 9 3
## GTCGACCTCGCTAA.1 GTCGACCTGAAAGT.1 GTCGACCTGCATCA.1 GTCGACCTTCTCGC.1
## 2 0 0 0
## GTCGCACTAGCGGA.1 GTCGCACTGCCTTC.1 GTCGCACTTCGTTT.1 GTCTAACTAGAATG.1
## 0 0 1 1
## GTCTAACTAGGTTC.1 GTCTAACTCTACGA.1 GTCTAACTGACGAG.1 GTCTAACTTCAGGT.1
## 1 0 7 4
## GTCTAGGACAACTG.1 GTCTAGGAGCAGAG.1 GTCTAGGATTGAGC.1 GTCTGAGACACCAA.1
## 1 1 12 1
## GTCTGAGACCTTCG.1 GTCTGAGAGACACT.1 GTCTGAGATGGGAG.1 GTCTGAGATGGTGT.1
## 0 1 0 4
## GTGAACACACGTTG.1 GTGAACACGCCTTC.1 GTGAACACTACTTC.1 GTGACAACCACCAA.1
## 4 0 1 4
## GTGACAACGGCAAG.1 GTGACAACTAGTCG.1 GTGACAACTTCATC.1 GTGACCCTACCTAG.1
## 1 2 1 0
## GTGACCCTACTGTG.1 GTGACCCTAGAATG.1 GTGACCCTCGTTGA.1 GTGACCCTGTTCGA.1
## 1 0 0 0
## GTGACCCTTAAGCC.1 GTGACCCTTCCAGA.1 GTGAGGGAAGGGTG.1 GTGAGGGACTAGTG.1
## 3 5 0 8
## GTGAGGGAGGAAGC.1 GTGAGGGAGGGATG.1 GTGAGGGATTGGTG.1 GTGATCGATGCTCC.1
## 4 8 0 0
## GTGATGACCCATGA.1 GTGATGACTTCAGG.1 GTGATTCTAAAGTG.1 GTGATTCTCGCCTT.1
## 1 1 1 2
## GTGATTCTGTACGT.1 GTGATTCTTAGAAG.1 GTGCAAACAAGTAG.1 GTGCAAACCAGATC.1
## 1 2 8 0
## GTGCAAACTGAGGG.1 GTGCCACTTGCCCT.1 GTGCTAGAAACGAA.1 GTGCTAGAGTATCG.1
## 0 5 3 6
## GTGCTAGATTTGGG.1 GTGGAGGAGTCTTT.1 GTGGATTGAGAACA.1 GTGGATTGCCATGA.1
## 1 7 8 0
## GTGGATTGGATAGA.1 GTGGATTGGGAGTG.1 GTGGTAACACAGTC.1 GTGGTAACCCCAAA.1
## 1 9 1 0
## GTGGTAACGGATCT.1 GTGGTAACGTGAGG.1 GTGTACGAAAACGA.1 GTGTACGAAAGCCT.1
## 1 4 3 1
## GTGTACGAACTCAG.1 GTGTACGACATGAC.1 GTGTACGACTAGTG.1 GTGTACGAGAACTC.1
## 0 0 9 0
## GTGTACGATTGTGG.1 GTGTAGTGAACGTC.1 GTGTAGTGACTACG.1 GTGTAGTGGCAGTT.1
## 0 1 2 6
## GTGTAGTGGTTGTG.1 GTGTAGTGTAGAGA.1 GTGTAGTGTTCTTG.1 GTGTATCTGCGTAT.1
## 1 0 1 5
## GTGTATCTTGGTAC.1 GTGTATCTTTCGGA.1 GTGTCAGAATAAGG.1 GTGTCAGAATGCCA.1
## 2 0 0 1
## GTGTCAGAGGAGCA.1 GTGTCAGATCGCTC.1 GTGTGATGCTAAGC.1 GTGTGATGCTGAAC.1
## 0 12 0 3
## GTGTGATGGTACCA.1 GTTAAAACCGGAGA.1 GTTAAAACCTCAAG.1 GTTAAAACGTAAAG.1
## 8 10 4 6
## GTTAAAACTAGCGT.1 GTTAAATGACTGTG.1 GTTAAATGATGTGC.1 GTTAAATGCGCCTT.1
## 12 9 3 5
## GTTAAATGCTTGAG.1 GTTAAATGGGTTCA.1 GTTAAATGGTATCG.1 GTTAAATGTATGGC.1
## 0 6 2 2
## GTTAAATGTGGTGT.1 GTTAACCTCATTCT.1 GTTAACCTCGCAAT.1 GTTAACCTGTTTCT.1
## 5 0 6 0
## GTTACGGAACTGGT.1 GTTACGGATTGCGA.1 GTTACTACACACAC.1 GTTACTACGGACAG.1
## 4 3 2 3
## GTTAGGTGACAGCT.1 GTTAGGTGAGAGGC.1 GTTAGGTGCCTGAA.1 GTTAGGTGGAGGAC.1
## 6 0 0 1
## GTTAGGTGGCCATA.1 GTTAGGTGGGTGAG.1 GTTAGTCTAGGTCT.1 GTTAGTCTGGTGAG.1
## 0 5 3 1
## GTTATAGATATCTC.1 GTTATAGATCAGTG.1 GTTATAGATGCTCC.1 GTTATAGATTATCC.1
## 3 7 1 0
## GTTATAGATTGCAG.1 GTTATCTGCACTAG.1 GTTATCTGCTCTTA.1 GTTATCTGTCATTC.1
## 0 6 2 9
## GTTATGCTTCAAGC.1 GTTATGCTTCGCAA.1 GTTCAACTACGCTA.1 GTTCAACTACTGTG.1
## 2 3 1 2
## GTTCAACTAGATCC.1 GTTCAACTCACCAA.1 GTTCAACTGACAAA.1 GTTCAACTTGCAGT.1
## 1 0 10 5
## GTTCAACTTGCCAA.1 GTTCAGGAAGCTCA.1 GTTCAGGAGCTTCC.1 GTTCAGGAGTGCTA.1
## 7 10 5 5
## GTTCATACACACCA.1 GTTCATACACACGT.1 GTTCATACAGCTAC.1 GTTCATACCAGCTA.1
## 0 1 6 0
## GTTCATACCCCGTT.1 GTTCATACGTGTTG.1 GTTGACGAATCGAC.1 GTTGACGAGACTAC.1
## 3 2 7 0
## GTTGACGAGTCGTA.1 GTTGACGATTATCC.1 GTTGACGATTTCGT.1 GTTGAGTGAACAGA.1
## 2 2 1 5
## GTTGAGTGATTCCT.1 GTTGAGTGCAGAAA.1 GTTGAGTGTCAGTG.1 GTTGAGTGTGAGAA.1
## 0 0 2 3
## GTTGAGTGTGAGGG.1 GTTGAGTGTGGAGG.1 GTTGAGTGTTCATC.1 GTTGATCTACTTTC.1
## 0 3 0 0
## GTTGATCTAGCTCA.1 GTTGATCTCACCAA.1 GTTGGATGACAGCT.1 GTTGGATGCGCAAT.1
## 4 7 6 4
## GTTGGATGTCACGA.1 GTTGGATGTCAGAC.1 GTTGGATGTGCTTT.1 GTTGTACTAAGTGA.1
## 1 2 0 2
## GTTGTACTCACTGA.1 GTTTAAGACACTAG.1 GTTTAAGAGAATGA.1 GTTTAAGAGCGAGA.1
## 1 4 4 5
## GTTTAAGAGGAAGC.1 GTTTAAGAGTCAAC.1 GTTTAAGATGCTTT.1 TAAACAACAAAAGC.1
## 10 0 1 7
## TAAACAACACCAGT.1 TAAACAACCCATGA.1 TAAACAACCGAGTT.1 TAAACAACTCTCGC.1
## 5 0 0 3
## TAAAGACTCGCATA.1 TAAAGACTCTGTTT.1 TAAAGACTGGACAG.1 TAAAGACTGGGCAA.1
## 1 2 0 3
## TAAAGACTTTTGGG.1 TAAAGTTGAGTCGT.1 TAAAGTTGAGTTCG.1 TAAAGTTGATTGGC.1
## 2 1 0 0
## TAAAGTTGTCAGGT.1 TAAAGTTGTCCGTC.1 TAAAGTTGTCGACA.1 TAAATCGAAACTGC.1
## 1 1 0 1
## TAAATCGAACCATG.1 TAAATCGAACCTGA.1 TAAATCGACCATAG.1 TAAATCGACTAAGC.1
## 2 2 0 0
## TAAATCGATACTGG.1 TAAATCGATCCCAC.1 TAAATCGATGCCTC.1 TAAATGTGAGGAGC.1
## 3 0 1 2
## TAAATGTGCTCAGA.1 TAAATGTGCTTAGG.1 TAAATGTGTCCTGC.1 TAACAATGAGGTTC.1
## 7 0 4 1
## TAACAATGCCTCCA.1 TAACAATGTAGTCG.1 TAACAATGTGGGAG.1 TAACACCTAAGATG.1
## 1 0 1 0
## TAACACCTAGCAAA.1 TAACACCTGTCATG.1 TAACACCTTTGTGG.1 TAACATGACTCGAA.1
## 0 5 3 2
## TAACATGAGTCTAG.1 TAACATGATGCTTT.1 TAACCGGAATTCCT.1 TAACCGGACATGGT.1
## 1 4 0 10
## TAACCGGACCGTAA.1 TAACCGGAGAGATA.1 TAACCGGAGAGGTG.1 TAACCGGAGGTTCA.1
## 0 7 0 1
## TAACCGGATATCTC.1 TAACCGGATGAACC.1 TAACCGGATGACAC.1 TAACCGGATGTCCC.1
## 1 7 10 0
## TAACGTCTACCGAT.1 TAACGTCTCCTCAC.1 TAACGTCTCGCAAT.1 TAACTAGAAAAAGC.1
## 0 2 3 6
## TAACTAGAGAGCTT.1 TAACTAGAGCCTTC.1 TAACTAGATCCTGC.1 TAACTAGATCGCCT.1
## 0 2 4 9
## TAACTAGATTAGGC.1 TAACTAGATTGCGA.1 TAACTCACACGCAT.1 TAACTCACAGTAGA.1
## 2 1 9 5
## TAACTCACCATTTC.1 TAACTCACTACAGC.1 TAACTCACTTCCCG.1 TAAGAACTCTTAGG.1
## 0 4 0 2
## TAAGAACTTCTCAT.1 TAAGAGGAATTGGC.1 TAAGAGGACCCTAC.1 TAAGAGGACCTCGT.1
## 5 1 1 1
## TAAGAGGAGTCGTA.1 TAAGAGGATGATGC.1 TAAGAGGATGCTAG.1 TAAGAGGATTGTGG.1
## 0 0 7 9
## TAAGAGGATTTGTC.1 TAAGATACCCCTTG.1 TAAGATACCCTAAG.1 TAAGATACGAAACA.1
## 0 0 8 11
## TAAGATACGAGCAG.1 TAAGATACTCACCC.1 TAAGATACTTGTCT.1 TAAGATTGGCGATT.1
## 4 3 3 0
## TAAGATTGGTGAGG.1 TAAGATTGTCTGGA.1 TAAGATTGTGGTTG.1 TAAGATTGTGTCGA.1
## 0 5 0 4
## TAAGCGTGATTGGC.1 TAAGCGTGCCTACC.1 TAAGCGTGCTGTTT.1 TAAGCGTGGTCACA.1
## 4 2 10 10
## TAAGCTCTACTACG.1 TAAGCTCTCCTAAG.1 TAAGCTCTGCTAAC.1 TAAGGCTGAACTGC.1
## 1 3 5 12
## TAAGGCTGACCTGA.1 TAAGGCTGAGCATC.1 TAAGGCTGATGACC.1 TAAGGCTGTAGCCA.1
## 0 2 1 1
## TAAGGGCTACCTGA.1 TAAGGGCTCATTGG.1 TAAGGGCTCTTCCG.1 TAAGGGCTGGTTAC.1
## 0 0 0 1
## TAAGGGCTTAAGGA.1 TAAGTAACGGAGCA.1 TAAGTAACTCCAAG.1 TAAGTAACTGCTGA.1
## 0 3 9 1
## TAAGTCCTCGAGTT.1 TAAGTCCTGTATGC.1 TAATCCACACAGCT.1 TAATCCACATGTGC.1
## 0 2 1 0
## TAATCCACCGTGAT.1 TAATCCACCTCTAT.1 TAATCCACGGTCTA.1 TAATCGCTACCATG.1
## 1 0 6 5
## TAATCGCTCGGGAA.1 TAATCGCTCTACCC.1 TAATCGCTGAGCTT.1 TAATCGCTGCGTTA.1
## 0 0 3 0
## TAATCGCTTGGCAT.1 TAATGAACCAGTTG.1 TAATGAACCCTTAT.1 TAATGAACGGTCTA.1
## 6 0 7 0
## TAATGAACTCTAGG.1 TAATGATGATCGTG.1 TAATGATGGCTGAT.1 TAATGATGGGTGAG.1
## 0 0 0 5
## TAATGCCTAGCTAC.1 TAATGCCTAGTCGT.1 TAATGCCTCAGAAA.1 TAATGCCTCATGGT.1
## 6 4 1 9
## TAATGCCTCTGGAT.1 TAATGCCTGACGAG.1 TAATGCCTGCAGAG.1 TAATGTGAACGTAC.1
## 4 0 0 4
## TAATGTGACCCTCA.1 TAATGTGACCGTAA.1 TAATGTGAGCTTAG.1 TAATGTGAGGATCT.1
## 2 0 2 5
## TAATGTGATATTCC.1 TAATGTGATGACAC.1 TAATGTGATGAGCT.1 TACAAATGCGAACT.1
## 0 1 0 5
## TACAAATGGTGCAT.1 TACAAATGTCAGTG.1 TACAAATGTGCTGA.1 TACAATGACTCAAG.1
## 1 1 8 0
## TACACACTAACAGA.1 TACACACTACCGAT.1 TACACACTATGTCG.1 TACACACTGGTTAC.1
## 0 2 2 0
## TACACACTTAACGC.1 TACACACTTGCTTT.1 TACACACTTTGCTT.1 TACATAGATGGTGT.1
## 0 0 1 1
## TACATCACACACTG.1 TACATCACACGGGA.1 TACATCACCTGTAG.1 TACATCACCTTCGC.1
## 1 0 4 4
## TACATCACGTTCAG.1 TACATCACTCTGGA.1 TACCATTGCGTTAG.1 TACCATTGCTTATC.1
## 0 1 6 2
## TACCATTGGCTACA.1 TACCATTGTCGACA.1 TACCATTGTGCGTA.1 TACCATTGTGCTCC.1
## 0 0 0 1
## TACCATTGTTATCC.1 TACCATTGTTGGCA.1 TACCGAGAACCCAA.1 TACCGAGACCTCAC.1
## 0 1 7 2
## TACCGAGATGTGAC.1 TACCGAGATTCTCA.1 TACCGCTGACAGCT.1 TACCGCTGGATAAG.1
## 4 2 3 1
## TACCGCTGGGTCAT.1 TACCGCTGGTCGAT.1 TACCGCTGGTTGGT.1 TACCGCTGTCCCGT.1
## 7 4 1 9
## TACCGCTGTGAGCT.1 TACCGGCTAACGTC.1 TACCGGCTCCATGA.1 TACCGGCTCTCGCT.1
## 1 0 0 1
## TACCGGCTTAACGC.1 TACGACGAAACCGT.1 TACGACGAAACGGG.1 TACGAGACCACCAA.1
## 6 2 4 0
## TACGAGACCATACG.1 TACGAGACTCCAAG.1 TACGAGACTGGCAT.1 TACGAGACTGGTGT.1
## 2 0 0 2
## TACGAGTGACTAGC.1 TACGAGTGAGTGCT.1 TACGAGTGCGCCTT.1 TACGAGTGCTACGA.1
## 2 12 0 0
## TACGAGTGCTCTCG.1 TACGAGTGTTATCC.1 TACGATCTAAGTGA.1 TACGATCTATAAGG.1
## 1 4 2 0
## TACGATCTCCAGTA.1 TACGATCTCGAGAG.1 TACGATCTCTATGG.1 TACGATCTGATAAG.1
## 0 0 2 4
## TACGCAGAAGGTCT.1 TACGCAGAATGTGC.1 TACGCAGACTCATT.1 TACGCAGACTTGTT.1
## 0 10 1 1
## TACGCAGATGTCAG.1 TACGCCACAAGGGC.1 TACGCCACACGACT.1 TACGCCACGCGGAA.1
## 0 3 0 0
## TACGCCACTGGCAT.1 TACGCCACTTCGTT.1 TACGCGCTACTCTT.1 TACGCGCTCTCCAC.1
## 0 1 2 9
## TACGCGCTGTTAGC.1 TACGCGCTTCATTC.1 TACGCGCTTGCAAC.1 TACGGAACCGTGAT.1
## 0 3 1 2
## TACGGAACGTGTCA.1 TACGGCCTTCCAGA.1 TACGTACTAGCGTT.1 TACGTACTATTTCC.1
## 1 0 0 5
## TACGTACTCACTAG.1 TACGTTACCGAATC.1 TACGTTACTGTAGC.1 TACTAAGAAACGAA.1
## 0 0 4 3
## TACTAAGAATCGTG.1 TACTAAGAGAGACG.1 TACTAAGATACGAC.1 TACTACACAAGGCG.1
## 1 0 0 0
## TACTACACACCCTC.1 TACTACACCGATAC.1 TACTACACTACTCT.1 TACTACACTCACGA.1
## 7 0 5 1
## TACTACACTGAACC.1 TACTACACTTCTTG.1 TACTACTGACTGTG.1 TACTACTGCGAATC.1
## 1 0 4 0
## TACTACTGCGTGAT.1 TACTACTGTCAGGT.1 TACTACTGTGACAC.1 TACTCAACCTAGAC.1
## 7 1 4 2
## TACTCAACCTAGTG.1 TACTCCCTCACTAG.1 TACTCCCTGAAAGT.1 TACTCCCTTGGGAG.1
## 2 7 5 0
## TACTCTGACCCGTT.1 TACTCTGAGAACTC.1 TACTCTGAGAATCC.1 TACTCTGATCTTTG.1
## 5 9 1 1
## TACTGGGAACTGGT.1 TACTGGGAGACGTT.1 TACTGGGAGCTACA.1 TACTGGGATTGAGC.1
## 2 1 6 8
## TACTGGGATTTCGT.1 TACTGTTGCCCTTG.1 TACTGTTGCGCTAA.1 TACTGTTGCTATGG.1
## 2 0 4 6
## TACTGTTGCTGAGT.1 TACTGTTGCTGCTC.1 TACTGTTGGTAAAG.1 TACTGTTGTCCGAA.1
## 4 1 3 0
## TACTGTTGTTTGTC.1 TACTTGACAACCGT.1 TACTTGACATGCTG.1 TACTTGACCGCTAA.1
## 3 0 0 10
## TACTTGACCTGACA.1 TACTTGACTGAGGG.1 TACTTGACTTCCAT.1 TACTTTCTAACGGG.1
## 0 3 0 5
## TACTTTCTAACTGC.1 TACTTTCTCATTTC.1 TACTTTCTGCTATG.1 TAGAAACTACCATG.1
## 2 0 5 0
## TAGAAACTACTTTC.1 TAGAAACTATCGAC.1 TAGAAACTGTAAAG.1 TAGAAACTGTCTGA.1
## 7 0 2 9
## TAGAATACAAGGCG.1 TAGAATACATCGAC.1 TAGAATACCATTTC.1 TAGAATACCCGATA.1
## 4 1 2 8
## TAGAATACCGTTGA.1 TAGAATACGTACGT.1 TAGAATACTACAGC.1 TAGAATTGAGATGA.1
## 1 0 0 4
## TAGAATTGATCGAC.1 TAGAATTGCGAGTT.1 TAGAATTGCTCATT.1 TAGAATTGGTAAAG.1
## 0 3 6 4
## TAGAATTGGTCATG.1 TAGAATTGTACGAC.1 TAGAATTGTCTCGC.1 TAGAATTGTGGTGT.1
## 3 1 3 0
## TAGAATTGTGTTCT.1 TAGACGTGATAAGG.1 TAGACGTGATCGTG.1 TAGACGTGTATGGC.1
## 0 2 3 9
## TAGAGAGAACGCAT.1 TAGAGAGAATCACG.1 TAGAGAGACTGGTA.1 TAGAGAGAGTACCA.1
## 2 0 0 0
## TAGAGCACATTGGC.1 TAGAGCACCGAATC.1 TAGAGCACGAGCAG.1 TAGAGCACGCGAGA.1
## 0 6 3 0
## TAGAGCACGGAGGT.1 TAGAGCACGGGCAA.1 TAGAGCACGGTGTT.1 TAGAGCACTCCAGA.1
## 1 13 0 0
## TAGATCCTCATACG.1 TAGATCCTCCGCTT.1 TAGATCCTCGTTGA.1 TAGATCCTTCTCTA.1
## 1 0 2 0
## TAGATTGAACCTCC.1 TAGATTGACGCTAA.1 TAGATTGACTATTC.1 TAGATTGACTCCCA.1
## 0 5 1 3
## TAGATTGAGCGTAT.1 TAGCATCTTCGCCT.1 TAGCCCACAAGCCT.1 TAGCCCACGTTGTG.1
## 1 3 0 0
## TAGCCCTGGTAAAG.1 TAGCCGCTAGGTTC.1 TAGCCGCTGAAGGC.1 TAGCCGCTGCGAAG.1
## 1 2 0 9
## TAGCGATGGGACTT.1 TAGCGATGTTGTGG.1 TAGCTACTAGCGTT.1 TAGCTACTATCGTG.1
## 2 9 2 0
## TAGCTACTCCAATG.1 TAGCTACTCTACCC.1 TAGCTACTGGTGTT.1 TAGGACTGAAGAAC.1
## 4 1 4 4
## TAGGACTGCATCAG.1 TAGGACTGGCTCCT.1 TAGGACTGTGAGCT.1 TAGGACTGTTCAGG.1
## 0 2 0 0
## TAGGAGCTACCTCC.1 TAGGAGCTAGAGTA.1 TAGGAGCTGCGGAA.1 TAGGAGCTTCATTC.1
## 0 0 5 0
## TAGGCAACATTTCC.1 TAGGCAACCGGGAA.1 TAGGCAACGCTTAG.1 TAGGCAACGGACAG.1
## 3 5 0 4
## TAGGCAACGTCTGA.1 TAGGCATGAAGCCT.1 TAGGCATGACGGTT.1 TAGGCATGGGGAGT.1
## 1 1 7 2
## TAGGCATGGGGATG.1 TAGGCATGTCCTGC.1 TAGGCTGACACTCC.1 TAGGCTGAGCCATA.1
## 0 0 5 0
## TAGGGACTACCCAA.1 TAGGGACTAGTGTC.1 TAGGGACTATTCTC.1 TAGGGACTCACAAC.1
## 2 0 0 0
## TAGGGACTCTAAGC.1 TAGGGACTTTCACT.1 TAGGGACTTTGCGA.1 TAGGTCGAACGTGT.1
## 1 2 0 0
## TAGGTCGACCAAGT.1 TAGGTCGACCTATT.1 TAGGTCGACTACTT.1 TAGGTCGACTGTGA.1
## 1 0 10 1
## TAGGTCGAGGCAAG.1 TAGGTCGATCTGGA.1 TAGGTGACAGGAGC.1 TAGGTGACCGACTA.1
## 5 0 0 3
## TAGGTGACCTCGAA.1 TAGGTGACTGCTGA.1 TAGGTGTGACCCTC.1 TAGGTGTGCAGATC.1
## 1 1 0 0
## TAGGTGTGGAGGAC.1 TAGGTGTGGCGGAA.1 TAGGTGTGTCCCAC.1 TAGGTTCTGAGGAC.1
## 0 0 5 5
## TAGGTTCTGAGGTG.1 TAGGTTCTGGAGCA.1 TAGGTTCTTCGTTT.1 TAGGTTCTTCTACT.1
## 2 0 1 2
## TAGGTTCTTCTGGA.1 TAGGTTCTTGAGGG.1 TAGGTTCTTGTCAG.1 TAGTAAACAGAACA.1
## 8 7 6 0
## TAGTAAACAGAGTA.1 TAGTAAACCCCTAC.1 TAGTAAACTAACCG.1 TAGTAATGAAAAGC.1
## 1 1 4 0
## TAGTAATGAACAGA.1 TAGTAATGCGTCTC.1 TAGTAATGTTTCAC.1 TAGTACCTAAGCCT.1
## 5 4 1 0
## TAGTACCTCCTCCA.1 TAGTACCTCTAGCA.1 TAGTATGAAGCTAC.1 TAGTATGACCGCTT.1
## 1 4 0 2
## TAGTATGACTACGA.1 TAGTCACTCATTCT.1 TAGTCACTCTAAGC.1 TAGTCACTGGGACA.1
## 1 0 2 2
## TAGTCACTTGACTG.1 TAGTCGGAAGTCGT.1 TAGTCGGACAGAGG.1 TAGTCGGATACTGG.1
## 2 2 0 4
## TAGTCGGATCCTAT.1 TAGTCGGATGATGC.1 TAGTCTTGGAAAGT.1 TAGTCTTGGGGATG.1
## 1 1 4 8
## TAGTCTTGGTTGAC.1 TAGTCTTGTAGCCA.1 TAGTCTTGTCCCGT.1 TAGTGGTGAAAAGC.1
## 7 0 3 10
## TAGTGGTGAGTCTG.1 TAGTGGTGAGTGTC.1 TAGTGGTGCACTCC.1 TAGTGGTGCTGGAT.1
## 10 1 0 10
## TAGTGGTGGAATCC.1 TAGTGGTGGGACAG.1 TAGTGGTGGGGTGA.1 TAGTTAGAAAACAG.1
## 2 1 1 1
## TAGTTAGAGGACGA.1 TAGTTAGAGTCAAC.1 TAGTTCACAACGTC.1 TAGTTCACAAGGTA.1
## 8 7 2 0
## TAGTTCACCTGACA.1 TAGTTCACGTTGAC.1 TAGTTCACTCAGTG.1 TAGTTCACTGTCGA.1
## 0 0 7 8
## TAGTTGCTCTACTT.1 TAGTTGCTTATCGG.1 TAGTTGCTTCGCCT.1 TAGTTGCTTGCCCT.1
## 6 2 2 0
## TATAAGACGCTGAT.1 TATAAGTGAGCATC.1 TATAAGTGTTACTC.1 TATACAGACTGTAG.1
## 0 1 0 4
## TATACAGAGACGTT.1 TATACAGAGTGTCA.1 TATACAGATAGAGA.1 TATACAGATTCCAT.1
## 0 1 2 0
## TATACCACAAAACG.1 TATACCACCTGTGA.1 TATACCACGCAAGG.1 TATACCACTTATCC.1
## 0 1 2 2
## TATACGCTAGGGTG.1 TATACGCTATGTGC.1 TATACGCTGTCATG.1 TATACGCTTCGCCT.1
## 6 1 9 5
## TATACGCTTGCCAA.1 TATAGATGCTTCGC.1 TATAGATGGCTGAT.1 TATAGATGTGCAAC.1
## 5 2 0 0
## TATAGCCTATCAGC.1 TATAGCCTCTCGCT.1 TATAGCCTGTAAAG.1 TATAGCCTTCTTTG.1
## 1 0 0 6
## TATAGCCTTGCTTT.1 TATAGCCTTTCTTG.1 TATAGCCTTTGACG.1 TATCAAGACGTAGT.1
## 4 1 0 7
## TATCAAGATCTCTA.1 TATCAAGATTCTAC.1 TATCACTGACCTTT.1 TATCACTGCACTCC.1
## 1 0 1 4
## TATCACTGCCTCCA.1 TATCACTGGTCGTA.1 TATCACTGTAACCG.1 TATCAGCTAGTAGA.1
## 2 1 1 3
## TATCAGCTCCAACA.1 TATCAGCTCCTGAA.1 TATCAGCTTGAACC.1 TATCAGCTTTATCC.1
## 3 1 1 4
## TATCAGCTTTTACC.1 TATCCAACCTCTAT.1 TATCCAACCTTTAC.1 TATCCAACTTTGTC.1
## 1 2 0 3
## TATCCTGAAGTGCT.1 TATCCTGACCCAAA.1 TATCCTGAGGATTC.1 TATCCTGATGACAC.1
## 1 3 1 3
## TATCCTGATGCCTC.1 TATCGACTAAGATG.1 TATCGACTACGACT.1 TATCGACTACTACG.1
## 7 1 2 0
## TATCGACTAGCAAA.1 TATCGACTCACTCC.1 TATCGACTCGAGAG.1 TATCGACTTACGAC.1
## 6 3 1 0
## TATCGACTTGCACA.1 TATCGACTTGGTGT.1 TATCGTACTATCGG.1 TATCGTACTTGCGA.1
## 5 0 0 4
## TATCTCGAACAGCT.1 TATCTCGAGTAAAG.1 TATCTCGATCTATC.1 TATCTGACAAAAGC.1
## 1 4 0 0
## TATCTGACTGTGAC.1 TATCTTCTAAGTAG.1 TATCTTCTAGAACA.1 TATCTTCTATCGAC.1
## 2 0 1 9
## TATCTTCTCTCCCA.1 TATCTTCTGGGAGT.1 TATCTTCTTCTACT.1 TATCTTCTTTCGGA.1
## 1 1 0 2
## TATGAATGATTCTC.1 TATGAATGCTTCGC.1 TATGAATGGCAAGG.1 TATGAATGGTATCG.1
## 5 1 1 0
## TATGAATGTCTTAC.1 TATGAATGTTTCGT.1 TATGCGGAAGTCAC.1 TATGCGGAATTCGG.1
## 5 1 1 0
## TATGCGGACGTCTC.1 TATGCGGACTATTC.1 TATGGGACACCCAA.1 TATGGGACATCGTG.1
## 6 0 8 9
## TATGGGACGGAAGC.1 TATGGGACGTTGCA.1 TATGGGACTACTCT.1 TATGGGTGCAGGAG.1
## 6 6 1 5
## TATGGGTGGCCATA.1 TATGGGTGGTAGCT.1 TATGGTCTACACCA.1 TATGGTCTCCGAAT.1
## 3 1 9 0
## TATGGTCTTGCATG.1 TATGTCACCAACCA.1 TATGTCACCTCATT.1 TATGTCACCTGACA.1
## 1 12 9 0
## TATGTCACTATCTC.1 TATGTCACTCGTAG.1 TATGTCTGCTGCAA.1 TATGTCTGGAACCT.1
## 1 0 0 0
## TATGTCTGGTGAGG.1 TATGTCTGTAGAGA.1 TATGTCTGTGATGC.1 TATGTGCTATGGTC.1
## 12 0 1 0
## TATGTGCTCTCCAC.1 TATGTGCTCTTGAG.1 TATGTGCTTCAGTG.1 TATTGCTGAATCGC.1
## 0 0 2 2
## TATTGCTGAGAGAT.1 TATTGCTGCAACTG.1 TATTGCTGCGCTAA.1 TATTGCTGTATCTC.1
## 2 1 3 1
## TATTGCTGTATGGC.1 TATTGCTGTGGTGT.1 TATTTCCTAACCGT.1 TATTTCCTAAGTGA.1
## 0 2 0 4
## TATTTCCTACGCTA.1 TATTTCCTAGGGTG.1 TATTTCCTCCTAAG.1 TATTTCCTCGGAGA.1
## 0 1 1 0
## TATTTCCTGTATGC.1 TCAACACTAGCGTT.1 TCAACACTATCGAC.1 TCAACACTGGCAAG.1
## 1 2 4 1
## TCAACACTTGGTAC.1 TCAAGGACCCGTTC.1 TCAAGGACCTTCCG.1 TCAAGGACGGAGCA.1
## 0 0 2 4
## TCAAGGTGAGATGA.1 TCAAGGTGCAATCG.1 TCAAGGTGCTCAAG.1 TCAAGGTGTAGAAG.1
## 2 1 3 3
## TCAAGGTGTCTCGC.1 TCAAGGTGTCTTCA.1 TCAAGTCTACCATG.1 TCAAGTCTCTCATT.1
## 1 2 3 10
## TCAAGTCTCTTATC.1 TCAAGTCTGAAAGT.1 TCAAGTCTGTCATG.1 TCAAGTCTGTTAGC.1
## 5 1 6 0
## TCAAGTCTTACTTC.1 TCAAGTCTTAGCCA.1 TCAAGTCTTCTAGG.1 TCAAGTCTTGTCGA.1
## 2 2 1 2
## TCAATAGAAGCTAC.1 TCAATAGAGCGATT.1 TCAATAGAGTAGGG.1 TCAATAGATTTGCT.1
## 0 0 0 2
## TCAATCACACGGGA.1 TCAATCACCTTGCC.1 TCAATCACGGAGGT.1 TCAATCACGGGATG.1
## 0 6 1 9
## TCAATCACTTGAGC.1 TCACAACTACCTGA.1 TCACAACTGGTGGA.1 TCACAACTGGTTTG.1
## 5 6 0 0
## TCACAACTTGCATG.1 TCACAACTTTTCTG.1 TCACATACAACTGC.1 TCACATACCTTGCC.1
## 1 5 0 0
## TCACATACGGTCAT.1 TCACATACTTTCAC.1 TCACCCGAACTGGT.1 TCACCCGAACTTTC.1
## 2 0 0 0
## TCACCCGAATTCGG.1 TCACCCGATCCTCG.1 TCACCGTGAACCAC.1 TCACCGTGAAGGTA.1
## 3 8 0 0
## TCACCGTGCTGAGT.1 TCACCGTGGCTTCC.1 TCACCGTGGGGCAA.1 TCACCGTGTAAGCC.1
## 6 0 7 2
## TCACCGTGTGATGC.1 TCACCGTGTTCAGG.1 TCACCTCTAGGTTC.1 TCACCTCTCACTTT.1
## 4 5 0 1
## TCACCTCTGAATGA.1 TCACCTCTGGACGA.1 TCACGAGAATTCGG.1 TCACGAGACCCGTT.1
## 5 5 0 2
## TCACGAGAGCGATT.1 TCACGAGATCTACT.1 TCACGAGATGTCCC.1 TCACTATGATCACG.1
## 1 0 2 2
## TCACTATGCACTAG.1 TCACTATGCGACAT.1 TCACTATGCTTCTA.1 TCACTATGTGACTG.1
## 6 0 0 3
## TCACTATGTTCATC.1 TCACTATGTTGAGC.1 TCAGACGAAACCAC.1 TCAGACGAGGTCAT.1
## 5 8 1 0
## TCAGAGACAAGCCT.1 TCAGAGACCTCTAT.1 TCAGAGACCTTGGA.1 TCAGAGACTCTGGA.1
## 0 7 0 1
## TCAGAGACTTTCGT.1 TCAGCAGAAACCGT.1 TCAGCAGAACGTGT.1 TCAGCAGAAGAACA.1
## 0 6 3 0
## TCAGCAGATAAAGG.1 TCAGCAGATTTGGG.1 TCAGCGCTAAGGTA.1 TCAGCGCTACACTG.1
## 5 5 1 0
## TCAGCGCTCCTTAT.1 TCAGCGCTGGTCAT.1 TCAGCGCTTGGAGG.1 TCAGGATGAGCACT.1
## 5 0 2 1
## TCAGGATGCTCAAG.1 TCAGGATGGCATCA.1 TCAGGATGGCGAAG.1 TCAGGATGTAAGCC.1
## 0 1 1 0
## TCAGGATGTCCTAT.1 TCAGGATGTGCATG.1 TCAGGATGTGGTCA.1 TCAGGATGTTGCTT.1
## 4 0 2 0
## TCAGTACTAAGAAC.1 TCAGTACTACTGTG.1 TCAGTACTCCACCT.1 TCAGTACTCCCTTG.1
## 0 4 2 2
## TCAGTACTGCTGTA.1 TCAGTACTTGTTTC.1 TCAGTGGAATCGGT.1 TCAGTGGACAATCG.1
## 3 3 0 12
## TCAGTGGAGGAGGT.1 TCAGTTACCTCCCA.1 TCAGTTACGAGGGT.1 TCATCAACCGTTGA.1
## 7 2 0 1
## TCATCAACGTTCTT.1 TCATCAACTATGCG.1 TCATCAACTCACCC.1 TCATCATGCACTCC.1
## 4 0 0 1
## TCATCATGCAGCTA.1 TCATCCCTAACGGG.1 TCATCCCTACACGT.1 TCATCCCTAGCGGA.1
## 8 0 3 0
## TCATCCCTCCCACT.1 TCATGTACAAAAGC.1 TCATGTACATCGTG.1 TCATGTACTGACAC.1
## 0 0 1 1
## TCATTCGAATCACG.1 TCATTCGAGATACC.1 TCATTCGATGCAAC.1 TCATTGACACCATG.1
## 0 0 5 2
## TCATTGACACCCTC.1 TCATTGACACGCTA.1 TCATTGACCTGATG.1 TCATTGACTGCCTC.1
## 3 0 3 4
## TCCACGTGCGTGTA.1 TCCACGTGCTTACT.1 TCCACGTGTCGTTT.1 TCCACGTGTGCAGT.1
## 0 3 0 2
## TCCACGTGTGTGGT.1 TCCACTCTAAAGCA.1 TCCACTCTGGGTGA.1 TCCAGAGAACTACG.1
## 0 0 2 1
## TCCAGAGAATAAGG.1 TCCAGAGATAGAGA.1 TCCAGAGATCTCGC.1 TCCATAACCCTTCG.1
## 0 1 9 2
## TCCATAACGGAAAT.1 TCCATAACGTATGC.1 TCCATCCTAGCCTA.1 TCCATCCTGGAACG.1
## 4 0 0 0
## TCCATCCTTCGCAA.1 TCCCACGACTGGTA.1 TCCCACGATCCTAT.1 TCCCAGACAGCCAT.1
## 4 1 1 0
## TCCCAGACCAAAGA.1 TCCCAGACTTCTTG.1 TCCCAGACTTGTCT.1 TCCCATCTCGTACA.1
## 8 8 1 0
## TCCCATCTGCTACA.1 TCCCATCTGGAAAT.1 TCCCATCTTGAGGG.1 TCCCGAACACGCAT.1
## 0 4 6 0
## TCCCGAACAGTTCG.1 TCCCGAACCAGATC.1 TCCCGAACGCCAAT.1 TCCCGAACTCCTCG.1
## 0 2 1 0
## TCCCGATGACGTTG.1 TCCCGATGAGCATC.1 TCCCGATGCTACCC.1 TCCCGATGGTTAGC.1
## 6 6 0 4
## TCCCTACTAACCTG.1 TCCCTACTACTGTG.1 TCCCTACTAGATGA.1 TCCCTACTCAACCA.1
## 8 6 6 5
## TCCCTACTCCTTAT.1 TCCCTACTCTGGTA.1 TCCCTACTGATGAA.1 TCCCTACTTGAGAA.1
## 0 1 1 2
## TCCCTACTTGCTCC.1 TCCGAAGAACCTGA.1 TCCGAAGATACTTC.1 TCCGAAGATATGCG.1
## 6 4 0 5
## TCCGAGCTAGATGA.1 TCCTAAACAAGTGA.1 TCCTAAACCGCATA.1 TCCTAAACGCATAC.1
## 1 6 0 4
## TCCTAATGAGCACT.1 TCCTAATGCTGCAA.1 TCCTAATGCTTGTT.1 TCCTAATGGGTAAA.1
## 2 0 5 1
## TCCTAATGTCTGGA.1 TCCTAATGTGTGGT.1 TCCTAATGTTCATC.1 TCCTACCTACAGCT.1
## 1 1 4 1
## TCCTACCTCTCAGA.1 TCCTACCTTGAGGG.1 TCCTATGAAGCCTA.1 TCCTATGAAGCTAC.1
## 0 1 8 0
## TCCTATGATAAAGG.1 TCCTATGATATCTC.1 TCGAATCTCCTCAC.1 TCGAATCTCCTTCG.1
## 3 0 5 0
## TCGAATCTCTTCGC.1 TCGAATCTGTACGT.1 TCGAATCTTTCATC.1 TCGACCTGACCTGA.1
## 0 2 0 3
## TCGACCTGTCATTC.1 TCGACCTGTTATCC.1 TCGACGCTCAGCTA.1 TCGACGCTGAGCTT.1
## 0 6 1 3
## TCGACGCTGGTTCA.1 TCGACGCTTAGAGA.1 TCGAGAACGGTAAA.1 TCGAGAACTCTCCG.1
## 0 1 2 0
## TCGAGAACTGCAAC.1 TCGAGAACTGCTTT.1 TCGAGCCTCCTCGT.1 TCGAGCCTCCTTAT.1
## 0 1 1 0
## TCGAGCCTGACGGA.1 TCGATACTAGAACA.1 TCGATACTCACAAC.1 TCGATTTGACGGAG.1
## 0 7 0 1
## TCGATTTGGATACC.1 TCGATTTGGGTGGA.1 TCGATTTGGTCAAC.1 TCGATTTGTGACAC.1
## 2 1 1 0
## TCGATTTGTGCCTC.1 TCGATTTGTGCTTT.1 TCGCAAGACAGAAA.1 TCGCAAGAGCGATT.1
## 5 2 1 12
## TCGCAAGATGAGCT.1 TCGCAAGATGCCAA.1 TCGCAAGATGCCTC.1 TCGCACACCCTTGC.1
## 0 0 2 0
## TCGCACACGGTTTG.1 TCGCACACTACTTC.1 TCGCACACTAGCCA.1 TCGCACACTGGAAA.1
## 6 0 1 5
## TCGCACACTGGTGT.1 TCGCACTGACTCAG.1 TCGCACTGATGGTC.1 TCGCACTGATTCCT.1
## 1 8 0 2
## TCGCACTGCTCGCT.1 TCGCACTGCTGATG.1 TCGCACTGGGTCTA.1 TCGCACTGTACAGC.1
## 0 0 1 0
## TCGCACTGTTAGGC.1 TCGCACTGTTGCAG.1 TCGCAGCTGCCATA.1 TCGCCATGAGCTAC.1
## 5 7 5 7
## TCGCCATGATGTCG.1 TCGCCATGCAACTG.1 TCGCCATGCATTGG.1 TCGCCATGCCGATA.1
## 2 13 0 7
## TCGCCATGCCTTAT.1 TCGCCATGCGGGAA.1 TCGCCATGCGTAGT.1 TCGCCATGCTGCAA.1
## 9 1 2 4
## TCGCCATGTATTCC.1 TCGGACCTCCTATT.1 TCGGACCTCTCAAG.1 TCGGACCTCTCATT.1
## 6 2 2 0
## TCGGCACTCCCACT.1 TCGGCACTGGTATC.1 TCGGCACTTGTCAG.1 TCGTAGGACGAGTT.1
## 0 2 10 1
## TCGTAGGACTGTTT.1 TCGTAGGATGCTCC.1 TCGTGAGAACCCTC.1 TCGTGAGAACGCTA.1
## 3 8 3 0
## TCGTGAGACCTATT.1 TCGTGAGAGGTGAG.1 TCGTTATGAAGATG.1 TCGTTATGAGAGAT.1
## 1 0 3 1
## TCGTTATGAGATCC.1 TCGTTATGCTGTCC.1 TCGTTATGGACACT.1 TCGTTATGGTCATG.1
## 0 0 5 3
## TCGTTATGTTCAGG.1 TCTAACACAAAAGC.1 TCTAACACATTTCC.1 TCTAACACGAATGA.1
## 3 0 0 0
## TCTAACACGCTAAC.1 TCTAACACTCTGGA.1 TCTAACACTGCAAC.1 TCTAACACTGGTTG.1
## 0 6 9 0
## TCTAACTGAAGGGC.1 TCTAACTGGCGAGA.1 TCTAAGCTCTCTAT.1 TCTAAGCTTGGAGG.1
## 0 2 0 4
## TCTACAACAACAGA.1 TCTACAACAACCAC.1 TCTACAACAGGCGA.1 TCTACAACCGATAC.1
## 7 0 1 0
## TCTAGACTCAAGCT.1 TCTAGACTCGTCTC.1 TCTAGACTTGGGAG.1 TCTAGACTTTGGTG.1
## 4 1 4 9
## TCTAGTTGACCCAA.1 TCTAGTTGAGAACA.1 TCTAGTTGATTGGC.1 TCTAGTTGCCATGA.1
## 3 9 4 2
## TCTAGTTGGAAAGT.1 TCTAGTTGTCTTAC.1 TCTATGTGAGAACA.1 TCTATGTGCCGTAA.1
## 1 9 2 6
## TCTATGTGGATAAG.1 TCTATGTGGTGAGG.1 TCTATGTGTTCTCA.1 TCTCAAACAAGGGC.1
## 3 3 0 2
## TCTCAAACACCTCC.1 TCTCAAACCTTGAG.1 TCTCAAACTCCAAG.1 TCTCAAACTGGTCA.1
## 0 1 7 1
## TCTCCACTCAAAGA.1 TCTCCACTCCCTAC.1 TCTCCACTCTACCC.1 TCTCCACTGGTCTA.1
## 0 1 10 3
## TCTCCACTTTCTGT.1 TCTCTAGAACTTTC.1 TCTCTAGAGGAACG.1 TCTCTAGAGGAGCA.1
## 7 0 8 0
## TCTCTAGATGGGAG.1 TCTCTAGATTCCGC.1 TCTCTAGATTCGTT.1 TCTGATACCGTGAT.1
## 2 0 0 1
## TCTGATACGGAACG.1 TCTGATACTTACCT.1 TCTGATACTTGTCT.1 TCTTACGAAGAATG.1
## 0 2 8 0
## TCTTACGAGAAGGC.1 TCTTACGAGGTAGG.1 TCTTACGATCGCCT.1 TCTTCAGAACCTAG.1
## 0 3 3 1
## TCTTCAGAAGTAGA.1 TCTTCAGACGACTA.1 TCTTCAGAGTCCTC.1 TCTTGATGGACGAG.1
## 6 0 1 4
## TCTTGATGGCGATT.1 TCTTGATGGCTTAG.1 TCTTGATGTTCGCC.1 TGAAATTGCTCTAT.1
## 2 10 0 3
## TGAAATTGGTGCAT.1 TGAAATTGTCCAGA.1 TGAAATTGTCTAGG.1 TGAACCGATAGCCA.1
## 7 0 4 5
## TGAAGCACCTGTGA.1 TGAAGCACGTACCA.1 TGAAGCACTTACTC.1 TGAAGCTGCGAACT.1
## 4 9 8 7
## TGAAGCTGGGCAAG.1 TGAAGCTGTATGCG.1 TGAATAACACCGAT.1 TGAATAACCTGGAT.1
## 0 1 11 1
## TGAATAACTCTAGG.1 TGAATAACTTGCGA.1 TGACACGAAAGTGA.1 TGACACGACATACG.1
## 1 4 0 3
## TGACACGACCACCT.1 TGACACGAGGATCT.1 TGACACGAGGTAAA.1 TGACACGAGTACCA.1
## 1 1 9 0
## TGACCAGAAAGGTA.1 TGACCAGAATCGAC.1 TGACCAGACCAATG.1 TGACCAGATCAGTG.1
## 5 5 3 0
## TGACCAGATGCACA.1 TGACCAGATTCTCA.1 TGACCGCTCTAGCA.1 TGACCGCTCTGGTA.1
## 0 1 2 1
## TGACCGCTTAAGGA.1 TGACGAACTGTCTT.1 TGACGATGACACGT.1 TGACGATGTCAAGC.1
## 6 3 3 7
## TGACGATGTCTGGA.1 TGACGCCTAGTTCG.1 TGACGCCTCACCAA.1 TGACGCCTCAGTCA.1
## 0 0 4 0
## TGACGCCTCGTGTA.1 TGACGCCTGCCCTT.1 TGACGCCTGCCTTC.1 TGACGCCTTCTGGA.1
## 3 6 4 7
## TGACGCCTTGTAGC.1 TGACTGGAAGGAGC.1 TGACTGGACACTTT.1 TGACTGGACTCTTA.1
## 0 1 0 0
## TGACTGGAGCCCTT.1 TGACTGGAGTCTAG.1 TGACTGGATAACCG.1 TGACTGGATCGATG.1
## 2 0 5 5
## TGACTTACAGAAGT.1 TGACTTACGGTGTT.1 TGACTTACTAAAGG.1 TGACTTACTGAACC.1
## 0 0 2 0
## TGACTTTGAGATGA.1 TGACTTTGCTGACA.1 TGACTTTGTGGCAT.1 TGACTTTGTTCATC.1
## 0 0 4 2
## TGAGACACAAAAGC.1 TGAGACACGCGTAT.1 TGAGACACGCTTAG.1 TGAGACACGGGACA.1
## 3 0 7 5
## TGAGACACTCTTAC.1 TGAGACACTTTGTC.1 TGAGCAACAGAGAT.1 TGAGCAACCTCAGA.1
## 3 0 1 2
## TGAGCAACGATAAG.1 TGAGCTGAAAGATG.1 TGAGCTGAAGTACC.1 TGAGCTGACAGCTA.1
## 6 4 2 0
## TGAGCTGACCGATA.1 TGAGCTGATAGCCA.1 TGAGCTGATCGTGA.1 TGAGCTGATGTGCA.1
## 9 2 7 1
## TGAGGACTGACTAC.1 TGAGGACTTTTCGT.1 TGAGGTACAGGCGA.1 TGAGGTACAGTCTG.1
## 0 6 2 0
## TGAGGTACATGCTG.1 TGAGGTACGGTCAT.1 TGAGGTACGTTAGC.1 TGAGGTACTATCGG.1
## 1 0 1 2
## TGAGGTACTCACGA.1 TGAGGTACTCTCCG.1 TGAGTCGACCTATT.1 TGAGTCGAGCGTAT.1
## 0 4 3 0
## TGAGTCGATAACCG.1 TGAGTCGATATCTC.1 TGAGTCGATCTATC.1 TGAGTGACAAGGCG.1
## 8 5 0 7
## TGAGTGACAGAGTA.1 TGAGTGACCCAATG.1 TGAGTGACTCCTCG.1 TGAGTGACTTTCGT.1
## 0 10 0 5
## TGATAAACAGGTTC.1 TGATAAACCCGTAA.1 TGATACCTATGTGC.1 TGATACCTCGGTAT.1
## 6 0 6 0
## TGATACCTTCCTTA.1 TGATATGATGTTCT.1 TGATCACTCCTCGT.1 TGATCACTTGGCAT.1
## 6 2 1 2
## TGATCGGACTCTCG.1 TGATCGGAGGTAAA.1 TGATCGGATCGCAA.1 TGATCGGATGTAGC.1
## 1 4 0 4
## TGATTAGACCCGTT.1 TGATTCACCAGCTA.1 TGATTCACCCTTCG.1 TGATTCACCGAATC.1
## 0 6 6 0
## TGATTCACGGCGAA.1 TGATTCACTAGCGT.1 TGATTCTGACGTTG.1 TGATTCTGATTCCT.1
## 4 0 1 6
## TGATTCTGGCTATG.1 TGATTCTGGTAGGG.1 TGATTCTGTCAGGT.1 TGCAACGACACACA.1
## 4 0 0 4
## TGCAACGACCCAAA.1 TGCAACGAGGAGCA.1 TGCAACGATCAAGC.1 TGCAAGACCTTGCC.1
## 1 8 5 0
## TGCAAGTGACACTG.1 TGCAAGTGCTCCAC.1 TGCAAGTGGAATAG.1 TGCAAGTGGTAGGG.1
## 10 1 7 2
## TGCAAGTGGTCTTT.1 TGCAAGTGTCTAGG.1 TGCAAGTGTGGTTG.1 TGCAAGTGTTCCGC.1
## 0 0 0 2
## TGCAATCTAAGTGA.1 TGCAATCTACGCAT.1 TGCACAGAAAGCAA.1 TGCACAGATCGCAA.1
## 4 0 1 1
## TGCACAGATTTGTC.1 TGCACGCTCAGAAA.1 TGCACGCTGGTTAC.1 TGCAGATGACGTTG.1
## 0 5 0 0
## TGCAGATGAGCGGA.1 TGCAGATGGCTCCT.1 TGCAGATGTCGTTT.1 TGCAGATGTTGGCA.1
## 2 1 0 1
## TGCATGGACTGCAA.1 TGCATGGATGTGGT.1 TGCCAAGAACCAGT.1 TGCCAAGACTCGCT.1
## 1 3 0 0
## TGCCAAGATAGACC.1 TGCCAAGATCAGTG.1 TGCCACTGCACTAG.1 TGCCACTGCTAGCA.1
## 2 7 1 7
## TGCCACTGCTGTGA.1 TGCCACTGGGTGTT.1 TGCCACTGTATGGC.1 TGCCACTGTCGCCT.1
## 0 7 0 0
## TGCCAGCTAGCACT.1 TGCCAGCTCCGCTT.1 TGCCAGCTGCTATG.1 TGCCCAACAGGTTC.1
## 0 2 9 0
## TGCCCAACCACTGA.1 TGCCCAACCTGACA.1 TGCCCAACGCCATA.1 TGCCCAACTTCTGT.1
## 9 1 4 0
## TGCCGACTATCGTG.1 TGCCGACTATGCTG.1 TGCCGACTGCATCA.1 TGCCGACTGTGTAC.1
## 3 1 0 1
## TGCCGACTTATGCG.1 TGCCGACTTGCAGT.1 TGCGAAACCGCTAA.1 TGCGAAACGCATCA.1
## 2 0 10 1
## TGCGAAACGCCATA.1 TGCGAAACGGGATG.1 TGCGAAACTGAAGA.1 TGCGATGAAAAAGC.1
## 0 2 8 0
## TGCGATGACTGTGA.1 TGCGATGATCGTGA.1 TGCGATGATGGAGG.1 TGCGATGATGTGCA.1
## 4 2 0 5
## TGCGATGATTCGGA.1 TGCGCACTAGGGTG.1 TGCGCACTAGTTCG.1 TGCGTAGACTCTTA.1
## 4 2 0 4
## TGCGTAGAGTCGTA.1 TGCGTAGATAAGGA.1 TGCGTAGATTTCGT.1 TGCTAGGACCGAAT.1
## 2 4 3 1
## TGCTAGGACCGTAA.1 TGCTAGGACTTACT.1 TGCTAGGAGTACGT.1 TGCTATACCGCAAT.1
## 4 4 8 4
## TGCTATACTCAAGC.1 TGCTATACTGAGAA.1 TGCTATACTTAGGC.1 TGCTGAGAGCGTTA.1
## 2 1 0 4
## TGCTGAGAGTGTCA.1 TGCTGAGATCCTAT.1 TGCTGAGATGCTAG.1 TGCTTAACACTGTG.1
## 4 0 0 1
## TGCTTAACATTCCT.1 TGCTTAACTTTCTG.1 TGGAAAGAACACCA.1 TGGAAAGAAGTTCG.1
## 3 0 0 0
## TGGAAAGAGGATTC.1 TGGAAAGATTCCCG.1 TGGAACACTCTCCG.1 TGGAACACTTATCC.1
## 10 1 0 0
## TGGAACTGTAAGGA.1 TGGAACTGTCTCTA.1 TGGAAGCTGATAGA.1 TGGAAGCTGGCATT.1
## 5 0 1 0
## TGGAAGCTTCCGTC.1 TGGACCCTGGGATG.1 TGGACCCTGTACGT.1 TGGACCCTTCGCTC.1
## 1 0 3 7
## TGGACCCTTTGCAG.1 TGGACTGAAACTGC.1 TGGACTGAAGATGA.1 TGGACTGACCAAGT.1
## 6 7 1 0
## TGGACTGATCGCTC.1 TGGACTGATGCCCT.1 TGGAGACTACTTTC.1 TGGAGACTAGCAAA.1
## 3 1 0 1
## TGGAGACTCTTTAC.1 TGGAGACTGCCTTC.1 TGGAGACTTAAGGA.1 TGGAGGGAACTGTG.1
## 0 2 1 5
## TGGAGGGAGGTTAC.1 TGGAGGGATATCTC.1 TGGAGGGATGTAGC.1 TGGATCGAGCGTTA.1
## 1 0 1 1
## TGGATCGAGTGTCA.1 TGGATCGATCCTGC.1 TGGATCGATCGCCT.1 TGGATCGATGCAAC.1
## 4 0 6 2
## TGGATGACAGCAAA.1 TGGATGTGAAGAGT.1 TGGATGTGAGCTAC.1 TGGATGTGCACTTT.1
## 0 2 4 2
## TGGATGTGCATTTC.1 TGGATGTGGTATCG.1 TGGATGTGGTTGTG.1 TGGATGTGTAGCGT.1
## 0 3 2 2
## TGGATGTGTCTTAC.1 TGGATGTGTGCTCC.1 TGGATGTGTGTGCA.1 TGGATTCTATAAGG.1
## 0 6 2 0
## TGGATTCTCAGTCA.1 TGGATTCTGAGGAC.1 TGGATTCTGTCACA.1 TGGCAATGAGAAGT.1
## 0 0 5 9
## TGGCAATGAGGGTG.1 TGGCAATGATACCG.1 TGGCAATGATCACG.1 TGGCAATGCCATAG.1
## 3 0 2 4
## TGGCAATGCTACGA.1 TGGCAATGGGTCTA.1 TGGCAATGTGCCTC.1 TGGCAATGTGTTCT.1
## 0 7 0 1
## TGGCACCTACAGTC.1 TGGCACCTGATAAG.1 TGGGTATGACCATG.1 TGGGTATGAGATCC.1
## 7 0 0 0
## TGGGTATGCGATAC.1 TGGGTATGCGGAGA.1 TGGGTATGGACACT.1 TGGGTATGTACTGG.1
## 12 0 2 1
## TGGGTATGTGGTAC.1 TGGGTATGTTGACG.1 TGGTACGAACCTAG.1 TGGTACGAAGCTAC.1
## 0 2 0 0
## TGGTACGACTTAGG.1 TGGTACGATACGAC.1 TGGTAGACACCACA.1 TGGTAGACACCCTC.1
## 0 1 0 3
## TGGTAGACGGAGTG.1 TGGTAGACGTTCAG.1 TGGTAGACTAACCG.1 TGGTAGACTACTGG.1
## 8 7 7 0
## TGGTAGACTCTTTG.1 TGGTAGTGAAGAAC.1 TGGTAGTGACTACG.1 TGGTAGTGGGACTT.1
## 1 7 0 0
## TGGTAGTGGTCATG.1 TGGTAGTGTGTGAC.1 TGGTATCTAAGTAG.1 TGGTATCTACAGCT.1
## 6 2 0 3
## TGGTATCTAGCTAC.1 TGGTATCTCGGAGA.1 TGGTATCTTTCGCC.1 TGGTCAGAAGGTTC.1
## 4 7 5 2
## TGGTCAGATTCACT.1 TGGTTACTCCATAG.1 TGGTTACTGCGTTA.1 TGGTTACTTTCTTG.1
## 2 0 0 0
## TGGTTACTTTGCTT.1 TGGTTACTTTGGTG.1 TGTAAAACAGGGTG.1 TGTAAAACATACCG.1
## 0 0 0 1
## TGTAAAACCAACTG.1 TGTAAAACCAGATC.1 TGTAAAACCTCGAA.1 TGTAAAACGAAAGT.1
## 3 7 0 6
## TGTAACCTAAGTAG.1 TGTAACCTACGTAC.1 TGTAACCTCCACAA.1 TGTAACCTCCCTCA.1
## 9 0 7 0
## TGTAACCTCTCCAC.1 TGTAACCTTTCATC.1 TGTAATGAACTTTC.1 TGTAATGAATCGGT.1
## 1 1 0 4
## TGTAATGACAGTCA.1 TGTAATGACCCGTT.1 TGTAATGACCGATA.1 TGTAATGACTCGCT.1
## 7 2 6 5
## TGTACTTGCACAAC.1 TGTACTTGCAGAGG.1 TGTACTTGCGACAT.1 TGTACTTGCGCATA.1
## 6 6 4 0
## TGTACTTGGCAAGG.1 TGTACTTGGTTAGC.1 TGTACTTGTCCTAT.1 TGTACTTGTCGCAA.1
## 2 2 2 7
## TGTACTTGTGTCTT.1 TGTAGGTGTCCCAC.1 TGTAGTCTACCCAA.1 TGTAGTCTGCGGAA.1
## 0 1 1 3
## TGTAGTCTTAACCG.1 TGTAGTCTTCGCAA.1 TGTAGTCTTTGAGC.1 TGTATCTGAACGAA.1
## 2 2 1 0
## TGTATCTGGTAAGA.1 TGTATCTGGTGTTG.1 TGTATGCTCGTCTC.1 TGTATGCTTCTCGC.1
## 1 1 8 2
## TGTCAGGACATGAC.1 TGTCAGGACGAATC.1 TGTCAGGACTTGAG.1 TGTCTAACGGAGCA.1
## 0 9 8 6
## TGTGACGAAACGTC.1 TGTGACGAAGCCTA.1 TGTGACGACAACCA.1 TGTGACGACCCTCA.1
## 0 0 5 0
## TGTGACGAGAGATA.1 TGTGACGATCATTC.1 TGTGACGATCTAGG.1 TGTGAGACATTCCT.1
## 1 2 6 5
## TGTGAGACCATACG.1 TGTGAGACCATGCA.1 TGTGAGACCGCAAT.1 TGTGAGTGAACCAC.1
## 2 2 1 0
## TGTGAGTGAAGTAG.1 TGTGAGTGCTGATG.1 TGTGAGTGCTTCTA.1 TGTGAGTGTATTCC.1
## 1 5 3 2
## TGTGAGTGTTATCC.1 TGTGAGTGTTTCAC.1 TGTGATCTTAACGC.1 TGTGGATGAGCCTA.1
## 13 3 1 4
## TGTGGATGGGCAAG.1 TGTGGATGGGTTCA.1 TGTGGATGTTACTC.1 TGTTAAGACAAAGA.1
## 8 7 2 6
## TGTTAAGACTATTC.1 TGTTAAGAGTGTCA.1 TGTTAAGATTGTCT.1 TGTTACACAGTGCT.1
## 0 2 1 4
## TGTTACACATCGAC.1 TGTTACACGTTCTT.1 TGTTACACTCCTAT.1 TGTTACACTGTAGC.1
## 2 9 0 0
## TGTTACTGAAACAG.1 TGTTACTGAAAGCA.1 TGTTACTGCTTCCG.1 TGTTACTGGAGCTT.1
## 2 4 7 0
## TGTTACTGTCAGTG.1 TGTTACTGTGCTCC.1 TTAACCACGGTGAG.1 TTAACCACTGTCAG.1
## 1 2 2 2
## TTACAGCTCATGCA.1 TTACAGCTCGTGTA.1 TTACAGCTTACTGG.1 TTACCATGCCTATT.1
## 1 3 0 3
## TTACCATGCCTTTA.1 TTACCATGGACAGG.1 TTACCATGTTCGTT.1 TTACGACTAACCTG.1
## 6 2 9 0
## TTACGACTCCGCTT.1 TTACGACTCCTCCA.1 TTACGACTCTCAGA.1 TTACGACTGGACAG.1
## 8 1 0 4
## TTACGACTTGCCCT.1 TTACGTACGTAAGA.1 TTACGTACTGTCAG.1 TTACGTACTGTGAC.1
## 8 1 8 0
## TTACTCGAAACGAA.1 TTACTCGAACCAAC.1 TTAGAATGAAAGTG.1 TTAGAATGTGTGAC.1
## 1 1 9 7
## TTAGACCTAAGAGT.1 TTAGACCTAGAATG.1 TTAGACCTAGTGTC.1 TTAGACCTCCATAG.1
## 12 1 0 0
## TTAGACCTGTTAGC.1 TTAGCTACTGTCAG.1 TTAGGGACAAGAGT.1 TTAGGGACAGCAAA.1
## 6 0 6 0
## TTAGGGACCCACAA.1 TTAGGGACGTACGT.1 TTAGGGACTCTATC.1 TTAGGGACTGAAGA.1
## 0 4 1 1
## TTAGGGTGACGCAT.1 TTAGGGTGAGCCTA.1 TTAGGGTGGCTGAT.1 TTAGGGTGTTTCGT.1
## 2 4 5 0
## TTAGGTCTTCTGGA.1 TTAGGTCTTTGGTG.1 TTAGTCACCGAGTT.1 TTAGTCACGGTCAT.1
## 1 9 0 3
## TTAGTCACTATGCG.1 TTAGTCACTGAGGG.1 TTAGTCTGAGTCGT.1 TTAGTCTGCTGTAG.1
## 5 4 0 1
## TTAGTCTGGAAGGC.1 TTAGTCTGGCGAGA.1 TTAGTCTGTAGCCA.1 TTAGTCTGTGGATC.1
## 2 1 0 0
## TTAGTCTGTTCACT.1 TTATCCGAAGGTTC.1 TTATCCGAGATACC.1 TTATCCGAGTGTTG.1
## 6 1 3 2
## TTATCCGATCCTTA.1 TTATCCGATTGGCA.1 TTATGAGAGGCAAG.1 TTATGAGATACGCA.1
## 5 0 1 0
## TTATGCACCACTAG.1 TTATGCACCCGCTT.1 TTATGCACCCTCAC.1 TTATGGCTCCTTCG.1
## 1 6 1 9
## TTATGGCTGGTCAT.1 TTATGGCTTCATTC.1 TTATGGCTTGGAGG.1 TTATTCCTCCAACA.1
## 1 0 1 4
## TTATTCCTCGTGTA.1 TTATTCCTGAGCTT.1 TTATTCCTGCGATT.1 TTATTCCTTCTCTA.1
## 0 0 0 0
## TTATTCCTTCTTTG.1 TTCAAAGAACCCTC.1 TTCAAAGAAGGTCT.1 TTCAAAGACATGAC.1
## 4 0 0 0
## TTCAAAGACCCGTT.1 TTCAAAGACGTCTC.1 TTCAAAGATAACCG.1 TTCAAAGATGACCA.1
## 0 1 5 2
## TTCAAAGATTGACG.1 TTCAACACATGCCA.1 TTCAACACCAACTG.1 TTCAACACCTGTGA.1
## 7 5 0 5
## TTCAAGCTACAGTC.1 TTCAAGCTGACAAA.1 TTCAAGCTGTACAC.1 TTCAAGCTGTTACG.1
## 7 0 0 1
## TTCACAACATCTTC.1 TTCACAACCCGTTC.1 TTCACAACCTGAGT.1 TTCACAACTGACTG.1
## 1 0 0 3
## TTCACAACTGCAAC.1 TTCACCCTACGACT.1 TTCACCCTGGTAGG.1 TTCACCCTTGCACA.1
## 0 2 0 0
## TTCAGACTAAGGGC.1 TTCAGACTAGCCTA.1 TTCAGACTCCGAAT.1 TTCAGTACAGCCAT.1
## 0 0 2 2
## TTCAGTACCTGTTT.1 TTCAGTACGCTAAC.1 TTCAGTACTTCGCC.1 TTCAGTTGAAAGCA.1
## 1 0 4 12
## TTCAGTTGCCCTTG.1 TTCAGTTGCGAATC.1 TTCAGTTGCGTCTC.1 TTCAGTTGCTACGA.1
## 0 9 0 2
## TTCAGTTGTCTTTG.1 TTCATCGAGTCTGA.1 TTCATCGATCAGGT.1 TTCATCGATGAGAA.1
## 0 2 0 0
## TTCATCGATTGCAG.1 TTCATGACAGCCAT.1 TTCATGACAGCGGA.1 TTCATGACCTGACA.1
## 0 5 5 8
## TTCATGTGCGACTA.1 TTCATGTGCGTGAT.1 TTCATGTGCTCTAT.1 TTCATGTGGCGTTA.1
## 7 4 0 1
## TTCATGTGGTATCG.1 TTCATGTGTTCTCA.1 TTCATTCTAAAAGC.1 TTCATTCTACAGCT.1
## 4 1 2 0
## TTCATTCTACAGTC.1 TTCATTCTCACAAC.1 TTCATTCTCCAAGT.1 TTCATTCTTCCTGC.1
## 3 5 4 1
## TTCATTCTTCTCGC.1 TTCCAAACAGGTTC.1 TTCCAAACGGCGAA.1 TTCCAAACGTGTCA.1
## 0 8 4 2
## TTCCAAACGTTCTT.1 TTCCATGAAAGGTA.1 TTCCATGAATGACC.1 TTCCATGACTTACT.1
## 0 9 5 1
## TTCCATGAGCATCA.1 TTCCATGATCGCCT.1 TTCCCACTGCAGTT.1 TTCCCACTTTACCT.1
## 1 0 0 1
## TTCCTAGACTGTCC.1 TTCCTAGAGGATCT.1 TTCGAGGACATGCA.1 TTCGAGGATGCAGT.1
## 0 0 0 8
## TTCGATTGAAGTGA.1 TTCGATTGCTTGGA.1 TTCGATTGTGCCTC.1 TTCGGAGAATTCGG.1
## 0 3 3 1
## TTCGGAGACATTGG.1 TTCGGAGACGAACT.1 TTCGGAGACGTGTA.1 TTCGTATGATCGAC.1
## 1 4 0 0
## TTCGTATGTCCGTC.1 TTCGTATGTGACAC.1 TTCTACGAAACGTC.1 TTCTACGAGAGATA.1
## 8 2 2 8
## TTCTACGAGTCGAT.1 TTCTACGATACAGC.1 TTCTAGTGAGGAGC.1 TTCTAGTGAGTGTC.1
## 0 1 1 4
## TTCTAGTGCGCCTT.1 TTCTAGTGGAAAGT.1 TTCTCAGAAAAACG.1 TTCTCAGAAATCGC.1
## 4 5 0 8
## TTCTCAGACCTTAT.1 TTCTCAGATACGCA.1 TTCTCAGATACTGG.1 TTCTCAGATCTCGC.1
## 2 5 2 3
## TTCTGATGAGCATC.1 TTCTGATGAGCTAC.1 TTCTGATGAGTTCG.1 TTCTGATGCCAACA.1
## 6 0 4 10
## TTCTGATGGAGGAC.1 TTCTGATGGCCTTC.1 TTCTGATGGTCATG.1 TTCTGATGTACTTC.1
## 8 0 1 0
## TTCTGATGTCATTC.1 TTCTGATGTCTCGC.1 TTCTTACTCGGAGA.1 TTCTTACTGGTAGG.1
## 7 7 2 4
## TTGAACCTAACTGC.1 TTGAACCTAATGCC.1 TTGAACCTCCGTAA.1 TTGAACCTCGGTAT.1
## 3 0 0 5
## TTGAACCTCTACCC.1 TTGAATGAAAACGA.1 TTGAATGAAGTTCG.1 TTGAATGACTGACA.1
## 4 1 0 0
## TTGACACTCTGCTC.1 TTGACACTGACACT.1 TTGACACTGAGGTG.1 TTGAGGACATGCTG.1
## 3 4 1 2
## TTGAGGACCTTGCC.1 TTGAGGACTAGCCA.1 TTGAGGTGACGTAC.1 TTGAGGTGATCAGC.1
## 0 1 1 1
## TTGAGGTGCATCAG.1 TTGAGGTGGGTTTG.1 TTGAGGTGTAGACC.1 TTGATCTGACGGGA.1
## 1 2 1 4
## TTGATCTGGACGTT.1 TTGATCTGGCTGAT.1 TTGATCTGGGAACG.1 TTGATCTGGGTTTG.1
## 0 0 0 1
## TTGATCTGTACTGG.1 TTGCATTGACCACA.1 TTGCATTGAGCACT.1 TTGCATTGCAGAGG.1
## 1 2 2 2
## TTGCATTGCAGTTG.1 TTGCATTGCTCATT.1 TTGCATTGCTGAGT.1 TTGCATTGGGTAGG.1
## 4 0 1 0
## TTGCATTGGGTCAT.1 TTGCATTGGGTGGA.1 TTGCATTGGTAGCT.1 TTGCATTGTTTGGG.1
## 7 11 7 10
## TTGCTAACACCACA.1 TTGCTAACCGCATA.1 TTGCTAACCTAGCA.1 TTGCTATGGCTCCT.1
## 0 0 5 4
## TTGCTATGGTGTAC.1 TTGCTATGTCAGGT.1 TTGCTATGTGCGTA.1 TTGGAGACACGTAC.1
## 2 1 0 1
## TTGGAGTGAGGGTG.1 TTGGAGTGCACTGA.1 TTGGAGTGCTCGAA.1 TTGGAGTGCTGTAG.1
## 3 0 1 0
## TTGGAGTGGTATGC.1 TTGGAGTGGTTGTG.1 TTGGAGTGTATTCC.1 TTGGAGTGTTCCCG.1
## 1 1 0 2
## TTGGGAACTAGCCA.1 TTGGTACTACACCA.1 TTGGTACTCTCTTA.1 TTGGTACTGCTTAG.1
## 1 0 0 2
## TTGGTACTGGTTCA.1 TTGGTACTGTCATG.1 TTGGTACTGTTCGA.1 TTGGTACTTACTGG.1
## 0 1 3 6
## TTGGTACTTAGAAG.1 TTGTACACATAAGG.1 TTGTACACCAGAAA.1 TTGTACACCGGTAT.1
## 0 0 2 2
## TTGTAGCTAAGATG.1 TTGTAGCTAATGCC.1 TTGTAGCTAGTCAC.1 TTGTAGCTCGCCTT.1
## 8 1 2 3
## TTGTAGCTCTCATT.1 TTGTAGCTCTCGCT.1 TTGTAGCTGCGTTA.1 TTGTAGCTGGTGAG.1
## 0 0 1 8
## TTGTCATGAGATGA.1 TTGTCATGCTAGTG.1 TTGTCATGCTGGTA.1 TTGTCATGGTCACA.1
## 6 1 10 2
## TTTAGAGAATCAGC.1 TTTAGAGACTGGAT.1 TTTAGAGAGACGAG.1 TTTAGAGAGCATAC.1
## 1 1 0 10
## TTTAGAGAGGACTT.1 TTTAGAGATCCAAG.1 TTTAGAGATCCTAT.1 TTTAGAGATTCATC.1
## 2 1 2 0
## TTTAGCTGATTCCT.1 TTTAGCTGCAATCG.1 TTTAGCTGCATCAG.1 TTTAGCTGTTTGTC.1
## 0 0 3 0
## TTTAGGCTACACGT.1 TTTAGGCTCCCTAC.1 TTTAGGCTCTCGAA.1 TTTAGGCTTAGCCA.1
## 3 0 3 0
## TTTAGGCTTTCGGA.1 TTTATCCTAAGTGA.1 TTTATCCTCCCTTG.1 TTTATCCTGCGAGA.1
## 0 1 3 4
## TTTATCCTGGAAAT.1 TTTATCCTGGGATG.1 TTTCACGAGAAACA.1 TTTCACGATACTTC.1
## 0 1 0 3
## TTTCACGATGCTGA.1 TTTCAGTGCCTGTC.1 TTTCAGTGGACGAG.1 TTTCAGTGTCCTGC.1
## 5 1 2 1
## TTTCCAGACGCATA.1 TTTCGAACCAGATC.1 TTTCGAACTTGCGA.1 TTTCGAACTTGCTT.1
## 1 1 2 0
## TTTCTACTATGACC.1 TTTCTACTGAGGGT.1 TTTCTACTGGTCTA.1 TTTGACTGAAGCAA.1
## 2 3 2 1
## TTTGACTGAGTCGT.1 TTTGACTGCCGCTT.1 TTTGACTGTTACCT.1 TTTGCATGCTTCGC.1
## 3 1 0 3
## TTTGCATGGTCCTC.1 AAACATACCAAGCT.1 AAACATACCCCTAC.1 AAACATACCCGTAA.1
## 3 5 11 1
## AAACATACCCTCGT.1 AAACATACGAGGTG.1 AAACATACGTCGTA.1 AAACATACTCAGGT.1
## 3 1 1 0
## AAACATTGACCTGA.1 AAACATTGACTTTC.1 AAACATTGGTACCA.1 AAACATTGGTGTCA.1
## 0 1 3 3
## AAACATTGTAGCCA.1 AAACATTGTCCAGA.1 AAACATTGTGCTAG.1 AAACATTGTGTCCC.1
## 0 0 7 11
## AAACATTGTGTGGT.1 AAACATTGTTTGTC.1 AAACCGTGCTCTCG.1 AAACCGTGCTGGAT.1
## 1 0 0 7
## AAACGCACAAGGGC.1 AAACGCACGCAGAG.1 AAACGCACGTACAC.1 AAACGCTGAAGAAC.1
## 0 0 0 0
## AAACGCTGAGCACT.1 AAACGCTGGCCCTT.1 AAACGCTGGGTGGA.1 AAACGGCTCTTGGA.1
## 5 1 0 0
## AAACGGCTTACTCT.11 AAACGGCTTGCTCC.1 AAACTTGACGTGTA.11 AAACTTGAGACACT.1
## 0 9 0 0
## AAACTTGAGCTATG.1 AAACTTGATCTAGG.1 AAACTTGATCTCAT.1 AAAGAGACAGCCAT.1
## 0 0 2 6
## AAAGAGACCTCTAT.1 AAAGAGACGCAGAG.1 AAAGAGACTGTGAC.1 AAAGATCTGAGAGC.1
## 3 7 0 4
## AAAGATCTTGCGTA.1 AAAGATCTTTCTCA.1 AAAGCAGAAACAGA.1 AAAGCAGAACGGGA.1
## 1 3 0 0
## AAAGCAGAACGTGT.1 AAAGCAGAATTGGC.1 AAAGCAGATTGCGA.1 AAAGCCTGGGTTCA.1
## 9 9 6 9
## AAAGCCTGGTATCG.1 AAAGCCTGTTCTAC.1 AAAGGCCTACCATG.1 AAAGGCCTAGCTCA.1
## 0 2 1 0
## AAAGGCCTCAAAGA.1 AAAGGCCTCCGATA.1 AAAGGCCTGACACT.1 AAAGGCCTGTCTTT.1
## 0 8 0 2
## AAAGGCCTTCCCAC.1 AAAGGCCTTTGCAG.1 AAAGTTTGACCCTC.1 AAAGTTTGCTTTAC.1
## 1 8 4 2
## AAAGTTTGTCCTTA.1 AAAGTTTGTTATCC.1 AAAGTTTGTTCGCC.1 AAATACTGCAGCTA.1
## 4 1 6 4
## AAATACTGCATGAC.1 AAATACTGGACGAG.1 AAATCAACAAGAAC.1 AAATCAACGGCGAA.1
## 7 11 5 0
## AAATCAACTTACTC.1 AAATCATGAAGGTA.1 AAATCATGCTCATT.1 AAATCATGGATAGA.1
## 3 5 2 8
## AAATCATGGGACTT.1 AAATCATGTTGAGC.1 AAATCCCTAGACTC.1 AAATCCCTAGGTCT.1
## 10 2 2 1
## AAATCTGAACCACA.1 AAATCTGATCGCCT.1 AAATGGGAAACGTC.1 AAATGGGAAGATCC.11
## 6 5 1 0
## AAATGGGACATGGT.1 AAATGGGACCTCCA.1 AAATGGGACGTTAG.1 AAATGGGAGTATGC.1
## 5 8 2 6
## AAATGGGATAGCGT.1 AAATGGGATGAGAA.1 AAATGTTGACCTAG.1 AAATGTTGAGTAGA.1
## 9 3 0 4
## AAATGTTGCCTTCG.1 AAATGTTGCGTAGT.1 AAATGTTGCTACTT.1 AAATGTTGGATAGA.1
## 1 1 1 0
## AAATGTTGGATGAA.1 AAATGTTGTAAGGA.1 AAATTCGAATACCG.1 AAATTCGACTCTAT.1
## 4 1 1 1
## AAATTCGACTGTCC.1 AAATTCGAGTACAC.1 AAATTCGATACTTC.1 AAATTCGATAGACC.1
## 7 3 3 10
## AAATTCGATCTCGC.1 AAATTCGATGCTAG.1 AAATTCGATGTGCA.11 AAATTGACGACAGG.1
## 2 0 10 9
## AACAAACTATACCG.1 AACAAACTCAGGAG.1 AACAAACTGCGTAT.1 AACAAACTTGAAGA.1
## 2 1 1 0
## AACAATACAAGTGA.1 AACAATACCGTTAG.1 AACAATACCTGAAC.1 AACAATACGATAAG.1
## 0 1 1 6
## AACAATACGCAGAG.1 AACACGTGCAATCG.1 AACACGTGTGCTTT.1 AACACTCTTCAAGC.1
## 1 3 7 0
## AACACTCTTGATGC.1 AACAGAGAACGGAG.1 AACAGAGAAGTTCG.1 AACAGAGACATGCA.1
## 7 1 2 4
## AACAGAGACTACCC.1 AACAGAGATCTGGA.1 AACAGAGATGCTAG.1 AACAGCACAATCGC.1
## 9 1 0 4
## AACAGCACAGAGTA.1 AACAGCACCCCAAA.1 AACAGCACCCGTAA.1 AACAGCACTATGGC.1
## 0 0 3 4
## AACAGCACTCTTTG.1 AACATATGAGTACC.1 AACATATGCACTGA.1 AACATATGGCAAGG.1
## 4 1 5 2
## AACATATGGCTCCT.1 AACATTGAAGAACA.1 AACATTGAAGTTCG.1 AACATTGACAGGAG.1
## 0 1 2 12
## AACATTGAGTTTGG.1 AACATTGATGGTGT.1 AACCACGAAGCCAT.1 AACCACGAAGGTTC.1
## 4 0 0 1
## AACCACGAGAATCC.11 AACCACGAGCCATA.1 AACCACGAGCCCTT.1 AACCACGAGGTGTT.1
## 0 0 0 2
## AACCACGAGTTCGA.1 AACCACGATCGATG.1 AACCACGATCTTAC.1 AACCACGATGCCTC.1
## 4 4 1 0
## AACCACGATTCTTG.1 AACCAGTGACGCAT.1 AACCAGTGATCTCT.1 AACCAGTGATGTCG.1
## 0 0 11 0
## AACCAGTGCTGCAA.1 AACCAGTGGGAACG.1 AACCAGTGTGCACA.1 AACCCAGAACCCAA.1
## 4 1 5 1
## AACCCAGAACGGTT.1 AACCCAGAAGCTAC.1 AACCCAGAGCCTTC.1 AACCCAGAGTGAGG.1
## 0 5 4 0
## AACCCAGATTGCTT.1 AACCGATGACACGT.1 AACCGATGCAGATC.1 AACCGATGCTGAAC.1
## 1 5 11 1
## AACCGATGGAGGGT.1 AACCGATGGCGGAA.1 AACCGCCTAATCGC.1 AACCGCCTATCGAC.1
## 0 1 1 1
## AACCGCCTCAACTG.1 AACCGCCTCACTCC.1 AACCGCCTCCCACT.1 AACCGCCTCTTCTA.1
## 0 1 1 0
## AACCGCCTGTGTCA.1 AACCGCCTTAACCG.1 AACCTACTATTGGC.1 AACCTACTCCCGTT.1
## 4 1 6 2
## AACCTACTCTCATT.1 AACCTACTCTCGAA.1 AACCTTACATACCG.1 AACCTTACGCTGTA.1
## 0 2 4 0
## AACCTTACGTACCA.1 AACCTTTGAAACGA.1 AACCTTTGACGTGT.1 AACCTTTGAGTAGA.1
## 2 1 0 1
## AACCTTTGCATTGG.1 AACCTTTGTTTCAC.1 AACCTTTGTTTGGG.1 AACGCAACAGGGTG.1
## 4 3 6 5
## AACGCAACGTTACG.1 AACGCAACTCCTAT.1 AACGCATGACTACG.1 AACGCATGTAGACC.1
## 7 8 4 1
## AACGCATGTGCTCC.1 AACGCATGTGTCCC.1 AACGCCCTCCCTCA.11 AACGCCCTCCCTTG.1
## 0 6 3 4
## AACGCCCTCCTCGT.1 AACGCCCTCGATAC.1 AACGCCCTGTAAAG.1 AACGGTACATGCCA.1
## 2 0 2 4
## AACGGTACCGTGAT.1 AACGGTACGAGGCA.1 AACGGTACGCTATG.1 AACGGTACGGACGA.1
## 2 0 2 11
## AACGGTACGTATGC.1 AACGGTACGTTACG.1 AACGGTACTACAGC.1 AACGGTACTCGATG.1
## 2 1 3 7
## AACGGTACTGTCAG.1 AACGGTTGCTGACA.1 AACGGTTGGGTCTA.1 AACGGTTGGTATGC.1
## 0 4 0 1
## AACGGTTGTCCCAC.1 AACGTCGACAAAGA.1 AACGTCGACCTGAA.1 AACGTGTGAAAAGC.1
## 0 0 1 0
## AACGTGTGAAGGGC.1 AACGTGTGGACGGA.1 AACGTGTGTGAGGG.1 AACGTTCTAGCAAA.1
## 1 0 8 0
## AACGTTCTAGCGTT.1 AACGTTCTCCTATT.1 AACGTTCTGGGTGA.1 AACGTTCTGTTGGT.1
## 4 1 3 1
## AACGTTCTTACTTC.1 AACGTTCTTCGCTC.11 AACGTTCTTTTGCT.1 AACTACCTAAACAG.1
## 1 1 6 1
## AACTACCTAAGCCT.1 AACTACCTAGATCC.1 AACTACCTCAATCG.1 AACTACCTCTAGCA.1
## 0 4 2 9
## AACTCACTCCCTAC.1 AACTCACTGAGGGT.1 AACTCACTTATCGG.1 AACTCACTTGAGGG.1
## 8 7 1 2
## AACTCGGACCCAAA.1 AACTCGGACTAGCA.1 AACTCGGATAAGGA.1 AACTCTTGGGCATT.1
## 9 0 4 1
## AACTCTTGGTCTTT.1 AACTCTTGTTGACG.1 AACTGTCTCGGAGA.1 AACTGTCTCTATGG.1
## 0 0 0 0
## AACTGTCTGCTTAG.1 AACTGTCTGGACTT.1 AACTGTCTGGATCT.1 AACTGTCTTAAGCC.1
## 4 3 0 9
## AACTGTCTTGGTAC.1 AACTTGCTATGCTG.1 AACTTGCTCAACTG.1 AACTTGCTCACTGA.1
## 1 4 0 3
## AACTTGCTCCCACT.1 AACTTGCTGGGACA.1 AACTTGCTGGGATG.1 AACTTGCTTCTGGA.1
## 1 0 4 0
## AAGAACGAATTCGG.1 AAGAACGACCCAAA.11 AAGAACGACTACTT.1 AAGAACGACTTGTT.1
## 5 0 12 2
## AAGAACGATGTGCA.1 AAGAAGACGGGATG.1 AAGAAGACTCTACT.1 AAGAAGACTCTTCA.1
## 11 3 1 1
## AAGAAGACTGTAGC.1 AAGAAGACTTCCAT.1 AAGAATCTACTGTG.1 AAGAATCTATCGGT.1
## 7 0 0 3
## AAGAATCTCGTACA.1 AAGAATCTCTGCTC.1 AAGAATCTGACGAG.1 AAGAATCTGAGCAG.1
## 0 0 0 2
## AAGAATCTGGTTAC.1 AAGAATCTGTGCAT.1 AAGACAGAAAAACG.1 AAGACAGACGTACA.1
## 5 5 6 1
## AAGACAGATTCGGA.1 AAGACAGATTGGCA.1 AAGAGATGAACAGA.1 AAGAGATGCAAAGA.1
## 2 0 0 0
## AAGAGATGCCGATA.1 AAGAGATGTACGAC.1 AAGAGATGTGCAAC.1 AAGAGATGTTGCTT.1
## 3 0 0 9
## AAGATGGAAGACTC.1 AAGATGGACGGTAT.1 AAGATGGAGTCAAC.1 AAGATTACACACCA.1
## 1 0 2 4
## AAGATTACGAATCC.1 AAGATTACGCTATG.1 AAGATTACGGTTTG.1 AAGCAAGACCCTCA.1
## 0 1 5 0
## AAGCAAGAGGTATC.1 AAGCAAGATTCACT.1 AAGCACTGAGGGTG.1 AAGCACTGCCGCTT.1
## 2 4 4 6
## AAGCACTGGAATGA.1 AAGCACTGTTCGCC.1 AAGCCAACCCGCTT.1 AAGCCAACGCCATA.1
## 0 0 2 4
## AAGCCAACGTGTCA.1 AAGCCAACTCTCCG.1 AAGCCAACTGACCA.1 AAGCCATGGTCACA.1
## 1 0 8 7
## AAGCCATGGTCTTT.1 AAGCCATGTCCTCG.1 AAGCCATGTCGTTT.1 AAGCCATGTGACTG.1
## 8 6 1 6
## AAGCCATGTTCGCC.1 AAGCCTGAAACGTC.1 AAGCCTGAAGCTCA.1 AAGCGACTAGTCAC.1
## 1 1 0 10
## AAGCGACTCCACAA.1 AAGCGACTGCAGTT.1 AAGCGACTGTACAC.1 AAGCGACTTAAAGG.1
## 1 1 0 0
## AAGCGTACTACAGC.1 AAGCGTACTCTGGA.1 AAGCGTACTGTCAG.1 AAGGCTACAAGGGC.1
## 0 1 2 3
## AAGGCTACATCAGC.1 AAGGCTACCTACCC.1 AAGGCTACGAAAGT.1 AAGGCTACTGCTGA.1
## 7 0 1 3
## AAGGCTACTGTCAG.1 AAGGCTTGCAAGCT.1 AAGGCTTGCCCAAA.1 AAGGCTTGGAGAGC.1
## 9 6 2 10
## AAGGCTTGGCGTAT.1 AAGGCTTGGCTCCT.1 AAGGTCACAGCCTA.1 AAGGTCACCAAGCT.1
## 1 1 5 2
## AAGGTCACCTTGTT.1 AAGGTCACGTCGAT.1 AAGGTCACTACTGG.1 AAGGTCTGCAGAGG.1
## 1 1 2 5
## AAGGTCTGCTCAGA.1 AAGGTCTGCTCTAT.1 AAGGTCTGGACAGG.1 AAGGTCTGTTCAGG.1
## 0 0 4 0
## AAGGTGCTAAGGGC.1 AAGGTGCTAATCGC.1 AAGGTGCTCTGATG.1 AAGGTGCTGGTTCA.1
## 3 1 0 3
## AAGGTGCTGTCTTT.1 AAGGTGCTTCCGAA.1 AAGGTGCTTGGATC.1 AAGGTGCTTTCACT.1
## 0 0 1 2
## AAGTAACTCTCTCG.1 AAGTAACTTACGAC.1 AAGTAGGACAGGAG.1 AAGTAGGACTAGCA.1
## 2 1 0 1
## AAGTAGGATCGCAA.1 AAGTAGGATTGAGC.1 AAGTATACCTAGAC.1 AAGTATACTACAGC.1
## 4 1 0 5
## AAGTATACTCTAGG.1 AAGTATACTTCTCA.1 AAGTCCGAAATGCC.1 AAGTCCGAATCGGT.1
## 0 0 1 4
## AAGTCCGACCTTCG.1 AAGTCCGACTCTTA.1 AAGTCCGAGGTAAA.1 AAGTCTCTCGAACT.1
## 4 0 5 1
## AAGTCTCTTCATTC.1 AAGTCTCTTTGCTT.1 AAGTGCACAACGAA.1 AAGTGCACAAGCAA.1
## 6 3 1 1
## AAGTGCACGTTAGC.1 AAGTGCACTGCCAA.1 AAGTGGCTGTCTAG.1 AAGTTATGACACTG.1
## 1 0 0 0
## AAGTTATGGAACTC.1 AAGTTATGTACGCA.1 AAGTTATGTTCACT.1 AAGTTATGTTTCGT.1
## 0 5 2 0
## AAGTTCCTAAACAG.1 AAGTTCCTAACGAA.1 AAGTTCCTAGCCTA.1 AAGTTCCTCCCGTT.1
## 1 8 5 3
## AAGTTCCTGAAACA.1 AAGTTCCTGACGAG.1 AAGTTCCTGGTGGA.11 AAGTTCCTGTATCG.1
## 0 7 7 3
## AAGTTCCTGTTCGA.1 AAGTTCCTTGCTCC.1 AAGTTCCTTTCCCG.1 AATAACACATACCG.1
## 1 2 1 7
## AATAACACTCCGTC.1 AATAACACTGCTGA.1 AATAACACTGGTCA.1 AATAAGCTAGAGGC.1
## 5 2 9 1
## AATAAGCTTGTAGC.1 AATAAGCTTGTGCA.1 AATAAGCTTTCCGC.1 AATACCCTACCTCC.1
## 0 0 9 1
## AATACCCTCGTGAT.11 AATACTGACCTGTC.11 AATACTGACTGGTA.1 AATACTGAGGACTT.1
## 0 2 5 1
## AATACTGATCACGA.11 AATAGGGAACCCAA.1 AATAGGGAACTACG.1 AATAGGGAGTCCTC.1
## 4 4 1 11
## AATAGGGATCAGGT.1 AATAGGGATTAGGC.1 AATAGGGATTCTCA.1 AATAGGGATTCTGT.1
## 1 4 0 5
## AATATCGAATGTCG.1 AATATCGACACCAA.1 AATATCGACTCTCG.1 AATATCGACTTTAC.1
## 0 0 3 8
## AATATCGAGAGGCA.11 AATATCGAGCGTAT.1 AATATCGAGTCGAT.1 AATCAAACCAGGAG.1
## 2 0 4 0
## AATCAAACTGATGC.1 AATCAAACTGGTCA.1 AATCAAACTGTCTT.1 AATCAAACTTAGGC.1
## 2 1 3 8
## AATCCGGAAGCAAA.1 AATCCGGAAGTGCT.1 AATCCGGACTCGCT.1 AATCCGGATCGTTT.1
## 0 0 4 1
## AATCCGGATCTCTA.1 AATCCGGATGACCA.1 AATCCTACACGTGT.1 AATCCTACCGCCTT.1
## 0 2 1 0
## AATCCTACCTCCAC.1 AATCCTACGAATCC.1 AATCCTACGGTTTG.1 AATCCTACTCACGA.1
## 7 8 0 1
## AATCCTACTCGCCT.1 AATCCTTGATGTCG.1 AATCCTTGCATGGT.11 AATCCTTGCTGGAT.1
## 6 0 0 0
## AATCCTTGGTCGTA.1 AATCCTTGTGGATC.1 AATCCTTGTGGTTG.1 AATCGGTGACCCAA.1
## 1 1 0 1
## AATCGGTGCGAACT.1 AATCGGTGCGTAGT.1 AATCGGTGCTAAGC.1 AATCGGTGTTGAGC.1
## 0 0 3 0
## AATCTAGAACACGT.1 AATCTAGAATAAGG.1 AATCTAGACGACTA.1 AATCTAGAGCGTAT.1
## 10 6 0 0
## AATCTAGATATCGG.1 AATCTAGATCTTTG.1 AATCTCACAAGAGT.1 AATCTCACGCTCCT.1
## 0 3 3 5
## AATCTCTGAGAGGC.1 AATCTCTGAGCCTA.1 AATCTCTGCAAAGA.1 AATCTCTGCCCAAA.1
## 2 8 4 4
## AATCTCTGCGACAT.1 AATCTCTGCGTCTC.1 AATCTCTGCTATTC.1 AATCTCTGGAACCT.1
## 5 0 0 0
## AATCTCTGGTCTGA.1 AATGAGGAAGGTCT.1 AATGAGGACTATTC.1 AATGAGGACTCAGA.1
## 1 1 1 5
## AATGAGGAGTATCG.1 AATGAGGATGCCAA.1 AATGAGGATGTAGC.11 AATGATACGTTTCT.1
## 0 0 4 3
## AATGATACTTGAGC.1 AATGCGTGCTGTGA.1 AATGCGTGTACAGC.1 AATGCGTGTCCAAG.1
## 2 1 4 2
## AATGCGTGTGTTCT.1 AATGGAGAGCAGTT.1 AATGGAGAGGCAAG.1 AATGGCTGAACTGC.1
## 1 2 2 0
## AATGGCTGCTGGTA.1 AATGGCTGTCAGAC.1 AATGGCTGTGGTCA.1 AATGTAACAAACAG.1
## 2 8 0 1
## AATGTAACCGTGTA.1 AATGTAACCTGTTT.1 AATGTAACGTCATG.1 AATGTAACTTCGTT.1
## 2 2 3 8
## AATGTAACTTGGCA.1 AATGTCCTACGTTG.11 AATGTCCTAGTACC.1 AATGTCCTATTCTC.1
## 0 0 0 0
## AATGTCCTCCGAAT.1 AATGTCCTCGAACT.1 AATGTCCTGTACGT.11 AATGTCCTTGGGAG.1
## 2 2 0 0
## AATGTTGAAACCGT.1 AATGTTGAAGGGTG.1 AATGTTGACGCAAT.1 AATTACGAAAGAAC.1
## 7 0 0 1
## AATTACGACCTTTA.1 AATTACGACTGGAT.1 AATTACGAGAATGA.1 AATTCCTGAAGGTA.1
## 1 0 2 0
## AATTCCTGACACAC.1 AATTCCTGCATTTC.1 AATTCCTGGTACAC.1 AATTGATGCGTTAG.1
## 2 11 1 0
## AATTGATGCTCATT.1 AATTGATGGGTCTA.1 AATTGATGTCAGAC.1 AATTGTGACATCAG.1
## 4 1 3 0
## AATTGTGACTTCTA.1 AATTGTGATGTGAC.1 AATTGTGATTTCGT.1 ACAAAGGAAGCACT.1
## 2 4 2 3
## ACAAAGGAGACTAC.1 ACAAAGGAGTACGT.1 ACAAAGGATCAGTG.1 ACAAAGGATGGGAG.1
## 7 7 4 4
## ACAAATTGAGACTC.1 ACAAATTGCTGAAC.1 ACAAATTGGTTGTG.1 ACAAATTGTAGAAG.11
## 5 7 0 1
## ACAACCGACAAAGA.1 ACAACCGAGGTGGA.1 ACAACCGATGTCAG.1 ACAAGAGAAGAGGC.1
## 2 4 3 2
## ACAAGAGACGCATA.1 ACAAGAGACTAGCA.1 ACAAGAGAGTTGAC.1 ACAAGAGATAGAAG.1
## 0 3 0 8
## ACAAGAGATCTTCA.1 ACAAGAGATTGTGG.1 ACAAGCACATTGGC.1 ACAAGCACCGCAAT.1
## 3 8 1 1
## ACAAGCACCTTCTA.1 ACAAGCACTACGCA.1 ACAATAACATTCCT.1 ACAATAACCAGCTA.1
## 4 7 4 0
## ACAATAACCCTGAA.1 ACAATAACTCGATG.1 ACAATCCTATCAGC.1 ACAATCCTATTCGG.1
## 1 1 0 2
## ACAATCCTCCTCCA.1 ACAATCCTCTCGCT.1 ACAATCCTGACAGG.1 ACAATCCTGTGTCA.1
## 1 0 4 12
## ACAATCCTTAAGCC.1 ACAATCCTTGGCAT.1 ACAATTGAAAAGCA.1 ACAATTGAAAGGCG.1
## 0 1 5 2
## ACAATTGAACGGAG.1 ACAATTGAAGATGA.1 ACAATTGACATTCT.1 ACAATTGAGAATAG.1
## 0 1 0 5
## ACAATTGAGAGGTG.1 ACAATTGATTGTCT.1 ACACAGACACGGTT.1 ACACAGACATGTGC.1
## 1 5 0 2
## ACACAGACCGTTGA.1 ACACAGACTTCTAC.1 ACACAGACTTGACG.1 ACACAGACTTGCGA.1
## 7 1 1 0
## ACACATCTACACCA.1 ACACATCTCGCCTT.11 ACACCAGAAAGGCG.1 ACACCAGAAATCGC.1
## 0 11 3 0
## ACACCAGAATGCTG.1 ACACCAGAGACGGA.1 ACACCAGAGATGAA.1 ACACCAGAGCGTTA.1
## 4 2 1 5
## ACACCAGAGTAAAG.1 ACACCAGATGACCA.1 ACACCAGATTCGTT.1 ACACCCTGACGTGT.1
## 1 1 0 0
## ACACCCTGGTAAAG.1 ACACCCTGGTTGAC.1 ACACCCTGTCAGAC.1 ACACCCTGTCCAGA.1
## 2 4 3 11
## ACACCCTGTTGGCA.1 ACACGAACCCTGAA.1 ACACGAACCTCTAT.1 ACACGAACGTCTAG.1
## 3 1 5 1
## ACACGAACGTTGAC.1 ACACGAACTTGTCT.1 ACACGATGAAAAGC.1 ACACGATGAAGCCT.1
## 0 6 7 0
## ACACGATGACCACA.1 ACACGATGACCTTT.1 ACACGATGACTTTC.1 ACACGATGCTGGAT.1
## 2 4 8 0
## ACACGATGGGTCAT.1 ACACGATGTTCAGG.1 ACACGTGAGAATCC.1 ACACGTGAGCTTAG.1
## 2 1 5 0
## ACACGTGAGTATGC.1 ACACGTGATCCCAC.1 ACACGTGATCCCGT.1 ACACGTGATGAACC.1
## 0 0 6 8
## ACACGTGATGGTCA.1 ACAGACACACGGAG.1 ACAGACACCGAGAG.1 ACAGACACCTAAGC.11
## 0 0 0 0
## ACAGACACGGTAAA.1 ACAGACACTCAGGT.1 ACAGACACTCTTAC.1 ACAGCAACCATGGT.1
## 5 0 3 0
## ACAGCAACGAACTC.1 ACAGCAACGAGACG.1 ACAGCAACTATGCG.1 ACAGCAACTGAGGG.1
## 1 1 0 2
## ACAGGTACATGACC.1 ACAGGTACCGAGTT.1 ACAGGTACCGTGTA.1 ACAGGTACGATGAA.11
## 0 1 0 5
## ACAGGTACGCCCTT.1 ACAGGTACGGACTT.1 ACAGGTACTGCTCC.1 ACAGTCGACATGGT.1
## 0 4 0 0
## ACAGTCGAGAGGAC.1 ACAGTCGATTCGGA.1 ACAGTGACATGTGC.1 ACAGTGACCACCAA.1
## 4 0 6 6
## ACAGTGACCCACCT.1 ACAGTGACGAGGAC.1 ACAGTGACGGTACT.1 ACAGTGACTGCGTA.1
## 3 3 9 1
## ACAGTGACTGTCCC.1 ACAGTGTGAAGATG.1 ACAGTGTGAAGTGA.1 ACAGTGTGACGGGA.1
## 1 0 2 1
## ACAGTGTGAGATGA.1 ACAGTGTGCCCAAA.1 ACAGTGTGGCCTTC.1 ACAGTGTGGTTTCT.1
## 0 0 10 11
## ACAGTGTGTGCTGA.1 ACAGTGTGTGGATC.1 ACAGTTCTCTGATG.1 ACAGTTCTCTTAGG.1
## 3 0 1 2
## ACATACCTGTTGAC.1 ACATCACTCAGTCA.1 ACATCACTCTGTTT.1 ACATCACTGGAGGT.1
## 9 2 0 2
## ACATCACTGGTGGA.1 ACATCACTGTTTCT.1 ACATGGTGACCCTC.1 ACATGGTGACGCAT.1
## 1 0 0 5
## ACATGGTGACGGAG.1 ACATGGTGCCTATT.1 ACATGGTGCGTTAG.1 ACATGGTGCTCCCA.1
## 3 0 1 1
## ACATGGTGCTGGTA.1 ACATGGTGGGTATC.1 ACATGGTGTGCGTA.1 ACATTCTGCCCTAC.1
## 0 5 1 1
## ACATTCTGCGAATC.1 ACATTCTGCTACTT.1 ACATTCTGGTAGCT.1 ACCAACGAACTGTG.1
## 6 2 1 0
## ACCAACGACCACAA.1 ACCAACGATTGAGC.1 ACCACAGAACGTGT.1 ACCACCTGCGATAC.1
## 0 5 9 5
## ACCACCTGCTTCTA.1 ACCACCTGTCTATC.1 ACCACGCTGACGGA.1 ACCACGCTTCCTCG.1
## 4 1 0 4
## ACCACGCTTGGATC.1 ACCAGCCTCTTATC.1 ACCAGCCTTCCCAC.1 ACCAGCCTTTATCC.1
## 1 6 0 7
## ACCAGCCTTTGGCA.1 ACCAGTGAAATGCC.1 ACCAGTGAGACGTT.1 ACCATTACATGGTC.1
## 3 0 3 0
## ACCATTACGCGGAA.1 ACCATTTGCCGCTT.1 ACCATTTGCTCCCA.1 ACCATTTGTTCCAT.1
## 1 5 1 4
## ACCATTTGTTGACG.1 ACCCAAGAAGCACT.1 ACCCAAGAGAAACA.1 ACCCAAGAGAAGGC.1
## 9 4 0 0
## ACCCAAGAGCTAAC.1 ACCCACTGACAGTC.1 ACCCACTGACGTTG.1 ACCCACTGGGAAAT.1
## 1 7 1 1
## ACCCACTGGGTTAC.1 ACCCACTGTAAGCC.1 ACCCACTGTAAGGA.1 ACCCACTGTGGAGG.1
## 7 0 3 1
## ACCCAGCTAGTCAC.1 ACCCAGCTAGTCTG.1 ACCCGTACAAAGTG.1 ACCCGTACAGCGGA.1
## 10 3 1 2
## ACCCGTACAGCGTT.11 ACCCGTACCCTGAA.1 ACCCGTACCGTGTA.1 ACCCGTACGAGCTT.1
## 1 1 0 0
## ACCCGTACGTCTAG.1 ACCCGTACTAAAGG.1 ACCCGTTGATCTTC.1 ACCCGTTGCATTTC.1
## 0 1 10 7
## ACCCGTTGGAGAGC.1 ACCCGTTGGCGTAT.1 ACCCGTTGTGACAC.1 ACCCTCGACGAGAG.1
## 1 1 10 2
## ACCCTCGACGATAC.1 ACCCTCGACGTAGT.1 ACCCTCGAGGTACT.1 ACCCTCGAGTATGC.1
## 1 0 6 2
## ACCCTCGAGTCTAG.1 ACCCTCGATGTGCA.1 ACCCTCGATTCGCC.1 ACCGAAACATTGGC.1
## 4 0 1 6
## ACCGAAACTACTTC.1 ACCGCGGAAAGATG.1 ACCGCGGAAAGTGA.1 ACCGCGGACTGATG.1
## 4 6 10 12
## ACCGCGGATGGTAC.1 ACCGTGCTTTGCTT.1 ACCTATTGAATGCC.1 ACCTATTGACCGAT.1
## 0 1 1 2
## ACCTATTGATTCTC.1 ACCTATTGGAAGGC.1 ACCTATTGGCGAGA.1 ACCTATTGGTCGAT.1
## 0 4 1 0
## ACCTATTGTTCACT.1 ACCTCCGAACTGTG.1 ACCTCCGAAGGAGC.1 ACCTCCGAATTGGC.1
## 0 1 3 2
## ACCTCCGACACTCC.11 ACCTCCGACCTTAT.1 ACCTCCGATGGTTG.1 ACCTCCGATTCATC.1
## 0 8 0 5
## ACCTCGTGCAAGCT.1 ACCTCGTGCATACG.1 ACCTCGTGTATCTC.1 ACCTGAGAAAAGTG.1
## 5 0 2 1
## ACCTGAGAACACGT.1 ACCTGAGAACGTTG.1 ACCTGAGAGTCGAT.1 ACCTGAGATCCGTC.1
## 1 0 1 4
## ACCTGAGATCCTTA.1 ACCTGAGATGCTAG.11 ACCTGAGATGGTTG.1 ACCTGGCTCGTAAC.1
## 1 4 6 0
## ACCTGGCTGACGTT.1 ACCTTTGAAAGCCT.1 ACCTTTGACGTTGA.1 ACCTTTGATCGCAA.1
## 7 1 9 0
## ACCTTTGATGCATG.1 ACCTTTGATGGATC.1 ACCTTTGATTCTTG.1 ACGAACACTAGACC.1
## 1 8 0 0
## ACGAACTGCAACCA.1 ACGAACTGCTACGA.1 ACGAACTGGCAAGG.1 ACGAACTGGCTAAC.1
## 2 0 6 1
## ACGAACTGGTATGC.1 ACGAACTGTATCTC.1 ACGAACTGTCCAGA.1 ACGAAGCTCTTGGA.1
## 2 0 4 6
## ACGAAGCTTCTACT.1 ACGACAACTAAGGA.1 ACGACAACTGGTCA.1 ACGACCCTAGATCC.1
## 1 7 1 5
## ACGACCCTAGCACT.1 ACGACCCTATGCTG.1 ACGACCCTCAGTCA.1 ACGACCCTCTCTCG.1
## 5 0 4 1
## ACGACCCTCTGAGT.1 ACGACCCTCTGTCC.1 ACGACCCTGGTAGG.1 ACGAGGGACGTTGA.1
## 0 7 2 5
## ACGAGGGAGAATCC.1 ACGAGGGAGGGAGT.1 ACGAGGGATAGTCG.1 ACGAGTACCAGCTA.1
## 8 1 0 1
## ACGAGTACCCCGTT.1 ACGAGTACCTCAAG.1 ACGAGTACCTCGAA.1 ACGAGTACTATGGC.11
## 3 3 1 9
## ACGAGTACTCGATG.1 ACGAGTACTGAGGG.1 ACGATCGACATTTC.1 ACGATCGACGGTAT.1
## 0 2 0 3
## ACGATCGAGGAACG.1 ACGATCGAGTACAC.1 ACGATCGATCTAGG.1 ACGATGACATCTCT.1
## 1 4 0 1
## ACGATGACGTTACG.1 ACGATGACTGAGGG.1 ACGATTCTCTATTC.1 ACGATTCTGATACC.1
## 0 8 3 0
## ACGATTCTGTGTAC.1 ACGATTCTTCGACA.1 ACGATTCTTGCCAA.1 ACGCAATGACGGTT.1
## 9 0 0 4
## ACGCAATGGCGTAT.1 ACGCACCTACCTGA.1 ACGCACCTATCGTG.1 ACGCACCTCAACTG.1
## 1 5 0 8
## ACGCACCTGAACTC.1 ACGCACCTGACGTT.1 ACGCACCTGAGGAC.1 ACGCACCTGCATCA.1
## 2 1 6 4
## ACGCACCTGGATTC.1 ACGCACCTTCTGGA.1 ACGCACCTTGGGAG.1 ACGCCACTACTAGC.1
## 2 1 7 1
## ACGCCACTATGCCA.1 ACGCCACTCAACCA.1 ACGCCACTCAATCG.11 ACGCCACTCCCACT.1
## 0 0 5 5
## ACGCCACTCCGAAT.1 ACGCCACTCTTACT.1 ACGCCACTCTTCTA.1 ACGCCACTGAAGGC.1
## 7 0 7 0
## ACGCCACTTCAAGC.1 ACGCCACTTGGATC.1 ACGCCACTTTTCAC.1 ACGCCGGAAACGGG.1
## 0 1 1 1
## ACGCCGGAAGACTC.1 ACGCCGGACCGAAT.1 ACGCCGGACCTTTA.1 ACGCCGGAGCGGAA.1
## 3 0 1 9
## ACGCCGGATATCGG.1 ACGCCTTGCCGTTC.1 ACGCCTTGCTTCTA.1 ACGCCTTGGTTAGC.1
## 8 7 6 4
## ACGCCTTGTAAAGG.1 ACGCCTTGTCCCGT.1 ACGCCTTGTCGATG.1 ACGCCTTGTCTTTG.1
## 0 4 0 2
## ACGCGGTGACAGTC.1 ACGCGGTGAGCACT.1 ACGCGGTGAGCATC.1 ACGCGGTGGGAGTG.1
## 7 2 9 3
## ACGCGGTGGTCGAT.1 ACGCGGTGTTCAGG.1 ACGCTCACAGTCTG.1 ACGCTCACCTTCTA.1
## 7 1 1 1
## ACGCTCACGGTAGG.1 ACGCTCACGTAGCT.1 ACGCTCACTTGGCA.1 ACGCTGCTGACAGG.1
## 0 0 2 5
## ACGCTGCTGGTACT.1 ACGCTGCTGTTGGT.1 ACGCTGCTTGAAGA.1 ACGGAACTAGACTC.1
## 0 9 0 1
## ACGGAACTCATACG.1 ACGGAACTGAGGGT.1 ACGGAACTTCCCGT.1 ACGGAACTTGCTCC.1
## 1 2 1 4
## ACGGAGGACTACCC.1 ACGGATTGCTCAAG.1 ACGGATTGCTGATG.1 ACGGATTGCTTCTA.1
## 0 5 1 0
## ACGGATTGGAATAG.1 ACGGATTGGGCAAG.1 ACGGATTGTCGTTT.1 ACGGATTGTGTAGC.1
## 3 4 0 1
## ACGGCGTGCACACA.1 ACGGCGTGCTGACA.1 ACGGCGTGGAGCAG.1 ACGGCTCTATCGTG.1
## 1 0 4 6
## ACGGCTCTGAGGGT.1 ACGGCTCTTCTGGA.1 ACGGCTCTTGTCTT.1 ACGGGAGAAGCAAA.1
## 1 1 1 1
## ACGGGAGACCTTGC.1 ACGGGAGAGCAAGG.1 ACGGGAGAGGTCAT.1 ACGGGAGATAAGGA.1
## 0 1 7 2
## ACGGGAGATCCCAC.1 ACGGGAGATGAACC.1 ACGGTAACCAACTG.1 ACGGTAACCTCGCT.1
## 0 1 0 2
## ACGGTAACGCGAGA.1 ACGGTAACGGGCAA.1 ACGGTATGCTGTTT.1 ACGGTATGGCTCCT.1
## 0 11 0 6
## ACGGTATGGTTGGT.1 ACGGTATGTTCACT.1 ACGGTCCTAAAACG.1 ACGGTCCTAGCTCA.1
## 0 1 0 7
## ACGGTCCTCAGATC.1 ACGGTCCTCTCCCA.1 ACGGTCCTGAACTC.1 ACGGTCCTGCATAC.11
## 7 0 0 1
## ACGGTCCTGTCTAG.1 ACGGTCCTTTGGTG.1 ACGTAGACATCTCT.1 ACGTAGACCAGTCA.1
## 2 3 3 10
## ACGTCAGAAAGGCG.1 ACGTCAGAACCTGA.1 ACGTCAGAATGACC.1 ACGTCAGAGCTTCC.1
## 4 2 0 1
## ACGTCAGATGAAGA.1 ACGTCCTGACTTTC.1 ACGTCCTGGGTGGA.1 ACGTCCTGTCATTC.11
## 3 1 2 0
## ACGTCGCTAGTAGA.1 ACGTCGCTGGCGAA.1 ACGTCGCTTATGCG.1 ACGTCGCTTTGACG.1
## 0 2 8 1
## ACGTGATGACCAAC.1 ACGTGATGTATCTC.1 ACGTGCCTAGCATC.1 ACGTGCCTCGCCTT.1
## 9 11 3 1
## ACGTGCCTCTAGTG.1 ACGTGCCTGGAGTG.1 ACGTGCCTGTACGT.1 ACGTTACTCACTCC.1
## 1 0 1 6
## ACGTTACTGCGTTA.1 ACGTTACTGGACTT.1 ACGTTACTTATGCG.1 ACGTTACTTCTAGG.1
## 7 3 0 1
## ACGTTACTTGTCAG.1 ACGTTGGAAAGGTA.1 ACGTTGGAACTGGT.1 ACGTTGGACTTGAG.1
## 2 1 0 0
## ACGTTGGATCGTGA.1 ACGTTGGATGAACC.1 ACGTTGGATGGTTG.1 ACGTTTACGAGCAG.1
## 0 1 0 1
## ACTAAAACATAAGG.1 ACTAAAACATCTTC.1 ACTAAAACCACTCC.1 ACTAAAACCACTGA.1
## 3 0 1 3
## ACTAAAACTCATTC.1 ACTAAAACTTCGGA.1 ACTAAAACTTGGCA.1 ACTACGGAGAGCTT.1
## 0 3 9 0
## ACTACGGATTTACC.1 ACTACTACAGCGGA.1 ACTACTACAGTCAC.1 ACTACTACCTAAGC.1
## 1 0 10 1
## ACTACTACGCTCCT.1 ACTAGGTGCAGGAG.1 ACTAGGTGCCGCTT.1 ACTAGGTGCTCAGA.1
## 10 0 2 2
## ACTAGGTGGGCATT.1 ACTAGGTGTGCTTT.1 ACTATCACAACGTC.1 ACTATCACGCCAAT.1
## 1 1 9 1
## ACTATCACTGAGAA.1 ACTCAGGAAGATCC.1 ACTCAGGAAGATGA.1 ACTCAGGACTATTC.1
## 3 0 2 9
## ACTCAGGATCTAGG.1 ACTCCCGACTTCGC.1 ACTCCCGAGCTCCT.1 ACTCCCGATACGAC.1
## 0 1 5 1
## ACTCCTCTAGCACT.1 ACTCCTCTAGGGTG.1 ACTCCTCTCAATCG.1 ACTCCTCTCCCTTG.1
## 0 5 1 1
## ACTCCTCTCTGTAG.1 ACTCCTCTGTAAGA.1 ACTCCTCTGTGAGG.1 ACTCCTCTTGGTCA.1
## 10 0 1 0
## ACTCGAGACTTGTT.11 ACTCGAGAGCCAAT.1 ACTCGAGAGTTTGG.1 ACTCGCACACCAAC.1
## 1 2 2 3
## ACTCGCACAGCCAT.1 ACTCGCACATGCCA.1 ACTCGCACCTTAGG.1 ACTCGCACGGTATC.1
## 2 1 4 2
## ACTCGCACGTAGCT.1 ACTCGCACTGCACA.1 ACTCGCACTGTTCT.1 ACTCTATGAGATCC.11
## 6 0 2 1
## ACTCTATGCCAAGT.1 ACTCTATGCCTTTA.1 ACTCTATGGGAAGC.1 ACTCTATGGTACGT.11
## 1 0 11 0
## ACTCTATGTGGTCA.1 ACTCTCCTAGCAAA.1 ACTCTCCTGGTAGG.1 ACTCTCCTTGAAGA.1
## 0 0 4 0
## ACTCTCCTTGCTTT.1 ACTCTCCTTTGTGG.1 ACTGAGACAACGTC.1 ACTGAGACCCACCT.1
## 2 3 0 9
## ACTGAGACGCGATT.1 ACTGAGACGGAACG.1 ACTGAGACGTGTAC.1 ACTGAGACTCAGGT.1
## 2 3 0 0
## ACTGCCACGTCATG.1 ACTGCCACTCAGAC.1 ACTGCCTGACTGTG.1 ACTGCCTGCCGTTC.1
## 2 1 0 6
## ACTGCCTGCTGACA.1 ACTGCCTGGGCAAG.1 ACTGCCTGGTGCTA.1 ACTGCCTGTGGAGG.1
## 1 5 1 1
## ACTGGCCTAGAATG.1 ACTGGCCTAGCATC.1 ACTGGCCTCACTAG.1 ACTGGCCTCTACTT.1
## 2 3 0 0
## ACTGGCCTCTTAGG.1 ACTGGCCTGGACAG.1 ACTGGCCTGGGATG.1 ACTGGCCTGTCTTT.1
## 4 0 4 1
## ACTGGCCTTCTCCG.1 ACTGGCCTTGTGGT.1 ACTGTGGAACGGAG.1 ACTGTGGAACTGGT.1
## 9 6 0 0
## ACTGTGGATGCTAG.1 ACTGTGGATGGTGT.1 ACTGTTACATGTCG.1 ACTGTTACCAAAGA.1
## 1 9 2 0
## ACTGTTACCGTGTA.1 ACTGTTACGTATGC.1 ACTGTTACGTGCTA.1 ACTTAAGAAGCGTT.1
## 1 1 0 0
## ACTTAAGAATTGGC.1 ACTTAAGATGCACA.1 ACTTAGCTTCGTGA.1 ACTTCAACACGGAG.1
## 6 12 5 2
## ACTTCAACAGAATG.1 ACTTCAACCCACAA.1 ACTTCAACCCCTTG.1 ACTTCAACCTACTT.1
## 1 2 0 1
## ACTTCAACTTAGGC.1 ACTTCCCTCGGAGA.1 ACTTCCCTTTCTTG.11 ACTTCCCTTTTACC.1
## 2 0 0 0
## ACTTCTGAACGTGT.1 ACTTCTGAGGTTTG.1 ACTTCTGATACGCA.1 ACTTCTGATTACCT.1
## 3 1 0 4
## ACTTCTGATTCACT.1 ACTTGACTGAGCTT.1 ACTTGACTTGTGCA.1 ACTTGGGAAAAGTG.1
## 0 1 2 5
## ACTTGGGACAAAGA.1 ACTTGGGACCTCAC.1 ACTTGGGATGTGCA.1 ACTTGTACAGGCGA.1
## 5 7 3 7
## ACTTGTACATCGGT.1 ACTTGTACCTATGG.1 ACTTGTACGTAAGA.1 ACTTGTACTAAGGA.1
## 0 6 3 0
## ACTTGTACTACTTC.1 ACTTTGTGAAAAGC.1 ACTTTGTGATAAGG.1 ACTTTGTGATTTCC.1
## 2 1 0 2
## ACTTTGTGCGTGAT.1 AGAAACGAACCTAG.1 AGAAAGTGAGTCAC.1 AGAAAGTGCAGAGG.1
## 7 2 2 3
## AGAAAGTGGCAGTT.1 AGAAAGTGGTGTCA.1 AGAACAGAACGCAT.1 AGAACAGAGTGTAC.1
## 0 0 7 6
## AGAACAGATTCTTG.1 AGAACGCTCCACAA.1 AGAACGCTGTTTCT.1 AGAACGCTTCGCAA.1
## 5 3 0 2
## AGAAGATGCTTGCC.1 AGAATACTACTGTG.1 AGAATACTGGTAGG.1 AGAATACTTCCTGC.1
## 3 6 2 0
## AGAATACTTTCCGC.1 AGAATACTTTTCGT.1 AGAATGGAACCCTC.1 AGAATGGAACTACG.1
## 0 9 3 13
## AGAATGGACTAAGC.1 AGAATTTGAAACAG.1 AGAATTTGCGTGAT.1 AGAATTTGCTGAGT.1
## 2 0 3 5
## AGAATTTGGGATCT.1 AGAATTTGGGTGAG.1 AGAATTTGGTTCTT.1 AGAATTTGTGCACA.1
## 7 5 0 0
## AGAATTTGTTGCAG.1 AGACACACACCTAG.1 AGACACACAGTCAC.1 AGACACACAGTGTC.1
## 2 2 7 4
## AGACACACCACTTT.1 AGACACACCATTGG.1 AGACACACCTGATG.1 AGACACACCTGGAT.1
## 3 0 10 1
## AGACACACTATGCG.1 AGACACTGAAGCAA.1 AGACACTGAGTCGT.1 AGACACTGATTGGC.1
## 1 2 2 0
## AGACACTGCCGAAT.1 AGACACTGTAACCG.1 AGACACTGTACAGC.1 AGACACTGTCTCTA.1
## 1 4 5 0
## AGACACTGTCTTAC.1 AGACACTGTCTTTG.1 AGACACTGTTAGGC.1 AGACACTGTTCACT.1
## 3 3 13 0
## AGACCTGAAAGCCT.1 AGACCTGACGGTAT.1 AGACCTGACTTAGG.1 AGACCTGATCGTAG.1
## 1 4 2 10
## AGACGTACAGGCGA.1 AGACGTACCTCTTA.1 AGACGTACGAGATA.1 AGACGTACGAGGGT.1
## 2 6 1 8
## AGACGTACGGCGAA.1 AGACGTACTAGAGA.1 AGACTCGACATTCT.1 AGACTCGACTACCC.1
## 6 2 2 3
## AGACTCGAGGTACT.1 AGACTGACCCTCGT.1 AGACTGACTCCTAT.1 AGACTGACTCTCGC.1
## 1 0 10 1
## AGACTGACTTCTTG.1 AGACTTCTCCAACA.1 AGACTTCTGTGCTA.1 AGAGAAACATAAGG.1
## 1 1 0 4
## AGAGAAACCATCAG.1 AGAGAAACCTGTAG.1 AGAGAAACGGAAGC.1 AGAGAAACTCTTCA.1
## 1 2 2 1
## AGAGAAACTGATGC.1 AGAGAAACTTGAGC.1 AGAGAAACTTTCTG.1 AGAGAATGCTGTAG.1
## 5 5 4 3
## AGAGAATGGAGGTG.1 AGAGAATGGCTGTA.1 AGAGAATGGGGATG.1 AGAGATGAACCAGT.1
## 1 0 0 1
## AGAGATGAACCTGA.1 AGAGATGAGTTGGT.1 AGAGATGATGGAAA.1 AGAGATGATGGTCA.1
## 1 5 3 6
## AGAGATGATGTCGA.1 AGAGCGGACAACCA.1 AGAGCGGACCTCGT.1 AGAGCGGAGATAGA.1
## 0 3 1 2
## AGAGCGGATGATGC.1 AGAGCTACCGATAC.1 AGAGCTACTCGCAA.1 AGAGCTACTCGTGA.1
## 5 0 2 9
## AGAGGTCTACACGT.1 AGAGGTCTACGACT.1 AGAGGTCTGAAACA.1 AGAGGTCTGCGAGA.1
## 1 6 0 4
## AGAGGTCTGTACCA.1 AGAGTCACAAGCAA.1 AGAGTCACACCTAG.1 AGAGTCACCGATAC.1
## 4 1 5 1
## AGAGTCACTGCTCC.1 AGAGTCTGACGTAC.1 AGAGTCTGCTCAAG.1 AGAGTGCTCGTGAT.1
## 1 4 0 0
## AGAGTGCTGCAGTT.1 AGAGTGCTGGCAAG.1 AGAGTGCTGGTAAA.1 AGAGTGCTGTTGAC.1
## 3 1 2 0
## AGATATACACGCTA.1 AGATATACCGAATC.1 AGATATACGTTGGT.1 AGATATTGGCTCCT.1
## 0 1 1 0
## AGATATTGGCTTAG.1 AGATATTGGGTATC.1 AGATATTGTGGAGG.1 AGATCGTGCCAAGT.1
## 0 1 2 1
## AGATCGTGTTCCCG.1 AGATCTCTTGGTCA.1 AGATCTCTTTCGGA.1 AGATTAACCACCAA.1
## 7 1 7 9
## AGATTAACCCTGTC.1 AGATTAACCGTAAC.1 AGATTAACCGTCTC.1 AGATTAACGACAGG.1
## 11 7 1 5
## AGATTAACGGAGTG.1 AGATTAACGGCAAG.1 AGATTAACGGTGTT.11 AGATTAACTATTCC.1
## 0 1 2 4
## AGATTAACTGAAGA.11 AGATTAACTTCACT.1 AGATTCCTAGTCTG.1 AGATTCCTGAATGA.1
## 1 0 1 0
## AGATTCCTGGTAGG.1 AGATTCCTGTCTAG.1 AGATTCCTGTTGTG.1 AGATTCCTTTCTTG.1
## 0 1 0 0
## AGCAAAGACTTTAC.1 AGCAACACCGAGAG.11 AGCAACACGACGGA.1 AGCAACACGATACC.1
## 3 1 6 8
## AGCAACACGGACAG.1 AGCAACACGGACGA.1 AGCAACACGGTTAC.1 AGCAACACTGCCTC.1
## 9 4 0 8
## AGCAAGCTAAGGTA.1 AGCAAGCTAGCACT.1 AGCAAGCTCCCAAA.1 AGCAAGCTCGCAAT.1
## 6 11 2 1
## AGCAAGCTTGGTAC.1 AGCAAGCTTGGTCA.1 AGCAAGCTTGTGGT.1 AGCACAACCCGCTT.1
## 3 0 0 1
## AGCACAACCGGAGA.1 AGCACAACGAACTC.1 AGCACTGAAGCCTA.1 AGCACTGAATAAGG.1
## 2 4 0 0
## AGCACTGAATGACC.1 AGCACTGAATGCCA.1 AGCACTGACCTTGC.1 AGCACTGATTATCC.1
## 0 1 1 4
## AGCATCGAACTCAG.1 AGCATCGAGGGTGA.1 AGCATCGATGAGAA.1 AGCATCGATTCGCC.1
## 0 4 4 0
## AGCATGACAGCTCA.1 AGCATGACGCTAAC.1 AGCATGACGTAAGA.1 AGCATGACTTACTC.1
## 0 1 3 1
## AGCATTCTAAGTAG.1 AGCATTCTACGTGT.1 AGCATTCTAGTCAC.1 AGCATTCTGAGCTT.1
## 2 1 5 6
## AGCATTCTTAGAAG.1 AGCCAATGAGTGCT.1 AGCCAATGCAGTCA.1 AGCCAATGCCTATT.1
## 0 0 7 0
## AGCCAATGGTCTAG.1 AGCCAATGGTTCTT.1 AGCCAATGTCAGGT.1 AGCCAATGTGCTTT.1
## 6 1 3 1
## AGCCAATGTTTGGG.1 AGCCACCTAGAATG.1 AGCCACCTCCCTAC.1 AGCCACCTTGAAGA.1
## 4 1 2 0
## AGCCACCTTGTAGC.1 AGCCACCTTGTTCT.1 AGCCGGACCGAATC.1 AGCCGGACCGTCTC.1
## 3 5 1 2
## AGCCGGACCTCTCG.1 AGCCGGACTCCAGA.1 AGCCGGTGACGTGT.1 AGCCGGTGAGAGAT.1
## 8 3 8 0
## AGCCGGTGAGAGGC.1 AGCCGGTGCCTTCG.1 AGCCGGTGCTACTT.1 AGCCGGTGCTGACA.1
## 0 2 0 9
## AGCCGGTGGAATAG.1 AGCCGGTGTAGAAG.1 AGCCGTCTACAGTC.1 AGCCGTCTTGAGAA.1
## 3 10 1 0
## AGCCTCACAAAAGC.1 AGCCTCACACGACT.1 AGCCTCACACGTAC.1 AGCCTCACCCCACT.1
## 0 0 6 2
## AGCCTCACCGCTAA.1 AGCCTCACCTCCAC.1 AGCCTCACGGTCAT.1 AGCCTCACGTCCTC.1
## 1 6 3 0
## AGCCTCACTAACCG.11 AGCCTCACTGAAGA.1 AGCCTCTGACTGGT.11 AGCCTCTGCCCAAA.1
## 1 2 0 0
## AGCCTCTGTATCTC.1 AGCCTCTGTGTTCT.1 AGCCTCTGTTGCGA.1 AGCGAACTAAAACG.1
## 2 10 2 8
## AGCGAACTAATGCC.1 AGCGAACTCCATGA.1 AGCGAACTGAGCAG.1 AGCGAACTGCTACA.1
## 0 11 6 7
## AGCGAACTGCTGTA.1 AGCGAACTTATGCG.1 AGCGAACTTTCCAT.1 AGCGATACGGGCAA.1
## 3 0 1 1
## AGCGATACTTGAGC.1 AGCGATTGAGCGTT.1 AGCGATTGTTTGTC.1 AGCGCCGAAAAGCA.1
## 2 3 8 1
## AGCGCCGAGCAGAG.1 AGCGCCGATACTTC.1 AGCGCCGATGACCA.1 AGCGCTCTCATGAC.1
## 1 0 7 2
## AGCGCTCTCTCTTA.1 AGCGCTCTGGCATT.1 AGCGCTCTGTATGC.11 AGCGCTCTGTGTTG.1
## 1 1 4 1
## AGCGCTCTTTAGGC.1 AGCGGCACCAACTG.1 AGCGGCACCTCGAA.1 AGCGGCACCTTAGG.11
## 0 2 2 0
## AGCGGCACCTTCTA.1 AGCGGCACCTTGGA.1 AGCGGCACGGTTCA.1 AGCGGCACGTCTAG.1
## 0 1 7 4
## AGCGGCTGAAGATG.1 AGCGGCTGACACTG.1 AGCGGCTGAGGTCT.1 AGCGGCTGCATGGT.1
## 4 10 3 1
## AGCGGCTGCCTCGT.1 AGCGGCTGGTTGGT.1 AGCGGCTGTCATTC.1 AGCGGCTGTGTTCT.1
## 1 2 1 10
## AGCGGCTGTTGTGG.1 AGCGGGCTAACCTG.1 AGCGGGCTACGGAG.1 AGCGGGCTCACCAA.1
## 1 1 9 1
## AGCGGGCTCCAAGT.1 AGCGGGCTCCTGTC.1 AGCGGGCTGTAGGG.1 AGCGGGCTTGTAGC.1
## 1 5 1 1
## AGCGGGCTTTACCT.1 AGCGTAACAGATCC.1 AGCGTAACCGTAGT.1 AGCGTAACGCATCA.1
## 12 3 0 0
## AGCGTAACGGAGCA.1 AGCGTAACGTAAGA.1 AGCTCGCTCATGGT.1 AGCTCGCTGATAGA.1
## 0 0 6 1
## AGCTGAACACACCA.1 AGCTGAACCTGACA.1 AGCTGAACGCATCA.1 AGCTGAACGGAACG.1
## 2 2 0 4
## AGCTGAACTGTGCA.1 AGCTGCCTACACCA.1 AGCTGCCTACCGAT.1 AGCTGCCTCCTTGC.1
## 4 3 0 1
## AGCTGCCTGAATCC.1 AGCTGCCTGACAAA.1 AGCTGCCTGACAGG.1 AGCTGCCTTCGACA.1
## 2 7 5 1
## AGCTGCCTTCGATG.1 AGCTGCCTTCTGGA.1 AGCTGTGACGACTA.1 AGCTGTGAGAGGGT.1
## 7 3 7 2
## AGCTGTGAGCAGTT.1 AGCTTACTAATGCC.1 AGCTTACTAGCCAT.1 AGCTTACTCACACA.1
## 2 2 0 0
## AGCTTACTGTCATG.1 AGCTTACTTCAGGT.1 AGCTTACTTCCGAA.1 AGCTTTACAGTGTC.1
## 0 1 1 1
## AGCTTTACCTATGG.1 AGCTTTACCTCAGA.1 AGCTTTACTGCTGA.1 AGCTTTACTTTCTG.1
## 1 1 6 1
## AGGAAATGCAACTG.1 AGGAAATGGAAACA.1 AGGAAATGGGTCTA.1 AGGAAATGGTTACG.1
## 1 0 0 6
## AGGAAATGTGCTAG.1 AGGAACCTCCTAAG.1 AGGAACCTGAAAGT.1 AGGAATGAAAGATG.1
## 3 1 3 2
## AGGAATGATCACGA.1 AGGAATGATGCCCT.1 AGGACACTACAGCT.1 AGGACACTCATGGT.1
## 2 8 9 1
## AGGACACTGGAGCA.1 AGGACACTTGCATG.1 AGGACTTGAAGAAC.1 AGGACTTGACCAAC.1
## 0 1 13 2
## AGGACTTGAGTACC.1 AGGACTTGAGTGCT.1 AGGACTTGCTAGAC.1 AGGACTTGGGTTTG.1
## 0 2 0 7
## AGGACTTGGTTCAG.1 AGGACTTGGTTGGT.1 AGGACTTGTCTCCG.1 AGGAGTCTACTGTG.1
## 0 0 2 1
## AGGAGTCTCGTAAC.1 AGGAGTCTCGTCTC.1 AGGAGTCTGAGACG.1 AGGAGTCTGTTGTG.1
## 1 0 2 1
## AGGAGTCTTGAGGG.1 AGGAGTCTTTACCT.1 AGGATAGACAACTG.1 AGGATAGACGACAT.1
## 0 9 4 0
## AGGATAGAGGACTT.1 AGGATGCTCTCAAG.1 AGGATGCTTATGCG.1 AGGATGCTTCCCAC.1
## 9 1 4 3
## AGGCAACTAGTCGT.1 AGGCAACTATTGGC.1 AGGCAACTTAAGGA.1 AGGCAACTTGCTAG.1
## 0 0 4 1
## AGGCAGGAAAAAGC.1 AGGCAGGAACGTGT.1 AGGCAGGAGCTTCC.1 AGGCAGGATCCAGA.1
## 7 0 1 3
## AGGCCTCTACCATG.1 AGGCCTCTAGAATG.1 AGGCCTCTGACGTT.1 AGGCCTCTGTAGCT.1
## 7 4 0 3
## AGGCCTCTTCACCC.1 AGGCCTCTTGTGAC.1 AGGCCTCTTTGACG.1 AGGCTAACATAAGG.1
## 5 0 1 2
## AGGCTAACGTACAC.1 AGGCTAACTGAAGA.1 AGGCTAACTGACAC.1 AGGGACGAACTAGC.1
## 0 2 0 0
## AGGGACGACCTGTC.1 AGGGACGAGCCCTT.1 AGGGACGAGGGAGT.1 AGGGACGATCCGTC.1
## 1 3 1 7
## AGGGACGATCTACT.1 AGGGAGTGCTTCTA.1 AGGGCCACACAGTC.1 AGGGCCACCCATGA.1
## 3 1 6 2
## AGGGCCACCGGGAA.1 AGGGCCACTCCTGC.1 AGGGCCTGAAGGCG.1 AGGGCCTGCGCTAA.1
## 2 0 0 0
## AGGGCCTGGACAGG.1 AGGGCCTGTCGTTT.1 AGGGCGCTATTTCC.1 AGGGCGCTCATTTC.1
## 1 3 0 0
## AGGGCGCTTAGTCG.1 AGGGCGCTTATGGC.1 AGGGCGCTTGAAGA.1 AGGGCGCTTGCTTT.1
## 2 0 5 0
## AGGGCGCTTTCTAC.1 AGGGTGGAATCTTC.1 AGGGTGGACACTTT.1 AGGGTGGAGGAAGC.1
## 2 1 5 4
## AGGGTGGATGAGGG.1 AGGGTGGATTGGTG.1 AGGGTTTGACGGTT.1 AGGGTTTGACGTTG.1
## 5 4 0 0
## AGGGTTTGATGACC.1 AGGGTTTGGTAAGA.1 AGGGTTTGGTTGCA.1 AGGTACACAGGCGA.1
## 4 4 2 8
## AGGTACACAGTCAC.1 AGGTACACCCAAGT.1 AGGTACACCGTGTA.11 AGGTACACGAGACG.1
## 6 1 5 0
## AGGTACTGATGCTG.1 AGGTACTGCCCACT.1 AGGTACTGGAAAGT.1 AGGTACTGTTCCAT.1
## 4 9 6 0
## AGGTCATGCTTATC.1 AGGTCATGGGAACG.1 AGGTCATGTTTCAC.1 AGGTCTGACTTCTA.1
## 0 6 5 0
## AGGTCTGATAGCGT.1 AGGTCTGATCTCCG.1 AGGTCTGATGCCTC.1 AGGTGGGAATGCCA.1
## 3 0 3 8
## AGGTGTTGGTACGT.1 AGGTGTTGGTGTCA.1 AGGTGTTGGTTGTG.1 AGGTGTTGGTTTGG.1
## 2 1 0 8
## AGGTGTTGTCTTCA.1 AGGTTCGAGTCTTT.1 AGGTTCGATTCACT.1 AGGTTGTGACTGGT.1
## 0 0 2 1
## AGGTTGTGCAGTTG.1 AGGTTGTGCCTTGC.1 AGGTTGTGGTAGGG.1 AGGTTGTGTGGCAT.1
## 2 4 1 10
## AGTAAGGAACACCA.1 AGTAAGGATCGATG.1 AGTAAGGATGAACC.1 AGTAATACATCGGT.1
## 5 1 0 10
## AGTAATACCTCTTA.1 AGTAATACCTGGTA.1 AGTAATACGCATCA.1 AGTAATACGGTCTA.1
## 0 1 4 6
## AGTAATACGTCTGA.1 AGTAATACTAGAGA.1 AGTAATACTAGCGT.1 AGTAATTGAGCGGA.1
## 3 6 4 8
## AGTAATTGCTAAGC.1 AGTAATTGCTGACA.1 AGTAATTGCTGATG.1 AGTAATTGGCGAAG.1
## 5 1 1 3
## AGTAATTGGTTCTT.1 AGTAATTGTTGGCA.1 AGTACGTGCATCAG.1 AGTACGTGCCGTAA.1
## 2 5 0 0
## AGTACGTGGATAGA.1 AGTACGTGGCTGAT.1 AGTACGTGTGTCAG.1 AGTACTCTACACAC.1
## 1 4 0 3
## AGTACTCTCCTATT.1 AGTACTCTGAGACG.1 AGTACTCTTCGCAA.1 AGTACTCTTCTTAC.1
## 3 1 1 10
## AGTAGAGAAAAGCA.1 AGTAGAGAAACGTC.1 AGTAGAGACTGAGT.1 AGTAGAGAGAGGGT.1
## 0 0 1 0
## AGTAGAGAGTTTCT.1 AGTAGGCTCAGATC.1 AGTAGGCTCTTGAG.1 AGTAGGCTTACTTC.1
## 6 4 0 9
## AGTATAACGGCAAG.1 AGTATAACGTCACA.1 AGTATCCTACCGAT.1 AGTATCCTCTACGA.1
## 2 2 0 0
## AGTATCCTCTTACT.1 AGTATCCTGCAGTT.1 AGTATCCTGCTATG.1 AGTATCCTGGGACA.1
## 0 2 1 2
## AGTATCCTGGTGGA.1 AGTATCCTGGTTTG.1 AGTATCCTGTACAC.1 AGTATCCTTCGTTT.1
## 1 0 2 2
## AGTATCCTTGGCAT.1 AGTCACGACTGGAT.1 AGTCACGAGCAGTT.1 AGTCAGACGGTAGG.1
## 0 0 2 6
## AGTCAGACTTACCT.11 AGTCCAGACCGATA.1 AGTCCAGACCTTTA.1 AGTCGAACAGAGTA.1
## 0 0 2 3
## AGTCGAACCCATGA.1 AGTCGAACGGGTGA.1 AGTCGCCTCATGCA.1 AGTCGCCTCGGGAA.1
## 0 0 4 2
## AGTCGCCTGTAAGA.1 AGTCGCCTTGTGCA.1 AGTCTACTACACGT.1 AGTCTACTAGCAAA.1
## 6 0 2 3
## AGTCTACTCTATGG.1 AGTCTACTTGTGCA.1 AGTCTTACACACCA.1 AGTCTTACCAACCA.1
## 3 5 5 0
## AGTCTTACGATACC.1 AGTCTTACGTGCTA.1 AGTCTTACTGAGGG.1 AGTGAAGACACTCC.1
## 9 5 5 0
## AGTGAAGACAGAGG.1 AGTGAAGACGAATC.1 AGTGAAGAGGTTCA.1 AGTGAAGAGTTACG.1
## 1 4 5 2
## AGTGACACGAACCT.1 AGTGACACGTACGT.1 AGTGACACTCGCCT.1 AGTGACACTGTCTT.1
## 0 2 4 9
## AGTGACTGAGTCGT.1 AGTGACTGATGTGC.1 AGTGACTGCACACA.1 AGTGACTGCACTCC.1
## 1 9 0 2
## AGTGACTGTTCGTT.1 AGTGCAACAGATGA.1 AGTGCAACCACTTT.1 AGTGCAACCGGTAT.1
## 5 1 3 0
## AGTGTGACACACAC.1 AGTGTGACCAGAGG.1 AGTGTGACCATGCA.1 AGTGTGACCGTTAG.1
## 0 1 1 0
## AGTGTGACCTGTAG.1 AGTGTGACGCGAAG.1 AGTGTGACGCTACA.1 AGTGTGACGGAACG.1
## 9 1 1 1
## AGTGTGACGGGCAA.1 AGTGTTCTAAGGTA.1 AGTGTTCTAGTGTC.1 AGTTAAACCCGTTC.1
## 4 2 1 9
## AGTTAAACCGCAAT.1 AGTTAAACCGTACA.1 AGTTAAACCTGAGT.1 AGTTAAACCTGTCC.1
## 8 6 2 1
## AGTTAAACTGCCTC.1 AGTTATGACACTAG.1 AGTTATGACTACGA.1 AGTTATGAGCGTAT.1
## 7 9 1 2
## AGTTATGATAGCGT.1 AGTTATGATGAAGA.1 AGTTATGATGAGCT.1 AGTTATGATTTACC.1
## 6 0 5 1
## AGTTATGATTTCTG.1 AGTTCTACAGAAGT.1 AGTTCTACAGGTTC.1 AGTTCTACCAGGAG.1
## 5 1 7 2
## AGTTCTACCTACCC.1 AGTTCTACGGGTGA.1 AGTTCTACGTACCA.1 AGTTCTACTAAGGA.1
## 1 1 0 6
## AGTTCTACTGTCAG.1 AGTTCTTGCTGAGT.1 AGTTCTTGTCCGAA.1 AGTTGTCTACACCA.1
## 0 7 9 0
## AGTTGTCTACACGT.1 AGTTGTCTATTCCT.1 AGTTGTCTCCTTTA.1 AGTTGTCTGGGATG.1
## 0 8 1 4
## AGTTGTCTTACTGG.1 AGTTGTCTTCAAGC.1 AGTTTAGACCACCT.1 AGTTTCACCTGACA.1
## 0 1 1 4
## AGTTTCACGACACT.1 AGTTTCACTGCTAG.1 AGTTTGCTCTATTC.1 AGTTTGCTGCTACA.1
## 1 0 6 2
## AGTTTGCTGGGATG.1 AGTTTGCTGGTTCA.1 AGTTTGCTTCAAGC.1 AGTTTGCTTGAAGA.1
## 2 0 0 1
## AGTTTGCTTGTGGT.11 AGTTTGCTTTCTGT.1 AGTTTGCTTTGTCT.1 ATAAACACCGAGTT.1
## 3 0 2 0
## ATAAACACCTACGA.11 ATAAACACCTGTAG.1 ATAAACACGGAGCA.1 ATAAACACTTCGGA.1
## 4 1 3 2
## ATAACAACAGTCGT.1 ATAACAACCGAATC.1 ATAACAACGGATCT.1 ATAACAACTGTAGC.1
## 0 1 3 3
## ATAACATGACTCAG.1 ATAACATGCTGATG.1 ATAACATGTTCTGT.1 ATAACCCTACGCAT.1
## 1 1 2 11
## ATAACCCTCCCGTT.1 ATAACCCTGAACCT.1 ATAACCCTTCACGA.1 ATAAGTACAAGTGA.1
## 3 2 2 0
## ATAAGTACAGAACA.1 ATAAGTACCTCTCG.1 ATAAGTACTAGAGA.1 ATAAGTACTCAGTG.1
## 2 1 4 9
## ATAAGTACTGGGAG.1 ATAAGTTGCTCATT.1 ATAAGTTGGTGCTA.1 ATAATCGAAAGTAG.1
## 0 1 6 3
## ATAATCGAGTCGAT.1 ATAATCGAGTTTGG.1 ATAATCGATCGATG.1 ATAATGACCTTGAG.1
## 1 1 1 6
## ATAATGACGTGCAT.1 ATAATGACTATGCG.1 ATACAATGCACTTT.1 ATACAATGCTCCAC.1
## 1 3 1 1
## ATACAATGCTGAGT.1 ATACAATGTCATTC.1 ATACAATGTTGCAG.1 ATACAATGTTGCTT.1
## 0 0 1 0
## ATACACCTGTAAGA.1 ATACACCTTAAAGG.1 ATACACCTTTGCGA.1 ATACCACTACCATG.1
## 10 3 6 3
## ATACCACTACTAGC.1 ATACCACTCCAACA.1 ATACCACTGGTACT.1 ATACCGGACTTATC.1
## 0 0 9 1
## ATACCGGAGAAGGC.1 ATACCGGAGAATGA.1 ATACCGGAGCCAAT.1 ATACCGGATCGCAA.1
## 1 2 7 1
## ATACCGGATCTTCA.1 ATACCGGATTACTC.1 ATACCGGATTCGTT.1 ATACCTACAAGGGC.1
## 2 1 3 3
## ATACCTACAGAGGC.1 ATACCTACGTAAGA.1 ATACCTACTGGAAA.1 ATACCTTGACACAC.1
## 0 0 0 2
## ATACCTTGACCGAT.1 ATACCTTGTCTTTG.1 ATACCTTGTGGCAT.1 ATACGGACAGATCC.1
## 1 9 5 5
## ATACGGACCGTAGT.11 ATACGGACGAATCC.1 ATACGGACGAATGA.1 ATACGGACGTTGCA.1
## 0 0 0 1
## ATACGTCTACTCAG.1 ATACGTCTTCGTAG.1 ATAGAACTACCTGA.1 ATAGAACTACTACG.1
## 0 5 1 1
## ATAGAACTCGCCTT.1 ATAGAACTGCAAGG.1 ATAGAACTTGACTG.1 ATAGAACTTTGACG.1
## 0 2 0 0
## ATAGATACAGAACA.1 ATAGATACATGCCA.1 ATAGATACCTGTCC.1 ATAGATACCTTCTA.1
## 7 1 0 0
## ATAGATACGTTACG.1 ATAGATACGTTGTG.1 ATAGATACTGACTG.11 ATAGATTGAAACAG.11
## 0 5 0 3
## ATAGATTGCCCTTG.1 ATAGATTGGGGAGT.1 ATAGATTGTACTGG.1 ATAGATTGTTCACT.1
## 0 10 2 3
## ATAGCCGACAGTTG.1 ATAGCCGACCCACT.1 ATAGCCGACTTGCC.1 ATAGCGTGAGAGAT.1
## 4 2 0 0
## ATAGCGTGAGGTTC.1 ATAGCGTGCTCGAA.1 ATAGCTCTACTCAG.1 ATAGGAGAACACGT.1
## 0 0 0 0
## ATAGGAGAACCTGA.1 ATAGGAGACACACA.1 ATAGGAGAGCTATG.1 ATAGGAGATGTCCC.1
## 6 4 4 0
## ATAGGAGATTGCTT.1 ATAGGCTGAGCTAC.1 ATAGGCTGGGAAGC.1 ATAGGCTGGTAAAG.1
## 1 0 4 0
## ATAGTCCTAAACGA.1 ATAGTCCTCAAAGA.1 ATAGTCCTCTGCAA.1 ATAGTCCTGCCATA.1
## 0 4 1 4
## ATAGTCCTTCGACA.1 ATAGTTGAAACGTC.1 ATAGTTGACAGCTA.1 ATAGTTGACCTCCA.1
## 8 2 1 1
## ATAGTTGATCGTAG.1 ATATACGACCTACC.1 ATATACGAGTAGGG.1 ATATACGATGTTTC.1
## 7 0 7 5
## ATATAGTGAGGCGA.1 ATATAGTGCAATCG.1 ATATAGTGGATGAA.1 ATATAGTGTGCTAG.1
## 5 1 2 9
## ATATGAACAGGGTG.1 ATATGAACGAAACA.1 ATATGAACGGTGGA.1 ATATGAACTGGATC.1
## 2 1 0 4
## ATATGCCTAAACGA.1 ATATGCCTAACGAA.1 ATATGCCTAGGTCT.1 ATATGCCTGCATAC.1
## 1 4 8 2
## ATATGCCTTCACCC.1 ATATGCCTTTTACC.1 ATCAAATGCAACTG.1 ATCAAATGGAATGA.1
## 1 0 0 2
## ATCAAATGTTCTCA.1 ATCAACCTCGTTGA.1 ATCAACCTTTCACT.1 ATCACACTATTCGG.1
## 5 1 0 3
## ATCACACTCCATAG.1 ATCACACTCGTAAC.1 ATCACACTCTGGAT.1 ATCACACTGATAGA.1
## 0 3 0 1
## ATCACACTGGCGAA.1 ATCACACTGTCGAT.1 ATCACGGAACCCTC.11 ATCACGGAAGTAGA.1
## 0 3 7 7
## ATCACGGACCTTGC.1 ATCACGGACTAAGC.1 ATCACGGAGACGTT.1 ATCACGGATCACCC.1
## 1 4 0 1
## ATCACGGATGTCAG.1 ATCACTACAGCCTA.1 ATCACTACGAGACG.1 ATCACTACGTGAGG.1
## 2 3 3 0
## ATCACTACTGCAAC.1 ATCACTACTGGAGG.1 ATCACTTGACGTGT.1 ATCACTTGGAATAG.1
## 2 0 1 0
## ATCACTTGTCCAGA.1 ATCAGGTGGCTACA.1 ATCAGGTGTCATTC.1 ATCAGGTGTGAGGG.1
## 1 0 13 0
## ATCATCTGACGACT.1 ATCATCTGCCACCT.1 ATCATCTGGCTAAC.1 ATCATCTGGCTATG.1
## 3 5 1 9
## ATCATCTGTAACCG.1 ATCATCTGTACTTC.1 ATCATGCTATTGGC.1 ATCATGCTCAATCG.1
## 0 1 5 1
## ATCATGCTCAGATC.1 ATCATGCTCTGACA.1 ATCATGCTGAGGGT.1 ATCATGCTGCTCCT.1
## 0 4 4 2
## ATCATGCTGGAGCA.1 ATCATGCTTCAGTG.1 ATCATGCTTGAGAA.1 ATCCAGGAACAGTC.1
## 3 4 0 0
## ATCCAGGAAGAACA.1 ATCCAGGAATAAGG.1 ATCCAGGACTGACA.1 ATCCAGGATAGTCG.11
## 0 1 3 2
## ATCCAGGATCTCGC.1 ATCCATACGAGACG.1 ATCCATACGCAGTT.1 ATCCATACTTCTGT.1
## 0 0 0 7
## ATCCCGTGAAGCCT.1 ATCCCGTGAGTCTG.1 ATCCCGTGGATGAA.1 ATCCCGTGGGTGAG.1
## 5 0 0 0
## ATCCCGTGTGCACA.1 ATCCGCACCCAACA.1 ATCCGCACCGTAGT.1 ATCCGCACGGACAG.1
## 2 3 1 5
## ATCCGCACGGAGGT.1 ATCCGCACGTTAGC.1 ATCCGCACTCCTTA.1 ATCCGCACTTGAGC.1
## 0 1 7 2
## ATCCTAACACTGTG.1 ATCCTAACCCTTCG.1 ATCCTAACCTGGAT.1 ATCCTAACGCGTAT.1
## 2 4 0 5
## ATCCTAACTATGGC.1 ATCGACGAACTAGC.1 ATCGACGAAGTAGA.1 ATCGACGACTGTTT.1
## 1 1 3 5
## ATCGAGTGCTGTAG.1 ATCGCAGAAAGGTA.1 ATCGCAGAACTGTG.1 ATCGCAGAAGGTCT.1
## 0 1 1 0
## ATCGCAGATAAAGG.1 ATCGCCACAGAGAT.1 ATCGCCACTGTAGC.1 ATCGCCACTGTCCC.11
## 1 2 0 4
## ATCGCCTGACCTTT.1 ATCGCCTGCAGTTG.1 ATCGCCTGCTTGAG.1 ATCGCCTGTGTTCT.1
## 1 1 4 3
## ATCGCCTGTTTCTG.1 ATCGCGCTAGAAGT.1 ATCGCGCTAGATCC.1 ATCGCGCTCAATCG.1
## 5 0 6 1
## ATCGCGCTCACTTT.1 ATCGCGCTGCCAAT.1 ATCGCGCTTCTTTG.1 ATCGGAACACCTCC.1
## 1 5 0 3
## ATCGGTGAAACAGA.1 ATCGGTGAAACGGG.1 ATCGGTGAACCAGT.1 ATCGGTGACGAGAG.1
## 5 1 6 2
## ATCGGTGACTCAAG.1 ATCGGTGACTGCTC.1 ATCGGTGAGAGGCA.1 ATCGGTGAGCGTAT.1
## 5 0 1 0
## ATCGGTGAGTTGCA.1 ATCGGTGATCCCAC.1 ATCGTTTGACGTGT.1 ATCGTTTGCTGTTT.1
## 1 2 10 4
## ATCGTTTGTTGAGC.1 ATCTACACAACTGC.1 ATCTACACACGCAT.1 ATCTACACCTGACA.1
## 0 6 0 2
## ATCTACACCTGGAT.1 ATCTACTGGGTCAT.1 ATCTACTGTTTGCT.1 ATCTCAACAACCAC.1
## 3 2 2 6
## ATCTCAACGTCAAC.11 ATCTCAACTCCTGC.1 ATCTCAACTTCGTT.1 ATCTGACTAGATGA.1
## 0 0 5 0
## ATCTGACTAGCTCA.1 ATCTGACTCACTGA.1 ATCTGACTCAGCTA.1 ATCTGACTCATTTC.1
## 6 2 8 1
## ATCTGACTGATAAG.1 ATCTGGGAAGCACT.1 ATCTGGGAATTTCC.1 ATCTGGGACACACA.1
## 6 4 0 0
## ATCTGGGACTTCCG.1 ATCTGGGAGTCGAT.1 ATCTGGGATAAGGA.1 ATCTGGGATGCCCT.1
## 6 1 4 2
## ATCTGTTGAGCTAC.1 ATCTGTTGTGGTGT.1 ATCTTGACAGAGAT.1 ATCTTGACCACAAC.1
## 9 3 5 3
## ATCTTGACCTCGCT.1 ATCTTGACGCTGAT.1 ATCTTGACTCTACT.1 ATCTTTCTAAAAGC.1
## 0 5 4 1
## ATCTTTCTGTTGCA.1 ATCTTTCTGTTTCT.1 ATCTTTCTTCATTC.1 ATCTTTCTTCCCGT.1
## 2 0 2 3
## ATCTTTCTTGCCTC.1 ATCTTTCTTTCGTT.1 ATGAAACTAGAGTA.1 ATGAAACTGCTGTA.11
## 7 1 1 0
## ATGAAACTGGTAAA.1 ATGAAGGATGCTGA.1 ATGAAGGATGGTAC.1 ATGACGTGCCCTCA.1
## 0 1 5 6
## ATGACGTGCGACAT.1 ATGACGTGTGAGAA.1 ATGAGAGAAAGGCG.1 ATGAGAGACTTCGC.1
## 2 4 1 0
## ATGAGAGAGTTGGT.1 ATGAGCACACGACT.1 ATGAGCACATGACC.1 ATGAGCACCCTGTC.1
## 4 1 7 0
## ATGAGCACCCTTCG.1 ATGATAACAAACAG.1 ATGATAACCGTGAT.1 ATGATAACCTAAGC.1
## 1 1 0 0
## ATGATAACGAGGAC.1 ATGATAACTGCCTC.1 ATGATATGAAAAGC.1 ATGATATGACCCAA.1
## 4 2 0 0
## ATGATATGCCGCTT.1 ATGATATGGACACT.1 ATGATATGGCATAC.1 ATGATATGGTCAAC.1
## 13 2 4 3
## ATGATATGGTCGTA.1 ATGCACGAAAAGCA.1 ATGCACGACTGGTA.1 ATGCACGAGAATAG.1
## 5 0 0 5
## ATGCACGATGGAAA.1 ATGCAGACACTCTT.1 ATGCAGACATGCTG.1 ATGCAGACCTCTAT.1
## 2 2 0 1
## ATGCAGACGCGAAG.1 ATGCAGACTGCACA.1 ATGCAGTGCATGAC.1 ATGCAGTGCGATAC.1
## 1 7 3 5
## ATGCAGTGGAGGGT.1 ATGCAGTGGGTAGG.1 ATGCAGTGGTCACA.1 ATGCAGTGTCACGA.1
## 2 0 1 3
## ATGCAGTGTTTGGG.1 ATGCCAGACTTATC.1 ATGCCAGATCCTGC.1 ATGCCGCTACGTTG.1
## 0 0 6 2
## ATGCCGCTATCTTC.1 ATGCCGCTCCTGTC.1 ATGCGATGGCGAGA.1 ATGCGATGTACAGC.1
## 6 0 1 0
## ATGCGATGTCACCC.1 ATGCGATGTCGCAA.1 ATGCGCCTAGCACT.1 ATGCGCCTCACTTT.1
## 0 1 13 0
## ATGCGCCTGTACGT.1 ATGCTTTGAAAGTG.1 ATGCTTTGCAGTTG.1 ATGCTTTGTAAGGA.1
## 1 1 4 0
## ATGGACACACGCTA.1 ATGGGTACAAGGCG.1 ATGGGTACCTGGAT.1 ATGGGTACCTTCGC.1
## 1 6 4 0
## ATGGGTACTCCGTC.1 ATGGTGACCCCAAA.1 ATGGTGACCCGCTT.1 ATGGTGACCTGCTC.1
## 0 0 6 1
## ATGGTGACTAGACC.1 ATGGTGACTAGTCG.1 ATGGTGACTGCACA.1 ATGTAAACCAGAAA.1
## 6 8 0 1
## ATGTAAACCTGCAA.1 ATGTAAACGTGCAT.1 ATGTAAACTTCGCC.1 ATGTACCTACAGTC.1
## 3 0 4 0
## ATGTACCTCGCATA.1 ATGTACCTCTCGCT.1 ATGTACCTTCTATC.1 ATGTCACTCAACCA.1
## 1 1 1 1
## ATGTCACTGGTAGG.1 ATGTCACTTGGTCA.1 ATGTCACTTTGGCA.1 ATGTCACTTTTCAC.1
## 1 10 10 2
## ATGTCGGAAGCCAT.1 ATGTCGGACTATGG.1 ATGTCGGACTTACT.1 ATGTCGGAGGGACA.1
## 2 2 8 2
## ATGTTAGAAGAGTA.1 ATGTTAGACCTACC.1 ATGTTAGACTTGTT.1 ATGTTAGAGGAGCA.1
## 4 2 8 1
## ATGTTAGAGGTTTG.1 ATGTTAGATATGGC.1 ATGTTCACAGCGTT.1 ATGTTCACGAGCAG.1
## 1 6 4 1
## ATGTTCACGAGCTT.1 ATGTTCACTTACCT.1 ATGTTGCTGGTTCA.1 ATTAACGATTTCGT.1
## 4 7 1 0
## ATTAAGACATACCG.1 ATTAAGACCCCTCA.1 ATTAAGACGAGAGC.1 ATTAAGACTCAGTG.1
## 7 9 2 1
## ATTAAGACTGTCAG.1 ATTAAGACTGTGGT.1 ATTACCACCCTCAC.1 ATTACCACGGAGGT.1
## 1 0 0 8
## ATTACCACGGTGAG.1 ATTACCTGACCTAG.1 ATTACCTGTTAGGC.1 ATTAGATGACAGCT.1
## 3 0 0 2
## ATTAGATGACGGGA.1 ATTAGATGAGCAAA.11 ATTAGATGCTTCTA.1 ATTAGATGGCTCCT.1
## 1 0 0 6
## ATTAGATGTGGTAC.1 ATTAGTGACAGATC.1 ATTAGTGACCTTTA.1 ATTAGTGACGTAAC.1
## 5 2 4 2
## ATTAGTGAGTTGTG.1 ATTAGTGATGCTGA.1 ATTATGGAACCCTC.1 ATTATGGAACGGTT.1
## 5 0 2 0
## ATTATGGATCCCAC.1 ATTATGGATGCTCC.1 ATTCAAGAACACAC.1 ATTCAAGAAGTCAC.1
## 4 1 0 3
## ATTCAAGAAGTGCT.11 ATTCAAGAAGTTCG.1 ATTCAAGACCTACC.1 ATTCAAGACTAGTG.1
## 0 2 1 0
## ATTCAAGACTTATC.1 ATTCAGCTAAACGA.1 ATTCAGCTACGTGT.1 ATTCAGCTGGTGGA.1
## 3 2 0 0
## ATTCAGCTGTCCTC.1 ATTCCAACAAGGTA.1 ATTCCAACATCGTG.1 ATTCCAACCTGCAA.1
## 1 0 1 6
## ATTCCAACGGTCTA.1 ATTCCAACGTAAAG.1 ATTCCAACGTTGAC.1 ATTCCATGAGTGTC.1
## 0 7 2 2
## ATTCCATGATGACC.1 ATTCCATGCTCGCT.1 ATTCCATGTAAGCC.1 ATTCCATGTGAGCT.1
## 0 10 1 2
## ATTCGACTGCGATT.1 ATTCGACTGGTCTA.1 ATTCGACTTCCGTC.1 ATTCGACTTGGTTG.1
## 0 3 1 0
## ATTCGGGAACTCTT.1 ATTCGGGACATGAC.1 ATTCGGGACCCTCA.1 ATTCGGGACTTACT.1
## 0 0 3 1
## ATTCGGGAGAGATA.1 ATTCGGGAGATAAG.1 ATTCGGGAGCGATT.1 ATTCGGGAGGGACA.1
## 1 2 1 3
## ATTCGGGAGGGTGA.1 ATTCGGGATGTCCC.1 ATTCTGACACTCAG.1 ATTCTGACCATCAG.1
## 0 3 1 1
## ATTCTGACGCCATA.1 ATTCTGACTACTTC.1 ATTCTGACTGCTGA.1 ATTCTTCTCGAGAG.1
## 2 1 5 8
## ATTCTTCTTGAACC.1 ATTCTTCTTGGTGT.1 ATTCTTCTTTGTGG.1 ATTGAAACACGTGT.1
## 10 1 2 2
## ATTGAAACAGTACC.11 ATTGAAACGCGAAG.1 ATTGAAACTTAGGC.1 ATTGAATGACCATG.1
## 4 0 2 1
## ATTGAATGCCAGTA.1 ATTGAATGTAAAGG.1 ATTGAATGTCCTGC.1 ATTGAATGTTCCCG.1
## 0 0 3 2
## ATTGATGAATGCTG.1 ATTGATGAGGTACT.1 ATTGATGAGGTGAG.1 ATTGATGAGTCCTC.1
## 7 3 0 0
## ATTGATGATCCTTA.1 ATTGATGATGCAAC.1 ATTGATGATTCTTG.1 ATTGCACTGAACCT.1
## 1 1 0 0
## ATTGCACTTGTCGA.11 ATTGCGGAAAACGA.1 ATTGCGGACCGCTT.1 ATTGCGGACGAGTT.1
## 1 7 6 4
## ATTGCGGAGCTGAT.1 ATTGCGGAGTACGT.1 ATTGCGGAGTTGCA.1 ATTGCGGATACTCT.1
## 6 2 0 10
## ATTGCGGATTACCT.1 ATTGCTACCTAGTG.1 ATTGCTACCTTGGA.1 ATTGCTACGAAGGC.1
## 6 1 0 0
## ATTGCTACTACGAC.1 ATTGCTACTCGCTC.1 ATTGCTTGACACCA.1 ATTGCTTGCTGCTC.1
## 0 0 1 0
## ATTGCTTGGAGGCA.1 ATTGCTTGGCTGTA.1 ATTGCTTGGGAGTG.1 ATTGCTTGTCGCCT.1
## 1 4 0 7
## ATTGCTTGTTCGTT.1 ATTGGGTGACCTGA.1 ATTGGGTGCCACCT.1 ATTGGGTGGTACCA.1
## 0 3 1 1
## ATTGGGTGTCCAAG.1 ATTGGGTGTCCTCG.11 ATTGGGTGTGAACC.1 ATTGGTCTAGGTCT.1
## 1 6 0 5
## ATTGGTCTCTTGGA.1 ATTGGTCTGGGATG.1 ATTGGTCTGTAAGA.1 ATTGTAGAAGCTAC.1
## 3 2 4 2
## ATTGTAGACACTGA.1 ATTGTAGACAGCTA.1 ATTGTAGAGGTTAC.1 ATTGTAGAGGTTCA.1
## 2 0 1 1
## ATTGTAGAGTAAAG.1 ATTGTAGAGTACCA.1 ATTGTCTGCAGATC.1 ATTGTCTGGGTTCA.1
## 1 0 2 5
## ATTGTCTGGTGTTG.1 ATTGTCTGTGCTAG.1 ATTTAGGACCAGTA.1 ATTTAGGACTCATT.1
## 0 3 0 2
## ATTTAGGATCAGAC.1 ATTTAGGATGTCAG.1 ATTTAGGATTGAGC.1 ATTTCCGAAAGTGA.1
## 2 7 0 2
## ATTTCCGACATCAG.1 ATTTCCGAGACAGG.1 ATTTCCGAGGGAGT.1 ATTTCCGAGTAAAG.1
## 6 1 2 3
## ATTTCCGATTGAGC.1 ATTTCGTGAGTGTC.1 ATTTCGTGGACGTT.1 ATTTCGTGGGTTAC.1
## 0 7 6 0
## ATTTCGTGGTCACA.1 ATTTCGTGTCATTC.11 ATTTCTCTCACAAC.1 ATTTCTCTCTTGAG.1
## 0 2 4 2
## ATTTCTCTGGTTTG.1 ATTTCTCTGTCTTT.1 ATTTGCACAAGGTA.1 ATTTGCACGAGAGC.1
## 3 0 2 8
## ATTTGCACTCCTGC.1 CAAACTCTAATGCC.1 CAAACTCTACCCTC.1 CAAACTCTCCATAG.1
## 4 0 0 0
## CAAACTCTTCGATG.1 CAAACTCTTCGTAG.11 CAAACTCTTGTGGT.1 CAAACTCTTTACCT.11
## 0 1 1 0
## CAAAGCACAAACAG.1 CAAAGCACACCTCC.1 CAAAGCACCACCAA.1 CAAAGCACCCCGTT.1
## 7 2 2 3
## CAAAGCACCGGTAT.1 CAAAGCACGGTAGG.11 CAAAGCTGCCCAAA.1 CAAAGCTGGGGAGT.1
## 1 0 1 0
## CAAAGCTGTAGCGT.1 CAAAGCTGTTGGTG.1 CAAATATGACGCAT.1 CAAATATGCGAGTT.1
## 7 2 2 2
## CAAATTGAACGGGA.1 CAAATTGACCTATT.1 CAAATTGACTGACA.1 CAACAGACATCTTC.1
## 0 0 6 0
## CAACCAGACTTCGC.1 CAACCAGAGACTAC.1 CAACCAGAGAGCAG.1 CAACCAGAGCCCTT.1
## 0 0 2 2
## CAACCAGAGTATCG.1 CAACCAGATAGAAG.1 CAACCGCTCAGGAG.1 CAACGAACATTCGG.1
## 8 1 0 9
## CAACGAACCAATCG.1 CAACGAACGCTTCC.1 CAACGATGGGTAGG.1 CAACGATGTGTGGT.1
## 0 7 0 0
## CAACGTGACACTCC.1 CAACGTGAGAGGGT.1 CAACGTGAGGAACG.1 CAACGTGATGAAGA.1
## 2 0 3 0
## CAACGTGATGTGCA.1 CAACGTGATTCTCA.1 CAACTTTGGGTCAT.1 CAACTTTGTTGCAG.1
## 0 1 1 3
## CAAGAAGAAAGAGT.1 CAAGAAGAACTAGC.1 CAAGAAGACTCTCG.1 CAAGAAGACTCTTA.1
## 0 0 0 9
## CAAGAAGATGCTCC.1 CAAGAAGATTTCGT.1 CAAGACACAGAGGC.1 CAAGACACGATACC.1
## 11 1 0 10
## CAAGACACTTCACT.1 CAAGACACTTCCCG.1 CAAGACTGAGGTTC.1 CAAGACTGATACCG.1
## 0 3 5 3
## CAAGACTGCACTGA.1 CAAGACTGGAGCTT.1 CAAGACTGGCTATG.1 CAAGACTGGGACAG.1
## 3 5 1 7
## CAAGACTGGTTTGG.1 CAAGACTGTCGTAG.1 CAAGCATGCCTCGT.1 CAAGCATGTCTCAT.1
## 1 2 6 3
## CAAGCCCTAGCGGA.1 CAAGCCCTCTTGCC.1 CAAGCCCTGTCGTA.1 CAAGCCCTTCAAGC.1
## 2 1 2 0
## CAAGCCCTTCGACA.1 CAAGCCCTTTCGGA.1 CAAGCTGAACCCAA.1 CAAGCTGAACGGGA.1
## 0 3 9 4
## CAAGCTGACTGTTT.1 CAAGCTGAGCAAGG.1 CAAGCTGATCCCGT.1 CAAGGACTCTTACT.1
## 7 7 5 6
## CAAGGACTTGCAAC.1 CAAGGTTGAAAACG.1 CAAGGTTGCTCAGA.1 CAAGGTTGCTTTAC.1
## 4 0 9 0
## CAAGGTTGTGGATC.1 CAAGTCGACTACGA.1 CAAGTCGACTATTC.1 CAAGTCGAGAGGCA.1
## 0 0 3 1
## CAAGTCGATACGCA.1 CAAGTTCTCACTGA.1 CAAGTTCTGTGCTA.1 CAAGTTCTTCACGA.1
## 4 0 2 7
## CAAGTTCTTGCTAG.1 CAAGTTCTTGGTAC.1 CAATAAACACTGGT.1 CAATAAACAGTTCG.1
## 9 3 1 10
## CAATAAACCCATAG.1 CAATAAACCCTCAC.1 CAATAAACGAATAG.1 CAATAAACGACGGA.1
## 0 0 6 0
## CAATAAACGCTAAC.1 CAATAAACGGTTTG.1 CAATAAACGTACGT.1 CAATAATGACCAGT.1
## 2 1 3 2
## CAATAATGCCTCGT.1 CAATAATGGACAAA.1 CAATAATGTATTCC.1 CAATATGAAGACTC.1
## 1 1 0 10
## CAATATGAAGCCTA.1 CAATATGAATGTCG.1 CAATATGAGATAGA.1 CAATATGAGTTCAG.1
## 10 2 0 7
## CAATATGATACAGC.1 CAATATGATCACGA.1 CAATCGGAATTGGC.1 CAATCGGACTCCCA.1
## 2 0 1 2
## CAATCGGACTCGAA.1 CAATCGGACTGTAG.1 CAATCGGAGTCCTC.1 CAATCGGAGTGTTG.1
## 0 0 1 1
## CAATCGGATTGCTT.1 CAATCTACCTACGA.1 CAATCTACGTACCA.1 CAATGGACAGAATG.1
## 4 1 0 4
## CAATGGACCCTCCA.1 CAATGGACCGAGAG.1 CAATGGACGAATCC.1 CAATGGACGGAGCA.1
## 0 13 2 1
## CAATGGACGGCGAA.1 CAATTCACAAAGCA.1 CAATTCACCAACTG.1 CAATTCACTATGGC.1
## 0 0 1 2
## CAATTCACTGAGAA.11 CAATTCTGACGGTT.1 CAATTCTGTGCACA.1 CAATTCTGTGTTTC.1
## 3 4 0 0
## CACAACGAAAGATG.1 CACAACGAGGGTGA.1 CACAATCTACTGGT.1 CACAATCTCCCGTT.1
## 11 10 0 1
## CACACCTGGTACGT.1 CACACCTGTCAGGT.1 CACACCTGTCGCTC.1 CACAGAACACCCTC.1
## 0 0 2 7
## CACAGAACCTGTCC.1 CACAGAACTGACAC.1 CACAGATGAGCTAC.1 CACAGATGCACCAA.1
## 5 1 2 3
## CACAGATGCATACG.1 CACAGATGCTGCTC.1 CACAGATGGCAGTT.1 CACAGATGTGACTG.1
## 0 8 1 1
## CACAGCCTACGTTG.1 CACAGCCTCCACCT.1 CACAGCCTCGGAGA.1 CACAGCCTCGTAGT.1
## 5 1 0 7
## CACAGCCTTCCAAG.1 CACAGTGAAAGGGC.1 CACAGTGATCGCAA.1 CACATACTAGAACA.1
## 1 0 1 7
## CACATACTCGGTAT.1 CACATACTGTCTGA.1 CACATACTTTCGCC.1 CACATGGAATCTTC.1
## 1 0 5 1
## CACATGGACCTACC.1 CACATGGACGCATA.1 CACATGGATTCTCA.1 CACATGGATTGACG.1
## 4 6 2 1
## CACCACTGAACGGG.1 CACCACTGGATGAA.1 CACCACTGGGTTCA.1 CACCCATGAGAATG.1
## 1 0 3 2
## CACCGGGACTGTTT.1 CACCGTACAAAAGC.1 CACCGTACCCTATT.1 CACCGTACGCGTTA.1
## 0 1 0 0
## CACCGTACGTCTGA.1 CACCGTACTCCGAA.1 CACCGTACTTCATC.1 CACCGTTGACGTTG.1
## 1 2 0 1
## CACCGTTGAGCACT.1 CACCGTTGATGACC.1 CACCGTTGCCATAG.1 CACCGTTGGTCGTA.1
## 0 4 0 13
## CACCGTTGGTGAGG.11 CACCGTTGTAGAAG.1 CACCTGACACTGTG.1 CACCTGACCAGTTG.1
## 4 0 3 7
## CACCTGACCCATAG.1 CACCTGACCCCGTT.1 CACCTGACCCTATT.1 CACCTGACGCGATT.1
## 9 2 2 0
## CACCTGACTGACTG.11 CACCTGACTTGCAG.1 CACGAAACCGAGAG.1 CACGAAACGAAGGC.1
## 2 6 0 0
## CACGAAACTCGACA.1 CACGACCTCCACAA.1 CACGACCTCCCAAA.1 CACGACCTCCTTGC.1
## 0 1 5 9
## CACGATGAACACGT.1 CACGATGAAGCTAC.1 CACGATGACGTGAT.1 CACGCTACAAACAG.1
## 1 0 2 1
## CACGCTACAACGTC.1 CACGCTACACAGTC.1 CACGCTACAGTGTC.1 CACGCTACGAATGA.1
## 0 2 5 0
## CACGCTACGGTATC.1 CACGCTACGGTTCA.1 CACGCTACTACAGC.1 CACGGGACACGCAT.1
## 8 2 1 0
## CACGGGACAGGTTC.1 CACGGGACGGTTCA.1 CACGGGACTATCGG.1 CACGGGTGCTCGAA.1
## 4 0 10 0
## CACGGGTGTCCAAG.1 CACTAACTACTGGT.1 CACTAACTGTAGCT.1 CACTAACTTTCCCG.1
## 10 3 6 4
## CACTAGGAACGGTT.1 CACTAGGAGACAGG.1 CACTAGGATTGGTG.1 CACTATACAGCAAA.1
## 1 1 0 0
## CACTATACCAATCG.1 CACTATACCAGAAA.11 CACTATACCGGAGA.1 CACTATACCTGATG.1
## 1 1 2 0
## CACTATACGTCGTA.1 CACTCCGACCTTGC.1 CACTCCGAGGTGGA.1 CACTCCGATCAAGC.1
## 4 0 2 3
## CACTCCGATTCACT.1 CACTCTCTAGAATG.1 CACTCTCTCTGATG.1 CACTGAGATTGCAG.11
## 0 0 1 5
## CACTGAGATTGCGA.1 CACTGCACACGACT.1 CACTGCACGCCCTT.1 CACTGCACGTGCAT.1
## 6 0 0 2
## CACTGCACTGAGAA.1 CACTGCACTTCTCA.1 CACTGCTGAGTGCT.1 CACTGCTGGAGATA.1
## 3 0 0 0
## CACTGCTGGAGGTG.1 CACTGCTGGCGGAA.1 CACTGCTGTTTACC.1 CACTTAACCCGTAA.1
## 5 5 4 1
## CACTTAACGGGATG.1 CACTTATGAACGTC.1 CACTTATGAGAGTA.1 CACTTATGAGTGCT.1
## 2 3 2 1
## CACTTATGCCAACA.1 CACTTATGCGAATC.1 CACTTATGGGCGAA.1 CACTTATGTACGCA.1
## 2 8 4 2
## CACTTTGACCGTAA.1 CACTTTGAGAATAG.1 CACTTTGAGATAGA.1 CACTTTGAGTTAGC.1
## 6 7 0 1
## CACTTTGATAACCG.1 CACTTTGATCTCCG.1 CAGAAGCTCCCAAA.1 CAGAAGCTCCCACT.1
## 0 3 4 0
## CAGAAGCTCTTCCG.1 CAGAAGCTGCCTTC.1 CAGACAACAGTTCG.1 CAGACAACGAAGGC.1
## 0 1 1 5
## CAGACAACGCTCCT.1 CAGACAACTATCGG.1 CAGACAACTCCTTA.1 CAGACATGAACAGA.1
## 0 9 7 6
## CAGACATGACTAGC.1 CAGACATGAGAACA.1 CAGACATGCGATAC.1 CAGACATGGAAGGC.1
## 0 4 0 3
## CAGACATGGCGTAT.1 CAGACCCTCCAAGT.1 CAGACCCTCTTGCC.1 CAGACCCTGAAAGT.1
## 1 4 1 2
## CAGACCCTTCATTC.1 CAGACTGACTGTAG.1 CAGACTGAGCGAAG.1 CAGAGGGAAACGGG.1
## 9 0 3 1
## CAGAGGGAGCTTCC.1 CAGATCGACATCAG.1 CAGATCGACCCTTG.1 CAGATCGACTGTCC.1
## 6 2 3 2
## CAGATGACAGGAGC.1 CAGATGACAGGTTC.1 CAGATGACCTCATT.1 CAGATGACTAGAGA.1
## 2 0 2 2
## CAGCAATGCTCAGA.1 CAGCAATGTCATTC.1 CAGCACCTAAACGA.1 CAGCACCTAACGTC.1
## 0 2 1 0
## CAGCACCTAGTCAC.1 CAGCACCTATACCG.1 CAGCACCTCCGATA.1 CAGCACCTCGGGAA.1
## 4 1 3 0
## CAGCACCTTACGAC.1 CAGCACCTTGACTG.1 CAGCACCTTGTCCC.1 CAGCACCTTTCTCA.1
## 2 0 2 7
## CAGCATGAACACCA.1 CAGCATGAAGAAGT.1 CAGCATGACTTGTT.1 CAGCATGAGGAACG.1
## 1 0 2 0
## CAGCATGAGTCCTC.1 CAGCCTACAAACGA.1 CAGCCTACATCACG.1 CAGCCTACCAACCA.1
## 4 1 2 3
## CAGCCTACGGCAAG.1 CAGCCTACTGGTTG.1 CAGCCTACTTCATC.1 CAGCGGACAGGAGC.1
## 10 2 0 0
## CAGCGGACTCCGTC.1 CAGCGTCTACACGT.1 CAGCGTCTCGACAT.1 CAGCGTCTCGGAGA.1
## 3 3 0 2
## CAGCGTCTCGTAAC.1 CAGCGTCTCTTGTT.1 CAGCGTCTGGTTCA.1 CAGCGTCTTTTGTC.1
## 1 1 8 5
## CAGCTAGAACCACA.1 CAGCTAGAACGGTT.1 CAGCTAGAAGCCAT.1 CAGCTAGATGCTGA.1
## 0 3 1 0
## CAGCTAGATGTGAC.1 CAGCTCACGAATGA.1 CAGCTCACGTGTCA.1 CAGCTCACTCCTGC.1
## 1 1 3 0
## CAGCTCACTCGACA.1 CAGCTCACTGGTGT.1 CAGCTCTGAGTGCT.1 CAGCTCTGCCTTGC.11
## 10 1 0 2
## CAGCTCTGCTCTCG.1 CAGCTCTGGGGAGT.1 CAGCTCTGGGGATG.1 CAGGAACTCAACTG.1
## 0 1 0 1
## CAGGAACTGCCAAT.1 CAGGAACTGGTTCA.1 CAGGAACTGTGAGG.1 CAGGAACTTGCTAG.1
## 1 0 3 1
## CAGGCCGAAGCCAT.1 CAGGCCGAATACCG.1 CAGGCCGACAACTG.1 CAGGCCGACTTATC.1
## 1 0 1 5
## CAGGCCGAGTGAGG.1 CAGGCCGATGACAC.1 CAGGCCGATGTTCT.1 CAGGGCACAATGCC.1
## 2 1 0 5
## CAGGGCACACACCA.1 CAGGGCACAGTTCG.1 CAGGGCACCGGAGA.1 CAGGGCACGACAGG.1
## 7 1 0 0
## CAGGTAACCAGCTA.1 CAGGTAACCTCCCA.1 CAGGTAACGGTGGA.1 CAGGTAACGTTAGC.1
## 0 5 0 0
## CAGGTAACTAAGGA.1 CAGGTATGGAATGA.11 CAGGTATGGGAGGT.1 CAGGTATGTGCTGA.1
## 6 7 2 6
## CAGGTTGAAGGTCT.1 CAGGTTGACGACAT.1 CAGGTTGAGGTCTA.1 CAGGTTGATCTTCA.1
## 1 4 3 0
## CAGTCAGAAAACAG.1 CAGTCAGAAACGGG.1 CAGTCAGAAAGAAC.1 CAGTCAGAACACTG.1
## 0 6 0 0
## CAGTCAGAACTAGC.1 CAGTCAGACGACTA.1 CAGTCAGAGACACT.1 CAGTCAGATGACTG.1
## 3 0 0 3
## CAGTGATGACGCAT.1 CAGTGATGCGTTAG.1 CAGTGATGTGTCTT.1 CAGTGATGTGTGGT.1
## 6 10 0 1
## CAGTGATGTTAGGC.1 CAGTGTGAGTGAGG.1 CAGTGTGATGTCTT.1 CAGTTACTGAGACG.1
## 0 0 0 3
## CAGTTGGAAAAACG.1 CAGTTGGAAGCAAA.1 CAGTTGGAGTGCTA.1 CAGTTGGATTCCGC.1
## 5 10 9 0
## CAGTTTACCGGTAT.1 CAGTTTACTGTCTT.1 CATAAAACACTGGT.1 CATAAAACCGTGAT.1
## 2 4 2 0
## CATAAAACGCCAAT.1 CATAAAACTCATTC.1 CATAAATGAATGCC.1 CATAAATGATGGTC.1
## 6 1 0 3
## CATAAATGGAAGGC.1 CATAAATGGAGATA.1 CATAAATGTCTCTA.1 CATAACCTAAGGTA.1
## 2 0 0 1
## CATAACCTGAAGGC.1 CATAACCTGCTGTA.1 CATAACCTTGAGAA.1 CATACTACCTGAAC.1
## 13 9 2 4
## CATACTACGCTGTA.1 CATACTTGAGAGAT.1 CATACTTGAGCATC.1 CATACTTGATTTCC.1
## 13 6 5 5
## CATACTTGGCTCCT.1 CATACTTGGTCGTA.1 CATACTTGTATCGG.1 CATACTTGTCCTCG.1
## 2 2 1 1
## CATAGTCTCTTCTA.1 CATATAGACAGGAG.1 CATATAGAGGTTTG.1 CATCAACTCCGTAA.1
## 1 1 7 1
## CATCAACTGCTTAG.1 CATCAACTGTCCTC.1 CATCAGGAAAGATG.1 CATCAGGACACCAA.1
## 2 4 3 9
## CATCAGGAGACAAA.1 CATCAGGAGTATCG.11 CATCAGGAGTTGTG.1 CATCAGGATGTGCA.1
## 3 3 10 0
## CATCATACACCTTT.1 CATCATACAGCGGA.1 CATCATACCTTCGC.1 CATCCCGACGTACA.1
## 1 0 6 0
## CATCCCGAGGTTCA.1 CATCCCGAGTGCTA.1 CATCCCGATTATCC.1 CATCGCTGAACAGA.1
## 5 0 1 1
## CATCGCTGAAGTAG.1 CATCGCTGACGGGA.1 CATCGCTGCAGAAA.11 CATCGCTGCCTTTA.1
## 3 1 4 3
## CATCGCTGTGGTCA.1 CATCGGCTAGGCGA.1 CATCGGCTCCTTAT.1 CATCGGCTCTCGCT.1
## 0 5 8 0
## CATCGGCTGAAGGC.1 CATCTCCTAGGGTG.1 CATCTCCTCATTGG.1 CATCTCCTCTGCTC.1
## 1 2 0 0
## CATCTCCTGTTCGA.1 CATCTCCTTCTATC.1 CATCTTGACTCCAC.1 CATGAGACACACGT.1
## 3 0 0 9
## CATGAGACCACTTT.1 CATGAGACTAGTCG.1 CATGCCACAGCTAC.1 CATGCCACCAGAAA.1
## 8 11 2 8
## CATGCCACCATGGT.1 CATGCCACCGAACT.1 CATGCCACGAGGAC.1 CATGCCACGCCATA.1
## 1 4 2 2
## CATGCCACGTTCAG.1 CATGCGCTAAAACG.1 CATGCGCTAAAGTG.1 CATGCGCTACCTCC.11
## 0 12 6 7
## CATGCGCTCAGAGG.1 CATGCGCTCGTGAT.1 CATGCGCTCTTAGG.1 CATGCGCTGAGCTT.1
## 0 3 0 0
## CATGCGCTTGGTGT.1 CATGGATGAGAGAT.1 CATGGATGTAAGCC.1 CATGGCCTAAGAGT.1
## 2 7 0 6
## CATGGCCTCAGTCA.1 CATGGCCTCTGTAG.1 CATGGCCTGTAGGG.1 CATGGCCTTTTCTG.1
## 1 2 9 0
## CATGTACTACACAC.1 CATGTACTAGGTTC.1 CATGTACTCCTATT.1 CATGTACTGAGAGC.1
## 4 1 1 0
## CATGTACTGTTACG.1 CATGTTACAATCGC.1 CATGTTACTAGCGT.1 CATGTTACTCCAAG.1
## 1 3 0 0
## CATGTTACTGACAC.1 CATGTTACTGATGC.1 CATGTTACTGCAGT.1 CATGTTTGACGCTA.1
## 7 0 1 0
## CATGTTTGCACTCC.1 CATGTTTGCATGCA.1 CATGTTTGCTGTAG.1 CATGTTTGCTTGGA.1
## 0 0 6 3
## CATGTTTGGCGAGA.1 CATGTTTGGGTTCA.1 CATGTTTGTTCTGT.1 CATTACACCCTCGT.1
## 0 0 3 1
## CATTACACCGATAC.1 CATTACACTCGTTT.1 CATTAGCTCGACAT.1 CATTAGCTGTGTAC.1
## 0 4 5 1
## CATTAGCTTGAGGG.1 CATTAGCTTGGTTG.1 CATTAGCTTTGACG.1 CATTCCCTACACAC.1
## 0 1 1 10
## CATTCCCTACGGTT.1 CATTCCCTCTGCTC.1 CATTCCCTGCGAAG.1 CATTCCCTGTCACA.1
## 1 6 1 2
## CATTCCCTTCGTGA.1 CATTGACTCGAACT.1 CATTGACTGCAAGG.1 CATTGACTGCGAGA.1
## 2 1 6 0
## CATTGACTGGTGAG.1 CATTGACTGTTTCT.1 CATTGACTTTCCAT.1 CATTGACTTTTGGG.1
## 1 1 3 2
## CATTGGGAAAAAGC.1 CATTGGGACAAAGA.1 CATTGGGACCCTAC.1 CATTGGGAGATGAA.1
## 0 0 0 4
## CATTGGGAGTTGAC.1 CATTGGGATACGAC.1 CATTGTACAGGAGC.1 CATTGTACGCAGAG.1
## 9 1 8 0
## CATTGTACGGTTTG.1 CATTGTACTCTCTA.1 CATTGTACTGAAGA.1 CATTGTACTTGGCA.1
## 0 4 1 4
## CATTGTACTTGGTG.1 CATTGTTGGGAGCA.1 CATTGTTGGGTCAT.1 CATTTCGATAACGC.1
## 3 0 1 1
## CATTTGACTGCCCT.1 CATTTGACTTTACC.1 CATTTGTGAACAGA.11 CATTTGTGATCACG.1
## 0 5 0 4
## CATTTGTGCATGGT.1 CATTTGTGCCAACA.1 CATTTGTGTTCGCC.1 CCAAAGTGACCGAT.1
## 2 1 0 0
## CCAAAGTGATCTTC.1 CCAAAGTGCGCTAA.1 CCAAAGTGGCTTAG.1 CCAAAGTGGGACTT.1
## 5 3 0 0
## CCAAAGTGTAGAGA.1 CCAAAGTGTCACCC.1 CCAAAGTGTGTCCC.1 CCAACCTGAGAAGT.1
## 0 4 1 2
## CCAACCTGTAACGC.1 CCAACCTGTGGGAG.1 CCAACCTGTTCTCA.1 CCAAGAACAACGAA.1
## 0 1 0 10
## CCAAGAACACGGAG.1 CCAAGAACAGCAAA.1 CCAAGAACTCCTAT.1 CCAAGAACTCTAGG.1
## 0 4 3 2
## CCAAGAACTGCTCC.1 CCAAGATGACCAGT.1 CCAAGATGCCTTGC.1 CCAAGATGCGTAGT.1
## 7 4 7 5
## CCAAGATGGAGGAC.1 CCAAGATGTGAGGG.1 CCAAGTGACAGAGG.1 CCAAGTGACCCAAA.1
## 0 0 0 3
## CCAAGTGACTCTTA.1 CCAAGTGACTGTTT.1 CCAAGTGACTTATC.1 CCAATGGAAGTGTC.1
## 0 0 0 2
## CCAATGGAATGGTC.1 CCAATGGACCGATA.1 CCAATGGACCTGTC.1 CCAATGGAGACTAC.1
## 2 2 4 0
## CCAATGGAGATAGA.1 CCAATGGAGTATCG.1 CCAATGGATAGACC.1 CCAATTTGAGGCGA.1
## 2 7 1 0
## CCAATTTGCACTTT.1 CCACCATGATTCGG.1 CCACCATGCAGTCA.11 CCACCATGCATTTC.1
## 2 0 2 5
## CCACCATGTGCTAG.1 CCACCTGAAAGAAC.1 CCACCTGAGCGAGA.1 CCACCTGAGCGGAA.1
## 6 0 2 0
## CCACCTGATGTTCT.1 CCACGGGAAACGAA.1 CCACGGGAAGGCGA.1 CCACGGGAATCTTC.1
## 0 8 0 1
## CCACGGGACCATAG.1 CCACGGGACTCGCT.1 CCACGGGAGCATCA.1 CCACGGGATAGTCG.1
## 0 6 3 9
## CCACGGGATGCAAC.1 CCACTGACAGCCAT.1 CCACTGACCGCATA.1 CCACTGACCGTACA.1
## 0 1 0 3
## CCACTGTGAGTTCG.1 CCACTGTGGCGAAG.1 CCACTGTGGTCACA.1 CCACTGTGGTTGTG.1
## 1 4 0 4
## CCACTTCTAGCTCA.1 CCACTTCTCCTATT.1 CCACTTCTCTTATC.1 CCACTTCTTACTCT.1
## 1 0 0 0
## CCACTTCTTGCAAC.1 CCAGAAACACCTCC.1 CCAGAAACCTACCC.1 CCAGAAACCTCCCA.1
## 1 0 2 0
## CCAGAAACGTTGAC.1 CCAGAAACGTTGCA.1 CCAGAAACTGGAAA.1 CCAGACCTGAGACG.11
## 3 8 11 5
## CCAGACCTGGGTGA.1 CCAGATGAACCAAC.1 CCAGATGACAATCG.1 CCAGATGACCTATT.1
## 1 0 6 0
## CCAGATGACTGTAG.1 CCAGATGAGAATGA.1 CCAGATGAGTAAAG.1 CCAGATGATCGTTT.1
## 0 5 0 2
## CCAGATGATGAGAA.1 CCAGCACTACACGT.1 CCAGCACTCGTCTC.1 CCAGCACTCTTAGG.1
## 0 2 1 0
## CCAGCACTGTAGGG.1 CCAGCACTGTGAGG.1 CCAGCACTTAGACC.1 CCAGCACTTGTCTT.1
## 1 1 5 1
## CCAGCACTTGTTCT.1 CCAGCACTTTGTGG.1 CCAGCGGAGCGGAA.1 CCAGCGGAGGACAG.1
## 0 2 4 0
## CCAGCGGAGGTAAA.1 CCAGCGGAGTTAGC.1 CCAGCGGATGAGAA.1 CCAGCTACAAGTAG.1
## 0 0 1 2
## CCAGCTACACGGGA.1 CCAGCTACCAGTCA.11 CCAGCTACTCAGAC.1 CCAGGTCTCACAAC.1
## 0 4 9 0
## CCAGGTCTCTGTCC.1 CCAGGTCTGCTGTA.1 CCAGGTCTGGAGGT.11 CCAGGTCTTACGCA.1
## 4 1 10 7
## CCAGGTCTTGTGCA.1 CCAGTCACCGGAGA.1 CCAGTCTGCTCAGA.1 CCAGTCTGGAGACG.1
## 9 9 0 0
## CCAGTCTGGCGGAA.1 CCAGTCTGGTAGGG.1 CCAGTCTGTTACTC.1 CCAGTGCTAAGGGC.1
## 2 0 1 7
## CCAGTGCTAGAATG.1 CCAGTGCTAGATCC.1 CCAGTGCTATTCTC.1 CCAGTGCTCTTGGA.1
## 8 2 4 11
## CCAGTGCTTGTTCT.1 CCATAGGAACACGT.1 CCATAGGAATTTCC.1 CCATAGGACAGATC.1
## 1 2 1 0
## CCATAGGACGTAAC.1 CCATAGGACTGAGT.1 CCATAGGATCATTC.1 CCATAGGATTTACC.1
## 3 0 3 2
## CCATATACAAACGA.1 CCATATACCAACTG.1 CCATATACCAGTTG.1 CCATATACCGAGAG.1
## 5 4 1 1
## CCATATACGCCATA.1 CCATATACGCTGAT.1 CCATATACGGAACG.1 CCATCCGACACTAG.1
## 4 5 2 8
## CCATCCGACCACAA.1 CCATCCGACCGCTT.1 CCATCCGACTGTCC.1 CCATCCGATCAGGT.1
## 1 3 7 1
## CCATCCGATGTTTC.1 CCATCGTGCGAACT.1 CCATCGTGTATGGC.1 CCATCGTGTCCCGT.1
## 0 9 0 4
## CCATCGTGTCGACA.1 CCATGCTGACCCTC.1 CCATGCTGCTAAGC.11 CCATGCTGCTGTGA.1
## 0 0 0 0
## CCATGCTGGAGATA.11 CCATGCTGGATACC.1 CCATGCTGGCCAAT.1 CCATGCTGGCCTTC.1
## 6 6 1 0
## CCATGCTGGGTGAG.1 CCATGCTGTCAGAC.1 CCATGCTGTCCCAC.1 CCATTAACAAAACG.1
## 0 5 1 0
## CCATTAACAAGAGT.1 CCATTAACACGGTT.1 CCATTAACCGAGTT.1 CCATTAACGGACAG.1
## 2 0 1 0
## CCATTAACGTACCA.1 CCATTAACTGAAGA.1 CCATTAACTGTTTC.1 CCATTAACTTACCT.1
## 3 1 3 8
## CCATTAACTTCGGA.1 CCCAAAGAATGCTG.1 CCCAAAGACCCGTT.1 CCCAAAGACGTAGT.1
## 1 0 3 2
## CCCAAAGAGCCCTT.11 CCCAAAGATCCTCG.1 CCCAACACTAAGCC.1 CCCAACTGAGCGTT.1
## 2 0 0 0
## CCCAACTGGCCTTC.1 CCCACATGAACCGT.1 CCCACATGAGCAAA.1 CCCACATGCGCTAA.1
## 1 1 5 5
## CCCACATGCTTGAG.1 CCCACATGTCTTCA.1 CCCAGACTCCCACT.1 CCCAGACTCCTTTA.1
## 1 2 6 0
## CCCAGACTGTTCGA.1 CCCAGTTGAGGTCT.1 CCCAGTTGCAGGAG.1 CCCAGTTGTTCTAC.1
## 3 5 3 0
## CCCATCGAAAGTAG.1 CCCATCGACCCTAC.1 CCCATCGACTGGAT.1 CCCATCGATAGTCG.1
## 2 0 0 1
## CCCATCGATCTAGG.1 CCCATGTGAGTTCG.1 CCCATGTGCTCTTA.1 CCCATGTGCTTGGA.11
## 0 1 1 0
## CCCATGTGTGGGAG.1 CCCGAACTACCTGA.1 CCCGAACTGAGGAC.1 CCCGAACTGCTGTA.1
## 0 4 0 3
## CCCGATTGAGATGA.1 CCCGATTGCGAGTT.1 CCCGATTGCTCGCT.1 CCCGATTGGACAGG.1
## 9 1 2 1
## CCCGATTGGGAAAT.1 CCCGATTGTATTCC.1 CCCGGAGAACTGTG.1 CCCGGAGATTACCT.1
## 0 5 1 0
## CCCTACGAAAGAAC.1 CCCTACGACCCGTT.1 CCCTACGACTCTCG.1 CCCTACGAGTACCA.1
## 2 0 0 1
## CCCTACGATATGCG.1 CCCTACGATGACCA.1 CCCTACGATTCTCA.1 CCCTAGTGCGCAAT.1
## 0 12 0 5
## CCCTAGTGCGTCTC.1 CCCTAGTGGTGTTG.1 CCCTAGTGTGCAAC.1 CCCTCAGAATCGGT.1
## 1 5 0 7
## CCCTCAGATACTTC.1 CCCTCAGATTCTGT.1 CCCTGAACAACGGG.1 CCCTGAACTCTGGA.1
## 1 3 0 1
## CCCTTACTAAGAAC.1 CCCTTACTACACGT.1 CCCTTACTCCAATG.1 CCCTTACTCTGGAT.11
## 4 9 1 4
## CCCTTACTGGTTCA.1 CCCTTACTTGAACC.1 CCGAAAACACTGTG.1 CCGAAAACCTGGAT.1
## 8 0 4 1
## CCGAAAACGAGCAG.1 CCGAAAACGAGGCA.1 CCGAAAACGGAACG.1 CCGAAAACTTCGTT.1
## 0 1 3 11
## CCGACACTAAGGCG.1 CCGACACTAGCGTT.1 CCGACACTCTACTT.1 CCGACACTGCCAAT.1
## 2 1 8 1
## CCGACACTTATCGG.1 CCGACTACCTTGGA.1 CCGACTACGTTGCA.1 CCGATAGACTGTCC.1
## 0 1 1 0
## CCGATAGAGATAGA.1 CCGATAGAGATGAA.1 CCGATAGAGTATCG.1 CCGCGAGAACTGTG.1
## 0 3 10 2
## CCGCGAGACATTGG.1 CCGCGAGACTGCAA.1 CCGCGAGAGGTGTT.1 CCGCGAGAGTTCAG.1
## 2 1 1 5
## CCGCGAGATCGCTC.1 CCGCTATGATTCGG.1 CCGCTATGGGTGTT.1 CCGCTATGGTCCTC.1
## 6 0 0 3
## CCGCTATGTTACTC.1 CCGGAGACACCTAG.1 CCGGAGACAGAACA.1 CCGGAGACGAAAGT.1
## 1 1 0 1
## CCGGAGACTGGTAC.1 CCGGAGTGAGCCAT.1 CCGGAGTGAGGGTG.1 CCGGAGTGGGACGA.1
## 4 10 10 1
## CCGGAGTGGTCGAT.1 CCGGAGTGGTTCTT.1 CCGGAGTGTATGGC.11 CCGGAGTGTCTGGA.1
## 0 2 0 0
## CCGGTACTAAGAGT.1 CCGGTACTCCTTTA.1 CCGGTACTCGCATA.1 CCGGTACTGTCCTC.1
## 5 11 1 4
## CCGGTACTTATCTC.1 CCGGTACTTTCTGT.1 CCGTAAGAACGTAC.1 CCGTAAGACCGCTT.1
## 0 3 1 3
## CCGTAAGATTCAGG.1 CCGTACACAAAACG.1 CCGTACACAAGATG.1 CCGTACACCAGATC.1
## 0 3 0 7
## CCGTACACGAGGGT.1 CCGTACACGGAGGT.1 CCGTACACTACTGG.1 CCGTACACTGCCTC.1
## 9 0 0 5
## CCTAAACTACTCAG.1 CCTAAACTAGCATC.1 CCTAAACTCAGCTA.1 CCTAAACTTCGTAG.1
## 1 0 3 1
## CCTAAGGAAAAACG.1 CCTAAGGAACGTGT.1 CCTAAGGATCCTGC.1 CCTACCGACGCCTT.1
## 1 6 1 4
## CCTAGAGAACCCTC.1 CCTAGAGACCTAAG.1 CCTAGAGACGGAGA.1 CCTAGAGAGGATTC.1
## 0 8 0 0
## CCTAGAGATCAGGT.1 CCTATAACGCCATA.1 CCTATAACGTTCGA.1 CCTATAACTGGTGT.1
## 1 4 1 1
## CCTATTGACATGAC.1 CCTATTGAGATACC.1 CCTATTGAGGTATC.1 CCTATTGATTTCAC.1
## 0 1 1 1
## CCTATTGATTTGCT.1 CCTCATCTAGTCAC.1 CCTCATCTATGCTG.1 CCTCATCTGTCTGA.1
## 5 1 2 0
## CCTCGAACACCTCC.1 CCTCGAACCATACG.1 CCTCTACTACGGGA.1 CCTCTACTGAGAGC.1
## 0 0 6 2
## CCTCTACTGCATAC.11 CCTCTACTGGGACA.1 CCTCTACTGGTTTG.1 CCTCTACTTGCTTT.1
## 0 1 0 4
## CCTGACTGCGCATA.1 CCTGACTGCGGTAT.1 CCTGACTGTGCAGT.1 CCTGAGCTCACACA.1
## 0 0 0 0
## CCTGAGCTGGTGAG.1 CCTGAGCTGTTTCT.1 CCTGCAACAACCTG.1 CCTGCAACCAGGAG.1
## 0 1 5 0
## CCTGCAACTGAGCT.1 CCTGGACTACCTCC.1 CCTGGACTAGTGCT.1 CCTGGACTGTATCG.1
## 4 8 1 0
## CCTTAATGCATGAC.1 CCTTAATGCGGAGA.1 CCTTAATGGAATAG.1 CCTTAATGGAATGA.1
## 2 2 1 3
## CCTTAATGGAGATA.1 CCTTAATGGATAGA.1 CCTTAATGGTGAGG.1 CCTTAATGTCCTAT.1
## 3 0 5 0
## CCTTAATGTTCATC.1 CCTTCACTGGACGA.1 CCTTCACTGGAGGT.1 CCTTCACTTCCAGA.1
## 4 11 4 0
## CCTTCACTTGCTAG.1 CCTTCACTTTCTTG.1 CCTTTAGAAGCGTT.1 CCTTTAGACAGTCA.1
## 5 0 2 2
## CCTTTAGACTTGGA.1 CCTTTAGATCGTGA.1 CGAACATGAGCAAA.1 CGAACATGCTGGAT.1
## 6 2 4 3
## CGAACATGGTCACA.1 CGAACATGTGACTG.1 CGAACATGTTGCGA.1 CGAACATGTTTCGT.1
## 3 2 10 5
## CGAAGACTAGTCAC.1 CGAAGACTCCCTTG.1 CGAAGACTCGTTAG.1 CGAAGACTCTGTGA.1
## 6 1 7 6
## CGAAGACTGGATTC.1 CGAAGACTGTCAAC.1 CGAAGGGAAAGTAG.1 CGAAGGGACACCAA.1
## 4 2 2 5
## CGAAGGGAGACACT.1 CGAAGGGAGCTGTA.1 CGAAGGGATCAGGT.1 CGAAGGGATCGTTT.1
## 9 2 2 0
## CGAAGGGATGCTAG.1 CGAAGGGATGGTGT.1 CGAAGTACCCACAA.1 CGAAGTACCCTTGC.1
## 1 8 1 1
## CGAAGTACTCCTAT.1 CGAATCGACATACG.1 CGAATCGACTGATG.1 CGACAAACAGTAGA.1
## 4 4 1 2
## CGACAAACCCAAGT.1 CGACCACTCGAGTT.1 CGACCGGAGCGGAA.1 CGACCGGAGGTAAA.1
## 4 9 0 1
## CGACCGGAGTTCGA.1 CGACCTACCGGTAT.1 CGACCTACCTTCCG.11 CGACCTACTGCAGT.1
## 0 0 2 0
## CGACCTACTGTAGC.1 CGACCTTGAACCGT.1 CGACCTTGCTAGAC.1 CGACCTTGGCTTCC.1
## 1 0 2 0
## CGACCTTGGGACTT.1 CGACCTTGGGAGCA.1 CGACCTTGTGCACA.1 CGACCTTGTGCTAG.1
## 0 1 1 0
## CGACCTTGTTATCC.1 CGACGTCTACCGAT.1 CGACGTCTAGGAGC.1 CGACGTCTCGAATC.1
## 1 4 1 6
## CGACGTCTGGAGCA.1 CGACTCACATTTCC.1 CGACTCACCACTTT.1 CGACTCTGATACCG.1
## 1 5 7 0
## CGACTCTGCCTTAT.1 CGACTCTGGTATGC.1 CGACTCTGGTTTCT.11 CGACTCTGTCCGAA.1
## 1 1 2 0
## CGACTCTGTGAGGG.1 CGACTGCTCGCCTT.1 CGACTGCTGGACGA.1 CGAGAACTATTCGG.1
## 0 1 1 2
## CGAGAACTCCCTTG.1 CGAGATTGACACGT.1 CGAGATTGACCCTC.1 CGAGATTGATAAGG.1
## 0 8 2 6
## CGAGATTGATTTCC.1 CGAGATTGCAGATC.1 CGAGATTGCTCGAA.1 CGAGATTGTCTCCG.1
## 9 7 5 1
## CGAGCCGAAAGGGC.1 CGAGCCGAATTTCC.1 CGAGCCGACCTTCG.1 CGAGCCGAGGGAGT.1
## 3 4 1 2
## CGAGCCGATGAAGA.1 CGAGCGTGATCGTG.1 CGAGGAGACCGTTC.1 CGAGGAGACTTTAC.1
## 6 5 5 4
## CGAGGAGAGAGAGC.1 CGAGGAGAGCTCCT.1 CGAGGAGATTATCC.1 CGAGGAGATTCATC.1
## 0 4 1 2
## CGAGGCACATCGGT.1 CGAGGCACATTGGC.1 CGAGGCACCATGGT.1 CGAGGCACGCGTTA.1
## 0 5 4 5
## CGAGGCACGGGTGA.1 CGAGGCACTGTTCT.1 CGAGGCTGCAGCTA.1 CGAGGCTGCGCCTT.1
## 0 0 7 1
## CGAGGGCTAGTACC.1 CGAGGGCTCTGACA.1 CGAGGGCTCTGATG.1 CGAGGGCTTAAAGG.1
## 4 1 0 13
## CGAGTATGTTCTGT.1 CGATACGAATTCGG.1 CGATACGAGAATCC.1 CGATAGACATGGTC.1
## 4 1 0 0
## CGATAGACATTCTC.1 CGATAGACCCCAAA.1 CGATAGACGCCCTT.1 CGATAGACGTTGGT.1
## 2 3 9 0
## CGATAGACTCATTC.1 CGATAGACTGCCTC.1 CGATCAGAGAACTC.1 CGATCAGAGTTAGC.1
## 0 0 0 0
## CGATCAGATCGTGA.1 CGATCCACAGAGGC.1 CGATCCACCCATAG.1 CGATCCACCCTCGT.1
## 6 8 9 0
## CGATCCACCTTGGA.1 CGATCCACGGAGGT.1 CGATCCACTACTTC.1 CGATCCACTGGCAT.1
## 6 3 9 0
## CGATCCACTGTCGA.1 CGCAAATGACTCTT.1 CGCAAATGAGTCTG.1 CGCAAATGATAAGG.1
## 0 6 0 10
## CGCAAATGCACTGA.1 CGCAAATGGTTCTT.1 CGCAAATGTTGTGG.1 CGCAACCTAGTTCG.1
## 1 2 7 7
## CGCAACCTATCAGC.1 CGCAACCTCACCAA.1 CGCAACCTCTTTAC.1 CGCAACCTGCTTCC.1
## 11 0 1 4
## CGCAACCTGGAGTG.1 CGCAACCTTCCGTC.1 CGCACGGAAATCGC.1 CGCACGGAAGCGGA.1
## 0 3 2 4
## CGCACGGACAACCA.1 CGCACGGACGAATC.11 CGCACGGACGTAAC.1 CGCACGGACTTATC.1
## 0 1 0 1
## CGCACGGATCGTTT.1 CGCACTACCAGCTA.1 CGCACTACTTCTTG.1 CGCACTTGAAAGCA.1
## 1 2 0 5
## CGCACTTGACGACT.1 CGCACTTGACTAGC.1 CGCACTTGCAGTTG.1 CGCACTTGCCTGTC.1
## 7 6 7 2
## CGCACTTGGCGAAG.1 CGCACTTGTCAGTG.1 CGCACTTGTGGTAC.1 CGCAGGACCTTGGA.1
## 2 8 4 6
## CGCAGGACGAAAGT.1 CGCAGGACTCTCCG.1 CGCAGGTGACGCTA.11 CGCAGGTGAGAAGT.1
## 5 1 0 0
## CGCAGGTGCATGGT.1 CGCAGGTGCCTCAC.1 CGCAGGTGTGTGCA.1 CGCAGGTGTTTCAC.1
## 1 0 0 2
## CGCATAGACTCCAC.1 CGCATAGACTGAAC.1 CGCATAGACTGTTT.1 CGCATAGATCCCAC.1
## 1 1 0 0
## CGCATAGATGCAAC.1 CGCATAGATTTGTC.1 CGCCATACAATGCC.1 CGCCATACTGACCA.1
## 1 0 8 0
## CGCCATTGTGTCAG.1 CGCCGAGAACTACG.1 CGCCGAGACCTCGT.1 CGCCGAGACGATAC.1
## 0 1 4 2
## CGCCGAGAGAATCC.1 CGCCGAGAGAGATA.1 CGCCGAGATCTAGG.1 CGCCGAGATGGCAT.1
## 6 6 5 1
## CGCCTAACAAGCCT.1 CGCCTAACCAGATC.1 CGCCTAACCAGCTA.1 CGCCTAACCCTACC.1
## 1 2 1 9
## CGCCTAACCGGTAT.1 CGCGAGACTAAGGA.1 CGCGATCTACGACT.1 CGCGATCTCTGCTC.1
## 2 1 4 0
## CGCGATCTGTGTCA.1 CGCGATCTTCCAAG.1 CGCGGATGCCACAA.1 CGCGGATGGCATCA.1
## 0 0 0 1
## CGCGGATGGGACTT.1 CGCTAAGAAAGGCG.1 CGCTAAGAATTCCT.11 CGCTAAGAGGTATC.1
## 4 4 7 3
## CGCTAAGAGTCATG.1 CGCTAAGAGTTGAC.1 CGCTAAGATGGTAC.1 CGCTACACACTACG.1
## 0 0 0 5
## CGCTACACAGTACC.1 CGCTACACCCACCT.1 CGCTACACCTCAAG.1 CGCTACACGCGATT.1
## 4 9 9 1
## CGCTACACTTCTTG.1 CGCTACACTTTGCT.1 CGCTACTGACTGTG.1 CGCTACTGAGAGAT.1
## 7 0 8 0
## CGCTACTGCCATGA.1 CGCTACTGCGCAAT.1 CGCTACTGCGTTGA.1 CGCTACTGCTAGAC.1
## 3 4 1 11
## CGCTACTGCTATGG.1 CGCTACTGGAACTC.1 CGCTACTGGCAAGG.1 CGCTCATGCTTCCG.1
## 8 5 0 4
## CGCTCATGTATCGG.1 CGCTCATGTGACTG.1 CGCTCATGTTCGGA.1 CGGAATTGAGTGCT.1
## 2 2 1 7
## CGGAATTGCTGTCC.1 CGGAATTGCTGTTT.1 CGGAATTGTTATCC.1 CGGACCGAAGCAAA.1
## 1 1 6 1
## CGGACCGAAGGTCT.1 CGGACCGAATGGTC.1 CGGACCGACCTCAC.1 CGGACCGACGAGTT.1
## 1 6 0 9
## CGGACTCTACCTTT.1 CGGACTCTCCAAGT.1 CGGAGGCTACCCAA.1 CGGAGGCTAGCGTT.1
## 2 3 7 5
## CGGAGGCTAGGGTG.1 CGGAGGCTCGCATA.1 CGGAGGCTGGCAAG.1 CGGAGGCTGGGCAA.1
## 4 4 8 5
## CGGATAACACACCA.1 CGGATAACCGTTAG.1 CGGATAACCTTCCG.11 CGGATAACCTTGTT.1
## 9 0 2 5
## CGGATAACGACAGG.1 CGGATAACGACGGA.1 CGGATAACTTTACC.1 CGGATATGAAGCCT.1
## 0 7 2 3
## CGGATATGACTACG.1 CGGATATGAGTCAC.1 CGGATATGCGAACT.1 CGGATATGCTGGAT.1
## 3 0 0 3
## CGGATATGGGCAAG.1 CGGCACGAAGGAGC.1 CGGCACGACTACCC.1 CGGCACGAGGACAG.1
## 0 0 0 5
## CGGCACGATTCGCC.1 CGGCACGATTTGCT.1 CGGCATCTAAAACG.1 CGGCATCTAAGTGA.1
## 3 3 1 3
## CGGCATCTCCTCGT.1 CGGCATCTCTATTC.1 CGGCATCTGCATAC.1 CGGCATCTTAACCG.1
## 3 1 2 0
## CGGCCAGAAACCTG.1 CGGCCAGACCTAAG.1 CGGCCAGATATGGC.1 CGGCCAGATCTTAC.1
## 4 6 7 1
## CGGCGAACATCTCT.1 CGGCGAACGAATAG.1 CGGCGAACTCTCTA.1 CGGCGATGAAACGA.1
## 4 1 9 2
## CGGCGATGCATGGT.1 CGGCGATGCTACCC.1 CGGCGATGTCCAGA.1 CGGCGATGTTCTCA.1
## 0 0 0 5
## CGGGACTGAGTCAC.1 CGGGCATGACACGT.1 CGGGCATGAGACTC.1 CGGGCATGCATACG.1
## 0 1 1 4
## CGGGCATGCGTACA.1 CGGGCATGCGTAGT.1 CGGGCATGCTACTT.1 CGGGCATGCTCAGA.1
## 3 2 6 3
## CGGGCATGGGAGTG.1 CGGGCATGTGCCCT.1 CGGGCATGTGTTCT.1 CGGTAAACACGTTG.1
## 1 3 5 5
## CGGTAAACAGTACC.1 CGGTAAACCCACCT.1 CGGTAAACGAAAGT.1 CGGTAAACGACGGA.1
## 2 1 1 2
## CGGTAAACGTTAGC.1 CGGTACCTAATGCC.1 CGGTACCTCAGATC.1 CGGTACCTTGGAAA.1
## 0 1 1 2
## CGGTACCTTTACTC.1 CGGTACCTTTGAGC.1 CGGTCACTAGCACT.1 CGGTCACTATCGAC.1
## 8 0 0 10
## CGGTCACTGGGATG.1 CGGTCACTTCGCAA.1 CGTAACGACCCTCA.1 CGTAACGAGCATCA.1
## 8 2 2 10
## CGTAACGAGGACTT.1 CGTAACGAGGCATT.1 CGTAACGATACAGC.1 CGTAACGATCGCAA.1
## 1 1 0 0
## CGTACAGAACGCTA.1 CGTACAGAATGGTC.1 CGTACAGATACGCA.1 CGTACCACAGATGA.1
## 5 1 0 2
## CGTACCACATAAGG.1 CGTACCACCCATAG.1 CGTACCACCGGTAT.1 CGTACCACTAAAGG.1
## 0 5 1 0
## CGTACCACTCCGTC.1 CGTACCACTTGCTT.1 CGTACCACTTTCGT.1 CGTACCTGACAGTC.1
## 1 0 5 2
## CGTACCTGCGTGTA.1 CGTACCTGCTGGTA.1 CGTACCTGCTTGGA.1 CGTACCTGGAAACA.1
## 3 0 4 0
## CGTACCTGGTGCAT.1 CGTACCTGTCCTTA.1 CGTACCTGTGGAAA.1 CGTAGCCTAAACGA.1
## 2 3 4 6
## CGTAGCCTCCGTTC.1 CGTAGCCTCGTTGA.11 CGTAGCCTCTGAAC.1 CGTAGCCTGGGTGA.1
## 1 3 7 0
## CGTAGCCTGTAGCT.1 CGTAGCCTTCAGAC.1 CGTAGCCTTCTTCA.1 CGTAGCCTTTGGTG.1
## 0 3 2 1
## CGTCAAGAAGCCAT.1 CGTCAAGACCCTCA.1 CGTCAAGATGGGAG.1 CGTCAAGATGGTCA.1
## 0 4 7 5
## CGTCCAACATCGAC.1 CGTCCAACCTTCCG.1 CGTCCATGACTCAG.1 CGTCCATGCAGATC.1
## 1 1 1 7
## CGTCCATGCCGTAA.1 CGTCCATGCCTCCA.1 CGTCCATGCTGTGA.1 CGTCCATGGCGATT.11
## 5 0 0 3
## CGTCCATGGGTAAA.1 CGTCCATGTGCCCT.1 CGTCGACTAGCGTT.1 CGTCGACTCTACCC.1
## 6 4 0 0
## CGTCGACTCTCAGA.1 CGTCGACTTAAAGG.1 CGTCGACTTTCTTG.1 CGTGAAACAGTTCG.1
## 0 3 4 1
## CGTGAAACCGTTAG.1 CGTGAAACGAGACG.1 CGTGAAACTGAGCT.1 CGTGAATGAAGGGC.1
## 4 1 3 0
## CGTGAATGACCTGA.1 CGTGAATGAGCCTA.1 CGTGAATGAGTCGT.1 CGTGAATGCATGCA.1
## 3 0 0 6
## CGTGAATGGGTATC.1 CGTGAATGGTATCG.1 CGTGAATGTCTTTG.1 CGTGATGAAGTCTG.1
## 3 0 4 2
## CGTGATGACGTCTC.1 CGTGATGACTTCTA.1 CGTGATGATGGTGT.1 CGTGCACTCTATGG.1
## 0 0 2 3
## CGTGCACTGCTAAC.1 CGTGCACTTTCGCC.1 CGTGTAGACCAACA.1 CGTGTAGACGTGAT.1
## 0 1 6 9
## CGTTAACTTAGCGT.1 CGTTAGGAAACCTG.1 CGTTAGGAGCCAAT.1 CGTTAGGAGTATCG.1
## 2 2 0 7
## CGTTATACACAGTC.1 CGTTATACGAGCAG.1 CGTTATACGCGATT.1 CGTTATACGTCTAG.1
## 0 2 3 1
## CGTTATACTGAAGA.1 CGTTATACTTCTCA.1 CGTTTAACAGCGTT.1 CGTTTAACCTCATT.1
## 2 3 2 4
## CGTTTAACGTGAGG.1 CTAAACCTAAGAAC.1 CTAAACCTCAGTCA.1 CTAAACCTCGCATA.1
## 7 4 9 6
## CTAAACCTCTGAAC.1 CTAAACCTGTACGT.1 CTAACACTACACCA.1 CTAACACTACCACA.1
## 6 0 0 1
## CTAACACTAGATGA.1 CTAACACTGCTAAC.1 CTAACACTGGAGGT.1 CTAACACTTACAGC.1
## 5 1 10 4
## CTAACACTTGTGAC.11 CTAACGGACAACCA.1 CTAACGGACCGCTT.1 CTAACGGAGAAAGT.1
## 2 3 8 3
## CTAACGGATTTGTC.1 CTAACTACAACCAC.1 CTAACTACCCTGTC.1 CTAACTACTCACGA.1
## 0 1 1 7
## CTAAGGACACCTGA.1 CTAAGGACAGTCGT.1 CTAAGGACCACCAA.1 CTAAGGACCCATAG.1
## 1 2 10 1
## CTAAGGACTCATTC.1 CTAAGGACTCGTGA.1 CTAAGGACTGGTGT.1 CTAAGGTGGAAAGT.1
## 6 7 3 0
## CTAAGGTGGTGTAC.1 CTAAGGTGGTTGTG.1 CTAATAGAAGGTTC.1 CTAATAGACGAATC.1
## 1 1 10 3
## CTAATAGACTCCCA.1 CTAATAGAGGGACA.1 CTAATAGAGTACCA.1 CTAATAGATGGTTG.1
## 1 1 4 4
## CTAATGCTAAGGGC.1 CTAATGCTAGCGGA.11 CTAATGCTCAGAAA.1 CTAATGCTCCTAAG.1
## 4 0 0 2
## CTAATGCTGAACTC.1 CTAATGCTGGATTC.1 CTAATGCTTCCGAA.1 CTAATGCTTCTCTA.1
## 8 0 2 2
## CTAATGCTTGTCCC.1 CTACAACTACACTG.1 CTACAACTGAGACG.1 CTACAACTGGCAAG.1
## 1 0 1 5
## CTACAACTGTATCG.1 CTACAACTTCCCGT.1 CTACCTCTATCACG.1 CTACCTCTCCTTGC.1
## 0 4 5 1
## CTACCTCTCTTTAC.1 CTACCTCTGTTGTG.1 CTACCTCTTATCGG.1 CTACGCACCGTAGT.1
## 6 0 0 6
## CTACGCACGAGGCA.1 CTACGCACGTCATG.1 CTACGCACGTGTAC.1 CTACGGCTTATGCG.1
## 0 6 0 5
## CTACGGCTTCCCAC.1 CTACGGCTTTTCGT.1 CTACTATGCCCACT.1 CTACTATGCGACAT.1
## 0 0 3 0
## CTACTATGCTTGGA.1 CTACTATGTGCTCC.1 CTACTATGTGTCCC.1 CTACTCCTACTCAG.1
## 0 1 1 1
## CTACTCCTATCGGT.1 CTACTCCTGCTTCC.1 CTACTCCTGGTAGG.1 CTACTCCTGGTGGA.1
## 5 1 1 1
## CTAGAGACGCTAAC.1 CTAGAGACGTCTGA.1 CTAGAGACGTTCGA.1 CTAGAGACTCCTAT.1
## 9 8 0 3
## CTAGGATGACGGTT.1 CTAGGATGAGTAGA.1 CTAGGATGATGCTG.1 CTAGGATGCCCTAC.1
## 7 8 4 5
## CTAGGATGCTAGCA.1 CTAGGATGGAGATA.1 CTAGGATGGCCATA.1 CTAGGATGTGCCCT.1
## 2 0 0 1
## CTAGGATGTGCGTA.1 CTAGGCCTAAACAG.1 CTAGGCCTCACTCC.1 CTAGGCCTCCGAAT.1
## 0 1 0 1
## CTAGGCCTCCTATT.1 CTAGGCCTGGTATC.1 CTAGGTGATAAGCC.1 CTAGGTGATGGAAA.1
## 8 1 5 0
## CTAGTTACACCCAA.1 CTAGTTACAGAGAT.1 CTAGTTACCAGAAA.1 CTAGTTACCTATTC.1
## 0 0 0 1
## CTAGTTACGGGACA.1 CTAGTTACGTCTGA.1 CTAGTTACTGGTAC.11 CTAGTTTGAATGCC.1
## 0 1 5 0
## CTAGTTTGCTAGAC.1 CTAGTTTGGAGATA.1 CTAGTTTGGCCAAT.1 CTAGTTTGGGTGTT.1
## 5 2 2 2
## CTAGTTTGTACTGG.1 CTAGTTTGTAGCGT.1 CTATAAGATAAAGG.1 CTATACTGCCCGTT.1
## 2 1 6 0
## CTATACTGCTACCC.1 CTATACTGGAGAGC.1 CTATACTGTATCTC.1 CTATAGCTACACGT.1
## 3 0 0 1
## CTATAGCTAGAAGT.1 CTATAGCTCATGGT.1 CTATAGCTGGCATT.1 CTATCAACCAACTG.1
## 1 1 2 4
## CTATCAACCTACGA.1 CTATCAACCTGTTT.1 CTATCAACCTTAGG.1 CTATCAACGAATCC.1
## 3 4 10 1
## CTATCATGGAATAG.1 CTATCATGGGACAG.1 CTATCATGTCCGAA.1 CTATCATGTCTAGG.1
## 0 2 6 1
## CTATCATGTTGGTG.11 CTATCATGTTTCTG.1 CTATCCCTAAGTGA.1 CTATCCCTAGATCC.1
## 9 1 0 3
## CTATCCCTATGACC.1 CTATCCCTATGCCA.1 CTATCCCTATTCTC.1 CTATCCCTCATTTC.1
## 1 1 4 0
## CTATGACTCGTAAC.1 CTATGACTCTAGAC.1 CTATGACTGAGCTT.1 CTATGACTGCTACA.11
## 5 7 1 0
## CTATGACTGGCGAA.1 CTATGACTGTACAC.1 CTATGACTTTCTCA.1 CTATGTACAAAGCA.1
## 1 3 0 0
## CTATGTACCGTGTA.1 CTATGTACTACTTC.1 CTATGTACTGTGAC.1 CTATGTACTTTCGT.1
## 4 1 0 6
## CTATGTTGGGAGCA.11 CTATGTTGTGCCCT.1 CTATGTTGTGGTTG.1 CTATTGACCTAGCA.1
## 5 1 5 1
## CTATTGACCTGATG.1 CTATTGTGAAAGCA.1 CTATTGTGATCACG.1 CTATTGTGATCGTG.1
## 1 0 0 5
## CTATTGTGCGTTGA.1 CTCAATTGCCTGTC.1 CTCAATTGGACTAC.1 CTCAATTGGTAGCT.1
## 0 0 0 2
## CTCAATTGTTGCGA.1 CTCAGAGAAGAAGT.1 CTCAGAGACTGAAC.1 CTCAGAGACTTATC.1
## 6 1 3 6
## CTCAGAGAGGATTC.1 CTCAGAGATCGACA.1 CTCAGCACCAGCTA.1 CTCAGCACCCAACA.1
## 4 0 7 0
## CTCAGCACCCTATT.1 CTCAGCACCTGTTT.1 CTCAGCACGCGGAA.1 CTCAGCACTCCGAA.1
## 1 0 5 0
## CTCAGCACTCGCCT.1 CTCAGCTGACAGCT.1 CTCAGCTGCGTCTC.1 CTCAGCTGTTTCTG.1
## 3 1 2 1
## CTCAGGCTACGACT.1 CTCAGGCTAGCCTA.1 CTCAGGCTCTGAAC.1 CTCAGGCTTAACGC.1
## 1 1 3 0
## CTCAGGCTTTCGGA.1 CTCAGGCTTTGACG.1 CTCATTGAGCTATG.1 CTCATTGAGGGATG.1
## 1 2 0 7
## CTCATTGATCGACA.1 CTCATTGATGGGAG.1 CTCCACGAACGGGA.11 CTCCACGATTGACG.1
## 10 0 2 2
## CTCCATCTGATACC.1 CTCCATCTTAGAGA.1 CTCCATCTTTCTGT.1 CTCCGAACAGCAAA.1
## 1 1 1 0
## CTCCGAACTAAAGG.1 CTCCGAACTAGAAG.1 CTCCGAACTCCCGT.1 CTCCTACTGTCTAG.1
## 1 6 4 1
## CTCCTACTTCCGTC.1 CTCGAAGAACACAC.1 CTCGAAGAAGGCGA.1 CTCGAAGACTAAGC.1
## 1 1 7 1
## CTCGAAGAGAGATA.1 CTCGACACCGCAAT.1 CTCGACACGTGTAC.1 CTCGACACTACGCA.1
## 2 0 7 2
## CTCGACACTCCAAG.1 CTCGACTGTCGATG.1 CTCGACTGTTCACT.11 CTCGAGCTCAGGAG.1
## 0 1 0 3
## CTCGAGCTCCTGAA.1 CTCGAGCTCTCTTA.1 CTCGAGCTGATGAA.1 CTCGAGCTGGAGGT.1
## 3 1 6 0
## CTCGAGCTGGTAGG.1 CTCGAGCTTCCGAA.1 CTCGAGCTTTGTCT.1 CTCGCATGTCGACA.1
## 1 10 8 4
## CTCGCATGTTCGTT.1 CTCGCATGTTGACG.1 CTCTAAACACTGTG.1 CTCTAAACATCTCT.1
## 0 0 0 1
## CTCTAAACGAGCAG.1 CTCTAAACGTGCAT.1 CTCTAATGCCTCGT.1 CTCTAATGGAATCC.1
## 0 5 4 0
## CTCTAATGGACAGG.1 CTCTAATGGCCCTT.1 CTGAACGACCAAGT.1 CTGAACGACGCCTT.1
## 5 1 0 0
## CTGAACGACTGGAT.1 CTGAACGATTCATC.1 CTGAACGATTCCCG.1 CTGAAGACCACACA.1
## 9 0 9 1
## CTGAAGACCATGGT.1 CTGAAGACCCTCAC.1 CTGAAGACGAGCTT.1 CTGAAGTGACGTGT.1
## 5 1 9 0
## CTGAAGTGGCTTCC.1 CTGAAGTGTGCACA.1 CTGAAGTGTTTCAC.1 CTGAATCTAAACAG.1
## 0 3 1 1
## CTGAATCTAGAGAT.1 CTGAATCTAGATGA.1 CTGAATCTGGAACG.1 CTGAATCTTAAGCC.1
## 1 0 6 2
## CTGAATCTTCGCAA.1 CTGAATCTTGGCAT.1 CTGACAGACAACCA.1 CTGACAGACAACTG.1
## 0 0 5 5
## CTGACAGACCAGTA.1 CTGACCACACAGCT.1 CTGACCACGGTATC.1 CTGACCACGTAGGG.1
## 4 5 8 9
## CTGACCACTGAGCT.11 CTGACCACTGGCAT.1 CTGACCACTGGTGT.1 CTGAGAACCATCAG.1
## 1 2 7 3
## CTGAGAACCCTGTC.1 CTGAGAACCTTGTT.1 CTGAGCCTCTGTTT.1 CTGAGCCTGAGGTG.1
## 4 1 13 2
## CTGAGCCTTACGCA.1 CTGAGCCTTCTCAT.1 CTGAGCCTTGACAC.1 CTGATACTCACTTT.1
## 1 1 5 1
## CTGATACTCCTTGC.1 CTGATACTCTGTTT.1 CTGATACTTAGAGA.1 CTGATACTTGCAAC.1
## 2 0 3 0
## CTGATACTTTCATC.1 CTGATACTTTGACG.1 CTGATGGAAATGCC.1 CTGATGGACTATGG.1
## 5 1 1 5
## CTGATTTGAACGGG.1 CTGATTTGCAGGAG.1 CTGATTTGCTTATC.1 CTGATTTGGACAGG.1
## 3 3 4 3
## CTGATTTGGTGAGG.1 CTGATTTGTCACCC.1 CTGATTTGTCTCCG.1 CTGCAGCTTAGACC.1
## 0 3 2 6
## CTGCAGCTTGAAGA.1 CTGCAGCTTTGGCA.1 CTGCCAACCCATAG.1 CTGCCAACCCATGA.1
## 0 10 0 7
## CTGCCAACCCCTAC.1 CTGCCAACCTAAGC.1 CTGCCAACTTGTCT.1 CTGCGACTTGAAGA.1
## 3 4 2 1
## CTGGAAACACACGT.1 CTGGAAACACCACA.1 CTGGAAACATGTCG.1 CTGGAAACCACTTT.1
## 4 3 1 1
## CTGGAAACGGAGGT.1 CTGGATGAAGTAGA.1 CTGGATGAGACAAA.1 CTGGATGAGAGGTG.1
## 1 1 0 7
## CTGGATGAGCTACA.1 CTGGATGATAAGGA.1 CTGGATGATACTCT.1 CTGGATGATGACCA.1
## 7 0 1 2
## CTGGATGATGTTCT.1 CTGGATGATTATCC.1 CTGGCACTCCGTAA.1 CTGGCACTCCTCCA.1
## 2 1 0 0
## CTGGCACTCTTGCC.1 CTGGCACTGAGAGC.1 CTGGCACTGTCGTA.1 CTGTAACTATGTGC.1
## 2 7 5 4
## CTGTAACTTCACCC.1 CTGTAACTTGGTAC.1 CTGTATACAGACTC.1 CTGTATACCCTGTC.1
## 5 2 1 6
## CTGTATACGTATGC.1 CTGTATACTGCTCC.1 CTGTGAGAATGCCA.1 CTGTGAGAGGCATT.1
## 1 5 0 1
## CTGTGAGATCTCTA.1 CTGTGAGATGTCTT.1 CTTAAAGAAAAGCA.1 CTTAAAGAACGTGT.1
## 3 3 0 1
## CTTAAAGACTATTC.1 CTTAAAGAGTAGCT.1 CTTAAAGATATGCG.1 CTTAAAGATGTCTT.1
## 1 1 4 7
## CTTAAAGATTTCTG.1 CTTAACACAGCCAT.1 CTTAACACAGTTCG.1 CTTAAGCTACGTTG.1
## 4 8 1 4
## CTTAAGCTGGTACT.1 CTTAAGCTTATGGC.1 CTTACAACACGTGT.1 CTTACAACACGTTG.1
## 5 3 2 2
## CTTACAACCTTAGG.1 CTTACAACGCGAGA.1 CTTACAACGCTATG.1 CTTACAACTGGTCA.1
## 4 0 0 5
## CTTACAACTTGGCA.1 CTTACAACTTTCTG.1 CTTACATGCCATGA.1 CTTACATGCGAATC.1
## 0 2 5 9
## CTTACATGCGCAAT.1 CTTACATGCGTTAG.1 CTTACATGGTTAGC.1 CTTACATGGTTCAG.1
## 1 12 8 5
## CTTACATGTTTCTG.1 CTTACTGAAAGGGC.1 CTTACTGAACCACA.1 CTTACTGAACGCAT.1
## 0 6 0 5
## CTTACTGACTCTTA.1 CTTACTGAGGAGGT.1 CTTACTGAGGTTAC.1 CTTACTGATTGTCT.11
## 0 3 12 2
## CTTAGACTAACCAC.1 CTTAGACTACCAGT.1 CTTAGACTACTACG.1 CTTAGACTCACCAA.1
## 1 0 8 0
## CTTAGGGAAAAAGC.1 CTTAGGGACTGCAA.1 CTTAGGGATCGATG.1 CTTAGGGATGGTCA.1
## 4 4 4 0
## CTTATCGACAGCTA.1 CTTATCGAGATAAG.1 CTTATCGATTTCGT.1 CTTCACCTAGAAGT.1
## 2 2 8 0
## CTTCACCTAGTGCT.1 CTTCACCTATGTGC.1 CTTCACCTCCCTTG.1 CTTCACCTCGACAT.1
## 5 1 1 1
## CTTCACCTGTCGTA.1 CTTCACCTTAAGCC.1 CTTCACCTTCGACA.1 CTTCACCTTCTTTG.1
## 2 1 0 7
## CTTCACCTTGACTG.1 CTTCACCTTGGTCA.1 CTTCATGAAACCTG.1 CTTCATGACTAGCA.1
## 1 2 9 0
## CTTCATGAGGGTGA.1 CTTCATGATCTCAT.1 CTTCTAGAATGACC.1 CTTCTAGACTTGAG.1
## 9 7 1 1
## CTTCTAGACTTGTT.1 CTTGAACTAACGGG.1 CTTGAACTATGACC.1 CTTGAACTCCTGAA.1
## 3 5 3 0
## CTTGAACTCTGTAG.1 CTTGAACTGCCATA.1 CTTGAACTGCCCTT.1 CTTGAGGAAACCGT.1
## 3 9 0 5
## CTTGAGGAAAGCAA.1 CTTGAGGAAGCTAC.1 CTTGAGGAATGGTC.1 CTTGAGGACTCAAG.1
## 1 0 1 1
## CTTGAGGACTCATT.1 CTTGAGGATTGCAG.1 CTTGAGGATTGGTG.1 CTTGATTGAATGCC.1
## 1 0 5 1
## CTTGATTGCTACCC.1 CTTGATTGGGTACT.1 CTTGATTGTAAGGA.1 CTTGATTGTACAGC.1
## 1 0 1 1
## CTTGTATGACGACT.1 CTTGTATGATCGTG.1 CTTGTATGTCTATC.1 CTTTACGAAGCCAT.1
## 1 4 0 5
## CTTTACGACGAATC.1 CTTTACGACTTCCG.1 CTTTACGAGTTAGC.1 CTTTACGATTCATC.1
## 5 2 2 7
## CTTTAGACGACTAC.1 CTTTAGACGTCACA.1 CTTTAGACTCGCAA.1 CTTTAGACTGGGAG.11
## 3 5 3 7
## CTTTAGTGCTACCC.1 CTTTAGTGCTTTAC.1 CTTTAGTGGGTGTT.1 CTTTCAGACAACCA.1
## 6 1 3 9
## CTTTCAGAGACGAG.1 CTTTCAGAGTGTCA.1 CTTTCAGATAGCCA.1 CTTTCAGATCTCCG.1
## 3 2 1 0
## CTTTCAGATTTCTG.1 CTTTGATGCCGAAT.1 CTTTGATGGGGTGA.1 CTTTGATGGGTGGA.1
## 3 5 4 4
## CTTTGATGGTAGGG.1 CTTTGATGGTCACA.1 CTTTGATGGTGTTG.1 GAAACAGAAGTTCG.11
## 1 0 5 6
## GAAACAGATACTTC.1 GAAACAGATGGGAG.1 GAAACAGATGGTAC.1 GAAACCTGCTATTC.1
## 0 1 0 8
## GAAACCTGGCAAGG.1 GAAACCTGGTAAGA.1 GAAACCTGTCTTTG.1 GAAAGATGAGTACC.1
## 7 5 7 7
## GAAAGATGCACTTT.1 GAAAGATGGGATCT.1 GAAAGATGGGCAAG.1 GAAAGATGTAAAGG.1
## 0 2 7 1
## GAAAGTGAAGAAGT.1 GAAAGTGACGTCTC.1 GAAAGTGACTTCGC.1 GAAAGTGAGAATCC.1
## 1 1 0 3
## GAAAGTGAGGTGTT.1 GAAAGTGATTCAGG.1 GAAATACTACCTCC.1 GAAATACTAGTCAC.1
## 10 5 1 0
## GAAATACTCGACTA.1 GAAATACTCTGAAC.1 GAAATACTGGTTTG.1 GAAATACTTGGGAG.1
## 9 1 2 4
## GAAATACTTGGTAC.1 GAAATACTTTGCAG.1 GAACACACAGCCAT.1 GAACACACTGGTGT.1
## 1 0 1 0
## GAACACACTTCAGG.1 GAACAGCTCACTGA.1 GAACAGCTGCCTTC.1 GAACAGCTGGACGA.1
## 6 4 9 2
## GAACAGCTGTACAC.1 GAACCAACCGGAGA.1 GAACCAACCTCCCA.1 GAACCTGAACACCA.1
## 5 0 1 1
## GAACCTGATCAAGC.1 GAACGGGAACCACA.1 GAACGGGAATGCTG.1 GAACGGGACTCGAA.1
## 0 1 0 3
## GAACGGGACTGATG.1 GAACGGGATACGAC.1 GAACGGGATGGTCA.1 GAACGTTGAAAGCA.1
## 1 9 1 4
## GAACGTTGCTACTT.1 GAACGTTGTGAGAA.1 GAACGTTGTTCATC.1 GAACTGTGCGTTAG.1
## 3 3 0 2
## GAACTGTGGTTGAC.1 GAACTGTGTAGAGA.1 GAACTGTGTATCGG.1 GAAGAATGATGTGC.1
## 8 3 5 0
## GAAGAATGCTAGCA.1 GAAGAATGGCAGTT.1 GAAGAATGTACGCA.1 GAAGAATGTGAGCT.1
## 3 0 3 0
## GAAGATGACTGAGT.1 GAAGATGACTTCCG.1 GAAGATGAGTATCG.1 GAAGATGATCAGTG.1
## 0 4 1 2
## GAAGATGATGGTTG.1 GAAGCGGAAAGATG.1 GAAGCGGAAAGGCG.1 GAAGCGGAAAGGTA.1
## 1 5 2 1
## GAAGCGGAAGACTC.1 GAAGCGGACTTGCC.1 GAAGCGGAGCGGAA.1 GAAGCTACCAGAGG.1
## 5 2 3 5
## GAAGCTACCAGGAG.1 GAAGCTACCCCTCA.1 GAAGCTACCCGCTT.1 GAAGCTACGTAGGG.1
## 4 0 4 4
## GAAGCTTGACTACG.1 GAAGCTTGCCTTTA.1 GAAGCTTGTAACCG.1 GAAGCTTGTCCGTC.1
## 0 5 0 2
## GAAGGGTGAGAAGT.1 GAAGGGTGAGCACT.1 GAAGGGTGATACCG.1 GAAGGGTGCATCAG.1
## 3 0 0 0
## GAAGGGTGGAACCT.1 GAAGGGTGGACGGA.1 GAAGGTCTAGAAGT.1 GAAGGTCTAGTTCG.1
## 0 1 4 0
## GAAGGTCTATCGTG.1 GAAGGTCTGCAAGG.1 GAAGTAGAACGGGA.1 GAAGTAGACGTAAC.1
## 8 1 1 1
## GAAGTAGACTGTAG.1 GAAGTAGAGTTGCA.1 GAAGTCACATCTTC.1 GAAGTCACCCAGTA.1
## 0 0 7 2
## GAAGTCACGGACGA.1 GAAGTCACTCGTAG.1 GAAGTCTGAAACGA.1 GAAGTCTGACTCAG.1
## 0 3 0 0
## GAAGTCTGCACTGA.1 GAAGTCTGCCTAAG.1 GAAGTCTGGTCATG.1 GAAGTCTGTTCACT.1
## 5 1 6 11
## GAAGTGCTAGCGTT.1 GAAGTGCTGTCTTT.1 GAATGCACCAGAAA.1 GAATGCACCATACG.1
## 1 0 1 0
## GAATGCACGCTATG.1 GAATGCACGTTCGA.1 GAATGCACTTACCT.1 GAATGCTGCCACCT.1
## 3 2 0 1
## GAATGCTGCCCACT.1 GAATGCTGGCTCCT.1 GAATGCTGTTCATC.1 GAATGGCTAGATCC.1
## 0 0 3 8
## GAATGGCTATTCTC.1 GAATGGCTCCCTAC.1 GAATGGCTCTAAGC.1 GAATGGCTCTCAAG.11
## 0 4 4 2
## GAATGGCTCTCATT.1 GAATGGCTGGTATC.1 GAATGGCTGTTCAG.1 GAATGGCTTCTCCG.1
## 4 4 6 8
## GAATGGCTTGTCGA.1 GAATTAACACTTTC.1 GAATTAACTTCAGG.1 GACAACACACGTAC.1
## 4 0 1 0
## GACAACACCGTCTC.1 GACAACACGGAGTG.1 GACAACACGTTAGC.1 GACAACACTTGAGC.1
## 0 8 1 0
## GACAACTGCCAATG.1 GACAACTGCCATAG.1 GACAACTGCGCTAA.1 GACAACTGCTAGTG.1
## 10 8 6 2
## GACAACTGTGCGTA.1 GACACTGAACTACG.1 GACACTGACTGTAG.1 GACACTGAGGTCAT.1
## 0 8 0 1
## GACACTGATTCTAC.1 GACACTGATTTACC.1 GACAGGGATCGCCT.1 GACAGTACCAGTTG.1
## 0 1 2 10
## GACAGTACCATTTC.1 GACAGTACGCAAGG.1 GACAGTACGCTGTA.1 GACAGTACGTCAAC.1
## 0 7 2 3
## GACAGTACTTCCGC.1 GACAGTTGCCTTAT.1 GACAGTTGGAAGGC.1 GACAGTTGTCAGAC.1
## 9 5 2 3
## GACAGTTGTCCGAA.1 GACATTCTACAGTC.1 GACATTCTACCGAT.1 GACATTCTGACGAG.1
## 2 7 1 2
## GACATTCTGAGCTT.1 GACATTCTGGAACG.1 GACATTCTGTTTGG.1 GACCAAACACGGGA.1
## 3 0 5 4
## GACCAAACAGTGTC.1 GACCAAACATTGGC.1 GACCAAACCTACCC.1 GACCAAACGATAGA.1
## 0 4 0 0
## GACCAAACGTTCAG.1 GACCAAACTAGCGT.1 GACCATGAAAGGTA.1 GACCCTACATTCTC.1
## 0 2 1 0
## GACCTAGAAAGCAA.1 GACCTAGACGCCTT.1 GACCTAGACGCTAA.1 GACCTCACAAGATG.1
## 4 1 0 4
## GACCTCACACCCAA.1 GACCTCACAGGGTG.1 GACCTCACGTATCG.1 GACCTCACTGCTAG.1
## 1 5 0 5
## GACCTCACTGGTCA.1 GACCTCTGAGGGTG.1 GACCTCTGCTGAAC.1 GACCTCTGGTGCTA.1
## 0 0 3 4
## GACCTCTGTCTTCA.1 GACCTCTGTGCTTT.1 GACCTCTGTTGCGA.1 GACGAACTCATCAG.1
## 1 5 0 2
## GACGAACTTATCTC.1 GACGAACTTTTGTC.1 GACGAGGACATGAC.1 GACGAGGACCCGTT.1
## 1 1 2 0
## GACGAGGACCGATA.1 GACGAGGACGTGAT.1 GACGAGGAGGACAG.1 GACGAGGAGGGACA.1
## 6 2 3 4
## GACGAGGAGTCTAG.1 GACGAGGATGTGAC.1 GACGAGGATTGAGC.1 GACGATTGACGGGA.1
## 4 1 4 5
## GACGATTGAGAGGC.1 GACGATTGCTTATC.1 GACGCCGAGCTGAT.1 GACGCCGAGGAGGT.1
## 2 0 4 5
## GACGCCGAGTGTAC.1 GACGCCGAGTTAGC.1 GACGCCGAGTTGAC.1 GACGCCGATTTCTG.1
## 2 5 0 4
## GACGCTCTCGATAC.1 GACGCTCTCTGTGA.1 GACGCTCTGTGCTA.1 GACGCTCTTCCGAA.1
## 4 1 0 4
## GACGCTCTTGCTAG.1 GACGCTCTTGTGAC.1 GACGGCACACAGCT.1 GACGGCACGTTCAG.1
## 1 0 1 0
## GACGGCACTTTACC.1 GACGTAACAAAAGC.1 GACGTAACACGTGT.1 GACGTAACCACACA.1
## 6 9 0 9
## GACGTAACCGCTAA.11 GACGTAACCGTTAG.1 GACGTAACGAATCC.1 GACGTAACGAGAGC.1
## 0 10 0 1
## GACGTAACGTAGGG.1 GACGTAACGTTTGG.1 GACGTAACTGCTAG.1 GACGTAACTGCTCC.1
## 0 5 1 0
## GACGTATGACTAGC.1 GACGTATGCCGTTC.1 GACGTATGGAAACA.1 GACGTCCTAAGTAG.1
## 2 5 1 2
## GACGTCCTATCTTC.1 GACGTCCTGAGGCA.11 GACGTCCTGCGATT.1 GACGTCCTGGTAGG.1
## 1 3 1 4
## GACGTCCTTCTTCA.1 GACGTCCTTGAACC.1 GACGTCCTTGTTCT.1 GACGTCCTTTTCTG.11
## 1 1 0 8
## GACTACGACCTTTA.1 GACTACGAGAGGGT.11 GACTACGAGTCTGA.1 GACTACGAGTGAGG.11
## 0 6 1 1
## GACTACGATGTGAC.1 GACTACGATGTTTC.1 GACTACGATTCACT.1 GACTCCTGAACTGC.1
## 0 1 0 0
## GACTCCTGCTTCTA.1 GACTCCTGGAGCAG.1 GACTCCTGGGTTTG.1 GACTCCTGTATCTC.1
## 1 8 0 0
## GACTCCTGTGTAGC.1 GACTGAACAAGTGA.1 GACTGAACATCTCT.1 GACTGAACCCAGTA.1
## 1 0 6 0
## GACTGATGAAGGGC.1 GACTGATGACACAC.1 GACTGATGGAATCC.1 GACTGATGGTCCTC.1
## 0 9 2 0
## GACTGATGGTTTGG.1 GACTGATGTAGACC.1 GACTGATGTGCCAA.1 GACTGTGAAAGCAA.1
## 2 6 5 2
## GACTGTGAAGATCC.1 GACTGTGAAGGCGA.1 GACTGTGACAGATC.1 GACTGTGAGGAAGC.1
## 0 4 0 0
## GACTGTGAGGTGGA.1 GACTGTGATCTTCA.1 GACTGTGATGCCAA.1 GACTGTGATTCGGA.1
## 1 6 6 0
## GACTTTACATTCGG.1 GACTTTACCAGATC.1 GACTTTACTAAAGG.1 GACTTTACTTGCGA.1
## 3 1 1 1
## GAGAAATGTCCAAG.1 GAGAAATGTTTCTG.1 GAGAAATGTTTGTC.1 GAGAGGTGAGCACT.1
## 5 1 3 4
## GAGAGGTGCCTGAA.1 GAGAGGTGCTGGAT.1 GAGAGGTGTCGCCT.1 GAGAGGTGTTTCGT.1
## 11 1 2 0
## GAGATAGAAACGGG.1 GAGATAGACCGTAA.1 GAGATAGATGAGGG.1 GAGATAGATGCTAG.1
## 0 2 0 1
## GAGATAGATGGTAC.1 GAGATCACACACTG.1 GAGATCACAGACTC.1 GAGATCACCCAAGT.1
## 1 0 0 6
## GAGATCACCTTGGA.1 GAGATCACTCCCGT.1 GAGATCACTGATGC.1 GAGATCACTGCATG.1
## 0 2 2 0
## GAGATGCTAAGGGC.1 GAGATGCTACCTAG.1 GAGATGCTATCGAC.1 GAGATGCTCGGTAT.1
## 1 6 0 0
## GAGATGCTGTCATG.1 GAGATGCTTACAGC.1 GAGATGCTTGACTG.1 GAGATGCTTTAGGC.1
## 1 10 0 4
## GAGATGCTTTCTAC.1 GAGCAACTACGTGT.1 GAGCAACTCTAAGC.1 GAGCAACTGCTGAT.1
## 11 1 0 0
## GAGCAACTGTAAAG.1 GAGCAGGAACAGCT.1 GAGCAGGAAGTCTG.1 GAGCAGGACACTAG.1
## 6 0 7 4
## GAGCAGGACGTAAC.1 GAGCAGGAGGCAAG.1 GAGCAGGATCGACA.1 GAGCATACACCAGT.1
## 3 8 0 1
## GAGCATACATCGAC.1 GAGCATACCCAAGT.1 GAGCATACGGAAGC.1 GAGCATACGGAGTG.1
## 3 0 1 4
## GAGCATACGGATCT.1 GAGCATACGGGATG.1 GAGCGAGAACTCTT.1 GAGCGAGACACAAC.1
## 0 0 1 1
## GAGCGAGACGAGTT.1 GAGCGAGAGAATAG.1 GAGCGAGAGCGTAT.1 GAGCGAGATGGTCA.1
## 0 7 2 0
## GAGCGAGATGTCGA.1 GAGCGAGATTCTAC.1 GAGCGCACAGAGAT.1 GAGCGCACCAGAGG.1
## 1 9 0 2
## GAGCGCACCCAATG.1 GAGCGCTGACCTCC.1 GAGCGCTGCAAAGA.1 GAGCGCTGCTGGAT.1
## 3 4 0 6
## GAGCGCTGGGATTC.1 GAGCGCTGGGCGAA.1 GAGCGCTGTTGTGG.1 GAGCGCTGTTTCTG.1
## 10 2 3 5
## GAGCGGCTAACGGG.1 GAGCGGCTATGGTC.1 GAGCGGCTTGTCTT.1 GAGCTCCTGTTGTG.1
## 8 2 9 0
## GAGCTCCTTACAGC.1 GAGGACGAACTCTT.1 GAGGACGACGGGAA.1 GAGGACGAGCAGTT.1
## 0 3 1 3
## GAGGACGAGGCAAG.1 GAGGACGAGGTTTG.1 GAGGACGATGACCA.1 GAGGATCTGGCATT.1
## 0 0 0 3
## GAGGATCTTAGCGT.1 GAGGATCTTCACGA.1 GAGGATCTTCTAGG.1 GAGGCAGATCATTC.1
## 1 0 0 3
## GAGGCAGATGGTGT.1 GAGGCCACACAGTC.1 GAGGCCACAGTGCT.1 GAGGCCACCTACCC.1
## 1 3 2 4
## GAGGCCACTGTTTC.1 GAGGGAACGATAAG.1 GAGGGAACGTTGTG.1 GAGGGAACTTATCC.1
## 6 6 2 0
## GAGGGAACTTTGCT.1 GAGGGATGAGGGTG.1 GAGGGATGATCTCT.1 GAGGGATGGGGATG.1
## 2 3 5 1
## GAGGGATGGTCACA.1 GAGGGATGTAGCCA.1 GAGGGATGTGCCAA.1 GAGGGATGTGTGAC.1
## 0 0 8 1
## GAGGGATGTTCACT.1 GAGGGATGTTGAGC.1 GAGGGCCTAACGGG.1 GAGGGCCTACCTCC.1
## 2 2 0 0
## GAGGGCCTACTAGC.1 GAGGGCCTAGAGGC.1 GAGGGCCTCAGAAA.1 GAGGGCCTCCTGTC.1
## 1 3 0 1
## GAGGGTGAAGTAGA.1 GAGGGTGATAGTCG.1 GAGGGTGATGTCTT.1 GAGGGTGATTGCGA.1
## 1 1 0 1
## GAGGGTGATTGCTT.1 GAGGGTGATTGGCA.1 GAGGTACTAAAACG.1 GAGGTACTAACGGG.1
## 0 2 3 1
## GAGGTACTACGCAT.1 GAGGTACTACTACG.1 GAGGTACTCATGAC.1 GAGGTACTCTCTAT.1
## 1 3 0 4
## GAGGTACTTGGTCA.1 GAGGTGGAATTCTC.1 GAGGTGGACTCATT.1 GAGGTGGAGCGAAG.1
## 1 3 4 0
## GAGGTGGAGGTTCA.1 GAGGTGGATTGGTG.1 GAGGTTACCACTTT.1 GAGGTTACGAGAGC.1
## 0 2 3 0
## GAGGTTACGCGGAA.1 GAGGTTTGAAGATG.1 GAGGTTTGAATCGC.1 GAGGTTTGATGCTG.1
## 3 8 2 5
## GAGGTTTGCCTTAT.1 GAGGTTTGCGAGAG.1 GAGGTTTGGTCTAG.1 GAGGTTTGTGGAAA.1
## 1 7 10 9
## GAGTAAGACTTGCC.1 GAGTAAGATCAGTG.1 GAGTAAGATGTGGT.1 GAGTACACACACAC.1
## 0 7 1 4
## GAGTACACCATTGG.1 GAGTACACCATTTC.11 GAGTACACCTGACA.11 GAGTACACGCGTTA.11
## 9 1 0 9
## GAGTACTGCGTAGT.1 GAGTACTGTCACGA.1 GAGTACTGTGATGC.1 GAGTCAACGAGACG.1
## 0 1 3 5
## GAGTCAACGCAGAG.1 GAGTCAACGTGCAT.1 GAGTCAACTCGTGA.1 GAGTCTGAACCCTC.1
## 8 0 0 0
## GAGTCTGAAGAAGT.1 GAGTCTGACCTTGC.1 GAGTGACTAAGCAA.1 GAGTGACTGCTGTA.1
## 8 6 0 1
## GAGTGACTGGACGA.1 GAGTGACTTCGATG.1 GAGTGACTTCTCCG.1 GAGTGACTTGTCAG.1
## 0 2 1 9
## GAGTGGGAAGCACT.1 GAGTGGGACATGAC.1 GAGTGGGATCTCGC.1 GAGTGGGATTGTGG.1
## 0 1 1 0
## GAGTGTTGCTCAAG.1 GAGTGTTGGACAAA.1 GAGTGTTGGTCGAT.1 GAGTGTTGTTCCAT.1
## 6 0 3 0
## GAGTTGTGACTTTC.1 GAGTTGTGCTTCTA.1 GAGTTGTGGAAAGT.1 GAGTTGTGGTCTAG.1
## 3 1 1 1
## GAGTTGTGTGGAAA.1 GAGTTGTGTGGCAT.1 GATAAGGACCTCCA.1 GATAAGGACTGACA.1
## 1 10 4 0
## GATAAGGAGTGTAC.1 GATAAGGATTTGGG.1 GATAATACGGTTTG.1 GATAATACTGAAGA.1
## 1 1 2 1
## GATAATACTGTAGC.1 GATACTCTAACCTG.1 GATACTCTAATCGC.1 GATACTCTCCACCT.1
## 5 0 4 0
## GATACTCTCGGTAT.1 GATACTCTGCAAGG.1 GATAGAGAAAACGA.1 GATAGAGAAACCGT.1
## 2 1 0 7
## GATAGAGACCTTAT.1 GATAGAGACTGTTT.1 GATAGAGATGAGCT.1 GATAGAGATTTCAC.1
## 0 1 11 3
## GATAGCACAAGCAA.1 GATAGCACACACTG.1 GATAGCACGAGATA.1 GATAGCACGGAGTG.1
## 0 0 2 0
## GATAGCACTTGGTG.1 GATATAACAAAGCA.1 GATATAACATTTCC.1 GATATAACCTTAGG.1
## 0 0 0 1
## GATATAACGAACTC.1 GATATAACGGTGGA.1 GATATAACGTTCGA.1 GATATATGAACTGC.1
## 0 0 0 9
## GATATATGAATGCC.1 GATATATGATGCTG.1 GATATATGCTGGAT.1 GATATATGGTGTTG.1
## 2 2 0 7
## GATATCCTACCAAC.1 GATATCCTAGGAGC.1 GATATCCTGTAAAG.1 GATATCCTGTGTTG.1
## 7 6 8 0
## GATATCCTTGGGAG.1 GATATTGAAGCGTT.1 GATATTGAAGTGTC.1 GATATTGATTGGTG.1
## 6 5 0 3
## GATCATCTCTGATG.1 GATCCCTGACTCTT.1 GATCCCTGCTACGA.1 GATCCCTGGTAGGG.1
## 10 0 2 4
## GATCCGCTAGGTTC.1 GATCCGCTTCTCGC.1 GATCGAACACTTTC.1 GATCGAACATGCCA.1
## 2 5 4 1
## GATCGAACATGTGC.1 GATCGAACCATACG.11 GATCGAACCGGGAA.1 GATCGAACGGTGTT.1
## 0 2 0 2
## GATCGAACTTTGTC.1 GATCGATGAAAGTG.1 GATCGATGAGATCC.1 GATCGATGCGTTAG.1
## 4 7 0 0
## GATCGATGGAAAGT.1 GATCGTGAATGTGC.1 GATCGTGACAGGAG.1 GATCGTGACCACAA.1
## 1 2 0 4
## GATCGTGACGGAGA.1 GATCGTGACTACCC.1 GATCGTGAGAACCT.1 GATCGTGATCCGTC.1
## 1 10 1 5
## GATCGTGATGAGCT.1 GATCTACTCGCTAA.1 GATCTACTCTCGAA.1 GATCTTACACACCA.1
## 6 0 1 1
## GATCTTACAGAATG.1 GATCTTACCCAACA.1 GATCTTACGGTCTA.1 GATCTTACTCCCAC.1
## 10 7 4 11
## GATCTTTGAGTCGT.1 GATCTTTGCGACAT.1 GATCTTTGGCTGAT.1 GATCTTTGTCAGTG.1
## 1 1 6 1
## GATGACACACGTTG.1 GATGACACCATACG.1 GATGACACTTCTCA.1 GATGCAACATCGGT.1
## 0 1 0 6
## GATGCAACGAATAG.1 GATGCAACTTGGTG.1 GATGCATGAGCAAA.1 GATGCATGCACTAG.1
## 9 0 2 0
## GATGCATGCCTTTA.1 GATGCATGCGCCTT.1 GATGCATGGAGGCA.1 GATGCATGGGAACG.1
## 9 0 0 1
## GATGCATGTTTGGG.1 GATGCCCTACGTAC.1 GATGCCCTCGTAGT.1 GATGCCCTGACAGG.1
## 2 0 2 0
## GATGCCCTTCTTAC.1 GATGCCCTTGAGAA.1 GATTACCTAAAAGC.1 GATTACCTAAACAG.1
## 1 4 11 0
## GATTACCTAACAGA.1 GATTACCTAACGAA.1 GATTACCTAGGGTG.1 GATTACCTCATGAC.1
## 11 1 5 5
## GATTACCTCGGGAA.1 GATTACCTCTGTGA.1 GATTACCTGGATTC.1 GATTACCTGGGATG.1
## 3 0 11 6
## GATTACCTTACAGC.1 GATTACCTTCCTAT.1 GATTACCTTCTAGG.1 GATTACCTTCTATC.1
## 1 8 1 4
## GATTACCTTGTCGA.1 GATTCGGAACGGGA.1 GATTCGGACGATAC.1 GATTCGGAGGCAAG.1
## 0 5 3 1
## GATTCGGATCACGA.1 GATTCGGATGTCCC.1 GATTCTACACTCTT.1 GATTCTACGAGGCA.1
## 0 4 7 0
## GATTCTACGTCACA.1 GATTCTACTTAGGC.1 GATTCTACTTCTAC.1 GATTCTTGAGTGTC.1
## 1 3 0 1
## GATTCTTGCAACTG.1 GATTCTTGGTTAGC.1 GATTCTTGTCGCAA.1 GATTCTTGTCTATC.1
## 6 1 0 1
## GATTCTTGTCTTTG.1 GATTCTTGTTGTCT.1 GATTCTTGTTTCGT.1 GATTGGACATGCTG.1
## 9 0 3 0
## GATTGGACTCACGA.11 GATTGGACTGTTTC.1 GATTGGACTTACTC.1 GATTGGTGACCTTT.1
## 9 0 7 3
## GATTGGTGAGGAGC.1 GATTGGTGCTGACA.1 GATTGGTGTATCTC.1 GATTGGTGTATGCG.1
## 1 4 9 2
## GATTGGTGTGGAAA.1 GATTGGTGTGGTGT.1 GATTTAGAACCAAC.1 GATTTAGAATGACC.1
## 2 10 1 6
## GATTTAGAATTCCT.1 GATTTAGAGAATAG.1 GATTTAGAGTAGCT.1 GATTTAGATTTCAC.1
## 1 1 0 0
## GATTTGCTACCCTC.1 GATTTGCTACGCTA.1 GATTTGCTACGTAC.1 GATTTGCTCTTACT.1
## 10 1 1 1
## GATTTGCTGTACCA.1 GCAAACTGAAGATG.1 GCAAACTGACACCA.1 GCAAACTGAGTGCT.1
## 0 1 2 0
## GCAAACTGCTCAGA.1 GCAAACTGGTGCTA.1 GCAACCCTAGGAGC.1 GCAACCCTCTGTGA.1
## 5 0 11 7
## GCAACCCTGTCACA.1 GCAACCCTTTACTC.1 GCAACTGAAAGTAG.1 GCAACTGAACCTAG.1
## 7 1 7 4
## GCAACTGACACACA.1 GCAACTGACGATAC.1 GCAACTGATCAGGT.11 GCAACTGATTCGGA.1
## 5 2 0 4
## GCAAGACTAACCGT.1 GCAAGACTCGGAGA.1 GCAAGACTGAACCT.1 GCAAGACTGACGAG.1
## 3 3 0 2
## GCAAGACTTGCCTC.1 GCAAGACTTTACTC.1 GCAAGACTTTATCC.1 GCAATCGATGCTCC.1
## 1 5 8 1
## GCAATCGATGTCCC.1 GCAATTCTACCCAA.1 GCAATTCTACCCTC.1 GCAATTCTACTACG.1
## 1 1 0 2
## GCAATTCTCTAGCA.1 GCAATTCTTGGGAG.1 GCACAAACACTGTG.1 GCACAAACCCATGA.1
## 4 3 7 0
## GCACAAACGGTAGG.1 GCACAATGAATCGC.1 GCACAATGACTGTG.1 GCACAATGAGCTCA.1
## 5 1 1 8
## GCACAATGATGTCG.1 GCACAATGCAGTCA.1 GCACAATGCTTCGC.1 GCACAATGGTAGCT.1
## 2 5 6 0
## GCACAATGTCCCAC.1 GCACACCTACGCTA.1 GCACACCTCCATAG.1 GCACCACTAAGGTA.1
## 0 12 0 7
## GCACCACTCTCTCG.1 GCACCTACTCAAGC.1 GCACCTACTGGTTG.1 GCACCTTGAGTGCT.1
## 1 0 3 0
## GCACCTTGATGCCA.1 GCACCTTGGGGAGT.1 GCACGGACATGACC.1 GCACGGACCGTGAT.1
## 7 9 0 0
## GCACGGACCTCTCG.1 GCACGGACCTTGCC.1 GCACGGACGGTGTT.1 GCACGGTGACTGTG.1
## 2 3 0 3
## GCACGGTGCCTACC.1 GCACGGTGGACTAC.1 GCACGGTGGGCAAG.1 GCACGGTGGGGATG.1
## 1 1 1 0
## GCACGTCTAATCGC.1 GCACGTCTACTGGT.1 GCACGTCTCCTCCA.1 GCACGTCTCTGGTA.1
## 1 1 1 4
## GCACGTCTCTTACT.1 GCACGTCTGAACCT.1 GCACGTCTGGTCTA.1 GCACGTCTGTTACG.1
## 1 2 0 0
## GCACGTCTTCGTTT.1 GCACGTCTTGTTCT.1 GCACTAGAAGTGCT.1 GCACTAGAATTTCC.1
## 0 0 0 2
## GCACTAGACGAACT.1 GCACTAGAGCGTAT.1 GCACTGCTACGGTT.1 GCACTGCTATCAGC.1
## 1 2 7 4
## GCACTGCTGAAACA.1 GCACTGCTGCCATA.1 GCACTGCTGGTATC.1 GCACTGCTGGTGAG.1
## 2 10 4 1
## GCACTGCTTCCGAA.1 GCACTGCTTGCTCC.1 GCAGATACAAGCCT.11 GCAGATACAGGTCT.1
## 2 1 1 4
## GCAGATACCCCAAA.1 GCAGATACGGAAAT.1 GCAGATACGGTATC.1 GCAGATACTTCTGT.1
## 1 6 2 4
## GCAGCCGAAGCCAT.1 GCAGCCGACTCCAC.1 GCAGCCGACTCTAT.1 GCAGCCGATCGCAA.1
## 1 0 2 8
## GCAGCGTGAACGGG.1 GCAGCGTGCTCTCG.1 GCAGCGTGTCCCGT.1 GCAGCGTGTGAGGG.1
## 0 4 0 0
## GCAGCGTGTGTCTT.1 GCAGGCACACTCTT.1 GCAGGCACCTGGAT.1 GCAGGGCTACGTTG.1
## 1 0 0 6
## GCAGGGCTCGTTGA.1 GCAGGGCTGAAAGT.11 GCAGGGCTGCCAAT.1 GCAGGGCTTGAGCT.1
## 0 5 1 4
## GCAGGGCTTGCAAC.1 GCAGTCCTAACGAA.1 GCAGTCCTACTGTG.1 GCAGTCCTCAACCA.1
## 0 7 1 1
## GCAGTCCTCTCCAC.1 GCAGTCCTTGACAC.1 GCAGTTGAATGCTG.1 GCAGTTGAGCGAAG.1
## 0 2 9 0
## GCAGTTGATATCTC.1 GCAGTTGATTCTTG.1 GCATCAGAAAGTGA.1 GCATCAGACCTCGT.1
## 4 10 1 1
## GCATCAGAGTTCTT.1 GCATGATGAGGGTG.1 GCATGATGGTCAAC.1 GCATGATGTCAAGC.1
## 0 8 1 0
## GCATGTGACAAAGA.1 GCATGTGACTAAGC.1 GCATGTGAGAGGTG.1 GCATGTGATTCAGG.1
## 6 6 1 0
## GCATTGGAAGTACC.1 GCATTGGAGATAGA.1 GCATTGGAGGTAAA.1 GCATTGGATTCTGT.1
## 0 4 3 1
## GCCAAAACAGGTTC.1 GCCAAAACATGCTG.1 GCCAAATGGAAACA.1 GCCAAATGGCTATG.1
## 7 4 0 0
## GCCAAATGGTACAC.1 GCCAACCTGAGGAC.1 GCCAACCTGCATAC.1 GCCAACCTGGACTT.1
## 0 1 1 6
## GCCAACCTGGAGCA.1 GCCAACCTGTGCAT.1 GCCAACCTGTTGTG.1 GCCACGGACGAATC.11
## 1 0 5 6
## GCCACGGACGCCTT.1 GCCACGGAGACGAG.1 GCCACGGATGCTTT.1 GCCACGGATTTGTC.1
## 2 0 2 3
## GCCACTACAAACGA.1 GCCACTACGAATCC.1 GCCACTACGCCTTC.1 GCCACTACGGTAGG.1
## 9 0 0 1
## GCCACTACGTCGTA.1 GCCACTACGTTGTG.1 GCCACTACTCCAGA.1 GCCACTACTGCATG.1
## 1 1 0 6
## GCCACTACTGGTAC.1 GCCACTACTTCGCC.11 GCCATCACCATGGT.1 GCCATCACCCCGTT.1
## 1 0 3 6
## GCCATCACCTCTAT.1 GCCATCACGATACC.1 GCCATCACGGATCT.1 GCCATCACGGTTTG.1
## 1 1 2 0
## GCCATCACTAGCCA.1 GCCATCACTTCTCA.11 GCCATGCTAACGGG.1 GCCATGCTACTACG.1
## 10 3 0 3
## GCCATGCTCCCTCA.1 GCCATGCTCTCCAC.1 GCCATGCTGGGCAA.1 GCCCAACTCAACTG.1
## 1 9 8 4
## GCCCAACTCCGCTT.1 GCCCAACTGCATAC.1 GCCCAACTTTCGGA.1 GCCCAGGAAGCCTA.1
## 0 5 1 0
## GCCCAGGACATCAG.1 GCCCAGGACATTCT.1 GCCCAGGACCACAA.1 GCCCAGGAGAGATA.1
## 6 10 0 0
## GCCCATACACAGCT.1 GCCCATACGAACCT.1 GCCCATACGAGGAC.1 GCCCATACGTCAAC.1
## 7 6 3 2
## GCCCATACTAAGCC.1 GCCCATACTCTACT.1 GCCGACGACGAATC.1 GCCGACGATGCATG.1
## 6 0 4 6
## GCCGACGATTCTCA.1 GCCGAGTGATCTCT.1 GCCGAGTGTCTATC.1 GCCGAGTGTGGTTG.1
## 0 1 4 1
## GCCGGAACGCTTAG.1 GCCGGAACGTTTCT.1 GCCGGAACTCGCTC.1 GCCGGAACTGCGTA.1
## 3 0 0 5
## GCCGTACTACGGTT.1 GCCGTACTAGCTAC.1 GCCGTACTGCCATA.1 GCCTACACCACCAA.1
## 9 0 11 0
## GCCTACACCTGCAA.11 GCCTACACTGCTCC.1 GCCTAGCTAGGAGC.1 GCCTAGCTGGAAGC.1
## 10 0 7 1
## GCCTAGCTGGTAGG.1 GCCTAGCTGTTCTT.1 GCCTAGCTTTCTGT.1 GCCTCAACCTGAAC.1
## 1 0 0 0
## GCCTCAACTAGAAG.1 GCCTCATGATGCTG.1 GCCTCATGCAGTTG.1 GCCTCATGGAAACA.1
## 0 4 1 3
## GCCTCATGGAATCC.1 GCCTCATGGATACC.1 GCCTCATGGTGAGG.1 GCCTGACTCCAATG.1
## 9 2 2 6
## GCCTGACTCTCTTA.1 GCCTGACTGACTAC.1 GCCTGACTGAGATA.1 GCCTGACTGCTAAC.1
## 0 0 2 0
## GCCTGACTTATGCG.1 GCCTGACTTGATGC.1 GCCTGACTTGGATC.1 GCGAAGGAAGTGCT.1
## 3 6 5 12
## GCGAAGGAATTCCT.1 GCGACTCTCTGTAG.1 GCGACTCTCTTCTA.1 GCGACTCTGCGTTA.1
## 0 0 0 1
## GCGACTCTTTTCTG.1 GCGAGAGAAGATGA.1 GCGAGAGAGCAAGG.1 GCGAGAGATAAGGA.1
## 1 2 0 4
## GCGAGCACACCAAC.1 GCGAGCACGAGCTT.1 GCGAGCACTCCTTA.1 GCGAGCACTGAACC.1
## 3 4 2 9
## GCGATATGCGACTA.1 GCGATATGGAGGGT.1 GCGATATGTACTCT.1 GCGATATGTGACCA.11
## 0 4 0 0
## GCGATATGTTGCGA.1 GCGCACGAACACCA.11 GCGCACGAAGTACC.1 GCGCACGACCACAA.1
## 4 0 2 0
## GCGCACGAGCTCCT.1 GCGCACGAGGCGAA.1 GCGCACGATATCGG.1 GCGCATCTCAGAAA.1
## 0 5 4 0
## GCGCATCTCCCTCA.1 GCGCATCTGGAGCA.1 GCGCGAACACCCAA.1 GCGCGAACCCTTAT.1
## 0 4 6 1
## GCGCGATGAAGAAC.1 GCGCGATGAAGATG.1 GCGCGATGACCCTC.1 GCGCGATGCCTAAG.1
## 10 1 0 0
## GCGCGATGGCAAGG.1 GCGCGATGTCGTGA.1 GCGGACTGAAAGCA.1 GCGGACTGCTTCTA.1
## 4 1 0 0
## GCGGACTGGACAAA.1 GCGGACTGGCAGTT.1 GCGGACTGGCTACA.1 GCGGACTGGTAGGG.1
## 3 10 0 8
## GCGGACTGTCTTCA.1 GCGGACTGTTCTGT.1 GCGGAGCTACCTGA.1 GCGGAGCTAGATCC.1
## 0 4 3 1
## GCGGAGCTCGCTAA.1 GCGGAGCTCTAGCA.1 GCGGAGCTGCCCTT.1 GCGGAGCTTCTTTG.1
## 2 1 1 2
## GCGGAGCTTGAGAA.1 GCGGAGCTTGCAAC.1 GCGGCAACGCTGTA.1 GCGGCAACTCTTAC.1
## 0 0 8 4
## GCGGGACTCAGAGG.1 GCGGGACTTTCAGG.1 GCGTAAACAAAGTG.1 GCGTAAACCACTGA.1
## 3 3 1 4
## GCGTAAACCAGCTA.1 GCGTAAACGTTAGC.1 GCGTAATGCTGCTC.1 GCGTAATGGATAGA.1
## 4 0 10 1
## GCGTAATGGGTAAA.1 GCGTAATGTGCATG.1 GCGTACCTACGCTA.1 GCGTACCTCGTAGT.1
## 2 0 6 5
## GCGTACCTGTTGCA.1 GCGTATGACTCTAT.1 GCGTATGACTTCCG.1 GCGTATGAGTTGGT.1
## 3 0 5 2
## GCGTATGATCTCGC.1 GCGTATGATTCATC.1 GCTACAGAAAGCAA.1 GCTACAGAACACAC.1
## 2 0 3 7
## GCTACAGACATTCT.1 GCTACAGACTACCC.1 GCTACAGACTAGTG.1 GCTACAGACTGAAC.1
## 0 2 2 5
## GCTACAGACTTGCC.1 GCTACAGATTCTAC.1 GCTACCTGGAATAG.1 GCTACCTGGGAGTG.1
## 0 0 1 2
## GCTACCTGTGGTCA.1 GCTACCTGTGGTTG.1 GCTACGCTCGTTAG.1 GCTACGCTCTCCCA.1
## 1 2 0 1
## GCTACGCTCTTCGC.1 GCTACGCTGAACTC.1 GCTACGCTGGTACT.1 GCTACGCTTCGACA.1
## 5 0 0 2
## GCTACGCTTGCACA.1 GCTAGAACCGCTAA.1 GCTAGAACTTTCAC.1 GCTAGATGAAGGTA.1
## 0 0 1 6
## GCTAGATGCGATAC.1 GCTAGATGTCCCGT.1 GCTAGATGTCTTTG.1 GCTAGATGTGTTCT.1
## 1 3 1 2
## GCTAGATGTTTCTG.1 GCTATACTCAGTCA.1 GCTATACTTGACTG.1 GCTCAAGAAGGTCT.1
## 5 0 1 1
## GCTCAAGAATGGTC.1 GCTCAAGACGTACA.1 GCTCAAGAGGAGCA.1 GCTCAAGAGGGACA.1
## 5 0 1 3
## GCTCACTGAAAAGC.1 GCTCACTGCTCATT.11 GCTCACTGCTCGCT.1 GCTCACTGGGTTCA.1
## 0 9 0 0
## GCTCAGCTAACCTG.1 GCTCAGCTATGTCG.1 GCTCAGCTCGCCTT.1 GCTCAGCTTGCTTT.1
## 3 0 4 6
## GCTCCATGAGCAAA.1 GCTCCATGAGCATC.1 GCTCCATGAGCCTA.1 GCTCCATGCTCATT.1
## 5 5 6 3
## GCTCCATGCTGTAG.1 GCTCCATGCTTGTT.1 GCTCCATGGGCAAG.1 GCTCCATGGTCAAC.1
## 5 4 4 5
## GCTCCATGTCAGAC.1 GCTCCATGTCCCAC.1 GCTCGACTCCTAAG.1 GCTCGACTCCTCGT.1
## 1 4 5 0
## GCTCGACTGCATCA.1 GCTCGACTGTCACA.1 GCTCGACTGTTGTG.1 GCTCGACTTTGGTG.1
## 1 1 1 5
## GCTGATGAAGCCAT.1 GCTGATGACTCGCT.1 GCTGATGATGGTTG.1 GCTTAACTAAGTGA.1
## 3 7 1 0
## GCTTAACTCACAAC.1 GCTTAACTCTGTAG.1 GCTTAACTGCATCA.1 GCTTAACTTCTCAT.1
## 1 4 0 5
## GCTTGAGAAAGATG.1 GCTTGAGAAGACTC.1 GCTTGAGAAGTACC.1 GCTTGAGAAGTCTG.1
## 0 4 6 5
## GCTTGAGAATGCTG.1 GCTTGAGAGAGGAC.1 GCTTGAGAGTCGTA.1 GCTTGAGATTCGGA.1
## 2 2 1 6
## GGAACACTCAGATC.1 GGAACACTCCAGTA.1 GGAACACTGGATCT.1 GGAACACTTCGATG.1
## 0 4 5 0
## GGAACACTTCGTAG.1 GGAACACTTTCGGA.11 GGAACTACCCTTAT.1 GGAACTACCTTGCC.1
## 1 1 4 0
## GGAACTACGTTCAG.1 GGAACTACTCCTCG.1 GGAACTTGACACAC.1 GGAACTTGACTGTG.1
## 0 0 2 1
## GGAACTTGCACTGA.1 GGAACTTGCGAGAG.1 GGAACTTGCGGGAA.1 GGAACTTGCTACTT.1
## 0 0 1 0
## GGAACTTGGGGCAA.1 GGAACTTGTCTGGA.1 GGAAGGACAGTCTG.1 GGAAGGACCCATGA.1
## 1 1 9 3
## GGAAGGTGAGCCAT.1 GGAAGGTGAGTAGA.1 GGAAGGTGCAGGAG.1 GGAAGGTGCCCTCA.1
## 1 2 0 0
## GGAATCTGAGAACA.1 GGAATCTGCTGAAC.1 GGAATCTGGGGACA.1 GGAATGCTCTTGAG.1
## 2 3 5 13
## GGAATGCTGTAAAG.1 GGAATGCTTGGAGG.1 GGAATGCTTGTTTC.1 GGAATGCTTTCATC.1
## 1 1 0 1
## GGAATGCTTTGTGG.1 GGACAACTAGTGTC.1 GGACAACTCCGTAA.1 GGACAACTGAGAGC.1
## 0 2 0 1
## GGACAACTGCTCCT.1 GGACAGGAACCTTT.1 GGACAGGAATTCCT.1 GGACAGGACTTAGG.1
## 0 5 1 0
## GGACAGGAGATGAA.1 GGACAGGATTGTGG.1 GGACATTGAAAGCA.1 GGACATTGATGCCA.1
## 9 0 11 4
## GGACATTGCTTGCC.1 GGACATTGCTTGGA.1 GGACATTGTTCTCA.1 GGACCCGACTGTAG.1
## 3 0 8 5
## GGACCCGAGCGAAG.1 GGACCCGAGTACGT.1 GGACCCGATTATCC.1 GGACCGTGCATTCT.1
## 12 2 2 11
## GGACCGTGTCCGTC.1 GGACCTCTACCAGT.1 GGACCTCTACGCAT.1 GGACCTCTACTACG.1
## 0 0 0 0
## GGACCTCTAGCTAC.1 GGACCTCTCGAACT.1 GGACCTCTGAGGGT.1 GGACCTCTTCCAGA.1
## 1 0 0 1
## GGACCTCTTGCACA.1 GGACGAGAAAGGCG.1 GGACGAGAATGGTC.1 GGACGAGACGAACT.1
## 6 1 3 1
## GGACGAGAGAGGGT.1 GGACGAGAGCCAAT.1 GGACGAGATGTTTC.1 GGACGAGATTGGTG.1
## 0 0 1 0
## GGACGCACACGGGA.1 GGACGCACATGCTG.1 GGACGCACCGCCTT.1 GGACGCACTTAGGC.1
## 4 5 4 8
## GGACGCTGAATCGC.1 GGACGCTGACTCTT.1 GGACGCTGCCAAGT.1 GGACGCTGGAATGA.1
## 4 5 3 2
## GGACGCTGTCGTTT.1 GGACTATGATCGTG.1 GGACTATGCACCAA.1 GGACTATGCTGATG.1
## 0 3 12 0
## GGACTATGGACAGG.1 GGACTATGGGAACG.1 GGACTATGGGAGGT.11 GGACTATGGGTCTA.1
## 0 12 1 2
## GGACTATGTACTGG.1 GGACTATGTGAGGG.1 GGAGACGAAACGTC.1 GGAGACGAACGTGT.1
## 2 1 2 0
## GGAGACGAAGATGA.1 GGAGACGAAGGCGA.1 GGAGACGAAGTCTG.1 GGAGACGACTAGCA.1
## 5 1 0 7
## GGAGACGACTCCCA.1 GGAGACGATACTCT.1 GGAGACGATTCCGC.1 GGAGAGACATGCTG.1
## 0 7 0 1
## GGAGAGACCTGTCC.1 GGAGAGACGCTGTA.1 GGAGAGACTAGACC.11 GGAGCAGAAAGGTA.1
## 1 1 6 11
## GGAGCAGAACGGGA.1 GGAGCAGAGAACTC.1 GGAGCAGAGTGCAT.1 GGAGCAGATGCTAG.1
## 3 0 4 2
## GGAGCAGATGCTCC.1 GGAGCAGATTATCC.1 GGAGCCACAAAACG.1 GGAGCCACCATCAG.1
## 6 2 0 1
## GGAGCCACGCGGAA.1 GGAGCCACGTCATG.1 GGAGGATGGGGAGT.1 GGAGGATGGTGTTG.1
## 1 0 2 0
## GGAGGATGTCATTC.1 GGAGGATGTGTAGC.1 GGAGGCCTACTACG.1 GGAGGCCTAGTACC.1
## 5 2 13 2
## GGAGGCCTCATCAG.1 GGAGGCCTCCTCAC.1 GGAGGCCTGCATAC.1 GGAGGCCTTCGACA.1
## 3 1 0 0
## GGAGGCCTTTAGGC.1 GGAGGCCTTTGCGA.1 GGAGGCCTTTTACC.1 GGAGGTGAATGCCA.1
## 0 4 1 1
## GGAGGTGACTTCTA.1 GGAGGTGAGCGAGA.1 GGAGGTGAGTGTTG.1 GGAGGTGAGTTACG.1
## 10 0 0 2
## GGAGTTACAAACGA.1 GGAGTTACACTTTC.1 GGAGTTACAGTGCT.1 GGAGTTACATTCTC.1
## 0 0 1 2
## GGAGTTACCAATCG.1 GGAGTTACCACTGA.1 GGAGTTACGGATTC.1 GGAGTTACGTTCTT.1
## 0 4 1 5
## GGAGTTACGTTGCA.1 GGAGTTACTATCGG.1 GGAGTTACTCTACT.1 GGAGTTTGACTCAG.1
## 11 9 9 2
## GGAGTTTGTGGAAA.1 GGAGTTTGTTCGGA.1 GGATACTGACCGAT.1 GGATACTGAGAAGT.1
## 2 1 2 0
## GGATACTGAGCCAT.1 GGATACTGCCCACT.1 GGATACTGCCGATA.1 GGATACTGGTCGTA.1
## 5 3 6 0
## GGATAGCTCGAGAG.1 GGATAGCTGCAGTT.1 GGATAGCTGCCCTT.1 GGATAGCTGTCTGA.1
## 0 2 5 1
## GGATGTACCCAATG.1 GGATGTACTCGACA.1 GGATGTTGAGATGA.1 GGATGTTGAGCCAT.1
## 0 0 2 2
## GGATGTTGATCTCT.1 GGATGTTGGGTGAG.1 GGATGTTGGTATCG.1 GGATGTTGTCAGAC.1
## 5 2 0 1
## GGATGTTGTTTCGT.1 GGATTGTGACGGTT.1 GGATTGTGACTCAG.1 GGATTGTGACTGGT.1
## 3 4 2 9
## GGATTGTGATCGGT.11 GGATTGTGCTTAGG.1 GGATTGTGTCAAGC.1 GGATTGTGTGCAGT.1
## 2 5 4 1
## GGATTGTGTGTGGT.1 GGATTTCTTCCAAG.1 GGATTTCTTCGCCT.1 GGCAAGGAACGCAT.1
## 0 2 5 6
## GGCAAGGATCTATC.1 GGCAATACTCCCGT.1 GGCAATACTGCTTT.1 GGCACGTGAGCGTT.1
## 10 1 1 6
## GGCACGTGCATTGG.1 GGCACGTGTATGGC.1 GGCACGTGTGGTCA.1 GGCACTCTAAGAAC.1
## 7 1 1 3
## GGCACTCTCGTAAC.1 GGCACTCTCTAGTG.1 GGCACTCTTAGCGT.1 GGCACTCTTGCACA.1
## 0 6 2 0
## GGCACTCTTGGAGG.1 GGCATATGAACGTC.1 GGCATATGATCGTG.1 GGCATATGCCTAAG.1
## 2 1 6 3
## GGCATATGTCTATC.1 GGCATATGTCTCGC.1 GGCCACGAATCTCT.1 GGCCACGACCGATA.1
## 7 2 0 1
## GGCCACGAGTCCTC.1 GGCCACGAGTTGAC.1 GGCCAGACAAACAG.1 GGCCAGACATGGTC.1
## 0 1 0 4
## GGCCAGACCATTTC.1 GGCCAGACTAGTCG.1 GGCCAGACTTCATC.1 GGCCCAGAACCCTC.1
## 4 0 11 6
## GGCCCAGACGACTA.1 GGCCCAGACGTGTA.1 GGCCCAGAGGGCAA.1 GGCCCAGAGTAGGG.1
## 4 6 2 2
## GGCCCAGATATTCC.1 GGCCGAACCCCTAC.1 GGCCGAACTGTCCC.1 GGCCGATGGCGTTA.1
## 1 0 1 8
## GGCCGATGGTAGGG.1 GGCGACACAAACAG.1 GGCGACACTTCCGC.1 GGCGACTGAGCACT.1
## 10 0 1 1
## GGCGACTGCAGAAA.1 GGCGACTGTGACAC.1 GGCGCATGACTCTT.1 GGCGCATGCCACAA.1
## 0 3 0 1
## GGCGCATGCCCGTT.1 GGCGCATGCCTAAG.1 GGCGCATGCGCCTT.1 GGCGCATGCTCAGA.1
## 0 1 2 3
## GGCGCATGGAACTC.1 GGCGCATGGAGCTT.1 GGCGCATGGCGTTA.1 GGCGCATGTCAGTG.1
## 0 3 1 0
## GGCGCATGTCTATC.1 GGCGCATGTTAGGC.1 GGCGGACTACTCAG.1 GGCGGACTAGCCTA.1
## 1 1 4 9
## GGCGGACTCGAATC.1 GGCGGACTGTATCG.1 GGCGGACTTCGACA.1 GGCGGACTTCGCTC.1
## 1 1 0 1
## GGCTAAACATCTCT.1 GGCTAAACCGAACT.1 GGCTAAACCTATGG.1 GGCTAAACTCGCCT.1
## 0 0 0 0
## GGCTAAACTGGAAA.1 GGCTAATGAGCGTT.1 GGCTAATGCTCGAA.1 GGCTAATGGAGATA.1
## 0 8 0 6
## GGCTAATGGCGTTA.1 GGCTAATGTCACGA.1 GGCTACCTAACAGA.1 GGCTACCTAGAATG.1
## 9 2 3 0
## GGCTACCTGGTTAC.1 GGCTACCTTCCGAA.1 GGCTCACTACTTTC.1 GGCTCACTTCCAAG.1
## 5 0 1 5
## GGGAACGAGGTTTG.1 GGGAAGACATCGTG.1 GGGAAGACCCGCTT.1 GGGAAGACCCTACC.1
## 0 0 4 0
## GGGAAGACCTGAGT.1 GGGAAGACGAATCC.11 GGGAAGACGAATGA.1 GGGAAGACGGTTCA.1
## 6 0 0 0
## GGGAAGACTCAGAC.1 GGGAAGTGAGAGTA.1 GGGAAGTGTATTCC.1 GGGACCACATACCG.1
## 5 3 1 7
## GGGACCACCCTCGT.1 GGGACCACCCTTGC.1 GGGACCACCTTCGC.11 GGGACCACTTCCAT.1
## 4 5 2 5
## GGGACCTGGAGGCA.1 GGGACCTGGCCATA.1 GGGACCTGGGATCT.1 GGGACCTGTACGCA.1
## 0 2 2 2
## GGGACCTGTCTTCA.1 GGGACCTGTTCCGC.1 GGGATGGACTGACA.1 GGGATGGATCCAGA.1
## 2 9 2 2
## GGGATGGATGCCCT.11 GGGATGGATGTGCA.1 GGGATTACAAAGCA.1 GGGATTACCCCACT.1
## 1 0 1 0
## GGGCAAGAACGCAT.1 GGGCAAGAACTGTG.1 GGGCAAGAAGCTAC.1 GGGCAAGAATCGAC.1
## 0 0 4 1
## GGGCAAGAGCGAGA.1 GGGCAAGATCCCAC.1 GGGCACACACCGAT.1 GGGCACACACCTCC.1
## 1 7 1 1
## GGGCACACCTGTCC.1 GGGCACACGAGATA.1 GGGCACACTATCGG.1 GGGCAGCTGAGAGC.1
## 2 1 4 1
## GGGCAGCTTGAACC.1 GGGCCAACCAGATC.1 GGGCCAACCGCTAA.1 GGGCCAACCTAGCA.1
## 1 0 2 0
## GGGCCAACGAGAGC.1 GGGCCAACTGTGGT.1 GGGCCATGAACCAC.1 GGGCCATGAAGTAG.1
## 0 7 0 0
## GGGCCATGCAGAAA.1 GGGCCATGCAGTCA.1 GGGCCATGCATCAG.1 GGGCCATGCATGAC.1
## 3 0 3 7
## GGGCCATGCCCTTG.1 GGGCCATGCTATTC.1 GGGCCATGCTGTAG.1 GGGCCATGTAGCCA.1
## 0 2 0 10
## GGGTAACTCTGAGT.1 GGGTAACTGTACGT.1 GGGTAACTGTCTAG.1 GGGTAACTTGAGAA.1
## 0 5 4 1
## GGGTTAACCATGCA.1 GGGTTAACCGAATC.1 GGGTTAACGTAGCT.1 GGGTTATGAAGTGA.1
## 3 0 4 6
## GGGTTATGGTTGGT.1 GGGTTATGTGCAAC.11 GGTAAAGAAATGCC.1 GGTAAAGAACGGGA.1
## 9 3 11 0
## GGTACAACCCCGTT.1 GGTACAACCGAACT.1 GGTACAACCGCAAT.1 GGTACAACGTCTTT.1
## 5 0 0 7
## GGTACATGAGCAAA.1 GGTACATGATGGTC.1 GGTACATGCAGAAA.1 GGTACATGCCCTCA.1
## 1 1 7 5
## GGTACATGCCGATA.1 GGTACATGGAATCC.1 GGTACATGGACGAG.1 GGTACTGAAGGTTC.1
## 1 0 1 5
## GGTACTGAGACTAC.1 GGTAGTACAGCATC.1 GGTAGTACAGTTCG.1 GGTAGTACGAATAG.1
## 2 6 0 6
## GGTAGTACGGTAGG.1 GGTAGTACGTAGGG.1 GGTAGTACGTCTTT.1 GGTAGTACTCACGA.1
## 1 4 1 7
## GGTATCGAAGAACA.1 GGTATCGACTTCGC.1 GGTATCGAGACACT.1 GGTATCGAGTGCTA.1
## 6 6 0 1
## GGTATCGATCGCAA.1 GGTATCGATGCCAA.1 GGTATGACACACTG.1 GGTATGACACGTAC.1
## 2 11 6 3
## GGTATGACAGTAGA.1 GGTATGACGAAAGT.1 GGTATGACTTGTGG.1 GGTCAAACAACCTG.1
## 9 0 3 7
## GGTCAAACACACCA.1 GGTCAAACCGTAGT.1 GGTCAAACCGTTGA.1 GGTCAAACGGGCAA.1
## 9 2 1 1
## GGTCAAACGTAAGA.1 GGTCTAGAAGTGTC.1 GGTCTAGACATACG.1 GGTCTAGACCCACT.1
## 0 1 0 0
## GGTCTAGAGTCATG.1 GGTCTAGAGTCTGA.1 GGTCTAGATGTCCC.1 GGTCTAGATTGTGG.1
## 3 0 1 4
## GGTGATACAGTAGA.1 GGTGATACCCGCTT.1 GGTGATACCCTCGT.1 GGTGGAGAACCATG.1
## 0 1 0 0
## GGTGGAGACGCAAT.1 GGTGGAGAGAATCC.1 GGTGGAGAGCATAC.1 GGTGGAGAGGAACG.11
## 0 4 11 0
## GGTGGAGATGCGTA.1 GGTGGAGATGTCAG.1 GGTTGAACAGTCAC.1 GGTTGAACGAACCT.1
## 0 2 0 3
## GGTTGAACGCTTAG.1 GGTTGAACTGCAGT.1 GGTTGAACTGCGTA.1 GGTTGAACTTTCTG.1
## 1 0 1 8
## GGTTTACTGCGGAA.1 GGTTTACTGTGTCA.1 GGTTTACTTAAGCC.1 GGTTTACTTCGTGA.1
## 0 1 0 11
## GTAACGTGCAACCA.1 GTAACGTGCACACA.1 GTAACGTGGCCAAT.1 GTAACGTGTATCTC.1
## 6 6 0 1
## GTAAGCACCCTTGC.1 GTAAGCACCGTGTA.1 GTAAGCACCTCCAC.1 GTAAGCACGCATAC.1
## 1 2 2 3
## GTAAGCACGTAAGA.1 GTAAGCACTAGAAG.1 GTAAGCACTGATGC.11 GTAAGCACTGGGAG.1
## 0 1 10 5
## GTAAGCTGCAGCTA.1 GTAAGCTGGATAAG.1 GTAAGCTGGGTGAG.1 GTAATAACACACGT.1
## 2 3 1 5
## GTAATAACTGACTG.1 GTAATAACTTTACC.1 GTAATATGACGACT.1 GTAATATGAGGGTG.1
## 2 1 3 1
## GTAATATGCTGATG.1 GTAATATGGAATAG.1 GTAATATGGTTCAG.1 GTAATATGTTACCT.1
## 0 7 0 0
## GTACAGTGACACAC.1 GTACAGTGGACAGG.1 GTACAGTGTCCGTC.1 GTACCCTGAACCGT.1
## 0 9 2 5
## GTACCCTGCTCCAC.1 GTACCCTGGCGTAT.1 GTACGAACCCTAAG.1 GTACGAACGCAGAG.1
## 1 5 5 2
## GTACGAACGGTAGG.1 GTACGAACTACAGC.1 GTACGAACTTGCTT.1 GTACGTGAAAGTGA.1
## 3 5 3 4
## GTACGTGATAGCGT.1 GTACGTGATGCAGT.1 GTACTACTAGATCC.1 GTACTACTCATGCA.1
## 4 1 8 4
## GTACTACTGCCTTC.1 GTACTACTGTTTGG.1 GTACTTTGAAAGTG.1 GTACTTTGAACAGA.1
## 0 0 7 9
## GTACTTTGGCAGAG.1 GTACTTTGGGAACG.1 GTACTTTGGTGTAC.1 GTACTTTGTGAGGG.1
## 6 4 2 9
## GTAGACTGCTTCGC.1 GTAGACTGGCTATG.1 GTAGACTGGCTGTA.1 GTAGACTGTGGATC.1
## 0 1 0 7
## GTAGACTGTGTCAG.1 GTAGACTGTTTACC.1 GTAGCAACAAGCCT.11 GTAGCAACAATGCC.1
## 6 5 0 10
## GTAGCAACAGCAAA.1 GTAGCAACATTCCT.1 GTAGCAACCTGTCC.1 GTAGCAACCTTGAG.1
## 0 0 1 0
## GTAGCAACTAGACC.1 GTAGCAACTCAGAC.1 GTAGCAACTGTGAC.1 GTAGCAACTTTCAC.1
## 2 1 0 3
## GTAGCATGAGTGTC.1 GTAGCATGCATGAC.1 GTAGCATGGAACCT.1 GTAGCATGGTGTTG.1
## 2 2 6 1
## GTAGCCCTAAGATG.11 GTAGCCCTAGACTC.11 GTAGCCCTCTTCCG.1 GTAGCCCTCTTGAG.11
## 5 7 0 2
## GTAGCCCTTGCTCC.1 GTAGCCCTTTGTGG.1 GTAGCTGACGTAAC.1 GTAGCTGAGCAGTT.1
## 0 3 6 0
## GTAGCTGAGGTGTT.1 GTAGGTACCACTTT.1 GTAGGTACCAGGAG.1 GTAGGTACTCTACT.1
## 8 0 6 0
## GTAGGTACTCTCGC.1 GTAGTCGAAGAGTA.1 GTAGTCGACCACAA.1 GTAGTCGACCTTCG.1
## 4 0 0 3
## GTAGTCGACGAACT.1 GTAGTCGACGCATA.1 GTAGTCGATCCCAC.1 GTAGTCGATGCCCT.1
## 1 2 9 3
## GTAGTCGATGGAGG.1 GTAGTCGATTTCTG.1 GTAGTGACATCGGT.1 GTAGTGACCAGTTG.1
## 10 0 0 0
## GTAGTGACGCCTTC.1 GTAGTGACGGTAAA.1 GTAGTGACTGTTTC.1 GTAGTGTGAACGAA.1
## 0 1 4 0
## GTAGTGTGAAGATG.1 GTAGTGTGCCGATA.1 GTAGTGTGCTTGAG.1 GTATCACTACGTGT.1
## 0 9 3 3
## GTATCACTAGAGAT.1 GTATCACTCGGTAT.1 GTATCACTCTAGCA.1 GTATCACTGCGAGA.11
## 3 3 0 7
## GTATCTACAGTGTC.1 GTATCTACCCGCTT.1 GTATCTACGCCATA.1 GTATCTACGGAACG.1
## 3 7 3 0
## GTATCTACTGACTG.11 GTATCTACTTCCGC.1 GTATCTACTTCTAC.1 GTATGGTGCGACTA.1
## 0 5 4 2
## GTATGGTGCTGTAG.1 GTATGGTGGAATGA.1 GTATGGTGGCATCA.1 GTATGGTGTGGAGG.1
## 1 1 6 1
## GTATGGTGTTCTGT.1 GTATTAGACCAGTA.1 GTATTAGACGTAAC.1 GTATTAGAGTCATG.1
## 3 2 5 8
## GTATTCACATACCG.1 GTATTCACCCTATT.1 GTATTCACTCCCAC.1 GTATTCACTGACAC.1
## 2 0 0 1
## GTCAACGAACCACA.1 GTCAACGAAGTGCT.1 GTCAACGACCGATA.1 GTCAACGAGATACC.1
## 1 6 0 5
## GTCAACGAGGATTC.1 GTCAACGATAGACC.1 GTCAATCTATGCTG.1 GTCAATCTCCCGTT.1
## 1 1 0 1
## GTCAATCTCTTCGC.1 GTCAATCTTCCAAG.1 GTCAATCTTCCTGC.1 GTCACAGAAAACAG.1
## 1 0 0 5
## GTCACAGAACCACA.1 GTCACAGAACGCAT.1 GTCACAGAATCGAC.1 GTCACAGATCGTTT.1
## 2 3 1 1
## GTCACCTGCCTAAG.1 GTCACCTGCTTTAC.1 GTCACCTGTTCGTT.1 GTCATACTACCAAC.1
## 0 4 5 10
## GTCATACTACGCAT.1 GTCATACTAGCTAC.1 GTCATACTAGTCGT.1 GTCATACTATGGTC.1
## 3 1 5 7
## GTCATACTCGAGTT.1 GTCATACTGCTGAT.1 GTCATACTGGTAGG.1 GTCATACTGTGCTA.1
## 0 4 1 8
## GTCATACTTAGACC.11 GTCATACTTCCAGA.1 GTCATACTTTTCAC.1 GTCCAAGAACCTTT.1
## 3 2 2 3
## GTCCAAGACCAAGT.1 GTCCAAGACTACGA.1 GTCCAAGAGATAGA.1 GTCCAAGATCAGGT.1
## 3 1 2 0
## GTCCAAGATGCTAG.1 GTCCACACACTAGC.1 GTCCACACCGTAGT.1 GTCCACACGAAACA.1
## 2 0 1 11
## GTCCACACTTCTCA.1 GTCCACTGACTACG.1 GTCCACTGGTGCTA.1 GTCCACTGTAGTCG.1
## 0 4 5 0
## GTCCACTGTTACCT.1 GTCCACTGTTCGTT.1 GTCCAGCTATTTCC.1 GTCCAGCTTGACAC.1
## 1 2 2 5
## GTCCAGCTTGCCAA.1 GTCCCATGCTCAGA.1 GTCCCATGCTTGTT.11 GTCCCATGTGTCGA.1
## 8 0 0 1
## GTCGAATGACAGTC.1 GTCGAATGAGCTAC.1 GTCGAATGCAGAAA.1 GTCGAATGCATGGT.1
## 2 1 2 2
## GTCGAATGCCCGTT.1 GTCGAATGGGATTC.1 GTCGAATGTTGACG.1 GTCGACCTAGTCAC.1
## 1 5 2 2
## GTCGACCTTCGTGA.1 GTCGACCTTTCACT.1 GTCGACCTTTGGCA.1 GTCGCACTCTCAAG.1
## 0 1 0 6
## GTCGCACTTCGCAA.1 GTCGCACTTTGCGA.1 GTCTAACTACCATG.1 GTCTAACTACTCAG.1
## 1 2 0 0
## GTCTAACTTAAGCC.1 GTCTAACTTCCTCG.1 GTCTAACTTTTCTG.1 GTCTAGGAACGGGA.1
## 0 1 3 6
## GTCTAGGAAGGCGA.1 GTCTAGGACCTATT.1 GTCTAGGACGTACA.1 GTCTAGGAGCGATT.1
## 3 3 0 1
## GTCTAGGATGCTAG.11 GTCTAGGATGTGCA.1 GTCTGAGAAGCATC.1 GTCTGAGACAACCA.1
## 2 0 2 2
## GTCTGAGAGGTATC.1 GTCTGAGATCCCAC.1 GTGAACACACTTTC.1 GTGAACACAGAGAT.1
## 1 3 0 2
## GTGAACACAGAGTA.1 GTGAACACCTAGTG.1 GTGAACACGAATAG.1 GTGAACACGGGATG.1
## 0 0 1 2
## GTGACAACAAGTGA.1 GTGACAACCAGGAG.1 GTGACAACCCAACA.1 GTGACAACTTCCCG.1
## 2 2 2 0
## GTGACCCTAGCCTA.1 GTGACCCTGAACTC.1 GTGACCCTGCGGAA.1 GTGACCCTTAAGCC.11
## 2 3 0 9
## GTGACCCTTGAAGA.1 GTGAGGGAACAGCT.1 GTGAGGGAATCAGC.1 GTGAGGGACCGTAA.1
## 1 7 1 5
## GTGAGGGACGACTA.1 GTGAGGGACTCGAA.1 GTGAGGGAGCTGTA.1 GTGAGGGATAACCG.1
## 0 1 0 7
## GTGAGGGATCCTAT.1 GTGATCGATCTCCG.1 GTGATCGATGAGGG.1 GTGATGACCAACTG.1
## 5 9 7 9
## GTGATGACCACACA.1 GTGATGACGAATCC.1 GTGATGACGCATCA.1 GTGATGACGTAAGA.1
## 2 6 0 2
## GTGATTCTCCAAGT.1 GTGATTCTCCATGA.1 GTGATTCTCCCACT.1 GTGATTCTGTACGT.11
## 5 1 1 3
## GTGATTCTGTTCTT.1 GTGATTCTTTACCT.1 GTGCAAACAGGTTC.1 GTGCAAACGGACGA.1
## 4 0 3 2
## GTGCAAACTCGTGA.1 GTGCAAACTGTCCC.1 GTGCCACTCGCTAA.1 GTGCCACTCTACCC.1
## 7 0 1 3
## GTGCCACTGTCAAC.1 GTGCCACTTAGACC.1 GTGCTAGAAGAGTA.1 GTGCTAGACGAACT.1
## 1 3 1 0
## GTGCTAGAGAAAGT.1 GTGCTAGAGAGGTG.1 GTGCTAGATCTTTG.1 GTGCTAGATTCGCC.1
## 0 4 0 5
## GTGCTAGATTTCAC.1 GTGGAGGACTCGCT.1 GTGGAGGAGGGACA.1 GTGGATTGAGTACC.1
## 2 1 1 2
## GTGGATTGAGTCTG.1 GTGGATTGCCAACA.1 GTGGATTGCGTTGA.1 GTGGATTGTAAAGG.1
## 6 3 2 0
## GTGGATTGTGGCAT.1 GTGGTAACGTAAGA.1 GTGGTAACTACTGG.1 GTGGTAACTCGTAG.1
## 0 0 5 3
## GTGTACGACCCGTT.1 GTGTACGAGAAGGC.1 GTGTACGAGCCTTC.1 GTGTACGAGGGATG.1
## 2 0 8 7
## GTGTAGTGAGCGGA.1 GTGTAGTGCCTACC.11 GTGTAGTGCTGTCC.1 GTGTAGTGTCGCTC.1
## 7 2 1 0
## GTGTAGTGTGGTTG.1 GTGTATCTAGCACT.1 GTGTATCTATCTCT.1 GTGTATCTCCCTCA.1
## 7 1 0 3
## GTGTATCTCCTTTA.1 GTGTATCTCTGGTA.1 GTGTATCTGGTAGG.1 GTGTGATGAAACGA.1
## 10 2 1 0
## GTGTGATGAAGTAG.1 GTGTGATGCTGTAG.1 GTGTGATGGCATAC.1 GTTAAAACGAGACG.1
## 2 1 8 11
## GTTAAAACTCCCGT.1 GTTAAAACTGCATG.11 GTTAAAACTTCTCA.1 GTTAAAACTTGGTG.1
## 0 4 2 5
## GTTAAATGACCTTT.1 GTTAAATGCGCCTT.11 GTTAAATGGAAAGT.1 GTTAAATGGGTTAC.1
## 1 10 6 7
## GTTAAATGTACAGC.1 GTTAAATGTTGCTT.1 GTTAACCTCCTTGC.1 GTTAACCTCCTTTA.1
## 1 1 0 5
## GTTACGGAACGTAC.1 GTTACGGACCTCGT.1 GTTACGGACTACGA.1 GTTACGGAGTCTAG.1
## 0 2 1 3
## GTTACGGATGAGAA.1 GTTACTACGCGAAG.1 GTTACTACGCTATG.1 GTTACTACTGCAAC.1
## 7 1 4 0
## GTTAGGTGACCTAG.1 GTTAGGTGAGGCGA.1 GTTAGGTGCAGGAG.1 GTTAGGTGGTTGGT.1
## 2 5 2 0
## GTTAGGTGTTTGCT.1 GTTAGTCTATCGGT.1 GTTAGTCTGAGGGT.1 GTTAGTCTGATAGA.1
## 0 0 4 3
## GTTATAGAATTTCC.1 GTTATAGACCAAGT.1 GTTATAGACTCGAA.1 GTTATAGAGAGGAC.1
## 0 12 1 1
## GTTATAGAGCCAAT.1 GTTATAGATTTCTG.1 GTTATCTGACACGT.1 GTTATCTGCCAAGT.1
## 10 7 1 1
## GTTATCTGGCGAAG.1 GTTATCTGGGCGAA.1 GTTATGCTCATCAG.1 GTTATGCTCCTCCA.1
## 2 0 0 1
## GTTATGCTCTACGA.1 GTTATGCTGAGGTG.1 GTTATGCTTCTCTA.1 GTTATGCTTTCCCG.1
## 0 3 3 0
## GTTCAACTCCACCT.1 GTTCAACTGAATGA.1 GTTCAACTGCGGAA.1 GTTCAACTGCTAAC.11
## 2 1 3 1
## GTTCAACTGTTGGT.1 GTTCAACTTAGACC.1 GTTCAACTTTCTAC.1 GTTCAGGAACCATG.1
## 1 1 4 7
## GTTCAGGAAGAGTA.1 GTTCAGGACGGGAA.1 GTTCAGGACTGATG.1 GTTCAGGAGTAGGG.1
## 0 12 5 5
## GTTCATACAAAGTG.1 GTTCATACAGGGTG.1 GTTCATACATTCGG.1 GTTCATACATTCTC.1
## 1 2 9 3
## GTTCATACTAGACC.1 GTTCATACTCGTAG.1 GTTCATACTTCGGA.1 GTTGACGAACACCA.1
## 2 0 6 10
## GTTGACGAATCGGT.1 GTTGACGACATTGG.1 GTTGACGACCCGTT.1 GTTGACGACGCAAT.1
## 0 1 1 1
## GTTGACGACTTGTT.1 GTTGACGAGCAGTT.1 GTTGACGATAAGCC.1 GTTGACGATGTTTC.1
## 2 10 0 3
## GTTGAGTGAAAGTG.1 GTTGATCTACACCA.1 GTTGATCTACTCTT.1 GTTGATCTAGCCAT.1
## 1 4 2 4
## GTTGATCTTACTTC.1 GTTGATCTTTAGGC.1 GTTGATCTTTTCTG.1 GTTGGATGAAACGA.1
## 0 1 3 3
## GTTGGATGAAGGCG.1 GTTGGATGACTCAG.1 GTTGGATGAGCCTA.1 GTTGGATGAGCTCA.1
## 0 0 2 3
## GTTGGATGCTACGA.1 GTTGGATGCTCATT.1 GTTGGATGGAACCT.1 GTTGGATGGACTAC.1
## 0 0 6 1
## GTTGGATGTAGCCA.1 GTTGGATGTGGGAG.1 GTTGTACTAGCGTT.1 GTTGTACTCCTCAC.1
## 3 6 4 5
## GTTGTACTGTGTAC.1 GTTTAAGAACACGT.1 GTTTAAGACACTCC.1 GTTTAAGACGTTAG.1
## 2 0 4 3
## GTTTAAGACTCCCA.1 GTTTAAGACTCTTA.1 GTTTAAGACTTGTT.1 GTTTAAGAGACGAG.1
## 0 1 2 1
## GTTTAAGAGAGCAG.1 GTTTAAGAGTAAGA.1 TAAACAACACAGTC.1 TAAACAACAGAACA.1
## 1 0 1 5
## TAAACAACCGTACA.1 TAAACAACGAGATA.1 TAAACAACGGACAG.1 TAAAGACTAGATCC.1
## 1 2 0 0
## TAAAGACTAGTTCG.1 TAAAGACTCGTTGA.1 TAAAGACTTCGACA.1 TAAAGACTTCTAGG.1
## 10 3 1 1
## TAAAGACTTCTCGC.1 TAAAGTTGATTTCC.1 TAAAGTTGCCGATA.1 TAAAGTTGGGTGAG.1
## 2 1 0 1
## TAAAGTTGGTCGTA.1 TAAAGTTGTCCTTA.1 TAAAGTTGTCTATC.1 TAAAGTTGTTGTGG.1
## 0 1 2 0
## TAAAGTTGTTTGTC.1 TAAATCGACTCAGA.1 TAAATCGAGAGGAC.1 TAAATCGATAACGC.1
## 0 10 6 2
## TAAATGTGACGTAC.1 TAAATGTGGAAGGC.1 TAAATGTGTCCTTA.1 TAAATGTGTTTGGG.1
## 6 3 7 0
## TAACAATGACTGTG.1 TAACAATGCGGGAA.1 TAACAATGGTCACA.1 TAACAATGGTCTTT.1
## 2 4 1 0
## TAACACCTAGAGAT.1 TAACACCTAGGTCT.1 TAACACCTTCCCAC.1 TAACATGACATTGG.1
## 7 1 2 0
## TAACATGACCTATT.1 TAACATGAGCGTAT.1 TAACATGAGTGCTA.1 TAACCGGACCGAAT.1
## 1 2 1 0
## TAACCGGACTCGCT.1 TAACCGGACTCTTA.1 TAACCGGACTGTGA.1 TAACCGGACTTCCG.1
## 2 2 1 0
## TAACCGGAGCTACA.1 TAACCGGATAAAGG.1 TAACCGGATCGCTC.1 TAACCGGATGAGAA.1
## 9 2 1 0
## TAACCGGATTGCTT.1 TAACCGGATTTACC.1 TAACGTCTATCTTC.1 TAACGTCTGAAAGT.1
## 2 0 1 2
## TAACGTCTGAACCT.1 TAACGTCTGACAGG.1 TAACGTCTGGGAGT.1 TAACGTCTTCTAGG.1
## 0 0 1 0
## TAACTAGAACGGGA.1 TAACTAGATGCAGT.1 TAACTAGATTTCTG.1 TAACTCACATTCCT.1
## 2 1 0 1
## TAACTCACTCTCAT.1 TAACTCACTTGCAG.1 TAAGAACTCCCAAA.1 TAAGAGGAAAAAGC.1
## 2 5 3 6
## TAAGAGGATTAGGC.1 TAAGATACGTGTCA.1 TAAGATACTCACGA.1 TAAGATACTGTCCC.11
## 4 0 7 1
## TAAGATTGAGATGA.1 TAAGATTGATAAGG.1 TAAGATTGATGGTC.1 TAAGATTGCCACCT.1
## 4 0 0 2
## TAAGCGTGCACTAG.1 TAAGCGTGCTGCAA.1 TAAGCGTGGACAGG.1 TAAGCGTGGACGTT.1
## 3 2 3 0
## TAAGCGTGGCGTAT.1 TAAGCGTGGGGAGT.1 TAAGCGTGTGTGAC.1 TAAGCTCTACCATG.1
## 3 0 1 0
## TAAGCTCTAGTCAC.1 TAAGCTCTAGTGTC.1 TAAGCTCTGGTGAG.1 TAAGCTCTGTCTAG.1
## 1 0 7 1
## TAAGCTCTTAGAGA.1 TAAGCTCTTTGGCA.1 TAAGGCTGAAGCAA.1 TAAGGCTGACGGGA.1
## 1 0 6 2
## TAAGGCTGATCGTG.1 TAAGGCTGCACAAC.1 TAAGGCTGCCCTCA.1 TAAGGCTGGAAAGT.1
## 0 0 9 2
## TAAGGCTGTCAAGC.11 TAAGGCTGTCCTGC.1 TAAGGCTGTGTCGA.1 TAAGGGCTCAATCG.1
## 2 7 1 9
## TAAGTAACAGAAGT.1 TAAGTAACAGAGTA.1 TAAGTAACCGCATA.1 TAAGTAACCGTTGA.1
## 3 5 5 0
## TAAGTAACGAGGCA.1 TAAGTAACTGTGGT.1 TAAGTCCTACCAGT.1 TAAGTCCTCTACTT.1
## 2 6 1 1
## TAAGTCCTGGTCTA.1 TAAGTCCTGTACAC.1 TAATCCACACGTAC.1 TAATCCACATGTCG.1
## 1 5 1 1
## TAATCCACCTCTAT.11 TAATCCACTTCGCC.1 TAATCGCTTTCCAT.1 TAATGAACAGACTC.1
## 0 1 13 1
## TAATGAACGAAGGC.1 TAATGAACGCATAC.1 TAATGAACGTTCAG.1 TAATGAACGTTGAC.1
## 2 1 2 3
## TAATGAACTGGCAT.1 TAATGATGACCTGA.1 TAATGATGAGGGTG.1 TAATGATGCGACAT.1
## 0 2 2 4
## TAATGATGGCGAGA.1 TAATGATGGGCGAA.1 TAATGCCTACGTAC.1 TAATGCCTCCACCT.1
## 4 0 0 4
## TAATGCCTCCATAG.1 TAATGCCTTACTTC.1 TAATGCCTTGTGAC.1 TAATGTGAAGATGA.1
## 1 5 4 4
## TAATGTGACACAAC.1 TAATGTGAGCGGAA.1 TAATGTGAGGTCAT.11 TAATGTGATAACGC.1
## 2 2 6 1
## TAATGTGATTCATC.1 TAATGTGATTCGTT.1 TACAAATGACGCAT.1 TACAAATGACGTTG.1
## 4 3 0 6
## TACAAATGCGAATC.1 TACAAATGGCGAAG.1 TACAAATGTACGCA.1 TACAAATGTTGCTT.1
## 2 1 10 4
## TACAATGACATTCT.1 TACAATGAGCGGAA.1 TACAATGAGTACGT.1 TACAATGATGAGCT.1
## 0 5 0 0
## TACAATGATGGAGG.1 TACAATGATTCAGG.1 TACACACTCCACCT.1 TACACACTTAACCG.1
## 0 7 7 5
## TACACACTTTGGTG.1 TACATAGAATCACG.1 TACATAGACTGAAC.1 TACATAGATGGCAT.1
## 5 0 12 1
## TACATCACGAATGA.1 TACATCACGCAGAG.1 TACATCACTAGCCA.1 TACATCACTGATGC.1
## 4 1 0 0
## TACATCACTTCTTG.1 TACCATTGACGTAC.1 TACCATTGGGCGAA.1 TACCGAGAAACCAC.1
## 2 0 2 1
## TACCGAGAAACTGC.1 TACCGAGAACACAC.1 TACCGAGAACTGTG.1 TACCGAGACGAGTT.1
## 2 9 0 4
## TACCGAGACGGGAA.1 TACCGAGACTTACT.1 TACCGAGAGTCGTA.1 TACCGAGATCCTAT.1
## 2 1 0 1
## TACCGCTGCCGTAA.1 TACCGCTGCCGTTC.1 TACCGCTGCTAGAC.1 TACCGCTGGCTTAG.1
## 1 2 7 1
## TACCGCTGTTCTCA.1 TACCGCTGTTGCTT.1 TACCGGCTATTCGG.1 TACCGGCTTCGCTC.1
## 5 0 7 1
## TACCGGCTTCGTAG.1 TACCGGCTTCTAGG.1 TACGACGAAAGCAA.1 TACGACGACCTAAG.1
## 0 0 2 3
## TACGACGACGTAGT.1 TACGACGACTCAAG.1 TACGACGACTGTGA.1 TACGACGAGCTACA.1
## 10 7 1 1
## TACGACGAGTGTCA.1 TACGACGATTCGTT.1 TACGACGATTTGGG.1 TACGAGACATGCTG.1
## 1 0 0 1
## TACGAGACCTATTC.1 TACGAGTGAATCGC.1 TACGAGTGCTAGTG.1 TACGAGTGCTGGTA.1
## 1 3 0 0
## TACGAGTGGTACCA.1 TACGAGTGTACAGC.1 TACGAGTGTAGCGT.1 TACGATCTAAAGCA.1
## 1 1 7 1
## TACGATCTGGAGCA.1 TACGATCTGTCGAT.1 TACGATCTTTACTC.1 TACGCAGAACACAC.1
## 5 1 4 6
## TACGCAGACCGTAA.1 TACGCAGACTATTC.1 TACGCAGACTTATC.1 TACGCAGACTTGGA.1
## 3 3 4 1
## TACGCAGAGGTCTA.1 TACGCAGATACTCT.1 TACGCAGATTGCAG.1 TACGCCACCGAATC.1
## 2 0 0 4
## TACGCCACCGTAAC.1 TACGCCACGGGCAA.1 TACGCCACTCAGGT.1 TACGCGCTAAAACG.1
## 8 0 0 0
## TACGCGCTACCATG.1 TACGCGCTACTAGC.1 TACGCGCTAGAAGT.1 TACGCGCTCTATGG.1
## 5 0 0 0
## TACGCGCTGAATAG.1 TACGCGCTGGTGAG.1 TACGCGCTTGTCAG.1 TACGGAACCACTCC.1
## 2 1 1 0
## TACGGAACCCTCCA.1 TACGGAACTGGAAA.1 TACGGCCTACCAAC.1 TACGGCCTAGAAGT.1
## 2 2 0 3
## TACGGCCTCATGGT.1 TACGGCCTCTCGAA.1 TACGGCCTGCTCCT.1 TACGTACTTAAGCC.1
## 1 1 6 0
## TACGTTACAGATGA.1 TACGTTACGAATAG.1 TACGTTACGTTGGT.1 TACGTTACTTTCGT.1
## 2 3 1 0
## TACTAAGACTAGAC.1 TACTAAGATCTCTA.1 TACTAAGATTCAGG.1 TACTACACAAGGTA.1
## 0 7 7 1
## TACTACACACGGAG.1 TACTACACAGGCGA.1 TACTACACCAATCG.1 TACTACACTCTACT.1
## 0 6 1 0
## TACTACTGCCTCGT.1 TACTACTGGAATCC.1 TACTACTGGCATAC.1 TACTACTGGCTTAG.1
## 0 0 12 0
## TACTACTGGTCGTA.1 TACTCAACACACGT.1 TACTCAACAGTGTC.1 TACTCAACATCGGT.1
## 1 7 2 1
## TACTCAACCATTGG.1 TACTCAACCTACCC.1 TACTCCCTACTGGT.1 TACTCCCTGACAAA.1
## 5 1 1 7
## TACTCCCTGCATCA.11 TACTCCCTTCATTC.1 TACTCCCTTGCCTC.1 TACTCCCTTGCTTT.1
## 1 2 0 5
## TACTCTGAAGAGTA.1 TACTCTGAAGTGTC.1 TACTCTGACAGCTA.1 TACTCTGACGTACA.1
## 6 1 1 8
## TACTCTGACTGGTA.1 TACTCTGAGCTCCT.1 TACTCTGAGTTGAC.1 TACTCTGATTCACT.1
## 0 0 0 0
## TACTGGGACTGAGT.1 TACTGTTGAGAAGT.1 TACTGTTGATAAGG.1 TACTGTTGATTCGG.1
## 1 5 1 1
## TACTGTTGCGCATA.1 TACTGTTGTACAGC.1 TACTGTTGTCAGTG.1 TACTGTTGTCGTGA.1
## 1 1 1 0
## TACTGTTGTCGTTT.1 TACTTGACGCATCA.1 TACTTGACGGCAAG.1 TACTTGACTCTGGA.1
## 3 0 3 1
## TACTTGACTTTGGG.1 TACTTTCTAATGCC.1 TACTTTCTAGGGTG.1 TACTTTCTATCGAC.1
## 1 7 1 1
## TACTTTCTCCCGTT.1 TACTTTCTCCCTCA.1 TACTTTCTGAATCC.1 TACTTTCTTCAGAC.1
## 2 5 0 2
## TACTTTCTTTCGGA.1 TACTTTCTTTGTCT.1 TAGAAACTGCAAGG.1 TAGAAACTTCAGGT.1
## 3 0 4 3
## TAGAAACTTCCTAT.1 TAGAATACTGCACA.1 TAGAATACTGGTCA.1 TAGAATTGGACAGG.1
## 2 0 0 2
## TAGAATTGGGGATG.1 TAGAATTGGGTATC.1 TAGAATTGTCGATG.1 TAGAATTGTCTACT.1
## 7 1 0 2
## TAGAATTGTTTGTC.11 TAGACGTGAGGAGC.1 TAGACGTGCAAAGA.1 TAGACGTGCGAACT.1
## 0 1 6 0
## TAGACGTGCTAGAC.1 TAGACGTGTGAAGA.1 TAGACGTGTGAGAA.1 TAGACGTGTGAGGG.1
## 3 1 5 4
## TAGACGTGTTCCGC.1 TAGAGAGAACGGAG.1 TAGAGAGAGTTCTT.1 TAGAGAGATGCTGA.1
## 7 2 0 5
## TAGAGCACACGGGA.1 TAGAGCACCAGGAG.1 TAGAGCACCCTTGC.1 TAGAGCACGCTACA.1
## 7 1 1 2
## TAGAGCACGCTTAG.11 TAGAGCACGGCAAG.1 TAGAGCACGGGATG.1 TAGAGCACTCCTGC.1
## 5 0 4 2
## TAGATCCTACTCAG.1 TAGATCCTAGTGTC.1 TAGATCCTCCGTTC.1 TAGATCCTTATCTC.1
## 1 1 1 1
## TAGATCCTTGAGAA.1 TAGATCCTTTCACT.1 TAGATTGAACCTAG.1 TAGATTGAACGTAC.1
## 1 2 5 13
## TAGATTGAAGTCAC.1 TAGATTGACTTGTT.1 TAGCATCTCTGTAG.1 TAGCATCTTGCCAA.1
## 6 6 7 1
## TAGCCCACAAACAG.1 TAGCCCACAATGCC.1 TAGCCCACATGCTG.1 TAGCCCACTTCGGA.1
## 6 0 0 6
## TAGCCCTGACCTCC.1 TAGCCCTGCGAGAG.1 TAGCCCTGGATGAA.1 TAGCCCTGTATCGG.1
## 1 0 1 2
## TAGCCCTGTGTCGA.1 TAGCCCTGTTCCGC.1 TAGCCGCTAACGAA.1 TAGCCGCTCCTTAT.1
## 0 0 1 0
## TAGCCGCTGTACCA.1 TAGCGATGAACGGG.1 TAGCGATGGGGACA.1 TAGCGATGGTCTGA.1
## 1 1 1 0
## TAGCGATGTCGACA.1 TAGCTACTCTGTGA.1 TAGCTACTGCTATG.1 TAGCTACTGTCAAC.1
## 4 2 4 0
## TAGCTACTTTTGTC.1 TAGGACTGACGCAT.1 TAGGACTGCAGAAA.1 TAGGACTGCTCTTA.1
## 1 3 8 1
## TAGGACTGTTCGGA.1 TAGGAGCTCATTCT.1 TAGGCAACAGATCC.1 TAGGCAACTAACGC.1
## 0 0 0 2
## TAGGCATGAGGTTC.1 TAGGCATGATGCTG.1 TAGGCATGCTATTC.1 TAGGCTGAAATCGC.1
## 3 4 6 5
## TAGGCTGAAGAGTA.1 TAGGCTGACTCAGA.1 TAGGCTGAGCATAC.11 TAGGCTGAGCTGAT.1
## 1 5 4 8
## TAGGCTGAGTAAGA.1 TAGGCTGAGTGCAT.1 TAGGCTGATCTCCG.1 TAGGCTGATTGAGC.1
## 1 1 0 0
## TAGGGACTATCAGC.1 TAGGGACTTGCATG.11 TAGGGACTTTACTC.1 TAGGTCGACTTCGC.1
## 8 8 3 1
## TAGGTCGAGTCTGA.1 TAGGTCGATGCATG.1 TAGGTGACACGCTA.1 TAGGTGACATAAGG.1
## 0 2 2 2
## TAGGTGACCCAATG.1 TAGGTGACTGTCAG.1 TAGGTGACTTGCAG.1 TAGGTGTGATCGTG.1
## 10 9 0 3
## TAGGTGTGCTATTC.1 TAGGTGTGGAGAGC.1 TAGGTGTGGTCTGA.1 TAGGTGTGTCAAGC.1
## 0 0 2 5
## TAGGTGTGTGCCCT.1 TAGGTTCTCGACAT.1 TAGGTTCTCTGGTA.1 TAGGTTCTGACACT.1
## 11 0 3 0
## TAGGTTCTGGACGA.1 TAGGTTCTGTTCTT.1 TAGGTTCTTCTACT.11 TAGGTTCTTTATCC.1
## 10 0 7 1
## TAGTAAACACACGT.11 TAGTAAACTTGCAG.1 TAGTAATGAGCACT.1 TAGTAATGGAGCAG.1
## 1 7 5 0
## TAGTAATGGATGAA.1 TAGTAATGTTGAGC.1 TAGTACCTCTAGTG.1 TAGTACCTGCTACA.1
## 0 1 1 0
## TAGTACCTTAACCG.1 TAGTACCTTCTGGA.1 TAGTACCTTGCGTA.1 TAGTATGAACTGTG.1
## 2 1 9 2
## TAGTATGACTTCTA.1 TAGTATGAGTACCA.11 TAGTATGAGTTTCT.1 TAGTCACTCTACGA.1
## 2 1 7 1
## TAGTCACTGAGATA.1 TAGTCACTTGCATG.1 TAGTCACTTGGCAT.1 TAGTCGGAAAAGTG.1
## 1 9 4 1
## TAGTCGGAGATAAG.1 TAGTCGGAGGTCAT.1 TAGTCGGATGACCA.1 TAGTCTTGAGCACT.1
## 0 1 11 1
## TAGTCTTGCGGTAT.1 TAGTCTTGGAATCC.1 TAGTCTTGGCAAGG.1 TAGTCTTGGTAGCT.1
## 2 2 0 1
## TAGTCTTGTCCTAT.1 TAGTCTTGTGTGAC.1 TAGTCTTGTTCATC.1 TAGTGGTGAACCAC.1
## 4 0 1 2
## TAGTGGTGACGACT.1 TAGTTCACAGTCAC.1 TAGTTCACCGACAT.1 TAGTTCACTCGTTT.1
## 0 10 0 1
## TAGTTCACTGTGCA.1 TAGTTGCTCCAACA.1 TAGTTGCTCCAAGT.1 TAGTTGCTTCGCAA.1
## 11 0 7 5
## TATAAGACACAGTC.1 TATAAGACCACACA.1 TATAAGACCCACCT.1 TATAAGACCCTGTC.1
## 1 0 0 2
## TATAAGACCGTACA.1 TATAAGACGAATAG.1 TATAAGACTGTAGC.1 TATAAGACTTCGTT.1
## 13 1 1 6
## TATAAGTGACCTCC.1 TATAAGTGGATAAG.1 TATAAGTGGCTGTA.1 TATAAGTGGGTCTA.1
## 1 1 2 0
## TATACAGACCTTCG.1 TATACAGACGAGAG.1 TATACAGACTACTT.1 TATACAGATGTTCT.1
## 0 0 1 4
## TATACCACACACCA.1 TATACCACTGCAGT.1 TATACCACTGCGTA.1 TATACGCTAGAATG.1
## 4 7 3 3
## TATACGCTAGATCC.1 TATACGCTCTAAGC.1 TATACGCTGATACC.1 TATAGATGAGAGGC.1
## 6 3 2 5
## TATAGATGGGGAGT.1 TATAGATGTTGTCT.1 TATAGCCTAGACTC.1 TATAGCCTAGAGTA.1
## 0 2 2 1
## TATAGCCTCAATCG.1 TATAGCCTCACACA.1 TATAGCCTCCATAG.1 TATAGCCTCTGAGT.1
## 0 4 0 2
## TATAGCCTGACGTT.1 TATAGCCTTGGCAT.1 TATCAAGAACTTTC.1 TATCAAGAGTAAAG.1
## 8 4 0 1
## TATCACTGATGCCA.1 TATCACTGCATGCA.1 TATCACTGCGTGAT.1 TATCACTGGAAGGC.1
## 1 8 0 2
## TATCACTGGTACGT.1 TATCACTGGTCTGA.1 TATCACTGGTTACG.1 TATCACTGTCAGTG.1
## 0 2 1 8
## TATCACTGTCTCCG.1 TATCACTGTGGGAG.1 TATCACTGTTGTCT.1 TATCAGCTAGTACC.1
## 1 3 0 5
## TATCAGCTGGACTT.1 TATCAGCTTGCACA.1 TATCCAACAACGAA.1 TATCCAACCAACTG.1
## 1 0 2 1
## TATCCAACCAGTTG.1 TATCCAACCCAGTA.1 TATCCAACCTCGAA.1 TATCCAACCTTAGG.1
## 4 1 2 1
## TATCCAACCTTGCC.1 TATCCAACGAACCT.1 TATCCAACGAATAG.1 TATCCAACGAGGCA.1
## 1 3 0 0
## TATCCAACTAGCCA.1 TATCCAACTATCTC.1 TATCCAACTCAGTG.1 TATCCAACTCCGTC.1
## 3 2 0 3
## TATCCAACTTTGGG.1 TATCCTGAAAGCCT.1 TATCCTGAACCTGA.1 TATCCTGAAGGTTC.1
## 7 0 1 5
## TATCCTGAATCGTG.1 TATCCTGAATGTGC.1 TATCCTGAGGTAAA.1 TATCCTGATACTGG.1
## 1 2 10 1
## TATCCTGATCTCCG.1 TATCCTGATCTCTA.1 TATCCTGATGACCA.1 TATCCTGATGGCAT.1
## 3 6 0 0
## TATCCTGATTCGGA.1 TATCCTGATTGAGC.1 TATCGACTAAAAGC.1 TATCGACTCAACTG.1
## 4 10 3 1
## TATCGACTCAATCG.1 TATCGACTCTTGCC.1 TATCGACTGGAGTG.1 TATCGACTGTAGCT.1
## 3 0 2 3
## TATCGTACACCTAG.1 TATCGTACACGCAT.1 TATCGTACACTAGC.1 TATCGTACCACTCC.1
## 0 3 7 0
## TATCGTACTTATCC.1 TATCTCGACGTAAC.1 TATCTCGATACTGG.1 TATCTGACGAGATA.1
## 0 2 3 1
## TATCTGACTCCCAC.1 TATCTTCTCAGAGG.1 TATCTTCTTAGCCA.1 TATCTTCTTTGGTG.1
## 6 1 1 2
## TATGAATGGTACGT.1 TATGAATGGTCGTA.1 TATGAATGGTTTGG.1 TATGAATGTACTCT.1
## 1 0 0 2
## TATGAATGTATGCG.1 TATGAATGTCACGA.1 TATGCGGACTGAGT.1 TATGCGGATCTATC.1
## 3 1 11 2
## TATGGGACACCACA.1 TATGGGACGGATCT.1 TATGGGACGGTAAA.1 TATGGGACGTTAGC.1
## 3 0 2 6
## TATGGGACTCCCGT.1 TATGGGACTTGCAG.1 TATGGGACTTGGTG.1 TATGGGTGCCCGTT.1
## 0 2 9 0
## TATGGGTGTCGACA.1 TATGGGTGTCGATG.1 TATGGGTGTTCCCG.1 TATGGTCTCACTTT.1
## 1 0 1 7
## TATGGTCTGCTATG.1 TATGGTCTGTATGC.1 TATGGTCTTCCCAC.1 TATGTCACAGTAGA.1
## 2 10 2 2
## TATGTCACATCGAC.1 TATGTCACCATTGG.1 TATGTCACCCGTTC.1 TATGTCACGCGTTA.1
## 1 3 2 5
## TATGTCTGCACAAC.1 TATGTCTGCACACA.1 TATGTCTGGTTGTG.1 TATGTCTGTCGACA.1
## 0 4 4 4
## TATGTCTGTCTCGC.1 TATGTGCTAGTGTC.1 TATGTGCTGATAAG.1 TATGTGCTTCCTAT.1
## 0 2 0 0
## TATGTGCTTGCAGT.1 TATTGCTGACACAC.1 TATTGCTGATTGGC.1 TATTGCTGCCAATG.1
## 0 9 5 2
## TATTGCTGCTAGAC.1 TATTGCTGCTCCCA.1 TATTGCTGTGACAC.1 TATTTCCTCGTACA.1
## 9 1 0 0
## TATTTCCTGCATAC.1 TATTTCCTTGCTTT.1 TCAACACTAAGGGC.1 TCAACACTCGAATC.1
## 0 7 0 9
## TCAACACTGACACT.1 TCAACACTGTTACG.1 TCAACACTTTACTC.1 TCAAGGACCCACAA.1
## 5 6 0 2
## TCAAGGACGGGTGA.1 TCAAGGACGTTGTG.1 TCAAGGTGAAGAGT.1 TCAAGGTGAGGTTC.1
## 0 7 2 1
## TCAAGGTGGAATGA.1 TCAAGGTGTAGTCG.1 TCAAGGTGTGGTGT.1 TCAAGGTGTTGACG.1
## 4 4 5 1
## TCAAGTCTGAAAGT.11 TCAAGTCTTCAGAC.1 TCAATAGAACTAGC.1 TCAATAGAATTCCT.1
## 6 1 1 1
## TCAATAGACCTTAT.1 TCAATAGAGGCAAG.1 TCAATAGAGGGAGT.1 TCAATCACCATCAG.1
## 0 7 1 0
## TCAATCACGGGATG.11 TCAATCACGTCTTT.1 TCAATCACGTTCGA.1 TCAATCACTTAGGC.1
## 6 13 1 7
## TCACATACAGAATG.1 TCACATACAGCTCA.1 TCACATACAGGAGC.1 TCACATACCAGAAA.1
## 2 1 1 2
## TCACATACCATTGG.1 TCACATACTTGTCT.1 TCACCCGAAGATGA.1 TCACCCGACGTGTA.1
## 1 2 0 0
## TCACCCGACTATTC.1 TCACCCGAGTAGCT.1 TCACCGTGAAGCAA.1 TCACCGTGACCCAA.1
## 1 0 7 1
## TCACCGTGCAAAGA.1 TCACCGTGCCATAG.1 TCACCGTGCCTAAG.1 TCACCGTGCGTTAG.1
## 1 1 2 1
## TCACCGTGGGGACA.1 TCACCGTGTTGCTT.11 TCACCTCTAGGTCT.1 TCACCTCTATGTCG.1
## 4 3 0 4
## TCACCTCTGGTGAG.1 TCACGAGAAGCGGA.1 TCACGAGACGAACT.1 TCACGAGACGGTAT.1
## 9 1 0 0
## TCACGAGAGGGTGA.1 TCACGAGAGTCGTA.1 TCACGAGAGTTGGT.1 TCACGAGATACTGG.1
## 8 9 5 0
## TCACGAGATCGTAG.1 TCACTATGCAGAGG.1 TCACTATGGAATCC.1 TCACTATGGTCTTT.1
## 1 1 1 5
## TCACTATGTATGCG.1 TCACTATGTCTCGC.1 TCAGACGAAAAGTG.1 TCAGACGAAAGCAA.1
## 2 0 5 0
## TCAGACGAGATACC.1 TCAGACGATGCTTT.1 TCAGAGACCCTATT.1 TCAGAGACCTCATT.1
## 2 0 1 0
## TCAGAGACCTCTAT.11 TCAGAGACCTCTTA.1 TCAGCAGATACAGC.1 TCAGCGCTCTACGA.1
## 1 5 2 0
## TCAGCGCTCTGATG.1 TCAGCGCTGTAGGG.1 TCAGCGCTTTCGCC.1 TCAGGATGACCATG.1
## 3 0 6 11
## TCAGGATGACGCAT.1 TCAGGATGAGAGTA.1 TCAGGATGAGTACC.1 TCAGGATGCGGGAA.1
## 9 4 0 0
## TCAGGATGCGTGAT.1 TCAGTGGACATCAG.1 TCAGTGGACCTTGC.1 TCAGTGGAGCTGAT.1
## 0 1 0 2
## TCAGTGGAGTTAGC.1 TCAGTGGATACAGC.1 TCAGTTACAATCGC.1 TCAGTTACACTTTC.1
## 5 5 0 1
## TCAGTTACAGCAAA.11 TCAGTTACATCGGT.1 TCAGTTACCCAACA.1 TCAGTTACCTACTT.1
## 1 0 0 2
## TCAGTTACTCCTAT.1 TCAGTTACTGCACA.1 TCAGTTACTGGAGG.1 TCAGTTACTTTCGT.1
## 4 0 2 2
## TCATCAACACCAGT.1 TCATCAACGTTCTT.11 TCATCAACGTTGGT.1 TCATCATGACGGGA.1
## 1 5 0 2
## TCATCATGCTAAGC.1 TCATCATGGTAAGA.1 TCATCATGTACTTC.1 TCATCATGTTCGTT.1
## 6 8 4 1
## TCATCATGTTCTCA.1 TCATCCCTACGGAG.1 TCATCCCTAGTACC.1 TCATCCCTCAGAGG.1
## 0 0 0 0
## TCATCCCTTAAAGG.11 TCATGTACACTACG.1 TCATGTACATCTCT.1 TCATGTACATGGTC.1
## 6 4 1 1
## TCATGTACCCTAAG.1 TCATGTACGCAAGG.1 TCATGTACGTAAAG.1 TCATTCGAAAGCCT.1
## 0 1 1 5
## TCATTCGATACTCT.1 TCATTCGATATTCC.1 TCATTCGATCGCTC.1 TCATTGACACTAGC.1
## 0 0 1 1
## TCATTGACCGGTAT.1 TCCACGTGAACGTC.1 TCCACGTGACACAC.1 TCCACGTGATGCTG.1
## 3 6 4 0
## TCCACGTGCGCTAA.1 TCCACGTGCTACCC.1 TCCACGTGGACGGA.1 TCCACGTGGTAGCT.1
## 5 0 0 2
## TCCACGTGTGACTG.1 TCCACGTGTTCCAT.1 TCCACTCTAAAGCA.11 TCCAGAGACAAGCT.1
## 1 0 0 1
## TCCAGAGACCCGTT.1 TCCAGAGAGCCCTT.1 TCCATAACACCACA.1 TCCATAACTCACCC.1
## 10 1 2 0
## TCCATAACTCAGGT.1 TCCATCCTCGAACT.1 TCCATCCTCTCCCA.1 TCCATCCTGCAGTT.1
## 4 1 2 0
## TCCATCCTGGTTCA.1 TCCATCCTGTGTTG.1 TCCATCCTTTGGCA.1 TCCCACGACATGAC.1
## 4 1 1 4
## TCCCACGACTGGTA.11 TCCCACGAGTCATG.1 TCCCACGAGTTCGA.1 TCCCACGATCGTAG.1
## 12 0 3 1
## TCCCAGACCATACG.1 TCCCAGACCCCAAA.1 TCCCAGACCCTACC.1 TCCCAGACTAGAGA.1
## 3 2 0 6
## TCCCAGACTAGTCG.1 TCCCAGACTCGATG.1 TCCCATCTAAGTAG.1 TCCCATCTAGAAGT.1
## 1 10 2 2
## TCCCATCTCGAATC.1 TCCCATCTGATAAG.1 TCCCATCTTCGATG.1 TCCCGAACAACAGA.1
## 0 0 5 1
## TCCCGAACAGGTTC.1 TCCCGAACCATCAG.1 TCCCGAACCGTTGA.1 TCCCGAACGTATGC.1
## 1 5 9 0
## TCCCGAACGTTGGT.1 TCCCGAACTTCGTT.1 TCCCGATGACCGAT.1 TCCCGATGCCCAAA.1
## 9 0 0 2
## TCCCGATGCCGATA.1 TCCCGATGGAGGGT.1 TCCCGATGGTTCTT.1 TCCCGATGTACTGG.1
## 0 2 2 2
## TCCCGATGTTGTCT.1 TCCCTACTATCTTC.1 TCCCTACTTAACCG.1 TCCGAAGACTTACT.1
## 0 8 0 2
## TCCGAAGATGCTCC.1 TCCGAAGATGTCGA.1 TCCGAGCTACCCAA.1 TCCGAGCTAGGTCT.1
## 5 2 3 1
## TCCGAGCTCTCCAC.1 TCCGAGCTTAGAGA.1 TCCGGACTCTCTAT.1 TCCGGACTGACGAG.1
## 1 5 0 0
## TCCGGACTGAGGCA.1 TCCGGACTTGTCAG.1 TCCGGACTTTCTAC.1 TCCTAAACTCCTTA.1
## 2 0 3 4
## TCCTAAACTGGAAA.1 TCCTAAACTTTCTG.1 TCCTAATGAAGCCT.11 TCCTAATGCAACTG.1
## 0 1 4 0
## TCCTAATGCGGGAA.1 TCCTAATGTTGACG.11 TCCTACCTAAGTGA.1 TCCTACCTGGGACA.1
## 6 0 0 6
## TCCTACCTTCAGTG.1 TCCTACCTTGTGAC.1 TCCTACCTTTCCAT.1 TCCTATGACACTTT.1
## 4 1 0 4
## TCCTATGACTCTCG.1 TCCTATGAGTCCTC.1 TCCTATGAGTGTAC.1 TCCTATGATGCCAA.1
## 4 6 1 2
## TCGAATCTCCGTTC.1 TCGAATCTGAACCT.1 TCGAATCTGTTGTG.1 TCGAATCTTAAAGG.1
## 0 1 7 2
## TCGAATCTTAAGCC.1 TCGAATCTTTCGGA.1 TCGACCTGACGACT.1 TCGACCTGAGTAGA.1
## 1 0 0 1
## TCGACCTGCTCAGA.1 TCGACCTGGTTAGC.1 TCGACCTGTGCACA.1 TCGACGCTCCATAG.1
## 9 1 3 0
## TCGACGCTGGCATT.1 TCGACGCTTCTTCA.1 TCGACGCTTGACAC.1 TCGAGAACATGTCG.1
## 0 1 0 2
## TCGAGAACCGTGAT.1 TCGAGAACTTCATC.1 TCGAGCCTAAACAG.1 TCGAGCCTCGGAGA.1
## 5 5 1 5
## TCGATACTCCATGA.1 TCGATACTCCCACT.1 TCGATACTGAGCTT.1 TCGATACTGGGACA.11
## 0 9 0 1
## TCGATACTTCACGA.1 TCGATACTTGGTCA.1 TCGATACTTGTGCA.1 TCGATTTGAATCGC.1
## 10 1 0 2
## TCGATTTGAGATGA.1 TCGATTTGCTCTAT.1 TCGATTTGTGGTCA.1 TCGCAAGAGAGGCA.1
## 7 9 3 0
## TCGCAAGATGAGAA.1 TCGCAAGATTTCTG.1 TCGCACACAGTAGA.1 TCGCACACCACTCC.1
## 0 3 0 1
## TCGCACACCCGTAA.1 TCGCACACGGCGAA.1 TCGCACACTACTCT.1 TCGCACACTGGAAA.11
## 2 0 4 0
## TCGCACTGTCTCCG.1 TCGCACTGTGTTCT.1 TCGCAGCTCACTTT.1 TCGCAGCTCAGATC.1
## 8 1 1 1
## TCGCAGCTCCCTAC.1 TCGCAGCTGGTTCA.1 TCGCAGCTTAACGC.1 TCGCCATGACGACT.1
## 2 8 1 3
## TCGCCATGACTGTG.1 TCGCCATGAGACTC.1 TCGCCATGCAGAAA.1 TCGCCATGCTCATT.1
## 2 6 4 6
## TCGCCATGGTTTGG.1 TCGCCATGTAGAAG.1 TCGCCATGTGACTG.1 TCGCCATGTTGCAG.1
## 0 0 4 2
## TCGGACCTATCAGC.1 TCGGACCTATGACC.1 TCGGACCTCTAGTG.1 TCGGACCTGAAAGT.1
## 13 1 2 0
## TCGGACCTGGACAG.1 TCGGACCTGTTAGC.1 TCGGACCTTCGATG.1 TCGGACCTTTGAGC.1
## 1 0 1 6
## TCGGCACTCTCGAA.1 TCGGCACTCTGGTA.1 TCGGCACTTATCGG.1 TCGGCACTTCGACA.1
## 10 5 1 0
## TCGGCACTTCGTGA.1 TCGGCACTTTCCGC.1 TCGGCACTTTGAGC.1 TCGGCACTTTTACC.1
## 1 7 3 0
## TCGGTAGAAACAGA.1 TCGGTAGAGCGTAT.1 TCGGTAGATACGAC.1 TCGGTAGATTTGGG.1
## 5 3 0 0
## TCGTAGGAACACCA.1 TCGTAGGACACTGA.1 TCGTAGGACCTTAT.1 TCGTAGGAGAATAG.1
## 0 0 0 0
## TCGTAGGAGTCGTA.1 TCGTGAGAACCTGA.1 TCGTGAGAAGTCTG.1 TCGTGAGAAGTTCG.1
## 0 0 2 0
## TCGTGAGACATACG.1 TCGTGAGACCGATA.1 TCGTGAGACGCCTT.1 TCGTGAGACTTCCG.1
## 0 3 5 0
## TCGTGAGAGGAACG.1 TCGTGAGATTTGGG.1 TCGTTATGACTGTG.1 TCGTTATGCAGGAG.1
## 9 2 2 1
## TCGTTATGGGAGCA.1 TCGTTATGTCGCCT.1 TCTAACACTCGCTC.1 TCTAACACTGTGGT.1
## 1 3 11 0
## TCTAACTGAACCGT.1 TCTAACTGATTTCC.1 TCTAACTGCACTCC.1 TCTAACTGCGACTA.1
## 0 1 0 0
## TCTAACTGCGGAGA.1 TCTAACTGCTCAAG.1 TCTAACTGGTACAC.1 TCTAACTGTCCTAT.1
## 1 4 3 4
## TCTAACTGTGTTTC.1 TCTAAGCTCTGCAA.1 TCTAAGCTGTAGGG.1 TCTACAACGTCATG.1
## 3 0 1 1
## TCTACAACGTCTGA.1 TCTACAACGTGCTA.1 TCTACAACGTTAGC.1 TCTACAACTCTATC.1
## 3 10 2 0
## TCTAGACTAGGTCT.1 TCTAGACTATGTCG.1 TCTAGACTCATGAC.1 TCTAGACTCCTAAG.1
## 1 9 1 4
## TCTAGACTTCGCTC.1 TCTAGACTTTCTCA.1 TCTAGTTGCACACA.1 TCTAGTTGCATGAC.1
## 2 0 0 5
## TCTAGTTGCGAGTT.1 TCTAGTTGCTCCAC.1 TCTAGTTGGATAGA.1 TCTAGTTGGCTACA.1
## 1 0 4 4
## TCTAGTTGGGGTGA.1 TCTAGTTGTCGTAG.1 TCTAGTTGTCTCCG.1 TCTAGTTGTCTCGC.1
## 0 9 1 5
## TCTATGTGACCTAG.1 TCTATGTGATTCGG.1 TCTATGTGCGAACT.1 TCTATGTGCGTAGT.1
## 1 0 2 0
## TCTATGTGGCTACA.1 TCTATGTGTCAGAC.1 TCTATGTGTGCATG.1 TCTATGTGTTGCTT.1
## 0 2 1 3
## TCTCAAACCGCTAA.1 TCTCAAACTCGTAG.1 TCTCCACTCACACA.1 TCTCCACTCTAGCA.1
## 1 2 1 3
## TCTCCACTTTTACC.1 TCTCTAGAAACTGC.1 TCTCTAGAAGTTCG.1 TCTCTAGACCTACC.1
## 1 12 0 7
## TCTCTAGACCTTAT.1 TCTCTAGAGAGAGC.1 TCTCTAGAGGTTAC.1 TCTCTAGATGTCAG.1
## 5 1 1 6
## TCTGATACACACAC.1 TCTGATACACGGGA.1 TCTGATACAGTCAC.1 TCTGATACATCGTG.1
## 1 1 0 3
## TCTGATACCCGAAT.1 TCTTACGATCACGA.1 TCTTACGATGAGAA.1 TCTTCAGAAACCAC.1
## 11 3 3 10
## TCTTCAGACTACGA.1 TCTTCAGATCTTCA.1 TCTTCAGATGTTCT.1 TCTTCAGATTCATC.1
## 5 7 0 0
## TCTTCAGATTGAGC.11 TCTTGATGCCGATA.1 TCTTGATGCCTAAG.1 TCTTGATGCTGCAA.1
## 10 1 4 0
## TCTTGATGGCGTTA.1 TCTTGATGGGGTGA.1 TCTTGATGTCCTGC.1 TCTTGATGTTCCGC.1
## 1 1 0 1
## TGAAATTGCATCAG.1 TGAAATTGCCGTAA.1 TGAAATTGCTGAAC.1 TGAAATTGGACGGA.1
## 1 0 10 3
## TGAAATTGGAGATA.1 TGAAATTGGCATAC.1 TGAAATTGGTCGAT.1 TGAAATTGGTTTGG.1
## 1 2 2 1
## TGAAATTGTTTCTG.1 TGAACCGACGATAC.1 TGAACCGATCCAAG.1 TGAACCGATTTACC.1
## 5 5 3 0
## TGAAGCACCCATAG.1 TGAAGCACTCTCTA.11 TGAAGCACTTGAGC.1 TGAAGCTGCATACG.1
## 2 4 6 0
## TGAAGCTGCCGTTC.1 TGAAGCTGCGACAT.1 TGAATAACACACAC.1 TGAATAACTCTTAC.1
## 2 0 0 4
## TGACACGACATTTC.1 TGACACGACGAACT.1 TGACACGACGTACA.1 TGACACGAGCTCCT.1
## 4 0 0 0
## TGACACGAGGTAGG.1 TGACACGAGTTCGA.1 TGACCAGATGCTGA.1 TGACCGCTTTCGGA.1
## 6 0 0 7
## TGACCGCTTTCTGT.1 TGACCGCTTTTACC.1 TGACGAACAGGAGC.1 TGACGAACATCAGC.1
## 7 2 0 0
## TGACGAACCAGTCA.1 TGACGAACCCTTTA.1 TGACGAACCTATGG.1 TGACGAACGCGATT.1
## 5 6 5 2
## TGACGAACTACGCA.1 TGACGATGACTAGC.1 TGACGATGAGTGCT.1 TGACGATGCACTAG.1
## 9 4 4 2
## TGACGATGCATGAC.1 TGACGATGCCAAGT.1 TGACGATGCGCCTT.1 TGACGATGGTAAGA.1
## 1 5 0 4
## TGACGCCTAGGAGC.1 TGACGCCTTCATTC.1 TGACTGGAATTCGG.1 TGACTGGATACAGC.1
## 3 0 1 2
## TGACTGGATAGCCA.1 TGACTGGATCGTGA.1 TGACTTACAGTGTC.1 TGACTTACGAACCT.1
## 1 6 1 0
## TGACTTACTACTTC.1 TGACTTACTTCTGT.1 TGACTTTGCGACAT.1 TGACTTTGCGGTAT.1
## 0 5 0 0
## TGACTTTGCTGTGA.1 TGACTTTGGGTATC.1 TGACTTTGGTCTAG.1 TGACTTTGGTTTGG.1
## 1 4 0 1
## TGACTTTGTGTTTC.1 TGACTTTGTTGGCA.1 TGAGACACCACACA.1 TGAGACACGACTAC.1
## 6 5 4 2
## TGAGACACGGAACG.1 TGAGACACTGGTTG.1 TGAGACACTTCATC.1 TGAGACACTTCGCC.1
## 6 2 1 1
## TGAGCAACATGCTG.1 TGAGCAACCCATGA.1 TGAGCAACGCGTAT.1 TGAGCAACGTGTAC.1
## 2 3 0 2
## TGAGCAACTGAAGA.1 TGAGCTGAACCATG.1 TGAGCTGAACGTTG.1 TGAGCTGACACTTT.1
## 10 0 4 0
## TGAGCTGACCCACT.1 TGAGCTGACGCCTT.1 TGAGCTGACTATTC.1 TGAGCTGAGCCAAT.1
## 1 0 3 1
## TGAGCTGAGCTTAG.1 TGAGCTGAGTCAAC.1 TGAGCTGAGTGCAT.11 TGAGGTACACTTTC.1
## 0 1 2 0
## TGAGGTACAGAACA.1 TGAGGTACCGAGTT.1 TGAGGTACCTTCCG.1 TGAGGTACGAAACA.1
## 1 2 2 5
## TGAGGTACGGAAGC.1 TGAGTCGAGAATCC.1 TGAGTCGATTGACG.1 TGAGTGACGTAAAG.1
## 5 2 1 6
## TGATAAACAAGAGT.11 TGATAAACCTAAGC.1 TGATAAACCTAGAC.1 TGATAAACCTCGCT.1
## 7 0 3 2
## TGATAAACCTGCAA.1 TGATAAACGAAAGT.1 TGATACCTGCCCTT.1 TGATACCTGCCTTC.1
## 2 0 5 0
## TGATACCTGCGAAG.1 TGATACCTGCTAAC.1 TGATACCTGGAAGC.1 TGATACCTGGCGAA.1
## 6 0 6 1
## TGATACCTGTAAGA.1 TGATATGACCTGAA.1 TGATATGAGTCAAC.1 TGATATGATGTGCA.1
## 1 4 1 4
## TGATCACTCGCCTT.1 TGATCACTGCAGAG.1 TGATCACTGTAAGA.1 TGATCACTTAAGGA.1
## 2 1 2 0
## TGATCACTTGAGGG.1 TGATCGGAATGTGC.1 TGATCGGACCATGA.1 TGATCGGAGAGATA.1
## 7 1 2 4
## TGATCGGATCAGGT.1 TGATTAGAAAGAGT.1 TGATTAGAGAACTC.1 TGATTAGAGGACGA.1
## 4 0 2 0
## TGATTCACGCGGAA.1 TGATTCACGCTCCT.1 TGATTCACGTACCA.1 TGATTCACGTCGTA.1
## 5 2 1 1
## TGATTCACTCACGA.1 TGATTCACTCAGTG.1 TGATTCACTGCATG.1 TGATTCTGCAGGAG.1
## 5 7 4 1
## TGATTCTGGAAAGT.1 TGATTCTGGTCATG.1 TGATTCTGTAAGGA.1 TGCAACGAAAGTAG.1
## 3 0 3 6
## TGCAACGAAAGTGA.1 TGCAACGACCTACC.1 TGCAACGATACTGG.1 TGCAACGATATCTC.1
## 2 4 0 1
## TGCAACGATGAAGA.1 TGCAACGATTATCC.1 TGCAAGACAAGTGA.1 TGCAAGACGCGAGA.1
## 10 1 2 6
## TGCAAGACGTTAGC.1 TGCAAGACTGCTGA.1 TGCAAGACTTCAGG.1 TGCAAGTGCAGAAA.1
## 10 4 0 0
## TGCAAGTGCTTCTA.1 TGCAATCTAAACGA.1 TGCAATCTATTTCC.1 TGCAATCTGAGACG.1
## 3 0 1 0
## TGCAATCTGCTTAG.1 TGCAATCTTCTATC.1 TGCAATCTTCTCGC.1 TGCAATCTTTTCAC.1
## 8 1 0 0
## TGCACAGAAGTCGT.1 TGCACAGATAGCGT.1 TGCAGATGCTAAGC.1 TGCAGATGTCGTAG.1
## 4 8 1 1
## TGCATGGAAATCGC.1 TGCATGGACTGTGA.1 TGCATGGAGAGGCA.1 TGCATGGAGTGTAC.1
## 2 0 7 2
## TGCATGGATTACTC.1 TGCCAAGACAAGCT.1 TGCCAAGACTCAAG.1 TGCCAAGAGATAAG.1
## 0 5 2 0
## TGCCAAGAGCTTCC.11 TGCCAAGAGGGACA.1 TGCCAAGAGTGTCA.1 TGCCAAGATAAAGG.1
## 0 1 3 1
## TGCCAAGATCTTCA.1 TGCCAAGATGCCAA.1 TGCCAAGATGGGAG.1 TGCCACTGAGAGTA.1
## 1 0 1 2
## TGCCACTGCATCAG.11 TGCCACTGGGAACG.1 TGCCAGCTACTACG.1 TGCCAGCTATCACG.1
## 3 0 1 8
## TGCCCAACCTTGTT.1 TGCCCAACGGGAGT.1 TGCCGACTGGTAAA.1 TGCCGACTTCAGTG.1
## 1 1 7 1
## TGCCGACTTGCCTC.1 TGCGAAACAGCTCA.1 TGCGAAACCTTCCG.1 TGCGAAACGTAAAG.1
## 4 0 2 9
## TGCGATGAACCAAC.1 TGCGATGACTCTAT.1 TGCGATGAGGTGTT.1 TGCGATGAGTACCA.1
## 1 2 5 1
## TGCGATGATCTCAT.1 TGCGCACTCAAAGA.1 TGCGCACTCAATCG.1 TGCGCACTGAACTC.1
## 2 1 3 0
## TGCGCACTTCCTGC.1 TGCGCACTTTACTC.1 TGCGTAGACGTAAC.1 TGCGTAGACTTAGG.1
## 1 1 6 2
## TGCGTAGAGCAGAG.1 TGCGTAGAGCATAC.1 TGCGTAGATAGACC.1 TGCTATACATTGGC.1
## 3 3 0 8
## TGCTATACCCAGTA.1 TGCTATACGCTGAT.1 TGCTATACGGTGGA.1 TGCTATACTGACAC.1
## 1 0 0 1
## TGCTGAGAAAACGA.1 TGCTGAGACATGAC.1 TGCTGAGACTTGAG.1 TGCTGAGATTCTTG.1
## 0 2 0 3
## TGCTTAACAGCTCA.1 TGCTTAACCCTCCA.1 TGCTTAACGCCTTC.1 TGCTTAACTGGTGT.1
## 1 1 1 4
## TGGAAAGAAACGAA.1 TGGAAAGAACTAGC.11 TGGAAAGAATGCCA.1 TGGAAAGACAGTTG.1
## 2 10 7 1
## TGGAAAGACTTTAC.1 TGGAAAGAGACAGG.1 TGGAAAGAGCGGAA.1 TGGAAAGAGGGATG.1
## 0 6 0 3
## TGGAAAGATGCCCT.1 TGGAAAGATTCGGA.1 TGGAAAGATTCTGT.1 TGGAACACAGCCAT.1
## 0 3 1 2
## TGGAACACAGCTAC.1 TGGAACACATCGTG.1 TGGAACACCTCCAC.1 TGGAACACTTTGTC.1
## 4 0 1 1
## TGGAACTGACTAGC.1 TGGAACTGCAACCA.1 TGGAACTGCATCAG.1 TGGAACTGGCTATG.1
## 3 0 1 1
## TGGAACTGGGTGAG.1 TGGAACTGGTCATG.1 TGGAACTGTGTCCC.1 TGGAAGCTAAGAAC.1
## 0 0 2 0
## TGGACCCTCGCTAA.1 TGGACCCTGGAACG.1 TGGACCCTGTGCTA.1 TGGACCCTTGAGAA.1
## 1 0 2 0
## TGGACTGAATGTCG.1 TGGACTGACACCAA.1 TGGACTGAGCGATT.1 TGGACTGAGCGGAA.1
## 6 1 1 1
## TGGACTGAGTATCG.1 TGGAGACTACACAC.1 TGGAGACTCGAATC.1 TGGAGACTGACGGA.1
## 1 5 0 0
## TGGAGACTGAGATA.1 TGGAGACTGTCGTA.1 TGGAGACTTTCCAT.1 TGGAGGGAAATCGC.1
## 0 5 0 3
## TGGAGGGAAATGCC.1 TGGAGGGAAGGTTC.1 TGGAGGGACGGTAT.1 TGGAGGGACTCTTA.1
## 1 6 0 1
## TGGAGGGAGGAGGT.1 TGGATGACGTTGTG.1 TGGATGTGAAACGA.1 TGGATGTGCTTCGC.1
## 1 0 1 0
## TGGATGTGGATAAG.1 TGGATGTGGCAGAG.1 TGGATGTGTCCCGT.1 TGGATTCTAACGAA.1
## 6 0 0 3
## TGGATTCTCGATAC.1 TGGATTCTGAACCT.1 TGGATTCTGAGGAC.11 TGGATTCTTACTTC.1
## 0 0 1 5
## TGGCAATGAAAGTG.1 TGGCAATGCTGGTA.1 TGGCAATGTAGCGT.1 TGGCAATGTATCTC.1
## 3 0 0 7
## TGGCAATGTGCCTC.11 TGGCAATGTTAGGC.1 TGGCACCTGACGTT.1 TGGCACCTGGGCAA.1
## 1 1 4 0
## TGGCACCTGGTAGG.1 TGGCACCTGTCATG.1 TGGCACCTTCGCAA.1 TGGGTATGGACAGG.1
## 0 9 0 1
## TGGGTATGGGGAGT.1 TGGGTATGTGGAAA.1 TGGTACGAACACTG.1 TGGTACGAACCAGT.1
## 1 7 3 0
## TGGTACGAAGCGGA.1 TGGTACGAGACGAG.1 TGGTAGACAAACGA.1 TGGTAGACATGACC.1
## 4 3 8 2
## TGGTAGACCCGTTC.1 TGGTAGACCTTACT.1 TGGTAGACGCTTCC.1 TGGTAGACGTGTCA.1
## 2 5 3 0
## TGGTAGACTGAGCT.1 TGGTAGTGATGCTG.1 TGGTAGTGCACTCC.1 TGGTAGTGGTGAGG.1
## 0 2 4 0
## TGGTAGTGTGGTAC.1 TGGTATCTATGTGC.1 TGGTATCTCACTAG.1 TGGTATCTCGTTAG.1
## 4 5 0 0
## TGGTATCTGACGAG.1 TGGTATCTGGAGTG.1 TGGTATCTTGAACC.1 TGGTATCTTGTCGA.1
## 4 1 6 7
## TGGTCAGAACGTGT.1 TGGTCAGAAGCTCA.1 TGGTCAGAAGTCTG.1 TGGTCAGAATTCGG.1
## 0 1 0 2
## TGGTCAGACAAGCT.1 TGGTCAGACCCTTG.1 TGGTCAGACGAGAG.1 TGGTCAGACGTGTA.1
## 13 0 1 1
## TGGTCAGATCAGTG.1 TGGTTACTAACGGG.1 TGGTTACTACCTGA.1 TGGTTACTCTATGG.1
## 1 1 0 8
## TGGTTACTGGTTCA.11 TGGTTACTGTCGAT.1 TGGTTACTTGAACC.1 TGGTTACTTGCTAG.1
## 0 1 4 7
## TGGTTACTTTAGGC.1 TGGTTACTTTTCGT.1 TGTAAAACCCCTAC.11 TGTAAAACCCTTGC.1
## 0 0 2 0
## TGTAAAACGTAAGA.1 TGTAAAACGTCTAG.1 TGTAAAACTAACCG.1 TGTAAAACTCACGA.1
## 4 0 5 0
## TGTAAAACTCCAGA.1 TGTAAAACTCCCGT.1 TGTAACCTCCGTAA.1 TGTAACCTCCTACC.1
## 0 1 0 1
## TGTAACCTCGTCTC.1 TGTAACCTGCGTAT.1 TGTAACCTGCTGAT.1 TGTAACCTTGTCGA.1
## 0 5 0 2
## TGTAACCTTTACCT.1 TGTAATGACAGCTA.1 TGTAATGACATGGT.1 TGTAATGACTTCTA.1
## 1 7 2 3
## TGTAATGATAACGC.1 TGTAATGATGCCAA.1 TGTAATGATTCTGT.1 TGTACTTGAGCGGA.1
## 12 3 2 0
## TGTACTTGCAAGCT.1 TGTACTTGGCGATT.1 TGTACTTGTGAACC.1 TGTAGGTGACGTAC.1
## 9 3 0 3
## TGTAGGTGCTACTT.1 TGTAGGTGGCGGAA.1 TGTAGGTGGGAACG.1 TGTAGGTGGTTCTT.1
## 0 1 5 0
## TGTAGGTGTGACAC.1 TGTAGGTGTTCCGC.1 TGTAGGTGTTCGTT.1 TGTAGTCTAACCAC.1
## 3 4 0 9
## TGTAGTCTACGACT.1 TGTAGTCTCAGTCA.1 TGTAGTCTCCCAAA.1 TGTAGTCTGTTTGG.1
## 3 2 9 2
## TGTATCTGACGGAG.1 TGTATCTGAGCACT.1 TGTATCTGAGGGTG.1 TGTATCTGCACAAC.1
## 0 6 2 1
## TGTATCTGCGTCTC.1 TGTATCTGGCTATG.1 TGTATCTGTGGTTG.1 TGTATGCTAAAGCA.1
## 0 5 0 3
## TGTATGCTATCACG.1 TGTATGCTGGAGCA.1 TGTCAGGACATTCT.1 TGTCAGGACCTATT.1
## 0 4 0 1
## TGTCAGGACGTAAC.11 TGTCAGGACTCAAG.1 TGTCAGGAGACAGG.1 TGTCAGGAGGACAG.1
## 0 2 5 0
## TGTCAGGATAGCCA.1 TGTCAGGATCGTAG.1 TGTCAGGATTGGTG.1 TGTCTAACAGAACA.1
## 1 9 5 4
## TGTCTAACAGAGGC.1 TGTCTAACATCGAC.1 TGTCTAACCCTTGC.1 TGTCTAACGCAGTT.1
## 7 0 2 1
## TGTCTAACTCCTCG.1 TGTCTAACTCTCTA.1 TGTCTAACTTGCAG.1 TGTGACGAAAGAGT.1
## 8 6 3 0
## TGTGACGAAAGTGA.1 TGTGACGAACAGTC.1 TGTGACGAACCTGA.1 TGTGACGAAGTAGA.1
## 9 4 0 3
## TGTGACGACCCTAC.1 TGTGACGACGGAGA.1 TGTGACGACGTTAG.1 TGTGACGAGGGTGA.1
## 0 1 3 7
## TGTGACGATATCGG.1 TGTGAGACAAACGA.1 TGTGAGACCCTCCA.1 TGTGAGTGCCGAAT.1
## 0 1 0 5
## TGTGAGTGGAGATA.1 TGTGAGTGTCTCAT.1 TGTGAGTGTCTTAC.1 TGTGATCTAGTCAC.1
## 1 0 13 2
## TGTGATCTCACAAC.1 TGTGATCTGACGGA.1 TGTGATCTTGCTCC.1 TGTGATCTTTGACG.1
## 0 4 0 4
## TGTGGATGAAACAG.1 TGTGGATGCTCAAG.1 TGTGGATGCTCCAC.1 TGTGGATGGTCCTC.1
## 3 0 5 3
## TGTGGATGTCGCAA.1 TGTGGATGTCTTAC.1 TGTGGATGTCTTTG.1 TGTTAAGAAGTGCT.1
## 4 2 0 10
## TGTTAAGAATGCCA.1 TGTTAAGATGTTCT.1 TGTTAAGATTTACC.1 TGTTACACCCCACT.1
## 5 5 1 0
## TGTTACACCCTTAT.1 TGTTACACGTACGT.1 TGTTACACGTTGAC.1 TGTTACACTCTTCA.1
## 0 0 0 8
## TGTTACACTGATGC.1 TGTTACTGACCTCC.1 TGTTACTGCACACA.1 TGTTACTGCCTATT.1
## 3 1 9 7
## TGTTACTGCGATAC.1 TTAACCACAGGCGA.1 TTAACCACAGGGTG.1 TTAACCACAGTAGA.1
## 0 2 3 0
## TTAACCACCCCTTG.1 TTAACCACCCGATA.1 TTAACCACCCGTAA.1 TTAACCACCTGCAA.1
## 9 0 4 0
## TTAACCACGCTCCT.1 TTAACCACGGTACT.1 TTACACACCAAAGA.1 TTACACACCCAAGT.1
## 6 8 1 3
## TTACACACGTAGCT.1 TTACACACTAAGGA.1 TTACACACTGGTAC.1 TTACACACTGGTCA.1
## 8 3 4 2
## TTACAGCTAAGGGC.1 TTACAGCTACGTAC.1 TTACAGCTGCGAAG.1 TTACAGCTGGTGTT.1
## 0 1 1 4
## TTACAGCTTCCCGT.1 TTACAGCTTGTGGT.1 TTACCATGACGTGT.1 TTACCATGATAAGG.1
## 0 3 6 8
## TTACCATGCAGCTA.1 TTACCATGGGTCAT.1 TTACCATGGTCCTC.1 TTACCATGTGAAGA.1
## 1 8 5 4
## TTACGACTGGGACA.1 TTACGTACACCATG.1 TTACGTACACGACT.1 TTACGTACACGTGT.1
## 6 0 2 0
## TTACGTACAGTGTC.1 TTACGTACATGTGC.1 TTACGTACCCATAG.1 TTACGTACCTTACT.1
## 4 2 1 3
## TTACGTACTTCTTG.1 TTACTCGAAAAAGC.1 TTACTCGAAGCTAC.1 TTACTCGACTTATC.1
## 0 0 0 4
## TTACTCGAGCGTAT.1 TTACTCGAGTGTTG.1 TTACTCGATTATCC.1 TTAGAATGCCTCGT.1
## 1 2 7 0
## TTAGAATGCTCTTA.1 TTAGACCTAAACGA.1 TTAGACCTCATACG.1 TTAGACCTCCTGTC.1
## 7 2 6 1
## TTAGACCTCGAATC.1 TTAGACCTGATAGA.1 TTAGACCTGGTCTA.1 TTAGACCTTGGAGG.1
## 1 1 1 2
## TTAGCTACACGGAG.1 TTAGCTACCCACAA.1 TTAGCTACCCACCT.1 TTAGCTACCGATAC.1
## 5 0 0 8
## TTAGCTACGAATGA.1 TTAGCTACGACTAC.1 TTAGCTACGGGATG.1 TTAGCTACTGGTTG.1
## 7 1 6 8
## TTAGCTACTTGTCT.1 TTAGGGACACTGGT.1 TTAGGGACCAGATC.1 TTAGGGACCTTGAG.1
## 0 0 4 1
## TTAGGGACGGTCAT.1 TTAGGGACTGTGGT.1 TTAGGGTGAGTCAC.1 TTAGGGTGATACCG.1
## 9 0 0 1
## TTAGGGTGCAGAGG.1 TTAGGGTGCTACCC.1 TTAGGGTGCTCAAG.1 TTAGGGTGGCTGTA.1
## 5 1 0 1
## TTAGGGTGGGTAGG.1 TTAGGGTGTCCTCG.1 TTAGGGTGTGAAGA.1 TTAGGTCTTAGTCG.1
## 2 4 1 2
## TTAGTCACAGTGCT.1 TTAGTCACCTTTAC.1 TTAGTCACGACAAA.1 TTAGTCACTGCAGT.1
## 0 6 0 2
## TTAGTCTGACGTAC.1 TTAGTCTGCAAAGA.1 TTAGTCTGCCTTCG.1 TTAGTCTGCTGTTT.1
## 0 1 5 8
## TTAGTCTGCTTCCG.1 TTAGTCTGGCATAC.1 TTAGTCTGGGAAGC.1 TTAGTCTGGTAGCT.1
## 6 7 3 1
## TTATCCGAAAGTGA.1 TTATCCGACCCAAA.1 TTATCCGAGCTACA.1 TTATCCGATGTTTC.11
## 3 1 3 2
## TTATGAGAAGATGA.1 TTATGAGACAACTG.1 TTATGAGACGATAC.1 TTATGAGAGCATCA.1
## 0 9 4 3
## TTATGAGAGCTGTA.1 TTATGAGATCTGGA.1 TTATGAGATTTCTG.1 TTATGCACCCTCGT.1
## 0 1 0 8
## TTATGCACTCGATG.1 TTATGGCTAAGCAA.1 TTATGGCTAGGTTC.1 TTATGGCTTATGCG.1
## 1 0 3 0
## TTATGGCTTGTCAG.1 TTATGGCTTTCCGC.1 TTATGGCTTTGTCT.1 TTATTCCTCAACTG.1
## 3 0 1 1
## TTATTCCTGAATGA.1 TTATTCCTGAGGAC.1 TTATTCCTTAACCG.1 TTATTCCTTGCGTA.1
## 2 1 1 2
## TTCAAAGAGTCGAT.1 TTCAAAGATTTCTG.1 TTCAACACACTACG.1 TTCAACACGTACAC.1
## 0 0 1 3
## TTCAACACTAGCCA.1 TTCAAGCTCTTACT.1 TTCAAGCTGACGGA.1 TTCAAGCTTAGCGT.1
## 2 5 6 2
## TTCAAGCTTGAGAA.1 TTCAAGCTTGTAGC.1 TTCAAGCTTTTGCT.1 TTCACAACGCAAGG.1
## 8 0 0 9
## TTCACAACGCCAAT.1 TTCACCCTCCACCT.1 TTCACCCTGTATCG.1 TTCACCCTTGCTTT.1
## 1 0 5 1
## TTCAGACTAAGGCG.1 TTCAGACTAGGTTC.1 TTCAGACTATCGGT.1 TTCAGACTATGCTG.1
## 1 4 0 5
## TTCAGACTCATTGG.1 TTCAGACTCGTAAC.1 TTCAGACTCTCAAG.1 TTCAGACTGACGAG.1
## 7 4 1 3
## TTCAGACTTTCTCA.1 TTCAGTACCTCTAT.1 TTCAGTACGGAGCA.1 TTCAGTTGAACCTG.1
## 5 1 0 8
## TTCAGTTGACCCTC.1 TTCAGTTGCTGGAT.1 TTCAGTTGTGTGGT.1 TTCATCGAACTCAG.1
## 6 1 2 5
## TTCATCGAATTCTC.1 TTCATCGACCAAGT.1 TTCATCGACCCAAA.1 TTCATCGAGACGAG.1
## 0 0 0 0
## TTCATCGAGTACCA.1 TTCATCGATCTAGG.1 TTCATGACAACAGA.1 TTCATGACAACCTG.1
## 7 1 1 7
## TTCATGACACTAGC.1 TTCATGACCAATCG.1 TTCATGACCCGTAA.1 TTCATGACCGAATC.1
## 2 1 0 9
## TTCATGACGACGTT.1 TTCATGACGAGATA.1 TTCATGACGAGGTG.1 TTCATGACTTATCC.1
## 0 0 1 0
## TTCATGACTTCAGG.1 TTCATGTGAAGATG.1 TTCATGTGGTTTGG.1 TTCATGTGTCTCCG.1
## 7 2 0 10
## TTCATGTGTTGAGC.1 TTCATTCTTATGCG.1 TTCATTCTTCTTAC.1 TTCCAAACACAGCT.1
## 0 4 5 1
## TTCCAAACAGCGTT.1 TTCCAAACCTCCAC.1 TTCCAAACGCCAAT.1 TTCCAAACTTGTCT.1
## 0 0 1 2
## TTCCATGAAGCTCA.1 TTCCATGACCATAG.1 TTCCATGACTTGCC.1 TTCCCACTCGTAGT.1
## 0 9 1 0
## TTCCCACTGGTGGA.1 TTCCCACTTGATGC.1 TTCCTAGAACAGCT.1 TTCCTAGAGGTGAG.1
## 5 0 0 0
## TTCGAGGAACGGTT.1 TTCGAGGACAGAGG.1 TTCGAGGACCGCTT.1 TTCGAGGAGGGCAA.1
## 0 3 0 5
## TTCGAGGATGAAGA.1 TTCGATTGACCAAC.1 TTCGATTGTCAGAC.1 TTCGATTGTCCTGC.1
## 1 2 0 1
## TTCGGAGAACACCA.1 TTCGGAGATTTCAC.1 TTCGTATGAACCTG.1 TTCGTATGGAGAGC.1
## 11 4 0 0
## TTCGTATGTGCGTA.1 TTCGTATGTTCCGC.1 TTCTACGACTGCTC.1 TTCTAGTGCTGGAT.1
## 5 0 0 2
## TTCTAGTGGGTGTT.1 TTCTAGTGTAGTCG.1 TTCTCAGAAACAGA.1 TTCTCAGAACCAAC.1
## 8 5 0 0
## TTCTGATGACACCA.1 TTCTGATGAGATCC.1 TTCTTACTAAGTAG.1 TTCTTACTCGAATC.1
## 2 9 3 0
## TTCTTACTCTGAAC.1 TTCTTACTCTGAGT.1 TTCTTACTGACTAC.1 TTCTTACTTGCGTA.1
## 0 2 9 1
## TTGAACCTAACCGT.1 TTGAACCTACGACT.1 TTGAACCTACGTAC.1 TTGAACCTCTCTTA.1
## 8 5 4 0
## TTGAACCTCTTATC.1 TTGAACCTGTGCAT.1 TTGAACCTTTACTC.1 TTGAACCTTTCACT.1
## 3 1 4 1
## TTGAATGAACCAGT.1 TTGAATGAGAGGAC.1 TTGAATGAGTCTTT.1 TTGACACTAGTACC.1
## 7 3 0 2
## TTGACACTCCGATA.1 TTGACACTGGTCTA.1 TTGACACTGTGCTA.1 TTGACACTTCCTGC.1
## 4 9 1 4
## TTGACACTTTGGTG.1 TTGAGGACAAGCCT.1 TTGAGGACACGACT.1 TTGAGGACAGGAGC.1
## 8 1 0 3
## TTGAGGACGTTCGA.1 TTGAGGACTCGCTC.1 TTGAGGTGAACCAC.1 TTGAGGTGAAGAAC.11
## 4 1 0 5
## TTGAGGTGAGAGGC.1 TTGAGGTGTGACAC.1 TTGAGGTGTTCGTT.1 TTGATCTGACACTG.11
## 3 3 2 4
## TTGATCTGATGCTG.1 TTGATCTGTCTTTG.1 TTGCATTGACTTTC.1 TTGCATTGCAGGAG.1
## 2 1 5 2
## TTGCATTGGACGTT.1 TTGCATTGGTACGT.1 TTGCATTGTTGGTG.1 TTGCTAACGAGCAG.1
## 3 7 3 0
## TTGCTATGAACAGA.1 TTGCTATGTCTTTG.1 TTGGAGACACTGGT.1 TTGGAGACAGCGTT.1
## 1 5 0 1
## TTGGAGTGACGTTG.1 TTGGAGTGAGATCC.1 TTGGAGTGCATGCA.1 TTGGAGTGCTCGAA.11
## 1 1 0 0
## TTGGAGTGGTTGCA.1 TTGGGAACCAACCA.1 TTGGGAACCTTGTT.1 TTGGGAACGTGTTG.1
## 6 0 1 8
## TTGGTACTAGTCTG.1 TTGGTACTCCACAA.1 TTGGTACTCCTTGC.1 TTGGTACTCGCAAT.1
## 1 0 2 1
## TTGGTACTCTTGAG.1 TTGGTACTGTCAAC.1 TTGGTACTTTGCTT.1 TTGTACACAAAAGC.1
## 1 0 3 3
## TTGTACACAAGAGT.1 TTGTACACCTGGTA.1 TTGTACACCTTACT.1 TTGTACACGACGAG.1
## 2 1 4 9
## TTGTACACGGCATT.1 TTGTACACGTCATG.1 TTGTACACTACTCT.1 TTGTAGCTAGAAGT.1
## 3 0 3 0
## TTGTAGCTCCAGTA.1 TTGTAGCTGAAAGT.1 TTGTAGCTGAATAG.1 TTGTAGCTTAAGCC.1
## 1 0 2 1
## TTGTAGCTTGGTTG.1 TTGTCATGCCGATA.1 TTGTCATGTTAGGC.1 TTGTCATGTTTGGG.1
## 4 0 0 0
## TTTAGAGAAGTGCT.1 TTTAGAGACTAGCA.1 TTTAGAGATCTCTA.1 TTTAGAGATGGTAC.1
## 6 7 1 0
## TTTAGCTGAGAGTA.1 TTTAGCTGCAGAGG.1 TTTAGCTGCGAACT.11 TTTAGCTGCTAGTG.1
## 3 2 0 6
## TTTAGCTGGCCTTC.1 TTTAGCTGGGGAGT.1 TTTAGCTGGTCATG.1 TTTAGCTGTGCCAA.1
## 1 0 0 0
## TTTAGGCTCAGTCA.1 TTTAGGCTCTTGTT.1 TTTAGGCTTAAGGA.1 TTTAGGCTTACTCT.1
## 6 1 5 1
## TTTAGGCTTCTTCA.1 TTTATCCTAGGAGC.1 TTTATCCTCTCTTA.1 TTTATCCTGCGAGA.11
## 5 0 3 9
## TTTATCCTGGCATT.1 TTTATCCTTACGCA.1 TTTATCCTTCAGTG.1 TTTATCCTTCTAGG.1
## 4 2 3 0
## TTTCACGAAACTGC.1 TTTCACGAAAGCAA.1 TTTCACGAAAGTAG.1 TTTCACGACCAACA.1
## 0 1 1 3
## TTTCACGAGCGAAG.1 TTTCACGAGCGATT.1 TTTCACGAGGACAG.1 TTTCACGATCTCCG.1
## 3 9 4 0
## TTTCAGTGAGCATC.1 TTTCAGTGATTCGG.1 TTTCAGTGCCACCT.1 TTTCAGTGCGAGAG.1
## 6 1 0 6
## TTTCAGTGTCACGA.1 TTTCCAGACGAGTT.1 TTTCCAGAGAGCAG.1 TTTCCAGAGTCTAG.1
## 1 0 2 1
## TTTCCAGAGTTGGT.1 TTTCCAGATGGTAC.1 TTTCCAGATGGTGT.1 TTTCGAACGCTGTA.1
## 5 4 1 4
## TTTCGAACTGTCAG.1 TTTCGAACTGTGCA.1 TTTCTACTGGTATC.1 TTTCTACTTCAGAC.1
## 1 2 2 6
## TTTGACTGACGTAC.1 TTTGACTGATCACG.1 TTTGACTGCCCACT.1 TTTGACTGCCCTAC.1
## 1 0 0 0
## TTTGACTGCTACCC.1 TTTGACTGCTTGGA.1 TTTGACTGGCGAAG.1 TTTGACTGGGTACT.1
## 1 2 3 3
## TTTGCATGACGTAC.1 TTTGCATGCCTGTC.1 TTTGCATGCTAAGC.1 TTTGCATGGGACGA.1
## 2 3 1 1
## Levels: 0 1 2 3 4 5 6 7 8 9 10 11 12 13
ifnb.filtered <- RenameIdents(ifnb.filtered, '4' = 'CD16 Mono') # Let's rename cells in cluster 3 with a new cell type label
Idents(ifnb.filtered) # we can take a look at the cell identities again
Cell identities
## AAACATACATTTCC.1 AAACATACCAGAAA.1 AAACATACCTCGCT.1 AAACATACCTGGTA.1
## 0 0 0 11
## AAACATACGATGAA.1 AAACATACGGCATT.1 AAACATACTGCGTA.1 AAACATACTGCTGA.1
## 2 0 7 1
## AAACATTGAGTGTC.1 AAACATTGCTTCGC.1 AAACCGTGAGCCAT.1 AAACCGTGGAGGCA.1
## 5 0 1 7
## AAACCGTGTGCTAG.1 AAACGCACACTTTC.1 AAACGCACAGTACC.1 AAACGCACCAACCA.1
## 5 5 10 1
## AAACGCACGCTGTA.1 AAACGCACGGGAGT.1 AAACGCACTCGCCT.1 AAACGCTGACCTTT.1
## 9 1 0 7
## AAACGCTGCAGTTG.1 AAACGCTGCCTAAG.1 AAACGCTGCGTTGA.1 AAACGCTGCTGACA.1
## 5 1 1 9
## AAACGCTGGATAAG.1 AAACGCTGGGACAG.1 AAACGCTGGGGATG.1 AAACGCTGGGTTTG.1
## 1 0 0 5
## AAACGCTGTAGCGT.1 AAACGCTGTGCTAG.1 AAACGCTGTTCCAT.1 AAACGGCTAGAGTA.1
## 3 9 7 0
## AAACGGCTAGTACC.1 AAACGGCTGGTCAT.1 AAACGGCTTACTCT.1 AAACGGCTTCTCTA.1
## 1 5 CD16 Mono 0
## AAACTTGACCTGAA.1 AAACTTGACTCTTA.1 AAACTTGACTGAGT.1 AAACTTGACTGGAT.1
## 0 6 3 CD16 Mono
## AAACTTGAGACGAG.1 AAACTTGAGCCCTT.1 AAACTTGAGGAAAT.1 AAAGACGAAACAGA.1
## 6 2 2 0
## AAAGACGAACACGT.1 AAAGACGAAGTCTG.1 AAAGACGACCCGTT.1 AAAGACGACGCCTT.1
## 2 1 6 5
## AAAGACGACGGAGA.1 AAAGACGAGTAAGA.1 AAAGAGACGAGGTG.1 AAAGAGACTCAGAC.1
## 1 0 0 1
## AAAGAGACTCTGGA.1 AAAGATCTACCCTC.1 AAAGATCTGACACT.1 AAAGATCTTGCAGT.1
## 2 0 1 0
## AAAGCAGAAGTTCG.1 AAAGCAGAGTTTCT.1 AAAGCAGATGCAAC.1 AAAGCCTGAAGTAG.1
## 10 0 CD16 Mono 0
## AAAGCCTGACGTGT.1 AAAGCCTGCTAGCA.1 AAAGCCTGGCTAAC.1 AAAGCCTGGGATTC.1
## 1 3 5 CD16 Mono
## AAAGCCTGTACAGC.1 AAAGCCTGTGGTAC.1 AAAGGCCTAAACGA.1 AAAGGCCTAGTCTG.1
## 5 2 CD16 Mono 0
## AAAGGCCTCGAGAG.1 AAAGGCCTGAGGAC.1 AAAGTTTGAACCAC.1 AAAGTTTGACTCTT.1
## 12 CD16 Mono 3 7
## AAAGTTTGCGAGAG.1 AAAGTTTGCTGAGT.1 AAAGTTTGTAGCGT.1 AAAGTTTGTGTGGT.1
## CD16 Mono 1 2 0
## AAAGTTTGTTCGTT.1 AAATACTGGGTTCA.1 AAATACTGGTTCTT.1 AAATACTGGTTGAC.1
## 0 CD16 Mono 0 7
## AAATCAACCTGTAG.1 AAATCAACGGTCAT.1 AAATCATGACACCA.1 AAATCATGACACGT.1
## CD16 Mono 0 1 2
## AAATCATGCTCTAT.1 AAATCATGGAGAGC.1 AAATCATGGGTTCA.1 AAATCCCTAAGAAC.1
## 0 0 0 0
## AAATCCCTACACAC.1 AAATCCCTCTTGAG.1 AAATCCCTGCTATG.1 AAATCCCTGTTGAC.1
## 2 0 2 2
## AAATCCCTTAGCGT.1 AAATCCCTTTCCAT.1 AAATCTGACTTTAC.1 AAATCTGAGCTTCC.1
## 6 3 3 0
## AAATGGGAAACCTG.1 AAATGGGACTCATT.1 AAATGGGAGACAGG.1 AAATGGGAGGGAGT.1
## 10 5 3 0
## AAATGGGAGTCCTC.1 AAATGGGAGTCTGA.1 AAATGTTGAGAGTA.1 AAATGTTGAGCTCA.1
## 1 0 6 0
## AAATGTTGCCAAGT.1 AAATGTTGCCTCCA.1 AAATGTTGTCTTTG.1 AAATTCGAAGCTCA.1
## 2 CD16 Mono 0 0
## AAATTCGATGTGCA.1 AAATTGACAAACAG.1 AAATTGACCACTTT.1 AAATTGACCTGAGT.1
## 0 0 1 0
## AAATTGACCTGATG.1 AAATTGACTGCCCT.1 AAATTGACTTTCTG.1 AACAAACTCATGCA.1
## 0 8 1 3
## AACAATACCCCAAA.1 AACAATACCCCTCA.1 AACAATACGCAAGG.1 AACAATACGGATTC.1
## 1 0 0 5
## AACACGTGAAACGA.1 AACACGTGCCCTCA.1 AACACGTGCGCATA.1 AACACGTGCTGTGA.1
## 2 CD16 Mono 10 5
## AACACTCTAAGGGC.1 AACACTCTAAGTAG.1 AACACTCTCAGAGG.1 AACACTCTCTTGTT.1
## 1 0 2 0
## AACACTCTGAAAGT.1 AACACTCTGGAGGT.1 AACAGAGAACGGTT.1 AACAGAGAAGTACC.1
## 0 0 0 1
## AACAGAGACAGATC.1 AACAGAGACGTTGA.1 AACAGAGACTTCCG.1 AACAGAGAGGCGAA.1
## 1 2 3 2
## AACAGAGATGCTTT.1 AACAGCACAACGTC.1 AACAGCACAGTCAC.1 AACAGCACATCGAC.1
## 0 0 0 1
## AACAGCACGAGACG.1 AACAGCACTGGGAG.1 AACCACGAAGTAGA.1 AACCACGAAGTGTC.1
## 0 0 2 3
## AACCACGACCACCT.1 AACCACGAGAATCC.1 AACCACGAGGTGGA.1 AACCAGTGGACGAG.1
## 9 0 3 1
## AACCAGTGTTTCTG.1 AACCCAGAAGCCAT.1 AACCCAGACCGATA.1 AACCCAGAGCTGTA.1
## 3 3 0 5
## AACCCAGAGTAGGG.1 AACCCAGATCCTCG.1 AACCCAGATGAGGG.1 AACCGATGCTGATG.1
## 1 7 8 2
## AACCGATGTCCAGA.1 AACCGCCTAGTTCG.1 AACCGCCTCAGGAG.1 AACCGCCTGCATAC.1
## 1 12 3 1
## AACCGCCTGTGTAC.1 AACCGCCTTGCCTC.1 AACCTACTTCTCCG.1 AACCTTACAGGGTG.1
## 1 3 1 5
## AACCTTACCAAGCT.1 AACCTTACGCTACA.1 AACCTTACGGTATC.1 AACCTTACTCCCAC.1
## 0 2 1 1
## AACCTTACTTTGTC.1 AACCTTTGAAGGTA.1 AACCTTTGCGCATA.1 AACCTTTGTGCCCT.1
## 2 1 9 0
## AACGCAACTTGCAG.1 AACGCATGACCTAG.1 AACGCATGGAACTC.1 AACGCATGGCCATA.1
## 1 0 CD16 Mono 0
## AACGCATGGGGAGT.1 AACGCATGTAGAAG.1 AACGCCCTAATCGC.1 AACGCCCTATTGGC.1
## 5 0 1 1
## AACGCCCTTCTTAC.1 AACGCCCTTCTTTG.1 AACGGTACAAGAGT.1 AACGGTACGGTCTA.1
## 6 7 0 0
## AACGGTTGACGTTG.1 AACGGTTGACTACG.1 AACGGTTGTCCAGA.1 AACGTCGACATTGG.1
## 9 CD16 Mono 0 8
## AACGTCGACGTTGA.1 AACGTGTGAAGGTA.1 AACGTGTGCACTCC.1 AACGTGTGTATTCC.1
## 8 2 0 0
## AACGTTCTATGTCG.1 AACGTTCTCGTTGA.1 AACGTTCTCTAGTG.1 AACGTTCTTCCGTC.1
## 0 0 0 7
## AACGTTCTTTCATC.1 AACTACCTACCATG.1 AACTACCTCCCTAC.1 AACTACCTGTAAAG.1
## 3 1 8 CD16 Mono
## AACTACCTGTACAC.1 AACTACCTTCGCCT.1 AACTACCTTTCGGA.1 AACTACCTTTGGCA.1
## 5 1 10 2
## AACTCACTCTTGTT.1 AACTCACTGACGTT.1 AACTCACTTTAGGC.1 AACTCGGAATTCTC.1
## 0 0 9 0
## AACTCGGACTGCAA.1 AACTCGGAGCATAC.1 AACTCGGATGCAGT.1 AACTCTTGCACACA.1
## CD16 Mono 9 CD16 Mono 1
## AACTCTTGCATTCT.1 AACTCTTGGTAGGG.1 AACTCTTGTTCACT.1 AACTCTTGTTCCCG.1
## CD16 Mono 0 0 2
## AACTGTCTATCTCT.1 AACTGTCTGACGTT.1 AACTTGCTCGAGAG.1 AACTTGCTTGAGCT.1
## 0 3 1 1
## AACTTGCTTGGTTG.1 AAGAACGAAACGAA.1 AAGAACGAAGAGTA.1 AAGAACGACAGGAG.1
## CD16 Mono CD16 Mono 9 0
## AAGAACGACCTCAC.1 AAGAACGATACGCA.1 AAGAACGATCGCAA.1 AAGAAGACCCAAGT.1
## 7 0 2 0
## AAGAAGACCGTGAT.1 AAGAAGACCTGTCC.1 AAGAAGACGGTGGA.1 AAGAAGACTGCTGA.1
## 0 1 0 2
## AAGAATCTCTGTGA.1 AAGAATCTGTGAGG.1 AAGACAGAACCTGA.1 AAGACAGAGCCCTT.1
## 6 0 0 0
## AAGACAGAGTTAGC.1 AAGAGATGACGCTA.1 AAGAGATGGGTCAT.1 AAGAGATGTTGAGC.1
## 0 5 5 0
## AAGATGGACCGATA.1 AAGATGGATCCAAG.1 AAGATGGATCTTTG.1 AAGATTACCAAGCT.1
## 1 6 11 6
## AAGATTACGGAGTG.1 AAGATTACTCTCCG.1 AAGCAAGAAGGGTG.1 AAGCAAGATAACCG.1
## 3 0 2 CD16 Mono
## AAGCAAGATATGCG.1 AAGCAAGATCACCC.1 AAGCAAGATGGTCA.1 AAGCAAGATTGCGA.1
## 1 0 CD16 Mono 10
## AAGCACTGAGGTCT.1 AAGCACTGCAAAGA.1 AAGCACTGCCATGA.1 AAGCCAACAGAATG.1
## 0 CD16 Mono 3 2
## AAGCCAACCTTGAG.1 AAGCCAACGTGTTG.1 AAGCCAACTTCGGA.1 AAGCCATGTCCCGT.1
## 12 9 0 3
## AAGCCATGTGTGGT.1 AAGCCTGATCAGTG.1 AAGCGACTATGTCG.1 AAGCGACTCTGGAT.1
## CD16 Mono 1 1 0
## AAGCGACTGTCAAC.1 AAGCGACTGTCTGA.1 AAGCGACTTCTTAC.1 AAGCGACTTGCGTA.1
## 0 3 1 1
## AAGCGACTTGCTAG.1 AAGCGTACGGTGTT.1 AAGCGTACTGAAGA.1 AAGCGTACTTTGCT.1
## 0 1 5 1
## AAGGCTACCTTGTT.1 AAGGCTTGCGTACA.1 AAGGCTTGGAGACG.1 AAGGCTTGGTTCGA.1
## 2 1 8 10
## AAGGCTTGTCAGAC.1 AAGGCTTGTCAGTG.1 AAGGCTTGTCCAGA.1 AAGGCTTGTTCCAT.1
## 0 0 1 6
## AAGGTCACACCTTT.1 AAGGTCACCGGGAA.1 AAGGTCACTCGATG.1 AAGGTCACTGGAAA.1
## 3 2 2 3
## AAGGTCTGACGGTT.1 AAGGTCTGTGTGGT.1 AAGGTGCTTAAGCC.1 AAGGTGCTTCAGAC.1
## 2 1 0 1
## AAGTAACTATCAGC.1 AAGTAACTGTCAAC.1 AAGTAACTTCAGTG.1 AAGTAGGACACAAC.1
## 0 2 6 0
## AAGTAGGAGACGTT.1 AAGTAGGAGGAAGC.1 AAGTAGGAGTCGTA.1 AAGTAGGATTATCC.1
## 0 0 3 0
## AAGTATACCGCCTT.1 AAGTATACTGGAAA.1 AAGTCCGACGTAAC.1 AAGTCCGACTCAAG.1
## 3 1 2 0
## AAGTCCGACTCTCG.1 AAGTCCGACTGGTA.1 AAGTCCGATTCGGA.1 AAGTCTCTGAAAGT.1
## 1 2 1 1
## AAGTCTCTGGTAAA.1 AAGTGCACCCTTTA.1 AAGTGCACCTACGA.1 AAGTGCACCTACTT.1
## CD16 Mono 0 8 2
## AAGTGCACGTGAGG.1 AAGTGCACTCTAGG.1 AAGTGCACTCTATC.1 AAGTGCACTGCTCC.1
## 0 0 0 1
## AAGTGGCTACCCTC.1 AAGTGGCTACGGGA.1 AAGTGGCTACTGTG.1 AAGTGGCTCCAGTA.1
## 1 1 0 0
## AAGTGGCTCCTACC.1 AAGTGGCTCGGGAA.1 AAGTGGCTGGTGTT.1 AAGTGGCTGTAAAG.1
## 0 0 3 CD16 Mono
## AAGTTATGAGTTCG.1 AAGTTATGCAAGCT.1 AAGTTATGCAGAAA.1 AAGTTATGCAGATC.1
## 2 0 0 0
## AAGTTATGCGGGAA.1 AAGTTATGCTAAGC.1 AAGTTATGGGTGTT.1 AAGTTATGGTCGAT.1
## 2 0 3 0
## AAGTTATGTGCTAG.1 AAGTTATGTTACTC.1 AAGTTCCTACCAAC.1 AAGTTCCTAGAAGT.1
## 1 2 3 2
## AAGTTCCTTGCAAC.1 AATAACACTGGTTG.1 AATAAGCTAGTTCG.1 AATAAGCTCTATTC.1
## 1 3 8 2
## AATAAGCTGGACGA.1 AATAAGCTTGCCCT.1 AATAAGCTTGGAAA.1 AATACCCTACCTTT.1
## 6 1 2 8
## AATACCCTGACACT.1 AATACCCTGGACGA.1 AATACCCTGTCGAT.1 AATACCCTTTAGGC.1
## 5 10 1 1
## AATACTGAAGGAGC.1 AATACTGAAGTTCG.1 AATACTGAGGTACT.1 AATACTGATCGCTC.1
## 0 0 0 0
## AATACTGATTGTGG.1 AATAGGGAAAGGGC.1 AATAGGGACAGATC.1 AATAGGGACATTTC.1
## 1 0 5 7
## AATAGGGAGGGAGT.1 AATAGGGATTATCC.1 AATATCGAGAGGCA.1 AATCAAACACCTTT.1
## 0 8 0 CD16 Mono
## AATCAAACCCTGTC.1 AATCAAACTCCTTA.1 AATCCGGAGCTACA.1 AATCCGGATTGCTT.1
## 0 0 1 0
## AATCCTACACGGGA.1 AATCCTACGGATTC.1 AATCCTACTCGTTT.1 AATCCTACTGCAGT.1
## 3 0 CD16 Mono 0
## AATCCTACTGTCCC.1 AATCCTTGCGCTAA.1 AATCCTTGCTCTTA.1 AATCCTTGGTATGC.1
## 2 0 0 8
## AATCCTTGGTGTTG.1 AATCGGTGAGGAGC.1 AATCGGTGGAGATA.1 AATCGGTGGGTACT.1
## 0 1 1 0
## AATCGGTGGTAAAG.1 AATCGGTGGTCAAC.1 AATCGGTGTTGGTG.1 AATCTAGAAAAGCA.1
## 2 1 6 9
## AATCTAGAGCCTTC.1 AATCTAGAGGCATT.1 AATCTAGATAGCCA.1 AATCTAGATTCTAC.1
## 0 0 0 7
## AATCTCACGACGAG.1 AATCTCACTTCGCC.1 AATCTCTGAGTCGT.1 AATCTCTGAGTCTG.1
## 6 1 0 7
## AATCTCTGTGGTCA.1 AATCTCTGTTCGTT.1 AATGAGGAGGGCAA.1 AATGCGTGCACACA.1
## 3 7 5 2
## AATGCGTGGGGACA.1 AATGCGTGTCCCAC.1 AATGCGTGTGAACC.1 AATGGAGACAAAGA.1
## 2 6 2 0
## AATGGAGAGTCTAG.1 AATGGAGATACGAC.1 AATGGAGATCTACT.1 AATGGAGATCTGGA.1
## 0 1 0 3
## AATGGCTGAAGGTA.1 AATGGCTGCACCAA.1 AATGGCTGCATCAG.1 AATGGCTGGTTAGC.1
## 0 1 0 0
## AATGGCTGTTCGTT.1 AATGTAACACGGTT.1 AATGTAACCTCCCA.1 AATGTAACGGTCAT.1
## 6 CD16 Mono 2 0
## AATGTAACTGAGAA.1 AATGTAACTGCATG.1 AATGTAACTTTGCT.1 AATGTCCTAGCATC.1
## 0 0 0 1
## AATGTCCTCACAAC.1 AATGTCCTGGAACG.1 AATGTCCTTACGCA.1 AATGTTGAAAACAG.1
## 2 1 3 0
## AATGTTGAAACAGA.1 AATGTTGAACTTTC.1 AATGTTGAATTTCC.1 AATGTTGAGAATAG.1
## 7 2 0 CD16 Mono
## AATGTTGAGGTATC.1 AATGTTGATTGTGG.1 AATTACGAAAACGA.1 AATTACGAACCTTT.1
## 3 0 1 11
## AATTACGACTATTC.1 AATTACGATTGCTT.1 AATTCCTGATCAGC.1 AATTCCTGCAGAAA.1
## 1 0 CD16 Mono 0
## AATTCCTGCCACCT.1 AATTCCTGCTATTC.1 AATTCCTGGAACCT.1 AATTCCTGTTGACG.1
## 0 1 CD16 Mono 0
## AATTCCTGTTTACC.1 AATTGATGCACTAG.1 AATTGATGCATTGG.1 AATTGATGCCACCT.1
## 0 0 3 8
## AATTGATGGAACCT.1 AATTGATGTGCTCC.1 AATTGTGAAGATGA.1 AATTGTGACCTAAG.1
## 1 11 7 0
## AATTGTGACGCTAA.1 AATTGTGACTGTTT.1 AATTGTGAGTACAC.1 ACAAAGGAACAGCT.1
## 1 CD16 Mono 0 0
## ACAAAGGAAGATCC.1 ACAAAGGAAGGAGC.1 ACAAAGGATCCAGA.1 ACAAAGGATTATCC.1
## 0 6 5 2
## ACAAATTGACCTGA.1 ACAAATTGGTTCGA.1 ACAAATTGTAGAAG.1 ACAACCGAAGCATC.1
## 0 0 5 0
## ACAACCGACGAGAG.1 ACAACCGACTGGTA.1 ACAACCGATCCAGA.1 ACAACCGATCTTCA.1
## 0 7 CD16 Mono 3
## ACAACCGATTTACC.1 ACAAGAGAAAAACG.1 ACAAGAGAAAACGA.1 ACAAGAGACAATCG.1
## 5 1 0 2
## ACAAGAGACAGTTG.1 ACAAGAGACGAGTT.1 ACAAGAGACTTGAG.1 ACAAGAGATATCTC.1
## 0 3 0 8
## ACAAGCACAATCGC.1 ACAAGCACCTTACT.1 ACAAGCACTACGAC.1 ACAAGCACTTCACT.1
## 0 0 2 1
## ACAATAACACACTG.1 ACAATAACCGTACA.1 ACAATAACTGCCAA.1 ACAATCCTAGTCGT.1
## CD16 Mono 1 CD16 Mono 0
## ACAATCCTATCTCT.1 ACAATCCTTCGACA.1 ACAATCCTTCTTCA.1 ACAATCCTTGGAGG.1
## 1 2 CD16 Mono 0
## ACAATTGAAGCTCA.1 ACAATTGACTAGAC.1 ACAATTGATTCATC.1 ACACAGACTTTCAC.1
## 0 2 0 1
## ACACATCTACCAGT.1 ACACATCTCGCCTT.1 ACACATCTCTAGAC.1 ACACATCTCTGTGA.1
## 0 0 2 2
## ACACATCTGTATCG.1 ACACATCTTCACCC.1 ACACCAGACATGAC.1 ACACCAGACTAGTG.1
## 2 6 CD16 Mono 7
## ACACCAGAGTCATG.1 ACACCCTGATGGTC.1 ACACCCTGTCCTAT.1 ACACGAACACTAGC.1
## 0 8 2 2
## ACACGAACGCTGTA.1 ACACGAACTGTCCC.1 ACACGATGAGCGTT.1 ACACGATGCATGGT.1
## 9 8 1 3
## ACACGATGGGCATT.1 ACACGATGTCCCAC.1 ACACGATGTTCTAC.1 ACACGTGAAGACTC.1
## 0 0 2 CD16 Mono
## ACACGTGAAGATGA.1 ACACGTGATTCATC.1 ACAGACACAAGTAG.1 ACAGACACACCTAG.1
## 2 0 1 7
## ACAGACACCTAAGC.1 ACAGCAACTCTTTG.1 ACAGCAACTTCGGA.1 ACAGCAACTTGTGG.1
## 7 CD16 Mono 0 8
## ACAGGTACAGAATG.1 ACAGGTACCCTACC.1 ACAGGTACGAATCC.1 ACAGGTACGATGAA.1
## 0 0 0 7
## ACAGGTACGTAGCT.1 ACAGGTACGTTGCA.1 ACAGGTACTTTGCT.1 ACAGTCGACATGAC.1
## 10 2 1 0
## ACAGTCGACCCTAC.1 ACAGTCGACTACGA.1 ACAGTGACCCCTAC.1 ACAGTGACCGTTAG.1
## 0 8 2 0
## ACAGTGACCTGCAA.1 ACAGTGACGTGCTA.1 ACAGTGTGCCAAGT.1 ACAGTGTGCCGCTT.1
## 3 2 CD16 Mono 9
## ACAGTGTGCTGTAG.1 ACAGTGTGGCGAAG.1 ACAGTGTGTCTTAC.1 ACAGTGTGTGAACC.1
## 0 2 0 0
## ACAGTGTGTTTGTC.1 ACAGTTCTGGTGAG.1 ACAGTTCTTACGAC.1 ACATACCTAAACGA.1
## 6 0 CD16 Mono 3
## ACATACCTCTAGCA.1 ACATACCTCTCCCA.1 ACATACCTGTAAGA.1 ACATACCTTCCAGA.1
## CD16 Mono 7 1 8
## ACATCACTAAAACG.1 ACATCACTCAACCA.1 ACATCACTTCTTTG.1 ACATCACTTGGAGG.1
## 5 1 2 7
## ACATGGTGCGATAC.1 ACATGGTGGAATAG.1 ACATGGTGGATGAA.1 ACATGGTGGTTCTT.1
## 0 0 6 0
## ACATGGTGTTCGGA.1 ACATTCTGATAAGG.1 ACATTCTGATGGTC.1 ACATTCTGCCCGTT.1
## 2 0 7 3
## ACATTCTGTATGGC.1 ACATTCTGTCGCCT.1 ACATTCTGTTTGGG.1 ACCAACGAATAAGG.1
## 0 1 13 0
## ACCAACGACATGGT.1 ACCAACGAGCTTAG.1 ACCAACGATACGAC.1 ACCACAGACGAGTT.1
## 0 6 CD16 Mono 8
## ACCACAGACGCCTT.1 ACCACAGAGTGTTG.1 ACCACAGATGACAC.1 ACCACAGATGACTG.1
## 3 2 1 0
## ACCACCTGGTACGT.1 ACCACCTGGTGTTG.1 ACCACCTGGTTGAC.1 ACCACGCTACCTTT.1
## 2 1 CD16 Mono 7
## ACCACGCTATCTTC.1 ACCACGCTCTATTC.1 ACCACGCTGACTAC.1 ACCACGCTTTTGTC.1
## 5 0 0 0
## ACCAGCCTGCAGTT.1 ACCAGCCTGGGTGA.1 ACCAGCCTGGTTTG.1 ACCAGTGAAACGGG.1
## CD16 Mono 1 8 0
## ACCAGTGAACCTTT.1 ACCAGTGAACTGGT.1 ACCAGTGACCGATA.1 ACCAGTGACTCAGA.1
## 3 7 5 1
## ACCATTACTCGCCT.1 ACCATTACTCTTTG.1 ACCATTACTTGCTT.1 ACCATTTGCCACCT.1
## 2 0 7 6
## ACCCAAGAACTGTG.1 ACCCAAGACCTTAT.1 ACCCAAGACTCATT.1 ACCCACTGAACGGG.1
## 0 2 3 0
## ACCCACTGCGGTAT.1 ACCCACTGCTGTAG.1 ACCCAGCTCCCTTG.1 ACCCAGCTTATCGG.1
## 0 1 3 0
## ACCCAGCTTGGATC.1 ACCCAGCTTTGCAG.1 ACCCGTACAACCTG.1 ACCCGTACAGCGTT.1
## 0 0 6 0
## ACCCGTACCGAGAG.1 ACCCGTACCGCAAT.1 ACCCGTACGGAACG.1 ACCCGTACGGACAG.1
## 2 8 2 5
## ACCCGTACTGTGCA.1 ACCCGTTGACCAAC.1 ACCCGTTGCTACTT.1 ACCCGTTGGAGGTG.1
## 0 1 5 0
## ACCCGTTGGCATCA.1 ACCCGTTGGCTATG.1 ACCCGTTGGCTGAT.1 ACCCGTTGTGTGGT.1
## CD16 Mono 1 0 5
## ACCCTCGAACTCTT.1 ACCCTCGACGCAAT.1 ACCGAAACAGCGTT.1 ACCGAAACCTGTCC.1
## 2 CD16 Mono 0 0
## ACCGAAACGTCCTC.1 ACCGAAACGTGTAC.1 ACCGCGGAACACGT.1 ACCGCGGACAATCG.1
## 0 0 0 5
## ACCGCGGAGAGCAG.1 ACCGTGCTTAACCG.1 ACCTATTGAGCACT.1 ACCTATTGTGAACC.1
## 3 0 0 1
## ACCTATTGTGGAAA.1 ACCTCCGAATCTTC.1 ACCTCCGACACCAA.1 ACCTCCGAGAAAGT.1
## 3 0 0 2
## ACCTCCGAGGTGAG.1 ACCTCGTGCTTGTT.1 ACCTGAGACCGCTT.1 ACCTGAGAGTTGGT.1
## 0 CD16 Mono CD16 Mono 1
## ACCTGAGATCGCAA.1 ACCTGAGATGCTAG.1 ACCTGGCTACGTGT.1 ACCTGGCTATCGTG.1
## 2 CD16 Mono 0 0
## ACCTGGCTTCTTCA.1 ACCTTTGAAATGCC.1 ACCTTTGAAGATCC.1 ACCTTTGAAGCACT.1
## 0 0 6 2
## ACCTTTGAAGTCTG.1 ACCTTTGATCCCGT.1 ACGAACACGAGCAG.1 ACGAACACGTCTAG.1
## 3 0 8 0
## ACGAACTGACCTCC.1 ACGAACTGCTCCCA.1 ACGAACTGGCGGAA.1 ACGAACTGGTACCA.1
## 0 10 6 5
## ACGAACTGTTTGCT.1 ACGAAGCTAGAGGC.1 ACGAAGCTATACCG.1 ACGAAGCTGACGAG.1
## 0 2 7 2
## ACGAAGCTTCGTGA.1 ACGAAGCTTGACCA.1 ACGAAGCTTTCGTT.1 ACGACAACACACGT.1
## 1 0 8 10
## ACGACAACGGAAGC.1 ACGACAACGTTACG.1 ACGACAACTTGTGG.1 ACGACCCTCAACTG.1
## 1 CD16 Mono 0 0
## ACGACCCTGAACTC.1 ACGACCCTGGTGGA.1 ACGACCCTGTATGC.1 ACGACCCTTATGCG.1
## 10 0 8 8
## ACGAGGGAACCTTT.1 ACGAGGGACCTTAT.1 ACGAGGGAGTCACA.1 ACGAGTACCTCCCA.1
## 0 1 0 2
## ACGAGTACGTCCTC.1 ACGAGTACTATGGC.1 ACGATCGAACGCAT.1 ACGATCGAAGATGA.1
## CD16 Mono 10 0 CD16 Mono
## ACGATCGAATGGTC.1 ACGATCGACCGAAT.1 ACGATCGACGAGAG.1 ACGATCGATGAGGG.1
## 9 CD16 Mono 0 0
## ACGATCGATTGCGA.1 ACGATGACAATGCC.1 ACGATGACCACACA.1 ACGATGACGAACTC.1
## 7 0 1 1
## ACGATGACGGATCT.1 ACGATTCTCCCACT.1 ACGATTCTGACACT.1 ACGATTCTGCGATT.1
## 0 CD16 Mono 9 3
## ACGATTCTGTCACA.1 ACGATTCTTGGAAA.1 ACGCAATGAAGGGC.1 ACGCAATGAGGGTG.1
## 0 0 9 0
## ACGCAATGCACAAC.1 ACGCAATGCCGATA.1 ACGCAATGGTCTAG.1 ACGCAATGGTTCTT.1
## CD16 Mono 3 0 CD16 Mono
## ACGCAATGTATGGC.1 ACGCACCTCCATAG.1 ACGCACCTGCTATG.1 ACGCACCTTTCCGC.1
## 7 0 0 7
## ACGCCACTACAGTC.1 ACGCCACTGACAGG.1 ACGCCACTTCTTTG.1 ACGCCACTTTCGGA.1
## 2 1 9 8
## ACGCCGGAACTCAG.1 ACGCCGGACATGGT.1 ACGCCGGACGCAAT.1 ACGCCGGATTGCGA.1
## CD16 Mono 0 CD16 Mono 0
## ACGCCTTGACCTGA.1 ACGCCTTGCGCTAA.1 ACGCCTTGTGTCGA.1 ACGCCTTGTTCTGT.1
## 2 1 1 2
## ACGCGGTGGACGTT.1 ACGCGGTGGGAAAT.1 ACGCGGTGTCTCCG.1 ACGCGGTGTGGCAT.1
## CD16 Mono 0 6 1
## ACGCTCACAGGTCT.1 ACGCTCACCTAGCA.1 ACGCTCACCTCCAC.1 ACGCTCACGTATGC.1
## 0 3 0 1
## ACGCTCACTAGAGA.1 ACGCTCACTCTTTG.1 ACGCTGCTACTGGT.1 ACGCTGCTAGTTCG.1
## 8 0 8 CD16 Mono
## ACGCTGCTATCGTG.1 ACGCTGCTCGTACA.1 ACGCTGCTGCGTAT.1 ACGCTGCTGCTGTA.1
## CD16 Mono 0 8 0
## ACGCTGCTGGAAAT.1 ACGGAACTCGCAAT.1 ACGGAACTGTGAGG.1 ACGGAACTGTTCAG.1
## 0 1 2 13
## ACGGAACTTCCCAC.1 ACGGAGGACGTAAC.1 ACGGAGGATCTTTG.1 ACGGATTGCTCCAC.1
## 0 CD16 Mono 0 CD16 Mono
## ACGGATTGGGGCAA.1 ACGGATTGGTTGTG.1 ACGGCGTGCAGCTA.1 ACGGCGTGCTTTAC.1
## 1 6 CD16 Mono 7
## ACGGCGTGGACGTT.1 ACGGCGTGGCGGAA.1 ACGGCGTGGTCCTC.1 ACGGCGTGGTTCAG.1
## CD16 Mono 3 2 0
## ACGGCGTGTACTTC.1 ACGGCGTGTGCTCC.1 ACGGCTCTAGACTC.1 ACGGCTCTATCGGT.1
## 1 6 0 0
## ACGGCTCTCATACG.1 ACGGCTCTCTGTTT.1 ACGGCTCTGTATGC.1 ACGGCTCTTTCTGT.1
## 0 0 0 6
## ACGGGAGAAAGGCG.1 ACGGGAGAAGCCAT.1 ACGGGAGAATCTCT.1 ACGGGAGACCAACA.1
## 1 7 6 5
## ACGGGAGACCAGTA.1 ACGGGAGACTCAAG.1 ACGGGAGAGGAAGC.1 ACGGGAGAGGACAG.1
## 0 9 3 0
## ACGGGAGATACTCT.1 ACGGGAGATGTAGC.1 ACGGTATGACCAGT.1 ACGGTATGACCATG.1
## 6 1 12 0
## ACGGTATGCCGCTT.1 ACGGTATGCTCAGA.1 ACGGTATGTTTCTG.1 ACGGTCCTACCCAA.1
## 0 1 9 0
## ACGGTCCTGAGATA.1 ACGTAGACCGTTAG.1 ACGTCAGAAGGGTG.1 ACGTCAGACATTTC.1
## 0 6 CD16 Mono 0
## ACGTCAGACTACTT.1 ACGTCAGAGCTACA.1 ACGTCCTGCCTTCG.1 ACGTCCTGCTGAAC.1
## 1 1 0 0
## ACGTCCTGGGGTGA.1 ACGTCCTGGGTGAG.1 ACGTCCTGTCGCCT.1 ACGTCCTGTGCCTC.1
## 1 6 2 3
## ACGTCCTGTTCTGT.1 ACGTCGCTAGATGA.1 ACGTCGCTATGCTG.1 ACGTCGCTCAGGAG.1
## CD16 Mono 1 1 2
## ACGTCGCTGCATCA.1 ACGTCGCTGTTGAC.1 ACGTGATGAACCGT.1 ACGTGATGAGATGA.1
## 0 0 8 8
## ACGTGATGCCTGAA.1 ACGTGATGCTGAGT.1 ACGTGATGGCATCA.1 ACGTGATGGCTACA.1
## 1 CD16 Mono 9 0
## ACGTGATGGTCGTA.1 ACGTGCCTCCATAG.1 ACGTGCCTGACGGA.1 ACGTGCCTTGTCCC.1
## 7 7 0 5
## ACGTTACTCACTGA.1 ACGTTACTCTGTTT.1 ACGTTACTGCATCA.1 ACGTTACTGCGATT.1
## 1 0 6 5
## ACGTTACTGCTTAG.1 ACGTTACTGGAGTG.1 ACGTTGGAACCTCC.1 ACGTTGGACGAACT.1
## 0 1 8 2
## ACGTTGGACTCAGA.1 ACGTTTACACTAGC.1 ACGTTTACAGCTCA.1 ACTAAAACACCTAG.1
## 1 1 7 6
## ACTAAAACCGTAGT.1 ACTAAAACCTCTTA.1 ACTAAAACGGAACG.1 ACTACGGAACCTGA.1
## 1 3 0 0
## ACTACGGAATTCTC.1 ACTACGGACCCTAC.1 ACTACGGACTCATT.1 ACTACGGACTTGGA.1
## 3 2 0 2
## ACTACGGAGAATGA.1 ACTACGGAGTTGTG.1 ACTACTACACTTTC.1 ACTAGGTGAGTACC.1
## 0 0 0 1
## ACTAGGTGCAGAAA.1 ACTAGGTGCCTAAG.1 ACTATCACGGAAGC.1 ACTATCACGGTATC.1
## CD16 Mono 2 12 2
## ACTATCACTTCACT.1 ACTCAGGAAGTCTG.1 ACTCAGGACATGCA.1 ACTCAGGACCAACA.1
## 6 1 2 1
## ACTCAGGACTGTAG.1 ACTCAGGACTGTGA.1 ACTCAGGAGGCGAA.1 ACTCAGGATATGCG.1
## 1 1 0 5
## ACTCAGGATATGGC.1 ACTCCTCTTAGAAG.1 ACTCCTCTTGTTCT.1 ACTCGAGAAGTAGA.1
## CD16 Mono 2 10 6
## ACTCGAGAATCGAC.1 ACTCGAGACTCATT.1 ACTCGAGAGAGAGC.1 ACTCGAGATGCTGA.1
## 5 9 2 1
## ACTCGCACATCAGC.1 ACTCGCACATGTCG.1 ACTCGCACGACGTT.1 ACTCGCACTCTTTG.1
## 1 1 1 7
## ACTCTATGACCCAA.1 ACTCTATGACTCTT.1 ACTCTATGAGATCC.1 ACTCTATGAGTACC.1
## 3 7 2 0
## ACTCTATGCTAGCA.1 ACTCTATGCTTATC.1 ACTCTATGGTACGT.1 ACTCTATGTGCACA.1
## 9 3 0 0
## ACTCTCCTCGAGTT.1 ACTCTCCTCTTACT.1 ACTCTCCTGCGAGA.1 ACTGAGACCGGGAA.1
## 3 5 0 CD16 Mono
## ACTGAGACGGACTT.1 ACTGAGACTTCTTG.1 ACTGCCACCCTGAA.1 ACTGCCACCGGGAA.1
## 1 2 3 CD16 Mono
## ACTGCCACTGTGCA.1 ACTGCCTGAGCTCA.1 ACTGCCTGCTCAAG.1 ACTGCCTGGAATAG.1
## 0 2 0 2
## ACTGCCTGGGTTCA.1 ACTGCCTGTGAGCT.1 ACTGCCTGTTCTTG.1 ACTGGCCTATGTCG.1
## 5 5 0 0
## ACTGGCCTCTAAGC.1 ACTGGCCTGCAGAG.1 ACTGGCCTGCCAAT.1 ACTGGCCTGCTGTA.1
## 0 8 0 0
## ACTGGCCTTAAGGA.1 ACTGGCCTTGGTTG.1 ACTGTGGAAACCAC.1 ACTGTGGAGAATCC.1
## 0 CD16 Mono 0 2
## ACTGTGGAGGACGA.1 ACTGTGGAGTTCAG.1 ACTGTTACCAACCA.1 ACTGTTACGACAGG.1
## 1 3 1 0
## ACTTAAGAACCATG.1 ACTTAAGAAGCTAC.1 ACTTAAGACTCTCG.1 ACTTAAGAGGTGAG.1
## 0 0 1 0
## ACTTAAGATATGGC.1 ACTTAGCTATCTTC.1 ACTTAGCTCGATAC.1 ACTTAGCTCGGGAA.1
## 3 0 1 1
## ACTTAGCTCTCCCA.1 ACTTAGCTTTCGCC.1 ACTTCAACACGCAT.1 ACTTCAACAGGAGC.1
## 5 8 0 CD16 Mono
## ACTTCAACCGACTA.1 ACTTCAACGTGCTA.1 ACTTCAACTTTCGT.1 ACTTCCCTGCTATG.1
## 1 8 1 6
## ACTTCTGACACTCC.1 ACTTCTGATCAGGT.1 ACTTCTGATGGTCA.1 ACTTCTGATGTCAG.1
## 12 0 2 0
## ACTTGACTCCAACA.1 ACTTGACTGGACTT.1 ACTTGACTTCACCC.1 ACTTGGGACTACCC.1
## 9 5 0 CD16 Mono
## ACTTGGGAGCCAAT.1 ACTTGGGAGCTGAT.1 ACTTGGGATCAGTG.1 ACTTGTACACGTAC.1
## 0 1 0 1
## ACTTGTACAGTCGT.1 ACTTGTACCCATGA.1 ACTTTGTGGTCAAC.1 ACTTTGTGGTCCTC.1
## 1 2 9 1
## ACTTTGTGGTCGTA.1 ACTTTGTGTCCCAC.1 ACTTTGTGTGTTTC.1 AGAAACGAACAGCT.1
## 0 1 CD16 Mono 12
## AGAAACGAACTCTT.1 AGAAACGACTGATG.1 AGAAACGAGCGATT.1 AGAAAGTGCATCAG.1
## 2 5 0 CD16 Mono
## AGAAAGTGCCGATA.1 AGAAAGTGCTGCAA.1 AGAAAGTGGACAAA.1 AGAAAGTGTGCATG.1
## 0 2 6 2
## AGAACAGAAACGTC.1 AGAACAGACCTCCA.1 AGAACAGAGAGACG.1 AGAACAGAGCTGTA.1
## 0 1 6 0
## AGAACAGATATGGC.1 AGAACGCTAGGAGC.1 AGAACGCTCACTTT.1 AGAACGCTCAGATC.1
## 9 1 6 0
## AGAACGCTGAATAG.1 AGAACGCTGAGATA.1 AGAACGCTTCCCGT.1 AGAAGATGAAGAGT.1
## 1 1 CD16 Mono 0
## AGAAGATGACACAC.1 AGAAGATGCATTGG.1 AGAAGATGCCCTAC.1 AGAAGATGCCTCAC.1
## 0 CD16 Mono 0 1
## AGAAGATGCTGCAA.1 AGAAGATGGCAGTT.1 AGAAGATGTGATGC.1 AGAAGATGTGCCTC.1
## 0 2 CD16 Mono 8
## AGAATACTCAACTG.1 AGAATACTCATCAG.1 AGAATACTGGTACT.1 AGAATACTTCAGAC.1
## 2 7 3 5
## AGAATACTTTCGTT.1 AGAATGGAAAACAG.1 AGAATGGAACTCAG.1 AGAATGGAAGTCAC.1
## 0 0 1 5
## AGAATGGAATCTCT.1 AGAATTTGATACCG.1 AGAATTTGATTGGC.1 AGAATTTGCAACTG.1
## 0 0 2 0
## AGAATTTGCGACAT.1 AGAATTTGCGCATA.1 AGAATTTGCTCAGA.1 AGAATTTGCTTGAG.1
## 0 0 1 CD16 Mono
## AGAATTTGGAGAGC.1 AGACACACACGCAT.1 AGACACACAGCCTA.1 AGACACACCGTGAT.1
## 2 6 1 0
## AGACACACCGTTGA.1 AGACACACGAATAG.1 AGACACACGTCAAC.1 AGACACACTGATGC.1
## CD16 Mono 0 0 10
## AGACACACTGTCGA.1 AGACACTGAGCACT.1 AGACACTGCACACA.1 AGACACTGCTGGTA.1
## 1 0 1 8
## AGACACTGTCCGAA.1 AGACCTGACATGAC.1 AGACCTGACTACTT.1 AGACCTGATACTTC.1
## 9 1 0 0
## AGACGTACACCGAT.1 AGACGTACATCTTC.1 AGACGTACCAATCG.1 AGACTCGAAGTTCG.1
## 0 6 1 6
## AGACTCGAGCAGTT.1 AGACTCGATTTACC.1 AGACTGACGATGAA.1 AGACTGACGGCATT.1
## 2 0 0 0
## AGACTGACGTGCTA.1 AGACTTCTACGACT.1 AGACTTCTATCAGC.1 AGACTTCTCAGTTG.1
## 2 5 1 CD16 Mono
## AGACTTCTCTGGAT.1 AGACTTCTGGAACG.1 AGACTTCTGGATCT.1 AGACTTCTGTGAGG.1
## 0 3 8 1
## AGACTTCTTTGGCA.1 AGACTTCTTTGGTG.1 AGAGAAACACCAGT.1 AGAGAAACCCTTTA.1
## 0 6 3 CD16 Mono
## AGAGAAACCTGGTA.1 AGAGAAACTAGAGA.1 AGAGAATGAACTGC.1 AGAGAATGGCATAC.1
## 6 6 2 5
## AGAGAATGTGGAAA.1 AGAGAATGTTCTCA.1 AGAGAATGTTTGGG.1 AGAGATGACTACTT.1
## 1 2 CD16 Mono 0
## AGAGATGACTTGAG.1 AGAGATGAGCGTAT.1 AGAGATGAGCTTAG.1 AGAGATGAGTATGC.1
## 7 0 0 6
## AGAGATGAGTTTGG.1 AGAGATGATCCCAC.1 AGAGATGATGGATC.1 AGAGCGGACGTACA.1
## 9 5 0 0
## AGAGCGGAGTAGCT.1 AGAGCGGAGTGCAT.1 AGAGCGGATGTGCA.1 AGAGCTACATCACG.1
## 2 0 5 0
## AGAGCTACCCCTAC.1 AGAGCTACCCTTCG.1 AGAGCTACGCTCCT.1 AGAGCTACTAGAGA.1
## 6 0 1 3
## AGAGGTCTAAACGA.1 AGAGGTCTAGATCC.1 AGAGGTCTTCCAGA.1 AGAGTCACAGAGGC.1
## 0 2 9 9
## AGAGTCACCCGATA.1 AGAGTCACGTAGCT.1 AGAGTCTGACACGT.1 AGAGTCTGCCTCCA.1
## 0 0 0 2
## AGAGTCTGGTGTAC.1 AGAGTCTGTGCTGA.1 AGAGTGCTCTCCAC.1 AGAGTGCTGACAGG.1
## 1 0 0 2
## AGAGTGCTGCTTCC.1 AGAGTGCTTAGCGT.1 AGATATACACGACT.1 AGATATACAGCGTT.1
## 1 CD16 Mono 1 2
## AGATATACCCGATA.1 AGATATACGTTACG.1 AGATATACTCACCC.1 AGATATACTCTGGA.1
## 6 5 2 2
## AGATATACTTAGGC.1 AGATATTGACGTGT.1 AGATATTGCACTTT.1 AGATATTGCTCCAC.1
## 2 1 CD16 Mono 6
## AGATATTGGGACTT.1 AGATATTGTAAAGG.1 AGATATTGTAGTCG.1 AGATATTGTGTTTC.1
## 0 2 0 0
## AGATCGTGACCCTC.1 AGATCGTGACCTTT.1 AGATCGTGGGGTGA.1 AGATCGTGGTGAGG.1
## 5 0 3 6
## AGATCTCTAGTCGT.1 AGATCTCTATTCTC.1 AGATCTCTCCTACC.1 AGATCTCTCGTGTA.1
## 5 2 1 0
## AGATCTCTGGAAAT.1 AGATCTCTTAGAGA.1 AGATCTCTTGTCGA.1 AGATCTCTTTCCGC.1
## CD16 Mono 0 0 5
## AGATTAACGCTTAG.1 AGATTAACGGTGTT.1 AGATTAACGTATCG.1 AGATTAACTGAAGA.1
## 1 9 0 3
## AGATTCCTACGCAT.1 AGATTCCTAGCGTT.1 AGATTCCTCTACTT.1 AGATTCCTCTGCAA.1
## 13 0 0 1
## AGATTCCTGACTAC.1 AGATTCCTTAGTCG.1 AGATTCCTTCCAGA.1 AGCAAAGAAAAGCA.1
## 1 CD16 Mono 0 CD16 Mono
## AGCAAAGAATGTGC.1 AGCAAAGATGGATC.1 AGCAACACAGCATC.1 AGCAACACAGCCTA.1
## 0 1 0 3
## AGCAACACGACAAA.1 AGCAACACGCTCCT.1 AGCAACACTGCTAG.1 AGCAAGCTAACGGG.1
## 1 0 13 6
## AGCAAGCTCAAGCT.1 AGCAAGCTCTGGAT.1 AGCAAGCTTGCTTT.1 AGCACAACACCTCC.1
## 1 0 0 2
## AGCACAACCTTGTT.1 AGCACAACGACGAG.1 AGCACAACGATAGA.1 AGCACAACGGATTC.1
## 0 12 CD16 Mono 5
## AGCACAACTCGCCT.1 AGCACAACTGTAGC.1 AGCACAACTTCGTT.1 AGCACTGAAACGAA.1
## 2 0 0 2
## AGCACTGAAGCTCA.1 AGCACTGAGACGTT.1 AGCACTGATTCTTG.1 AGCATCGAGAGAGC.1
## 0 1 9 1
## AGCATCGAGAGATA.1 AGCATCGATAGCCA.1 AGCATGACATCTTC.1 AGCATGACCTCGAA.1
## 5 0 2 0
## AGCATGACGCAGTT.1 AGCATGACTAACGC.1 AGCATTCTGACTAC.1 AGCATTCTGTCTTT.1
## 0 0 0 1
## AGCATTCTTGATGC.1 AGCCAATGAAACAG.1 AGCCAATGACGTAC.1 AGCCAATGCCCTAC.1
## 0 0 CD16 Mono 0
## AGCCACCTCAAAGA.1 AGCCACCTCGGGAA.1 AGCCACCTTAGTCG.1 AGCCACCTTGGAAA.1
## CD16 Mono 1 1 CD16 Mono
## AGCCACCTTTGGCA.1 AGCCGGACAGCACT.1 AGCCGGACGAGCTT.1 AGCCGGACGTAAGA.1
## 1 1 2 1
## AGCCGGACGTCCTC.1 AGCCGGACTCCGTC.1 AGCCGGACTTCCGC.1 AGCCGGTGCTGAGT.1
## 1 3 0 5
## AGCCGGTGGAAGGC.1 AGCCGGTGGGGATG.1 AGCCGGTGTTCCAT.1 AGCCGTCTGTCGAT.1
## 5 0 0 10
## AGCCTCACACGGGA.1 AGCCTCACTAACCG.1 AGCCTCACTAACGC.1 AGCCTCACTCGCCT.1
## 2 0 1 5
## AGCCTCTGAAAAGC.1 AGCCTCTGCGTAAC.1 AGCCTCTGGAGGGT.1 AGCGAACTGCGTAT.1
## 1 CD16 Mono 1 6
## AGCGAACTGGACAG.1 AGCGAACTGGTACT.1 AGCGAACTGTTGCA.1 AGCGATACAAGCCT.1
## 7 3 2 0
## AGCGATACGAGATA.1 AGCGATACGGTACT.1 AGCGATACTCAGAC.1 AGCGATTGTGTGCA.1
## 6 CD16 Mono 0 2
## AGCGCCGAACTCTT.1 AGCGCCGACCTCAC.1 AGCGCCGACGTTGA.1 AGCGCCGAGATACC.1
## 1 3 CD16 Mono 7
## AGCGCCGAGTTGCA.1 AGCGCTCTACCACA.1 AGCGCTCTCCTTTA.1 AGCGCTCTCGCATA.1
## 0 8 0 2
## AGCGCTCTGTATGC.1 AGCGGCACAACTGC.1 AGCGGCACACGCAT.1 AGCGGCACCTTAGG.1
## 1 CD16 Mono 3 3
## AGCGGCACGGTGAG.1 AGCGGCACTGCGTA.1 AGCGGCACTTGGCA.1 AGCGGCTGACACGT.1
## 8 1 3 0
## AGCGGCTGCACACA.1 AGCGGCTGCTGACA.1 AGCGGCTGTATCTC.1 AGCGGCTGTCTAGG.1
## 0 0 2 9
## AGCGGCTGTGCCCT.1 AGCGGGCTCAGATC.1 AGCGGGCTCGAGTT.1 AGCGGGCTCGCCTT.1
## 0 9 3 0
## AGCGGGCTGGGAGT.1 AGCGTAACCGATAC.1 AGCGTAACTGCAGT.1 AGCGTAACTGTTTC.1
## 0 2 2 2
## AGCTCGCTAAGGTA.1 AGCTCGCTAGAACA.1 AGCTCGCTATCGTG.1 AGCTCGCTCCTTCG.1
## 0 CD16 Mono 1 0
## AGCTCGCTCTCTCG.1 AGCTGAACCCGCTT.1 AGCTGAACTAAAGG.1 AGCTGCCTGCTAAC.1
## 2 0 0 3
## AGCTGCCTTCGCTC.1 AGCTGTGAACTAGC.1 AGCTGTGACCTTCG.1 AGCTGTGAGTATCG.1
## 9 0 CD16 Mono 1
## AGCTGTGATAGTCG.1 AGCTGTGATGTCTT.1 AGCTGTGATTCGGA.1 AGCTTACTCGTCTC.1
## 0 13 0 3
## AGCTTACTGAGGCA.1 AGCTTACTGTCGAT.1 AGCTTACTTCTAGG.1 AGCTTACTTTCACT.1
## 6 5 2 12
## AGCTTTACAGAAGT.1 AGCTTTACAGAATG.1 AGCTTTACGACGTT.1 AGCTTTACGTAGCT.1
## 5 0 CD16 Mono 0
## AGGAAATGAGACTC.1 AGGAAATGAGTGCT.1 AGGAAATGGCTACA.1 AGGAAATGGTCTTT.1
## 2 1 8 9
## AGGAACCTCACCAA.1 AGGAACCTCCTTAT.1 AGGAACCTTACTGG.1 AGGAATGAACTGGT.1
## 8 6 5 CD16 Mono
## AGGAATGACGTCTC.1 AGGAATGACTGTCC.1 AGGAATGATACTTC.1 AGGACACTGCCCTT.1
## CD16 Mono 2 8 CD16 Mono
## AGGACACTGGACAG.1 AGGACACTTAAAGG.1 AGGACTTGATCACG.1 AGGACTTGCAGAGG.1
## 2 1 8 3
## AGGACTTGCGTTAG.1 AGGACTTGCTCTTA.1 AGGAGTCTAAGAGT.1 AGGAGTCTCGATAC.1
## 2 1 0 0
## AGGAGTCTTCCTCG.1 AGGATAGAATCGAC.1 AGGATAGACACAAC.1 AGGATAGACATGGT.1
## 2 7 7 0
## AGGATAGACGAACT.1 AGGATAGACGGAGA.1 AGGATAGAGACTAC.1 AGGATAGAGGTAAA.1
## CD16 Mono 1 2 1
## AGGATAGATCCCGT.1 AGGATAGATGCTAG.1 AGGATGCTAGAGGC.1 AGGATGCTCTGCAA.1
## 0 8 CD16 Mono 7
## AGGATGCTGGACGA.1 AGGATGCTGTACAC.1 AGGATGCTTTGCAG.1 AGGATGCTTTGTGG.1
## 5 1 3 2
## AGGCAGGAGTACGT.1 AGGCAGGATATCTC.1 AGGCAGGATGTCAG.1 AGGCCTCTCGTTGA.1
## 1 2 6 1
## AGGCCTCTCTGGTA.1 AGGCCTCTGGGTGA.1 AGGCCTCTGTTGGT.1 AGGCCTCTTCACGA.1
## 2 2 0 0
## AGGCCTCTTCGACA.1 AGGCTAACAGATGA.1 AGGCTAACAGGTCT.1 AGGCTAACAGTGTC.1
## 3 6 0 3
## AGGCTAACTGTGGT.1 AGGGACGAAACGGG.1 AGGGACGAAGTACC.1 AGGGACGACCAAGT.1
## 2 1 0 2
## AGGGACGACTCGCT.1 AGGGACGACTTCGC.1 AGGGACGATTCTGT.1 AGGGAGTGATGGTC.1
## 8 0 2 6
## AGGGAGTGTGACCA.1 AGGGAGTGTGAGCT.1 AGGGCCACAAGGTA.1 AGGGCCACATCGAC.1
## 0 5 10 2
## AGGGCCACGTGTAC.1 AGGGCCACTACAGC.1 AGGGCCACTATCTC.1 AGGGCCACTCGCAA.1
## 0 0 1 0
## AGGGCCACTGACCA.1 AGGGCCTGAACGAA.1 AGGGCCTGTTACCT.1 AGGGCGCTACGGGA.1
## 8 CD16 Mono 3 0
## AGGGCGCTATCGGT.1 AGGGCGCTCGTGAT.1 AGGGCGCTCTATGG.1 AGGGCGCTTGGTGT.1
## 0 0 0 1
## AGGGCGCTTTACTC.1 AGGGTGGAAGACTC.1 AGGGTGGAAGGGTG.1 AGGGTGGAAGTCAC.1
## 8 8 CD16 Mono CD16 Mono
## AGGGTGGACACCAA.1 AGGGTGGACAGCTA.1 AGGGTGGACCCACT.1 AGGGTGGAGGTGGA.1
## 1 2 6 1
## AGGGTTTGACAGTC.1 AGGGTTTGCGCTAA.1 AGGGTTTGTCCGAA.1 AGGTACACGAAAGT.1
## 5 3 7 2
## AGGTACTGAGTAGA.1 AGGTCATGGTTTCT.1 AGGTCATGTGGTGT.1 AGGTCATGTGTCTT.1
## 0 0 6 0
## AGGTCTGACGCTAA.1 AGGTCTGAGGTGAG.1 AGGTCTGAGTTGTG.1 AGGTCTGATCACGA.1
## 1 2 0 0
## AGGTCTGATCGCTC.1 AGGTCTGATGGAGG.1 AGGTCTGATTATCC.1 AGGTGGGAATGCTG.1
## 1 1 2 1
## AGGTGGGACCAATG.1 AGGTGTTGCCATGA.1 AGGTGTTGCTCTCG.1 AGGTGTTGGAGAGC.1
## 7 2 0 2
## AGGTGTTGGAGGTG.1 AGGTGTTGGTCACA.1 AGGTGTTGTGGTGT.1 AGGTGTTGTGTTCT.1
## 0 2 0 9
## AGGTGTTGTTCTGT.1 AGGTTCGATAGAAG.1 AGGTTCGATTCCAT.1 AGGTTGTGACCCAA.1
## 0 6 2 0
## AGGTTGTGAGCATC.1 AGGTTGTGCCGTAA.1 AGGTTGTGCGCCTT.1 AGGTTGTGGGCAAG.1
## 0 0 6 0
## AGGTTGTGGTAAAG.1 AGGTTGTGGTCGAT.1 AGTAAGGAACCCAA.1 AGTAAGGATTGACG.1
## 3 2 0 2
## AGTAATACACCACA.1 AGTAATACACTAGC.1 AGTAATACTGAAGA.1 AGTAATACTTGCGA.1
## 0 1 0 1
## AGTAATTGCTTGGA.1 AGTAATTGGAGAGC.1 AGTAATTGGGTCAT.1 AGTAATTGTCGTTT.1
## 1 0 1 7
## AGTAATTGTGCCCT.1 AGTAATTGTTCTTG.1 AGTACGTGCCATAG.1 AGTACGTGTGAGCT.1
## 8 1 0 0
## AGTACGTGTGTAGC.1 AGTACGTGTTCCAT.1 AGTACTCTCACTAG.1 AGTACTCTCGGGAA.1
## 6 0 0 1
## AGTACTCTGTAGGG.1 AGTAGAGAAAACGA.1 AGTAGAGAACAGCT.1 AGTAGAGAAGAAGT.1
## 3 1 0 2
## AGTAGAGACAGGAG.1 AGTAGAGAGCAAGG.1 AGTAGAGATGAAGA.1 AGTAGAGATGCTGA.1
## 1 3 0 6
## AGTAGGCTAAACGA.1 AGTAGGCTACACTG.1 AGTAGGCTACCTGA.1 AGTAGGCTAGGCGA.1
## 2 CD16 Mono 3 0
## AGTAGGCTATTGGC.1 AGTAGGCTTGGTGT.1 AGTATAACCTCTTA.1 AGTATAACTAGAAG.1
## 0 0 2 1
## AGTATAACTGCAGT.1 AGTATCCTACCATG.1 AGTCACGAACCTTT.1 AGTCACGAACGGAG.1
## 5 2 2 2
## AGTCACGAGCTTCC.1 AGTCAGACACCTAG.1 AGTCAGACATTGGC.1 AGTCAGACCATGCA.1
## 6 11 2 0
## AGTCAGACGCAGTT.1 AGTCAGACTAGCGT.1 AGTCAGACTGCATG.1 AGTCAGACTTACCT.1
## 9 11 2 CD16 Mono
## AGTCGAACGGTTAC.1 AGTCGCCTGAACTC.1 AGTCGCCTTCGACA.1 AGTCGCCTTGGCAT.1
## 1 6 5 1
## AGTCGCCTTTGCTT.1 AGTCTACTAAAACG.1 AGTCTACTCGTGAT.1 AGTCTTACCTCAGA.1
## CD16 Mono 0 2 2
## AGTCTTACGCTGTA.1 AGTCTTACTAGAAG.1 AGTCTTACTTCGCC.1 AGTGAAGAACTGTG.1
## 0 CD16 Mono 10 7
## AGTGAAGACGTGAT.1 AGTGAAGAGTTCAG.1 AGTGACACAAGGTA.1 AGTGACACAGCAAA.1
## 0 5 0 6
## AGTGACACCCTTAT.1 AGTGACACCTGGAT.1 AGTGACACGACGAG.1 AGTGACACGGACAG.1
## 2 0 10 CD16 Mono
## AGTGACACTTTGCT.1 AGTGACTGAAGGTA.1 AGTGACTGATCGGT.1 AGTGACTGATCGTG.1
## 3 8 0 CD16 Mono
## AGTGACTGCGTGTA.1 AGTGACTGGAGCAG.1 AGTGACTGTTTCGT.1 AGTGCAACAATCGC.1
## 0 0 6 0
## AGTGCAACATCGTG.1 AGTGCAACCGTCTC.1 AGTGCAACGGCGAA.1 AGTGCAACTAACGC.1
## CD16 Mono 1 2 CD16 Mono
## AGTGTGACAGTCGT.1 AGTGTGACTGCCTC.1 AGTGTTCTAGCGTT.1 AGTGTTCTCTGATG.1
## 0 6 2 1
## AGTGTTCTTTGCGA.1 AGTTAAACACTCTT.1 AGTTAAACCTGACA.1 AGTTAAACGGACAG.1
## 0 3 2 1
## AGTTATGAACCTAG.1 AGTTATGAATCTCT.1 AGTTATGACACACA.1 AGTTATGAGGAAAT.1
## 1 8 0 1
## AGTTATGAGGAGCA.1 AGTTATGAGTAAAG.1 AGTTATGATGGATC.1 AGTTCTACGACGAG.1
## 0 0 0 7
## AGTTCTACTTTCAC.1 AGTTCTTGAACGGG.1 AGTTCTTGCAGTCA.1 AGTTGTCTAAACAG.1
## 9 2 8 3
## AGTTGTCTAAAGTG.1 AGTTGTCTACTTTC.1 AGTTGTCTATGCTG.1 AGTTGTCTCATTGG.1
## 0 5 2 2
## AGTTGTCTGAGGTG.1 AGTTGTCTGCTACA.1 AGTTGTCTTCCGAA.1 AGTTTAGAATTCTC.1
## 0 7 0 1
## AGTTTAGAGTTCGA.1 AGTTTAGATAAGCC.1 AGTTTCACACACTG.1 AGTTTCACAGCACT.1
## 0 0 0 CD16 Mono
## AGTTTCACGCATCA.1 AGTTTCACTCACCC.1 AGTTTGCTCGAGTT.1 AGTTTGCTCTTTAC.1
## 3 0 1 1
## AGTTTGCTGAATCC.1 AGTTTGCTGGTCAT.1 AGTTTGCTTCCTGC.1 AGTTTGCTTCTTCA.1
## 0 10 0 0
## ATAAACACACGTGT.1 ATAAACACCTTCGC.1 ATAACAACAAGAGT.1 ATAACAACCAGATC.1
## 0 1 1 9
## ATAACATGCAGGAG.1 ATAACATGCTGTCC.1 ATAACATGCTTGCC.1 ATAACATGGATACC.1
## CD16 Mono 3 2 2
## ATAACATGGGTTCA.1 ATAACCCTACCTCC.1 ATAACCCTTGACTG.1 ATAAGTACACCCAA.1
## 3 0 0 0
## ATAAGTTGATCTCT.1 ATAAGTTGCCTTAT.1 ATAAGTTGCTCCAC.1 ATAAGTTGCTTAGG.1
## 6 CD16 Mono 0 0
## ATAAGTTGGGAGCA.1 ATAAGTTGTACTTC.1 ATAAGTTGTGAGAA.1 ATAATCGAAAACGA.1
## 3 2 3 2
## ATAATCGATTCTGT.1 ATAATGACAACGGG.1 ATAATGACACCTTT.1 ATAATGACCACTGA.1
## 0 2 1 5
## ATAATGACGACAAA.1 ATAATGACTTATCC.1 ATACAATGACGTAC.1 ATACAATGATTCCT.1
## 0 0 5 0
## ATACAATGTCAGAC.1 ATACAATGTCTTTG.1 ATACACCTAAAGTG.1 ATACACCTACAGTC.1
## 0 0 0 0
## ATACACCTGGACGA.1 ATACACCTTGCTAG.1 ATACCACTAGGTCT.1 ATACCACTATCAGC.1
## 0 CD16 Mono 2 6
## ATACCACTCCTGAA.1 ATACCACTGGTGAG.1 ATACCACTGTCACA.1 ATACCACTTGTGGT.1
## 3 1 0 5
## ATACCGGAATCGAC.1 ATACCGGACCCACT.1 ATACCGGACTCTCG.1 ATACCTACATCGTG.1
## 5 2 CD16 Mono 0
## ATACCTACGACTAC.1 ATACCTACGGAAGC.1 ATACCTACGTCTGA.1 ATACCTACTGCAAC.1
## 1 10 0 9
## ATACCTTGATGACC.1 ATACCTTGATGTGC.1 ATACCTTGGACAAA.1 ATACCTTGTTCTGT.1
## 0 0 1 0
## ATACGGACAGTCAC.1 ATACGGACCAACTG.1 ATACGTCTAAGTAG.1 ATACGTCTATCGGT.1
## 1 2 3 6
## ATACGTCTCACCAA.1 ATACGTCTGAAACA.1 ATACGTCTGGTTAC.1 ATACTCTGATTTCC.1
## 1 0 0 3
## ATACTCTGCACTAG.1 ATACTCTGCTTAGG.1 ATACTCTGGACGTT.1 ATAGAACTACTCAG.1
## 3 0 5 1
## ATAGAACTCTCAGA.1 ATAGAACTGAGAGC.1 ATAGAACTGGATCT.1 ATAGAACTGTCCTC.1
## 10 0 7 0
## ATAGAACTGTCGTA.1 ATAGAACTTCACGA.1 ATAGAACTTTTCAC.1 ATAGATACACCTGA.1
## 0 1 1 2
## ATAGATACCATGGT.1 ATAGATACCGTTAG.1 ATAGATACGTTCAG.1 ATAGATTGAAACAG.1
## 0 5 0 1
## ATAGATTGAATCGC.1 ATAGATTGTCGTTT.1 ATAGCCGACGATAC.1 ATAGCCGAGTACGT.1
## 0 6 CD16 Mono 5
## ATAGCCGAGTTAGC.1 ATAGCGTGGCGAGA.1 ATAGCGTGTAACGC.1 ATAGCTCTAAGTGA.1
## 1 6 2 0
## ATAGCTCTACGTGT.1 ATAGCTCTCATGGT.1 ATAGCTCTCGCATA.1 ATAGCTCTGATAAG.1
## 1 0 0 3
## ATAGCTCTGGATCT.1 ATAGCTCTTCCGTC.1 ATAGGAGACTAGAC.1 ATAGGAGATGAAGA.1
## 0 0 0 0
## ATAGGAGATGAGCT.1 ATAGGAGATTTCTG.1 ATAGGCTGAAAGTG.1 ATAGGCTGAGAAGT.1
## 6 0 0 0
## ATAGGCTGCTGCTC.1 ATAGGCTGGGACGA.1 ATAGTCCTGGACTT.1 ATAGTCCTGGTGTT.1
## 2 10 7 8
## ATAGTCCTTGCTTT.1 ATAGTTGAAAGGCG.1 ATAGTTGAAAGTAG.1 ATAGTTGAACTAGC.1
## 0 0 0 6
## ATAGTTGAAGTCTG.1 ATAGTTGACTCGCT.1 ATAGTTGATAAAGG.1 ATAGTTGATTCGCC.1
## 0 2 11 7
## ATAGTTGATTGGTG.1 ATAGTTGATTTGTC.1 ATATACGACTGAAC.1 ATATACGACTGTTT.1
## 0 1 3 6
## ATATACGAGGGCAA.1 ATATACGAGGTTTG.1 ATATACGAGTCACA.1 ATATACGAGTCTAG.1
## 5 3 1 0
## ATATACGATCCCAC.1 ATATACGATGCATG.1 ATATAGTGTGACTG.1 ATATGAACTGAACC.1
## 1 2 2 9
## ATATGCCTAAGATG.1 ATATGCCTATGTGC.1 ATATGCCTCCTTTA.1 ATATGCCTCTGTGA.1
## 3 10 5 1
## ATCAAATGAGTACC.1 ATCAAATGATTCCT.1 ATCAAATGCTGTCC.1 ATCAACCTCAACCA.1
## 2 0 0 0
## ATCAACCTGGACGA.1 ATCAACCTTAGAAG.1 ATCAACCTTCTCGC.1 ATCAACCTTTCGTT.1
## 0 8 3 6
## ATCACACTGACGAG.1 ATCACACTGCTTAG.1 ATCACACTGTTGCA.1 ATCACGGAAAAGCA.1
## 0 3 3 CD16 Mono
## ATCACGGAACCCTC.1 ATCACGGAACTGTG.1 ATCACGGAGCGATT.1 ATCACGGATAACGC.1
## 8 11 CD16 Mono 6
## ATCACGGATCAGGT.1 ATCACTACCTATTC.1 ATCACTACCTTCTA.1 ATCACTACTGCACA.1
## 1 1 0 1
## ATCACTACTGGTAC.1 ATCACTTGCGCAAT.1 ATCACTTGCTAGCA.1 ATCACTTGGCGAGA.1
## 0 2 0 7
## ATCACTTGTCCGTC.1 ATCACTTGTTCCGC.1 ATCACTTGTTGCAG.1 ATCAGGTGACTGTG.1
## 2 3 1 1
## ATCAGGTGGAACCT.1 ATCAGGTGGAACTC.1 ATCAGGTGGGCGAA.1 ATCAGGTGGGGCAA.1
## CD16 Mono 1 0 0
## ATCAGGTGTCCAAG.1 ATCATCTGAGCAAA.1 ATCATCTGTTCTGT.1 ATCCAGGACTACTT.1
## 0 1 0 8
## ATCCAGGACTCCAC.1 ATCCAGGATATGGC.1 ATCCATACATTCCT.1 ATCCCGTGCCAAGT.1
## 0 0 0 6
## ATCCCGTGCTGCAA.1 ATCCCGTGGTCTAG.1 ATCCCGTGTACTGG.1 ATCCCGTGTCACGA.1
## CD16 Mono 0 0 2
## ATCCCGTGTCTCAT.1 ATCCGCACAACAGA.1 ATCCGCACTCCCGT.1 ATCCTAACATCAGC.1
## CD16 Mono 2 0 8
## ATCCTAACATCGAC.1 ATCCTAACCAACTG.1 ATCCTAACTGCCTC.1 ATCGACGAGTAAGA.1
## 2 2 CD16 Mono 8
## ATCGACGATAAGGA.1 ATCGACGATTGTGG.1 ATCGAGTGTCTCGC.1 ATCGCAGAAGCATC.1
## 0 8 0 6
## ATCGCAGACAGGAG.1 ATCGCAGACGACAT.1 ATCGCAGACTTCCG.1 ATCGCAGATTCTAC.1
## 5 6 0 0
## ATCGCCACACGGTT.1 ATCGCCACAGGCGA.1 ATCGCCACCTGTAG.1 ATCGCCTGAGGAGC.1
## 0 0 2 0
## ATCGCGCTACTTTC.1 ATCGCGCTAGCTAC.1 ATCGCGCTATGGTC.1 ATCGCGCTGGGAGT.1
## 8 2 3 2
## ATCGCGCTGTGCTA.1 ATCGCGCTTACTTC.1 ATCGCGCTTTGCAG.1 ATCGGAACAAACGA.1
## 0 1 CD16 Mono 8
## ATCGGAACACTGTG.1 ATCGGAACAGCAAA.1 ATCGGAACCATCAG.1 ATCGGAACCCTCCA.1
## 0 0 1 0
## ATCGGAACTGGCAT.1 ATCGGAACTGGTCA.1 ATCGGAACTTCTAC.1 ATCGGAACTTTCGT.1
## 2 1 0 2
## ATCGGTGAAGCGGA.1 ATCGGTGAAGCGTT.1 ATCGGTGACCCTAC.1 ATCGGTGACTACGA.1
## 3 8 2 0
## ATCGGTGAGGTTCA.1 ATCGGTGATATGGC.1 ATCGTTTGGAGATA.1 ATCGTTTGGCGGAA.1
## CD16 Mono 1 1 CD16 Mono
## ATCGTTTGTATGGC.1 ATCTACACACCCTC.1 ATCTACACAGATGA.1 ATCTACACCAACCA.1
## 0 1 2 2
## ATCTACACCATTTC.1 ATCTACACCTGTTT.1 ATCTACACGGAGGT.1 ATCTACACGGGTGA.1
## 10 0 3 1
## ATCTACACGTTGGT.1 ATCTACACTGTCTT.1 ATCTACTGAAGGTA.1 ATCTACTGATTTCC.1
## 0 1 1 0
## ATCTACTGCCAAGT.1 ATCTACTGTGTGGT.1 ATCTACTGTTTCAC.1 ATCTCAACACAGTC.1
## 12 1 0 2
## ATCTCAACGCTGAT.1 ATCTCAACGGGACA.1 ATCTCAACGGTGTT.1 ATCTCAACTTGCAG.1
## 2 6 0 7
## ATCTGACTACAGCT.1 ATCTGACTACGGGA.1 ATCTGACTCTCCCA.1 ATCTGACTGTACGT.1
## 0 0 2 0
## ATCTGGGACATTCT.1 ATCTGGGACCTTAT.1 ATCTGGGATCCAGA.1 ATCTGGGATCCGAA.1
## 0 0 0 2
## ATCTGTTGATGTCG.1 ATCTGTTGCTTAGG.1 ATCTGTTGGCTCCT.1 ATCTGTTGTAGAGA.1
## 2 0 6 3
## ATCTGTTGTGGCAT.1 ATCTTGACGCCATA.1 ATCTTGACGGGATG.1 ATCTTGACGTCGAT.1
## 0 CD16 Mono 5 3
## ATCTTTCTCACTAG.1 ATCTTTCTCTTGTT.1 ATCTTTCTGAACTC.1 ATCTTTCTGGCATT.1
## 2 0 CD16 Mono CD16 Mono
## ATCTTTCTTGCATG.1 ATGAAACTAACCAC.1 ATGAAACTAACGTC.1 ATGAAACTACCAGT.1
## 2 0 6 2
## ATGAAACTGCTGTA.1 ATGAAACTGTCACA.1 ATGAAACTGTGCTA.1 ATGAAACTTCCTGC.1
## 0 2 0 0
## ATGAAACTTCGCAA.1 ATGAAGGACACAAC.1 ATGAAGGACGATAC.1 ATGACGTGCATTTC.1
## 6 8 0 0
## ATGACGTGCCAAGT.1 ATGACGTGGCATAC.1 ATGAGAGAAACCTG.1 ATGAGAGAAGCGGA.1
## 0 3 2 0
## ATGAGAGACGACTA.1 ATGAGAGACTCCCA.1 ATGAGCACGCTAAC.1 ATGAGCACGTAGCT.1
## CD16 Mono 0 CD16 Mono 5
## ATGAGCACTCGCAA.1 ATGAGCACTTTGGG.1 ATGATATGAAGCCT.1 ATGATATGCGCTAA.1
## 1 2 5 0
## ATGATATGTCTAGG.1 ATGATATGTTGGCA.1 ATGATATGTTTGCT.1 ATGCACGAGCTTCC.1
## CD16 Mono 1 3 0
## ATGCACGAGTTAGC.1 ATGCACGATCCGTC.1 ATGCAGACGCAAGG.1 ATGCAGACGTAAGA.1
## 10 0 1 CD16 Mono
## ATGCAGACTGGATC.1 ATGCAGTGACACCA.1 ATGCAGTGACCCAA.1 ATGCAGTGCTTCCG.1
## 0 0 0 3
## ATGCAGTGTCAGGT.1 ATGCCAGAAAGGTA.1 ATGCCAGAAGATCC.1 ATGCCAGACCGTAA.1
## 0 1 1 10
## ATGCCAGACCTTCG.1 ATGCCAGAGTGTTG.1 ATGCCAGATGTAGC.1 ATGCCGCTGGACTT.1
## 1 0 1 0
## ATGCCGCTGTATCG.1 ATGCCGCTGTCATG.1 ATGCCGCTTGAAGA.1 ATGCGATGAAAACG.1
## 0 1 2 8
## ATGCGATGTGCTGA.1 ATGCGCCTAGAAGT.1 ATGCGCCTATTTCC.1 ATGCGCCTCTGACA.1
## 1 7 7 CD16 Mono
## ATGCGCCTCTTCTA.1 ATGCGCCTGCAAGG.1 ATGCTTTGACTTTC.1 ATGCTTTGCTTCCG.1
## 0 10 2 0
## ATGCTTTGGTGCAT.1 ATGCTTTGGTGCTA.1 ATGCTTTGTCTATC.1 ATGCTTTGTTCTGT.1
## 0 8 5 8
## ATGGACACAAACAG.1 ATGGACACAACTGC.1 ATGGACACCCGCTT.1 ATGGACACGGTTTG.1
## 1 2 0 CD16 Mono
## ATGGGTACAGACTC.1 ATGGGTACCCCGTT.1 ATGGGTACCTGATG.1 ATGGGTACTCGTAG.1
## 0 12 0 1
## ATGGGTACTGAGAA.1 ATGGGTACTGGAGG.1 ATGGTGACTCGTGA.1 ATGTAAACACTACG.1
## 2 9 0 8
## ATGTAAACACTCTT.1 ATGTAAACATGGTC.1 ATGTAAACGATAGA.1 ATGTAAACGTTTGG.1
## CD16 Mono 2 0 CD16 Mono
## ATGTACCTACGGTT.1 ATGTACCTAGCTAC.1 ATGTACCTCGACAT.1 ATGTACCTCTAGCA.1
## 3 3 5 0
## ATGTACCTCTCAAG.1 ATGTCACTAAAAGC.1 ATGTCACTGTCTAG.1 ATGTCGGAATGCTG.1
## 0 1 0 1
## ATGTCGGACTGGAT.1 ATGTCGGATGAAGA.1 ATGTCGGATGGAGG.1 ATGTCGGATGTGAC.1
## 1 7 1 1
## ATGTCGGATGTGGT.1 ATGTTAGACACTCC.1 ATGTTAGAGCCATA.1 ATGTTAGAGTGCTA.1
## 2 0 7 0
## ATGTTCACACCAGT.1 ATGTTCACAGTCTG.1 ATGTTCACCTACGA.1 ATGTTCACGCTGAT.1
## 10 0 0 9
## ATGTTCACTTCGCC.1 ATGTTGCTACCTCC.1 ATGTTGCTCCATAG.1 ATTAACGAAAGAGT.1
## 2 3 1 8
## ATTAACGAACTGTG.1 ATTAACGACCATGA.1 ATTAACGAGACACT.1 ATTAACGATCAGTG.1
## 1 2 0 5
## ATTAAGACTTCAGG.1 ATTACCACCTGGAT.1 ATTACCTGGGAGTG.1 ATTACCTGTCCAGA.1
## 5 2 0 0
## ATTAGATGAAAGCA.1 ATTAGATGAAGCCT.1 ATTAGATGCACTGA.1 ATTAGATGCCGTAA.1
## 0 6 0 0
## ATTAGATGGAGGAC.1 ATTAGATGTCACGA.1 ATTAGATGTGCTTT.1 ATTAGTGACATTCT.1
## 9 CD16 Mono 6 0
## ATTAGTGACGGTAT.1 ATTAGTGACTCTCG.1 ATTAGTGATACGAC.1 ATTAGTGATTCTAC.1
## 6 7 0 7
## ATTATGGAAGATCC.1 ATTATGGAGAGACG.1 ATTATGGATCGTGA.1 ATTATGGATCTACT.1
## 2 3 2 7
## ATTCAAGAAGTGCT.1 ATTCAAGAGACTAC.1 ATTCAAGAGGAGCA.1 ATTCAAGATGCAAC.1
## 6 1 0 2
## ATTCAGCTATCGTG.1 ATTCAGCTGGAGGT.1 ATTCCATGACCAAC.1 ATTCCATGCAGAAA.1
## 2 2 0 0
## ATTCCATGCTATTC.1 ATTCCATGCTTGCC.1 ATTCCATGGATGAA.1 ATTCGACTACGTTG.1
## 1 0 0 0
## ATTCGGGAGAGGCA.1 ATTCGGGATGAACC.1 ATTCTGACGCTCCT.1 ATTCTTCTAGTGTC.1
## 0 3 5 5
## ATTCTTCTCTGATG.1 ATTCTTCTGGCAAG.1 ATTGAAACAGTCTG.1 ATTGAAACGATACC.1
## 0 0 8 7
## ATTGAAACGGTACT.1 ATTGAAACTTCGGA.1 ATTGAATGACGGGA.1 ATTGAATGGGACTT.1
## 0 0 0 3
## ATTGATGAAAAACG.1 ATTGATGAGGTGGA.1 ATTGATGATCCTCG.1 ATTGCACTTACTTC.1
## 1 0 2 7
## ATTGCACTTCGATG.1 ATTGCACTTGTCGA.1 ATTGCGGAACCACA.1 ATTGCGGAATTGGC.1
## 1 13 0 6
## ATTGCGGATCGTTT.1 ATTGCGGATGTCTT.1 ATTGCGGATGTTTC.1 ATTGCTACACCTCC.1
## 1 0 5 CD16 Mono
## ATTGCTACACTCAG.1 ATTGCTACACTGTG.1 ATTGCTACCTCTCG.1 ATTGCTACGAGCTT.1
## 0 0 CD16 Mono 0
## ATTGCTACGGCAAG.1 ATTGCTACTCCGAA.1 ATTGCTTGCGTCTC.1 ATTGCTTGCTGGTA.1
## 1 5 0 3
## ATTGCTTGGTCATG.1 ATTGCTTGTCACCC.1 ATTGCTTGTGCAAC.1 ATTGGGTGGAGGCA.1
## 3 6 2 6
## ATTGGTCTCTCAGA.1 ATTGGTCTGACAAA.1 ATTGGTCTGCATAC.1 ATTGTAGAGACGGA.1
## 1 2 10 5
## ATTGTAGAGGCAAG.1 ATTGTCTGACGGAG.1 ATTGTCTGAGAATG.1 ATTGTCTGCACAAC.1
## 1 8 1 1
## ATTGTCTGCTTTAC.1 ATTGTCTGGTTTGG.1 ATTGTCTGTACAGC.1 ATTTAGGAAACGAA.1
## 0 6 CD16 Mono 0
## ATTTAGGAAGAGAT.1 ATTTAGGACGAGTT.1 ATTTAGGAGATACC.1 ATTTAGGAGTGAGG.1
## 0 5 8 0
## ATTTAGGATGCAGT.1 ATTTAGGATTTACC.1 ATTTCCGAATGTCG.1 ATTTCCGACTCGCT.1
## 6 2 3 3
## ATTTCGTGCACTAG.1 ATTTCGTGTCATTC.1 ATTTCGTGTTTCTG.1 ATTTCTCTATAAGG.1
## 7 0 1 0
## ATTTCTCTCATGCA.1 ATTTCTCTCTACTT.1 ATTTCTCTCTTGGA.1 ATTTCTCTGTCACA.1
## 1 0 1 CD16 Mono
## ATTTCTCTGTTTGG.1 ATTTGCACCAAGCT.1 ATTTGCACCCTATT.1 ATTTGCACCTTCGC.1
## 0 0 2 0
## ATTTGCACGTGAGG.1 ATTTGCACTATCGG.1 CAAACTCTAGCATC.1 CAAACTCTATCGGT.1
## 1 0 2 6
## CAAACTCTTCGTAG.1 CAAACTCTTGGTGT.1 CAAACTCTTTACCT.1 CAAAGCACACACAC.1
## 0 7 0 6
## CAAAGCACACACTG.1 CAAAGCACCGACAT.1 CAAAGCACCTACGA.1 CAAAGCACGAATGA.1
## 0 7 1 0
## CAAAGCACTCTATC.1 CAAAGCTGCATTGG.1 CAAAGCTGCCTACC.1 CAAAGCTGTGAGGG.1
## 0 0 1 1
## CAAATATGACGTGT.1 CAAATATGCGTAAC.1 CAAATTGAACACGT.1 CAAATTGACATTCT.1
## 0 3 1 0
## CAAATTGACCCTCA.1 CAAATTGAGCGTAT.1 CAAATTGATATGCG.1 CAACAGACAGGAGC.1
## 0 0 0 5
## CAACAGACATACCG.1 CAACAGACCGCATA.1 CAACAGACGTACGT.1 CAACCAGAGGAAGC.1
## 5 0 0 0
## CAACCAGAGTGCAT.1 CAACCGCTCAGAAA.1 CAACCGCTCTGACA.1 CAACCGCTGACAGG.1
## 2 2 6 1
## CAACCGCTGTTTCT.1 CAACCGCTTCTGGA.1 CAACGAACCTCCCA.1 CAACGAACGTCACA.1
## 1 0 0 6
## CAACGAACTGTCAG.1 CAACGATGACGTTG.1 CAACGTGACGAGTT.1 CAACGTGAGACACT.1
## 2 10 0 10
## CAACGTGAGCCTTC.1 CAACTTTGTAACCG.1 CAACTTTGTGGTCA.1 CAAGAAGAAGTCGT.1
## 2 3 0 3
## CAAGAAGAAGTTCG.1 CAAGAAGACCAACA.1 CAAGAAGAGACGTT.1 CAAGAAGAGAGGAC.1
## 0 7 0 3
## CAAGAAGAGGAGTG.1 CAAGAAGAGTCACA.1 CAAGAAGATAGACC.1 CAAGAAGATCCTGC.1
## 7 5 5 0
## CAAGACACCTGGTA.1 CAAGACACGGGTGA.1 CAAGACACTCGTAG.1 CAAGACACTGCATG.1
## 0 5 8 2
## CAAGACTGAACGGG.1 CAAGACTGTGGAGG.1 CAAGACTGTTCGCC.1 CAAGCATGAAGCCT.1
## 6 1 3 0
## CAAGCATGACGGGA.1 CAAGCATGCAGATC.1 CAAGCATGCTAGTG.1 CAAGCATGGGTAAA.1
## 0 2 2 0
## CAAGCATGGGTTAC.1 CAAGCATGGTTGCA.1 CAAGCATGTAGCGT.1 CAAGCATGTGTGAC.1
## 0 0 0 1
## CAAGCCCTACAGCT.1 CAAGCCCTCAATCG.1 CAAGCCCTCTCGAA.1 CAAGCTGACTCCAC.1
## 5 2 0 8
## CAAGCTGAGAGAGC.1 CAAGCTGAGGTACT.1 CAAGCTGATTCTCA.1 CAAGGACTCCAACA.1
## 2 7 0 1
## CAAGGACTCCACAA.1 CAAGGACTCCTTGC.1 CAAGGACTCGTAGT.1 CAAGGACTTCCGTC.1
## 0 0 1 3
## CAAGGACTTTGCGA.1 CAAGGTTGAGTCAC.1 CAAGGTTGCCTTAT.1 CAAGGTTGGAGGAC.1
## 0 9 7 CD16 Mono
## CAAGGTTGGTCTGA.1 CAAGGTTGTGAACC.1 CAAGGTTGTGACAC.1 CAAGTTCTACGACT.1
## CD16 Mono 2 3 0
## CAAGTTCTACTCTT.1 CAAGTTCTAGTCTG.1 CAAGTTCTGCTTCC.1 CAAGTTCTGTCGTA.1
## 0 0 1 1
## CAAGTTCTTCCAGA.1 CAAGTTCTTCTTAC.1 CAATAAACGACAGG.1 CAATAAACGTACCA.1
## 2 9 2 1
## CAATAATGCCCTCA.1 CAATAATGCCGCTT.1 CAATAATGCGAATC.1 CAATAATGGAATCC.1
## 1 2 0 0
## CAATAATGGTTGAC.1 CAATATGAAACGTC.1 CAATATGAAGCCAT.1 CAATATGATGAGGG.1
## 7 12 1 2
## CAATATGATGGAAA.1 CAATCGGAACCAAC.1 CAATCGGAGATAAG.1 CAATCGGATCGTTT.1
## 0 7 1 6
## CAATCGGATGGTGT.1 CAATCTACAGGTCT.1 CAATCTACATCGGT.1 CAATCTACCCAGTA.1
## 2 1 1 1
## CAATCTACGGTCTA.1 CAATCTACGGTTAC.1 CAATGGACAAGAGT.1 CAATGGACCAGGAG.1
## 11 0 2 1
## CAATGGACCAGTTG.1 CAATGGACTCCAGA.1 CAATGGACTCTTAC.1 CAATTCACTGAGAA.1
## 5 CD16 Mono 0 0
## CAATTCTGAACCAC.1 CAATTCTGCCCTAC.1 CAATTCTGGTAGCT.1 CACAACGAACGACT.1
## 1 0 CD16 Mono 9
## CACAACGACCGTTC.1 CACAACGACCTCAC.1 CACAATCTCATCAG.1 CACAATCTGCCATA.1
## 9 CD16 Mono 0 CD16 Mono
## CACAATCTTGAGGG.1 CACACCTGAGTCTG.1 CACACCTGCAGATC.1 CACACCTGCATACG.1
## 3 5 2 8
## CACACCTGTATCTC.1 CACACCTGTCCCAC.1 CACACCTGTGTCTT.1 CACAGAACACCATG.1
## 0 11 7 1
## CACAGAACGCATCA.1 CACAGAACGGTACT.1 CACAGAACGTCCTC.1 CACAGATGAAGAGT.1
## 11 1 0 5
## CACAGATGAGTGTC.1 CACAGATGGAGGTG.1 CACAGATGGCTGTA.1 CACAGCCTCTACGA.1
## 0 1 1 6
## CACAGCCTGTCACA.1 CACAGTGAACCATG.1 CACAGTGACCGCTT.1 CACAGTGACTTAGG.1
## 1 10 0 2
## CACAGTGAGGGTGA.1 CACAGTGATGTTCT.1 CACATACTAGCGTT.1 CACATACTATCTTC.1
## 2 0 8 1
## CACATACTCATGCA.1 CACATACTCTGCTC.1 CACATACTTGTGGT.1 CACATGGACGGAGA.1
## 0 3 1 0
## CACATGGACTTTAC.1 CACATGGATCCTTA.1 CACCACTGACGTAC.1 CACCACTGCTACCC.1
## 2 1 6 1
## CACCACTGCTGGAT.1 CACCACTGGCTATG.1 CACCACTGGTAAAG.1 CACCACTGTAGAGA.1
## 1 1 9 0
## CACCCATGACGTTG.1 CACCCATGGACACT.1 CACCCATGGTTTGG.1 CACCGGGACTGGAT.1
## 0 0 0 9
## CACCGGGAGACGTT.1 CACCGGGAGCGAGA.1 CACCGGGATCTTCA.1 CACCGTACACTCAG.1
## 0 3 2 0
## CACCGTACCCCGTT.1 CACCGTACCCTTAT.1 CACCGTACGGACGA.1 CACCGTACGGTTTG.1
## CD16 Mono 2 1 2
## CACCGTACTACTTC.1 CACCGTTGACTAGC.1 CACCGTTGCAGAAA.1 CACCGTTGCTGGTA.1
## 9 1 2 0
## CACCGTTGGTTCGA.1 CACCGTTGTAGTCG.1 CACCGTTGTCGTAG.1 CACCTGACGACAGG.1
## 0 0 CD16 Mono 12
## CACCTGACGACGAG.1 CACCTGACGGGCAA.1 CACCTGACGTGTTG.1 CACCTGACTGACTG.1
## 0 0 1 1
## CACCTGACTTGCTT.1 CACGAAACCGCAAT.1 CACGAAACCGTAGT.1 CACGAAACGCAGTT.1
## CD16 Mono 0 1 0
## CACGACCTACACGT.1 CACGACCTCGATAC.1 CACGATGAAACCAC.1 CACGATGACGTACA.1
## 2 6 2 0
## CACGATGAGCAAGG.1 CACGATGAGCTACA.1 CACGATGATAACCG.1 CACGCTACCGTCTC.1
## 9 2 0 3
## CACGCTACTAAGCC.1 CACGGGACCTAAGC.1 CACGGGACGAGACG.1 CACGGGACGCTGAT.1
## 8 5 3 2
## CACGGGACGGATCT.1 CACGGGACTCGATG.1 CACGGGACTTCTCA.1 CACGGGTGGAACCT.1
## 0 3 3 0
## CACGGGTGTCGCAA.1 CACTAACTACACGT.1 CACTAACTCGCCTT.1 CACTAACTGTCGAT.1
## 9 5 10 1
## CACTAACTTGGGAG.1 CACTAACTTTGACG.1 CACTAGGAACACCA.1 CACTAGGACAACCA.1
## 0 1 CD16 Mono 0
## CACTAGGAGTAAAG.1 CACTAGGATACGAC.1 CACTATACCAGAAA.1 CACTATACGTATCG.1
## 0 9 0 2
## CACTATACGTTACG.1 CACTATACTTCTCA.1 CACTCCGACATGAC.1 CACTCCGACCGTTC.1
## 9 5 8 0
## CACTCCGAGCCCTT.1 CACTCCGATTCAGG.1 CACTCTCTAGCACT.1 CACTCTCTAGCTAC.1
## 5 CD16 Mono 0 0
## CACTCTCTCGGTAT.1 CACTCTCTTGCAGT.1 CACTGAGACAGATC.1 CACTGAGACCCTTG.1
## 2 0 1 3
## CACTGAGACTGTTT.1 CACTGAGAGGAACG.1 CACTGCACACAGCT.1 CACTGCACATCAGC.1
## 1 0 0 0
## CACTGCACGTAGGG.1 CACTGCTGACCCTC.1 CACTGCTGCAGGAG.1 CACTGCTGCTGCTC.1
## 0 2 5 11
## CACTGCTGGAATCC.1 CACTGCTGTCCAGA.1 CACTGCTGTGCAAC.1 CACTGCTGTGGTCA.1
## 6 1 5 1
## CACTTAACAGAATG.1 CACTTAACATTCTC.1 CACTTAACCCGATA.1 CACTTATGCCCAAA.1
## 8 5 1 0
## CACTTATGGGACGA.1 CACTTATGTGCCTC.1 CACTTATGTGGTCA.1 CACTTTGAACTCAG.1
## 6 0 7 2
## CACTTTGAAGCTCA.1 CACTTTGACACTCC.1 CACTTTGAGAGCAG.1 CACTTTGATCTCTA.1
## 0 8 5 2
## CAGAAGCTCACTTT.1 CAGAAGCTGCGAAG.1 CAGACAACAACTGC.1 CAGACAACCGCCTT.1
## 7 1 1 8
## CAGACAACCGTACA.1 CAGACAACCTCAGA.1 CAGACATGAACGTC.1 CAGACATGACTACG.1
## 0 9 2 CD16 Mono
## CAGACATGCATTGG.1 CAGACATGCCCACT.1 CAGACATGCTCGCT.1 CAGACCCTGAAACA.1
## 0 2 2 0
## CAGACTGAAAGGTA.1 CAGACTGACAATCG.1 CAGACTGACAGAAA.1 CAGACTGAGGCATT.1
## 8 5 CD16 Mono 0
## CAGACTGATAGCGT.1 CAGAGGGAAAAGTG.1 CAGAGGGAACTAGC.1 CAGAGGGAGACACT.1
## 1 2 2 0
## CAGAGGGAGCTGAT.1 CAGATGACAGAACA.1 CAGATGACAGAATG.1 CAGATGACAGTGTC.1
## 7 2 0 0
## CAGATGACCCTCGT.1 CAGATGACCGAGTT.1 CAGATGACGAGGAC.1 CAGATGACGGGCAA.1
## 8 CD16 Mono 0 0
## CAGCAATGACTAGC.1 CAGCAATGCGTAGT.1 CAGCAATGGCCATA.1 CAGCAATGGGTACT.1
## 3 6 1 1
## CAGCAATGGTCACA.1 CAGCACCTCCTACC.1 CAGCACCTCTTGCC.1 CAGCATGAACCCAA.1
## 7 6 5 0
## CAGCATGAGTTTGG.1 CAGCATGATATCTC.1 CAGCATGATGTCAG.1 CAGCCTACGAGGAC.1
## 5 12 0 5
## CAGCCTACTCTCGC.1 CAGCCTTGACACGT.1 CAGCCTTGCTGAGT.1 CAGCCTTGTGCAAC.1
## 0 2 2 0
## CAGCCTTGTTGCGA.1 CAGCGGACAGCGTT.1 CAGCGGACCACAAC.1 CAGCGGACCCAGTA.1
## 1 CD16 Mono 1 1
## CAGCGGACTTATCC.1 CAGCGGACTTTGCT.1 CAGCGTCTAACGGG.1 CAGCGTCTATGTCG.1
## 9 2 0 0
## CAGCGTCTATGTGC.1 CAGCGTCTGTTCTT.1 CAGCGTCTTCGTGA.1 CAGCTAGACCGAAT.1
## 1 0 5 0
## CAGCTCACGGTACT.1 CAGCTCACTGAGGG.1 CAGCTCACTTCCCG.1 CAGCTCTGAGGTCT.1
## 7 0 2 CD16 Mono
## CAGGAACTCCACAA.1 CAGGAACTCTTTAC.1 CAGGAACTGACGTT.1 CAGGCCGAAAGATG.1
## 0 0 5 5
## CAGGCCGAGAGGTG.1 CAGGCCGAGTCGAT.1 CAGGGCACACGCAT.1 CAGGGCACCTTGAG.1
## 0 2 1 1
## CAGGGCACGCGAAG.1 CAGGGCACTCTGGA.1 CAGGTAACGCCCTT.1 CAGGTAACGTTCAG.1
## 7 11 10 0
## CAGGTATGCCAATG.1 CAGGTATGCCCTTG.1 CAGGTATGCTTCGC.1 CAGGTATGGAATGA.1
## 1 3 0 0
## CAGGTTGAAACAGA.1 CAGGTTGACTCGCT.1 CAGGTTGAGAGAGC.1 CAGGTTGAGGGATG.1
## 5 2 0 2
## CAGGTTGAGTATGC.1 CAGTCAGAAGGCGA.1 CAGTCAGACATGGT.1 CAGTCAGAGTTAGC.1
## CD16 Mono 0 0 2
## CAGTGATGAGCAAA.1 CAGTGATGCCTCCA.1 CAGTGATGCTATTC.1 CAGTGATGGGTCAT.1
## 1 8 13 0
## CAGTGATGGTATCG.1 CAGTGTGAATTCTC.1 CAGTGTGACCTCCA.1 CAGTGTGACTGCTC.1
## 1 CD16 Mono 5 1
## CAGTGTGATCAGGT.1 CAGTGTGATGTGCA.1 CAGTGTGATTTGGG.1 CAGTTACTCCCACT.1
## 5 8 5 5
## CAGTTACTTGAACC.1 CAGTTACTTGCCCT.1 CAGTTACTTTCGTT.1 CAGTTGGAACGACT.1
## 0 6 1 7
## CAGTTGGAAGTCGT.1 CAGTTGGACGGGAA.1 CAGTTGGAGGAGCA.1 CAGTTGGATTCCCG.1
## 0 0 0 CD16 Mono
## CAGTTTACCCAGTA.1 CAGTTTACGTTCGA.1 CAGTTTACTATCTC.1 CATAAAACACCCTC.1
## 8 9 0 0
## CATAAAACAGAGAT.1 CATAAAACGTCCTC.1 CATAAAACTGAGAA.1 CATAAATGCAAGCT.1
## 0 5 0 0
## CATAAATGCCTTAT.1 CATAAATGGGTCTA.1 CATAACCTACCTAG.1 CATAACCTGGTAGG.1
## 2 0 0 1
## CATAACCTGTTCAG.1 CATAACCTTAACGC.1 CATACTACCCGAAT.1 CATACTACCTATGG.1
## 5 0 1 3
## CATACTACTGTGCA.1 CATACTTGACTACG.1 CATACTTGGGGTGA.1 CATACTTGGGTAGG.1
## 0 2 10 6
## CATACTTGTGCCAA.1 CATAGTCTACACTG.1 CATAGTCTCCCTTG.1 CATAGTCTCTGTTT.1
## 2 0 2 0
## CATAGTCTGGAACG.1 CATAGTCTTAGCCA.1 CATATAGAATCGTG.1 CATATAGACCTGTC.1
## 2 0 0 1
## CATATAGAGTACGT.1 CATATAGATAAGCC.1 CATATAGATATCTC.1 CATATAGATCTTTG.1
## 6 2 7 0
## CATATAGATGTCCC.1 CATCAACTACTACG.1 CATCAACTGCCCTT.1 CATCAACTTAACGC.1
## 2 10 11 1
## CATCAACTTAGACC.1 CATCAACTTTCAGG.1 CATCAACTTTCCAT.1 CATCAACTTTCCCG.1
## 8 1 0 1
## CATCAGGAGCGGAA.1 CATCAGGAGGGACA.1 CATCAGGAGGTGTT.1 CATCAGGAGTCCTC.1
## CD16 Mono 3 1 3
## CATCAGGATGCTGA.1 CATCAGGATTGACG.1 CATCATACCCTGTC.1 CATCATACCGTCTC.1
## 0 8 0 1
## CATCATACTCAGAC.1 CATCATACTGTGCA.1 CATCCCGATCATTC.1 CATCGGCTATGTGC.1
## 0 1 1 0
## CATCGGCTGCATCA.1 CATCGGCTTCGATG.1 CATCTCCTAGTCTG.1 CATCTCCTCTATGG.1
## 3 2 CD16 Mono 2
## CATCTCCTTGAGAA.1 CATCTCCTTTGGCA.1 CATCTCCTTTTACC.1 CATCTTGAAGCACT.1
## 6 0 0 0
## CATCTTGAGCTAAC.1 CATCTTGATTTGCT.1 CATGAGACAGGTCT.1 CATGAGACATGCTG.1
## 10 0 0 5
## CATGAGACCTATTC.1 CATGAGACCTCTCG.1 CATGCCACTCATTC.1 CATGCGCTCCTTCG.1
## 6 7 1 3
## CATGCGCTCTGAAC.1 CATGCGCTGGTTTG.1 CATGCGCTTTGTCT.1 CATGGCCTCCCTTG.1
## 2 5 7 2
## CATGGCCTTAGAAG.1 CATGGCCTTCCAAG.1 CATGGCCTTGTCTT.1 CATGGCCTTTCTAC.1
## 0 3 1 7
## CATGTACTCAAGCT.1 CATGTACTCAATCG.1 CATGTACTGATAAG.1 CATGTACTGGAGTG.1
## 0 0 CD16 Mono 1
## CATGTACTTCAGTG.1 CATGTTACATCGGT.1 CATGTTACCATGGT.1 CATGTTACCGTGAT.1
## 1 0 2 1
## CATGTTACGCAGTT.1 CATGTTACGTTTCT.1 CATGTTACTGTCTT.1 CATGTTTGAAAACG.1
## CD16 Mono 0 8 0
## CATGTTTGCCTGAA.1 CATGTTTGCGAGAG.1 CATGTTTGGATAGA.1 CATTACACCGAGAG.1
## 0 2 1 6
## CATTACACTCTTAC.1 CATTAGCTATTCCT.1 CATTAGCTCTTTAC.1 CATTAGCTGGGATG.1
## 9 0 CD16 Mono 0
## CATTCCCTAAGTAG.1 CATTCCCTAGTGCT.1 CATTCCCTATTGGC.1 CATTCCCTCCTTAT.1
## 0 0 0 2
## CATTCCCTGTTCTT.1 CATTGACTGCGATT.1 CATTGACTTATGGC.1 CATTGGGAGGGATG.1
## 0 0 6 1
## CATTGGGATGTCAG.1 CATTGTACAACGTC.1 CATTGTACACTGTG.1 CATTGTTGAACAGA.1
## 1 0 2 1
## CATTGTTGCAACTG.1 CATTGTTGGGGAGT.1 CATTGTTGGGTATC.1 CATTGTTGTACGAC.1
## 10 6 1 1
## CATTGTTGTGTGCA.1 CATTTCGAACCACA.1 CATTTCGAACCTCC.1 CATTTCGACACTGA.1
## 0 3 5 0
## CATTTCGATTAGGC.1 CATTTGACACTTTC.1 CATTTGACGTTCAG.1 CATTTGTGGAGCAG.1
## 1 0 0 2
## CATTTGTGGATGAA.1 CATTTGTGGGTCTA.1 CATTTGTGTGTCAG.1 CATTTGTGTTATCC.1
## 1 1 5 3
## CCAAAGTGATCAGC.1 CCAAAGTGATCGGT.1 CCAACCTGAGGCGA.1 CCAACCTGATGTCG.1
## CD16 Mono 0 1 0
## CCAACCTGGAAGGC.1 CCAACCTGTACGAC.1 CCAACCTGTGCCAA.1 CCAAGAACCACTTT.1
## 3 0 1 0
## CCAAGAACCTAGCA.1 CCAAGAACGGTTAC.1 CCAAGAACGTACAC.1 CCAAGAACGTGCAT.1
## 1 1 1 0
## CCAAGAACTGACCA.1 CCAAGAACTGTCCC.1 CCAAGATGAGTCAC.1 CCAAGATGCGACAT.1
## 8 7 5 0
## CCAAGATGTCAGGT.1 CCAAGATGTGTCGA.1 CCAAGATGTGTGAC.1 CCAAGTGAAGCTCA.1
## 0 2 2 2
## CCAAGTGACACTGA.1 CCAAGTGAGCTTAG.1 CCAAGTGATAACGC.1 CCAAGTGATACGAC.1
## 1 0 11 0
## CCAAGTGATCCGTC.1 CCAATGGATGCATG.1 CCAATTTGAGATCC.1 CCAATTTGCAGGAG.1
## 0 0 7 1
## CCAATTTGCCTACC.1 CCAATTTGGTTAGC.1 CCAATTTGTCTCAT.1 CCAATTTGTGGAAA.1
## 0 0 1 0
## CCACCATGCAGTCA.1 CCACCATGGCCATA.1 CCACCTGACCGTAA.1 CCACCTGACGAGAG.1
## 2 0 1 7
## CCACCTGATAGTCG.1 CCACGGGAACGGGA.1 CCACGGGAGGGAGT.1 CCACTGACGACAGG.1
## 1 0 1 6
## CCACTGACTGTCCC.1 CCACTGTGACTGTG.1 CCACTGTGATGCTG.1 CCACTGTGCGTCTC.1
## 1 5 0 1
## CCACTGTGCGTGTA.1 CCACTGTGCTTCTA.1 CCACTGTGGACGAG.1 CCACTGTGGCTAAC.1
## 0 2 0 0
## CCACTTCTAACGTC.1 CCACTTCTCACTGA.1 CCACTTCTCTCGCT.1 CCACTTCTCTTGCC.1
## 0 0 0 2
## CCAGAAACCTTCGC.1 CCAGAAACTAGAAG.1 CCAGACCTCTATGG.1 CCAGATGATGACCA.1
## 7 2 1 6
## CCAGCACTAGAGTA.1 CCAGCACTGCATAC.1 CCAGCGGACTTCGC.1 CCAGCGGAGAGGCA.1
## 1 8 3 2
## CCAGCGGATCTTAC.1 CCAGCGGATTATCC.1 CCAGCGGATTCTCA.1 CCAGCGGATTTACC.1
## 0 0 9 0
## CCAGCTACAACGGG.1 CCAGCTACCAATCG.1 CCAGCTACCAGTCA.1 CCAGCTACCCGTTC.1
## 2 2 1 9
## CCAGGTCTCGTAGT.1 CCAGGTCTGACGAG.1 CCAGTCTGACAGTC.1 CCAGTCTGTCTTCA.1
## 5 6 3 2
## CCAGTGCTGGCATT.1 CCAGTGCTGGGCAA.1 CCAGTGCTGTCTAG.1 CCAGTGCTTAACCG.1
## CD16 Mono 1 0 1
## CCATAGGACCTATT.1 CCATAGGAGGTAAA.1 CCATATACAAGATG.1 CCATATACACACTG.1
## 0 3 0 7
## CCATATACGATGAA.1 CCATATACTGGTGT.1 CCATATACTTTACC.1 CCATCCGAACTTTC.1
## 1 CD16 Mono 0 3
## CCATCCGAGGTTTG.1 CCATCCGAGTGCTA.1 CCATCCGATTCTAC.1 CCATCGTGAAGCCT.1
## 1 1 2 0
## CCATCGTGACCCTC.1 CCATCGTGCTGGAT.1 CCATCGTGGACGAG.1 CCATCGTGTCGCAA.1
## 5 2 6 1
## CCATGCTGAAACGA.1 CCATGCTGCCAAGT.1 CCATGCTGCTAAGC.1 CCATGCTGGAGATA.1
## 1 1 0 7
## CCATGCTGGGATCT.1 CCATGCTGTCACGA.1 CCATTAACGTGAGG.1 CCCAAAGAATCACG.1
## 5 2 2 5
## CCCAAAGAGTCCTC.1 CCCAACACAGTAGA.1 CCCAACACCAAGCT.1 CCCAACACTCCGTC.1
## 0 0 0 11
## CCCAACACTGAGGG.1 CCCAACACTGATGC.1 CCCAACTGCCTACC.1 CCCAACTGGATACC.1
## 2 CD16 Mono 5 0
## CCCAACTGGCCATA.1 CCCAACTGGTGTAC.1 CCCAACTGGTTGAC.1 CCCACATGCTTTAC.1
## 7 1 3 3
## CCCACATGGGTGGA.1 CCCAGACTAAACGA.1 CCCAGACTCCAAGT.1 CCCAGACTTCCCAC.1
## 0 7 0 CD16 Mono
## CCCAGACTTCCTAT.1 CCCAGTTGACAGTC.1 CCCAGTTGTCGTTT.1 CCCAGTTGTTTCTG.1
## CD16 Mono CD16 Mono 7 3
## CCCATCGACCCGTT.1 CCCATCGAGAGGGT.1 CCCATCGAGTAAAG.1 CCCATGTGACGTTG.1
## 0 0 0 0
## CCCATGTGCCGAAT.1 CCCATGTGCCTCAC.1 CCCATGTGCGTAAC.1 CCCATGTGCTTGGA.1
## 1 2 1 8
## CCCATGTGTGACCA.1 CCCATGTGTGCACA.1 CCCGAACTACCAAC.1 CCCGAACTTAGCGT.1
## 7 3 6 0
## CCCGAACTTCCCAC.1 CCCGATTGAAGAGT.1 CCCGATTGAGCGGA.1 CCCGATTGCCCGTT.1
## 1 0 6 1
## CCCGATTGCTGATG.1 CCCGATTGCTTACT.1 CCCGATTGCTTATC.1 CCCGGAGACAACCA.1
## 3 3 8 0
## CCCGGAGACTTGCC.1 CCCGGAGAGGGAGT.1 CCCGGAGAGGTTCA.1 CCCGGAGATACTTC.1
## 1 0 2 0
## CCCGGAGATCTTAC.1 CCCTACGACATTCT.1 CCCTACGACTGAAC.1 CCCTACGATTCGGA.1
## 0 1 0 6
## CCCTAGTGCAACCA.1 CCCTAGTGCAGGAG.1 CCCTAGTGTTCTCA.1 CCCTCAGAACCACA.1
## 8 1 0 0
## CCCTCAGAGAGGCA.1 CCCTGAACAATCGC.1 CCCTGAACACTGTG.1 CCCTGAACATTTCC.1
## 5 2 0 CD16 Mono
## CCCTGATGCTGAGT.1 CCCTGATGGAACCT.1 CCCTGATGGAGACG.1 CCCTGATGGGTCAT.1
## CD16 Mono 7 0 5
## CCCTGATGTGCAGT.1 CCCTTACTACCAAC.1 CCCTTACTCATTGG.1 CCCTTACTCGTGTA.1
## 6 2 0 3
## CCCTTACTCTCGAA.1 CCCTTACTGACGAG.1 CCGAAAACATACCG.1 CCGAAAACCAGAAA.1
## 3 1 1 2
## CCGAAAACCGATAC.1 CCGAAAACTTTGCT.1 CCGACACTGAGAGC.1 CCGACACTGGACAG.1
## 10 CD16 Mono 2 CD16 Mono
## CCGACACTTGACCA.1 CCGACTACTTTACC.1 CCGATAGACTTGTT.1 CCGATAGAGCGGAA.1
## 7 CD16 Mono 1 2
## CCGATAGAGGTCAT.1 CCGCGAGAACGCAT.1 CCGCGAGAGCAGAG.1 CCGCGAGATCTCGC.1
## CD16 Mono 2 0 6
## CCGCGAGATGCATG.1 CCGCTATGCAGCTA.1 CCGCTATGCCCACT.1 CCGCTATGGGGTGA.1
## 1 0 0 12
## CCGCTATGGTCACA.1 CCGGAGACTAGTCG.1 CCGGAGACTCTACT.1 CCGGAGTGCCGTAA.1
## 5 0 2 0
## CCGGAGTGCCTCCA.1 CCGGAGTGCTGCAA.1 CCGGAGTGCTTGGA.1 CCGGAGTGTATGGC.1
## 2 8 7 1
## CCGGAGTGTGCCTC.1 CCGGTACTAGGAGC.1 CCGGTACTCTGATG.1 CCGGTACTTCTCTA.1
## 2 2 2 1
## CCGTAAGACAGGAG.1 CCGTAAGACATGAC.1 CCGTACACCTCCAC.1 CCGTACACCTTGGA.1
## 0 8 1 8
## CCGTACACTATGCG.1 CCTAAACTCCTTCG.1 CCTAAACTGTGTAC.1 CCTAAACTTCAGGT.1
## 5 0 1 0
## CCTAAACTTCCGTC.1 CCTAAGGAAACTGC.1 CCTAAGGAAAGGGC.1 CCTAAGGAGGATCT.1
## 0 0 10 8
## CCTAAGGATGTCAG.1 CCTAAGGATTACCT.1 CCTACCGAAAGAGT.1 CCTACCGAAGTCTG.1
## 0 6 0 1
## CCTACCGACATGAC.1 CCTACCGACGTACA.1 CCTACCGAGACACT.1 CCTACCGAGCGTTA.1
## 0 5 1 1
## CCTACCGAGGTTTG.1 CCTACCGATCGACA.1 CCTACCGATTACCT.1 CCTACCGATTGGCA.1
## 8 CD16 Mono 2 1
## CCTACCGATTTCTG.1 CCTAGAGAAGTTCG.1 CCTAGAGACGACAT.1 CCTAGAGAGCGTTA.1
## 3 2 8 3
## CCTAGAGATACGCA.1 CCTAGAGATGTCTT.1 CCTATAACCTCAGA.1 CCTATAACGGCAAG.1
## 0 5 0 0
## CCTATTGAACCAAC.1 CCTATTGACCCTAC.1 CCTATTGACCTACC.1 CCTATTGATCCTCG.1
## 0 8 5 0
## CCTCATCTCACTGA.1 CCTCATCTCCGCTT.1 CCTCGAACCCCACT.1 CCTCGAACGTAAAG.1
## 2 0 CD16 Mono 5
## CCTCTACTAGATCC.1 CCTCTACTGGAAGC.1 CCTGACTGACGGGA.1 CCTGACTGCTCTTA.1
## CD16 Mono 0 0 5
## CCTGACTGGTCACA.1 CCTGACTGTAAGGA.1 CCTGAGCTACACTG.1 CCTGAGCTACAGTC.1
## 0 6 0 1
## CCTGAGCTGTCAAC.1 CCTGCAACCACTAG.1 CCTGCAACCTCAGA.1 CCTGCAACTAAGGA.1
## 0 8 1 6
## CCTGCAACTCATTC.1 CCTGCAACTCGCCT.1 CCTGCAACTTTGGG.1 CCTGGACTCGTAAC.1
## 2 2 0 0
## CCTGGACTCTAAGC.1 CCTTAATGAAGGTA.1 CCTTAATGCTCGAA.1 CCTTAATGGACGTT.1
## 2 2 2 5
## CCTTAATGGATGAA.1 CCTTAATGGGGTGA.1 CCTTAATGTCCGAA.1 CCTTAATGTCGATG.1
## 6 3 6 0
## CCTTAATGTGCATG.1 CCTTCACTTGTCTT.1 CCTTTAGACACTGA.1 CCTTTAGACCATGA.1
## 12 0 2 2
## CCTTTAGACTACGA.1 CCTTTAGAGAAACA.1 CCTTTAGAGGTATC.1 CCTTTAGAGTGTTG.1
## 8 0 8 1
## CCTTTAGATAGAAG.1 CCTTTAGATCAGTG.1 CCTTTAGATGCCTC.1 CCTTTAGATGGAAA.1
## 1 2 0 0
## CGAACATGAATCGC.1 CGAAGACTACGGAG.1 CGAAGACTATCGTG.1 CGAAGACTCCTCGT.1
## 0 3 0 0
## CGAAGACTGTAAAG.1 CGAAGACTTACGAC.1 CGAAGGGAAAGATG.1 CGAAGGGAACTCTT.1
## 6 0 CD16 Mono 2
## CGAAGGGAAGAGGC.1 CGAAGGGACTGAGT.1 CGAAGTACAAACGA.1 CGAAGTACAACCGT.1
## 5 0 0 6
## CGAAGTACAAGCAA.1 CGAAGTACACCTCC.1 CGAAGTACAGCCAT.1 CGAAGTACCGTAGT.1
## 2 0 0 1
## CGAAGTACGGAAAT.1 CGAAGTACGGTGTT.1 CGAAGTACTAGAAG.1 CGAAGTACTTTACC.1
## CD16 Mono 2 CD16 Mono 6
## CGAATCGAGCAGAG.1 CGAATCGATGTCAG.1 CGACAAACAGCAAA.1 CGACAAACAGTCTG.1
## 2 0 7 CD16 Mono
## CGACAAACATACCG.1 CGACAAACATCAGC.1 CGACAAACATGTGC.1 CGACAAACCCCAAA.1
## 2 1 0 2
## CGACAAACGATGAA.1 CGACAAACGTACGT.1 CGACAAACTGTAGC.1 CGACCACTAATCGC.1
## 6 8 0 3
## CGACCACTGTTCAG.1 CGACCACTTTCCCG.1 CGACCGGACGTCTC.1 CGACCGGAGAATCC.1
## 1 2 0 CD16 Mono
## CGACCGGAGCAGTT.1 CGACCGGATATTCC.1 CGACCGGATCGCTC.1 CGACCGGATCTACT.1
## CD16 Mono 0 0 0
## CGACCTACCCCTAC.1 CGACCTACCTATGG.1 CGACCTACGCAGAG.1 CGACCTACGCGATT.1
## 1 6 0 CD16 Mono
## CGACCTACGGTCAT.1 CGACCTACTCACGA.1 CGACCTTGACCGAT.1 CGACCTTGCAGTTG.1
## 1 0 0 6
## CGACCTTGCCAGTA.1 CGACCTTGGTAAAG.1 CGACCTTGTACTGG.1 CGACCTTGTCCAAG.1
## 0 1 0 0
## CGACGTCTCAGCTA.1 CGACGTCTGTGCAT.1 CGACTCACAACGGG.1 CGACTCACACCAGT.1
## 3 0 0 CD16 Mono
## CGACTCACACGTTG.1 CGACTCACCTGGAT.1 CGACTCACGAAACA.1 CGACTCACGTAAAG.1
## 0 1 0 1
## CGACTCACTGGTGT.1 CGACTCTGACGTTG.1 CGACTCTGATGTGC.1 CGACTCTGCAGGAG.1
## 5 0 CD16 Mono 9
## CGACTCTGCCAAGT.1 CGACTCTGCTAGAC.1 CGACTCTGGCGTAT.1 CGACTCTGGTTTCT.1
## 0 8 0 0
## CGACTCTGTATCTC.1 CGACTCTGTCACCC.1 CGACTCTGTCGTGA.1 CGACTCTGTCTTCA.1
## 5 0 0 0
## CGACTGCTAGTACC.1 CGACTGCTCGTCTC.1 CGACTGCTGTATGC.1 CGACTGCTGTTGAC.1
## 0 5 0 9
## CGACTGCTTGTCGA.1 CGAGATTGGAATCC.1 CGAGATTGTATCTC.1 CGAGCCGACCCAAA.1
## 0 1 3 10
## CGAGCCGACCTCCA.1 CGAGCCGAGAAAGT.1 CGAGCGTGGCATAC.1 CGAGCGTGGGTGGA.1
## 0 3 0 0
## CGAGCGTGTGCTGA.1 CGAGGAGAATCACG.1 CGAGGAGACCAATG.1 CGAGGAGACTCAGA.1
## 6 9 3 1
## CGAGGAGAGGAAGC.1 CGAGGAGAGGAGGT.1 CGAGGAGATTACCT.1 CGAGGAGATTCTGT.1
## 1 0 7 0
## CGAGGCACAAGAAC.1 CGAGGCACAGTCGT.1 CGAGGCACGAAACA.1 CGAGGCACGTCCTC.1
## 1 CD16 Mono 9 0
## CGAGGCACTTTGTC.1 CGAGGCTGACACAC.1 CGAGGCTGATTTCC.1 CGAGGCTGCTTCCG.1
## 2 0 12 2
## CGAGGCTGGAAAGT.1 CGAGGCTGGATAGA.1 CGAGGCTGGGACAG.1 CGAGTATGACCTCC.1
## 3 1 5 6
## CGAGTATGATCGAC.1 CGAGTATGATTTCC.1 CGAGTATGCTATTC.1 CGAGTATGGCTCCT.1
## 1 7 0 2
## CGAGTATGTCCGTC.1 CGATACGAAGAGAT.1 CGATACGATCCGAA.1 CGATAGACACCTGA.1
## 2 1 3 CD16 Mono
## CGATAGACCAAAGA.1 CGATAGACGAGGAC.1 CGATAGACGGTGGA.1 CGATCAGATGGAAA.1
## 6 0 0 1
## CGATCAGATTCGGA.1 CGATCCACACAGCT.1 CGATCCACCACTGA.1 CGATCCACTCTCGC.1
## 0 0 2 0
## CGATCCACTTGTGG.1 CGCAAATGAACCTG.1 CGCAAATGACGGTT.1 CGCAAATGCCCTAC.1
## 2 6 1 0
## CGCAAATGTGATGC.1 CGCAACCTCCACCT.1 CGCAACCTCCTATT.1 CGCAACCTCTGGAT.1
## 0 CD16 Mono 1 2
## CGCAACCTTGCCTC.1 CGCAACCTTGTCGA.1 CGCACGGACACAAC.1 CGCACGGACTATGG.1
## 2 CD16 Mono 8 0
## CGCACGGAGCTGTA.1 CGCACTACCTAGCA.1 CGCACTACTACGCA.1 CGCACTACTCGCAA.1
## 0 0 2 9
## CGCACTACTCTAGG.1 CGCACTTGAAGCAA.1 CGCACTTGTCCTGC.1 CGCAGGACAGTTCG.1
## 0 1 1 0
## CGCAGGACCATGGT.1 CGCAGGACGCATAC.1 CGCAGGTGACGCAT.1 CGCAGGTGCACACA.1
## 0 0 12 CD16 Mono
## CGCATAGAAGTCGT.1 CGCATAGAGATGAA.1 CGCATAGAGCGTTA.1 CGCATAGATCCGTC.1
## 1 0 CD16 Mono 0
## CGCATAGATGCACA.1 CGCCATACATTCTC.1 CGCCATACCCATAG.1 CGCCATACCGAGTT.1
## 0 3 5 5
## CGCCATACGCGTTA.1 CGCCATACGCTTAG.1 CGCCATTGATAAGG.1 CGCCATTGCACCAA.1
## 3 CD16 Mono 2 2
## CGCCATTGGAAAGT.1 CGCCATTGTCCCGT.1 CGCCATTGTTAGGC.1 CGCCGAGAGGGAGT.1
## 1 7 2 5
## CGCCTAACAACGAA.1 CGCCTAACACCAGT.1 CGCCTAACAGAACA.1 CGCCTAACCGCAAT.1
## 3 7 3 0
## CGCCTAACGTCTAG.1 CGCCTAACTTCATC.1 CGCGAGACCCTTTA.1 CGCGAGACCGATAC.1
## 1 CD16 Mono 0 0
## CGCGAGACCTCAGA.1 CGCGAGACTATCTC.1 CGCGAGACTCCGTC.1 CGCGAGACTCGTTT.1
## CD16 Mono 3 1 1
## CGCGATCTAGCGGA.1 CGCGATCTATCACG.1 CGCGATCTATCAGC.1 CGCGGATGCTCATT.1
## 10 1 7 6
## CGCGGATGCTGAAC.1 CGCGGATGTGCTAG.1 CGCTAAGAAGAAGT.1 CGCTAAGAAGCCAT.1
## 1 6 2 2
## CGCTAAGAAGGCGA.1 CGCTAAGACATTTC.1 CGCTAAGACCTCGT.1 CGCTAAGAGCAGAG.1
## 0 0 1 0
## CGCTAAGATGAGGG.1 CGCTACACAGATCC.1 CGCTACACCTGAGT.1 CGCTACACGAGAGC.1
## 2 3 0 0
## CGCTACTGCTGTGA.1 CGCTACTGGCTAAC.1 CGCTACTGTTATCC.1 CGCTCATGCGACAT.1
## 6 12 2 1
## CGCTCATGCTACTT.1 CGCTCATGCTTGAG.1 CGCTCATGCTTGTT.1 CGCTCATGGATGAA.1
## 2 2 6 2
## CGCTCATGGGACTT.1 CGCTCATGGGCGAA.1 CGCTCATGTCAGTG.1 CGCTCATGTCTCGC.1
## 0 10 0 7
## CGCTCATGTGTCGA.1 CGGACCGAAGTGCT.1 CGGACCGACCTTCG.1 CGGACTCTAAGAAC.1
## 0 1 CD16 Mono 0
## CGGACTCTCTTAGG.1 CGGACTCTGGAAGC.1 CGGACTCTGTCTAG.1 CGGACTCTGTCTTT.1
## 1 0 0 9
## CGGACTCTTCGCAA.1 CGGACTCTTGCATG.1 CGGAGGCTTGATGC.1 CGGAGGCTTGTCAG.1
## 8 0 9 0
## CGGATAACATCTCT.1 CGGATAACCCACAA.1 CGGATAACTTATCC.1 CGGATATGAAGGTA.1
## 0 0 0 CD16 Mono
## CGGATATGATTCGG.1 CGGATATGCACTGA.1 CGGATATGCATGAC.1 CGGATATGCCCAAA.1
## 6 0 1 1
## CGGATATGTTCGGA.1 CGGCACGAAAGGTA.1 CGGCACGAAGACTC.1 CGGCACGACAGTTG.1
## 5 2 0 5
## CGGCACGACCTTGC.1 CGGCACGACTATGG.1 CGGCACGACTTCGC.1 CGGCACGATACTCT.1
## 1 6 0 1
## CGGCACGATAGAGA.1 CGGCACGATCGCCT.1 CGGCACGATGTCTT.1 CGGCACGATTCGGA.1
## 5 0 0 CD16 Mono
## CGGCATCTACCGAT.1 CGGCATCTATCGTG.1 CGGCATCTCGTAGT.1 CGGCATCTCTGTAG.1
## 0 0 6 2
## CGGCATCTGGTACT.1 CGGCATCTGTTGGT.1 CGGCATCTTAAAGG.1 CGGCCAGACAGCTA.1
## 7 9 0 0
## CGGCCAGACCCACT.1 CGGCCAGACTACCC.1 CGGCCAGAGTCTGA.1 CGGCCAGATTATCC.1
## 3 0 CD16 Mono 2
## CGGCGAACAGTACC.1 CGGCGAACATGTCG.1 CGGCGAACCATTCT.1 CGGCGAACCCTCCA.1
## 6 0 0 7
## CGGCGAACCGGGAA.1 CGGCGAACCTGATG.1 CGGCGAACTCCCAC.1 CGGCGAACTGCAAC.1
## 0 10 5 2
## CGGCGAACTTCGGA.1 CGGCGATGAGCGGA.1 CGGCGATGCCTGTC.1 CGGCGATGCTCAAG.1
## 0 3 0 1
## CGGCGATGTGGTTG.1 CGGGACTGGCAAGG.1 CGGGACTGTTCGCC.1 CGGGCATGATTGGC.1
## 7 3 1 10
## CGGGCATGCAGAAA.1 CGGGCATGTCTTTG.1 CGGGCATGTGAGAA.1 CGGTAAACCGTTAG.1
## 3 0 5 0
## CGGTAAACCTGAGT.1 CGGTAAACCTTGAG.1 CGGTAAACGTTCTT.1 CGGTAAACTGGTTG.1
## 0 2 0 8
## CGGTAAACTTACCT.1 CGGTACCTTGCAAC.1 CGGTCACTACTGTG.1 CGGTCACTCAGATC.1
## 0 0 8 0
## CGGTCACTCTGCTC.1 CGTAACGAACGGGA.1 CGTAACGACTAGTG.1 CGTAACGAGGTCAT.1
## 2 1 0 10
## CGTAACGATCAGAC.1 CGTAACGATTCTGT.1 CGTACAGAAGTAGA.1 CGTACAGAAGTTCG.1
## 2 CD16 Mono 1 0
## CGTACAGAGTAAAG.1 CGTACAGAGTATGC.1 CGTACAGATCGCAA.1 CGTACCACCTTATC.1
## 2 0 0 1
## CGTACCACTCGACA.1 CGTACCTGAACCGT.1 CGTACCTGAACGTC.1 CGTACCTGACGCAT.1
## 2 0 0 9
## CGTACCTGATTCTC.1 CGTACCTGGCGTTA.1 CGTACCTGTAGAGA.1 CGTACCTGTCCGTC.1
## 3 3 2 6
## CGTACCTGTGAGGG.1 CGTAGCCTGCTCCT.1 CGTAGCCTGGTATC.1 CGTAGCCTTAAGCC.1
## 1 0 2 0
## CGTAGCCTTATGCG.1 CGTCAAGAAAGAGT.1 CGTCAAGAACGCAT.1 CGTCAAGACAGCTA.1
## CD16 Mono 2 0 1
## CGTCAAGACGTACA.1 CGTCAAGATGCACA.1 CGTCCAACAAGGTA.1 CGTCCAACGTGCTA.1
## 0 0 2 2
## CGTCCATGTCCCGT.1 CGTCCATGTTTGTC.1 CGTCGACTACTCTT.1 CGTCGACTCCTATT.1
## 2 3 6 0
## CGTCGACTCGACAT.1 CGTCGACTGCTGAT.1 CGTCGACTTCAGGT.1 CGTCGACTTCGCAA.1
## 1 1 0 7
## CGTCGACTTTCATC.1 CGTGAAACATTGGC.1 CGTGAAACTGGTTG.1 CGTGAATGCACACA.1
## 2 1 0 CD16 Mono
## CGTGAATGCGAACT.1 CGTGAATGCTACTT.1 CGTGAATGCTTGAG.1 CGTGAATGGGATTC.1
## CD16 Mono 8 CD16 Mono 1
## CGTGAATGGGCGAA.1 CGTGAATGGGTAAA.1 CGTGAATGTCAGGT.1 CGTGATGAACGGTT.1
## CD16 Mono 0 7 2
## CGTGATGACACTTT.1 CGTGATGAGCGTAT.1 CGTGATGATCTAGG.1 CGTGCACTTCTCTA.1
## 2 6 2 0
## CGTGTAGACGCATA.1 CGTGTAGACTCAGA.1 CGTGTAGACTGTTT.1 CGTGTAGAGCAAGG.1
## 3 0 2 0
## CGTGTAGAGTCACA.1 CGTGTAGAGTTGCA.1 CGTGTAGATCCTTA.1 CGTGTAGATTCGCC.1
## 1 5 0 CD16 Mono
## CGTGTAGATTTACC.1 CGTTAACTACACTG.1 CGTTAACTACGCTA.1 CGTTAACTGGTCTA.1
## 0 0 1 1
## CGTTAACTTCCGTC.1 CGTTAACTTTAGGC.1 CGTTAGGAATTCTC.1 CGTTAGGACAAAGA.1
## 2 2 6 5
## CGTTAGGACTCGCT.1 CGTTAGGACTTAGG.1 CGTTAGGAGTTCTT.1 CGTTATACACGACT.1
## 1 1 0 0
## CGTTATACACGTAC.1 CGTTATACAGGAGC.1 CGTTATACAGTGTC.1 CGTTATACTGGTGT.1
## 3 2 0 2
## CGTTTAACACAGCT.1 CGTTTAACAGGGTG.1 CGTTTAACCGTACA.1 CGTTTAACGACGAG.1
## 0 CD16 Mono 1 0
## CGTTTAACGACGTT.1 CGTTTAACGCTTCC.1 CGTTTAACTCCAGA.1 CGTTTAACTGACTG.1
## 0 0 0 0
## CGTTTAACTTTACC.1 CTAAACCTGGAACG.1 CTAAACCTGTCAAC.1 CTAACACTGATAGA.1
## 7 0 5 0
## CTAACACTGGTTAC.1 CTAACACTGTGTTG.1 CTAACACTTCGACA.1 CTAACGGAACCAAC.1
## 0 3 CD16 Mono 0
## CTAACGGACTGCTC.1 CTAACGGAGGGATG.1 CTAACGGAGTATGC.1 CTAACGGATGCTGA.1
## 0 1 0 3
## CTAACGGATGCTTT.1 CTAACTACACCAGT.1 CTAACTACCGATAC.1 CTAAGGACACCATG.1
## 0 CD16 Mono 6 CD16 Mono
## CTAAGGACATGGTC.1 CTAAGGACTAAGGA.1 CTAAGGACTCTTAC.1 CTAAGGTGTAGAAG.1
## 0 1 2 5
## CTAAGGTGTCGCTC.1 CTAAGGTGTTATCC.1 CTAATAGAGAATAG.1 CTAATAGAGCCATA.1
## 7 CD16 Mono 0 CD16 Mono
## CTAATAGAGTGTCA.1 CTAATAGAGTTACG.1 CTAATAGATAGACC.1 CTAATAGATCCTTA.1
## 2 2 0 0
## CTAATGCTAAGAAC.1 CTAATGCTACGCTA.1 CTAATGCTATGTCG.1 CTAATGCTGCGTTA.1
## CD16 Mono 2 7 0
## CTAATGCTTCTAGG.1 CTACAACTCTCTCG.1 CTACAACTGGTTCA.1 CTACAACTGTTCTT.1
## 0 0 0 2
## CTACAACTTCCAGA.1 CTACAACTTGAGCT.1 CTACCTCTGCGAAG.1 CTACGCACAGCTAC.1
## 2 3 CD16 Mono 7
## CTACGCACCGAATC.1 CTACGCACCTGGAT.1 CTACGCACGGAAAT.1 CTACGGCTCGTACA.1
## 1 1 6 0
## CTACGGCTGACGTT.1 CTACGGCTTCCTCG.1 CTACGGCTTGCACA.1 CTACGGCTTTGGTG.1
## 3 0 2 7
## CTACTATGAGGTCT.1 CTACTATGATCGTG.1 CTACTATGCTCATT.1 CTACTATGGTATCG.1
## CD16 Mono 1 0 5
## CTACTCCTCGGAGA.1 CTACTCCTGTTAGC.1 CTACTCCTTTTACC.1 CTAGAGACCGCATA.1
## 2 2 6 0
## CTAGAGACTTAGGC.1 CTAGAGACTTTGGG.1 CTAGATCTAAAAGC.1 CTAGATCTAGAGAT.1
## 6 1 0 10
## CTAGATCTAGTCAC.1 CTAGATCTGGGAGT.1 CTAGATCTTCCAAG.1 CTAGGATGAAACGA.1
## 0 8 1 1
## CTAGGATGCACCAA.1 CTAGGATGCATGGT.1 CTAGGATGCTGAGT.1 CTAGGATGCTGTAG.1
## 1 0 0 0
## CTAGGATGGAGGCA.1 CTAGGATGTAGAGA.1 CTAGGATGTCAGAC.1 CTAGGATGTGCCAA.1
## 1 9 2 5
## CTAGGATGTGTCCC.1 CTAGGATGTGTCTT.1 CTAGGCCTACGCTA.1 CTAGGCCTGGAGCA.1
## 0 0 CD16 Mono 0
## CTAGGCCTTGTCCC.1 CTAGGTGACACAAC.1 CTAGGTGACCACAA.1 CTAGGTGACGTTAG.1
## 0 CD16 Mono 0 7
## CTAGGTGAGGACTT.1 CTAGGTGAGGTAGG.1 CTAGGTGATTATCC.1 CTAGTTACCGTGTA.1
## 5 0 8 0
## CTAGTTTGCCATAG.1 CTAGTTTGGATAAG.1 CTAGTTTGGCGTTA.1 CTATAAGACCAGTA.1
## 3 5 2 11
## CTATAAGACCCGTT.1 CTATAAGATGGATC.1 CTATACTGAGCTAC.1 CTATACTGAGTGTC.1
## 2 0 7 9
## CTATACTGCGGAGA.1 CTATACTGCTCTAT.1 CTATACTGGGCATT.1 CTATACTGGTGAGG.1
## CD16 Mono 7 CD16 Mono 6
## CTATACTGTCCCGT.1 CTATACTGTGTCGA.1 CTATACTGTTATCC.1 CTATACTGTTTGTC.1
## 3 1 0 0
## CTATAGCTACCATG.1 CTATCAACATCTCT.1 CTATCAACGACTAC.1 CTATCAACGAGACG.1
## 0 0 2 0
## CTATCAACGGTTCA.1 CTATCAACTCTCAT.1 CTATCAACTGCATG.1 CTATCATGTCTCGC.1
## CD16 Mono 0 1 3
## CTATCCCTCGATAC.1 CTATGACTCGAATC.1 CTATGACTGCTACA.1 CTATGACTTGTCGA.1
## 0 9 7 9
## CTATGACTTTAGGC.1 CTATGACTTTTGTC.1 CTATGTACGCATCA.1 CTATGTACGCTGAT.1
## 3 6 0 2
## CTATGTACTCGCCT.1 CTATGTTGACCTCC.1 CTATGTTGTGGTCA.1 CTATGTTGTGTTCT.1
## 9 0 3 0
## CTATTGACAACAGA.1 CTATTGACGTCAAC.1 CTATTGACTCTAGG.1 CTATTGTGAACGAA.1
## CD16 Mono CD16 Mono 1 0
## CTATTGTGTACTGG.1 CTATTGTGTAGAGA.1 CTATTGTGTCCTAT.1 CTATTGTGTGTCTT.1
## 2 12 2 0
## CTCAATTGCCAATG.1 CTCAATTGCGTTAG.1 CTCAATTGGACACT.1 CTCAATTGGCGATT.1
## 3 0 2 1
## CTCAATTGGCTTCC.1 CTCAATTGTTGGCA.1 CTCAGAGAAAGGCG.1 CTCAGAGAGCAAGG.1
## 2 0 3 1
## CTCAGAGAGGTAGG.1 CTCAGAGATCTGGA.1 CTCAGCACAAAGCA.1 CTCAGCACCCAATG.1
## CD16 Mono 0 1 1
## CTCAGCACCGATAC.1 CTCAGCACCTGCTC.1 CTCAGCACGGTAAA.1 CTCAGCACTGGTGT.1
## 2 0 CD16 Mono 8
## CTCAGCTGCATCAG.1 CTCAGCTGCTACTT.1 CTCAGCTGCTGATG.1 CTCAGCTGGTTTGG.1
## 0 CD16 Mono 0 7
## CTCAGCTGTGGATC.1 CTCAGGCTAAAGTG.1 CTCAGGCTAAGCCT.1 CTCAGGCTAGAGAT.1
## CD16 Mono 2 0 12
## CTCAGGCTATCTTC.1 CTCAGGCTCCAGTA.1 CTCAGGCTCGTGTA.1 CTCAGGCTCTCGAA.1
## 5 1 0 0
## CTCAGGCTGGACAG.1 CTCATTGAATGACC.1 CTCATTGAGGTCAT.1 CTCATTGATGGTAC.1
## 1 0 8 6
## CTCCACGAAACGTC.1 CTCCACGAAAGGGC.1 CTCCACGAACGGGA.1 CTCCACGACTCGCT.1
## 0 5 1 0
## CTCCACGACTCTTA.1 CTCCACGAGGAGTG.1 CTCCACGATAGACC.1 CTCCACGATTGAGC.1
## 0 0 CD16 Mono 6
## CTCCATCTAAAGTG.1 CTCCATCTAAGAAC.1 CTCCATCTATGCTG.1 CTCCATCTGAATGA.1
## 0 1 1 2
## CTCCATCTGTATGC.1 CTCCATCTTAGCCA.1 CTCCGAACCCTATT.1 CTCCGAACGGATCT.1
## 0 5 9 6
## CTCCTACTAGTAGA.1 CTCCTACTGCGATT.1 CTCCTACTGTCATG.1 CTCCTACTGTGCTA.1
## 0 0 0 1
## CTCCTACTTGTCCC.1 CTCGAAGAGAGGAC.1 CTCGAAGAGCGAAG.1 CTCGAAGAGTGTCA.1
## CD16 Mono 0 3 0
## CTCGACACAATGCC.1 CTCGACACGGTTAC.1 CTCGACACGTTCAG.1 CTCGACTGAGATGA.1
## CD16 Mono 2 3 0
## CTCGACTGCATTTC.1 CTCGACTGCGACAT.1 CTCGACTGGACACT.1 CTCGACTGGCTAAC.1
## 0 2 10 9
## CTCGACTGGTACCA.1 CTCGAGCTATGACC.1 CTCGAGCTATGGTC.1 CTCGAGCTCAGATC.1
## 0 1 CD16 Mono 0
## CTCGAGCTCATTCT.1 CTCGCATGAGAGAT.1 CTCGCATGCTTATC.1 CTCGCATGTCGCAA.1
## 3 0 0 CD16 Mono
## CTCTAAACCCCTTG.1 CTCTAAACCTACGA.1 CTCTAAACCTCTAT.1 CTCTAAACGGACAG.1
## 0 0 5 0
## CTCTAAACTTTGGG.1 CTCTAATGCTTGTT.1 CTCTAATGGAACCT.1 CTCTAATGGTAAGA.1
## 1 2 6 7
## CTCTAATGGTTCTT.1 CTCTAATGTCCTAT.1 CTCTAATGTCGTTT.1 CTCTAATGTGCACA.1
## 0 CD16 Mono 1 1
## CTCTAATGTGTCAG.1 CTGAACGAGATAGA.1 CTGAACGAGTAAAG.1 CTGAAGACAGTACC.1
## 9 8 6 3
## CTGAAGACAGTCAC.1 CTGAAGACCACTCC.1 CTGAAGTGACCGAT.1 CTGAAGTGATCTCT.1
## 0 0 1 0
## CTGAAGTGCTCTTA.1 CTGAAGTGGATGAA.1 CTGAAGTGTTTACC.1 CTGAATCTTAGCCA.1
## 6 0 CD16 Mono 0
## CTGAATCTTTTACC.1 CTGACAGAAAACAG.1 CTGACAGACCTTGC.1 CTGACAGACGCCTT.1
## 0 3 0 5
## CTGACAGACGTACA.1 CTGACAGAGAATGA.1 CTGACAGAGAGGGT.1 CTGACAGAGTCTAG.1
## 0 2 3 CD16 Mono
## CTGACAGATGCCCT.1 CTGACCACGGAGGT.1 CTGACCACTGTCTT.1 CTGAGAACGTCAAC.1
## 2 0 1 6
## CTGAGAACTAAAGG.1 CTGAGAACTGAGCT.1 CTGAGAACTGCCAA.1 CTGAGAACTTGCAG.1
## 3 9 CD16 Mono 8
## CTGAGCCTAACCGT.1 CTGAGCCTCCCTCA.1 CTGAGCCTCTTATC.1 CTGAGCCTTGAACC.1
## 1 0 0 9
## CTGAGCCTTTGTGG.1 CTGATACTAATCGC.1 CTGATACTACGTAC.1 CTGATACTCTAGTG.1
## 0 0 0 1
## CTGATACTGGACGA.1 CTGATACTTCTACT.1 CTGATGGACTATTC.1 CTGATGGAGGTATC.1
## 0 3 2 CD16 Mono
## CTGATGGATCCTCG.1 CTGATGGATGGTGT.1 CTGATGGATTTGGG.1 CTGATTTGAACCAC.1
## 6 1 7 CD16 Mono
## CTGATTTGACTAGC.1 CTGCAGCTCCTTCG.1 CTGCAGCTCGTTAG.1 CTGCAGCTCTTACT.1
## 7 5 0 CD16 Mono
## CTGCAGCTGAAACA.1 CTGCAGCTTACAGC.1 CTGCAGCTTCGACA.1 CTGCAGCTTTCTAC.1
## 2 0 2 CD16 Mono
## CTGCCAACGACACT.1 CTGCCAACGTACCA.1 CTGCGACTAGTCAC.1 CTGCGACTATCGTG.1
## 0 0 CD16 Mono 2
## CTGGAAACATACCG.1 CTGGAAACGCTAAC.1 CTGGAAACGGTACT.1 CTGGAAACGTTCGA.1
## 0 0 CD16 Mono 2
## CTGGATGAAACGAA.1 CTGGATGAACAGCT.1 CTGGATGAAGTCTG.1 CTGGATGACGAGAG.1
## 3 12 8 1
## CTGGATGAGCAGAG.1 CTGGATGATAGTCG.1 CTGGATGATTTCTG.1 CTGGCACTTATCGG.1
## CD16 Mono 0 5 0
## CTGTAACTAAAGTG.1 CTGTAACTACACGT.1 CTGTAACTAGACTC.1 CTGTAACTCTTGAG.1
## 5 2 1 1
## CTGTAACTGGATTC.1 CTGTAACTGTTAGC.1 CTGTATACAAGTAG.1 CTGTATACATGCTG.1
## 0 1 3 2
## CTGTATACTGTCAG.1 CTGTGAGATGGGAG.1 CTTAAAGAATACCG.1 CTTAACACCTGACA.1
## 2 0 5 0
## CTTAACACGGAGTG.1 CTTAACACTCTCTA.1 CTTAACACTTACTC.1 CTTAAGCTAGCCTA.1
## CD16 Mono 1 6 0
## CTTAAGCTATGCCA.1 CTTAAGCTGCTGTA.1 CTTAAGCTTAACGC.1 CTTAAGCTTACTCT.1
## 0 0 7 2
## CTTAAGCTTTCCCG.1 CTTACAACAGCAAA.1 CTTACAACCCAGTA.1 CTTACAACCCTTTA.1
## 0 0 0 0
## CTTACAACGCGTTA.1 CTTACATGAGTGTC.1 CTTACATGCAGGAG.1 CTTACATGGTACAC.1
## CD16 Mono 2 1 2
## CTTACATGGTCATG.1 CTTACATGGTGTCA.1 CTTACATGTCGATG.1 CTTACTGACCGTTC.1
## 0 1 7 1
## CTTACTGACGAGTT.1 CTTACTGATGCAAC.1 CTTACTGATGCTTT.1 CTTAGACTAGAGAT.1
## 8 7 1 6
## CTTAGACTCGTAGT.1 CTTAGACTCTTGAG.1 CTTAGACTGGGCAA.1 CTTAGACTGGTTCA.1
## 1 1 2 CD16 Mono
## CTTAGACTGTCATG.1 CTTAGACTGTGCAT.1 CTTAGGGAAATGCC.1 CTTAGGGAACTGTG.1
## 2 9 0 6
## CTTAGGGACAGCTA.1 CTTAGGGACGTGAT.1 CTTAGGGACTAGTG.1 CTTAGGGATTCACT.1
## CD16 Mono 1 7 CD16 Mono
## CTTATCGAACACGT.1 CTTATCGAGACGGA.1 CTTATCGATCGCCT.1 CTTATCGATCTCGC.1
## 2 2 9 0
## CTTCACCTACGGGA.1 CTTCACCTCGAGTT.1 CTTCACCTCGTTAG.1 CTTCACCTGGTGTT.1
## 1 12 6 5
## CTTCACCTTTTCGT.1 CTTCATGACTCCCA.1 CTTCTAGAACGTTG.1 CTTCTAGAAGTGCT.1
## 3 13 0 2
## CTTCTAGAATTTCC.1 CTTCTAGACGCAAT.1 CTTCTAGACTCCAC.1 CTTCTAGAGCCTTC.1
## 0 0 0 8
## CTTCTAGATACGCA.1 CTTCTAGATGTGAC.1 CTTGAACTAAGGCG.1 CTTGAACTCTTATC.1
## 3 0 0 9
## CTTGAACTGAATAG.1 CTTGAACTGCTGAT.1 CTTGAACTGTGCAT.1 CTTGAACTTGACTG.1
## 5 0 0 CD16 Mono
## CTTGAGGATAGCCA.1 CTTGATTGACGGGA.1 CTTGATTGTATTCC.1 CTTGATTGTCCTTA.1
## 0 6 5 7
## CTTGATTGTGGTTG.1 CTTGTATGAGTACC.1 CTTGTATGATCTTC.1 CTTGTATGGGTGAG.1
## 3 6 2 CD16 Mono
## CTTGTATGGTTACG.1 CTTGTATGTTGCAG.1 CTTTACGAAAAGCA.1 CTTTACGACAGAAA.1
## 2 2 8 0
## CTTTACGAGGAAGC.1 CTTTACGAGGATTC.1 CTTTAGACGCCATA.1 CTTTAGTGACCATG.1
## 1 0 0 3
## CTTTAGTGAGGCGA.1 CTTTAGTGTCCCAC.1 CTTTCAGATCCGAA.1 CTTTCAGATTGCAG.1
## CD16 Mono 2 2 0
## CTTTGATGGGACGA.1 CTTTGATGGTTGCA.1 CTTTGATGTGGAAA.1 CTTTGATGTTCTAC.1
## CD16 Mono CD16 Mono 2 11
## GAAACAGACTGGTA.1 GAAACAGAGAGGCA.1 GAAACAGATGCTCC.1 GAAACAGATGTCCC.1
## 2 2 0 2
## GAAACCTGCCACAA.1 GAAACCTGCGTCTC.1 GAAACCTGGCCCTT.1 GAAACCTGGGTAGG.1
## 6 0 1 0
## GAAACCTGTCCTAT.1 GAAACCTGTCTATC.1 GAAACCTGTTCTCA.1 GAAAGATGATTCTC.1
## 0 CD16 Mono CD16 Mono 7
## GAAAGATGCTTGTT.1 GAAAGCCTACCTAG.1 GAAAGCCTTCTTAC.1 GAAAGTGACGATAC.1
## 0 CD16 Mono 1 2
## GAAAGTGAGCAGTT.1 GAAAGTGATGCTGA.1 GAAATACTCCAGTA.1 GAAATACTGGACAG.1
## 2 10 9 1
## GAACACACAACAGA.1 GAACACACACCCAA.1 GAACACACACTACG.1 GAACACACATCGTG.1
## 1 3 0 8
## GAACACACCCGCTT.1 GAACACACGGCAAG.1 GAACAGCTAAGGCG.1 GAACAGCTAAGTAG.1
## 0 1 2 7
## GAACAGCTACGGAG.1 GAACAGCTCTAGCA.1 GAACAGCTTGTTTC.1 GAACCAACGGAGGT.1
## 2 8 0 5
## GAACCAACGTGCTA.1 GAACCAACTACGCA.1 GAACCAACTGCTCC.1 GAACCTGAACGGGA.1
## 8 9 5 CD16 Mono
## GAACCTGAATGCTG.1 GAACCTGAATGGTC.1 GAACCTGACCCGTT.1 GAACCTGAGCTCCT.1
## 8 2 1 0
## GAACCTGATATCTC.1 GAACCTGATCGCAA.1 GAACGGGACACTCC.1 GAACGGGATACGCA.1
## 1 3 1 3
## GAACGGGATGAGGG.1 GAACGTTGCCCACT.1 GAACGTTGGCCTTC.1 GAACGTTGGTTTGG.1
## 1 7 3 1
## GAACGTTGTCGTAG.1 GAACGTTGTGCAAC.1 GAACGTTGTGGTTG.1 GAACTGTGACGGTT.1
## 1 0 2 2
## GAACTGTGCAGATC.1 GAACTGTGCGAATC.1 GAACTGTGCTGAGT.1 GAACTGTGTATCTC.1
## 1 1 0 1
## GAACTGTGTGAGCT.1 GAAGAATGCTACCC.1 GAAGATGAACCTGA.1 GAAGATGAGCAGTT.1
## 6 0 5 CD16 Mono
## GAAGATGAGTCTAG.1 GAAGATGATATGGC.1 GAAGCGGAACGCTA.1 GAAGCGGAAGAAGT.1
## 3 0 3 1
## GAAGCGGACATCAG.1 GAAGCGGATGAAGA.1 GAAGCGGATGGAGG.1 GAAGCTACCAGAAA.1
## 0 0 0 5
## GAAGCTACCAGTTG.1 GAAGCTACCCATAG.1 GAAGCTACTAAGGA.1 GAAGCTACTGGATC.1
## 0 0 CD16 Mono 9
## GAAGCTTGACCTTT.1 GAAGCTTGACGGTT.1 GAAGCTTGATGTGC.1 GAAGCTTGCCACAA.1
## 0 1 9 2
## GAAGCTTGCCCTTG.1 GAAGCTTGCTCATT.1 GAAGCTTGGGAGTG.1 GAAGCTTGGGGAGT.1
## 0 0 7 7
## GAAGGGTGAGCTCA.1 GAAGGGTGCTGGAT.1 GAAGGGTGGTACGT.1 GAAGGGTGTGTGGT.1
## 2 7 0 0
## GAAGGGTGTTATCC.1 GAAGGTCTCAGGAG.1 GAAGGTCTTAGCCA.1 GAAGTAGACCCTTG.1
## CD16 Mono 7 0 8
## GAAGTCACACCACA.1 GAAGTCACACCTAG.1 GAAGTCTGAACGAA.1 GAAGTCTGAACGGG.1
## CD16 Mono 8 0 CD16 Mono
## GAAGTCTGCATGAC.1 GAAGTCTGGTTACG.1 GAAGTCTGTAAGGA.1 GAAGTCTGTCCGAA.1
## 0 CD16 Mono 8 0
## GAAGTCTGTTCGTT.1 GAAGTCTGTTTCAC.1 GAAGTGCTTAGCCA.1 GAAGTGCTTTTCGT.1
## 3 CD16 Mono 3 0
## GAATGCACCTTCCG.1 GAATGCACCTTTAC.1 GAATGCACTATCTC.1 GAATGCACTCTTTG.1
## 0 2 7 5
## GAATGCTGGATAGA.1 GAATGCTGTTGCAG.1 GAATGGCTCTCAAG.1 GAATGGCTCTGGAT.1
## CD16 Mono 1 7 0
## GAATGGCTGAAGGC.1 GAATGGCTGCTTAG.1 GAATGGCTGTGTAC.1 GAATGGCTTTCAGG.1
## 3 8 3 0
## GAATTAACTCTTAC.1 GACAACACACGTTG.1 GACAACTGCGTACA.1 GACAACTGTACAGC.1
## 6 5 5 1
## GACAACTGTCGTAG.1 GACAACTGTCTTTG.1 GACAACTGTGACAC.1 GACAACTGTTGGTG.1
## 0 7 0 11
## GACACTGAAGGAGC.1 GACACTGACACTCC.1 GACACTGACTGCAA.1 GACACTGAGTTGGT.1
## 1 0 1 0
## GACACTGATTTGCT.1 GACAGGGAACTGTG.1 GACAGGGAAGATGA.1 GACAGGGATCGTTT.1
## 8 8 CD16 Mono 0
## GACAGGGATTGGCA.1 GACAGTACCCTGAA.1 GACAGTACGAATCC.1 GACAGTACGTCTTT.1
## 0 0 CD16 Mono 1
## GACAGTACTATTCC.1 GACAGTACTGTCAG.1 GACAGTTGATCGGT.1 GACAGTTGGTTGCA.1
## 10 3 1 0
## GACAGTTGTAAGGA.1 GACATTCTGAGGGT.1 GACATTCTGATACC.1 GACATTCTGGGACA.1
## 0 2 5 0
## GACATTCTGTCTTT.1 GACATTCTGTGCAT.1 GACATTCTTCTTAC.1 GACCAAACCTAAGC.1
## 6 5 1 13
## GACCAAACCTGACA.1 GACCATGACTTGCC.1 GACCATGAGGGACA.1 GACCCTACACGTAC.1
## 7 0 0 2
## GACCCTACCGAACT.1 GACCCTACGGAGCA.1 GACCCTACTGGAGG.1 GACCTAGAAGTCAC.1
## 6 1 6 2
## GACCTAGAATACCG.1 GACCTAGACGACTA.1 GACCTAGACTGAGT.1 GACCTAGAGAGGTG.1
## 1 0 1 1
## GACCTAGATGGAGG.1 GACCTCACAGATCC.1 GACCTCACGTCGAT.1 GACCTCACTTCCGC.1
## 6 6 1 0
## GACCTCTGCGCAAT.1 GACCTCTGTCCTAT.1 GACCTCTGTGGAAA.1 GACCTCTGTTGAGC.1
## 1 9 3 0
## GACGAACTAACCTG.1 GACGAACTAGTCGT.1 GACGAACTCCGCTT.1 GACGAGGAAGTTCG.1
## CD16 Mono CD16 Mono 0 0
## GACGAGGATTCCGC.1 GACGATTGACCACA.1 GACGATTGCTAGAC.1 GACGATTGGCATCA.1
## 0 0 7 0
## GACGATTGTGTGCA.1 GACGCCGAACCTGA.1 GACGCCGAACGTAC.1 GACGCCGACGTAGT.1
## 9 0 1 0
## GACGCCGAGTCATG.1 GACGCCGAGTCCTC.1 GACGCCGATCCTCG.1 GACGCTCTCATTTC.1
## 7 0 0 3
## GACGCTCTCTGCAA.1 GACGCTCTTCTAGG.1 GACGGCACAATCGC.1 GACGGCACCTCCCA.1
## 8 2 3 0
## GACGGCACCTGAGT.1 GACGGCACGGCGAA.1 GACGGCACGGTTTG.1 GACGTAACACCTAG.1
## 11 0 CD16 Mono 3
## GACGTAACCGCTAA.1 GACGTAACCGGTAT.1 GACGTAACCTGACA.1 GACGTAACGAACCT.1
## 12 6 0 7
## GACGTATGACAGCT.1 GACGTATGAGTAGA.1 GACGTATGATTCTC.1 GACGTATGCCCACT.1
## 0 2 1 0
## GACGTATGCCTGAA.1 GACGTATGGTACAC.1 GACGTATGTGCAAC.1 GACGTATGTTGTGG.1
## 3 2 2 0
## GACGTCCTATTCCT.1 GACGTCCTCAGTTG.1 GACGTCCTGATGAA.1 GACGTCCTTGTCAG.1
## 3 2 0 2
## GACTACGAGTGAGG.1 GACTACGATCCTGC.1 GACTCCTGACAGTC.1 GACTCCTGCGGGAA.1
## CD16 Mono 1 2 1
## GACTCCTGGAGAGC.1 GACTCCTGGTCCTC.1 GACTCCTGTCTACT.1 GACTGAACCGCATA.1
## 3 2 1 CD16 Mono
## GACTGAACCTCGCT.1 GACTGAACTGGAGG.1 GACTGATGCCGTAA.1 GACTGATGGTAGGG.1
## 1 1 5 2
## GACTGATGGTCACA.1 GACTGATGTACTGG.1 GACTGATGTGAAGA.1 GACTGTGACGGGAA.1
## 2 10 0 0
## GACTGTGAGTTACG.1 GACTGTGATAGAAG.1 GACTTTACATAAGG.1 GACTTTACATGCTG.1
## 7 2 2 5
## GACTTTACCATGCA.1 GACTTTACCTCATT.1 GACTTTACGCGAAG.1 GACTTTACGTACGT.1
## 0 0 2 2
## GACTTTACTCAGGT.1 GAGAAATGCCCGTT.1 GAGAAATGCCTTGC.1 GAGAAATGCGAGTT.1
## CD16 Mono 1 CD16 Mono 11
## GAGAAATGCTACGA.1 GAGAAATGTCTGGA.1 GAGAGGTGAAGGCG.1 GAGAGGTGAGCATC.1
## CD16 Mono 0 0 CD16 Mono
## GAGAGGTGCAGTCA.1 GAGAGGTGCTCCAC.1 GAGAGGTGGAATCC.1 GAGAGGTGGGAGCA.1
## 2 1 2 2
## GAGAGGTGGGAGTG.1 GAGAGGTGTCCTAT.1 GAGATAGAACCTCC.1 GAGATAGAATCGTG.1
## 0 9 0 0
## GAGATAGACTGACA.1 GAGATAGAGTTAGC.1 GAGATAGATCTCAT.1 GAGATAGATTTCTG.1
## 1 0 2 1
## GAGATGCTACGGGA.1 GAGATGCTGGGTGA.1 GAGATGCTGTTACG.1 GAGCAACTATCAGC.1
## 0 5 0 1
## GAGCAACTGAGGGT.1 GAGCAACTGGTCTA.1 GAGCAGGACTTAGG.1 GAGCAGGATGCTAG.1
## 6 1 CD16 Mono 2
## GAGCATACAGCCTA.1 GAGCATACGAGCTT.1 GAGCATACGGGAGT.1 GAGCATACTCGCCT.1
## 3 2 3 0
## GAGCATACTGATGC.1 GAGCGAGAAACCGT.1 GAGCGAGAGGAGTG.1 GAGCGAGATCATTC.1
## 0 0 2 2
## GAGCGCTGATTCGG.1 GAGCGCTGCATACG.1 GAGCGCTGTGTTCT.1 GAGCGGCTGTTACG.1
## 1 CD16 Mono 8 0
## GAGCGGCTTACAGC.1 GAGCTCCTAGCATC.1 GAGCTCCTATACCG.1 GAGCTCCTCACTTT.1
## 1 0 6 0
## GAGCTCCTGCATCA.1 GAGGACGACGAATC.1 GAGGACGACGATAC.1 GAGGACGACGTGAT.1
## 8 0 3 0
## GAGGACGAGGAGCA.1 GAGGACGATAGACC.1 GAGGACGATTTGTC.1 GAGGATCTGACAAA.1
## 2 2 1 0
## GAGGATCTTGGTAC.1 GAGGCAGAACTGTG.1 GAGGCAGAGAATAG.1 GAGGCAGAGAGACG.1
## 0 CD16 Mono 0 1
## GAGGCCACATGTGC.1 GAGGCCACCGAATC.1 GAGGCCACCTAAGC.1 GAGGCCACTCTCCG.1
## 3 1 CD16 Mono 8
## GAGGCCACTTCGTT.1 GAGGGAACAATGCC.1 GAGGGAACATGTCG.1 GAGGGAACCAGAAA.1
## 0 0 3 2
## GAGGGAACCCTATT.1 GAGGGAACTATCTC.1 GAGGGATGAAGGGC.1 GAGGGATGTATTCC.1
## 2 0 0 9
## GAGGGCCTAGCTAC.1 GAGGGCCTTGAGAA.1 GAGGGTGAATGCCA.1 GAGGGTGACCCTTG.1
## 1 1 1 9
## GAGGGTGAGGCAAG.1 GAGGGTGATGCAAC.1 GAGGTACTAGGTCT.1 GAGGTACTGCGAAG.1
## 1 3 1 7
## GAGGTACTGTGTCA.1 GAGGTACTGTTGAC.1 GAGGTGGAACGTAC.1 GAGGTGGAAGAGAT.1
## 10 5 7 1
## GAGGTGGAAGTCAC.1 GAGGTGGAGCTAAC.1 GAGGTGGATGCCCT.1 GAGGTGGATGTGGT.1
## 2 0 0 1
## GAGGTTACACCTGA.1 GAGGTTACAGGCGA.1 GAGGTTACCATACG.1 GAGGTTACTGCCTC.1
## 0 0 5 0
## GAGGTTACTTGAGC.1 GAGGTTTGAGTCAC.1 GAGGTTTGGACGTT.1 GAGGTTTGGTCGTA.1
## 7 2 0 1
## GAGTACACATACCG.1 GAGTACACCATTTC.1 GAGTACACCCACCT.1 GAGTACACCTGACA.1
## 2 9 0 CD16 Mono
## GAGTACACTACAGC.1 GAGTACACTGAGGG.1 GAGTACTGACCGAT.1 GAGTACTGTTCCAT.1
## 0 CD16 Mono 7 1
## GAGTCAACGGGAGT.1 GAGTCAACTCGCAA.1 GAGTCAACTCTACT.1 GAGTCAACTGACAC.1
## 0 0 1 6
## GAGTCTGAAAGCCT.1 GAGTCTGAGAGGCA.1 GAGTCTGAGGTAGG.1 GAGTCTGAGTAAAG.1
## 2 CD16 Mono 3 2
## GAGTCTGATACTGG.1 GAGTGACTAGTCTG.1 GAGTGACTCCACCT.1 GAGTGACTGACACT.1
## 3 0 CD16 Mono 3
## GAGTGACTTGAACC.1 GAGTGACTTGTTTC.1 GAGTGGGACTAGTG.1 GAGTGGGACTATTC.1
## 0 5 2 6
## GAGTGGGATCTATC.1 GAGTGGGATGTCAG.1 GAGTGTTGCACTTT.1 GAGTGTTGCCTGTC.1
## 11 3 0 0
## GAGTGTTGCGGGAA.1 GAGTGTTGTGTGCA.1 GAGTTGTGAACGAA.1 GAGTTGTGATAAGG.1
## 9 2 3 0
## GAGTTGTGTGCTCC.1 GATAAGGAATTTCC.1 GATAAGGACACAAC.1 GATAAGGACCGCTT.1
## 0 1 0 1
## GATAAGGAGAGATA.1 GATAAGGAGTTGAC.1 GATAAGGATGGTTG.1 GATAAGGATTACCT.1
## 3 2 0 CD16 Mono
## GATAATACAGTGCT.1 GATAATACCAACCA.1 GATAATACCGCCTT.1 GATAATACCTTCGC.1
## 0 9 2 0
## GATAATACGGAGGT.1 GATAATACTTCTAC.1 GATACTCTGAGGAC.1 GATACTCTGCATAC.1
## CD16 Mono 0 CD16 Mono 0
## GATACTCTTGCATG.1 GATAGAGAAGAAGT.1 GATAGAGACGAGAG.1 GATAGAGACGGAGA.1
## 2 0 CD16 Mono 3
## GATAGCACTGAGGG.1 GATAGCACTTTCGT.1 GATATAACAGGTCT.1 GATATAACCCACAA.1
## CD16 Mono 6 0 2
## GATATAACTTTGCT.1 GATATATGCCTGAA.1 GATATATGGGGAGT.1 GATATATGGTAAAG.1
## 3 0 5 1
## GATATATGTGCTTT.1 GATATATGTGTTTC.1 GATATTGAAACTGC.1 GATATTGAAATGCC.1
## 0 5 0 0
## GATATTGAACACGT.1 GATATTGAAGTCGT.1 GATATTGACGCTAA.1 GATATTGAGGTGGA.1
## 1 3 1 0
## GATATTGATCGACA.1 GATCATCTAGGGTG.1 GATCATCTCTGGAT.1 GATCCCTGAGCCTA.1
## 3 CD16 Mono 1 3
## GATCCCTGATTGGC.1 GATCCCTGCTCCAC.1 GATCCCTGGCATCA.1 GATCCCTGGCTTAG.1
## 6 0 2 CD16 Mono
## GATCCCTGTCTTCA.1 GATCCGCTAAGGGC.1 GATCCGCTACCCAA.1 GATCGAACAATGCC.1
## 2 3 0 1
## GATCGAACATCAGC.1 GATCGAACATCGGT.1 GATCGAACGGGTGA.1 GATCGATGACCACA.1
## 0 3 0 1
## GATCGATGACCTTT.1 GATCGATGCCATAG.1 GATCGATGTAAGGA.1 GATCGTGAACCTAG.1
## 2 0 5 9
## GATCTACTATCTTC.1 GATCTACTCGGTAT.1 GATCTTACCTACCC.1 GATCTTACCTGAAC.1
## 1 1 12 0
## GATCTTACCTGATG.1 GATCTTACGGACAG.1 GATCTTACTATCTC.1 GATCTTTGCACCAA.1
## 0 2 6 CD16 Mono
## GATCTTTGCCTCAC.1 GATCTTTGCTTCTA.1 GATCTTTGGACGAG.1 GATCTTTGGAGGCA.1
## 2 0 1 1
## GATGACACAGCTCA.1 GATGACACTGCTAG.1 GATGCAACACCACA.1 GATGCAACACCAGT.1
## 7 1 1 8
## GATGCAACCATGGT.1 GATGCAACGCCTTC.1 GATGCATGAGGTTC.1 GATGCATGATTCGG.1
## 0 2 6 3
## GATGCATGGTACGT.1 GATGCATGTAACGC.1 GATGCCCTAGAATG.1 GATGCCCTGACACT.1
## 1 10 0 CD16 Mono
## GATGCCCTGCGATT.1 GATGCCCTGGTCTA.1 GATGCCCTTGGGAG.1 GATTACCTAATGCC.1
## 1 5 0 0
## GATTACCTCTCCCA.1 GATTACCTGCGTAT.1 GATTACCTGCTACA.1 GATTACCTGGTGTT.1
## 7 0 10 CD16 Mono
## GATTACCTTATTCC.1 GATTCGGAATAAGG.1 GATTCGGAATCTCT.1 GATTCGGAATGGTC.1
## 0 0 0 0
## GATTCGGACGCCTT.1 GATTCGGAGAACTC.1 GATTCGGAGAATAG.1 GATTCGGAGGCATT.1
## 2 0 3 0
## GATTCGGAGTATCG.1 GATTCTACAAGAGT.1 GATTCTACCCCACT.1 GATTCTACCGGGAA.1
## 1 5 2 0
## GATTCTACGCAGAG.1 GATTCTACGGTCTA.1 GATTCTTGAACCAC.1 GATTCTTGTCAGAC.1
## 1 1 0 2
## GATTCTTGTGCAAC.1 GATTCTTGTGGTTG.1 GATTGGACAGACTC.1 GATTGGACATCACG.1
## CD16 Mono 0 0 6
## GATTGGACCATGCA.1 GATTGGACCGTACA.1 GATTGGACCTCCAC.1 GATTGGACGGAGGT.1
## 8 0 1 7
## GATTGGACTGGTTG.1 GATTGGTGCTGATG.1 GATTGGTGTAACCG.1 GATTGGTGTTCCGC.1
## 0 0 7 2
## GATTTAGAGCTATG.1 GATTTAGAGTACAC.1 GATTTAGAGTACGT.1 GATTTAGAGTGAGG.1
## 0 9 1 2
## GATTTAGATGCGTA.1 GATTTGCTAGTCTG.1 GATTTGCTCTAGCA.1 GATTTGCTGAGACG.1
## 0 1 0 9
## GATTTGCTGCGTTA.1 GCAAACTGAGATCC.1 GCAAACTGCGGGAA.1 GCAAACTGCGTAAC.1
## 0 7 6 0
## GCAACCCTCAGAGG.1 GCAACCCTCCAATG.1 GCAACCCTGAGGGT.1 GCAACCCTGGCAAG.1
## 0 3 0 6
## GCAACCCTTACTGG.1 GCAACCCTTGTCGA.1 GCAACTGAAGAGGC.1 GCAACTGACCGAAT.1
## 0 5 0 2
## GCAACTGACTCGCT.1 GCAACTGATCAGGT.1 GCAACTGATTCAGG.1 GCAAGACTGGTAGG.1
## 0 1 0 5
## GCAAGACTGTTCTT.1 GCAATCGAGGAAGC.1 GCAATCGAGGTAGG.1 GCAATCGATCTCCG.1
## 1 5 2 CD16 Mono
## GCAATTCTAAAGTG.1 GCAATTCTCTCGCT.1 GCAATTCTTGAGAA.1 GCAATTCTTGGAAA.1
## 1 3 2 9
## GCACAAACACAGTC.1 GCACAATGACTACG.1 GCACAATGCTACGA.1 GCACAATGCTTGCC.1
## 0 CD16 Mono 3 0
## GCACAATGGCTAAC.1 GCACAATGTCCCGT.1 GCACACCTCTGAGT.1 GCACACCTCTGTCC.1
## 2 0 1 3
## GCACACCTGGGATG.1 GCACCACTAGGTTC.1 GCACCACTCGTCTC.1 GCACCACTGCGGAA.1
## 0 3 2 CD16 Mono
## GCACCACTTAAGCC.1 GCACCTACAACGGG.1 GCACCTACACTCTT.1 GCACCTACGCTCCT.1
## CD16 Mono 0 2 CD16 Mono
## GCACCTACGTAGGG.1 GCACGGACACGCAT.1 GCACGGACCCAATG.1 GCACGGACCCGCTT.1
## 1 10 0 1
## GCACGGACCCTTAT.1 GCACGGACCGATAC.1 GCACGGACTGTTCT.1 GCACGGTGCTTGCC.1
## 3 2 0 7
## GCACGGTGCTTGTT.1 GCACGGTGTCTACT.1 GCACGGTGTGCCCT.1 GCACGGTGTGTTTC.1
## 8 CD16 Mono 6 0
## GCACGTCTAACCGT.1 GCACGTCTGAGGGT.1 GCACGTCTGGTGGA.1 GCACGTCTGGTGTT.1
## 8 5 2 0
## GCACGTCTTTACTC.1 GCACGTCTTTCACT.1 GCACTAGAAGGTTC.1 GCACTAGACAGAGG.1
## 0 0 1 3
## GCACTAGAGGAGTG.1 GCACTAGATACTTC.1 GCACTGCTGCAGAG.1 GCACTGCTTCTCGC.1
## 1 2 1 10
## GCACTGCTTTCCCG.1 GCAGATACCGATAC.1 GCAGATACGACTAC.1 GCAGATACGGCGAA.1
## 0 3 1 3
## GCAGATACTTGACG.1 GCAGATACTTTGTC.1 GCAGCCGAAGAGAT.1 GCAGCGTGTAAGCC.1
## 3 0 5 1
## GCAGCGTGTAGCGT.1 GCAGCGTGTGACAC.1 GCAGCTCTATTCGG.1 GCAGCTCTGTTGTG.1
## 1 0 1 0
## GCAGCTCTTACTTC.1 GCAGGCACGGCATT.1 GCAGGCACTTACCT.1 GCAGGGCTAGATGA.1
## 3 3 CD16 Mono CD16 Mono
## GCAGGGCTGAACCT.1 GCAGGGCTGGCGAA.1 GCAGGGCTGTACAC.1 GCAGGGCTTCGCCT.1
## 1 9 0 2
## GCAGTCCTAGTTCG.1 GCAGTCCTCGGAGA.1 GCAGTCCTGAGCTT.1 GCAGTCCTTCGTAG.1
## 0 5 0 3
## GCAGTTGAAACCTG.1 GCAGTTGACCGTAA.1 GCAGTTGACGAATC.1 GCAGTTGACGCAAT.1
## 1 CD16 Mono 0 0
## GCAGTTGACTACGA.1 GCAGTTGACTGAGT.1 GCAGTTGAGGTGGA.1 GCAGTTGAGTTGTG.1
## 0 8 0 1
## GCAGTTGATCCGAA.1 GCATCAGAAACCGT.1 GCATCAGACATTCT.1 GCATCAGAGGTTTG.1
## 1 0 11 7
## GCATCAGATGCTCC.1 GCATGATGAACTGC.1 GCATGATGGCCCTT.1 GCATGTGACATGAC.1
## 0 6 1 9
## GCATGTGACCGAAT.1 GCATGTGAGCCAAT.1 GCATTGGACTCAAG.1 GCATTGGAGTTGGT.1
## 8 1 2 13
## GCATTGGATAACCG.1 GCATTGGATCCGAA.1 GCATTGGATTCATC.1 GCCAAAACGGGCAA.1
## 1 0 6 0
## GCCAAATGATCGTG.1 GCCAAATGCGTACA.1 GCCAAATGGTTGAC.1 GCCAACCTAACGAA.1
## 2 CD16 Mono 0 0
## GCCAACCTCTTCGC.1 GCCAACCTGTTCTT.1 GCCAACCTTCCTTA.1 GCCAACCTTGCTTT.1
## 1 0 0 0
## GCCACGGAACGTTG.1 GCCACGGAAGCGTT.1 GCCACGGACATGGT.1 GCCACGGACGAATC.1
## CD16 Mono 1 0 0
## GCCACGGACGATAC.1 GCCACGGACTGTCC.1 GCCACGGAGGATCT.1 GCCACTACAGCCAT.1
## 1 7 0 0
## GCCACTACCCATAG.1 GCCACTACGCGAGA.1 GCCACTACTTACCT.1 GCCACTACTTTACC.1
## CD16 Mono 6 1 CD16 Mono
## GCCATCACAGGAGC.1 GCCATCACTATGGC.1 GCCATGCTCTCCCA.1 GCCCAACTACTGGT.1
## 10 CD16 Mono 0 0
## GCCCAACTTGCTTT.1 GCCCAGGAAGTCTG.1 GCCCAGGACTAGTG.1 GCCCAGGAGAAGGC.1
## 5 9 8 2
## GCCCAGGAGGATCT.1 GCCCAGGATGAGCT.1 GCCCATACACTTTC.1 GCCCATACTGATGC.1
## 1 6 3 0
## GCCGACGACCACCT.1 GCCGACGATAACCG.1 GCCGACGATACTCT.1 GCCGACGATGGTCA.1
## CD16 Mono 8 3 0
## GCCGACGATTCCAT.1 GCCGAGTGACAGTC.1 GCCGAGTGCTGAGT.1 GCCGAGTGGCTCCT.1
## 5 1 0 CD16 Mono
## GCCGAGTGGTTCTT.1 GCCGAGTGGTTTGG.1 GCCGAGTGTGCCCT.1 GCCGGAACAATGCC.1
## 5 0 2 9
## GCCGGAACACCAGT.1 GCCGGAACCTACTT.1 GCCGGAACGTCTTT.1 GCCGGAACTTCGTT.1
## 0 0 5 0
## GCCGTACTAACCTG.1 GCCGTACTCAGTTG.1 GCCGTACTCCACCT.1 GCCGTACTCCGATA.1
## CD16 Mono 6 3 2
## GCCGTACTTGTGGT.1 GCCTACACATAAGG.1 GCCTACACCCCGTT.1 GCCTACACGAATGA.1
## 3 1 0 0
## GCCTACACTGTCTT.1 GCCTAGCTACCAGT.1 GCCTAGCTCCACCT.1 GCCTAGCTCCATAG.1
## 0 0 CD16 Mono 0
## GCCTAGCTGCATCA.1 GCCTAGCTGTCGTA.1 GCCTAGCTTGCCTC.1 GCCTCAACCCCTCA.1
## 3 1 0 CD16 Mono
## GCCTCAACCCTCCA.1 GCCTCAACGGGATG.1 GCCTCAACTCTAGG.1 GCCTCATGAAGAGT.1
## 0 2 0 0
## GCCTCATGCCTGTC.1 GCCTCATGCGGGAA.1 GCCTCATGGTCCTC.1 GCCTCATGTAAGGA.1
## 7 0 9 2
## GCCTCATGTGCGTA.1 GCCTGACTCCTTCG.1 GCCTGACTCGTGTA.1 GCCTGACTTAAGCC.1
## 1 0 3 1
## GCCTGACTTAGTCG.1 GCGAAGGACTAGTG.1 GCGAAGGACTGAAC.1 GCGAAGGAGAGGGT.1
## CD16 Mono 0 0 CD16 Mono
## GCGAAGGAGGTAAA.1 GCGAAGGAGGTTAC.1 GCGAAGGATCTCCG.1 GCGACTCTAGAGGC.1
## 0 1 1 8
## GCGACTCTAGTGTC.1 GCGACTCTTCGACA.1 GCGAGAGAAGTCAC.1 GCGAGAGAAGTGCT.1
## 0 0 3 6
## GCGAGAGAGAACTC.1 GCGAGAGATGCTGA.1 GCGAGCACAGTCAC.1 GCGAGCACGGTAGG.1
## 2 CD16 Mono 6 7
## GCGCACGAGGTGAG.1 GCGCACGATTCACT.1 GCGCATCTACACGT.1 GCGCATCTACGGTT.1
## 5 1 0 2
## GCGCATCTCCCTTG.1 GCGCATCTCGTACA.1 GCGCATCTGCTGTA.1 GCGCGAACAACAGA.1
## 0 0 1 9
## GCGCGAACTGTCAG.1 GCGCGAACTTCGGA.1 GCGCGATGCAGAAA.1 GCGCGATGTAAGGA.1
## CD16 Mono 10 1 0
## GCGCGATGTAGAAG.1 GCGGACTGATACCG.1 GCGGACTGCCAACA.1 GCGGACTGGAAGGC.1
## 0 6 0 1
## GCGGACTGGTCACA.1 GCGGAGCTCTCCCA.1 GCGGAGCTGGCATT.1 GCGGAGCTTATGGC.1
## 0 3 1 1
## GCGGAGCTTTACTC.1 GCGGAGCTTTTCTG.1 GCGGCAACCGACTA.1 GCGGGACTGGACAG.1
## 1 0 1 6
## GCGGGACTGTCCTC.1 GCGGGACTTCCTGC.1 GCGTAAACATTTCC.1 GCGTAAACCAAAGA.1
## 2 0 1 5
## GCGTAAACCACAAC.1 GCGTAAACTCTTTG.1 GCGTAATGCACTAG.1 GCGTAATGCGTTGA.1
## 2 0 CD16 Mono 2
## GCGTAATGTATCTC.1 GCGTAATGTGGCAT.1 GCGTACCTCGGGAA.1 GCGTACCTTATCGG.1
## 8 0 CD16 Mono 0
## GCGTACCTTGCAAC.1 GCGTACCTTGCATG.1 GCGTATGACGAACT.1 GCGTATGATCCGAA.1
## 8 0 1 2
## GCGTATGATGAGAA.1 GCGTATGATTGGCA.1 GCTACAGAGTCGAT.1 GCTACAGATTCAGG.1
## 0 6 CD16 Mono 0
## GCTACAGATTCGTT.1 GCTACCTGTCCTCG.1 GCTACGCTTGGTAC.1 GCTAGAACACGACT.1
## 1 0 CD16 Mono 1
## GCTAGAACCAATCG.1 GCTAGAACGAACTC.1 GCTAGAACTCGACA.1 GCTAGAACTCGCAA.1
## 2 0 CD16 Mono 0
## GCTAGATGCGCAAT.1 GCTAGATGCTTCGC.1 GCTAGATGGCCATA.1 GCTAGATGTGAGCT.1
## 9 2 0 1
## GCTAGATGTGGTGT.1 GCTAGATGTGGTTG.1 GCTATACTAAAGTG.1 GCTATACTATCGTG.1
## 1 2 0 5
## GCTATACTCATTCT.1 GCTATACTGCCATA.1 GCTATACTGGAGCA.1 GCTATACTTTGACG.1
## 7 0 6 3
## GCTATACTTTGCGA.1 GCTCAAGAGGACAG.1 GCTCAAGAGTGAGG.1 GCTCAAGAGTGTCA.1
## 8 CD16 Mono 9 CD16 Mono
## GCTCAAGATATCGG.1 GCTCACTGCAAAGA.1 GCTCACTGCCTTAT.1 GCTCACTGGGGAGT.1
## 2 2 0 0
## GCTCAGCTAAACAG.1 GCTCAGCTATTCGG.1 GCTCAGCTGAGGCA.1 GCTCAGCTGGCATT.1
## 9 0 0 3
## GCTCAGCTGTTACG.1 GCTCAGCTTGTCAG.1 GCTCAGCTTTCGTT.1 GCTCAGCTTTCTTG.1
## 0 0 2 7
## GCTCCATGACGTAC.1 GCTCCATGCCTCGT.1 GCTCCATGTCTACT.1 GCTCCATGTTGCGA.1
## 0 0 6 0
## GCTCGACTACACCA.1 GCTGATGAAGTACC.1 GCTGATGAATCTCT.1 GCTGATGACTCAAG.1
## 0 8 0 1
## GCTGATGATAGACC.1 GCTTAACTACCTAG.1 GCTTAACTCCTTGC.1 GCTTAACTGGAAAT.1
## 0 0 0 2
## GCTTAACTTCAGTG.1 GCTTGAGAGTACCA.1 GCTTGAGAGTTAGC.1 GCTTGAGATAGTCG.1
## 9 2 8 0
## GGAACACTACCAGT.1 GGAACACTAGGCGA.1 GGAACACTCCGTAA.1 GGAACACTCTTACT.1
## 0 3 0 0
## GGAACACTGAACCT.1 GGAACACTTCTCAT.1 GGAACTACACCATG.1 GGAACTTGCCCAAA.1
## 0 1 0 13
## GGAACTTGCGTGTA.1 GGAACTTGCTCCCA.1 GGAACTTGGGTCAT.1 GGAACTTGTTCATC.1
## 0 8 7 2
## GGAAGGTGGACGGA.1 GGAAGGTGTCGACA.1 GGAAGGTGTGCACA.1 GGAATGCTACCTGA.1
## 6 10 1 0
## GGAATGCTCGATAC.1 GGAATGCTCGGTAT.1 GGAATGCTGACAGG.1 GGAATGCTGCAGTT.1
## 0 2 0 0
## GGAATGCTGGCATT.1 GGACAACTCCGCTT.1 GGACAACTTTCTCA.1 GGACAGGACCCAAA.1
## 0 0 2 0
## GGACAGGACTAGTG.1 GGACAGGACTGCAA.1 GGACAGGATCTTTG.1 GGACATTGATGCTG.1
## 0 3 1 6
## GGACATTGTATTCC.1 GGACCCGACCGTTC.1 GGACCCGAGCTTCC.1 GGACCCGAGTCAAC.1
## CD16 Mono 0 2 1
## GGACCCGATCCTAT.1 GGACCCGATGGAAA.1 GGACCGTGAAAGTG.1 GGACCGTGACTTTC.1
## 0 2 2 7
## GGACCGTGCAAAGA.1 GGACCGTGCATTTC.1 GGACCGTGCCAATG.1 GGACCGTGGACGGA.1
## 0 7 2 CD16 Mono
## GGACCGTGGCCTTC.1 GGACCTCTCACCAA.1 GGACCTCTGTTGTG.1 GGACCTCTTCAGAC.1
## 0 0 0 0
## GGACCTCTTCGTTT.1 GGACCTCTTTGACG.1 GGACGAGAAAGGGC.1 GGACGAGACTTGCC.1
## 0 CD16 Mono 0 2
## GGACGAGAGCATAC.1 GGACGCACAAGATG.1 GGACGCACACGTGT.1 GGACGCACACTACG.1
## 8 2 2 5
## GGACGCACCATGAC.1 GGACGCACTAACCG.1 GGACGCTGAGTACC.1 GGACGCTGGGTATC.1
## 3 9 8 0
## GGACTATGAAGGTA.1 GGACTATGCTCTAT.1 GGACTATGTACAGC.1 GGAGACGAGTCAAC.1
## 6 2 0 9
## GGAGAGACCGCAAT.1 GGAGAGACGTGTTG.1 GGAGAGACGTTGGT.1 GGAGAGACTCGTGA.1
## 3 0 6 8
## GGAGAGACTGATGC.1 GGAGCAGACCATGA.1 GGAGCAGAGGGTGA.1 GGAGCAGAGTAAAG.1
## CD16 Mono 3 9 7
## GGAGCAGATAGCCA.1 GGAGCAGATGTAGC.1 GGAGCCACAAGGTA.1 GGAGCCACAGAGAT.1
## 3 6 2 7
## GGAGCCACCTATGG.1 GGAGCCACGAACCT.1 GGAGCCACGTCGTA.1 GGAGCCACTTTGCT.1
## 0 1 0 5
## GGAGCGCTACACTG.1 GGAGCGCTCCACCT.1 GGAGCGCTGTCGAT.1 GGAGCGCTTCTCGC.1
## 0 0 7 5
## GGAGGATGGATAGA.1 GGAGGCCTCACTCC.1 GGAGGCCTCATGCA.1 GGAGGCCTCCGATA.1
## 0 0 1 CD16 Mono
## GGAGGCCTGGAGGT.1 GGAGGCCTTGAGCT.1 GGAGGTGACACACA.1 GGAGGTGAGGCGAA.1
## 0 1 3 1
## GGAGGTGATTGACG.1 GGAGTTACTCCCGT.1 GGAGTTACTTTGTC.1 GGAGTTTGAACCTG.1
## 0 3 0 5
## GGAGTTTGAAGATG.1 GGAGTTTGTGTCCC.1 GGATACTGCTTAGG.1 GGATACTGGAGCTT.1
## 0 1 5 0
## GGATACTGGGACAG.1 GGATAGCTCAGTCA.1 GGATAGCTCTTGGA.1 GGATAGCTGTATCG.1
## 0 0 0 CD16 Mono
## GGATAGCTTCCTGC.1 GGATAGCTTGAGGG.1 GGATGTACCCCTCA.1 GGATGTACCTGTAG.1
## 0 1 2 3
## GGATGTACGATAAG.1 GGATGTACGTTTGG.1 GGATGTACTGATGC.1 GGATGTTGACTGGT.1
## 1 5 CD16 Mono 2
## GGATGTTGAGTCTG.1 GGATGTTGCGGAGA.1 GGATGTTGGGAAGC.1 GGATGTTGGGGATG.1
## 1 1 0 1
## GGATTGTGAACGTC.1 GGATTGTGACGGGA.1 GGATTGTGGCTTCC.1 GGATTGTGGTGCAT.1
## 11 2 0 0
## GGATTGTGTGCTCC.1 GGATTTCTCCCGTT.1 GGATTTCTCTCTTA.1 GGATTTCTGGTTCA.1
## 0 1 1 8
## GGATTTCTTGGAGG.1 GGATTTCTTTTCTG.1 GGCAAGGAACACTG.1 GGCAATACACCTAG.1
## 2 0 2 10
## GGCAATACGGGAGT.1 GGCAATACTTCGTT.1 GGCACGTGCACTAG.1 GGCACGTGCCGATA.1
## 7 1 3 2
## GGCACGTGGGTAAA.1 GGCACTCTAGCTAC.1 GGCACTCTCACTGA.1 GGCACTCTCTGGAT.1
## 13 6 2 0
## GGCACTCTGCAGTT.1 GGCACTCTTTCACT.1 GGCATATGGGGACA.1 GGCCACGAACGGGA.1
## 0 3 2 0
## GGCCACGAATGTGC.1 GGCCACGACACTCC.1 GGCCACGAGAGGGT.1 GGCCACGATAACGC.1
## 2 6 0 8
## GGCCAGACAAGTGA.1 GGCCAGACATCTTC.1 GGCCAGACCGAGAG.1 GGCCAGACCGAGTT.1
## 0 8 0 0
## GGCCAGACGCTGAT.1 GGCCAGACGTTAGC.1 GGCCAGACGTTTGG.1 GGCCAGACTCTAGG.1
## 0 3 0 1
## GGCCCAGATCGCTC.1 GGCCCAGATGCTTT.1 GGCCGAACCAGAGG.1 GGCCGAACCTGACA.1
## 0 0 0 0
## GGCCGAACGCTGAT.1 GGCCGAACGTACGT.1 GGCCGATGCCACAA.1 GGCCGATGCCGTTC.1
## 6 0 0 0
## GGCCGATGTCGACA.1 GGCGACACCACTTT.1 GGCGACACCTTAGG.1 GGCGACACGGTAGG.1
## 5 CD16 Mono 5 6
## GGCGACACTGATGC.1 GGCGACACTTTGGG.1 GGCGACTGAACCTG.1 GGCGACTGAACTGC.1
## 2 0 0 0
## GGCGACTGCTATGG.1 GGCGACTGTGCATG.1 GGCGCATGACTCAG.1 GGCGCATGACTTTC.1
## 0 5 0 CD16 Mono
## GGCGCATGCCTTGC.1 GGCGCATGCGTTAG.1 GGCGCATGCTTATC.1 GGCGCATGGCAAGG.1
## 12 9 8 6
## GGCGGACTCATGGT.1 GGCGGACTGAACCT.1 GGCGGACTTGAGCT.1 GGCGGACTTTCATC.1
## 1 CD16 Mono 0 0
## GGCTAAACACACGT.1 GGCTAAACCACTAG.1 GGCTAAACGGTTTG.1 GGCTAAACGTATGC.1
## 1 0 1 7
## GGCTAAACTTCTGT.1 GGCTAATGATTTCC.1 GGCTAATGCTGATG.1 GGCTAATGGAACTC.1
## 1 6 3 1
## GGCTAATGGCTACA.1 GGCTAATGTCTCAT.1 GGCTAATGTTTGGG.1 GGCTACCTAGGCGA.1
## 1 0 6 1
## GGCTACCTATCGAC.1 GGCTACCTATGTCG.1 GGCTACCTCTCGAA.1 GGCTACCTGGACGA.1
## 2 6 0 2
## GGCTACCTTCGCCT.1 GGCTACCTTGCTCC.1 GGCTACCTTTCCGC.1 GGCTCACTCAGATC.1
## CD16 Mono 2 0 2
## GGCTCACTCTGGTA.1 GGCTCACTGTGTTG.1 GGCTCACTTCCCGT.1 GGGAACGAACAGCT.1
## 10 2 6 0
## GGGAACGAAGGGTG.1 GGGAACGAGAGGTG.1 GGGAACGAGGTGGA.1 GGGAACGATGCTGA.1
## 2 3 1 CD16 Mono
## GGGAACGATTATCC.1 GGGAAGACAGTTCG.1 GGGAAGACGCTACA.1 GGGAAGACTCCCGT.1
## 5 10 0 1
## GGGAAGACTCTTTG.1 GGGAAGTGCAGAAA.1 GGGAAGTGCTTCTA.1 GGGACCACACCCTC.1
## 1 5 9 0
## GGGACCACAGGAGC.1 GGGACCACCAAGCT.1 GGGACCACGAGACG.1 GGGACCACTCAAGC.1
## 1 2 0 11
## GGGACCTGGAGACG.1 GGGACCTGTTGTGG.1 GGGATGGAACTGTG.1 GGGATGGAAGGAGC.1
## 5 1 1 0
## GGGATGGAATGGTC.1 GGGATGGACAAGCT.1 GGGATGGATAAAGG.1 GGGATGGATCTATC.1
## 0 7 1 3
## GGGATGGATGCCCT.1 GGGATGGATGTAGC.1 GGGATTACCACTTT.1 GGGATTACCTCCCA.1
## 1 0 7 6
## GGGATTACGGTTAC.1 GGGATTACTTGTGG.1 GGGCAAGAGCTGAT.1 GGGCAAGAGCTGTA.1
## 0 3 0 0
## GGGCACACACTTTC.1 GGGCACACATGTCG.1 GGGCACACCAGAGG.1 GGGCACACCGTAGT.1
## 10 0 8 2
## GGGCACACGTTCGA.1 GGGCACACTGGAAA.1 GGGCAGCTCACTAG.1 GGGCAGCTCATGAC.1
## 2 3 1 9
## GGGCAGCTGTCGTA.1 GGGCAGCTTGTCGA.1 GGGCCAACCTTGCC.1 GGGCCAACGCAAGG.1
## 3 3 0 2
## GGGCCAACGGTCTA.1 GGGCCAACTCTTTG.1 GGGCCAACTTCCGC.1 GGGCCAACTTCTGT.1
## 7 0 3 0
## GGGCCATGAAGGGC.1 GGGCCATGCCGAAT.1 GGGCCATGCCTTGC.1 GGGCCATGCGCAAT.1
## 0 0 3 CD16 Mono
## GGGCCATGCTACTT.1 GGGCCATGGGTATC.1 GGGCCATGTTCTCA.1 GGGTAACTACACCA.1
## 1 3 1 0
## GGGTAACTATCACG.1 GGGTAACTATGTCG.1 GGGTAACTCCTACC.1 GGGTAACTCGTCTC.1
## 0 1 0 0
## GGGTAACTGTTTCT.1 GGGTTAACACCTCC.1 GGGTTAACAGAAGT.1 GGGTTAACGGGAGT.1
## 0 0 5 7
## GGGTTAACTTCTGT.1 GGGTTATGGCCTTC.1 GGGTTATGGGAAGC.1 GGGTTATGTCTCTA.1
## 0 0 0 0
## GGTAAAGACACTTT.1 GGTAAAGAGTCATG.1 GGTACAACAGACTC.1 GGTACAACGGAACG.1
## 0 0 6 3
## GGTACAACTCACCC.1 GGTACAACTCTAGG.1 GGTACATGCCTCGT.1 GGTACATGCTATGG.1
## 2 0 7 6
## GGTACTGAACGCAT.1 GGTACTGAACGGGA.1 GGTACTGAATGACC.1 GGTACTGACGCAAT.1
## CD16 Mono 1 9 0
## GGTACTGAGGTGTT.1 GGTACTGATCCCAC.1 GGTACTGATCGACA.1 GGTAGTACAACCTG.1
## 1 0 13 0
## GGTAGTACCGTAAC.1 GGTATCGAAGCAAA.1 GGTATCGACACTTT.1 GGTATCGAGAGGTG.1
## 0 1 0 0
## GGTATCGAGGTCTA.1 GGTATGACAGATGA.1 GGTATGACTGACTG.1 GGTCAAACGGGATG.1
## 2 0 2 0
## GGTCAAACTCCAGA.1 GGTCTAGACAAGCT.1 GGTCTAGACCCAAA.1 GGTCTAGAGCTAAC.1
## 0 0 0 3
## GGTCTAGAGTCCTC.1 GGTCTAGATGTAGC.1 GGTGATACAGAGTA.1 GGTGATACCAATCG.1
## 0 0 1 6
## GGTGATACCTTGCC.1 GGTGATACGAGCTT.1 GGTGATACGAGGCA.1 GGTGGAGAGAGGCA.1
## 0 2 0 0
## GGTGGAGAGGAACG.1 GGTGGAGAGTTGGT.1 GGTTGAACAAGGGC.1 GGTTGAACCATGCA.1
## 1 1 0 8
## GGTTGAACTAGCCA.1 GGTTGAACTCTTAC.1 GGTTGAACTGACTG.1 GGTTGAACTGCTGA.1
## 1 0 0 6
## GGTTGAACTGGTCA.1 GGTTGAACTGTGCA.1 GGTTTACTAAGCCT.1 GGTTTACTCTCCAC.1
## 0 2 1 1
## GGTTTACTCTCGCT.1 GGTTTACTGAACCT.1 GGTTTACTGACTAC.1 GGTTTACTGATGAA.1
## 9 1 1 0
## GTAACGTGAACCAC.1 GTAACGTGCTTCTA.1 GTAACGTGGGTAAA.1 GTAACGTGGTCGTA.1
## 1 1 CD16 Mono 0
## GTAACGTGTCTAGG.1 GTAAGCACAGAACA.1 GTAAGCACCTAGTG.1 GTAAGCACTGTTTC.1
## 6 3 0 7
## GTAAGCTGAGTTCG.1 GTAAGCTGTCAGAC.1 GTAATAACCCTCCA.1 GTAATAACGAGACG.1
## 1 1 0 3
## GTAATAACTATGGC.1 GTAATAACTGGTTG.1 GTAATATGAAAACG.1 GTAATATGAAGAAC.1
## 0 0 0 2
## GTAATATGTCCTTA.1 GTAATATGTTTGGG.1 GTACAGTGACCCAA.1 GTACAGTGGAACTC.1
## 0 CD16 Mono CD16 Mono 2
## GTACAGTGGCCAAT.1 GTACAGTGGCTTAG.1 GTACCCTGGAGCAG.1 GTACCCTGGGTTCA.1
## 0 0 0 3
## GTACCCTGGTAAGA.1 GTACCCTGTCGCTC.1 GTACCCTGTGACCA.1 GTACCCTGTTCGTT.1
## 5 9 0 CD16 Mono
## GTACGAACACCTAG.1 GTACGAACCAAGCT.1 GTACGAACTCAGAC.1 GTACGTGACAATCG.1
## 0 0 0 3
## GTACGTGACTAGCA.1 GTACGTGAGCATAC.1 GTACGTGAGTTGTG.1 GTACTACTAAACAG.1
## 0 0 5 3
## GTACTACTCATACG.1 GTACTACTCCTCCA.1 GTACTACTTAAAGG.1 GTACTTTGAAGGTA.1
## CD16 Mono 0 8 1
## GTACTTTGCCACCT.1 GTACTTTGCCGTAA.1 GTACTTTGTCTAGG.1 GTACTTTGTGCGTA.1
## 2 5 1 3
## GTACTTTGTGCTGA.1 GTAGACTGCCAACA.1 GTAGACTGCTACCC.1 GTAGCAACACACCA.1
## 1 2 1 0
## GTAGCAACACCTTT.1 GTAGCAACAGTGCT.1 GTAGCAACGAATAG.1 GTAGCAACGTTTCT.1
## 3 0 7 CD16 Mono
## GTAGCAACTCCTAT.1 GTAGCAACTCTCAT.1 GTAGCATGATCTTC.1 GTAGCATGGGACAG.1
## 0 1 2 10
## GTAGCATGTCGACA.1 GTAGCCCTATCTCT.1 GTAGCCCTTACGCA.1 GTAGCTGAGCGTTA.1
## 1 5 1 0
## GTAGCTGAGGCGAA.1 GTAGCTGATATTCC.1 GTAGGTACAACGTC.1 GTAGGTACAATCGC.1
## 2 CD16 Mono CD16 Mono 0
## GTAGGTACAGTGCT.1 GTAGGTACCCAATG.1 GTAGGTACCCCGTT.1 GTAGGTACCCCTCA.1
## 2 1 0 0
## GTAGGTACCTCATT.1 GTAGGTACGTCACA.1 GTAGGTACGTCGAT.1 GTAGGTACTCAGAC.1
## 2 0 3 1
## GTAGGTACTTCCCG.1 GTAGTCGAAGTGCT.1 GTAGTCGAGCTGAT.1 GTAGTCGATCAGAC.1
## 6 7 0 1
## GTAGTGACGCCATA.1 GTAGTGACGTATCG.1 GTAGTGACTGACCA.1 GTAGTGTGATCAGC.1
## CD16 Mono CD16 Mono 0 2
## GTAGTGTGGGTCAT.1 GTAGTGTGGTTTCT.1 GTAGTGTGGTTTGG.1 GTAGTGTGTCCAGA.1
## 1 3 3 CD16 Mono
## GTAGTGTGTGCCTC.1 GTAGTGTGTTATCC.1 GTAGTGTGTTCGTT.1 GTATCACTACCTTT.1
## 3 0 5 0
## GTATCACTAGTAGA.1 GTATCACTATCTTC.1 GTATCACTCCAACA.1 GTATCTACCCTGTC.1
## 1 0 2 2
## GTATCTACCGAGTT.1 GTATGGTGACACAC.1 GTATGGTGAGAGTA.1 GTATGGTGCACTTT.1
## 0 0 0 2
## GTATGGTGGTGAGG.1 GTATGGTGTTTCAC.1 GTATGGTGTTTCGT.1 GTATGGTGTTTGGG.1
## 6 3 2 0
## GTATTAGACAACCA.1 GTATTAGACGCATA.1 GTATTAGAGCATAC.1 GTATTAGAGCGGAA.1
## 2 2 7 0
## GTATTCACAATGCC.1 GTATTCACGACGTT.1 GTATTCACGCTCCT.1 GTATTCACGGAGGT.1
## 0 5 2 5
## GTATTCACTCACCC.1 GTCAACGAGAGGGT.1 GTCAACGAGATAAG.1 GTCAACGAGCAGAG.1
## 0 8 1 1
## GTCAATCTCACTCC.1 GTCAATCTCCTCGT.1 GTCACAGACGGAGA.1 GTCACAGAGTATGC.1
## 1 7 8 1
## GTCACCTGAAAAGC.1 GTCACCTGAACGAA.1 GTCACCTGTGCTAG.1 GTCATACTGGTTAC.1
## 1 0 0 10
## GTCATACTGTATGC.1 GTCATACTTAGAAG.1 GTCATACTTAGACC.1 GTCATACTTCCTAT.1
## 1 0 3 2
## GTCCAAGATGAACC.1 GTCCAAGATGGCAT.1 GTCCACACAAGGCG.1 GTCCACACCGACTA.1
## 0 1 0 0
## GTCCACACTACGAC.1 GTCCACACTCAGAC.1 GTCCACACTCCTGC.1 GTCCACTGCAGCTA.1
## CD16 Mono 0 2 7
## GTCCACTGCAGTCA.1 GTCCACTGCTTGAG.1 GTCCACTGTGCTAG.1 GTCCACTGTTCACT.1
## 3 1 0 2
## GTCCACTGTTCGGA.1 GTCCAGCTAAGCCT.1 GTCCAGCTCTGTGA.1 GTCCAGCTGAATAG.1
## 0 5 2 1
## GTCCAGCTGTGTTG.1 GTCCAGCTTGTTTC.1 GTCCAGCTTTACTC.1 GTCCCATGAGTACC.1
## 0 CD16 Mono 7 0
## GTCCCATGCCGATA.1 GTCCCATGCTTGTT.1 GTCGAATGACGCAT.1 GTCGAATGATGCCA.1
## 2 0 2 CD16 Mono
## GTCGAATGCTCTAT.1 GTCGAATGCTTCCG.1 GTCGAATGGGTCAT.1 GTCGACCTATTTCC.1
## 0 1 9 3
## GTCGACCTCGCTAA.1 GTCGACCTGAAAGT.1 GTCGACCTGCATCA.1 GTCGACCTTCTCGC.1
## 2 0 0 0
## GTCGCACTAGCGGA.1 GTCGCACTGCCTTC.1 GTCGCACTTCGTTT.1 GTCTAACTAGAATG.1
## 0 0 1 1
## GTCTAACTAGGTTC.1 GTCTAACTCTACGA.1 GTCTAACTGACGAG.1 GTCTAACTTCAGGT.1
## 1 0 7 CD16 Mono
## GTCTAGGACAACTG.1 GTCTAGGAGCAGAG.1 GTCTAGGATTGAGC.1 GTCTGAGACACCAA.1
## 1 1 12 1
## GTCTGAGACCTTCG.1 GTCTGAGAGACACT.1 GTCTGAGATGGGAG.1 GTCTGAGATGGTGT.1
## 0 1 0 CD16 Mono
## GTGAACACACGTTG.1 GTGAACACGCCTTC.1 GTGAACACTACTTC.1 GTGACAACCACCAA.1
## CD16 Mono 0 1 CD16 Mono
## GTGACAACGGCAAG.1 GTGACAACTAGTCG.1 GTGACAACTTCATC.1 GTGACCCTACCTAG.1
## 1 2 1 0
## GTGACCCTACTGTG.1 GTGACCCTAGAATG.1 GTGACCCTCGTTGA.1 GTGACCCTGTTCGA.1
## 1 0 0 0
## GTGACCCTTAAGCC.1 GTGACCCTTCCAGA.1 GTGAGGGAAGGGTG.1 GTGAGGGACTAGTG.1
## 3 5 0 8
## GTGAGGGAGGAAGC.1 GTGAGGGAGGGATG.1 GTGAGGGATTGGTG.1 GTGATCGATGCTCC.1
## CD16 Mono 8 0 0
## GTGATGACCCATGA.1 GTGATGACTTCAGG.1 GTGATTCTAAAGTG.1 GTGATTCTCGCCTT.1
## 1 1 1 2
## GTGATTCTGTACGT.1 GTGATTCTTAGAAG.1 GTGCAAACAAGTAG.1 GTGCAAACCAGATC.1
## 1 2 8 0
## GTGCAAACTGAGGG.1 GTGCCACTTGCCCT.1 GTGCTAGAAACGAA.1 GTGCTAGAGTATCG.1
## 0 5 3 6
## GTGCTAGATTTGGG.1 GTGGAGGAGTCTTT.1 GTGGATTGAGAACA.1 GTGGATTGCCATGA.1
## 1 7 8 0
## GTGGATTGGATAGA.1 GTGGATTGGGAGTG.1 GTGGTAACACAGTC.1 GTGGTAACCCCAAA.1
## 1 9 1 0
## GTGGTAACGGATCT.1 GTGGTAACGTGAGG.1 GTGTACGAAAACGA.1 GTGTACGAAAGCCT.1
## 1 CD16 Mono 3 1
## GTGTACGAACTCAG.1 GTGTACGACATGAC.1 GTGTACGACTAGTG.1 GTGTACGAGAACTC.1
## 0 0 9 0
## GTGTACGATTGTGG.1 GTGTAGTGAACGTC.1 GTGTAGTGACTACG.1 GTGTAGTGGCAGTT.1
## 0 1 2 6
## GTGTAGTGGTTGTG.1 GTGTAGTGTAGAGA.1 GTGTAGTGTTCTTG.1 GTGTATCTGCGTAT.1
## 1 0 1 5
## GTGTATCTTGGTAC.1 GTGTATCTTTCGGA.1 GTGTCAGAATAAGG.1 GTGTCAGAATGCCA.1
## 2 0 0 1
## GTGTCAGAGGAGCA.1 GTGTCAGATCGCTC.1 GTGTGATGCTAAGC.1 GTGTGATGCTGAAC.1
## 0 12 0 3
## GTGTGATGGTACCA.1 GTTAAAACCGGAGA.1 GTTAAAACCTCAAG.1 GTTAAAACGTAAAG.1
## 8 10 CD16 Mono 6
## GTTAAAACTAGCGT.1 GTTAAATGACTGTG.1 GTTAAATGATGTGC.1 GTTAAATGCGCCTT.1
## 12 9 3 5
## GTTAAATGCTTGAG.1 GTTAAATGGGTTCA.1 GTTAAATGGTATCG.1 GTTAAATGTATGGC.1
## 0 6 2 2
## GTTAAATGTGGTGT.1 GTTAACCTCATTCT.1 GTTAACCTCGCAAT.1 GTTAACCTGTTTCT.1
## 5 0 6 0
## GTTACGGAACTGGT.1 GTTACGGATTGCGA.1 GTTACTACACACAC.1 GTTACTACGGACAG.1
## CD16 Mono 3 2 3
## GTTAGGTGACAGCT.1 GTTAGGTGAGAGGC.1 GTTAGGTGCCTGAA.1 GTTAGGTGGAGGAC.1
## 6 0 0 1
## GTTAGGTGGCCATA.1 GTTAGGTGGGTGAG.1 GTTAGTCTAGGTCT.1 GTTAGTCTGGTGAG.1
## 0 5 3 1
## GTTATAGATATCTC.1 GTTATAGATCAGTG.1 GTTATAGATGCTCC.1 GTTATAGATTATCC.1
## 3 7 1 0
## GTTATAGATTGCAG.1 GTTATCTGCACTAG.1 GTTATCTGCTCTTA.1 GTTATCTGTCATTC.1
## 0 6 2 9
## GTTATGCTTCAAGC.1 GTTATGCTTCGCAA.1 GTTCAACTACGCTA.1 GTTCAACTACTGTG.1
## 2 3 1 2
## GTTCAACTAGATCC.1 GTTCAACTCACCAA.1 GTTCAACTGACAAA.1 GTTCAACTTGCAGT.1
## 1 0 10 5
## GTTCAACTTGCCAA.1 GTTCAGGAAGCTCA.1 GTTCAGGAGCTTCC.1 GTTCAGGAGTGCTA.1
## 7 10 5 5
## GTTCATACACACCA.1 GTTCATACACACGT.1 GTTCATACAGCTAC.1 GTTCATACCAGCTA.1
## 0 1 6 0
## GTTCATACCCCGTT.1 GTTCATACGTGTTG.1 GTTGACGAATCGAC.1 GTTGACGAGACTAC.1
## 3 2 7 0
## GTTGACGAGTCGTA.1 GTTGACGATTATCC.1 GTTGACGATTTCGT.1 GTTGAGTGAACAGA.1
## 2 2 1 5
## GTTGAGTGATTCCT.1 GTTGAGTGCAGAAA.1 GTTGAGTGTCAGTG.1 GTTGAGTGTGAGAA.1
## 0 0 2 3
## GTTGAGTGTGAGGG.1 GTTGAGTGTGGAGG.1 GTTGAGTGTTCATC.1 GTTGATCTACTTTC.1
## 0 3 0 0
## GTTGATCTAGCTCA.1 GTTGATCTCACCAA.1 GTTGGATGACAGCT.1 GTTGGATGCGCAAT.1
## CD16 Mono 7 6 CD16 Mono
## GTTGGATGTCACGA.1 GTTGGATGTCAGAC.1 GTTGGATGTGCTTT.1 GTTGTACTAAGTGA.1
## 1 2 0 2
## GTTGTACTCACTGA.1 GTTTAAGACACTAG.1 GTTTAAGAGAATGA.1 GTTTAAGAGCGAGA.1
## 1 CD16 Mono CD16 Mono 5
## GTTTAAGAGGAAGC.1 GTTTAAGAGTCAAC.1 GTTTAAGATGCTTT.1 TAAACAACAAAAGC.1
## 10 0 1 7
## TAAACAACACCAGT.1 TAAACAACCCATGA.1 TAAACAACCGAGTT.1 TAAACAACTCTCGC.1
## 5 0 0 3
## TAAAGACTCGCATA.1 TAAAGACTCTGTTT.1 TAAAGACTGGACAG.1 TAAAGACTGGGCAA.1
## 1 2 0 3
## TAAAGACTTTTGGG.1 TAAAGTTGAGTCGT.1 TAAAGTTGAGTTCG.1 TAAAGTTGATTGGC.1
## 2 1 0 0
## TAAAGTTGTCAGGT.1 TAAAGTTGTCCGTC.1 TAAAGTTGTCGACA.1 TAAATCGAAACTGC.1
## 1 1 0 1
## TAAATCGAACCATG.1 TAAATCGAACCTGA.1 TAAATCGACCATAG.1 TAAATCGACTAAGC.1
## 2 2 0 0
## TAAATCGATACTGG.1 TAAATCGATCCCAC.1 TAAATCGATGCCTC.1 TAAATGTGAGGAGC.1
## 3 0 1 2
## TAAATGTGCTCAGA.1 TAAATGTGCTTAGG.1 TAAATGTGTCCTGC.1 TAACAATGAGGTTC.1
## 7 0 CD16 Mono 1
## TAACAATGCCTCCA.1 TAACAATGTAGTCG.1 TAACAATGTGGGAG.1 TAACACCTAAGATG.1
## 1 0 1 0
## TAACACCTAGCAAA.1 TAACACCTGTCATG.1 TAACACCTTTGTGG.1 TAACATGACTCGAA.1
## 0 5 3 2
## TAACATGAGTCTAG.1 TAACATGATGCTTT.1 TAACCGGAATTCCT.1 TAACCGGACATGGT.1
## 1 CD16 Mono 0 10
## TAACCGGACCGTAA.1 TAACCGGAGAGATA.1 TAACCGGAGAGGTG.1 TAACCGGAGGTTCA.1
## 0 7 0 1
## TAACCGGATATCTC.1 TAACCGGATGAACC.1 TAACCGGATGACAC.1 TAACCGGATGTCCC.1
## 1 7 10 0
## TAACGTCTACCGAT.1 TAACGTCTCCTCAC.1 TAACGTCTCGCAAT.1 TAACTAGAAAAAGC.1
## 0 2 3 6
## TAACTAGAGAGCTT.1 TAACTAGAGCCTTC.1 TAACTAGATCCTGC.1 TAACTAGATCGCCT.1
## 0 2 CD16 Mono 9
## TAACTAGATTAGGC.1 TAACTAGATTGCGA.1 TAACTCACACGCAT.1 TAACTCACAGTAGA.1
## 2 1 9 5
## TAACTCACCATTTC.1 TAACTCACTACAGC.1 TAACTCACTTCCCG.1 TAAGAACTCTTAGG.1
## 0 CD16 Mono 0 2
## TAAGAACTTCTCAT.1 TAAGAGGAATTGGC.1 TAAGAGGACCCTAC.1 TAAGAGGACCTCGT.1
## 5 1 1 1
## TAAGAGGAGTCGTA.1 TAAGAGGATGATGC.1 TAAGAGGATGCTAG.1 TAAGAGGATTGTGG.1
## 0 0 7 9
## TAAGAGGATTTGTC.1 TAAGATACCCCTTG.1 TAAGATACCCTAAG.1 TAAGATACGAAACA.1
## 0 0 8 11
## TAAGATACGAGCAG.1 TAAGATACTCACCC.1 TAAGATACTTGTCT.1 TAAGATTGGCGATT.1
## CD16 Mono 3 3 0
## TAAGATTGGTGAGG.1 TAAGATTGTCTGGA.1 TAAGATTGTGGTTG.1 TAAGATTGTGTCGA.1
## 0 5 0 CD16 Mono
## TAAGCGTGATTGGC.1 TAAGCGTGCCTACC.1 TAAGCGTGCTGTTT.1 TAAGCGTGGTCACA.1
## CD16 Mono 2 10 10
## TAAGCTCTACTACG.1 TAAGCTCTCCTAAG.1 TAAGCTCTGCTAAC.1 TAAGGCTGAACTGC.1
## 1 3 5 12
## TAAGGCTGACCTGA.1 TAAGGCTGAGCATC.1 TAAGGCTGATGACC.1 TAAGGCTGTAGCCA.1
## 0 2 1 1
## TAAGGGCTACCTGA.1 TAAGGGCTCATTGG.1 TAAGGGCTCTTCCG.1 TAAGGGCTGGTTAC.1
## 0 0 0 1
## TAAGGGCTTAAGGA.1 TAAGTAACGGAGCA.1 TAAGTAACTCCAAG.1 TAAGTAACTGCTGA.1
## 0 3 9 1
## TAAGTCCTCGAGTT.1 TAAGTCCTGTATGC.1 TAATCCACACAGCT.1 TAATCCACATGTGC.1
## 0 2 1 0
## TAATCCACCGTGAT.1 TAATCCACCTCTAT.1 TAATCCACGGTCTA.1 TAATCGCTACCATG.1
## 1 0 6 5
## TAATCGCTCGGGAA.1 TAATCGCTCTACCC.1 TAATCGCTGAGCTT.1 TAATCGCTGCGTTA.1
## 0 0 3 0
## TAATCGCTTGGCAT.1 TAATGAACCAGTTG.1 TAATGAACCCTTAT.1 TAATGAACGGTCTA.1
## 6 0 7 0
## TAATGAACTCTAGG.1 TAATGATGATCGTG.1 TAATGATGGCTGAT.1 TAATGATGGGTGAG.1
## 0 0 0 5
## TAATGCCTAGCTAC.1 TAATGCCTAGTCGT.1 TAATGCCTCAGAAA.1 TAATGCCTCATGGT.1
## 6 CD16 Mono 1 9
## TAATGCCTCTGGAT.1 TAATGCCTGACGAG.1 TAATGCCTGCAGAG.1 TAATGTGAACGTAC.1
## CD16 Mono 0 0 CD16 Mono
## TAATGTGACCCTCA.1 TAATGTGACCGTAA.1 TAATGTGAGCTTAG.1 TAATGTGAGGATCT.1
## 2 0 2 5
## TAATGTGATATTCC.1 TAATGTGATGACAC.1 TAATGTGATGAGCT.1 TACAAATGCGAACT.1
## 0 1 0 5
## TACAAATGGTGCAT.1 TACAAATGTCAGTG.1 TACAAATGTGCTGA.1 TACAATGACTCAAG.1
## 1 1 8 0
## TACACACTAACAGA.1 TACACACTACCGAT.1 TACACACTATGTCG.1 TACACACTGGTTAC.1
## 0 2 2 0
## TACACACTTAACGC.1 TACACACTTGCTTT.1 TACACACTTTGCTT.1 TACATAGATGGTGT.1
## 0 0 1 1
## TACATCACACACTG.1 TACATCACACGGGA.1 TACATCACCTGTAG.1 TACATCACCTTCGC.1
## 1 0 CD16 Mono CD16 Mono
## TACATCACGTTCAG.1 TACATCACTCTGGA.1 TACCATTGCGTTAG.1 TACCATTGCTTATC.1
## 0 1 6 2
## TACCATTGGCTACA.1 TACCATTGTCGACA.1 TACCATTGTGCGTA.1 TACCATTGTGCTCC.1
## 0 0 0 1
## TACCATTGTTATCC.1 TACCATTGTTGGCA.1 TACCGAGAACCCAA.1 TACCGAGACCTCAC.1
## 0 1 7 2
## TACCGAGATGTGAC.1 TACCGAGATTCTCA.1 TACCGCTGACAGCT.1 TACCGCTGGATAAG.1
## CD16 Mono 2 3 1
## TACCGCTGGGTCAT.1 TACCGCTGGTCGAT.1 TACCGCTGGTTGGT.1 TACCGCTGTCCCGT.1
## 7 CD16 Mono 1 9
## TACCGCTGTGAGCT.1 TACCGGCTAACGTC.1 TACCGGCTCCATGA.1 TACCGGCTCTCGCT.1
## 1 0 0 1
## TACCGGCTTAACGC.1 TACGACGAAACCGT.1 TACGACGAAACGGG.1 TACGAGACCACCAA.1
## 6 2 CD16 Mono 0
## TACGAGACCATACG.1 TACGAGACTCCAAG.1 TACGAGACTGGCAT.1 TACGAGACTGGTGT.1
## 2 0 0 2
## TACGAGTGACTAGC.1 TACGAGTGAGTGCT.1 TACGAGTGCGCCTT.1 TACGAGTGCTACGA.1
## 2 12 0 0
## TACGAGTGCTCTCG.1 TACGAGTGTTATCC.1 TACGATCTAAGTGA.1 TACGATCTATAAGG.1
## 1 CD16 Mono 2 0
## TACGATCTCCAGTA.1 TACGATCTCGAGAG.1 TACGATCTCTATGG.1 TACGATCTGATAAG.1
## 0 0 2 CD16 Mono
## TACGCAGAAGGTCT.1 TACGCAGAATGTGC.1 TACGCAGACTCATT.1 TACGCAGACTTGTT.1
## 0 10 1 1
## TACGCAGATGTCAG.1 TACGCCACAAGGGC.1 TACGCCACACGACT.1 TACGCCACGCGGAA.1
## 0 3 0 0
## TACGCCACTGGCAT.1 TACGCCACTTCGTT.1 TACGCGCTACTCTT.1 TACGCGCTCTCCAC.1
## 0 1 2 9
## TACGCGCTGTTAGC.1 TACGCGCTTCATTC.1 TACGCGCTTGCAAC.1 TACGGAACCGTGAT.1
## 0 3 1 2
## TACGGAACGTGTCA.1 TACGGCCTTCCAGA.1 TACGTACTAGCGTT.1 TACGTACTATTTCC.1
## 1 0 0 5
## TACGTACTCACTAG.1 TACGTTACCGAATC.1 TACGTTACTGTAGC.1 TACTAAGAAACGAA.1
## 0 0 CD16 Mono 3
## TACTAAGAATCGTG.1 TACTAAGAGAGACG.1 TACTAAGATACGAC.1 TACTACACAAGGCG.1
## 1 0 0 0
## TACTACACACCCTC.1 TACTACACCGATAC.1 TACTACACTACTCT.1 TACTACACTCACGA.1
## 7 0 5 1
## TACTACACTGAACC.1 TACTACACTTCTTG.1 TACTACTGACTGTG.1 TACTACTGCGAATC.1
## 1 0 CD16 Mono 0
## TACTACTGCGTGAT.1 TACTACTGTCAGGT.1 TACTACTGTGACAC.1 TACTCAACCTAGAC.1
## 7 1 CD16 Mono 2
## TACTCAACCTAGTG.1 TACTCCCTCACTAG.1 TACTCCCTGAAAGT.1 TACTCCCTTGGGAG.1
## 2 7 5 0
## TACTCTGACCCGTT.1 TACTCTGAGAACTC.1 TACTCTGAGAATCC.1 TACTCTGATCTTTG.1
## 5 9 1 1
## TACTGGGAACTGGT.1 TACTGGGAGACGTT.1 TACTGGGAGCTACA.1 TACTGGGATTGAGC.1
## 2 1 6 8
## TACTGGGATTTCGT.1 TACTGTTGCCCTTG.1 TACTGTTGCGCTAA.1 TACTGTTGCTATGG.1
## 2 0 CD16 Mono 6
## TACTGTTGCTGAGT.1 TACTGTTGCTGCTC.1 TACTGTTGGTAAAG.1 TACTGTTGTCCGAA.1
## CD16 Mono 1 3 0
## TACTGTTGTTTGTC.1 TACTTGACAACCGT.1 TACTTGACATGCTG.1 TACTTGACCGCTAA.1
## 3 0 0 10
## TACTTGACCTGACA.1 TACTTGACTGAGGG.1 TACTTGACTTCCAT.1 TACTTTCTAACGGG.1
## 0 3 0 5
## TACTTTCTAACTGC.1 TACTTTCTCATTTC.1 TACTTTCTGCTATG.1 TAGAAACTACCATG.1
## 2 0 5 0
## TAGAAACTACTTTC.1 TAGAAACTATCGAC.1 TAGAAACTGTAAAG.1 TAGAAACTGTCTGA.1
## 7 0 2 9
## TAGAATACAAGGCG.1 TAGAATACATCGAC.1 TAGAATACCATTTC.1 TAGAATACCCGATA.1
## CD16 Mono 1 2 8
## TAGAATACCGTTGA.1 TAGAATACGTACGT.1 TAGAATACTACAGC.1 TAGAATTGAGATGA.1
## 1 0 0 CD16 Mono
## TAGAATTGATCGAC.1 TAGAATTGCGAGTT.1 TAGAATTGCTCATT.1 TAGAATTGGTAAAG.1
## 0 3 6 CD16 Mono
## TAGAATTGGTCATG.1 TAGAATTGTACGAC.1 TAGAATTGTCTCGC.1 TAGAATTGTGGTGT.1
## 3 1 3 0
## TAGAATTGTGTTCT.1 TAGACGTGATAAGG.1 TAGACGTGATCGTG.1 TAGACGTGTATGGC.1
## 0 2 3 9
## TAGAGAGAACGCAT.1 TAGAGAGAATCACG.1 TAGAGAGACTGGTA.1 TAGAGAGAGTACCA.1
## 2 0 0 0
## TAGAGCACATTGGC.1 TAGAGCACCGAATC.1 TAGAGCACGAGCAG.1 TAGAGCACGCGAGA.1
## 0 6 3 0
## TAGAGCACGGAGGT.1 TAGAGCACGGGCAA.1 TAGAGCACGGTGTT.1 TAGAGCACTCCAGA.1
## 1 13 0 0
## TAGATCCTCATACG.1 TAGATCCTCCGCTT.1 TAGATCCTCGTTGA.1 TAGATCCTTCTCTA.1
## 1 0 2 0
## TAGATTGAACCTCC.1 TAGATTGACGCTAA.1 TAGATTGACTATTC.1 TAGATTGACTCCCA.1
## 0 5 1 3
## TAGATTGAGCGTAT.1 TAGCATCTTCGCCT.1 TAGCCCACAAGCCT.1 TAGCCCACGTTGTG.1
## 1 3 0 0
## TAGCCCTGGTAAAG.1 TAGCCGCTAGGTTC.1 TAGCCGCTGAAGGC.1 TAGCCGCTGCGAAG.1
## 1 2 0 9
## TAGCGATGGGACTT.1 TAGCGATGTTGTGG.1 TAGCTACTAGCGTT.1 TAGCTACTATCGTG.1
## 2 9 2 0
## TAGCTACTCCAATG.1 TAGCTACTCTACCC.1 TAGCTACTGGTGTT.1 TAGGACTGAAGAAC.1
## CD16 Mono 1 CD16 Mono CD16 Mono
## TAGGACTGCATCAG.1 TAGGACTGGCTCCT.1 TAGGACTGTGAGCT.1 TAGGACTGTTCAGG.1
## 0 2 0 0
## TAGGAGCTACCTCC.1 TAGGAGCTAGAGTA.1 TAGGAGCTGCGGAA.1 TAGGAGCTTCATTC.1
## 0 0 5 0
## TAGGCAACATTTCC.1 TAGGCAACCGGGAA.1 TAGGCAACGCTTAG.1 TAGGCAACGGACAG.1
## 3 5 0 CD16 Mono
## TAGGCAACGTCTGA.1 TAGGCATGAAGCCT.1 TAGGCATGACGGTT.1 TAGGCATGGGGAGT.1
## 1 1 7 2
## TAGGCATGGGGATG.1 TAGGCATGTCCTGC.1 TAGGCTGACACTCC.1 TAGGCTGAGCCATA.1
## 0 0 5 0
## TAGGGACTACCCAA.1 TAGGGACTAGTGTC.1 TAGGGACTATTCTC.1 TAGGGACTCACAAC.1
## 2 0 0 0
## TAGGGACTCTAAGC.1 TAGGGACTTTCACT.1 TAGGGACTTTGCGA.1 TAGGTCGAACGTGT.1
## 1 2 0 0
## TAGGTCGACCAAGT.1 TAGGTCGACCTATT.1 TAGGTCGACTACTT.1 TAGGTCGACTGTGA.1
## 1 0 10 1
## TAGGTCGAGGCAAG.1 TAGGTCGATCTGGA.1 TAGGTGACAGGAGC.1 TAGGTGACCGACTA.1
## 5 0 0 3
## TAGGTGACCTCGAA.1 TAGGTGACTGCTGA.1 TAGGTGTGACCCTC.1 TAGGTGTGCAGATC.1
## 1 1 0 0
## TAGGTGTGGAGGAC.1 TAGGTGTGGCGGAA.1 TAGGTGTGTCCCAC.1 TAGGTTCTGAGGAC.1
## 0 0 5 5
## TAGGTTCTGAGGTG.1 TAGGTTCTGGAGCA.1 TAGGTTCTTCGTTT.1 TAGGTTCTTCTACT.1
## 2 0 1 2
## TAGGTTCTTCTGGA.1 TAGGTTCTTGAGGG.1 TAGGTTCTTGTCAG.1 TAGTAAACAGAACA.1
## 8 7 6 0
## TAGTAAACAGAGTA.1 TAGTAAACCCCTAC.1 TAGTAAACTAACCG.1 TAGTAATGAAAAGC.1
## 1 1 CD16 Mono 0
## TAGTAATGAACAGA.1 TAGTAATGCGTCTC.1 TAGTAATGTTTCAC.1 TAGTACCTAAGCCT.1
## 5 CD16 Mono 1 0
## TAGTACCTCCTCCA.1 TAGTACCTCTAGCA.1 TAGTATGAAGCTAC.1 TAGTATGACCGCTT.1
## 1 CD16 Mono 0 2
## TAGTATGACTACGA.1 TAGTCACTCATTCT.1 TAGTCACTCTAAGC.1 TAGTCACTGGGACA.1
## 1 0 2 2
## TAGTCACTTGACTG.1 TAGTCGGAAGTCGT.1 TAGTCGGACAGAGG.1 TAGTCGGATACTGG.1
## 2 2 0 CD16 Mono
## TAGTCGGATCCTAT.1 TAGTCGGATGATGC.1 TAGTCTTGGAAAGT.1 TAGTCTTGGGGATG.1
## 1 1 CD16 Mono 8
## TAGTCTTGGTTGAC.1 TAGTCTTGTAGCCA.1 TAGTCTTGTCCCGT.1 TAGTGGTGAAAAGC.1
## 7 0 3 10
## TAGTGGTGAGTCTG.1 TAGTGGTGAGTGTC.1 TAGTGGTGCACTCC.1 TAGTGGTGCTGGAT.1
## 10 1 0 10
## TAGTGGTGGAATCC.1 TAGTGGTGGGACAG.1 TAGTGGTGGGGTGA.1 TAGTTAGAAAACAG.1
## 2 1 1 1
## TAGTTAGAGGACGA.1 TAGTTAGAGTCAAC.1 TAGTTCACAACGTC.1 TAGTTCACAAGGTA.1
## 8 7 2 0
## TAGTTCACCTGACA.1 TAGTTCACGTTGAC.1 TAGTTCACTCAGTG.1 TAGTTCACTGTCGA.1
## 0 0 7 8
## TAGTTGCTCTACTT.1 TAGTTGCTTATCGG.1 TAGTTGCTTCGCCT.1 TAGTTGCTTGCCCT.1
## 6 2 2 0
## TATAAGACGCTGAT.1 TATAAGTGAGCATC.1 TATAAGTGTTACTC.1 TATACAGACTGTAG.1
## 0 1 0 CD16 Mono
## TATACAGAGACGTT.1 TATACAGAGTGTCA.1 TATACAGATAGAGA.1 TATACAGATTCCAT.1
## 0 1 2 0
## TATACCACAAAACG.1 TATACCACCTGTGA.1 TATACCACGCAAGG.1 TATACCACTTATCC.1
## 0 1 2 2
## TATACGCTAGGGTG.1 TATACGCTATGTGC.1 TATACGCTGTCATG.1 TATACGCTTCGCCT.1
## 6 1 9 5
## TATACGCTTGCCAA.1 TATAGATGCTTCGC.1 TATAGATGGCTGAT.1 TATAGATGTGCAAC.1
## 5 2 0 0
## TATAGCCTATCAGC.1 TATAGCCTCTCGCT.1 TATAGCCTGTAAAG.1 TATAGCCTTCTTTG.1
## 1 0 0 6
## TATAGCCTTGCTTT.1 TATAGCCTTTCTTG.1 TATAGCCTTTGACG.1 TATCAAGACGTAGT.1
## CD16 Mono 1 0 7
## TATCAAGATCTCTA.1 TATCAAGATTCTAC.1 TATCACTGACCTTT.1 TATCACTGCACTCC.1
## 1 0 1 CD16 Mono
## TATCACTGCCTCCA.1 TATCACTGGTCGTA.1 TATCACTGTAACCG.1 TATCAGCTAGTAGA.1
## 2 1 1 3
## TATCAGCTCCAACA.1 TATCAGCTCCTGAA.1 TATCAGCTTGAACC.1 TATCAGCTTTATCC.1
## 3 1 1 CD16 Mono
## TATCAGCTTTTACC.1 TATCCAACCTCTAT.1 TATCCAACCTTTAC.1 TATCCAACTTTGTC.1
## 1 2 0 3
## TATCCTGAAGTGCT.1 TATCCTGACCCAAA.1 TATCCTGAGGATTC.1 TATCCTGATGACAC.1
## 1 3 1 3
## TATCCTGATGCCTC.1 TATCGACTAAGATG.1 TATCGACTACGACT.1 TATCGACTACTACG.1
## 7 1 2 0
## TATCGACTAGCAAA.1 TATCGACTCACTCC.1 TATCGACTCGAGAG.1 TATCGACTTACGAC.1
## 6 3 1 0
## TATCGACTTGCACA.1 TATCGACTTGGTGT.1 TATCGTACTATCGG.1 TATCGTACTTGCGA.1
## 5 0 0 CD16 Mono
## TATCTCGAACAGCT.1 TATCTCGAGTAAAG.1 TATCTCGATCTATC.1 TATCTGACAAAAGC.1
## 1 CD16 Mono 0 0
## TATCTGACTGTGAC.1 TATCTTCTAAGTAG.1 TATCTTCTAGAACA.1 TATCTTCTATCGAC.1
## 2 0 1 9
## TATCTTCTCTCCCA.1 TATCTTCTGGGAGT.1 TATCTTCTTCTACT.1 TATCTTCTTTCGGA.1
## 1 1 0 2
## TATGAATGATTCTC.1 TATGAATGCTTCGC.1 TATGAATGGCAAGG.1 TATGAATGGTATCG.1
## 5 1 1 0
## TATGAATGTCTTAC.1 TATGAATGTTTCGT.1 TATGCGGAAGTCAC.1 TATGCGGAATTCGG.1
## 5 1 1 0
## TATGCGGACGTCTC.1 TATGCGGACTATTC.1 TATGGGACACCCAA.1 TATGGGACATCGTG.1
## 6 0 8 9
## TATGGGACGGAAGC.1 TATGGGACGTTGCA.1 TATGGGACTACTCT.1 TATGGGTGCAGGAG.1
## 6 6 1 5
## TATGGGTGGCCATA.1 TATGGGTGGTAGCT.1 TATGGTCTACACCA.1 TATGGTCTCCGAAT.1
## 3 1 9 0
## TATGGTCTTGCATG.1 TATGTCACCAACCA.1 TATGTCACCTCATT.1 TATGTCACCTGACA.1
## 1 12 9 0
## TATGTCACTATCTC.1 TATGTCACTCGTAG.1 TATGTCTGCTGCAA.1 TATGTCTGGAACCT.1
## 1 0 0 0
## TATGTCTGGTGAGG.1 TATGTCTGTAGAGA.1 TATGTCTGTGATGC.1 TATGTGCTATGGTC.1
## 12 0 1 0
## TATGTGCTCTCCAC.1 TATGTGCTCTTGAG.1 TATGTGCTTCAGTG.1 TATTGCTGAATCGC.1
## 0 0 2 2
## TATTGCTGAGAGAT.1 TATTGCTGCAACTG.1 TATTGCTGCGCTAA.1 TATTGCTGTATCTC.1
## 2 1 3 1
## TATTGCTGTATGGC.1 TATTGCTGTGGTGT.1 TATTTCCTAACCGT.1 TATTTCCTAAGTGA.1
## 0 2 0 CD16 Mono
## TATTTCCTACGCTA.1 TATTTCCTAGGGTG.1 TATTTCCTCCTAAG.1 TATTTCCTCGGAGA.1
## 0 1 1 0
## TATTTCCTGTATGC.1 TCAACACTAGCGTT.1 TCAACACTATCGAC.1 TCAACACTGGCAAG.1
## 1 2 CD16 Mono 1
## TCAACACTTGGTAC.1 TCAAGGACCCGTTC.1 TCAAGGACCTTCCG.1 TCAAGGACGGAGCA.1
## 0 0 2 CD16 Mono
## TCAAGGTGAGATGA.1 TCAAGGTGCAATCG.1 TCAAGGTGCTCAAG.1 TCAAGGTGTAGAAG.1
## 2 1 3 3
## TCAAGGTGTCTCGC.1 TCAAGGTGTCTTCA.1 TCAAGTCTACCATG.1 TCAAGTCTCTCATT.1
## 1 2 3 10
## TCAAGTCTCTTATC.1 TCAAGTCTGAAAGT.1 TCAAGTCTGTCATG.1 TCAAGTCTGTTAGC.1
## 5 1 6 0
## TCAAGTCTTACTTC.1 TCAAGTCTTAGCCA.1 TCAAGTCTTCTAGG.1 TCAAGTCTTGTCGA.1
## 2 2 1 2
## TCAATAGAAGCTAC.1 TCAATAGAGCGATT.1 TCAATAGAGTAGGG.1 TCAATAGATTTGCT.1
## 0 0 0 2
## TCAATCACACGGGA.1 TCAATCACCTTGCC.1 TCAATCACGGAGGT.1 TCAATCACGGGATG.1
## 0 6 1 9
## TCAATCACTTGAGC.1 TCACAACTACCTGA.1 TCACAACTGGTGGA.1 TCACAACTGGTTTG.1
## 5 6 0 0
## TCACAACTTGCATG.1 TCACAACTTTTCTG.1 TCACATACAACTGC.1 TCACATACCTTGCC.1
## 1 5 0 0
## TCACATACGGTCAT.1 TCACATACTTTCAC.1 TCACCCGAACTGGT.1 TCACCCGAACTTTC.1
## 2 0 0 0
## TCACCCGAATTCGG.1 TCACCCGATCCTCG.1 TCACCGTGAACCAC.1 TCACCGTGAAGGTA.1
## 3 8 0 0
## TCACCGTGCTGAGT.1 TCACCGTGGCTTCC.1 TCACCGTGGGGCAA.1 TCACCGTGTAAGCC.1
## 6 0 7 2
## TCACCGTGTGATGC.1 TCACCGTGTTCAGG.1 TCACCTCTAGGTTC.1 TCACCTCTCACTTT.1
## CD16 Mono 5 0 1
## TCACCTCTGAATGA.1 TCACCTCTGGACGA.1 TCACGAGAATTCGG.1 TCACGAGACCCGTT.1
## 5 5 0 2
## TCACGAGAGCGATT.1 TCACGAGATCTACT.1 TCACGAGATGTCCC.1 TCACTATGATCACG.1
## 1 0 2 2
## TCACTATGCACTAG.1 TCACTATGCGACAT.1 TCACTATGCTTCTA.1 TCACTATGTGACTG.1
## 6 0 0 3
## TCACTATGTTCATC.1 TCACTATGTTGAGC.1 TCAGACGAAACCAC.1 TCAGACGAGGTCAT.1
## 5 8 1 0
## TCAGAGACAAGCCT.1 TCAGAGACCTCTAT.1 TCAGAGACCTTGGA.1 TCAGAGACTCTGGA.1
## 0 7 0 1
## TCAGAGACTTTCGT.1 TCAGCAGAAACCGT.1 TCAGCAGAACGTGT.1 TCAGCAGAAGAACA.1
## 0 6 3 0
## TCAGCAGATAAAGG.1 TCAGCAGATTTGGG.1 TCAGCGCTAAGGTA.1 TCAGCGCTACACTG.1
## 5 5 1 0
## TCAGCGCTCCTTAT.1 TCAGCGCTGGTCAT.1 TCAGCGCTTGGAGG.1 TCAGGATGAGCACT.1
## 5 0 2 1
## TCAGGATGCTCAAG.1 TCAGGATGGCATCA.1 TCAGGATGGCGAAG.1 TCAGGATGTAAGCC.1
## 0 1 1 0
## TCAGGATGTCCTAT.1 TCAGGATGTGCATG.1 TCAGGATGTGGTCA.1 TCAGGATGTTGCTT.1
## CD16 Mono 0 2 0
## TCAGTACTAAGAAC.1 TCAGTACTACTGTG.1 TCAGTACTCCACCT.1 TCAGTACTCCCTTG.1
## 0 CD16 Mono 2 2
## TCAGTACTGCTGTA.1 TCAGTACTTGTTTC.1 TCAGTGGAATCGGT.1 TCAGTGGACAATCG.1
## 3 3 0 12
## TCAGTGGAGGAGGT.1 TCAGTTACCTCCCA.1 TCAGTTACGAGGGT.1 TCATCAACCGTTGA.1
## 7 2 0 1
## TCATCAACGTTCTT.1 TCATCAACTATGCG.1 TCATCAACTCACCC.1 TCATCATGCACTCC.1
## CD16 Mono 0 0 1
## TCATCATGCAGCTA.1 TCATCCCTAACGGG.1 TCATCCCTACACGT.1 TCATCCCTAGCGGA.1
## 8 0 3 0
## TCATCCCTCCCACT.1 TCATGTACAAAAGC.1 TCATGTACATCGTG.1 TCATGTACTGACAC.1
## 0 0 1 1
## TCATTCGAATCACG.1 TCATTCGAGATACC.1 TCATTCGATGCAAC.1 TCATTGACACCATG.1
## 0 0 5 2
## TCATTGACACCCTC.1 TCATTGACACGCTA.1 TCATTGACCTGATG.1 TCATTGACTGCCTC.1
## 3 0 3 CD16 Mono
## TCCACGTGCGTGTA.1 TCCACGTGCTTACT.1 TCCACGTGTCGTTT.1 TCCACGTGTGCAGT.1
## 0 3 0 2
## TCCACGTGTGTGGT.1 TCCACTCTAAAGCA.1 TCCACTCTGGGTGA.1 TCCAGAGAACTACG.1
## 0 0 2 1
## TCCAGAGAATAAGG.1 TCCAGAGATAGAGA.1 TCCAGAGATCTCGC.1 TCCATAACCCTTCG.1
## 0 1 9 2
## TCCATAACGGAAAT.1 TCCATAACGTATGC.1 TCCATCCTAGCCTA.1 TCCATCCTGGAACG.1
## CD16 Mono 0 0 0
## TCCATCCTTCGCAA.1 TCCCACGACTGGTA.1 TCCCACGATCCTAT.1 TCCCAGACAGCCAT.1
## CD16 Mono 1 1 0
## TCCCAGACCAAAGA.1 TCCCAGACTTCTTG.1 TCCCAGACTTGTCT.1 TCCCATCTCGTACA.1
## 8 8 1 0
## TCCCATCTGCTACA.1 TCCCATCTGGAAAT.1 TCCCATCTTGAGGG.1 TCCCGAACACGCAT.1
## 0 CD16 Mono 6 0
## TCCCGAACAGTTCG.1 TCCCGAACCAGATC.1 TCCCGAACGCCAAT.1 TCCCGAACTCCTCG.1
## 0 2 1 0
## TCCCGATGACGTTG.1 TCCCGATGAGCATC.1 TCCCGATGCTACCC.1 TCCCGATGGTTAGC.1
## 6 6 0 CD16 Mono
## TCCCTACTAACCTG.1 TCCCTACTACTGTG.1 TCCCTACTAGATGA.1 TCCCTACTCAACCA.1
## 8 6 6 5
## TCCCTACTCCTTAT.1 TCCCTACTCTGGTA.1 TCCCTACTGATGAA.1 TCCCTACTTGAGAA.1
## 0 1 1 2
## TCCCTACTTGCTCC.1 TCCGAAGAACCTGA.1 TCCGAAGATACTTC.1 TCCGAAGATATGCG.1
## 6 CD16 Mono 0 5
## TCCGAGCTAGATGA.1 TCCTAAACAAGTGA.1 TCCTAAACCGCATA.1 TCCTAAACGCATAC.1
## 1 6 0 CD16 Mono
## TCCTAATGAGCACT.1 TCCTAATGCTGCAA.1 TCCTAATGCTTGTT.1 TCCTAATGGGTAAA.1
## 2 0 5 1
## TCCTAATGTCTGGA.1 TCCTAATGTGTGGT.1 TCCTAATGTTCATC.1 TCCTACCTACAGCT.1
## 1 1 CD16 Mono 1
## TCCTACCTCTCAGA.1 TCCTACCTTGAGGG.1 TCCTATGAAGCCTA.1 TCCTATGAAGCTAC.1
## 0 1 8 0
## TCCTATGATAAAGG.1 TCCTATGATATCTC.1 TCGAATCTCCTCAC.1 TCGAATCTCCTTCG.1
## 3 0 5 0
## TCGAATCTCTTCGC.1 TCGAATCTGTACGT.1 TCGAATCTTTCATC.1 TCGACCTGACCTGA.1
## 0 2 0 3
## TCGACCTGTCATTC.1 TCGACCTGTTATCC.1 TCGACGCTCAGCTA.1 TCGACGCTGAGCTT.1
## 0 6 1 3
## TCGACGCTGGTTCA.1 TCGACGCTTAGAGA.1 TCGAGAACGGTAAA.1 TCGAGAACTCTCCG.1
## 0 1 2 0
## TCGAGAACTGCAAC.1 TCGAGAACTGCTTT.1 TCGAGCCTCCTCGT.1 TCGAGCCTCCTTAT.1
## 0 1 1 0
## TCGAGCCTGACGGA.1 TCGATACTAGAACA.1 TCGATACTCACAAC.1 TCGATTTGACGGAG.1
## 0 7 0 1
## TCGATTTGGATACC.1 TCGATTTGGGTGGA.1 TCGATTTGGTCAAC.1 TCGATTTGTGACAC.1
## 2 1 1 0
## TCGATTTGTGCCTC.1 TCGATTTGTGCTTT.1 TCGCAAGACAGAAA.1 TCGCAAGAGCGATT.1
## 5 2 1 12
## TCGCAAGATGAGCT.1 TCGCAAGATGCCAA.1 TCGCAAGATGCCTC.1 TCGCACACCCTTGC.1
## 0 0 2 0
## TCGCACACGGTTTG.1 TCGCACACTACTTC.1 TCGCACACTAGCCA.1 TCGCACACTGGAAA.1
## 6 0 1 5
## TCGCACACTGGTGT.1 TCGCACTGACTCAG.1 TCGCACTGATGGTC.1 TCGCACTGATTCCT.1
## 1 8 0 2
## TCGCACTGCTCGCT.1 TCGCACTGCTGATG.1 TCGCACTGGGTCTA.1 TCGCACTGTACAGC.1
## 0 0 1 0
## TCGCACTGTTAGGC.1 TCGCACTGTTGCAG.1 TCGCAGCTGCCATA.1 TCGCCATGAGCTAC.1
## 5 7 5 7
## TCGCCATGATGTCG.1 TCGCCATGCAACTG.1 TCGCCATGCATTGG.1 TCGCCATGCCGATA.1
## 2 13 0 7
## TCGCCATGCCTTAT.1 TCGCCATGCGGGAA.1 TCGCCATGCGTAGT.1 TCGCCATGCTGCAA.1
## 9 1 2 CD16 Mono
## TCGCCATGTATTCC.1 TCGGACCTCCTATT.1 TCGGACCTCTCAAG.1 TCGGACCTCTCATT.1
## 6 2 2 0
## TCGGCACTCCCACT.1 TCGGCACTGGTATC.1 TCGGCACTTGTCAG.1 TCGTAGGACGAGTT.1
## 0 2 10 1
## TCGTAGGACTGTTT.1 TCGTAGGATGCTCC.1 TCGTGAGAACCCTC.1 TCGTGAGAACGCTA.1
## 3 8 3 0
## TCGTGAGACCTATT.1 TCGTGAGAGGTGAG.1 TCGTTATGAAGATG.1 TCGTTATGAGAGAT.1
## 1 0 3 1
## TCGTTATGAGATCC.1 TCGTTATGCTGTCC.1 TCGTTATGGACACT.1 TCGTTATGGTCATG.1
## 0 0 5 3
## TCGTTATGTTCAGG.1 TCTAACACAAAAGC.1 TCTAACACATTTCC.1 TCTAACACGAATGA.1
## 3 0 0 0
## TCTAACACGCTAAC.1 TCTAACACTCTGGA.1 TCTAACACTGCAAC.1 TCTAACACTGGTTG.1
## 0 6 9 0
## TCTAACTGAAGGGC.1 TCTAACTGGCGAGA.1 TCTAAGCTCTCTAT.1 TCTAAGCTTGGAGG.1
## 0 2 0 CD16 Mono
## TCTACAACAACAGA.1 TCTACAACAACCAC.1 TCTACAACAGGCGA.1 TCTACAACCGATAC.1
## 7 0 1 0
## TCTAGACTCAAGCT.1 TCTAGACTCGTCTC.1 TCTAGACTTGGGAG.1 TCTAGACTTTGGTG.1
## CD16 Mono 1 CD16 Mono 9
## TCTAGTTGACCCAA.1 TCTAGTTGAGAACA.1 TCTAGTTGATTGGC.1 TCTAGTTGCCATGA.1
## 3 9 CD16 Mono 2
## TCTAGTTGGAAAGT.1 TCTAGTTGTCTTAC.1 TCTATGTGAGAACA.1 TCTATGTGCCGTAA.1
## 1 9 2 6
## TCTATGTGGATAAG.1 TCTATGTGGTGAGG.1 TCTATGTGTTCTCA.1 TCTCAAACAAGGGC.1
## 3 3 0 2
## TCTCAAACACCTCC.1 TCTCAAACCTTGAG.1 TCTCAAACTCCAAG.1 TCTCAAACTGGTCA.1
## 0 1 7 1
## TCTCCACTCAAAGA.1 TCTCCACTCCCTAC.1 TCTCCACTCTACCC.1 TCTCCACTGGTCTA.1
## 0 1 10 3
## TCTCCACTTTCTGT.1 TCTCTAGAACTTTC.1 TCTCTAGAGGAACG.1 TCTCTAGAGGAGCA.1
## 7 0 8 0
## TCTCTAGATGGGAG.1 TCTCTAGATTCCGC.1 TCTCTAGATTCGTT.1 TCTGATACCGTGAT.1
## 2 0 0 1
## TCTGATACGGAACG.1 TCTGATACTTACCT.1 TCTGATACTTGTCT.1 TCTTACGAAGAATG.1
## 0 2 8 0
## TCTTACGAGAAGGC.1 TCTTACGAGGTAGG.1 TCTTACGATCGCCT.1 TCTTCAGAACCTAG.1
## 0 3 3 1
## TCTTCAGAAGTAGA.1 TCTTCAGACGACTA.1 TCTTCAGAGTCCTC.1 TCTTGATGGACGAG.1
## 6 0 1 CD16 Mono
## TCTTGATGGCGATT.1 TCTTGATGGCTTAG.1 TCTTGATGTTCGCC.1 TGAAATTGCTCTAT.1
## 2 10 0 3
## TGAAATTGGTGCAT.1 TGAAATTGTCCAGA.1 TGAAATTGTCTAGG.1 TGAACCGATAGCCA.1
## 7 0 CD16 Mono 5
## TGAAGCACCTGTGA.1 TGAAGCACGTACCA.1 TGAAGCACTTACTC.1 TGAAGCTGCGAACT.1
## CD16 Mono 9 8 7
## TGAAGCTGGGCAAG.1 TGAAGCTGTATGCG.1 TGAATAACACCGAT.1 TGAATAACCTGGAT.1
## 0 1 11 1
## TGAATAACTCTAGG.1 TGAATAACTTGCGA.1 TGACACGAAAGTGA.1 TGACACGACATACG.1
## 1 CD16 Mono 0 3
## TGACACGACCACCT.1 TGACACGAGGATCT.1 TGACACGAGGTAAA.1 TGACACGAGTACCA.1
## 1 1 9 0
## TGACCAGAAAGGTA.1 TGACCAGAATCGAC.1 TGACCAGACCAATG.1 TGACCAGATCAGTG.1
## 5 5 3 0
## TGACCAGATGCACA.1 TGACCAGATTCTCA.1 TGACCGCTCTAGCA.1 TGACCGCTCTGGTA.1
## 0 1 2 1
## TGACCGCTTAAGGA.1 TGACGAACTGTCTT.1 TGACGATGACACGT.1 TGACGATGTCAAGC.1
## 6 3 3 7
## TGACGATGTCTGGA.1 TGACGCCTAGTTCG.1 TGACGCCTCACCAA.1 TGACGCCTCAGTCA.1
## 0 0 CD16 Mono 0
## TGACGCCTCGTGTA.1 TGACGCCTGCCCTT.1 TGACGCCTGCCTTC.1 TGACGCCTTCTGGA.1
## 3 6 CD16 Mono 7
## TGACGCCTTGTAGC.1 TGACTGGAAGGAGC.1 TGACTGGACACTTT.1 TGACTGGACTCTTA.1
## 0 1 0 0
## TGACTGGAGCCCTT.1 TGACTGGAGTCTAG.1 TGACTGGATAACCG.1 TGACTGGATCGATG.1
## 2 0 5 5
## TGACTTACAGAAGT.1 TGACTTACGGTGTT.1 TGACTTACTAAAGG.1 TGACTTACTGAACC.1
## 0 0 2 0
## TGACTTTGAGATGA.1 TGACTTTGCTGACA.1 TGACTTTGTGGCAT.1 TGACTTTGTTCATC.1
## 0 0 CD16 Mono 2
## TGAGACACAAAAGC.1 TGAGACACGCGTAT.1 TGAGACACGCTTAG.1 TGAGACACGGGACA.1
## 3 0 7 5
## TGAGACACTCTTAC.1 TGAGACACTTTGTC.1 TGAGCAACAGAGAT.1 TGAGCAACCTCAGA.1
## 3 0 1 2
## TGAGCAACGATAAG.1 TGAGCTGAAAGATG.1 TGAGCTGAAGTACC.1 TGAGCTGACAGCTA.1
## 6 CD16 Mono 2 0
## TGAGCTGACCGATA.1 TGAGCTGATAGCCA.1 TGAGCTGATCGTGA.1 TGAGCTGATGTGCA.1
## 9 2 7 1
## TGAGGACTGACTAC.1 TGAGGACTTTTCGT.1 TGAGGTACAGGCGA.1 TGAGGTACAGTCTG.1
## 0 6 2 0
## TGAGGTACATGCTG.1 TGAGGTACGGTCAT.1 TGAGGTACGTTAGC.1 TGAGGTACTATCGG.1
## 1 0 1 2
## TGAGGTACTCACGA.1 TGAGGTACTCTCCG.1 TGAGTCGACCTATT.1 TGAGTCGAGCGTAT.1
## 0 CD16 Mono 3 0
## TGAGTCGATAACCG.1 TGAGTCGATATCTC.1 TGAGTCGATCTATC.1 TGAGTGACAAGGCG.1
## 8 5 0 7
## TGAGTGACAGAGTA.1 TGAGTGACCCAATG.1 TGAGTGACTCCTCG.1 TGAGTGACTTTCGT.1
## 0 10 0 5
## TGATAAACAGGTTC.1 TGATAAACCCGTAA.1 TGATACCTATGTGC.1 TGATACCTCGGTAT.1
## 6 0 6 0
## TGATACCTTCCTTA.1 TGATATGATGTTCT.1 TGATCACTCCTCGT.1 TGATCACTTGGCAT.1
## 6 2 1 2
## TGATCGGACTCTCG.1 TGATCGGAGGTAAA.1 TGATCGGATCGCAA.1 TGATCGGATGTAGC.1
## 1 CD16 Mono 0 CD16 Mono
## TGATTAGACCCGTT.1 TGATTCACCAGCTA.1 TGATTCACCCTTCG.1 TGATTCACCGAATC.1
## 0 6 6 0
## TGATTCACGGCGAA.1 TGATTCACTAGCGT.1 TGATTCTGACGTTG.1 TGATTCTGATTCCT.1
## CD16 Mono 0 1 6
## TGATTCTGGCTATG.1 TGATTCTGGTAGGG.1 TGATTCTGTCAGGT.1 TGCAACGACACACA.1
## CD16 Mono 0 0 CD16 Mono
## TGCAACGACCCAAA.1 TGCAACGAGGAGCA.1 TGCAACGATCAAGC.1 TGCAAGACCTTGCC.1
## 1 8 5 0
## TGCAAGTGACACTG.1 TGCAAGTGCTCCAC.1 TGCAAGTGGAATAG.1 TGCAAGTGGTAGGG.1
## 10 1 7 2
## TGCAAGTGGTCTTT.1 TGCAAGTGTCTAGG.1 TGCAAGTGTGGTTG.1 TGCAAGTGTTCCGC.1
## 0 0 0 2
## TGCAATCTAAGTGA.1 TGCAATCTACGCAT.1 TGCACAGAAAGCAA.1 TGCACAGATCGCAA.1
## CD16 Mono 0 1 1
## TGCACAGATTTGTC.1 TGCACGCTCAGAAA.1 TGCACGCTGGTTAC.1 TGCAGATGACGTTG.1
## 0 5 0 0
## TGCAGATGAGCGGA.1 TGCAGATGGCTCCT.1 TGCAGATGTCGTTT.1 TGCAGATGTTGGCA.1
## 2 1 0 1
## TGCATGGACTGCAA.1 TGCATGGATGTGGT.1 TGCCAAGAACCAGT.1 TGCCAAGACTCGCT.1
## 1 3 0 0
## TGCCAAGATAGACC.1 TGCCAAGATCAGTG.1 TGCCACTGCACTAG.1 TGCCACTGCTAGCA.1
## 2 7 1 7
## TGCCACTGCTGTGA.1 TGCCACTGGGTGTT.1 TGCCACTGTATGGC.1 TGCCACTGTCGCCT.1
## 0 7 0 0
## TGCCAGCTAGCACT.1 TGCCAGCTCCGCTT.1 TGCCAGCTGCTATG.1 TGCCCAACAGGTTC.1
## 0 2 9 0
## TGCCCAACCACTGA.1 TGCCCAACCTGACA.1 TGCCCAACGCCATA.1 TGCCCAACTTCTGT.1
## 9 1 CD16 Mono 0
## TGCCGACTATCGTG.1 TGCCGACTATGCTG.1 TGCCGACTGCATCA.1 TGCCGACTGTGTAC.1
## 3 1 0 1
## TGCCGACTTATGCG.1 TGCCGACTTGCAGT.1 TGCGAAACCGCTAA.1 TGCGAAACGCATCA.1
## 2 0 10 1
## TGCGAAACGCCATA.1 TGCGAAACGGGATG.1 TGCGAAACTGAAGA.1 TGCGATGAAAAAGC.1
## 0 2 8 0
## TGCGATGACTGTGA.1 TGCGATGATCGTGA.1 TGCGATGATGGAGG.1 TGCGATGATGTGCA.1
## CD16 Mono 2 0 5
## TGCGATGATTCGGA.1 TGCGCACTAGGGTG.1 TGCGCACTAGTTCG.1 TGCGTAGACTCTTA.1
## CD16 Mono 2 0 CD16 Mono
## TGCGTAGAGTCGTA.1 TGCGTAGATAAGGA.1 TGCGTAGATTTCGT.1 TGCTAGGACCGAAT.1
## 2 CD16 Mono 3 1
## TGCTAGGACCGTAA.1 TGCTAGGACTTACT.1 TGCTAGGAGTACGT.1 TGCTATACCGCAAT.1
## CD16 Mono CD16 Mono 8 CD16 Mono
## TGCTATACTCAAGC.1 TGCTATACTGAGAA.1 TGCTATACTTAGGC.1 TGCTGAGAGCGTTA.1
## 2 1 0 CD16 Mono
## TGCTGAGAGTGTCA.1 TGCTGAGATCCTAT.1 TGCTGAGATGCTAG.1 TGCTTAACACTGTG.1
## CD16 Mono 0 0 1
## TGCTTAACATTCCT.1 TGCTTAACTTTCTG.1 TGGAAAGAACACCA.1 TGGAAAGAAGTTCG.1
## 3 0 0 0
## TGGAAAGAGGATTC.1 TGGAAAGATTCCCG.1 TGGAACACTCTCCG.1 TGGAACACTTATCC.1
## 10 1 0 0
## TGGAACTGTAAGGA.1 TGGAACTGTCTCTA.1 TGGAAGCTGATAGA.1 TGGAAGCTGGCATT.1
## 5 0 1 0
## TGGAAGCTTCCGTC.1 TGGACCCTGGGATG.1 TGGACCCTGTACGT.1 TGGACCCTTCGCTC.1
## 1 0 3 7
## TGGACCCTTTGCAG.1 TGGACTGAAACTGC.1 TGGACTGAAGATGA.1 TGGACTGACCAAGT.1
## 6 7 1 0
## TGGACTGATCGCTC.1 TGGACTGATGCCCT.1 TGGAGACTACTTTC.1 TGGAGACTAGCAAA.1
## 3 1 0 1
## TGGAGACTCTTTAC.1 TGGAGACTGCCTTC.1 TGGAGACTTAAGGA.1 TGGAGGGAACTGTG.1
## 0 2 1 5
## TGGAGGGAGGTTAC.1 TGGAGGGATATCTC.1 TGGAGGGATGTAGC.1 TGGATCGAGCGTTA.1
## 1 0 1 1
## TGGATCGAGTGTCA.1 TGGATCGATCCTGC.1 TGGATCGATCGCCT.1 TGGATCGATGCAAC.1
## CD16 Mono 0 6 2
## TGGATGACAGCAAA.1 TGGATGTGAAGAGT.1 TGGATGTGAGCTAC.1 TGGATGTGCACTTT.1
## 0 2 CD16 Mono 2
## TGGATGTGCATTTC.1 TGGATGTGGTATCG.1 TGGATGTGGTTGTG.1 TGGATGTGTAGCGT.1
## 0 3 2 2
## TGGATGTGTCTTAC.1 TGGATGTGTGCTCC.1 TGGATGTGTGTGCA.1 TGGATTCTATAAGG.1
## 0 6 2 0
## TGGATTCTCAGTCA.1 TGGATTCTGAGGAC.1 TGGATTCTGTCACA.1 TGGCAATGAGAAGT.1
## 0 0 5 9
## TGGCAATGAGGGTG.1 TGGCAATGATACCG.1 TGGCAATGATCACG.1 TGGCAATGCCATAG.1
## 3 0 2 CD16 Mono
## TGGCAATGCTACGA.1 TGGCAATGGGTCTA.1 TGGCAATGTGCCTC.1 TGGCAATGTGTTCT.1
## 0 7 0 1
## TGGCACCTACAGTC.1 TGGCACCTGATAAG.1 TGGGTATGACCATG.1 TGGGTATGAGATCC.1
## 7 0 0 0
## TGGGTATGCGATAC.1 TGGGTATGCGGAGA.1 TGGGTATGGACACT.1 TGGGTATGTACTGG.1
## 12 0 2 1
## TGGGTATGTGGTAC.1 TGGGTATGTTGACG.1 TGGTACGAACCTAG.1 TGGTACGAAGCTAC.1
## 0 2 0 0
## TGGTACGACTTAGG.1 TGGTACGATACGAC.1 TGGTAGACACCACA.1 TGGTAGACACCCTC.1
## 0 1 0 3
## TGGTAGACGGAGTG.1 TGGTAGACGTTCAG.1 TGGTAGACTAACCG.1 TGGTAGACTACTGG.1
## 8 7 7 0
## TGGTAGACTCTTTG.1 TGGTAGTGAAGAAC.1 TGGTAGTGACTACG.1 TGGTAGTGGGACTT.1
## 1 7 0 0
## TGGTAGTGGTCATG.1 TGGTAGTGTGTGAC.1 TGGTATCTAAGTAG.1 TGGTATCTACAGCT.1
## 6 2 0 3
## TGGTATCTAGCTAC.1 TGGTATCTCGGAGA.1 TGGTATCTTTCGCC.1 TGGTCAGAAGGTTC.1
## CD16 Mono 7 5 2
## TGGTCAGATTCACT.1 TGGTTACTCCATAG.1 TGGTTACTGCGTTA.1 TGGTTACTTTCTTG.1
## 2 0 0 0
## TGGTTACTTTGCTT.1 TGGTTACTTTGGTG.1 TGTAAAACAGGGTG.1 TGTAAAACATACCG.1
## 0 0 0 1
## TGTAAAACCAACTG.1 TGTAAAACCAGATC.1 TGTAAAACCTCGAA.1 TGTAAAACGAAAGT.1
## 3 7 0 6
## TGTAACCTAAGTAG.1 TGTAACCTACGTAC.1 TGTAACCTCCACAA.1 TGTAACCTCCCTCA.1
## 9 0 7 0
## TGTAACCTCTCCAC.1 TGTAACCTTTCATC.1 TGTAATGAACTTTC.1 TGTAATGAATCGGT.1
## 1 1 0 CD16 Mono
## TGTAATGACAGTCA.1 TGTAATGACCCGTT.1 TGTAATGACCGATA.1 TGTAATGACTCGCT.1
## 7 2 6 5
## TGTACTTGCACAAC.1 TGTACTTGCAGAGG.1 TGTACTTGCGACAT.1 TGTACTTGCGCATA.1
## 6 6 CD16 Mono 0
## TGTACTTGGCAAGG.1 TGTACTTGGTTAGC.1 TGTACTTGTCCTAT.1 TGTACTTGTCGCAA.1
## 2 2 2 7
## TGTACTTGTGTCTT.1 TGTAGGTGTCCCAC.1 TGTAGTCTACCCAA.1 TGTAGTCTGCGGAA.1
## 0 1 1 3
## TGTAGTCTTAACCG.1 TGTAGTCTTCGCAA.1 TGTAGTCTTTGAGC.1 TGTATCTGAACGAA.1
## 2 2 1 0
## TGTATCTGGTAAGA.1 TGTATCTGGTGTTG.1 TGTATGCTCGTCTC.1 TGTATGCTTCTCGC.1
## 1 1 8 2
## TGTCAGGACATGAC.1 TGTCAGGACGAATC.1 TGTCAGGACTTGAG.1 TGTCTAACGGAGCA.1
## 0 9 8 6
## TGTGACGAAACGTC.1 TGTGACGAAGCCTA.1 TGTGACGACAACCA.1 TGTGACGACCCTCA.1
## 0 0 5 0
## TGTGACGAGAGATA.1 TGTGACGATCATTC.1 TGTGACGATCTAGG.1 TGTGAGACATTCCT.1
## 1 2 6 5
## TGTGAGACCATACG.1 TGTGAGACCATGCA.1 TGTGAGACCGCAAT.1 TGTGAGTGAACCAC.1
## 2 2 1 0
## TGTGAGTGAAGTAG.1 TGTGAGTGCTGATG.1 TGTGAGTGCTTCTA.1 TGTGAGTGTATTCC.1
## 1 5 3 2
## TGTGAGTGTTATCC.1 TGTGAGTGTTTCAC.1 TGTGATCTTAACGC.1 TGTGGATGAGCCTA.1
## 13 3 1 CD16 Mono
## TGTGGATGGGCAAG.1 TGTGGATGGGTTCA.1 TGTGGATGTTACTC.1 TGTTAAGACAAAGA.1
## 8 7 2 6
## TGTTAAGACTATTC.1 TGTTAAGAGTGTCA.1 TGTTAAGATTGTCT.1 TGTTACACAGTGCT.1
## 0 2 1 CD16 Mono
## TGTTACACATCGAC.1 TGTTACACGTTCTT.1 TGTTACACTCCTAT.1 TGTTACACTGTAGC.1
## 2 9 0 0
## TGTTACTGAAACAG.1 TGTTACTGAAAGCA.1 TGTTACTGCTTCCG.1 TGTTACTGGAGCTT.1
## 2 CD16 Mono 7 0
## TGTTACTGTCAGTG.1 TGTTACTGTGCTCC.1 TTAACCACGGTGAG.1 TTAACCACTGTCAG.1
## 1 2 2 2
## TTACAGCTCATGCA.1 TTACAGCTCGTGTA.1 TTACAGCTTACTGG.1 TTACCATGCCTATT.1
## 1 3 0 3
## TTACCATGCCTTTA.1 TTACCATGGACAGG.1 TTACCATGTTCGTT.1 TTACGACTAACCTG.1
## 6 2 9 0
## TTACGACTCCGCTT.1 TTACGACTCCTCCA.1 TTACGACTCTCAGA.1 TTACGACTGGACAG.1
## 8 1 0 CD16 Mono
## TTACGACTTGCCCT.1 TTACGTACGTAAGA.1 TTACGTACTGTCAG.1 TTACGTACTGTGAC.1
## 8 1 8 0
## TTACTCGAAACGAA.1 TTACTCGAACCAAC.1 TTAGAATGAAAGTG.1 TTAGAATGTGTGAC.1
## 1 1 9 7
## TTAGACCTAAGAGT.1 TTAGACCTAGAATG.1 TTAGACCTAGTGTC.1 TTAGACCTCCATAG.1
## 12 1 0 0
## TTAGACCTGTTAGC.1 TTAGCTACTGTCAG.1 TTAGGGACAAGAGT.1 TTAGGGACAGCAAA.1
## 6 0 6 0
## TTAGGGACCCACAA.1 TTAGGGACGTACGT.1 TTAGGGACTCTATC.1 TTAGGGACTGAAGA.1
## 0 CD16 Mono 1 1
## TTAGGGTGACGCAT.1 TTAGGGTGAGCCTA.1 TTAGGGTGGCTGAT.1 TTAGGGTGTTTCGT.1
## 2 CD16 Mono 5 0
## TTAGGTCTTCTGGA.1 TTAGGTCTTTGGTG.1 TTAGTCACCGAGTT.1 TTAGTCACGGTCAT.1
## 1 9 0 3
## TTAGTCACTATGCG.1 TTAGTCACTGAGGG.1 TTAGTCTGAGTCGT.1 TTAGTCTGCTGTAG.1
## 5 CD16 Mono 0 1
## TTAGTCTGGAAGGC.1 TTAGTCTGGCGAGA.1 TTAGTCTGTAGCCA.1 TTAGTCTGTGGATC.1
## 2 1 0 0
## TTAGTCTGTTCACT.1 TTATCCGAAGGTTC.1 TTATCCGAGATACC.1 TTATCCGAGTGTTG.1
## 6 1 3 2
## TTATCCGATCCTTA.1 TTATCCGATTGGCA.1 TTATGAGAGGCAAG.1 TTATGAGATACGCA.1
## 5 0 1 0
## TTATGCACCACTAG.1 TTATGCACCCGCTT.1 TTATGCACCCTCAC.1 TTATGGCTCCTTCG.1
## 1 6 1 9
## TTATGGCTGGTCAT.1 TTATGGCTTCATTC.1 TTATGGCTTGGAGG.1 TTATTCCTCCAACA.1
## 1 0 1 CD16 Mono
## TTATTCCTCGTGTA.1 TTATTCCTGAGCTT.1 TTATTCCTGCGATT.1 TTATTCCTTCTCTA.1
## 0 0 0 0
## TTATTCCTTCTTTG.1 TTCAAAGAACCCTC.1 TTCAAAGAAGGTCT.1 TTCAAAGACATGAC.1
## CD16 Mono 0 0 0
## TTCAAAGACCCGTT.1 TTCAAAGACGTCTC.1 TTCAAAGATAACCG.1 TTCAAAGATGACCA.1
## 0 1 5 2
## TTCAAAGATTGACG.1 TTCAACACATGCCA.1 TTCAACACCAACTG.1 TTCAACACCTGTGA.1
## 7 5 0 5
## TTCAAGCTACAGTC.1 TTCAAGCTGACAAA.1 TTCAAGCTGTACAC.1 TTCAAGCTGTTACG.1
## 7 0 0 1
## TTCACAACATCTTC.1 TTCACAACCCGTTC.1 TTCACAACCTGAGT.1 TTCACAACTGACTG.1
## 1 0 0 3
## TTCACAACTGCAAC.1 TTCACCCTACGACT.1 TTCACCCTGGTAGG.1 TTCACCCTTGCACA.1
## 0 2 0 0
## TTCAGACTAAGGGC.1 TTCAGACTAGCCTA.1 TTCAGACTCCGAAT.1 TTCAGTACAGCCAT.1
## 0 0 2 2
## TTCAGTACCTGTTT.1 TTCAGTACGCTAAC.1 TTCAGTACTTCGCC.1 TTCAGTTGAAAGCA.1
## 1 0 CD16 Mono 12
## TTCAGTTGCCCTTG.1 TTCAGTTGCGAATC.1 TTCAGTTGCGTCTC.1 TTCAGTTGCTACGA.1
## 0 9 0 2
## TTCAGTTGTCTTTG.1 TTCATCGAGTCTGA.1 TTCATCGATCAGGT.1 TTCATCGATGAGAA.1
## 0 2 0 0
## TTCATCGATTGCAG.1 TTCATGACAGCCAT.1 TTCATGACAGCGGA.1 TTCATGACCTGACA.1
## 0 5 5 8
## TTCATGTGCGACTA.1 TTCATGTGCGTGAT.1 TTCATGTGCTCTAT.1 TTCATGTGGCGTTA.1
## 7 CD16 Mono 0 1
## TTCATGTGGTATCG.1 TTCATGTGTTCTCA.1 TTCATTCTAAAAGC.1 TTCATTCTACAGCT.1
## CD16 Mono 1 2 0
## TTCATTCTACAGTC.1 TTCATTCTCACAAC.1 TTCATTCTCCAAGT.1 TTCATTCTTCCTGC.1
## 3 5 CD16 Mono 1
## TTCATTCTTCTCGC.1 TTCCAAACAGGTTC.1 TTCCAAACGGCGAA.1 TTCCAAACGTGTCA.1
## 0 8 CD16 Mono 2
## TTCCAAACGTTCTT.1 TTCCATGAAAGGTA.1 TTCCATGAATGACC.1 TTCCATGACTTACT.1
## 0 9 5 1
## TTCCATGAGCATCA.1 TTCCATGATCGCCT.1 TTCCCACTGCAGTT.1 TTCCCACTTTACCT.1
## 1 0 0 1
## TTCCTAGACTGTCC.1 TTCCTAGAGGATCT.1 TTCGAGGACATGCA.1 TTCGAGGATGCAGT.1
## 0 0 0 8
## TTCGATTGAAGTGA.1 TTCGATTGCTTGGA.1 TTCGATTGTGCCTC.1 TTCGGAGAATTCGG.1
## 0 3 3 1
## TTCGGAGACATTGG.1 TTCGGAGACGAACT.1 TTCGGAGACGTGTA.1 TTCGTATGATCGAC.1
## 1 CD16 Mono 0 0
## TTCGTATGTCCGTC.1 TTCGTATGTGACAC.1 TTCTACGAAACGTC.1 TTCTACGAGAGATA.1
## 8 2 2 8
## TTCTACGAGTCGAT.1 TTCTACGATACAGC.1 TTCTAGTGAGGAGC.1 TTCTAGTGAGTGTC.1
## 0 1 1 CD16 Mono
## TTCTAGTGCGCCTT.1 TTCTAGTGGAAAGT.1 TTCTCAGAAAAACG.1 TTCTCAGAAATCGC.1
## CD16 Mono 5 0 8
## TTCTCAGACCTTAT.1 TTCTCAGATACGCA.1 TTCTCAGATACTGG.1 TTCTCAGATCTCGC.1
## 2 5 2 3
## TTCTGATGAGCATC.1 TTCTGATGAGCTAC.1 TTCTGATGAGTTCG.1 TTCTGATGCCAACA.1
## 6 0 CD16 Mono 10
## TTCTGATGGAGGAC.1 TTCTGATGGCCTTC.1 TTCTGATGGTCATG.1 TTCTGATGTACTTC.1
## 8 0 1 0
## TTCTGATGTCATTC.1 TTCTGATGTCTCGC.1 TTCTTACTCGGAGA.1 TTCTTACTGGTAGG.1
## 7 7 2 CD16 Mono
## TTGAACCTAACTGC.1 TTGAACCTAATGCC.1 TTGAACCTCCGTAA.1 TTGAACCTCGGTAT.1
## 3 0 0 5
## TTGAACCTCTACCC.1 TTGAATGAAAACGA.1 TTGAATGAAGTTCG.1 TTGAATGACTGACA.1
## CD16 Mono 1 0 0
## TTGACACTCTGCTC.1 TTGACACTGACACT.1 TTGACACTGAGGTG.1 TTGAGGACATGCTG.1
## 3 CD16 Mono 1 2
## TTGAGGACCTTGCC.1 TTGAGGACTAGCCA.1 TTGAGGTGACGTAC.1 TTGAGGTGATCAGC.1
## 0 1 1 1
## TTGAGGTGCATCAG.1 TTGAGGTGGGTTTG.1 TTGAGGTGTAGACC.1 TTGATCTGACGGGA.1
## 1 2 1 CD16 Mono
## TTGATCTGGACGTT.1 TTGATCTGGCTGAT.1 TTGATCTGGGAACG.1 TTGATCTGGGTTTG.1
## 0 0 0 1
## TTGATCTGTACTGG.1 TTGCATTGACCACA.1 TTGCATTGAGCACT.1 TTGCATTGCAGAGG.1
## 1 2 2 2
## TTGCATTGCAGTTG.1 TTGCATTGCTCATT.1 TTGCATTGCTGAGT.1 TTGCATTGGGTAGG.1
## CD16 Mono 0 1 0
## TTGCATTGGGTCAT.1 TTGCATTGGGTGGA.1 TTGCATTGGTAGCT.1 TTGCATTGTTTGGG.1
## 7 11 7 10
## TTGCTAACACCACA.1 TTGCTAACCGCATA.1 TTGCTAACCTAGCA.1 TTGCTATGGCTCCT.1
## 0 0 5 CD16 Mono
## TTGCTATGGTGTAC.1 TTGCTATGTCAGGT.1 TTGCTATGTGCGTA.1 TTGGAGACACGTAC.1
## 2 1 0 1
## TTGGAGTGAGGGTG.1 TTGGAGTGCACTGA.1 TTGGAGTGCTCGAA.1 TTGGAGTGCTGTAG.1
## 3 0 1 0
## TTGGAGTGGTATGC.1 TTGGAGTGGTTGTG.1 TTGGAGTGTATTCC.1 TTGGAGTGTTCCCG.1
## 1 1 0 2
## TTGGGAACTAGCCA.1 TTGGTACTACACCA.1 TTGGTACTCTCTTA.1 TTGGTACTGCTTAG.1
## 1 0 0 2
## TTGGTACTGGTTCA.1 TTGGTACTGTCATG.1 TTGGTACTGTTCGA.1 TTGGTACTTACTGG.1
## 0 1 3 6
## TTGGTACTTAGAAG.1 TTGTACACATAAGG.1 TTGTACACCAGAAA.1 TTGTACACCGGTAT.1
## 0 0 2 2
## TTGTAGCTAAGATG.1 TTGTAGCTAATGCC.1 TTGTAGCTAGTCAC.1 TTGTAGCTCGCCTT.1
## 8 1 2 3
## TTGTAGCTCTCATT.1 TTGTAGCTCTCGCT.1 TTGTAGCTGCGTTA.1 TTGTAGCTGGTGAG.1
## 0 0 1 8
## TTGTCATGAGATGA.1 TTGTCATGCTAGTG.1 TTGTCATGCTGGTA.1 TTGTCATGGTCACA.1
## 6 1 10 2
## TTTAGAGAATCAGC.1 TTTAGAGACTGGAT.1 TTTAGAGAGACGAG.1 TTTAGAGAGCATAC.1
## 1 1 0 10
## TTTAGAGAGGACTT.1 TTTAGAGATCCAAG.1 TTTAGAGATCCTAT.1 TTTAGAGATTCATC.1
## 2 1 2 0
## TTTAGCTGATTCCT.1 TTTAGCTGCAATCG.1 TTTAGCTGCATCAG.1 TTTAGCTGTTTGTC.1
## 0 0 3 0
## TTTAGGCTACACGT.1 TTTAGGCTCCCTAC.1 TTTAGGCTCTCGAA.1 TTTAGGCTTAGCCA.1
## 3 0 3 0
## TTTAGGCTTTCGGA.1 TTTATCCTAAGTGA.1 TTTATCCTCCCTTG.1 TTTATCCTGCGAGA.1
## 0 1 3 CD16 Mono
## TTTATCCTGGAAAT.1 TTTATCCTGGGATG.1 TTTCACGAGAAACA.1 TTTCACGATACTTC.1
## 0 1 0 3
## TTTCACGATGCTGA.1 TTTCAGTGCCTGTC.1 TTTCAGTGGACGAG.1 TTTCAGTGTCCTGC.1
## 5 1 2 1
## TTTCCAGACGCATA.1 TTTCGAACCAGATC.1 TTTCGAACTTGCGA.1 TTTCGAACTTGCTT.1
## 1 1 2 0
## TTTCTACTATGACC.1 TTTCTACTGAGGGT.1 TTTCTACTGGTCTA.1 TTTGACTGAAGCAA.1
## 2 3 2 1
## TTTGACTGAGTCGT.1 TTTGACTGCCGCTT.1 TTTGACTGTTACCT.1 TTTGCATGCTTCGC.1
## 3 1 0 3
## TTTGCATGGTCCTC.1 AAACATACCAAGCT.1 AAACATACCCCTAC.1 AAACATACCCGTAA.1
## 3 5 11 1
## AAACATACCCTCGT.1 AAACATACGAGGTG.1 AAACATACGTCGTA.1 AAACATACTCAGGT.1
## 3 1 1 0
## AAACATTGACCTGA.1 AAACATTGACTTTC.1 AAACATTGGTACCA.1 AAACATTGGTGTCA.1
## 0 1 3 3
## AAACATTGTAGCCA.1 AAACATTGTCCAGA.1 AAACATTGTGCTAG.1 AAACATTGTGTCCC.1
## 0 0 7 11
## AAACATTGTGTGGT.1 AAACATTGTTTGTC.1 AAACCGTGCTCTCG.1 AAACCGTGCTGGAT.1
## 1 0 0 7
## AAACGCACAAGGGC.1 AAACGCACGCAGAG.1 AAACGCACGTACAC.1 AAACGCTGAAGAAC.1
## 0 0 0 0
## AAACGCTGAGCACT.1 AAACGCTGGCCCTT.1 AAACGCTGGGTGGA.1 AAACGGCTCTTGGA.1
## 5 1 0 0
## AAACGGCTTACTCT.11 AAACGGCTTGCTCC.1 AAACTTGACGTGTA.11 AAACTTGAGACACT.1
## 0 9 0 0
## AAACTTGAGCTATG.1 AAACTTGATCTAGG.1 AAACTTGATCTCAT.1 AAAGAGACAGCCAT.1
## 0 0 2 6
## AAAGAGACCTCTAT.1 AAAGAGACGCAGAG.1 AAAGAGACTGTGAC.1 AAAGATCTGAGAGC.1
## 3 7 0 CD16 Mono
## AAAGATCTTGCGTA.1 AAAGATCTTTCTCA.1 AAAGCAGAAACAGA.1 AAAGCAGAACGGGA.1
## 1 3 0 0
## AAAGCAGAACGTGT.1 AAAGCAGAATTGGC.1 AAAGCAGATTGCGA.1 AAAGCCTGGGTTCA.1
## 9 9 6 9
## AAAGCCTGGTATCG.1 AAAGCCTGTTCTAC.1 AAAGGCCTACCATG.1 AAAGGCCTAGCTCA.1
## 0 2 1 0
## AAAGGCCTCAAAGA.1 AAAGGCCTCCGATA.1 AAAGGCCTGACACT.1 AAAGGCCTGTCTTT.1
## 0 8 0 2
## AAAGGCCTTCCCAC.1 AAAGGCCTTTGCAG.1 AAAGTTTGACCCTC.1 AAAGTTTGCTTTAC.1
## 1 8 CD16 Mono 2
## AAAGTTTGTCCTTA.1 AAAGTTTGTTATCC.1 AAAGTTTGTTCGCC.1 AAATACTGCAGCTA.1
## CD16 Mono 1 6 CD16 Mono
## AAATACTGCATGAC.1 AAATACTGGACGAG.1 AAATCAACAAGAAC.1 AAATCAACGGCGAA.1
## 7 11 5 0
## AAATCAACTTACTC.1 AAATCATGAAGGTA.1 AAATCATGCTCATT.1 AAATCATGGATAGA.1
## 3 5 2 8
## AAATCATGGGACTT.1 AAATCATGTTGAGC.1 AAATCCCTAGACTC.1 AAATCCCTAGGTCT.1
## 10 2 2 1
## AAATCTGAACCACA.1 AAATCTGATCGCCT.1 AAATGGGAAACGTC.1 AAATGGGAAGATCC.11
## 6 5 1 0
## AAATGGGACATGGT.1 AAATGGGACCTCCA.1 AAATGGGACGTTAG.1 AAATGGGAGTATGC.1
## 5 8 2 6
## AAATGGGATAGCGT.1 AAATGGGATGAGAA.1 AAATGTTGACCTAG.1 AAATGTTGAGTAGA.1
## 9 3 0 CD16 Mono
## AAATGTTGCCTTCG.1 AAATGTTGCGTAGT.1 AAATGTTGCTACTT.1 AAATGTTGGATAGA.1
## 1 1 1 0
## AAATGTTGGATGAA.1 AAATGTTGTAAGGA.1 AAATTCGAATACCG.1 AAATTCGACTCTAT.1
## CD16 Mono 1 1 1
## AAATTCGACTGTCC.1 AAATTCGAGTACAC.1 AAATTCGATACTTC.1 AAATTCGATAGACC.1
## 7 3 3 10
## AAATTCGATCTCGC.1 AAATTCGATGCTAG.1 AAATTCGATGTGCA.11 AAATTGACGACAGG.1
## 2 0 10 9
## AACAAACTATACCG.1 AACAAACTCAGGAG.1 AACAAACTGCGTAT.1 AACAAACTTGAAGA.1
## 2 1 1 0
## AACAATACAAGTGA.1 AACAATACCGTTAG.1 AACAATACCTGAAC.1 AACAATACGATAAG.1
## 0 1 1 6
## AACAATACGCAGAG.1 AACACGTGCAATCG.1 AACACGTGTGCTTT.1 AACACTCTTCAAGC.1
## 1 3 7 0
## AACACTCTTGATGC.1 AACAGAGAACGGAG.1 AACAGAGAAGTTCG.1 AACAGAGACATGCA.1
## 7 1 2 CD16 Mono
## AACAGAGACTACCC.1 AACAGAGATCTGGA.1 AACAGAGATGCTAG.1 AACAGCACAATCGC.1
## 9 1 0 CD16 Mono
## AACAGCACAGAGTA.1 AACAGCACCCCAAA.1 AACAGCACCCGTAA.1 AACAGCACTATGGC.1
## 0 0 3 CD16 Mono
## AACAGCACTCTTTG.1 AACATATGAGTACC.1 AACATATGCACTGA.1 AACATATGGCAAGG.1
## CD16 Mono 1 5 2
## AACATATGGCTCCT.1 AACATTGAAGAACA.1 AACATTGAAGTTCG.1 AACATTGACAGGAG.1
## 0 1 2 12
## AACATTGAGTTTGG.1 AACATTGATGGTGT.1 AACCACGAAGCCAT.1 AACCACGAAGGTTC.1
## CD16 Mono 0 0 1
## AACCACGAGAATCC.11 AACCACGAGCCATA.1 AACCACGAGCCCTT.1 AACCACGAGGTGTT.1
## 0 0 0 2
## AACCACGAGTTCGA.1 AACCACGATCGATG.1 AACCACGATCTTAC.1 AACCACGATGCCTC.1
## CD16 Mono CD16 Mono 1 0
## AACCACGATTCTTG.1 AACCAGTGACGCAT.1 AACCAGTGATCTCT.1 AACCAGTGATGTCG.1
## 0 0 11 0
## AACCAGTGCTGCAA.1 AACCAGTGGGAACG.1 AACCAGTGTGCACA.1 AACCCAGAACCCAA.1
## CD16 Mono 1 5 1
## AACCCAGAACGGTT.1 AACCCAGAAGCTAC.1 AACCCAGAGCCTTC.1 AACCCAGAGTGAGG.1
## 0 5 CD16 Mono 0
## AACCCAGATTGCTT.1 AACCGATGACACGT.1 AACCGATGCAGATC.1 AACCGATGCTGAAC.1
## 1 5 11 1
## AACCGATGGAGGGT.1 AACCGATGGCGGAA.1 AACCGCCTAATCGC.1 AACCGCCTATCGAC.1
## 0 1 1 1
## AACCGCCTCAACTG.1 AACCGCCTCACTCC.1 AACCGCCTCCCACT.1 AACCGCCTCTTCTA.1
## 0 1 1 0
## AACCGCCTGTGTCA.1 AACCGCCTTAACCG.1 AACCTACTATTGGC.1 AACCTACTCCCGTT.1
## CD16 Mono 1 6 2
## AACCTACTCTCATT.1 AACCTACTCTCGAA.1 AACCTTACATACCG.1 AACCTTACGCTGTA.1
## 0 2 CD16 Mono 0
## AACCTTACGTACCA.1 AACCTTTGAAACGA.1 AACCTTTGACGTGT.1 AACCTTTGAGTAGA.1
## 2 1 0 1
## AACCTTTGCATTGG.1 AACCTTTGTTTCAC.1 AACCTTTGTTTGGG.1 AACGCAACAGGGTG.1
## CD16 Mono 3 6 5
## AACGCAACGTTACG.1 AACGCAACTCCTAT.1 AACGCATGACTACG.1 AACGCATGTAGACC.1
## 7 8 CD16 Mono 1
## AACGCATGTGCTCC.1 AACGCATGTGTCCC.1 AACGCCCTCCCTCA.11 AACGCCCTCCCTTG.1
## 0 6 3 CD16 Mono
## AACGCCCTCCTCGT.1 AACGCCCTCGATAC.1 AACGCCCTGTAAAG.1 AACGGTACATGCCA.1
## 2 0 2 CD16 Mono
## AACGGTACCGTGAT.1 AACGGTACGAGGCA.1 AACGGTACGCTATG.1 AACGGTACGGACGA.1
## 2 0 2 11
## AACGGTACGTATGC.1 AACGGTACGTTACG.1 AACGGTACTACAGC.1 AACGGTACTCGATG.1
## 2 1 3 7
## AACGGTACTGTCAG.1 AACGGTTGCTGACA.1 AACGGTTGGGTCTA.1 AACGGTTGGTATGC.1
## 0 CD16 Mono 0 1
## AACGGTTGTCCCAC.1 AACGTCGACAAAGA.1 AACGTCGACCTGAA.1 AACGTGTGAAAAGC.1
## 0 0 1 0
## AACGTGTGAAGGGC.1 AACGTGTGGACGGA.1 AACGTGTGTGAGGG.1 AACGTTCTAGCAAA.1
## 1 0 8 0
## AACGTTCTAGCGTT.1 AACGTTCTCCTATT.1 AACGTTCTGGGTGA.1 AACGTTCTGTTGGT.1
## CD16 Mono 1 3 1
## AACGTTCTTACTTC.1 AACGTTCTTCGCTC.11 AACGTTCTTTTGCT.1 AACTACCTAAACAG.1
## 1 1 6 1
## AACTACCTAAGCCT.1 AACTACCTAGATCC.1 AACTACCTCAATCG.1 AACTACCTCTAGCA.1
## 0 CD16 Mono 2 9
## AACTCACTCCCTAC.1 AACTCACTGAGGGT.1 AACTCACTTATCGG.1 AACTCACTTGAGGG.1
## 8 7 1 2
## AACTCGGACCCAAA.1 AACTCGGACTAGCA.1 AACTCGGATAAGGA.1 AACTCTTGGGCATT.1
## 9 0 CD16 Mono 1
## AACTCTTGGTCTTT.1 AACTCTTGTTGACG.1 AACTGTCTCGGAGA.1 AACTGTCTCTATGG.1
## 0 0 0 0
## AACTGTCTGCTTAG.1 AACTGTCTGGACTT.1 AACTGTCTGGATCT.1 AACTGTCTTAAGCC.1
## CD16 Mono 3 0 9
## AACTGTCTTGGTAC.1 AACTTGCTATGCTG.1 AACTTGCTCAACTG.1 AACTTGCTCACTGA.1
## 1 CD16 Mono 0 3
## AACTTGCTCCCACT.1 AACTTGCTGGGACA.1 AACTTGCTGGGATG.1 AACTTGCTTCTGGA.1
## 1 0 CD16 Mono 0
## AAGAACGAATTCGG.1 AAGAACGACCCAAA.11 AAGAACGACTACTT.1 AAGAACGACTTGTT.1
## 5 0 12 2
## AAGAACGATGTGCA.1 AAGAAGACGGGATG.1 AAGAAGACTCTACT.1 AAGAAGACTCTTCA.1
## 11 3 1 1
## AAGAAGACTGTAGC.1 AAGAAGACTTCCAT.1 AAGAATCTACTGTG.1 AAGAATCTATCGGT.1
## 7 0 0 3
## AAGAATCTCGTACA.1 AAGAATCTCTGCTC.1 AAGAATCTGACGAG.1 AAGAATCTGAGCAG.1
## 0 0 0 2
## AAGAATCTGGTTAC.1 AAGAATCTGTGCAT.1 AAGACAGAAAAACG.1 AAGACAGACGTACA.1
## 5 5 6 1
## AAGACAGATTCGGA.1 AAGACAGATTGGCA.1 AAGAGATGAACAGA.1 AAGAGATGCAAAGA.1
## 2 0 0 0
## AAGAGATGCCGATA.1 AAGAGATGTACGAC.1 AAGAGATGTGCAAC.1 AAGAGATGTTGCTT.1
## 3 0 0 9
## AAGATGGAAGACTC.1 AAGATGGACGGTAT.1 AAGATGGAGTCAAC.1 AAGATTACACACCA.1
## 1 0 2 CD16 Mono
## AAGATTACGAATCC.1 AAGATTACGCTATG.1 AAGATTACGGTTTG.1 AAGCAAGACCCTCA.1
## 0 1 5 0
## AAGCAAGAGGTATC.1 AAGCAAGATTCACT.1 AAGCACTGAGGGTG.1 AAGCACTGCCGCTT.1
## 2 CD16 Mono CD16 Mono 6
## AAGCACTGGAATGA.1 AAGCACTGTTCGCC.1 AAGCCAACCCGCTT.1 AAGCCAACGCCATA.1
## 0 0 2 CD16 Mono
## AAGCCAACGTGTCA.1 AAGCCAACTCTCCG.1 AAGCCAACTGACCA.1 AAGCCATGGTCACA.1
## 1 0 8 7
## AAGCCATGGTCTTT.1 AAGCCATGTCCTCG.1 AAGCCATGTCGTTT.1 AAGCCATGTGACTG.1
## 8 6 1 6
## AAGCCATGTTCGCC.1 AAGCCTGAAACGTC.1 AAGCCTGAAGCTCA.1 AAGCGACTAGTCAC.1
## 1 1 0 10
## AAGCGACTCCACAA.1 AAGCGACTGCAGTT.1 AAGCGACTGTACAC.1 AAGCGACTTAAAGG.1
## 1 1 0 0
## AAGCGTACTACAGC.1 AAGCGTACTCTGGA.1 AAGCGTACTGTCAG.1 AAGGCTACAAGGGC.1
## 0 1 2 3
## AAGGCTACATCAGC.1 AAGGCTACCTACCC.1 AAGGCTACGAAAGT.1 AAGGCTACTGCTGA.1
## 7 0 1 3
## AAGGCTACTGTCAG.1 AAGGCTTGCAAGCT.1 AAGGCTTGCCCAAA.1 AAGGCTTGGAGAGC.1
## 9 6 2 10
## AAGGCTTGGCGTAT.1 AAGGCTTGGCTCCT.1 AAGGTCACAGCCTA.1 AAGGTCACCAAGCT.1
## 1 1 5 2
## AAGGTCACCTTGTT.1 AAGGTCACGTCGAT.1 AAGGTCACTACTGG.1 AAGGTCTGCAGAGG.1
## 1 1 2 5
## AAGGTCTGCTCAGA.1 AAGGTCTGCTCTAT.1 AAGGTCTGGACAGG.1 AAGGTCTGTTCAGG.1
## 0 0 CD16 Mono 0
## AAGGTGCTAAGGGC.1 AAGGTGCTAATCGC.1 AAGGTGCTCTGATG.1 AAGGTGCTGGTTCA.1
## 3 1 0 3
## AAGGTGCTGTCTTT.1 AAGGTGCTTCCGAA.1 AAGGTGCTTGGATC.1 AAGGTGCTTTCACT.1
## 0 0 1 2
## AAGTAACTCTCTCG.1 AAGTAACTTACGAC.1 AAGTAGGACAGGAG.1 AAGTAGGACTAGCA.1
## 2 1 0 1
## AAGTAGGATCGCAA.1 AAGTAGGATTGAGC.1 AAGTATACCTAGAC.1 AAGTATACTACAGC.1
## CD16 Mono 1 0 5
## AAGTATACTCTAGG.1 AAGTATACTTCTCA.1 AAGTCCGAAATGCC.1 AAGTCCGAATCGGT.1
## 0 0 1 CD16 Mono
## AAGTCCGACCTTCG.1 AAGTCCGACTCTTA.1 AAGTCCGAGGTAAA.1 AAGTCTCTCGAACT.1
## CD16 Mono 0 5 1
## AAGTCTCTTCATTC.1 AAGTCTCTTTGCTT.1 AAGTGCACAACGAA.1 AAGTGCACAAGCAA.1
## 6 3 1 1
## AAGTGCACGTTAGC.1 AAGTGCACTGCCAA.1 AAGTGGCTGTCTAG.1 AAGTTATGACACTG.1
## 1 0 0 0
## AAGTTATGGAACTC.1 AAGTTATGTACGCA.1 AAGTTATGTTCACT.1 AAGTTATGTTTCGT.1
## 0 5 2 0
## AAGTTCCTAAACAG.1 AAGTTCCTAACGAA.1 AAGTTCCTAGCCTA.1 AAGTTCCTCCCGTT.1
## 1 8 5 3
## AAGTTCCTGAAACA.1 AAGTTCCTGACGAG.1 AAGTTCCTGGTGGA.11 AAGTTCCTGTATCG.1
## 0 7 7 3
## AAGTTCCTGTTCGA.1 AAGTTCCTTGCTCC.1 AAGTTCCTTTCCCG.1 AATAACACATACCG.1
## 1 2 1 7
## AATAACACTCCGTC.1 AATAACACTGCTGA.1 AATAACACTGGTCA.1 AATAAGCTAGAGGC.1
## 5 2 9 1
## AATAAGCTTGTAGC.1 AATAAGCTTGTGCA.1 AATAAGCTTTCCGC.1 AATACCCTACCTCC.1
## 0 0 9 1
## AATACCCTCGTGAT.11 AATACTGACCTGTC.11 AATACTGACTGGTA.1 AATACTGAGGACTT.1
## 0 2 5 1
## AATACTGATCACGA.11 AATAGGGAACCCAA.1 AATAGGGAACTACG.1 AATAGGGAGTCCTC.1
## CD16 Mono CD16 Mono 1 11
## AATAGGGATCAGGT.1 AATAGGGATTAGGC.1 AATAGGGATTCTCA.1 AATAGGGATTCTGT.1
## 1 CD16 Mono 0 5
## AATATCGAATGTCG.1 AATATCGACACCAA.1 AATATCGACTCTCG.1 AATATCGACTTTAC.1
## 0 0 3 8
## AATATCGAGAGGCA.11 AATATCGAGCGTAT.1 AATATCGAGTCGAT.1 AATCAAACCAGGAG.1
## 2 0 CD16 Mono 0
## AATCAAACTGATGC.1 AATCAAACTGGTCA.1 AATCAAACTGTCTT.1 AATCAAACTTAGGC.1
## 2 1 3 8
## AATCCGGAAGCAAA.1 AATCCGGAAGTGCT.1 AATCCGGACTCGCT.1 AATCCGGATCGTTT.1
## 0 0 CD16 Mono 1
## AATCCGGATCTCTA.1 AATCCGGATGACCA.1 AATCCTACACGTGT.1 AATCCTACCGCCTT.1
## 0 2 1 0
## AATCCTACCTCCAC.1 AATCCTACGAATCC.1 AATCCTACGGTTTG.1 AATCCTACTCACGA.1
## 7 8 0 1
## AATCCTACTCGCCT.1 AATCCTTGATGTCG.1 AATCCTTGCATGGT.11 AATCCTTGCTGGAT.1
## 6 0 0 0
## AATCCTTGGTCGTA.1 AATCCTTGTGGATC.1 AATCCTTGTGGTTG.1 AATCGGTGACCCAA.1
## 1 1 0 1
## AATCGGTGCGAACT.1 AATCGGTGCGTAGT.1 AATCGGTGCTAAGC.1 AATCGGTGTTGAGC.1
## 0 0 3 0
## AATCTAGAACACGT.1 AATCTAGAATAAGG.1 AATCTAGACGACTA.1 AATCTAGAGCGTAT.1
## 10 6 0 0
## AATCTAGATATCGG.1 AATCTAGATCTTTG.1 AATCTCACAAGAGT.1 AATCTCACGCTCCT.1
## 0 3 3 5
## AATCTCTGAGAGGC.1 AATCTCTGAGCCTA.1 AATCTCTGCAAAGA.1 AATCTCTGCCCAAA.1
## 2 8 CD16 Mono CD16 Mono
## AATCTCTGCGACAT.1 AATCTCTGCGTCTC.1 AATCTCTGCTATTC.1 AATCTCTGGAACCT.1
## 5 0 0 0
## AATCTCTGGTCTGA.1 AATGAGGAAGGTCT.1 AATGAGGACTATTC.1 AATGAGGACTCAGA.1
## 1 1 1 5
## AATGAGGAGTATCG.1 AATGAGGATGCCAA.1 AATGAGGATGTAGC.11 AATGATACGTTTCT.1
## 0 0 CD16 Mono 3
## AATGATACTTGAGC.1 AATGCGTGCTGTGA.1 AATGCGTGTACAGC.1 AATGCGTGTCCAAG.1
## 2 1 CD16 Mono 2
## AATGCGTGTGTTCT.1 AATGGAGAGCAGTT.1 AATGGAGAGGCAAG.1 AATGGCTGAACTGC.1
## 1 2 2 0
## AATGGCTGCTGGTA.1 AATGGCTGTCAGAC.1 AATGGCTGTGGTCA.1 AATGTAACAAACAG.1
## 2 8 0 1
## AATGTAACCGTGTA.1 AATGTAACCTGTTT.1 AATGTAACGTCATG.1 AATGTAACTTCGTT.1
## 2 2 3 8
## AATGTAACTTGGCA.1 AATGTCCTACGTTG.11 AATGTCCTAGTACC.1 AATGTCCTATTCTC.1
## 0 0 0 0
## AATGTCCTCCGAAT.1 AATGTCCTCGAACT.1 AATGTCCTGTACGT.11 AATGTCCTTGGGAG.1
## 2 2 0 0
## AATGTTGAAACCGT.1 AATGTTGAAGGGTG.1 AATGTTGACGCAAT.1 AATTACGAAAGAAC.1
## 7 0 0 1
## AATTACGACCTTTA.1 AATTACGACTGGAT.1 AATTACGAGAATGA.1 AATTCCTGAAGGTA.1
## 1 0 2 0
## AATTCCTGACACAC.1 AATTCCTGCATTTC.1 AATTCCTGGTACAC.1 AATTGATGCGTTAG.1
## 2 11 1 0
## AATTGATGCTCATT.1 AATTGATGGGTCTA.1 AATTGATGTCAGAC.1 AATTGTGACATCAG.1
## CD16 Mono 1 3 0
## AATTGTGACTTCTA.1 AATTGTGATGTGAC.1 AATTGTGATTTCGT.1 ACAAAGGAAGCACT.1
## 2 CD16 Mono 2 3
## ACAAAGGAGACTAC.1 ACAAAGGAGTACGT.1 ACAAAGGATCAGTG.1 ACAAAGGATGGGAG.1
## 7 7 CD16 Mono CD16 Mono
## ACAAATTGAGACTC.1 ACAAATTGCTGAAC.1 ACAAATTGGTTGTG.1 ACAAATTGTAGAAG.11
## 5 7 0 1
## ACAACCGACAAAGA.1 ACAACCGAGGTGGA.1 ACAACCGATGTCAG.1 ACAAGAGAAGAGGC.1
## 2 CD16 Mono 3 2
## ACAAGAGACGCATA.1 ACAAGAGACTAGCA.1 ACAAGAGAGTTGAC.1 ACAAGAGATAGAAG.1
## 0 3 0 8
## ACAAGAGATCTTCA.1 ACAAGAGATTGTGG.1 ACAAGCACATTGGC.1 ACAAGCACCGCAAT.1
## 3 8 1 1
## ACAAGCACCTTCTA.1 ACAAGCACTACGCA.1 ACAATAACATTCCT.1 ACAATAACCAGCTA.1
## CD16 Mono 7 CD16 Mono 0
## ACAATAACCCTGAA.1 ACAATAACTCGATG.1 ACAATCCTATCAGC.1 ACAATCCTATTCGG.1
## 1 1 0 2
## ACAATCCTCCTCCA.1 ACAATCCTCTCGCT.1 ACAATCCTGACAGG.1 ACAATCCTGTGTCA.1
## 1 0 CD16 Mono 12
## ACAATCCTTAAGCC.1 ACAATCCTTGGCAT.1 ACAATTGAAAAGCA.1 ACAATTGAAAGGCG.1
## 0 1 5 2
## ACAATTGAACGGAG.1 ACAATTGAAGATGA.1 ACAATTGACATTCT.1 ACAATTGAGAATAG.1
## 0 1 0 5
## ACAATTGAGAGGTG.1 ACAATTGATTGTCT.1 ACACAGACACGGTT.1 ACACAGACATGTGC.1
## 1 5 0 2
## ACACAGACCGTTGA.1 ACACAGACTTCTAC.1 ACACAGACTTGACG.1 ACACAGACTTGCGA.1
## 7 1 1 0
## ACACATCTACACCA.1 ACACATCTCGCCTT.11 ACACCAGAAAGGCG.1 ACACCAGAAATCGC.1
## 0 11 3 0
## ACACCAGAATGCTG.1 ACACCAGAGACGGA.1 ACACCAGAGATGAA.1 ACACCAGAGCGTTA.1
## CD16 Mono 2 1 5
## ACACCAGAGTAAAG.1 ACACCAGATGACCA.1 ACACCAGATTCGTT.1 ACACCCTGACGTGT.1
## 1 1 0 0
## ACACCCTGGTAAAG.1 ACACCCTGGTTGAC.1 ACACCCTGTCAGAC.1 ACACCCTGTCCAGA.1
## 2 CD16 Mono 3 11
## ACACCCTGTTGGCA.1 ACACGAACCCTGAA.1 ACACGAACCTCTAT.1 ACACGAACGTCTAG.1
## 3 1 5 1
## ACACGAACGTTGAC.1 ACACGAACTTGTCT.1 ACACGATGAAAAGC.1 ACACGATGAAGCCT.1
## 0 6 7 0
## ACACGATGACCACA.1 ACACGATGACCTTT.1 ACACGATGACTTTC.1 ACACGATGCTGGAT.1
## 2 CD16 Mono 8 0
## ACACGATGGGTCAT.1 ACACGATGTTCAGG.1 ACACGTGAGAATCC.1 ACACGTGAGCTTAG.1
## 2 1 5 0
## ACACGTGAGTATGC.1 ACACGTGATCCCAC.1 ACACGTGATCCCGT.1 ACACGTGATGAACC.1
## 0 0 6 8
## ACACGTGATGGTCA.1 ACAGACACACGGAG.1 ACAGACACCGAGAG.1 ACAGACACCTAAGC.11
## 0 0 0 0
## ACAGACACGGTAAA.1 ACAGACACTCAGGT.1 ACAGACACTCTTAC.1 ACAGCAACCATGGT.1
## 5 0 3 0
## ACAGCAACGAACTC.1 ACAGCAACGAGACG.1 ACAGCAACTATGCG.1 ACAGCAACTGAGGG.1
## 1 1 0 2
## ACAGGTACATGACC.1 ACAGGTACCGAGTT.1 ACAGGTACCGTGTA.1 ACAGGTACGATGAA.11
## 0 1 0 5
## ACAGGTACGCCCTT.1 ACAGGTACGGACTT.1 ACAGGTACTGCTCC.1 ACAGTCGACATGGT.1
## 0 CD16 Mono 0 0
## ACAGTCGAGAGGAC.1 ACAGTCGATTCGGA.1 ACAGTGACATGTGC.1 ACAGTGACCACCAA.1
## CD16 Mono 0 6 6
## ACAGTGACCCACCT.1 ACAGTGACGAGGAC.1 ACAGTGACGGTACT.1 ACAGTGACTGCGTA.1
## 3 3 9 1
## ACAGTGACTGTCCC.1 ACAGTGTGAAGATG.1 ACAGTGTGAAGTGA.1 ACAGTGTGACGGGA.1
## 1 0 2 1
## ACAGTGTGAGATGA.1 ACAGTGTGCCCAAA.1 ACAGTGTGGCCTTC.1 ACAGTGTGGTTTCT.1
## 0 0 10 11
## ACAGTGTGTGCTGA.1 ACAGTGTGTGGATC.1 ACAGTTCTCTGATG.1 ACAGTTCTCTTAGG.1
## 3 0 1 2
## ACATACCTGTTGAC.1 ACATCACTCAGTCA.1 ACATCACTCTGTTT.1 ACATCACTGGAGGT.1
## 9 2 0 2
## ACATCACTGGTGGA.1 ACATCACTGTTTCT.1 ACATGGTGACCCTC.1 ACATGGTGACGCAT.1
## 1 0 0 5
## ACATGGTGACGGAG.1 ACATGGTGCCTATT.1 ACATGGTGCGTTAG.1 ACATGGTGCTCCCA.1
## 3 0 1 1
## ACATGGTGCTGGTA.1 ACATGGTGGGTATC.1 ACATGGTGTGCGTA.1 ACATTCTGCCCTAC.1
## 0 5 1 1
## ACATTCTGCGAATC.1 ACATTCTGCTACTT.1 ACATTCTGGTAGCT.1 ACCAACGAACTGTG.1
## 6 2 1 0
## ACCAACGACCACAA.1 ACCAACGATTGAGC.1 ACCACAGAACGTGT.1 ACCACCTGCGATAC.1
## 0 5 9 5
## ACCACCTGCTTCTA.1 ACCACCTGTCTATC.1 ACCACGCTGACGGA.1 ACCACGCTTCCTCG.1
## CD16 Mono 1 0 CD16 Mono
## ACCACGCTTGGATC.1 ACCAGCCTCTTATC.1 ACCAGCCTTCCCAC.1 ACCAGCCTTTATCC.1
## 1 6 0 7
## ACCAGCCTTTGGCA.1 ACCAGTGAAATGCC.1 ACCAGTGAGACGTT.1 ACCATTACATGGTC.1
## 3 0 3 0
## ACCATTACGCGGAA.1 ACCATTTGCCGCTT.1 ACCATTTGCTCCCA.1 ACCATTTGTTCCAT.1
## 1 5 1 CD16 Mono
## ACCATTTGTTGACG.1 ACCCAAGAAGCACT.1 ACCCAAGAGAAACA.1 ACCCAAGAGAAGGC.1
## 9 CD16 Mono 0 0
## ACCCAAGAGCTAAC.1 ACCCACTGACAGTC.1 ACCCACTGACGTTG.1 ACCCACTGGGAAAT.1
## 1 7 1 1
## ACCCACTGGGTTAC.1 ACCCACTGTAAGCC.1 ACCCACTGTAAGGA.1 ACCCACTGTGGAGG.1
## 7 0 3 1
## ACCCAGCTAGTCAC.1 ACCCAGCTAGTCTG.1 ACCCGTACAAAGTG.1 ACCCGTACAGCGGA.1
## 10 3 1 2
## ACCCGTACAGCGTT.11 ACCCGTACCCTGAA.1 ACCCGTACCGTGTA.1 ACCCGTACGAGCTT.1
## 1 1 0 0
## ACCCGTACGTCTAG.1 ACCCGTACTAAAGG.1 ACCCGTTGATCTTC.1 ACCCGTTGCATTTC.1
## 0 1 10 7
## ACCCGTTGGAGAGC.1 ACCCGTTGGCGTAT.1 ACCCGTTGTGACAC.1 ACCCTCGACGAGAG.1
## 1 1 10 2
## ACCCTCGACGATAC.1 ACCCTCGACGTAGT.1 ACCCTCGAGGTACT.1 ACCCTCGAGTATGC.1
## 1 0 6 2
## ACCCTCGAGTCTAG.1 ACCCTCGATGTGCA.1 ACCCTCGATTCGCC.1 ACCGAAACATTGGC.1
## CD16 Mono 0 1 6
## ACCGAAACTACTTC.1 ACCGCGGAAAGATG.1 ACCGCGGAAAGTGA.1 ACCGCGGACTGATG.1
## CD16 Mono 6 10 12
## ACCGCGGATGGTAC.1 ACCGTGCTTTGCTT.1 ACCTATTGAATGCC.1 ACCTATTGACCGAT.1
## 0 1 1 2
## ACCTATTGATTCTC.1 ACCTATTGGAAGGC.1 ACCTATTGGCGAGA.1 ACCTATTGGTCGAT.1
## 0 CD16 Mono 1 0
## ACCTATTGTTCACT.1 ACCTCCGAACTGTG.1 ACCTCCGAAGGAGC.1 ACCTCCGAATTGGC.1
## 0 1 3 2
## ACCTCCGACACTCC.11 ACCTCCGACCTTAT.1 ACCTCCGATGGTTG.1 ACCTCCGATTCATC.1
## 0 8 0 5
## ACCTCGTGCAAGCT.1 ACCTCGTGCATACG.1 ACCTCGTGTATCTC.1 ACCTGAGAAAAGTG.1
## 5 0 2 1
## ACCTGAGAACACGT.1 ACCTGAGAACGTTG.1 ACCTGAGAGTCGAT.1 ACCTGAGATCCGTC.1
## 1 0 1 CD16 Mono
## ACCTGAGATCCTTA.1 ACCTGAGATGCTAG.11 ACCTGAGATGGTTG.1 ACCTGGCTCGTAAC.1
## 1 CD16 Mono 6 0
## ACCTGGCTGACGTT.1 ACCTTTGAAAGCCT.1 ACCTTTGACGTTGA.1 ACCTTTGATCGCAA.1
## 7 1 9 0
## ACCTTTGATGCATG.1 ACCTTTGATGGATC.1 ACCTTTGATTCTTG.1 ACGAACACTAGACC.1
## 1 8 0 0
## ACGAACTGCAACCA.1 ACGAACTGCTACGA.1 ACGAACTGGCAAGG.1 ACGAACTGGCTAAC.1
## 2 0 6 1
## ACGAACTGGTATGC.1 ACGAACTGTATCTC.1 ACGAACTGTCCAGA.1 ACGAAGCTCTTGGA.1
## 2 0 CD16 Mono 6
## ACGAAGCTTCTACT.1 ACGACAACTAAGGA.1 ACGACAACTGGTCA.1 ACGACCCTAGATCC.1
## 1 7 1 5
## ACGACCCTAGCACT.1 ACGACCCTATGCTG.1 ACGACCCTCAGTCA.1 ACGACCCTCTCTCG.1
## 5 0 CD16 Mono 1
## ACGACCCTCTGAGT.1 ACGACCCTCTGTCC.1 ACGACCCTGGTAGG.1 ACGAGGGACGTTGA.1
## 0 7 2 5
## ACGAGGGAGAATCC.1 ACGAGGGAGGGAGT.1 ACGAGGGATAGTCG.1 ACGAGTACCAGCTA.1
## 8 1 0 1
## ACGAGTACCCCGTT.1 ACGAGTACCTCAAG.1 ACGAGTACCTCGAA.1 ACGAGTACTATGGC.11
## 3 3 1 9
## ACGAGTACTCGATG.1 ACGAGTACTGAGGG.1 ACGATCGACATTTC.1 ACGATCGACGGTAT.1
## 0 2 0 3
## ACGATCGAGGAACG.1 ACGATCGAGTACAC.1 ACGATCGATCTAGG.1 ACGATGACATCTCT.1
## 1 CD16 Mono 0 1
## ACGATGACGTTACG.1 ACGATGACTGAGGG.1 ACGATTCTCTATTC.1 ACGATTCTGATACC.1
## 0 8 3 0
## ACGATTCTGTGTAC.1 ACGATTCTTCGACA.1 ACGATTCTTGCCAA.1 ACGCAATGACGGTT.1
## 9 0 0 CD16 Mono
## ACGCAATGGCGTAT.1 ACGCACCTACCTGA.1 ACGCACCTATCGTG.1 ACGCACCTCAACTG.1
## 1 5 0 8
## ACGCACCTGAACTC.1 ACGCACCTGACGTT.1 ACGCACCTGAGGAC.1 ACGCACCTGCATCA.1
## 2 1 6 CD16 Mono
## ACGCACCTGGATTC.1 ACGCACCTTCTGGA.1 ACGCACCTTGGGAG.1 ACGCCACTACTAGC.1
## 2 1 7 1
## ACGCCACTATGCCA.1 ACGCCACTCAACCA.1 ACGCCACTCAATCG.11 ACGCCACTCCCACT.1
## 0 0 5 5
## ACGCCACTCCGAAT.1 ACGCCACTCTTACT.1 ACGCCACTCTTCTA.1 ACGCCACTGAAGGC.1
## 7 0 7 0
## ACGCCACTTCAAGC.1 ACGCCACTTGGATC.1 ACGCCACTTTTCAC.1 ACGCCGGAAACGGG.1
## 0 1 1 1
## ACGCCGGAAGACTC.1 ACGCCGGACCGAAT.1 ACGCCGGACCTTTA.1 ACGCCGGAGCGGAA.1
## 3 0 1 9
## ACGCCGGATATCGG.1 ACGCCTTGCCGTTC.1 ACGCCTTGCTTCTA.1 ACGCCTTGGTTAGC.1
## 8 7 6 CD16 Mono
## ACGCCTTGTAAAGG.1 ACGCCTTGTCCCGT.1 ACGCCTTGTCGATG.1 ACGCCTTGTCTTTG.1
## 0 CD16 Mono 0 2
## ACGCGGTGACAGTC.1 ACGCGGTGAGCACT.1 ACGCGGTGAGCATC.1 ACGCGGTGGGAGTG.1
## 7 2 9 3
## ACGCGGTGGTCGAT.1 ACGCGGTGTTCAGG.1 ACGCTCACAGTCTG.1 ACGCTCACCTTCTA.1
## 7 1 1 1
## ACGCTCACGGTAGG.1 ACGCTCACGTAGCT.1 ACGCTCACTTGGCA.1 ACGCTGCTGACAGG.1
## 0 0 2 5
## ACGCTGCTGGTACT.1 ACGCTGCTGTTGGT.1 ACGCTGCTTGAAGA.1 ACGGAACTAGACTC.1
## 0 9 0 1
## ACGGAACTCATACG.1 ACGGAACTGAGGGT.1 ACGGAACTTCCCGT.1 ACGGAACTTGCTCC.1
## 1 2 1 CD16 Mono
## ACGGAGGACTACCC.1 ACGGATTGCTCAAG.1 ACGGATTGCTGATG.1 ACGGATTGCTTCTA.1
## 0 5 1 0
## ACGGATTGGAATAG.1 ACGGATTGGGCAAG.1 ACGGATTGTCGTTT.1 ACGGATTGTGTAGC.1
## 3 CD16 Mono 0 1
## ACGGCGTGCACACA.1 ACGGCGTGCTGACA.1 ACGGCGTGGAGCAG.1 ACGGCTCTATCGTG.1
## 1 0 CD16 Mono 6
## ACGGCTCTGAGGGT.1 ACGGCTCTTCTGGA.1 ACGGCTCTTGTCTT.1 ACGGGAGAAGCAAA.1
## 1 1 1 1
## ACGGGAGACCTTGC.1 ACGGGAGAGCAAGG.1 ACGGGAGAGGTCAT.1 ACGGGAGATAAGGA.1
## 0 1 7 2
## ACGGGAGATCCCAC.1 ACGGGAGATGAACC.1 ACGGTAACCAACTG.1 ACGGTAACCTCGCT.1
## 0 1 0 2
## ACGGTAACGCGAGA.1 ACGGTAACGGGCAA.1 ACGGTATGCTGTTT.1 ACGGTATGGCTCCT.1
## 0 11 0 6
## ACGGTATGGTTGGT.1 ACGGTATGTTCACT.1 ACGGTCCTAAAACG.1 ACGGTCCTAGCTCA.1
## 0 1 0 7
## ACGGTCCTCAGATC.1 ACGGTCCTCTCCCA.1 ACGGTCCTGAACTC.1 ACGGTCCTGCATAC.11
## 7 0 0 1
## ACGGTCCTGTCTAG.1 ACGGTCCTTTGGTG.1 ACGTAGACATCTCT.1 ACGTAGACCAGTCA.1
## 2 3 3 10
## ACGTCAGAAAGGCG.1 ACGTCAGAACCTGA.1 ACGTCAGAATGACC.1 ACGTCAGAGCTTCC.1
## CD16 Mono 2 0 1
## ACGTCAGATGAAGA.1 ACGTCCTGACTTTC.1 ACGTCCTGGGTGGA.1 ACGTCCTGTCATTC.11
## 3 1 2 0
## ACGTCGCTAGTAGA.1 ACGTCGCTGGCGAA.1 ACGTCGCTTATGCG.1 ACGTCGCTTTGACG.1
## 0 2 8 1
## ACGTGATGACCAAC.1 ACGTGATGTATCTC.1 ACGTGCCTAGCATC.1 ACGTGCCTCGCCTT.1
## 9 11 3 1
## ACGTGCCTCTAGTG.1 ACGTGCCTGGAGTG.1 ACGTGCCTGTACGT.1 ACGTTACTCACTCC.1
## 1 0 1 6
## ACGTTACTGCGTTA.1 ACGTTACTGGACTT.1 ACGTTACTTATGCG.1 ACGTTACTTCTAGG.1
## 7 3 0 1
## ACGTTACTTGTCAG.1 ACGTTGGAAAGGTA.1 ACGTTGGAACTGGT.1 ACGTTGGACTTGAG.1
## 2 1 0 0
## ACGTTGGATCGTGA.1 ACGTTGGATGAACC.1 ACGTTGGATGGTTG.1 ACGTTTACGAGCAG.1
## 0 1 0 1
## ACTAAAACATAAGG.1 ACTAAAACATCTTC.1 ACTAAAACCACTCC.1 ACTAAAACCACTGA.1
## 3 0 1 3
## ACTAAAACTCATTC.1 ACTAAAACTTCGGA.1 ACTAAAACTTGGCA.1 ACTACGGAGAGCTT.1
## 0 3 9 0
## ACTACGGATTTACC.1 ACTACTACAGCGGA.1 ACTACTACAGTCAC.1 ACTACTACCTAAGC.1
## 1 0 10 1
## ACTACTACGCTCCT.1 ACTAGGTGCAGGAG.1 ACTAGGTGCCGCTT.1 ACTAGGTGCTCAGA.1
## 10 0 2 2
## ACTAGGTGGGCATT.1 ACTAGGTGTGCTTT.1 ACTATCACAACGTC.1 ACTATCACGCCAAT.1
## 1 1 9 1
## ACTATCACTGAGAA.1 ACTCAGGAAGATCC.1 ACTCAGGAAGATGA.1 ACTCAGGACTATTC.1
## 3 0 2 9
## ACTCAGGATCTAGG.1 ACTCCCGACTTCGC.1 ACTCCCGAGCTCCT.1 ACTCCCGATACGAC.1
## 0 1 5 1
## ACTCCTCTAGCACT.1 ACTCCTCTAGGGTG.1 ACTCCTCTCAATCG.1 ACTCCTCTCCCTTG.1
## 0 5 1 1
## ACTCCTCTCTGTAG.1 ACTCCTCTGTAAGA.1 ACTCCTCTGTGAGG.1 ACTCCTCTTGGTCA.1
## 10 0 1 0
## ACTCGAGACTTGTT.11 ACTCGAGAGCCAAT.1 ACTCGAGAGTTTGG.1 ACTCGCACACCAAC.1
## 1 2 2 3
## ACTCGCACAGCCAT.1 ACTCGCACATGCCA.1 ACTCGCACCTTAGG.1 ACTCGCACGGTATC.1
## 2 1 CD16 Mono 2
## ACTCGCACGTAGCT.1 ACTCGCACTGCACA.1 ACTCGCACTGTTCT.1 ACTCTATGAGATCC.11
## 6 0 2 1
## ACTCTATGCCAAGT.1 ACTCTATGCCTTTA.1 ACTCTATGGGAAGC.1 ACTCTATGGTACGT.11
## 1 0 11 0
## ACTCTATGTGGTCA.1 ACTCTCCTAGCAAA.1 ACTCTCCTGGTAGG.1 ACTCTCCTTGAAGA.1
## 0 0 CD16 Mono 0
## ACTCTCCTTGCTTT.1 ACTCTCCTTTGTGG.1 ACTGAGACAACGTC.1 ACTGAGACCCACCT.1
## 2 3 0 9
## ACTGAGACGCGATT.1 ACTGAGACGGAACG.1 ACTGAGACGTGTAC.1 ACTGAGACTCAGGT.1
## 2 3 0 0
## ACTGCCACGTCATG.1 ACTGCCACTCAGAC.1 ACTGCCTGACTGTG.1 ACTGCCTGCCGTTC.1
## 2 1 0 6
## ACTGCCTGCTGACA.1 ACTGCCTGGGCAAG.1 ACTGCCTGGTGCTA.1 ACTGCCTGTGGAGG.1
## 1 5 1 1
## ACTGGCCTAGAATG.1 ACTGGCCTAGCATC.1 ACTGGCCTCACTAG.1 ACTGGCCTCTACTT.1
## 2 3 0 0
## ACTGGCCTCTTAGG.1 ACTGGCCTGGACAG.1 ACTGGCCTGGGATG.1 ACTGGCCTGTCTTT.1
## CD16 Mono 0 CD16 Mono 1
## ACTGGCCTTCTCCG.1 ACTGGCCTTGTGGT.1 ACTGTGGAACGGAG.1 ACTGTGGAACTGGT.1
## 9 6 0 0
## ACTGTGGATGCTAG.1 ACTGTGGATGGTGT.1 ACTGTTACATGTCG.1 ACTGTTACCAAAGA.1
## 1 9 2 0
## ACTGTTACCGTGTA.1 ACTGTTACGTATGC.1 ACTGTTACGTGCTA.1 ACTTAAGAAGCGTT.1
## 1 1 0 0
## ACTTAAGAATTGGC.1 ACTTAAGATGCACA.1 ACTTAGCTTCGTGA.1 ACTTCAACACGGAG.1
## 6 12 5 2
## ACTTCAACAGAATG.1 ACTTCAACCCACAA.1 ACTTCAACCCCTTG.1 ACTTCAACCTACTT.1
## 1 2 0 1
## ACTTCAACTTAGGC.1 ACTTCCCTCGGAGA.1 ACTTCCCTTTCTTG.11 ACTTCCCTTTTACC.1
## 2 0 0 0
## ACTTCTGAACGTGT.1 ACTTCTGAGGTTTG.1 ACTTCTGATACGCA.1 ACTTCTGATTACCT.1
## 3 1 0 CD16 Mono
## ACTTCTGATTCACT.1 ACTTGACTGAGCTT.1 ACTTGACTTGTGCA.1 ACTTGGGAAAAGTG.1
## 0 1 2 5
## ACTTGGGACAAAGA.1 ACTTGGGACCTCAC.1 ACTTGGGATGTGCA.1 ACTTGTACAGGCGA.1
## 5 7 3 7
## ACTTGTACATCGGT.1 ACTTGTACCTATGG.1 ACTTGTACGTAAGA.1 ACTTGTACTAAGGA.1
## 0 6 3 0
## ACTTGTACTACTTC.1 ACTTTGTGAAAAGC.1 ACTTTGTGATAAGG.1 ACTTTGTGATTTCC.1
## 2 1 0 2
## ACTTTGTGCGTGAT.1 AGAAACGAACCTAG.1 AGAAAGTGAGTCAC.1 AGAAAGTGCAGAGG.1
## 7 2 2 3
## AGAAAGTGGCAGTT.1 AGAAAGTGGTGTCA.1 AGAACAGAACGCAT.1 AGAACAGAGTGTAC.1
## 0 0 7 6
## AGAACAGATTCTTG.1 AGAACGCTCCACAA.1 AGAACGCTGTTTCT.1 AGAACGCTTCGCAA.1
## 5 3 0 2
## AGAAGATGCTTGCC.1 AGAATACTACTGTG.1 AGAATACTGGTAGG.1 AGAATACTTCCTGC.1
## 3 6 2 0
## AGAATACTTTCCGC.1 AGAATACTTTTCGT.1 AGAATGGAACCCTC.1 AGAATGGAACTACG.1
## 0 9 3 13
## AGAATGGACTAAGC.1 AGAATTTGAAACAG.1 AGAATTTGCGTGAT.1 AGAATTTGCTGAGT.1
## 2 0 3 5
## AGAATTTGGGATCT.1 AGAATTTGGGTGAG.1 AGAATTTGGTTCTT.1 AGAATTTGTGCACA.1
## 7 5 0 0
## AGAATTTGTTGCAG.1 AGACACACACCTAG.1 AGACACACAGTCAC.1 AGACACACAGTGTC.1
## 2 2 7 CD16 Mono
## AGACACACCACTTT.1 AGACACACCATTGG.1 AGACACACCTGATG.1 AGACACACCTGGAT.1
## 3 0 10 1
## AGACACACTATGCG.1 AGACACTGAAGCAA.1 AGACACTGAGTCGT.1 AGACACTGATTGGC.1
## 1 2 2 0
## AGACACTGCCGAAT.1 AGACACTGTAACCG.1 AGACACTGTACAGC.1 AGACACTGTCTCTA.1
## 1 CD16 Mono 5 0
## AGACACTGTCTTAC.1 AGACACTGTCTTTG.1 AGACACTGTTAGGC.1 AGACACTGTTCACT.1
## 3 3 13 0
## AGACCTGAAAGCCT.1 AGACCTGACGGTAT.1 AGACCTGACTTAGG.1 AGACCTGATCGTAG.1
## 1 CD16 Mono 2 10
## AGACGTACAGGCGA.1 AGACGTACCTCTTA.1 AGACGTACGAGATA.1 AGACGTACGAGGGT.1
## 2 6 1 8
## AGACGTACGGCGAA.1 AGACGTACTAGAGA.1 AGACTCGACATTCT.1 AGACTCGACTACCC.1
## 6 2 2 3
## AGACTCGAGGTACT.1 AGACTGACCCTCGT.1 AGACTGACTCCTAT.1 AGACTGACTCTCGC.1
## 1 0 10 1
## AGACTGACTTCTTG.1 AGACTTCTCCAACA.1 AGACTTCTGTGCTA.1 AGAGAAACATAAGG.1
## 1 1 0 CD16 Mono
## AGAGAAACCATCAG.1 AGAGAAACCTGTAG.1 AGAGAAACGGAAGC.1 AGAGAAACTCTTCA.1
## 1 2 2 1
## AGAGAAACTGATGC.1 AGAGAAACTTGAGC.1 AGAGAAACTTTCTG.1 AGAGAATGCTGTAG.1
## 5 5 CD16 Mono 3
## AGAGAATGGAGGTG.1 AGAGAATGGCTGTA.1 AGAGAATGGGGATG.1 AGAGATGAACCAGT.1
## 1 0 0 1
## AGAGATGAACCTGA.1 AGAGATGAGTTGGT.1 AGAGATGATGGAAA.1 AGAGATGATGGTCA.1
## 1 5 3 6
## AGAGATGATGTCGA.1 AGAGCGGACAACCA.1 AGAGCGGACCTCGT.1 AGAGCGGAGATAGA.1
## 0 3 1 2
## AGAGCGGATGATGC.1 AGAGCTACCGATAC.1 AGAGCTACTCGCAA.1 AGAGCTACTCGTGA.1
## 5 0 2 9
## AGAGGTCTACACGT.1 AGAGGTCTACGACT.1 AGAGGTCTGAAACA.1 AGAGGTCTGCGAGA.1
## 1 6 0 CD16 Mono
## AGAGGTCTGTACCA.1 AGAGTCACAAGCAA.1 AGAGTCACACCTAG.1 AGAGTCACCGATAC.1
## CD16 Mono 1 5 1
## AGAGTCACTGCTCC.1 AGAGTCTGACGTAC.1 AGAGTCTGCTCAAG.1 AGAGTGCTCGTGAT.1
## 1 CD16 Mono 0 0
## AGAGTGCTGCAGTT.1 AGAGTGCTGGCAAG.1 AGAGTGCTGGTAAA.1 AGAGTGCTGTTGAC.1
## 3 1 2 0
## AGATATACACGCTA.1 AGATATACCGAATC.1 AGATATACGTTGGT.1 AGATATTGGCTCCT.1
## 0 1 1 0
## AGATATTGGCTTAG.1 AGATATTGGGTATC.1 AGATATTGTGGAGG.1 AGATCGTGCCAAGT.1
## 0 1 2 1
## AGATCGTGTTCCCG.1 AGATCTCTTGGTCA.1 AGATCTCTTTCGGA.1 AGATTAACCACCAA.1
## 7 1 7 9
## AGATTAACCCTGTC.1 AGATTAACCGTAAC.1 AGATTAACCGTCTC.1 AGATTAACGACAGG.1
## 11 7 1 5
## AGATTAACGGAGTG.1 AGATTAACGGCAAG.1 AGATTAACGGTGTT.11 AGATTAACTATTCC.1
## 0 1 2 CD16 Mono
## AGATTAACTGAAGA.11 AGATTAACTTCACT.1 AGATTCCTAGTCTG.1 AGATTCCTGAATGA.1
## 1 0 1 0
## AGATTCCTGGTAGG.1 AGATTCCTGTCTAG.1 AGATTCCTGTTGTG.1 AGATTCCTTTCTTG.1
## 0 1 0 0
## AGCAAAGACTTTAC.1 AGCAACACCGAGAG.11 AGCAACACGACGGA.1 AGCAACACGATACC.1
## 3 1 6 8
## AGCAACACGGACAG.1 AGCAACACGGACGA.1 AGCAACACGGTTAC.1 AGCAACACTGCCTC.1
## 9 CD16 Mono 0 8
## AGCAAGCTAAGGTA.1 AGCAAGCTAGCACT.1 AGCAAGCTCCCAAA.1 AGCAAGCTCGCAAT.1
## 6 11 2 1
## AGCAAGCTTGGTAC.1 AGCAAGCTTGGTCA.1 AGCAAGCTTGTGGT.1 AGCACAACCCGCTT.1
## 3 0 0 1
## AGCACAACCGGAGA.1 AGCACAACGAACTC.1 AGCACTGAAGCCTA.1 AGCACTGAATAAGG.1
## 2 CD16 Mono 0 0
## AGCACTGAATGACC.1 AGCACTGAATGCCA.1 AGCACTGACCTTGC.1 AGCACTGATTATCC.1
## 0 1 1 CD16 Mono
## AGCATCGAACTCAG.1 AGCATCGAGGGTGA.1 AGCATCGATGAGAA.1 AGCATCGATTCGCC.1
## 0 CD16 Mono CD16 Mono 0
## AGCATGACAGCTCA.1 AGCATGACGCTAAC.1 AGCATGACGTAAGA.1 AGCATGACTTACTC.1
## 0 1 3 1
## AGCATTCTAAGTAG.1 AGCATTCTACGTGT.1 AGCATTCTAGTCAC.1 AGCATTCTGAGCTT.1
## 2 1 5 6
## AGCATTCTTAGAAG.1 AGCCAATGAGTGCT.1 AGCCAATGCAGTCA.1 AGCCAATGCCTATT.1
## 0 0 7 0
## AGCCAATGGTCTAG.1 AGCCAATGGTTCTT.1 AGCCAATGTCAGGT.1 AGCCAATGTGCTTT.1
## 6 1 3 1
## AGCCAATGTTTGGG.1 AGCCACCTAGAATG.1 AGCCACCTCCCTAC.1 AGCCACCTTGAAGA.1
## CD16 Mono 1 2 0
## AGCCACCTTGTAGC.1 AGCCACCTTGTTCT.1 AGCCGGACCGAATC.1 AGCCGGACCGTCTC.1
## 3 5 1 2
## AGCCGGACCTCTCG.1 AGCCGGACTCCAGA.1 AGCCGGTGACGTGT.1 AGCCGGTGAGAGAT.1
## 8 3 8 0
## AGCCGGTGAGAGGC.1 AGCCGGTGCCTTCG.1 AGCCGGTGCTACTT.1 AGCCGGTGCTGACA.1
## 0 2 0 9
## AGCCGGTGGAATAG.1 AGCCGGTGTAGAAG.1 AGCCGTCTACAGTC.1 AGCCGTCTTGAGAA.1
## 3 10 1 0
## AGCCTCACAAAAGC.1 AGCCTCACACGACT.1 AGCCTCACACGTAC.1 AGCCTCACCCCACT.1
## 0 0 6 2
## AGCCTCACCGCTAA.1 AGCCTCACCTCCAC.1 AGCCTCACGGTCAT.1 AGCCTCACGTCCTC.1
## 1 6 3 0
## AGCCTCACTAACCG.11 AGCCTCACTGAAGA.1 AGCCTCTGACTGGT.11 AGCCTCTGCCCAAA.1
## 1 2 0 0
## AGCCTCTGTATCTC.1 AGCCTCTGTGTTCT.1 AGCCTCTGTTGCGA.1 AGCGAACTAAAACG.1
## 2 10 2 8
## AGCGAACTAATGCC.1 AGCGAACTCCATGA.1 AGCGAACTGAGCAG.1 AGCGAACTGCTACA.1
## 0 11 6 7
## AGCGAACTGCTGTA.1 AGCGAACTTATGCG.1 AGCGAACTTTCCAT.1 AGCGATACGGGCAA.1
## 3 0 1 1
## AGCGATACTTGAGC.1 AGCGATTGAGCGTT.1 AGCGATTGTTTGTC.1 AGCGCCGAAAAGCA.1
## 2 3 8 1
## AGCGCCGAGCAGAG.1 AGCGCCGATACTTC.1 AGCGCCGATGACCA.1 AGCGCTCTCATGAC.1
## 1 0 7 2
## AGCGCTCTCTCTTA.1 AGCGCTCTGGCATT.1 AGCGCTCTGTATGC.11 AGCGCTCTGTGTTG.1
## 1 1 CD16 Mono 1
## AGCGCTCTTTAGGC.1 AGCGGCACCAACTG.1 AGCGGCACCTCGAA.1 AGCGGCACCTTAGG.11
## 0 2 2 0
## AGCGGCACCTTCTA.1 AGCGGCACCTTGGA.1 AGCGGCACGGTTCA.1 AGCGGCACGTCTAG.1
## 0 1 7 CD16 Mono
## AGCGGCTGAAGATG.1 AGCGGCTGACACTG.1 AGCGGCTGAGGTCT.1 AGCGGCTGCATGGT.1
## CD16 Mono 10 3 1
## AGCGGCTGCCTCGT.1 AGCGGCTGGTTGGT.1 AGCGGCTGTCATTC.1 AGCGGCTGTGTTCT.1
## 1 2 1 10
## AGCGGCTGTTGTGG.1 AGCGGGCTAACCTG.1 AGCGGGCTACGGAG.1 AGCGGGCTCACCAA.1
## 1 1 9 1
## AGCGGGCTCCAAGT.1 AGCGGGCTCCTGTC.1 AGCGGGCTGTAGGG.1 AGCGGGCTTGTAGC.1
## 1 5 1 1
## AGCGGGCTTTACCT.1 AGCGTAACAGATCC.1 AGCGTAACCGTAGT.1 AGCGTAACGCATCA.1
## 12 3 0 0
## AGCGTAACGGAGCA.1 AGCGTAACGTAAGA.1 AGCTCGCTCATGGT.1 AGCTCGCTGATAGA.1
## 0 0 6 1
## AGCTGAACACACCA.1 AGCTGAACCTGACA.1 AGCTGAACGCATCA.1 AGCTGAACGGAACG.1
## 2 2 0 CD16 Mono
## AGCTGAACTGTGCA.1 AGCTGCCTACACCA.1 AGCTGCCTACCGAT.1 AGCTGCCTCCTTGC.1
## CD16 Mono 3 0 1
## AGCTGCCTGAATCC.1 AGCTGCCTGACAAA.1 AGCTGCCTGACAGG.1 AGCTGCCTTCGACA.1
## 2 7 5 1
## AGCTGCCTTCGATG.1 AGCTGCCTTCTGGA.1 AGCTGTGACGACTA.1 AGCTGTGAGAGGGT.1
## 7 3 7 2
## AGCTGTGAGCAGTT.1 AGCTTACTAATGCC.1 AGCTTACTAGCCAT.1 AGCTTACTCACACA.1
## 2 2 0 0
## AGCTTACTGTCATG.1 AGCTTACTTCAGGT.1 AGCTTACTTCCGAA.1 AGCTTTACAGTGTC.1
## 0 1 1 1
## AGCTTTACCTATGG.1 AGCTTTACCTCAGA.1 AGCTTTACTGCTGA.1 AGCTTTACTTTCTG.1
## 1 1 6 1
## AGGAAATGCAACTG.1 AGGAAATGGAAACA.1 AGGAAATGGGTCTA.1 AGGAAATGGTTACG.1
## 1 0 0 6
## AGGAAATGTGCTAG.1 AGGAACCTCCTAAG.1 AGGAACCTGAAAGT.1 AGGAATGAAAGATG.1
## 3 1 3 2
## AGGAATGATCACGA.1 AGGAATGATGCCCT.1 AGGACACTACAGCT.1 AGGACACTCATGGT.1
## 2 8 9 1
## AGGACACTGGAGCA.1 AGGACACTTGCATG.1 AGGACTTGAAGAAC.1 AGGACTTGACCAAC.1
## 0 1 13 2
## AGGACTTGAGTACC.1 AGGACTTGAGTGCT.1 AGGACTTGCTAGAC.1 AGGACTTGGGTTTG.1
## 0 2 0 7
## AGGACTTGGTTCAG.1 AGGACTTGGTTGGT.1 AGGACTTGTCTCCG.1 AGGAGTCTACTGTG.1
## 0 0 2 1
## AGGAGTCTCGTAAC.1 AGGAGTCTCGTCTC.1 AGGAGTCTGAGACG.1 AGGAGTCTGTTGTG.1
## 1 0 2 1
## AGGAGTCTTGAGGG.1 AGGAGTCTTTACCT.1 AGGATAGACAACTG.1 AGGATAGACGACAT.1
## 0 9 CD16 Mono 0
## AGGATAGAGGACTT.1 AGGATGCTCTCAAG.1 AGGATGCTTATGCG.1 AGGATGCTTCCCAC.1
## 9 1 CD16 Mono 3
## AGGCAACTAGTCGT.1 AGGCAACTATTGGC.1 AGGCAACTTAAGGA.1 AGGCAACTTGCTAG.1
## 0 0 CD16 Mono 1
## AGGCAGGAAAAAGC.1 AGGCAGGAACGTGT.1 AGGCAGGAGCTTCC.1 AGGCAGGATCCAGA.1
## 7 0 1 3
## AGGCCTCTACCATG.1 AGGCCTCTAGAATG.1 AGGCCTCTGACGTT.1 AGGCCTCTGTAGCT.1
## 7 CD16 Mono 0 3
## AGGCCTCTTCACCC.1 AGGCCTCTTGTGAC.1 AGGCCTCTTTGACG.1 AGGCTAACATAAGG.1
## 5 0 1 2
## AGGCTAACGTACAC.1 AGGCTAACTGAAGA.1 AGGCTAACTGACAC.1 AGGGACGAACTAGC.1
## 0 2 0 0
## AGGGACGACCTGTC.1 AGGGACGAGCCCTT.1 AGGGACGAGGGAGT.1 AGGGACGATCCGTC.1
## 1 3 1 7
## AGGGACGATCTACT.1 AGGGAGTGCTTCTA.1 AGGGCCACACAGTC.1 AGGGCCACCCATGA.1
## 3 1 6 2
## AGGGCCACCGGGAA.1 AGGGCCACTCCTGC.1 AGGGCCTGAAGGCG.1 AGGGCCTGCGCTAA.1
## 2 0 0 0
## AGGGCCTGGACAGG.1 AGGGCCTGTCGTTT.1 AGGGCGCTATTTCC.1 AGGGCGCTCATTTC.1
## 1 3 0 0
## AGGGCGCTTAGTCG.1 AGGGCGCTTATGGC.1 AGGGCGCTTGAAGA.1 AGGGCGCTTGCTTT.1
## 2 0 5 0
## AGGGCGCTTTCTAC.1 AGGGTGGAATCTTC.1 AGGGTGGACACTTT.1 AGGGTGGAGGAAGC.1
## 2 1 5 CD16 Mono
## AGGGTGGATGAGGG.1 AGGGTGGATTGGTG.1 AGGGTTTGACGGTT.1 AGGGTTTGACGTTG.1
## 5 CD16 Mono 0 0
## AGGGTTTGATGACC.1 AGGGTTTGGTAAGA.1 AGGGTTTGGTTGCA.1 AGGTACACAGGCGA.1
## CD16 Mono CD16 Mono 2 8
## AGGTACACAGTCAC.1 AGGTACACCCAAGT.1 AGGTACACCGTGTA.11 AGGTACACGAGACG.1
## 6 1 5 0
## AGGTACTGATGCTG.1 AGGTACTGCCCACT.1 AGGTACTGGAAAGT.1 AGGTACTGTTCCAT.1
## CD16 Mono 9 6 0
## AGGTCATGCTTATC.1 AGGTCATGGGAACG.1 AGGTCATGTTTCAC.1 AGGTCTGACTTCTA.1
## 0 6 5 0
## AGGTCTGATAGCGT.1 AGGTCTGATCTCCG.1 AGGTCTGATGCCTC.1 AGGTGGGAATGCCA.1
## 3 0 3 8
## AGGTGTTGGTACGT.1 AGGTGTTGGTGTCA.1 AGGTGTTGGTTGTG.1 AGGTGTTGGTTTGG.1
## 2 1 0 8
## AGGTGTTGTCTTCA.1 AGGTTCGAGTCTTT.1 AGGTTCGATTCACT.1 AGGTTGTGACTGGT.1
## 0 0 2 1
## AGGTTGTGCAGTTG.1 AGGTTGTGCCTTGC.1 AGGTTGTGGTAGGG.1 AGGTTGTGTGGCAT.1
## 2 CD16 Mono 1 10
## AGTAAGGAACACCA.1 AGTAAGGATCGATG.1 AGTAAGGATGAACC.1 AGTAATACATCGGT.1
## 5 1 0 10
## AGTAATACCTCTTA.1 AGTAATACCTGGTA.1 AGTAATACGCATCA.1 AGTAATACGGTCTA.1
## 0 1 CD16 Mono 6
## AGTAATACGTCTGA.1 AGTAATACTAGAGA.1 AGTAATACTAGCGT.1 AGTAATTGAGCGGA.1
## 3 6 CD16 Mono 8
## AGTAATTGCTAAGC.1 AGTAATTGCTGACA.1 AGTAATTGCTGATG.1 AGTAATTGGCGAAG.1
## 5 1 1 3
## AGTAATTGGTTCTT.1 AGTAATTGTTGGCA.1 AGTACGTGCATCAG.1 AGTACGTGCCGTAA.1
## 2 5 0 0
## AGTACGTGGATAGA.1 AGTACGTGGCTGAT.1 AGTACGTGTGTCAG.1 AGTACTCTACACAC.1
## 1 CD16 Mono 0 3
## AGTACTCTCCTATT.1 AGTACTCTGAGACG.1 AGTACTCTTCGCAA.1 AGTACTCTTCTTAC.1
## 3 1 1 10
## AGTAGAGAAAAGCA.1 AGTAGAGAAACGTC.1 AGTAGAGACTGAGT.1 AGTAGAGAGAGGGT.1
## 0 0 1 0
## AGTAGAGAGTTTCT.1 AGTAGGCTCAGATC.1 AGTAGGCTCTTGAG.1 AGTAGGCTTACTTC.1
## 6 CD16 Mono 0 9
## AGTATAACGGCAAG.1 AGTATAACGTCACA.1 AGTATCCTACCGAT.1 AGTATCCTCTACGA.1
## 2 2 0 0
## AGTATCCTCTTACT.1 AGTATCCTGCAGTT.1 AGTATCCTGCTATG.1 AGTATCCTGGGACA.1
## 0 2 1 2
## AGTATCCTGGTGGA.1 AGTATCCTGGTTTG.1 AGTATCCTGTACAC.1 AGTATCCTTCGTTT.1
## 1 0 2 2
## AGTATCCTTGGCAT.1 AGTCACGACTGGAT.1 AGTCACGAGCAGTT.1 AGTCAGACGGTAGG.1
## 0 0 2 6
## AGTCAGACTTACCT.11 AGTCCAGACCGATA.1 AGTCCAGACCTTTA.1 AGTCGAACAGAGTA.1
## 0 0 2 3
## AGTCGAACCCATGA.1 AGTCGAACGGGTGA.1 AGTCGCCTCATGCA.1 AGTCGCCTCGGGAA.1
## 0 0 CD16 Mono 2
## AGTCGCCTGTAAGA.1 AGTCGCCTTGTGCA.1 AGTCTACTACACGT.1 AGTCTACTAGCAAA.1
## 6 0 2 3
## AGTCTACTCTATGG.1 AGTCTACTTGTGCA.1 AGTCTTACACACCA.1 AGTCTTACCAACCA.1
## 3 5 5 0
## AGTCTTACGATACC.1 AGTCTTACGTGCTA.1 AGTCTTACTGAGGG.1 AGTGAAGACACTCC.1
## 9 5 5 0
## AGTGAAGACAGAGG.1 AGTGAAGACGAATC.1 AGTGAAGAGGTTCA.1 AGTGAAGAGTTACG.1
## 1 CD16 Mono 5 2
## AGTGACACGAACCT.1 AGTGACACGTACGT.1 AGTGACACTCGCCT.1 AGTGACACTGTCTT.1
## 0 2 CD16 Mono 9
## AGTGACTGAGTCGT.1 AGTGACTGATGTGC.1 AGTGACTGCACACA.1 AGTGACTGCACTCC.1
## 1 9 0 2
## AGTGACTGTTCGTT.1 AGTGCAACAGATGA.1 AGTGCAACCACTTT.1 AGTGCAACCGGTAT.1
## 5 1 3 0
## AGTGTGACACACAC.1 AGTGTGACCAGAGG.1 AGTGTGACCATGCA.1 AGTGTGACCGTTAG.1
## 0 1 1 0
## AGTGTGACCTGTAG.1 AGTGTGACGCGAAG.1 AGTGTGACGCTACA.1 AGTGTGACGGAACG.1
## 9 1 1 1
## AGTGTGACGGGCAA.1 AGTGTTCTAAGGTA.1 AGTGTTCTAGTGTC.1 AGTTAAACCCGTTC.1
## CD16 Mono 2 1 9
## AGTTAAACCGCAAT.1 AGTTAAACCGTACA.1 AGTTAAACCTGAGT.1 AGTTAAACCTGTCC.1
## 8 6 2 1
## AGTTAAACTGCCTC.1 AGTTATGACACTAG.1 AGTTATGACTACGA.1 AGTTATGAGCGTAT.1
## 7 9 1 2
## AGTTATGATAGCGT.1 AGTTATGATGAAGA.1 AGTTATGATGAGCT.1 AGTTATGATTTACC.1
## 6 0 5 1
## AGTTATGATTTCTG.1 AGTTCTACAGAAGT.1 AGTTCTACAGGTTC.1 AGTTCTACCAGGAG.1
## 5 1 7 2
## AGTTCTACCTACCC.1 AGTTCTACGGGTGA.1 AGTTCTACGTACCA.1 AGTTCTACTAAGGA.1
## 1 1 0 6
## AGTTCTACTGTCAG.1 AGTTCTTGCTGAGT.1 AGTTCTTGTCCGAA.1 AGTTGTCTACACCA.1
## 0 7 9 0
## AGTTGTCTACACGT.1 AGTTGTCTATTCCT.1 AGTTGTCTCCTTTA.1 AGTTGTCTGGGATG.1
## 0 8 1 CD16 Mono
## AGTTGTCTTACTGG.1 AGTTGTCTTCAAGC.1 AGTTTAGACCACCT.1 AGTTTCACCTGACA.1
## 0 1 1 CD16 Mono
## AGTTTCACGACACT.1 AGTTTCACTGCTAG.1 AGTTTGCTCTATTC.1 AGTTTGCTGCTACA.1
## 1 0 6 2
## AGTTTGCTGGGATG.1 AGTTTGCTGGTTCA.1 AGTTTGCTTCAAGC.1 AGTTTGCTTGAAGA.1
## 2 0 0 1
## AGTTTGCTTGTGGT.11 AGTTTGCTTTCTGT.1 AGTTTGCTTTGTCT.1 ATAAACACCGAGTT.1
## 3 0 2 0
## ATAAACACCTACGA.11 ATAAACACCTGTAG.1 ATAAACACGGAGCA.1 ATAAACACTTCGGA.1
## CD16 Mono 1 3 2
## ATAACAACAGTCGT.1 ATAACAACCGAATC.1 ATAACAACGGATCT.1 ATAACAACTGTAGC.1
## 0 1 3 3
## ATAACATGACTCAG.1 ATAACATGCTGATG.1 ATAACATGTTCTGT.1 ATAACCCTACGCAT.1
## 1 1 2 11
## ATAACCCTCCCGTT.1 ATAACCCTGAACCT.1 ATAACCCTTCACGA.1 ATAAGTACAAGTGA.1
## 3 2 2 0
## ATAAGTACAGAACA.1 ATAAGTACCTCTCG.1 ATAAGTACTAGAGA.1 ATAAGTACTCAGTG.1
## 2 1 CD16 Mono 9
## ATAAGTACTGGGAG.1 ATAAGTTGCTCATT.1 ATAAGTTGGTGCTA.1 ATAATCGAAAGTAG.1
## 0 1 6 3
## ATAATCGAGTCGAT.1 ATAATCGAGTTTGG.1 ATAATCGATCGATG.1 ATAATGACCTTGAG.1
## 1 1 1 6
## ATAATGACGTGCAT.1 ATAATGACTATGCG.1 ATACAATGCACTTT.1 ATACAATGCTCCAC.1
## 1 3 1 1
## ATACAATGCTGAGT.1 ATACAATGTCATTC.1 ATACAATGTTGCAG.1 ATACAATGTTGCTT.1
## 0 0 1 0
## ATACACCTGTAAGA.1 ATACACCTTAAAGG.1 ATACACCTTTGCGA.1 ATACCACTACCATG.1
## 10 3 6 3
## ATACCACTACTAGC.1 ATACCACTCCAACA.1 ATACCACTGGTACT.1 ATACCGGACTTATC.1
## 0 0 9 1
## ATACCGGAGAAGGC.1 ATACCGGAGAATGA.1 ATACCGGAGCCAAT.1 ATACCGGATCGCAA.1
## 1 2 7 1
## ATACCGGATCTTCA.1 ATACCGGATTACTC.1 ATACCGGATTCGTT.1 ATACCTACAAGGGC.1
## 2 1 3 3
## ATACCTACAGAGGC.1 ATACCTACGTAAGA.1 ATACCTACTGGAAA.1 ATACCTTGACACAC.1
## 0 0 0 2
## ATACCTTGACCGAT.1 ATACCTTGTCTTTG.1 ATACCTTGTGGCAT.1 ATACGGACAGATCC.1
## 1 9 5 5
## ATACGGACCGTAGT.11 ATACGGACGAATCC.1 ATACGGACGAATGA.1 ATACGGACGTTGCA.1
## 0 0 0 1
## ATACGTCTACTCAG.1 ATACGTCTTCGTAG.1 ATAGAACTACCTGA.1 ATAGAACTACTACG.1
## 0 5 1 1
## ATAGAACTCGCCTT.1 ATAGAACTGCAAGG.1 ATAGAACTTGACTG.1 ATAGAACTTTGACG.1
## 0 2 0 0
## ATAGATACAGAACA.1 ATAGATACATGCCA.1 ATAGATACCTGTCC.1 ATAGATACCTTCTA.1
## 7 1 0 0
## ATAGATACGTTACG.1 ATAGATACGTTGTG.1 ATAGATACTGACTG.11 ATAGATTGAAACAG.11
## 0 5 0 3
## ATAGATTGCCCTTG.1 ATAGATTGGGGAGT.1 ATAGATTGTACTGG.1 ATAGATTGTTCACT.1
## 0 10 2 3
## ATAGCCGACAGTTG.1 ATAGCCGACCCACT.1 ATAGCCGACTTGCC.1 ATAGCGTGAGAGAT.1
## CD16 Mono 2 0 0
## ATAGCGTGAGGTTC.1 ATAGCGTGCTCGAA.1 ATAGCTCTACTCAG.1 ATAGGAGAACACGT.1
## 0 0 0 0
## ATAGGAGAACCTGA.1 ATAGGAGACACACA.1 ATAGGAGAGCTATG.1 ATAGGAGATGTCCC.1
## 6 CD16 Mono CD16 Mono 0
## ATAGGAGATTGCTT.1 ATAGGCTGAGCTAC.1 ATAGGCTGGGAAGC.1 ATAGGCTGGTAAAG.1
## 1 0 CD16 Mono 0
## ATAGTCCTAAACGA.1 ATAGTCCTCAAAGA.1 ATAGTCCTCTGCAA.1 ATAGTCCTGCCATA.1
## 0 CD16 Mono 1 CD16 Mono
## ATAGTCCTTCGACA.1 ATAGTTGAAACGTC.1 ATAGTTGACAGCTA.1 ATAGTTGACCTCCA.1
## 8 2 1 1
## ATAGTTGATCGTAG.1 ATATACGACCTACC.1 ATATACGAGTAGGG.1 ATATACGATGTTTC.1
## 7 0 7 5
## ATATAGTGAGGCGA.1 ATATAGTGCAATCG.1 ATATAGTGGATGAA.1 ATATAGTGTGCTAG.1
## 5 1 2 9
## ATATGAACAGGGTG.1 ATATGAACGAAACA.1 ATATGAACGGTGGA.1 ATATGAACTGGATC.1
## 2 1 0 CD16 Mono
## ATATGCCTAAACGA.1 ATATGCCTAACGAA.1 ATATGCCTAGGTCT.1 ATATGCCTGCATAC.1
## 1 CD16 Mono 8 2
## ATATGCCTTCACCC.1 ATATGCCTTTTACC.1 ATCAAATGCAACTG.1 ATCAAATGGAATGA.1
## 1 0 0 2
## ATCAAATGTTCTCA.1 ATCAACCTCGTTGA.1 ATCAACCTTTCACT.1 ATCACACTATTCGG.1
## 5 1 0 3
## ATCACACTCCATAG.1 ATCACACTCGTAAC.1 ATCACACTCTGGAT.1 ATCACACTGATAGA.1
## 0 3 0 1
## ATCACACTGGCGAA.1 ATCACACTGTCGAT.1 ATCACGGAACCCTC.11 ATCACGGAAGTAGA.1
## 0 3 7 7
## ATCACGGACCTTGC.1 ATCACGGACTAAGC.1 ATCACGGAGACGTT.1 ATCACGGATCACCC.1
## 1 CD16 Mono 0 1
## ATCACGGATGTCAG.1 ATCACTACAGCCTA.1 ATCACTACGAGACG.1 ATCACTACGTGAGG.1
## 2 3 3 0
## ATCACTACTGCAAC.1 ATCACTACTGGAGG.1 ATCACTTGACGTGT.1 ATCACTTGGAATAG.1
## 2 0 1 0
## ATCACTTGTCCAGA.1 ATCAGGTGGCTACA.1 ATCAGGTGTCATTC.1 ATCAGGTGTGAGGG.1
## 1 0 13 0
## ATCATCTGACGACT.1 ATCATCTGCCACCT.1 ATCATCTGGCTAAC.1 ATCATCTGGCTATG.1
## 3 5 1 9
## ATCATCTGTAACCG.1 ATCATCTGTACTTC.1 ATCATGCTATTGGC.1 ATCATGCTCAATCG.1
## 0 1 5 1
## ATCATGCTCAGATC.1 ATCATGCTCTGACA.1 ATCATGCTGAGGGT.1 ATCATGCTGCTCCT.1
## 0 CD16 Mono CD16 Mono 2
## ATCATGCTGGAGCA.1 ATCATGCTTCAGTG.1 ATCATGCTTGAGAA.1 ATCCAGGAACAGTC.1
## 3 CD16 Mono 0 0
## ATCCAGGAAGAACA.1 ATCCAGGAATAAGG.1 ATCCAGGACTGACA.1 ATCCAGGATAGTCG.11
## 0 1 3 2
## ATCCAGGATCTCGC.1 ATCCATACGAGACG.1 ATCCATACGCAGTT.1 ATCCATACTTCTGT.1
## 0 0 0 7
## ATCCCGTGAAGCCT.1 ATCCCGTGAGTCTG.1 ATCCCGTGGATGAA.1 ATCCCGTGGGTGAG.1
## 5 0 0 0
## ATCCCGTGTGCACA.1 ATCCGCACCCAACA.1 ATCCGCACCGTAGT.1 ATCCGCACGGACAG.1
## 2 3 1 5
## ATCCGCACGGAGGT.1 ATCCGCACGTTAGC.1 ATCCGCACTCCTTA.1 ATCCGCACTTGAGC.1
## 0 1 7 2
## ATCCTAACACTGTG.1 ATCCTAACCCTTCG.1 ATCCTAACCTGGAT.1 ATCCTAACGCGTAT.1
## 2 CD16 Mono 0 5
## ATCCTAACTATGGC.1 ATCGACGAACTAGC.1 ATCGACGAAGTAGA.1 ATCGACGACTGTTT.1
## 1 1 3 5
## ATCGAGTGCTGTAG.1 ATCGCAGAAAGGTA.1 ATCGCAGAACTGTG.1 ATCGCAGAAGGTCT.1
## 0 1 1 0
## ATCGCAGATAAAGG.1 ATCGCCACAGAGAT.1 ATCGCCACTGTAGC.1 ATCGCCACTGTCCC.11
## 1 2 0 CD16 Mono
## ATCGCCTGACCTTT.1 ATCGCCTGCAGTTG.1 ATCGCCTGCTTGAG.1 ATCGCCTGTGTTCT.1
## 1 1 CD16 Mono 3
## ATCGCCTGTTTCTG.1 ATCGCGCTAGAAGT.1 ATCGCGCTAGATCC.1 ATCGCGCTCAATCG.1
## 5 0 6 1
## ATCGCGCTCACTTT.1 ATCGCGCTGCCAAT.1 ATCGCGCTTCTTTG.1 ATCGGAACACCTCC.1
## 1 5 0 3
## ATCGGTGAAACAGA.1 ATCGGTGAAACGGG.1 ATCGGTGAACCAGT.1 ATCGGTGACGAGAG.1
## 5 1 6 2
## ATCGGTGACTCAAG.1 ATCGGTGACTGCTC.1 ATCGGTGAGAGGCA.1 ATCGGTGAGCGTAT.1
## 5 0 1 0
## ATCGGTGAGTTGCA.1 ATCGGTGATCCCAC.1 ATCGTTTGACGTGT.1 ATCGTTTGCTGTTT.1
## 1 2 10 CD16 Mono
## ATCGTTTGTTGAGC.1 ATCTACACAACTGC.1 ATCTACACACGCAT.1 ATCTACACCTGACA.1
## 0 6 0 2
## ATCTACACCTGGAT.1 ATCTACTGGGTCAT.1 ATCTACTGTTTGCT.1 ATCTCAACAACCAC.1
## 3 2 2 6
## ATCTCAACGTCAAC.11 ATCTCAACTCCTGC.1 ATCTCAACTTCGTT.1 ATCTGACTAGATGA.1
## 0 0 5 0
## ATCTGACTAGCTCA.1 ATCTGACTCACTGA.1 ATCTGACTCAGCTA.1 ATCTGACTCATTTC.1
## 6 2 8 1
## ATCTGACTGATAAG.1 ATCTGGGAAGCACT.1 ATCTGGGAATTTCC.1 ATCTGGGACACACA.1
## 6 CD16 Mono 0 0
## ATCTGGGACTTCCG.1 ATCTGGGAGTCGAT.1 ATCTGGGATAAGGA.1 ATCTGGGATGCCCT.1
## 6 1 CD16 Mono 2
## ATCTGTTGAGCTAC.1 ATCTGTTGTGGTGT.1 ATCTTGACAGAGAT.1 ATCTTGACCACAAC.1
## 9 3 5 3
## ATCTTGACCTCGCT.1 ATCTTGACGCTGAT.1 ATCTTGACTCTACT.1 ATCTTTCTAAAAGC.1
## 0 5 CD16 Mono 1
## ATCTTTCTGTTGCA.1 ATCTTTCTGTTTCT.1 ATCTTTCTTCATTC.1 ATCTTTCTTCCCGT.1
## 2 0 2 3
## ATCTTTCTTGCCTC.1 ATCTTTCTTTCGTT.1 ATGAAACTAGAGTA.1 ATGAAACTGCTGTA.11
## 7 1 1 0
## ATGAAACTGGTAAA.1 ATGAAGGATGCTGA.1 ATGAAGGATGGTAC.1 ATGACGTGCCCTCA.1
## 0 1 5 6
## ATGACGTGCGACAT.1 ATGACGTGTGAGAA.1 ATGAGAGAAAGGCG.1 ATGAGAGACTTCGC.1
## 2 CD16 Mono 1 0
## ATGAGAGAGTTGGT.1 ATGAGCACACGACT.1 ATGAGCACATGACC.1 ATGAGCACCCTGTC.1
## CD16 Mono 1 7 0
## ATGAGCACCCTTCG.1 ATGATAACAAACAG.1 ATGATAACCGTGAT.1 ATGATAACCTAAGC.1
## 1 1 0 0
## ATGATAACGAGGAC.1 ATGATAACTGCCTC.1 ATGATATGAAAAGC.1 ATGATATGACCCAA.1
## CD16 Mono 2 0 0
## ATGATATGCCGCTT.1 ATGATATGGACACT.1 ATGATATGGCATAC.1 ATGATATGGTCAAC.1
## 13 2 CD16 Mono 3
## ATGATATGGTCGTA.1 ATGCACGAAAAGCA.1 ATGCACGACTGGTA.1 ATGCACGAGAATAG.1
## 5 0 0 5
## ATGCACGATGGAAA.1 ATGCAGACACTCTT.1 ATGCAGACATGCTG.1 ATGCAGACCTCTAT.1
## 2 2 0 1
## ATGCAGACGCGAAG.1 ATGCAGACTGCACA.1 ATGCAGTGCATGAC.1 ATGCAGTGCGATAC.1
## 1 7 3 5
## ATGCAGTGGAGGGT.1 ATGCAGTGGGTAGG.1 ATGCAGTGGTCACA.1 ATGCAGTGTCACGA.1
## 2 0 1 3
## ATGCAGTGTTTGGG.1 ATGCCAGACTTATC.1 ATGCCAGATCCTGC.1 ATGCCGCTACGTTG.1
## 0 0 6 2
## ATGCCGCTATCTTC.1 ATGCCGCTCCTGTC.1 ATGCGATGGCGAGA.1 ATGCGATGTACAGC.1
## 6 0 1 0
## ATGCGATGTCACCC.1 ATGCGATGTCGCAA.1 ATGCGCCTAGCACT.1 ATGCGCCTCACTTT.1
## 0 1 13 0
## ATGCGCCTGTACGT.1 ATGCTTTGAAAGTG.1 ATGCTTTGCAGTTG.1 ATGCTTTGTAAGGA.1
## 1 1 CD16 Mono 0
## ATGGACACACGCTA.1 ATGGGTACAAGGCG.1 ATGGGTACCTGGAT.1 ATGGGTACCTTCGC.1
## 1 6 CD16 Mono 0
## ATGGGTACTCCGTC.1 ATGGTGACCCCAAA.1 ATGGTGACCCGCTT.1 ATGGTGACCTGCTC.1
## 0 0 6 1
## ATGGTGACTAGACC.1 ATGGTGACTAGTCG.1 ATGGTGACTGCACA.1 ATGTAAACCAGAAA.1
## 6 8 0 1
## ATGTAAACCTGCAA.1 ATGTAAACGTGCAT.1 ATGTAAACTTCGCC.1 ATGTACCTACAGTC.1
## 3 0 CD16 Mono 0
## ATGTACCTCGCATA.1 ATGTACCTCTCGCT.1 ATGTACCTTCTATC.1 ATGTCACTCAACCA.1
## 1 1 1 1
## ATGTCACTGGTAGG.1 ATGTCACTTGGTCA.1 ATGTCACTTTGGCA.1 ATGTCACTTTTCAC.1
## 1 10 10 2
## ATGTCGGAAGCCAT.1 ATGTCGGACTATGG.1 ATGTCGGACTTACT.1 ATGTCGGAGGGACA.1
## 2 2 8 2
## ATGTTAGAAGAGTA.1 ATGTTAGACCTACC.1 ATGTTAGACTTGTT.1 ATGTTAGAGGAGCA.1
## CD16 Mono 2 8 1
## ATGTTAGAGGTTTG.1 ATGTTAGATATGGC.1 ATGTTCACAGCGTT.1 ATGTTCACGAGCAG.1
## 1 6 CD16 Mono 1
## ATGTTCACGAGCTT.1 ATGTTCACTTACCT.1 ATGTTGCTGGTTCA.1 ATTAACGATTTCGT.1
## CD16 Mono 7 1 0
## ATTAAGACATACCG.1 ATTAAGACCCCTCA.1 ATTAAGACGAGAGC.1 ATTAAGACTCAGTG.1
## 7 9 2 1
## ATTAAGACTGTCAG.1 ATTAAGACTGTGGT.1 ATTACCACCCTCAC.1 ATTACCACGGAGGT.1
## 1 0 0 8
## ATTACCACGGTGAG.1 ATTACCTGACCTAG.1 ATTACCTGTTAGGC.1 ATTAGATGACAGCT.1
## 3 0 0 2
## ATTAGATGACGGGA.1 ATTAGATGAGCAAA.11 ATTAGATGCTTCTA.1 ATTAGATGGCTCCT.1
## 1 0 0 6
## ATTAGATGTGGTAC.1 ATTAGTGACAGATC.1 ATTAGTGACCTTTA.1 ATTAGTGACGTAAC.1
## 5 2 CD16 Mono 2
## ATTAGTGAGTTGTG.1 ATTAGTGATGCTGA.1 ATTATGGAACCCTC.1 ATTATGGAACGGTT.1
## 5 0 2 0
## ATTATGGATCCCAC.1 ATTATGGATGCTCC.1 ATTCAAGAACACAC.1 ATTCAAGAAGTCAC.1
## CD16 Mono 1 0 3
## ATTCAAGAAGTGCT.11 ATTCAAGAAGTTCG.1 ATTCAAGACCTACC.1 ATTCAAGACTAGTG.1
## 0 2 1 0
## ATTCAAGACTTATC.1 ATTCAGCTAAACGA.1 ATTCAGCTACGTGT.1 ATTCAGCTGGTGGA.1
## 3 2 0 0
## ATTCAGCTGTCCTC.1 ATTCCAACAAGGTA.1 ATTCCAACATCGTG.1 ATTCCAACCTGCAA.1
## 1 0 1 6
## ATTCCAACGGTCTA.1 ATTCCAACGTAAAG.1 ATTCCAACGTTGAC.1 ATTCCATGAGTGTC.1
## 0 7 2 2
## ATTCCATGATGACC.1 ATTCCATGCTCGCT.1 ATTCCATGTAAGCC.1 ATTCCATGTGAGCT.1
## 0 10 1 2
## ATTCGACTGCGATT.1 ATTCGACTGGTCTA.1 ATTCGACTTCCGTC.1 ATTCGACTTGGTTG.1
## 0 3 1 0
## ATTCGGGAACTCTT.1 ATTCGGGACATGAC.1 ATTCGGGACCCTCA.1 ATTCGGGACTTACT.1
## 0 0 3 1
## ATTCGGGAGAGATA.1 ATTCGGGAGATAAG.1 ATTCGGGAGCGATT.1 ATTCGGGAGGGACA.1
## 1 2 1 3
## ATTCGGGAGGGTGA.1 ATTCGGGATGTCCC.1 ATTCTGACACTCAG.1 ATTCTGACCATCAG.1
## 0 3 1 1
## ATTCTGACGCCATA.1 ATTCTGACTACTTC.1 ATTCTGACTGCTGA.1 ATTCTTCTCGAGAG.1
## 2 1 5 8
## ATTCTTCTTGAACC.1 ATTCTTCTTGGTGT.1 ATTCTTCTTTGTGG.1 ATTGAAACACGTGT.1
## 10 1 2 2
## ATTGAAACAGTACC.11 ATTGAAACGCGAAG.1 ATTGAAACTTAGGC.1 ATTGAATGACCATG.1
## CD16 Mono 0 2 1
## ATTGAATGCCAGTA.1 ATTGAATGTAAAGG.1 ATTGAATGTCCTGC.1 ATTGAATGTTCCCG.1
## 0 0 3 2
## ATTGATGAATGCTG.1 ATTGATGAGGTACT.1 ATTGATGAGGTGAG.1 ATTGATGAGTCCTC.1
## 7 3 0 0
## ATTGATGATCCTTA.1 ATTGATGATGCAAC.1 ATTGATGATTCTTG.1 ATTGCACTGAACCT.1
## 1 1 0 0
## ATTGCACTTGTCGA.11 ATTGCGGAAAACGA.1 ATTGCGGACCGCTT.1 ATTGCGGACGAGTT.1
## 1 7 6 CD16 Mono
## ATTGCGGAGCTGAT.1 ATTGCGGAGTACGT.1 ATTGCGGAGTTGCA.1 ATTGCGGATACTCT.1
## 6 2 0 10
## ATTGCGGATTACCT.1 ATTGCTACCTAGTG.1 ATTGCTACCTTGGA.1 ATTGCTACGAAGGC.1
## 6 1 0 0
## ATTGCTACTACGAC.1 ATTGCTACTCGCTC.1 ATTGCTTGACACCA.1 ATTGCTTGCTGCTC.1
## 0 0 1 0
## ATTGCTTGGAGGCA.1 ATTGCTTGGCTGTA.1 ATTGCTTGGGAGTG.1 ATTGCTTGTCGCCT.1
## 1 CD16 Mono 0 7
## ATTGCTTGTTCGTT.1 ATTGGGTGACCTGA.1 ATTGGGTGCCACCT.1 ATTGGGTGGTACCA.1
## 0 3 1 1
## ATTGGGTGTCCAAG.1 ATTGGGTGTCCTCG.11 ATTGGGTGTGAACC.1 ATTGGTCTAGGTCT.1
## 1 6 0 5
## ATTGGTCTCTTGGA.1 ATTGGTCTGGGATG.1 ATTGGTCTGTAAGA.1 ATTGTAGAAGCTAC.1
## 3 2 CD16 Mono 2
## ATTGTAGACACTGA.1 ATTGTAGACAGCTA.1 ATTGTAGAGGTTAC.1 ATTGTAGAGGTTCA.1
## 2 0 1 1
## ATTGTAGAGTAAAG.1 ATTGTAGAGTACCA.1 ATTGTCTGCAGATC.1 ATTGTCTGGGTTCA.1
## 1 0 2 5
## ATTGTCTGGTGTTG.1 ATTGTCTGTGCTAG.1 ATTTAGGACCAGTA.1 ATTTAGGACTCATT.1
## 0 3 0 2
## ATTTAGGATCAGAC.1 ATTTAGGATGTCAG.1 ATTTAGGATTGAGC.1 ATTTCCGAAAGTGA.1
## 2 7 0 2
## ATTTCCGACATCAG.1 ATTTCCGAGACAGG.1 ATTTCCGAGGGAGT.1 ATTTCCGAGTAAAG.1
## 6 1 2 3
## ATTTCCGATTGAGC.1 ATTTCGTGAGTGTC.1 ATTTCGTGGACGTT.1 ATTTCGTGGGTTAC.1
## 0 7 6 0
## ATTTCGTGGTCACA.1 ATTTCGTGTCATTC.11 ATTTCTCTCACAAC.1 ATTTCTCTCTTGAG.1
## 0 2 CD16 Mono 2
## ATTTCTCTGGTTTG.1 ATTTCTCTGTCTTT.1 ATTTGCACAAGGTA.1 ATTTGCACGAGAGC.1
## 3 0 2 8
## ATTTGCACTCCTGC.1 CAAACTCTAATGCC.1 CAAACTCTACCCTC.1 CAAACTCTCCATAG.1
## CD16 Mono 0 0 0
## CAAACTCTTCGATG.1 CAAACTCTTCGTAG.11 CAAACTCTTGTGGT.1 CAAACTCTTTACCT.11
## 0 1 1 0
## CAAAGCACAAACAG.1 CAAAGCACACCTCC.1 CAAAGCACCACCAA.1 CAAAGCACCCCGTT.1
## 7 2 2 3
## CAAAGCACCGGTAT.1 CAAAGCACGGTAGG.11 CAAAGCTGCCCAAA.1 CAAAGCTGGGGAGT.1
## 1 0 1 0
## CAAAGCTGTAGCGT.1 CAAAGCTGTTGGTG.1 CAAATATGACGCAT.1 CAAATATGCGAGTT.1
## 7 2 2 2
## CAAATTGAACGGGA.1 CAAATTGACCTATT.1 CAAATTGACTGACA.1 CAACAGACATCTTC.1
## 0 0 6 0
## CAACCAGACTTCGC.1 CAACCAGAGACTAC.1 CAACCAGAGAGCAG.1 CAACCAGAGCCCTT.1
## 0 0 2 2
## CAACCAGAGTATCG.1 CAACCAGATAGAAG.1 CAACCGCTCAGGAG.1 CAACGAACATTCGG.1
## 8 1 0 9
## CAACGAACCAATCG.1 CAACGAACGCTTCC.1 CAACGATGGGTAGG.1 CAACGATGTGTGGT.1
## 0 7 0 0
## CAACGTGACACTCC.1 CAACGTGAGAGGGT.1 CAACGTGAGGAACG.1 CAACGTGATGAAGA.1
## 2 0 3 0
## CAACGTGATGTGCA.1 CAACGTGATTCTCA.1 CAACTTTGGGTCAT.1 CAACTTTGTTGCAG.1
## 0 1 1 3
## CAAGAAGAAAGAGT.1 CAAGAAGAACTAGC.1 CAAGAAGACTCTCG.1 CAAGAAGACTCTTA.1
## 0 0 0 9
## CAAGAAGATGCTCC.1 CAAGAAGATTTCGT.1 CAAGACACAGAGGC.1 CAAGACACGATACC.1
## 11 1 0 10
## CAAGACACTTCACT.1 CAAGACACTTCCCG.1 CAAGACTGAGGTTC.1 CAAGACTGATACCG.1
## 0 3 5 3
## CAAGACTGCACTGA.1 CAAGACTGGAGCTT.1 CAAGACTGGCTATG.1 CAAGACTGGGACAG.1
## 3 5 1 7
## CAAGACTGGTTTGG.1 CAAGACTGTCGTAG.1 CAAGCATGCCTCGT.1 CAAGCATGTCTCAT.1
## 1 2 6 3
## CAAGCCCTAGCGGA.1 CAAGCCCTCTTGCC.1 CAAGCCCTGTCGTA.1 CAAGCCCTTCAAGC.1
## 2 1 2 0
## CAAGCCCTTCGACA.1 CAAGCCCTTTCGGA.1 CAAGCTGAACCCAA.1 CAAGCTGAACGGGA.1
## 0 3 9 CD16 Mono
## CAAGCTGACTGTTT.1 CAAGCTGAGCAAGG.1 CAAGCTGATCCCGT.1 CAAGGACTCTTACT.1
## 7 7 5 6
## CAAGGACTTGCAAC.1 CAAGGTTGAAAACG.1 CAAGGTTGCTCAGA.1 CAAGGTTGCTTTAC.1
## CD16 Mono 0 9 0
## CAAGGTTGTGGATC.1 CAAGTCGACTACGA.1 CAAGTCGACTATTC.1 CAAGTCGAGAGGCA.1
## 0 0 3 1
## CAAGTCGATACGCA.1 CAAGTTCTCACTGA.1 CAAGTTCTGTGCTA.1 CAAGTTCTTCACGA.1
## CD16 Mono 0 2 7
## CAAGTTCTTGCTAG.1 CAAGTTCTTGGTAC.1 CAATAAACACTGGT.1 CAATAAACAGTTCG.1
## 9 3 1 10
## CAATAAACCCATAG.1 CAATAAACCCTCAC.1 CAATAAACGAATAG.1 CAATAAACGACGGA.1
## 0 0 6 0
## CAATAAACGCTAAC.1 CAATAAACGGTTTG.1 CAATAAACGTACGT.1 CAATAATGACCAGT.1
## 2 1 3 2
## CAATAATGCCTCGT.1 CAATAATGGACAAA.1 CAATAATGTATTCC.1 CAATATGAAGACTC.1
## 1 1 0 10
## CAATATGAAGCCTA.1 CAATATGAATGTCG.1 CAATATGAGATAGA.1 CAATATGAGTTCAG.1
## 10 2 0 7
## CAATATGATACAGC.1 CAATATGATCACGA.1 CAATCGGAATTGGC.1 CAATCGGACTCCCA.1
## 2 0 1 2
## CAATCGGACTCGAA.1 CAATCGGACTGTAG.1 CAATCGGAGTCCTC.1 CAATCGGAGTGTTG.1
## 0 0 1 1
## CAATCGGATTGCTT.1 CAATCTACCTACGA.1 CAATCTACGTACCA.1 CAATGGACAGAATG.1
## CD16 Mono 1 0 CD16 Mono
## CAATGGACCCTCCA.1 CAATGGACCGAGAG.1 CAATGGACGAATCC.1 CAATGGACGGAGCA.1
## 0 13 2 1
## CAATGGACGGCGAA.1 CAATTCACAAAGCA.1 CAATTCACCAACTG.1 CAATTCACTATGGC.1
## 0 0 1 2
## CAATTCACTGAGAA.11 CAATTCTGACGGTT.1 CAATTCTGTGCACA.1 CAATTCTGTGTTTC.1
## 3 CD16 Mono 0 0
## CACAACGAAAGATG.1 CACAACGAGGGTGA.1 CACAATCTACTGGT.1 CACAATCTCCCGTT.1
## 11 10 0 1
## CACACCTGGTACGT.1 CACACCTGTCAGGT.1 CACACCTGTCGCTC.1 CACAGAACACCCTC.1
## 0 0 2 7
## CACAGAACCTGTCC.1 CACAGAACTGACAC.1 CACAGATGAGCTAC.1 CACAGATGCACCAA.1
## 5 1 2 3
## CACAGATGCATACG.1 CACAGATGCTGCTC.1 CACAGATGGCAGTT.1 CACAGATGTGACTG.1
## 0 8 1 1
## CACAGCCTACGTTG.1 CACAGCCTCCACCT.1 CACAGCCTCGGAGA.1 CACAGCCTCGTAGT.1
## 5 1 0 7
## CACAGCCTTCCAAG.1 CACAGTGAAAGGGC.1 CACAGTGATCGCAA.1 CACATACTAGAACA.1
## 1 0 1 7
## CACATACTCGGTAT.1 CACATACTGTCTGA.1 CACATACTTTCGCC.1 CACATGGAATCTTC.1
## 1 0 5 1
## CACATGGACCTACC.1 CACATGGACGCATA.1 CACATGGATTCTCA.1 CACATGGATTGACG.1
## CD16 Mono 6 2 1
## CACCACTGAACGGG.1 CACCACTGGATGAA.1 CACCACTGGGTTCA.1 CACCCATGAGAATG.1
## 1 0 3 2
## CACCGGGACTGTTT.1 CACCGTACAAAAGC.1 CACCGTACCCTATT.1 CACCGTACGCGTTA.1
## 0 1 0 0
## CACCGTACGTCTGA.1 CACCGTACTCCGAA.1 CACCGTACTTCATC.1 CACCGTTGACGTTG.1
## 1 2 0 1
## CACCGTTGAGCACT.1 CACCGTTGATGACC.1 CACCGTTGCCATAG.1 CACCGTTGGTCGTA.1
## 0 CD16 Mono 0 13
## CACCGTTGGTGAGG.11 CACCGTTGTAGAAG.1 CACCTGACACTGTG.1 CACCTGACCAGTTG.1
## CD16 Mono 0 3 7
## CACCTGACCCATAG.1 CACCTGACCCCGTT.1 CACCTGACCCTATT.1 CACCTGACGCGATT.1
## 9 2 2 0
## CACCTGACTGACTG.11 CACCTGACTTGCAG.1 CACGAAACCGAGAG.1 CACGAAACGAAGGC.1
## 2 6 0 0
## CACGAAACTCGACA.1 CACGACCTCCACAA.1 CACGACCTCCCAAA.1 CACGACCTCCTTGC.1
## 0 1 5 9
## CACGATGAACACGT.1 CACGATGAAGCTAC.1 CACGATGACGTGAT.1 CACGCTACAAACAG.1
## 1 0 2 1
## CACGCTACAACGTC.1 CACGCTACACAGTC.1 CACGCTACAGTGTC.1 CACGCTACGAATGA.1
## 0 2 5 0
## CACGCTACGGTATC.1 CACGCTACGGTTCA.1 CACGCTACTACAGC.1 CACGGGACACGCAT.1
## 8 2 1 0
## CACGGGACAGGTTC.1 CACGGGACGGTTCA.1 CACGGGACTATCGG.1 CACGGGTGCTCGAA.1
## CD16 Mono 0 10 0
## CACGGGTGTCCAAG.1 CACTAACTACTGGT.1 CACTAACTGTAGCT.1 CACTAACTTTCCCG.1
## 10 3 6 CD16 Mono
## CACTAGGAACGGTT.1 CACTAGGAGACAGG.1 CACTAGGATTGGTG.1 CACTATACAGCAAA.1
## 1 1 0 0
## CACTATACCAATCG.1 CACTATACCAGAAA.11 CACTATACCGGAGA.1 CACTATACCTGATG.1
## 1 1 2 0
## CACTATACGTCGTA.1 CACTCCGACCTTGC.1 CACTCCGAGGTGGA.1 CACTCCGATCAAGC.1
## CD16 Mono 0 2 3
## CACTCCGATTCACT.1 CACTCTCTAGAATG.1 CACTCTCTCTGATG.1 CACTGAGATTGCAG.11
## 0 0 1 5
## CACTGAGATTGCGA.1 CACTGCACACGACT.1 CACTGCACGCCCTT.1 CACTGCACGTGCAT.1
## 6 0 0 2
## CACTGCACTGAGAA.1 CACTGCACTTCTCA.1 CACTGCTGAGTGCT.1 CACTGCTGGAGATA.1
## 3 0 0 0
## CACTGCTGGAGGTG.1 CACTGCTGGCGGAA.1 CACTGCTGTTTACC.1 CACTTAACCCGTAA.1
## 5 5 CD16 Mono 1
## CACTTAACGGGATG.1 CACTTATGAACGTC.1 CACTTATGAGAGTA.1 CACTTATGAGTGCT.1
## 2 3 2 1
## CACTTATGCCAACA.1 CACTTATGCGAATC.1 CACTTATGGGCGAA.1 CACTTATGTACGCA.1
## 2 8 CD16 Mono 2
## CACTTTGACCGTAA.1 CACTTTGAGAATAG.1 CACTTTGAGATAGA.1 CACTTTGAGTTAGC.1
## 6 7 0 1
## CACTTTGATAACCG.1 CACTTTGATCTCCG.1 CAGAAGCTCCCAAA.1 CAGAAGCTCCCACT.1
## 0 3 CD16 Mono 0
## CAGAAGCTCTTCCG.1 CAGAAGCTGCCTTC.1 CAGACAACAGTTCG.1 CAGACAACGAAGGC.1
## 0 1 1 5
## CAGACAACGCTCCT.1 CAGACAACTATCGG.1 CAGACAACTCCTTA.1 CAGACATGAACAGA.1
## 0 9 7 6
## CAGACATGACTAGC.1 CAGACATGAGAACA.1 CAGACATGCGATAC.1 CAGACATGGAAGGC.1
## 0 CD16 Mono 0 3
## CAGACATGGCGTAT.1 CAGACCCTCCAAGT.1 CAGACCCTCTTGCC.1 CAGACCCTGAAAGT.1
## 1 CD16 Mono 1 2
## CAGACCCTTCATTC.1 CAGACTGACTGTAG.1 CAGACTGAGCGAAG.1 CAGAGGGAAACGGG.1
## 9 0 3 1
## CAGAGGGAGCTTCC.1 CAGATCGACATCAG.1 CAGATCGACCCTTG.1 CAGATCGACTGTCC.1
## 6 2 3 2
## CAGATGACAGGAGC.1 CAGATGACAGGTTC.1 CAGATGACCTCATT.1 CAGATGACTAGAGA.1
## 2 0 2 2
## CAGCAATGCTCAGA.1 CAGCAATGTCATTC.1 CAGCACCTAAACGA.1 CAGCACCTAACGTC.1
## 0 2 1 0
## CAGCACCTAGTCAC.1 CAGCACCTATACCG.1 CAGCACCTCCGATA.1 CAGCACCTCGGGAA.1
## CD16 Mono 1 3 0
## CAGCACCTTACGAC.1 CAGCACCTTGACTG.1 CAGCACCTTGTCCC.1 CAGCACCTTTCTCA.1
## 2 0 2 7
## CAGCATGAACACCA.1 CAGCATGAAGAAGT.1 CAGCATGACTTGTT.1 CAGCATGAGGAACG.1
## 1 0 2 0
## CAGCATGAGTCCTC.1 CAGCCTACAAACGA.1 CAGCCTACATCACG.1 CAGCCTACCAACCA.1
## CD16 Mono 1 2 3
## CAGCCTACGGCAAG.1 CAGCCTACTGGTTG.1 CAGCCTACTTCATC.1 CAGCGGACAGGAGC.1
## 10 2 0 0
## CAGCGGACTCCGTC.1 CAGCGTCTACACGT.1 CAGCGTCTCGACAT.1 CAGCGTCTCGGAGA.1
## 3 3 0 2
## CAGCGTCTCGTAAC.1 CAGCGTCTCTTGTT.1 CAGCGTCTGGTTCA.1 CAGCGTCTTTTGTC.1
## 1 1 8 5
## CAGCTAGAACCACA.1 CAGCTAGAACGGTT.1 CAGCTAGAAGCCAT.1 CAGCTAGATGCTGA.1
## 0 3 1 0
## CAGCTAGATGTGAC.1 CAGCTCACGAATGA.1 CAGCTCACGTGTCA.1 CAGCTCACTCCTGC.1
## 1 1 3 0
## CAGCTCACTCGACA.1 CAGCTCACTGGTGT.1 CAGCTCTGAGTGCT.1 CAGCTCTGCCTTGC.11
## 10 1 0 2
## CAGCTCTGCTCTCG.1 CAGCTCTGGGGAGT.1 CAGCTCTGGGGATG.1 CAGGAACTCAACTG.1
## 0 1 0 1
## CAGGAACTGCCAAT.1 CAGGAACTGGTTCA.1 CAGGAACTGTGAGG.1 CAGGAACTTGCTAG.1
## 1 0 3 1
## CAGGCCGAAGCCAT.1 CAGGCCGAATACCG.1 CAGGCCGACAACTG.1 CAGGCCGACTTATC.1
## 1 0 1 5
## CAGGCCGAGTGAGG.1 CAGGCCGATGACAC.1 CAGGCCGATGTTCT.1 CAGGGCACAATGCC.1
## 2 1 0 5
## CAGGGCACACACCA.1 CAGGGCACAGTTCG.1 CAGGGCACCGGAGA.1 CAGGGCACGACAGG.1
## 7 1 0 0
## CAGGTAACCAGCTA.1 CAGGTAACCTCCCA.1 CAGGTAACGGTGGA.1 CAGGTAACGTTAGC.1
## 0 5 0 0
## CAGGTAACTAAGGA.1 CAGGTATGGAATGA.11 CAGGTATGGGAGGT.1 CAGGTATGTGCTGA.1
## 6 7 2 6
## CAGGTTGAAGGTCT.1 CAGGTTGACGACAT.1 CAGGTTGAGGTCTA.1 CAGGTTGATCTTCA.1
## 1 CD16 Mono 3 0
## CAGTCAGAAAACAG.1 CAGTCAGAAACGGG.1 CAGTCAGAAAGAAC.1 CAGTCAGAACACTG.1
## 0 6 0 0
## CAGTCAGAACTAGC.1 CAGTCAGACGACTA.1 CAGTCAGAGACACT.1 CAGTCAGATGACTG.1
## 3 0 0 3
## CAGTGATGACGCAT.1 CAGTGATGCGTTAG.1 CAGTGATGTGTCTT.1 CAGTGATGTGTGGT.1
## 6 10 0 1
## CAGTGATGTTAGGC.1 CAGTGTGAGTGAGG.1 CAGTGTGATGTCTT.1 CAGTTACTGAGACG.1
## 0 0 0 3
## CAGTTGGAAAAACG.1 CAGTTGGAAGCAAA.1 CAGTTGGAGTGCTA.1 CAGTTGGATTCCGC.1
## 5 10 9 0
## CAGTTTACCGGTAT.1 CAGTTTACTGTCTT.1 CATAAAACACTGGT.1 CATAAAACCGTGAT.1
## 2 CD16 Mono 2 0
## CATAAAACGCCAAT.1 CATAAAACTCATTC.1 CATAAATGAATGCC.1 CATAAATGATGGTC.1
## 6 1 0 3
## CATAAATGGAAGGC.1 CATAAATGGAGATA.1 CATAAATGTCTCTA.1 CATAACCTAAGGTA.1
## 2 0 0 1
## CATAACCTGAAGGC.1 CATAACCTGCTGTA.1 CATAACCTTGAGAA.1 CATACTACCTGAAC.1
## 13 9 2 CD16 Mono
## CATACTACGCTGTA.1 CATACTTGAGAGAT.1 CATACTTGAGCATC.1 CATACTTGATTTCC.1
## 13 6 5 5
## CATACTTGGCTCCT.1 CATACTTGGTCGTA.1 CATACTTGTATCGG.1 CATACTTGTCCTCG.1
## 2 2 1 1
## CATAGTCTCTTCTA.1 CATATAGACAGGAG.1 CATATAGAGGTTTG.1 CATCAACTCCGTAA.1
## 1 1 7 1
## CATCAACTGCTTAG.1 CATCAACTGTCCTC.1 CATCAGGAAAGATG.1 CATCAGGACACCAA.1
## 2 CD16 Mono 3 9
## CATCAGGAGACAAA.1 CATCAGGAGTATCG.11 CATCAGGAGTTGTG.1 CATCAGGATGTGCA.1
## 3 3 10 0
## CATCATACACCTTT.1 CATCATACAGCGGA.1 CATCATACCTTCGC.1 CATCCCGACGTACA.1
## 1 0 6 0
## CATCCCGAGGTTCA.1 CATCCCGAGTGCTA.1 CATCCCGATTATCC.1 CATCGCTGAACAGA.1
## 5 0 1 1
## CATCGCTGAAGTAG.1 CATCGCTGACGGGA.1 CATCGCTGCAGAAA.11 CATCGCTGCCTTTA.1
## 3 1 CD16 Mono 3
## CATCGCTGTGGTCA.1 CATCGGCTAGGCGA.1 CATCGGCTCCTTAT.1 CATCGGCTCTCGCT.1
## 0 5 8 0
## CATCGGCTGAAGGC.1 CATCTCCTAGGGTG.1 CATCTCCTCATTGG.1 CATCTCCTCTGCTC.1
## 1 2 0 0
## CATCTCCTGTTCGA.1 CATCTCCTTCTATC.1 CATCTTGACTCCAC.1 CATGAGACACACGT.1
## 3 0 0 9
## CATGAGACCACTTT.1 CATGAGACTAGTCG.1 CATGCCACAGCTAC.1 CATGCCACCAGAAA.1
## 8 11 2 8
## CATGCCACCATGGT.1 CATGCCACCGAACT.1 CATGCCACGAGGAC.1 CATGCCACGCCATA.1
## 1 CD16 Mono 2 2
## CATGCCACGTTCAG.1 CATGCGCTAAAACG.1 CATGCGCTAAAGTG.1 CATGCGCTACCTCC.11
## 0 12 6 7
## CATGCGCTCAGAGG.1 CATGCGCTCGTGAT.1 CATGCGCTCTTAGG.1 CATGCGCTGAGCTT.1
## 0 3 0 0
## CATGCGCTTGGTGT.1 CATGGATGAGAGAT.1 CATGGATGTAAGCC.1 CATGGCCTAAGAGT.1
## 2 7 0 6
## CATGGCCTCAGTCA.1 CATGGCCTCTGTAG.1 CATGGCCTGTAGGG.1 CATGGCCTTTTCTG.1
## 1 2 9 0
## CATGTACTACACAC.1 CATGTACTAGGTTC.1 CATGTACTCCTATT.1 CATGTACTGAGAGC.1
## CD16 Mono 1 1 0
## CATGTACTGTTACG.1 CATGTTACAATCGC.1 CATGTTACTAGCGT.1 CATGTTACTCCAAG.1
## 1 3 0 0
## CATGTTACTGACAC.1 CATGTTACTGATGC.1 CATGTTACTGCAGT.1 CATGTTTGACGCTA.1
## 7 0 1 0
## CATGTTTGCACTCC.1 CATGTTTGCATGCA.1 CATGTTTGCTGTAG.1 CATGTTTGCTTGGA.1
## 0 0 6 3
## CATGTTTGGCGAGA.1 CATGTTTGGGTTCA.1 CATGTTTGTTCTGT.1 CATTACACCCTCGT.1
## 0 0 3 1
## CATTACACCGATAC.1 CATTACACTCGTTT.1 CATTAGCTCGACAT.1 CATTAGCTGTGTAC.1
## 0 CD16 Mono 5 1
## CATTAGCTTGAGGG.1 CATTAGCTTGGTTG.1 CATTAGCTTTGACG.1 CATTCCCTACACAC.1
## 0 1 1 10
## CATTCCCTACGGTT.1 CATTCCCTCTGCTC.1 CATTCCCTGCGAAG.1 CATTCCCTGTCACA.1
## 1 6 1 2
## CATTCCCTTCGTGA.1 CATTGACTCGAACT.1 CATTGACTGCAAGG.1 CATTGACTGCGAGA.1
## 2 1 6 0
## CATTGACTGGTGAG.1 CATTGACTGTTTCT.1 CATTGACTTTCCAT.1 CATTGACTTTTGGG.1
## 1 1 3 2
## CATTGGGAAAAAGC.1 CATTGGGACAAAGA.1 CATTGGGACCCTAC.1 CATTGGGAGATGAA.1
## 0 0 0 CD16 Mono
## CATTGGGAGTTGAC.1 CATTGGGATACGAC.1 CATTGTACAGGAGC.1 CATTGTACGCAGAG.1
## 9 1 8 0
## CATTGTACGGTTTG.1 CATTGTACTCTCTA.1 CATTGTACTGAAGA.1 CATTGTACTTGGCA.1
## 0 CD16 Mono 1 CD16 Mono
## CATTGTACTTGGTG.1 CATTGTTGGGAGCA.1 CATTGTTGGGTCAT.1 CATTTCGATAACGC.1
## 3 0 1 1
## CATTTGACTGCCCT.1 CATTTGACTTTACC.1 CATTTGTGAACAGA.11 CATTTGTGATCACG.1
## 0 5 0 CD16 Mono
## CATTTGTGCATGGT.1 CATTTGTGCCAACA.1 CATTTGTGTTCGCC.1 CCAAAGTGACCGAT.1
## 2 1 0 0
## CCAAAGTGATCTTC.1 CCAAAGTGCGCTAA.1 CCAAAGTGGCTTAG.1 CCAAAGTGGGACTT.1
## 5 3 0 0
## CCAAAGTGTAGAGA.1 CCAAAGTGTCACCC.1 CCAAAGTGTGTCCC.1 CCAACCTGAGAAGT.1
## 0 CD16 Mono 1 2
## CCAACCTGTAACGC.1 CCAACCTGTGGGAG.1 CCAACCTGTTCTCA.1 CCAAGAACAACGAA.1
## 0 1 0 10
## CCAAGAACACGGAG.1 CCAAGAACAGCAAA.1 CCAAGAACTCCTAT.1 CCAAGAACTCTAGG.1
## 0 CD16 Mono 3 2
## CCAAGAACTGCTCC.1 CCAAGATGACCAGT.1 CCAAGATGCCTTGC.1 CCAAGATGCGTAGT.1
## 7 CD16 Mono 7 5
## CCAAGATGGAGGAC.1 CCAAGATGTGAGGG.1 CCAAGTGACAGAGG.1 CCAAGTGACCCAAA.1
## 0 0 0 3
## CCAAGTGACTCTTA.1 CCAAGTGACTGTTT.1 CCAAGTGACTTATC.1 CCAATGGAAGTGTC.1
## 0 0 0 2
## CCAATGGAATGGTC.1 CCAATGGACCGATA.1 CCAATGGACCTGTC.1 CCAATGGAGACTAC.1
## 2 2 CD16 Mono 0
## CCAATGGAGATAGA.1 CCAATGGAGTATCG.1 CCAATGGATAGACC.1 CCAATTTGAGGCGA.1
## 2 7 1 0
## CCAATTTGCACTTT.1 CCACCATGATTCGG.1 CCACCATGCAGTCA.11 CCACCATGCATTTC.1
## 2 0 2 5
## CCACCATGTGCTAG.1 CCACCTGAAAGAAC.1 CCACCTGAGCGAGA.1 CCACCTGAGCGGAA.1
## 6 0 2 0
## CCACCTGATGTTCT.1 CCACGGGAAACGAA.1 CCACGGGAAGGCGA.1 CCACGGGAATCTTC.1
## 0 8 0 1
## CCACGGGACCATAG.1 CCACGGGACTCGCT.1 CCACGGGAGCATCA.1 CCACGGGATAGTCG.1
## 0 6 3 9
## CCACGGGATGCAAC.1 CCACTGACAGCCAT.1 CCACTGACCGCATA.1 CCACTGACCGTACA.1
## 0 1 0 3
## CCACTGTGAGTTCG.1 CCACTGTGGCGAAG.1 CCACTGTGGTCACA.1 CCACTGTGGTTGTG.1
## 1 CD16 Mono 0 CD16 Mono
## CCACTTCTAGCTCA.1 CCACTTCTCCTATT.1 CCACTTCTCTTATC.1 CCACTTCTTACTCT.1
## 1 0 0 0
## CCACTTCTTGCAAC.1 CCAGAAACACCTCC.1 CCAGAAACCTACCC.1 CCAGAAACCTCCCA.1
## 1 0 2 0
## CCAGAAACGTTGAC.1 CCAGAAACGTTGCA.1 CCAGAAACTGGAAA.1 CCAGACCTGAGACG.11
## 3 8 11 5
## CCAGACCTGGGTGA.1 CCAGATGAACCAAC.1 CCAGATGACAATCG.1 CCAGATGACCTATT.1
## 1 0 6 0
## CCAGATGACTGTAG.1 CCAGATGAGAATGA.1 CCAGATGAGTAAAG.1 CCAGATGATCGTTT.1
## 0 5 0 2
## CCAGATGATGAGAA.1 CCAGCACTACACGT.1 CCAGCACTCGTCTC.1 CCAGCACTCTTAGG.1
## 0 2 1 0
## CCAGCACTGTAGGG.1 CCAGCACTGTGAGG.1 CCAGCACTTAGACC.1 CCAGCACTTGTCTT.1
## 1 1 5 1
## CCAGCACTTGTTCT.1 CCAGCACTTTGTGG.1 CCAGCGGAGCGGAA.1 CCAGCGGAGGACAG.1
## 0 2 CD16 Mono 0
## CCAGCGGAGGTAAA.1 CCAGCGGAGTTAGC.1 CCAGCGGATGAGAA.1 CCAGCTACAAGTAG.1
## 0 0 1 2
## CCAGCTACACGGGA.1 CCAGCTACCAGTCA.11 CCAGCTACTCAGAC.1 CCAGGTCTCACAAC.1
## 0 CD16 Mono 9 0
## CCAGGTCTCTGTCC.1 CCAGGTCTGCTGTA.1 CCAGGTCTGGAGGT.11 CCAGGTCTTACGCA.1
## CD16 Mono 1 10 7
## CCAGGTCTTGTGCA.1 CCAGTCACCGGAGA.1 CCAGTCTGCTCAGA.1 CCAGTCTGGAGACG.1
## 9 9 0 0
## CCAGTCTGGCGGAA.1 CCAGTCTGGTAGGG.1 CCAGTCTGTTACTC.1 CCAGTGCTAAGGGC.1
## 2 0 1 7
## CCAGTGCTAGAATG.1 CCAGTGCTAGATCC.1 CCAGTGCTATTCTC.1 CCAGTGCTCTTGGA.1
## 8 2 CD16 Mono 11
## CCAGTGCTTGTTCT.1 CCATAGGAACACGT.1 CCATAGGAATTTCC.1 CCATAGGACAGATC.1
## 1 2 1 0
## CCATAGGACGTAAC.1 CCATAGGACTGAGT.1 CCATAGGATCATTC.1 CCATAGGATTTACC.1
## 3 0 3 2
## CCATATACAAACGA.1 CCATATACCAACTG.1 CCATATACCAGTTG.1 CCATATACCGAGAG.1
## 5 CD16 Mono 1 1
## CCATATACGCCATA.1 CCATATACGCTGAT.1 CCATATACGGAACG.1 CCATCCGACACTAG.1
## CD16 Mono 5 2 8
## CCATCCGACCACAA.1 CCATCCGACCGCTT.1 CCATCCGACTGTCC.1 CCATCCGATCAGGT.1
## 1 3 7 1
## CCATCCGATGTTTC.1 CCATCGTGCGAACT.1 CCATCGTGTATGGC.1 CCATCGTGTCCCGT.1
## 0 9 0 CD16 Mono
## CCATCGTGTCGACA.1 CCATGCTGACCCTC.1 CCATGCTGCTAAGC.11 CCATGCTGCTGTGA.1
## 0 0 0 0
## CCATGCTGGAGATA.11 CCATGCTGGATACC.1 CCATGCTGGCCAAT.1 CCATGCTGGCCTTC.1
## 6 6 1 0
## CCATGCTGGGTGAG.1 CCATGCTGTCAGAC.1 CCATGCTGTCCCAC.1 CCATTAACAAAACG.1
## 0 5 1 0
## CCATTAACAAGAGT.1 CCATTAACACGGTT.1 CCATTAACCGAGTT.1 CCATTAACGGACAG.1
## 2 0 1 0
## CCATTAACGTACCA.1 CCATTAACTGAAGA.1 CCATTAACTGTTTC.1 CCATTAACTTACCT.1
## 3 1 3 8
## CCATTAACTTCGGA.1 CCCAAAGAATGCTG.1 CCCAAAGACCCGTT.1 CCCAAAGACGTAGT.1
## 1 0 3 2
## CCCAAAGAGCCCTT.11 CCCAAAGATCCTCG.1 CCCAACACTAAGCC.1 CCCAACTGAGCGTT.1
## 2 0 0 0
## CCCAACTGGCCTTC.1 CCCACATGAACCGT.1 CCCACATGAGCAAA.1 CCCACATGCGCTAA.1
## 1 1 5 5
## CCCACATGCTTGAG.1 CCCACATGTCTTCA.1 CCCAGACTCCCACT.1 CCCAGACTCCTTTA.1
## 1 2 6 0
## CCCAGACTGTTCGA.1 CCCAGTTGAGGTCT.1 CCCAGTTGCAGGAG.1 CCCAGTTGTTCTAC.1
## 3 5 3 0
## CCCATCGAAAGTAG.1 CCCATCGACCCTAC.1 CCCATCGACTGGAT.1 CCCATCGATAGTCG.1
## 2 0 0 1
## CCCATCGATCTAGG.1 CCCATGTGAGTTCG.1 CCCATGTGCTCTTA.1 CCCATGTGCTTGGA.11
## 0 1 1 0
## CCCATGTGTGGGAG.1 CCCGAACTACCTGA.1 CCCGAACTGAGGAC.1 CCCGAACTGCTGTA.1
## 0 CD16 Mono 0 3
## CCCGATTGAGATGA.1 CCCGATTGCGAGTT.1 CCCGATTGCTCGCT.1 CCCGATTGGACAGG.1
## 9 1 2 1
## CCCGATTGGGAAAT.1 CCCGATTGTATTCC.1 CCCGGAGAACTGTG.1 CCCGGAGATTACCT.1
## 0 5 1 0
## CCCTACGAAAGAAC.1 CCCTACGACCCGTT.1 CCCTACGACTCTCG.1 CCCTACGAGTACCA.1
## 2 0 0 1
## CCCTACGATATGCG.1 CCCTACGATGACCA.1 CCCTACGATTCTCA.1 CCCTAGTGCGCAAT.1
## 0 12 0 5
## CCCTAGTGCGTCTC.1 CCCTAGTGGTGTTG.1 CCCTAGTGTGCAAC.1 CCCTCAGAATCGGT.1
## 1 5 0 7
## CCCTCAGATACTTC.1 CCCTCAGATTCTGT.1 CCCTGAACAACGGG.1 CCCTGAACTCTGGA.1
## 1 3 0 1
## CCCTTACTAAGAAC.1 CCCTTACTACACGT.1 CCCTTACTCCAATG.1 CCCTTACTCTGGAT.11
## CD16 Mono 9 1 CD16 Mono
## CCCTTACTGGTTCA.1 CCCTTACTTGAACC.1 CCGAAAACACTGTG.1 CCGAAAACCTGGAT.1
## 8 0 CD16 Mono 1
## CCGAAAACGAGCAG.1 CCGAAAACGAGGCA.1 CCGAAAACGGAACG.1 CCGAAAACTTCGTT.1
## 0 1 3 11
## CCGACACTAAGGCG.1 CCGACACTAGCGTT.1 CCGACACTCTACTT.1 CCGACACTGCCAAT.1
## 2 1 8 1
## CCGACACTTATCGG.1 CCGACTACCTTGGA.1 CCGACTACGTTGCA.1 CCGATAGACTGTCC.1
## 0 1 1 0
## CCGATAGAGATAGA.1 CCGATAGAGATGAA.1 CCGATAGAGTATCG.1 CCGCGAGAACTGTG.1
## 0 3 10 2
## CCGCGAGACATTGG.1 CCGCGAGACTGCAA.1 CCGCGAGAGGTGTT.1 CCGCGAGAGTTCAG.1
## 2 1 1 5
## CCGCGAGATCGCTC.1 CCGCTATGATTCGG.1 CCGCTATGGGTGTT.1 CCGCTATGGTCCTC.1
## 6 0 0 3
## CCGCTATGTTACTC.1 CCGGAGACACCTAG.1 CCGGAGACAGAACA.1 CCGGAGACGAAAGT.1
## 1 1 0 1
## CCGGAGACTGGTAC.1 CCGGAGTGAGCCAT.1 CCGGAGTGAGGGTG.1 CCGGAGTGGGACGA.1
## CD16 Mono 10 10 1
## CCGGAGTGGTCGAT.1 CCGGAGTGGTTCTT.1 CCGGAGTGTATGGC.11 CCGGAGTGTCTGGA.1
## 0 2 0 0
## CCGGTACTAAGAGT.1 CCGGTACTCCTTTA.1 CCGGTACTCGCATA.1 CCGGTACTGTCCTC.1
## 5 11 1 CD16 Mono
## CCGGTACTTATCTC.1 CCGGTACTTTCTGT.1 CCGTAAGAACGTAC.1 CCGTAAGACCGCTT.1
## 0 3 1 3
## CCGTAAGATTCAGG.1 CCGTACACAAAACG.1 CCGTACACAAGATG.1 CCGTACACCAGATC.1
## 0 3 0 7
## CCGTACACGAGGGT.1 CCGTACACGGAGGT.1 CCGTACACTACTGG.1 CCGTACACTGCCTC.1
## 9 0 0 5
## CCTAAACTACTCAG.1 CCTAAACTAGCATC.1 CCTAAACTCAGCTA.1 CCTAAACTTCGTAG.1
## 1 0 3 1
## CCTAAGGAAAAACG.1 CCTAAGGAACGTGT.1 CCTAAGGATCCTGC.1 CCTACCGACGCCTT.1
## 1 6 1 CD16 Mono
## CCTAGAGAACCCTC.1 CCTAGAGACCTAAG.1 CCTAGAGACGGAGA.1 CCTAGAGAGGATTC.1
## 0 8 0 0
## CCTAGAGATCAGGT.1 CCTATAACGCCATA.1 CCTATAACGTTCGA.1 CCTATAACTGGTGT.1
## 1 CD16 Mono 1 1
## CCTATTGACATGAC.1 CCTATTGAGATACC.1 CCTATTGAGGTATC.1 CCTATTGATTTCAC.1
## 0 1 1 1
## CCTATTGATTTGCT.1 CCTCATCTAGTCAC.1 CCTCATCTATGCTG.1 CCTCATCTGTCTGA.1
## 5 1 2 0
## CCTCGAACACCTCC.1 CCTCGAACCATACG.1 CCTCTACTACGGGA.1 CCTCTACTGAGAGC.1
## 0 0 6 2
## CCTCTACTGCATAC.11 CCTCTACTGGGACA.1 CCTCTACTGGTTTG.1 CCTCTACTTGCTTT.1
## 0 1 0 CD16 Mono
## CCTGACTGCGCATA.1 CCTGACTGCGGTAT.1 CCTGACTGTGCAGT.1 CCTGAGCTCACACA.1
## 0 0 0 0
## CCTGAGCTGGTGAG.1 CCTGAGCTGTTTCT.1 CCTGCAACAACCTG.1 CCTGCAACCAGGAG.1
## 0 1 5 0
## CCTGCAACTGAGCT.1 CCTGGACTACCTCC.1 CCTGGACTAGTGCT.1 CCTGGACTGTATCG.1
## CD16 Mono 8 1 0
## CCTTAATGCATGAC.1 CCTTAATGCGGAGA.1 CCTTAATGGAATAG.1 CCTTAATGGAATGA.1
## 2 2 1 3
## CCTTAATGGAGATA.1 CCTTAATGGATAGA.1 CCTTAATGGTGAGG.1 CCTTAATGTCCTAT.1
## 3 0 5 0
## CCTTAATGTTCATC.1 CCTTCACTGGACGA.1 CCTTCACTGGAGGT.1 CCTTCACTTCCAGA.1
## CD16 Mono 11 CD16 Mono 0
## CCTTCACTTGCTAG.1 CCTTCACTTTCTTG.1 CCTTTAGAAGCGTT.1 CCTTTAGACAGTCA.1
## 5 0 2 2
## CCTTTAGACTTGGA.1 CCTTTAGATCGTGA.1 CGAACATGAGCAAA.1 CGAACATGCTGGAT.1
## 6 2 CD16 Mono 3
## CGAACATGGTCACA.1 CGAACATGTGACTG.1 CGAACATGTTGCGA.1 CGAACATGTTTCGT.1
## 3 2 10 5
## CGAAGACTAGTCAC.1 CGAAGACTCCCTTG.1 CGAAGACTCGTTAG.1 CGAAGACTCTGTGA.1
## 6 1 7 6
## CGAAGACTGGATTC.1 CGAAGACTGTCAAC.1 CGAAGGGAAAGTAG.1 CGAAGGGACACCAA.1
## CD16 Mono 2 2 5
## CGAAGGGAGACACT.1 CGAAGGGAGCTGTA.1 CGAAGGGATCAGGT.1 CGAAGGGATCGTTT.1
## 9 2 2 0
## CGAAGGGATGCTAG.1 CGAAGGGATGGTGT.1 CGAAGTACCCACAA.1 CGAAGTACCCTTGC.1
## 1 8 1 1
## CGAAGTACTCCTAT.1 CGAATCGACATACG.1 CGAATCGACTGATG.1 CGACAAACAGTAGA.1
## CD16 Mono CD16 Mono 1 2
## CGACAAACCCAAGT.1 CGACCACTCGAGTT.1 CGACCGGAGCGGAA.1 CGACCGGAGGTAAA.1
## CD16 Mono 9 0 1
## CGACCGGAGTTCGA.1 CGACCTACCGGTAT.1 CGACCTACCTTCCG.11 CGACCTACTGCAGT.1
## 0 0 2 0
## CGACCTACTGTAGC.1 CGACCTTGAACCGT.1 CGACCTTGCTAGAC.1 CGACCTTGGCTTCC.1
## 1 0 2 0
## CGACCTTGGGACTT.1 CGACCTTGGGAGCA.1 CGACCTTGTGCACA.1 CGACCTTGTGCTAG.1
## 0 1 1 0
## CGACCTTGTTATCC.1 CGACGTCTACCGAT.1 CGACGTCTAGGAGC.1 CGACGTCTCGAATC.1
## 1 CD16 Mono 1 6
## CGACGTCTGGAGCA.1 CGACTCACATTTCC.1 CGACTCACCACTTT.1 CGACTCTGATACCG.1
## 1 5 7 0
## CGACTCTGCCTTAT.1 CGACTCTGGTATGC.1 CGACTCTGGTTTCT.11 CGACTCTGTCCGAA.1
## 1 1 2 0
## CGACTCTGTGAGGG.1 CGACTGCTCGCCTT.1 CGACTGCTGGACGA.1 CGAGAACTATTCGG.1
## 0 1 1 2
## CGAGAACTCCCTTG.1 CGAGATTGACACGT.1 CGAGATTGACCCTC.1 CGAGATTGATAAGG.1
## 0 8 2 6
## CGAGATTGATTTCC.1 CGAGATTGCAGATC.1 CGAGATTGCTCGAA.1 CGAGATTGTCTCCG.1
## 9 7 5 1
## CGAGCCGAAAGGGC.1 CGAGCCGAATTTCC.1 CGAGCCGACCTTCG.1 CGAGCCGAGGGAGT.1
## 3 CD16 Mono 1 2
## CGAGCCGATGAAGA.1 CGAGCGTGATCGTG.1 CGAGGAGACCGTTC.1 CGAGGAGACTTTAC.1
## 6 5 5 CD16 Mono
## CGAGGAGAGAGAGC.1 CGAGGAGAGCTCCT.1 CGAGGAGATTATCC.1 CGAGGAGATTCATC.1
## 0 CD16 Mono 1 2
## CGAGGCACATCGGT.1 CGAGGCACATTGGC.1 CGAGGCACCATGGT.1 CGAGGCACGCGTTA.1
## 0 5 CD16 Mono 5
## CGAGGCACGGGTGA.1 CGAGGCACTGTTCT.1 CGAGGCTGCAGCTA.1 CGAGGCTGCGCCTT.1
## 0 0 7 1
## CGAGGGCTAGTACC.1 CGAGGGCTCTGACA.1 CGAGGGCTCTGATG.1 CGAGGGCTTAAAGG.1
## CD16 Mono 1 0 13
## CGAGTATGTTCTGT.1 CGATACGAATTCGG.1 CGATACGAGAATCC.1 CGATAGACATGGTC.1
## CD16 Mono 1 0 0
## CGATAGACATTCTC.1 CGATAGACCCCAAA.1 CGATAGACGCCCTT.1 CGATAGACGTTGGT.1
## 2 3 9 0
## CGATAGACTCATTC.1 CGATAGACTGCCTC.1 CGATCAGAGAACTC.1 CGATCAGAGTTAGC.1
## 0 0 0 0
## CGATCAGATCGTGA.1 CGATCCACAGAGGC.1 CGATCCACCCATAG.1 CGATCCACCCTCGT.1
## 6 8 9 0
## CGATCCACCTTGGA.1 CGATCCACGGAGGT.1 CGATCCACTACTTC.1 CGATCCACTGGCAT.1
## 6 3 9 0
## CGATCCACTGTCGA.1 CGCAAATGACTCTT.1 CGCAAATGAGTCTG.1 CGCAAATGATAAGG.1
## 0 6 0 10
## CGCAAATGCACTGA.1 CGCAAATGGTTCTT.1 CGCAAATGTTGTGG.1 CGCAACCTAGTTCG.1
## 1 2 7 7
## CGCAACCTATCAGC.1 CGCAACCTCACCAA.1 CGCAACCTCTTTAC.1 CGCAACCTGCTTCC.1
## 11 0 1 CD16 Mono
## CGCAACCTGGAGTG.1 CGCAACCTTCCGTC.1 CGCACGGAAATCGC.1 CGCACGGAAGCGGA.1
## 0 3 2 CD16 Mono
## CGCACGGACAACCA.1 CGCACGGACGAATC.11 CGCACGGACGTAAC.1 CGCACGGACTTATC.1
## 0 1 0 1
## CGCACGGATCGTTT.1 CGCACTACCAGCTA.1 CGCACTACTTCTTG.1 CGCACTTGAAAGCA.1
## 1 2 0 5
## CGCACTTGACGACT.1 CGCACTTGACTAGC.1 CGCACTTGCAGTTG.1 CGCACTTGCCTGTC.1
## 7 6 7 2
## CGCACTTGGCGAAG.1 CGCACTTGTCAGTG.1 CGCACTTGTGGTAC.1 CGCAGGACCTTGGA.1
## 2 8 CD16 Mono 6
## CGCAGGACGAAAGT.1 CGCAGGACTCTCCG.1 CGCAGGTGACGCTA.11 CGCAGGTGAGAAGT.1
## 5 1 0 0
## CGCAGGTGCATGGT.1 CGCAGGTGCCTCAC.1 CGCAGGTGTGTGCA.1 CGCAGGTGTTTCAC.1
## 1 0 0 2
## CGCATAGACTCCAC.1 CGCATAGACTGAAC.1 CGCATAGACTGTTT.1 CGCATAGATCCCAC.1
## 1 1 0 0
## CGCATAGATGCAAC.1 CGCATAGATTTGTC.1 CGCCATACAATGCC.1 CGCCATACTGACCA.1
## 1 0 8 0
## CGCCATTGTGTCAG.1 CGCCGAGAACTACG.1 CGCCGAGACCTCGT.1 CGCCGAGACGATAC.1
## 0 1 CD16 Mono 2
## CGCCGAGAGAATCC.1 CGCCGAGAGAGATA.1 CGCCGAGATCTAGG.1 CGCCGAGATGGCAT.1
## 6 6 5 1
## CGCCTAACAAGCCT.1 CGCCTAACCAGATC.1 CGCCTAACCAGCTA.1 CGCCTAACCCTACC.1
## 1 2 1 9
## CGCCTAACCGGTAT.1 CGCGAGACTAAGGA.1 CGCGATCTACGACT.1 CGCGATCTCTGCTC.1
## 2 1 CD16 Mono 0
## CGCGATCTGTGTCA.1 CGCGATCTTCCAAG.1 CGCGGATGCCACAA.1 CGCGGATGGCATCA.1
## 0 0 0 1
## CGCGGATGGGACTT.1 CGCTAAGAAAGGCG.1 CGCTAAGAATTCCT.11 CGCTAAGAGGTATC.1
## CD16 Mono CD16 Mono 7 3
## CGCTAAGAGTCATG.1 CGCTAAGAGTTGAC.1 CGCTAAGATGGTAC.1 CGCTACACACTACG.1
## 0 0 0 5
## CGCTACACAGTACC.1 CGCTACACCCACCT.1 CGCTACACCTCAAG.1 CGCTACACGCGATT.1
## CD16 Mono 9 9 1
## CGCTACACTTCTTG.1 CGCTACACTTTGCT.1 CGCTACTGACTGTG.1 CGCTACTGAGAGAT.1
## 7 0 8 0
## CGCTACTGCCATGA.1 CGCTACTGCGCAAT.1 CGCTACTGCGTTGA.1 CGCTACTGCTAGAC.1
## 3 CD16 Mono 1 11
## CGCTACTGCTATGG.1 CGCTACTGGAACTC.1 CGCTACTGGCAAGG.1 CGCTCATGCTTCCG.1
## 8 5 0 CD16 Mono
## CGCTCATGTATCGG.1 CGCTCATGTGACTG.1 CGCTCATGTTCGGA.1 CGGAATTGAGTGCT.1
## 2 2 1 7
## CGGAATTGCTGTCC.1 CGGAATTGCTGTTT.1 CGGAATTGTTATCC.1 CGGACCGAAGCAAA.1
## 1 1 6 1
## CGGACCGAAGGTCT.1 CGGACCGAATGGTC.1 CGGACCGACCTCAC.1 CGGACCGACGAGTT.1
## 1 6 0 9
## CGGACTCTACCTTT.1 CGGACTCTCCAAGT.1 CGGAGGCTACCCAA.1 CGGAGGCTAGCGTT.1
## 2 3 7 5
## CGGAGGCTAGGGTG.1 CGGAGGCTCGCATA.1 CGGAGGCTGGCAAG.1 CGGAGGCTGGGCAA.1
## CD16 Mono CD16 Mono 8 5
## CGGATAACACACCA.1 CGGATAACCGTTAG.1 CGGATAACCTTCCG.11 CGGATAACCTTGTT.1
## 9 0 2 5
## CGGATAACGACAGG.1 CGGATAACGACGGA.1 CGGATAACTTTACC.1 CGGATATGAAGCCT.1
## 0 7 2 3
## CGGATATGACTACG.1 CGGATATGAGTCAC.1 CGGATATGCGAACT.1 CGGATATGCTGGAT.1
## 3 0 0 3
## CGGATATGGGCAAG.1 CGGCACGAAGGAGC.1 CGGCACGACTACCC.1 CGGCACGAGGACAG.1
## 0 0 0 5
## CGGCACGATTCGCC.1 CGGCACGATTTGCT.1 CGGCATCTAAAACG.1 CGGCATCTAAGTGA.1
## 3 3 1 3
## CGGCATCTCCTCGT.1 CGGCATCTCTATTC.1 CGGCATCTGCATAC.1 CGGCATCTTAACCG.1
## 3 1 2 0
## CGGCCAGAAACCTG.1 CGGCCAGACCTAAG.1 CGGCCAGATATGGC.1 CGGCCAGATCTTAC.1
## CD16 Mono 6 7 1
## CGGCGAACATCTCT.1 CGGCGAACGAATAG.1 CGGCGAACTCTCTA.1 CGGCGATGAAACGA.1
## CD16 Mono 1 9 2
## CGGCGATGCATGGT.1 CGGCGATGCTACCC.1 CGGCGATGTCCAGA.1 CGGCGATGTTCTCA.1
## 0 0 0 5
## CGGGACTGAGTCAC.1 CGGGCATGACACGT.1 CGGGCATGAGACTC.1 CGGGCATGCATACG.1
## 0 1 1 CD16 Mono
## CGGGCATGCGTACA.1 CGGGCATGCGTAGT.1 CGGGCATGCTACTT.1 CGGGCATGCTCAGA.1
## 3 2 6 3
## CGGGCATGGGAGTG.1 CGGGCATGTGCCCT.1 CGGGCATGTGTTCT.1 CGGTAAACACGTTG.1
## 1 3 5 5
## CGGTAAACAGTACC.1 CGGTAAACCCACCT.1 CGGTAAACGAAAGT.1 CGGTAAACGACGGA.1
## 2 1 1 2
## CGGTAAACGTTAGC.1 CGGTACCTAATGCC.1 CGGTACCTCAGATC.1 CGGTACCTTGGAAA.1
## 0 1 1 2
## CGGTACCTTTACTC.1 CGGTACCTTTGAGC.1 CGGTCACTAGCACT.1 CGGTCACTATCGAC.1
## 8 0 0 10
## CGGTCACTGGGATG.1 CGGTCACTTCGCAA.1 CGTAACGACCCTCA.1 CGTAACGAGCATCA.1
## 8 2 2 10
## CGTAACGAGGACTT.1 CGTAACGAGGCATT.1 CGTAACGATACAGC.1 CGTAACGATCGCAA.1
## 1 1 0 0
## CGTACAGAACGCTA.1 CGTACAGAATGGTC.1 CGTACAGATACGCA.1 CGTACCACAGATGA.1
## 5 1 0 2
## CGTACCACATAAGG.1 CGTACCACCCATAG.1 CGTACCACCGGTAT.1 CGTACCACTAAAGG.1
## 0 5 1 0
## CGTACCACTCCGTC.1 CGTACCACTTGCTT.1 CGTACCACTTTCGT.1 CGTACCTGACAGTC.1
## 1 0 5 2
## CGTACCTGCGTGTA.1 CGTACCTGCTGGTA.1 CGTACCTGCTTGGA.1 CGTACCTGGAAACA.1
## 3 0 CD16 Mono 0
## CGTACCTGGTGCAT.1 CGTACCTGTCCTTA.1 CGTACCTGTGGAAA.1 CGTAGCCTAAACGA.1
## 2 3 CD16 Mono 6
## CGTAGCCTCCGTTC.1 CGTAGCCTCGTTGA.11 CGTAGCCTCTGAAC.1 CGTAGCCTGGGTGA.1
## 1 3 7 0
## CGTAGCCTGTAGCT.1 CGTAGCCTTCAGAC.1 CGTAGCCTTCTTCA.1 CGTAGCCTTTGGTG.1
## 0 3 2 1
## CGTCAAGAAGCCAT.1 CGTCAAGACCCTCA.1 CGTCAAGATGGGAG.1 CGTCAAGATGGTCA.1
## 0 CD16 Mono 7 5
## CGTCCAACATCGAC.1 CGTCCAACCTTCCG.1 CGTCCATGACTCAG.1 CGTCCATGCAGATC.1
## 1 1 1 7
## CGTCCATGCCGTAA.1 CGTCCATGCCTCCA.1 CGTCCATGCTGTGA.1 CGTCCATGGCGATT.11
## 5 0 0 3
## CGTCCATGGGTAAA.1 CGTCCATGTGCCCT.1 CGTCGACTAGCGTT.1 CGTCGACTCTACCC.1
## 6 CD16 Mono 0 0
## CGTCGACTCTCAGA.1 CGTCGACTTAAAGG.1 CGTCGACTTTCTTG.1 CGTGAAACAGTTCG.1
## 0 3 CD16 Mono 1
## CGTGAAACCGTTAG.1 CGTGAAACGAGACG.1 CGTGAAACTGAGCT.1 CGTGAATGAAGGGC.1
## CD16 Mono 1 3 0
## CGTGAATGACCTGA.1 CGTGAATGAGCCTA.1 CGTGAATGAGTCGT.1 CGTGAATGCATGCA.1
## 3 0 0 6
## CGTGAATGGGTATC.1 CGTGAATGGTATCG.1 CGTGAATGTCTTTG.1 CGTGATGAAGTCTG.1
## 3 0 CD16 Mono 2
## CGTGATGACGTCTC.1 CGTGATGACTTCTA.1 CGTGATGATGGTGT.1 CGTGCACTCTATGG.1
## 0 0 2 3
## CGTGCACTGCTAAC.1 CGTGCACTTTCGCC.1 CGTGTAGACCAACA.1 CGTGTAGACGTGAT.1
## 0 1 6 9
## CGTTAACTTAGCGT.1 CGTTAGGAAACCTG.1 CGTTAGGAGCCAAT.1 CGTTAGGAGTATCG.1
## 2 2 0 7
## CGTTATACACAGTC.1 CGTTATACGAGCAG.1 CGTTATACGCGATT.1 CGTTATACGTCTAG.1
## 0 2 3 1
## CGTTATACTGAAGA.1 CGTTATACTTCTCA.1 CGTTTAACAGCGTT.1 CGTTTAACCTCATT.1
## 2 3 2 CD16 Mono
## CGTTTAACGTGAGG.1 CTAAACCTAAGAAC.1 CTAAACCTCAGTCA.1 CTAAACCTCGCATA.1
## 7 CD16 Mono 9 6
## CTAAACCTCTGAAC.1 CTAAACCTGTACGT.1 CTAACACTACACCA.1 CTAACACTACCACA.1
## 6 0 0 1
## CTAACACTAGATGA.1 CTAACACTGCTAAC.1 CTAACACTGGAGGT.1 CTAACACTTACAGC.1
## 5 1 10 CD16 Mono
## CTAACACTTGTGAC.11 CTAACGGACAACCA.1 CTAACGGACCGCTT.1 CTAACGGAGAAAGT.1
## 2 3 8 3
## CTAACGGATTTGTC.1 CTAACTACAACCAC.1 CTAACTACCCTGTC.1 CTAACTACTCACGA.1
## 0 1 1 7
## CTAAGGACACCTGA.1 CTAAGGACAGTCGT.1 CTAAGGACCACCAA.1 CTAAGGACCCATAG.1
## 1 2 10 1
## CTAAGGACTCATTC.1 CTAAGGACTCGTGA.1 CTAAGGACTGGTGT.1 CTAAGGTGGAAAGT.1
## 6 7 3 0
## CTAAGGTGGTGTAC.1 CTAAGGTGGTTGTG.1 CTAATAGAAGGTTC.1 CTAATAGACGAATC.1
## 1 1 10 3
## CTAATAGACTCCCA.1 CTAATAGAGGGACA.1 CTAATAGAGTACCA.1 CTAATAGATGGTTG.1
## 1 1 CD16 Mono CD16 Mono
## CTAATGCTAAGGGC.1 CTAATGCTAGCGGA.11 CTAATGCTCAGAAA.1 CTAATGCTCCTAAG.1
## CD16 Mono 0 0 2
## CTAATGCTGAACTC.1 CTAATGCTGGATTC.1 CTAATGCTTCCGAA.1 CTAATGCTTCTCTA.1
## 8 0 2 2
## CTAATGCTTGTCCC.1 CTACAACTACACTG.1 CTACAACTGAGACG.1 CTACAACTGGCAAG.1
## 1 0 1 5
## CTACAACTGTATCG.1 CTACAACTTCCCGT.1 CTACCTCTATCACG.1 CTACCTCTCCTTGC.1
## 0 CD16 Mono 5 1
## CTACCTCTCTTTAC.1 CTACCTCTGTTGTG.1 CTACCTCTTATCGG.1 CTACGCACCGTAGT.1
## 6 0 0 6
## CTACGCACGAGGCA.1 CTACGCACGTCATG.1 CTACGCACGTGTAC.1 CTACGGCTTATGCG.1
## 0 6 0 5
## CTACGGCTTCCCAC.1 CTACGGCTTTTCGT.1 CTACTATGCCCACT.1 CTACTATGCGACAT.1
## 0 0 3 0
## CTACTATGCTTGGA.1 CTACTATGTGCTCC.1 CTACTATGTGTCCC.1 CTACTCCTACTCAG.1
## 0 1 1 1
## CTACTCCTATCGGT.1 CTACTCCTGCTTCC.1 CTACTCCTGGTAGG.1 CTACTCCTGGTGGA.1
## 5 1 1 1
## CTAGAGACGCTAAC.1 CTAGAGACGTCTGA.1 CTAGAGACGTTCGA.1 CTAGAGACTCCTAT.1
## 9 8 0 3
## CTAGGATGACGGTT.1 CTAGGATGAGTAGA.1 CTAGGATGATGCTG.1 CTAGGATGCCCTAC.1
## 7 8 CD16 Mono 5
## CTAGGATGCTAGCA.1 CTAGGATGGAGATA.1 CTAGGATGGCCATA.1 CTAGGATGTGCCCT.1
## 2 0 0 1
## CTAGGATGTGCGTA.1 CTAGGCCTAAACAG.1 CTAGGCCTCACTCC.1 CTAGGCCTCCGAAT.1
## 0 1 0 1
## CTAGGCCTCCTATT.1 CTAGGCCTGGTATC.1 CTAGGTGATAAGCC.1 CTAGGTGATGGAAA.1
## 8 1 5 0
## CTAGTTACACCCAA.1 CTAGTTACAGAGAT.1 CTAGTTACCAGAAA.1 CTAGTTACCTATTC.1
## 0 0 0 1
## CTAGTTACGGGACA.1 CTAGTTACGTCTGA.1 CTAGTTACTGGTAC.11 CTAGTTTGAATGCC.1
## 0 1 5 0
## CTAGTTTGCTAGAC.1 CTAGTTTGGAGATA.1 CTAGTTTGGCCAAT.1 CTAGTTTGGGTGTT.1
## 5 2 2 2
## CTAGTTTGTACTGG.1 CTAGTTTGTAGCGT.1 CTATAAGATAAAGG.1 CTATACTGCCCGTT.1
## 2 1 6 0
## CTATACTGCTACCC.1 CTATACTGGAGAGC.1 CTATACTGTATCTC.1 CTATAGCTACACGT.1
## 3 0 0 1
## CTATAGCTAGAAGT.1 CTATAGCTCATGGT.1 CTATAGCTGGCATT.1 CTATCAACCAACTG.1
## 1 1 2 CD16 Mono
## CTATCAACCTACGA.1 CTATCAACCTGTTT.1 CTATCAACCTTAGG.1 CTATCAACGAATCC.1
## 3 CD16 Mono 10 1
## CTATCATGGAATAG.1 CTATCATGGGACAG.1 CTATCATGTCCGAA.1 CTATCATGTCTAGG.1
## 0 2 6 1
## CTATCATGTTGGTG.11 CTATCATGTTTCTG.1 CTATCCCTAAGTGA.1 CTATCCCTAGATCC.1
## 9 1 0 3
## CTATCCCTATGACC.1 CTATCCCTATGCCA.1 CTATCCCTATTCTC.1 CTATCCCTCATTTC.1
## 1 1 CD16 Mono 0
## CTATGACTCGTAAC.1 CTATGACTCTAGAC.1 CTATGACTGAGCTT.1 CTATGACTGCTACA.11
## 5 7 1 0
## CTATGACTGGCGAA.1 CTATGACTGTACAC.1 CTATGACTTTCTCA.1 CTATGTACAAAGCA.1
## 1 3 0 0
## CTATGTACCGTGTA.1 CTATGTACTACTTC.1 CTATGTACTGTGAC.1 CTATGTACTTTCGT.1
## CD16 Mono 1 0 6
## CTATGTTGGGAGCA.11 CTATGTTGTGCCCT.1 CTATGTTGTGGTTG.1 CTATTGACCTAGCA.1
## 5 1 5 1
## CTATTGACCTGATG.1 CTATTGTGAAAGCA.1 CTATTGTGATCACG.1 CTATTGTGATCGTG.1
## 1 0 0 5
## CTATTGTGCGTTGA.1 CTCAATTGCCTGTC.1 CTCAATTGGACTAC.1 CTCAATTGGTAGCT.1
## 0 0 0 2
## CTCAATTGTTGCGA.1 CTCAGAGAAGAAGT.1 CTCAGAGACTGAAC.1 CTCAGAGACTTATC.1
## 6 1 3 6
## CTCAGAGAGGATTC.1 CTCAGAGATCGACA.1 CTCAGCACCAGCTA.1 CTCAGCACCCAACA.1
## CD16 Mono 0 7 0
## CTCAGCACCCTATT.1 CTCAGCACCTGTTT.1 CTCAGCACGCGGAA.1 CTCAGCACTCCGAA.1
## 1 0 5 0
## CTCAGCACTCGCCT.1 CTCAGCTGACAGCT.1 CTCAGCTGCGTCTC.1 CTCAGCTGTTTCTG.1
## 3 1 2 1
## CTCAGGCTACGACT.1 CTCAGGCTAGCCTA.1 CTCAGGCTCTGAAC.1 CTCAGGCTTAACGC.1
## 1 1 3 0
## CTCAGGCTTTCGGA.1 CTCAGGCTTTGACG.1 CTCATTGAGCTATG.1 CTCATTGAGGGATG.1
## 1 2 0 7
## CTCATTGATCGACA.1 CTCATTGATGGGAG.1 CTCCACGAACGGGA.11 CTCCACGATTGACG.1
## 10 0 2 2
## CTCCATCTGATACC.1 CTCCATCTTAGAGA.1 CTCCATCTTTCTGT.1 CTCCGAACAGCAAA.1
## 1 1 1 0
## CTCCGAACTAAAGG.1 CTCCGAACTAGAAG.1 CTCCGAACTCCCGT.1 CTCCTACTGTCTAG.1
## 1 6 CD16 Mono 1
## CTCCTACTTCCGTC.1 CTCGAAGAACACAC.1 CTCGAAGAAGGCGA.1 CTCGAAGACTAAGC.1
## 1 1 7 1
## CTCGAAGAGAGATA.1 CTCGACACCGCAAT.1 CTCGACACGTGTAC.1 CTCGACACTACGCA.1
## 2 0 7 2
## CTCGACACTCCAAG.1 CTCGACTGTCGATG.1 CTCGACTGTTCACT.11 CTCGAGCTCAGGAG.1
## 0 1 0 3
## CTCGAGCTCCTGAA.1 CTCGAGCTCTCTTA.1 CTCGAGCTGATGAA.1 CTCGAGCTGGAGGT.1
## 3 1 6 0
## CTCGAGCTGGTAGG.1 CTCGAGCTTCCGAA.1 CTCGAGCTTTGTCT.1 CTCGCATGTCGACA.1
## 1 10 8 CD16 Mono
## CTCGCATGTTCGTT.1 CTCGCATGTTGACG.1 CTCTAAACACTGTG.1 CTCTAAACATCTCT.1
## 0 0 0 1
## CTCTAAACGAGCAG.1 CTCTAAACGTGCAT.1 CTCTAATGCCTCGT.1 CTCTAATGGAATCC.1
## 0 5 CD16 Mono 0
## CTCTAATGGACAGG.1 CTCTAATGGCCCTT.1 CTGAACGACCAAGT.1 CTGAACGACGCCTT.1
## 5 1 0 0
## CTGAACGACTGGAT.1 CTGAACGATTCATC.1 CTGAACGATTCCCG.1 CTGAAGACCACACA.1
## 9 0 9 1
## CTGAAGACCATGGT.1 CTGAAGACCCTCAC.1 CTGAAGACGAGCTT.1 CTGAAGTGACGTGT.1
## 5 1 9 0
## CTGAAGTGGCTTCC.1 CTGAAGTGTGCACA.1 CTGAAGTGTTTCAC.1 CTGAATCTAAACAG.1
## 0 3 1 1
## CTGAATCTAGAGAT.1 CTGAATCTAGATGA.1 CTGAATCTGGAACG.1 CTGAATCTTAAGCC.1
## 1 0 6 2
## CTGAATCTTCGCAA.1 CTGAATCTTGGCAT.1 CTGACAGACAACCA.1 CTGACAGACAACTG.1
## 0 0 5 5
## CTGACAGACCAGTA.1 CTGACCACACAGCT.1 CTGACCACGGTATC.1 CTGACCACGTAGGG.1
## CD16 Mono 5 8 9
## CTGACCACTGAGCT.11 CTGACCACTGGCAT.1 CTGACCACTGGTGT.1 CTGAGAACCATCAG.1
## 1 2 7 3
## CTGAGAACCCTGTC.1 CTGAGAACCTTGTT.1 CTGAGCCTCTGTTT.1 CTGAGCCTGAGGTG.1
## CD16 Mono 1 13 2
## CTGAGCCTTACGCA.1 CTGAGCCTTCTCAT.1 CTGAGCCTTGACAC.1 CTGATACTCACTTT.1
## 1 1 5 1
## CTGATACTCCTTGC.1 CTGATACTCTGTTT.1 CTGATACTTAGAGA.1 CTGATACTTGCAAC.1
## 2 0 3 0
## CTGATACTTTCATC.1 CTGATACTTTGACG.1 CTGATGGAAATGCC.1 CTGATGGACTATGG.1
## 5 1 1 5
## CTGATTTGAACGGG.1 CTGATTTGCAGGAG.1 CTGATTTGCTTATC.1 CTGATTTGGACAGG.1
## 3 3 CD16 Mono 3
## CTGATTTGGTGAGG.1 CTGATTTGTCACCC.1 CTGATTTGTCTCCG.1 CTGCAGCTTAGACC.1
## 0 3 2 6
## CTGCAGCTTGAAGA.1 CTGCAGCTTTGGCA.1 CTGCCAACCCATAG.1 CTGCCAACCCATGA.1
## 0 10 0 7
## CTGCCAACCCCTAC.1 CTGCCAACCTAAGC.1 CTGCCAACTTGTCT.1 CTGCGACTTGAAGA.1
## 3 CD16 Mono 2 1
## CTGGAAACACACGT.1 CTGGAAACACCACA.1 CTGGAAACATGTCG.1 CTGGAAACCACTTT.1
## CD16 Mono 3 1 1
## CTGGAAACGGAGGT.1 CTGGATGAAGTAGA.1 CTGGATGAGACAAA.1 CTGGATGAGAGGTG.1
## 1 1 0 7
## CTGGATGAGCTACA.1 CTGGATGATAAGGA.1 CTGGATGATACTCT.1 CTGGATGATGACCA.1
## 7 0 1 2
## CTGGATGATGTTCT.1 CTGGATGATTATCC.1 CTGGCACTCCGTAA.1 CTGGCACTCCTCCA.1
## 2 1 0 0
## CTGGCACTCTTGCC.1 CTGGCACTGAGAGC.1 CTGGCACTGTCGTA.1 CTGTAACTATGTGC.1
## 2 7 5 CD16 Mono
## CTGTAACTTCACCC.1 CTGTAACTTGGTAC.1 CTGTATACAGACTC.1 CTGTATACCCTGTC.1
## 5 2 1 6
## CTGTATACGTATGC.1 CTGTATACTGCTCC.1 CTGTGAGAATGCCA.1 CTGTGAGAGGCATT.1
## 1 5 0 1
## CTGTGAGATCTCTA.1 CTGTGAGATGTCTT.1 CTTAAAGAAAAGCA.1 CTTAAAGAACGTGT.1
## 3 3 0 1
## CTTAAAGACTATTC.1 CTTAAAGAGTAGCT.1 CTTAAAGATATGCG.1 CTTAAAGATGTCTT.1
## 1 1 CD16 Mono 7
## CTTAAAGATTTCTG.1 CTTAACACAGCCAT.1 CTTAACACAGTTCG.1 CTTAAGCTACGTTG.1
## CD16 Mono 8 1 CD16 Mono
## CTTAAGCTGGTACT.1 CTTAAGCTTATGGC.1 CTTACAACACGTGT.1 CTTACAACACGTTG.1
## 5 3 2 2
## CTTACAACCTTAGG.1 CTTACAACGCGAGA.1 CTTACAACGCTATG.1 CTTACAACTGGTCA.1
## CD16 Mono 0 0 5
## CTTACAACTTGGCA.1 CTTACAACTTTCTG.1 CTTACATGCCATGA.1 CTTACATGCGAATC.1
## 0 2 5 9
## CTTACATGCGCAAT.1 CTTACATGCGTTAG.1 CTTACATGGTTAGC.1 CTTACATGGTTCAG.1
## 1 12 8 5
## CTTACATGTTTCTG.1 CTTACTGAAAGGGC.1 CTTACTGAACCACA.1 CTTACTGAACGCAT.1
## 0 6 0 5
## CTTACTGACTCTTA.1 CTTACTGAGGAGGT.1 CTTACTGAGGTTAC.1 CTTACTGATTGTCT.11
## 0 3 12 2
## CTTAGACTAACCAC.1 CTTAGACTACCAGT.1 CTTAGACTACTACG.1 CTTAGACTCACCAA.1
## 1 0 8 0
## CTTAGGGAAAAAGC.1 CTTAGGGACTGCAA.1 CTTAGGGATCGATG.1 CTTAGGGATGGTCA.1
## CD16 Mono CD16 Mono CD16 Mono 0
## CTTATCGACAGCTA.1 CTTATCGAGATAAG.1 CTTATCGATTTCGT.1 CTTCACCTAGAAGT.1
## 2 2 8 0
## CTTCACCTAGTGCT.1 CTTCACCTATGTGC.1 CTTCACCTCCCTTG.1 CTTCACCTCGACAT.1
## 5 1 1 1
## CTTCACCTGTCGTA.1 CTTCACCTTAAGCC.1 CTTCACCTTCGACA.1 CTTCACCTTCTTTG.1
## 2 1 0 7
## CTTCACCTTGACTG.1 CTTCACCTTGGTCA.1 CTTCATGAAACCTG.1 CTTCATGACTAGCA.1
## 1 2 9 0
## CTTCATGAGGGTGA.1 CTTCATGATCTCAT.1 CTTCTAGAATGACC.1 CTTCTAGACTTGAG.1
## 9 7 1 1
## CTTCTAGACTTGTT.1 CTTGAACTAACGGG.1 CTTGAACTATGACC.1 CTTGAACTCCTGAA.1
## 3 5 3 0
## CTTGAACTCTGTAG.1 CTTGAACTGCCATA.1 CTTGAACTGCCCTT.1 CTTGAGGAAACCGT.1
## 3 9 0 5
## CTTGAGGAAAGCAA.1 CTTGAGGAAGCTAC.1 CTTGAGGAATGGTC.1 CTTGAGGACTCAAG.1
## 1 0 1 1
## CTTGAGGACTCATT.1 CTTGAGGATTGCAG.1 CTTGAGGATTGGTG.1 CTTGATTGAATGCC.1
## 1 0 5 1
## CTTGATTGCTACCC.1 CTTGATTGGGTACT.1 CTTGATTGTAAGGA.1 CTTGATTGTACAGC.1
## 1 0 1 1
## CTTGTATGACGACT.1 CTTGTATGATCGTG.1 CTTGTATGTCTATC.1 CTTTACGAAGCCAT.1
## 1 CD16 Mono 0 5
## CTTTACGACGAATC.1 CTTTACGACTTCCG.1 CTTTACGAGTTAGC.1 CTTTACGATTCATC.1
## 5 2 2 7
## CTTTAGACGACTAC.1 CTTTAGACGTCACA.1 CTTTAGACTCGCAA.1 CTTTAGACTGGGAG.11
## 3 5 3 7
## CTTTAGTGCTACCC.1 CTTTAGTGCTTTAC.1 CTTTAGTGGGTGTT.1 CTTTCAGACAACCA.1
## 6 1 3 9
## CTTTCAGAGACGAG.1 CTTTCAGAGTGTCA.1 CTTTCAGATAGCCA.1 CTTTCAGATCTCCG.1
## 3 2 1 0
## CTTTCAGATTTCTG.1 CTTTGATGCCGAAT.1 CTTTGATGGGGTGA.1 CTTTGATGGGTGGA.1
## 3 5 CD16 Mono CD16 Mono
## CTTTGATGGTAGGG.1 CTTTGATGGTCACA.1 CTTTGATGGTGTTG.1 GAAACAGAAGTTCG.11
## 1 0 5 6
## GAAACAGATACTTC.1 GAAACAGATGGGAG.1 GAAACAGATGGTAC.1 GAAACCTGCTATTC.1
## 0 1 0 8
## GAAACCTGGCAAGG.1 GAAACCTGGTAAGA.1 GAAACCTGTCTTTG.1 GAAAGATGAGTACC.1
## 7 5 7 7
## GAAAGATGCACTTT.1 GAAAGATGGGATCT.1 GAAAGATGGGCAAG.1 GAAAGATGTAAAGG.1
## 0 2 7 1
## GAAAGTGAAGAAGT.1 GAAAGTGACGTCTC.1 GAAAGTGACTTCGC.1 GAAAGTGAGAATCC.1
## 1 1 0 3
## GAAAGTGAGGTGTT.1 GAAAGTGATTCAGG.1 GAAATACTACCTCC.1 GAAATACTAGTCAC.1
## 10 5 1 0
## GAAATACTCGACTA.1 GAAATACTCTGAAC.1 GAAATACTGGTTTG.1 GAAATACTTGGGAG.1
## 9 1 2 CD16 Mono
## GAAATACTTGGTAC.1 GAAATACTTTGCAG.1 GAACACACAGCCAT.1 GAACACACTGGTGT.1
## 1 0 1 0
## GAACACACTTCAGG.1 GAACAGCTCACTGA.1 GAACAGCTGCCTTC.1 GAACAGCTGGACGA.1
## 6 CD16 Mono 9 2
## GAACAGCTGTACAC.1 GAACCAACCGGAGA.1 GAACCAACCTCCCA.1 GAACCTGAACACCA.1
## 5 0 1 1
## GAACCTGATCAAGC.1 GAACGGGAACCACA.1 GAACGGGAATGCTG.1 GAACGGGACTCGAA.1
## 0 1 0 3
## GAACGGGACTGATG.1 GAACGGGATACGAC.1 GAACGGGATGGTCA.1 GAACGTTGAAAGCA.1
## 1 9 1 CD16 Mono
## GAACGTTGCTACTT.1 GAACGTTGTGAGAA.1 GAACGTTGTTCATC.1 GAACTGTGCGTTAG.1
## 3 3 0 2
## GAACTGTGGTTGAC.1 GAACTGTGTAGAGA.1 GAACTGTGTATCGG.1 GAAGAATGATGTGC.1
## 8 3 5 0
## GAAGAATGCTAGCA.1 GAAGAATGGCAGTT.1 GAAGAATGTACGCA.1 GAAGAATGTGAGCT.1
## 3 0 3 0
## GAAGATGACTGAGT.1 GAAGATGACTTCCG.1 GAAGATGAGTATCG.1 GAAGATGATCAGTG.1
## 0 CD16 Mono 1 2
## GAAGATGATGGTTG.1 GAAGCGGAAAGATG.1 GAAGCGGAAAGGCG.1 GAAGCGGAAAGGTA.1
## 1 5 2 1
## GAAGCGGAAGACTC.1 GAAGCGGACTTGCC.1 GAAGCGGAGCGGAA.1 GAAGCTACCAGAGG.1
## 5 2 3 5
## GAAGCTACCAGGAG.1 GAAGCTACCCCTCA.1 GAAGCTACCCGCTT.1 GAAGCTACGTAGGG.1
## CD16 Mono 0 CD16 Mono CD16 Mono
## GAAGCTTGACTACG.1 GAAGCTTGCCTTTA.1 GAAGCTTGTAACCG.1 GAAGCTTGTCCGTC.1
## 0 5 0 2
## GAAGGGTGAGAAGT.1 GAAGGGTGAGCACT.1 GAAGGGTGATACCG.1 GAAGGGTGCATCAG.1
## 3 0 0 0
## GAAGGGTGGAACCT.1 GAAGGGTGGACGGA.1 GAAGGTCTAGAAGT.1 GAAGGTCTAGTTCG.1
## 0 1 CD16 Mono 0
## GAAGGTCTATCGTG.1 GAAGGTCTGCAAGG.1 GAAGTAGAACGGGA.1 GAAGTAGACGTAAC.1
## 8 1 1 1
## GAAGTAGACTGTAG.1 GAAGTAGAGTTGCA.1 GAAGTCACATCTTC.1 GAAGTCACCCAGTA.1
## 0 0 7 2
## GAAGTCACGGACGA.1 GAAGTCACTCGTAG.1 GAAGTCTGAAACGA.1 GAAGTCTGACTCAG.1
## 0 3 0 0
## GAAGTCTGCACTGA.1 GAAGTCTGCCTAAG.1 GAAGTCTGGTCATG.1 GAAGTCTGTTCACT.1
## 5 1 6 11
## GAAGTGCTAGCGTT.1 GAAGTGCTGTCTTT.1 GAATGCACCAGAAA.1 GAATGCACCATACG.1
## 1 0 1 0
## GAATGCACGCTATG.1 GAATGCACGTTCGA.1 GAATGCACTTACCT.1 GAATGCTGCCACCT.1
## 3 2 0 1
## GAATGCTGCCCACT.1 GAATGCTGGCTCCT.1 GAATGCTGTTCATC.1 GAATGGCTAGATCC.1
## 0 0 3 8
## GAATGGCTATTCTC.1 GAATGGCTCCCTAC.1 GAATGGCTCTAAGC.1 GAATGGCTCTCAAG.11
## 0 CD16 Mono CD16 Mono 2
## GAATGGCTCTCATT.1 GAATGGCTGGTATC.1 GAATGGCTGTTCAG.1 GAATGGCTTCTCCG.1
## CD16 Mono CD16 Mono 6 8
## GAATGGCTTGTCGA.1 GAATTAACACTTTC.1 GAATTAACTTCAGG.1 GACAACACACGTAC.1
## CD16 Mono 0 1 0
## GACAACACCGTCTC.1 GACAACACGGAGTG.1 GACAACACGTTAGC.1 GACAACACTTGAGC.1
## 0 8 1 0
## GACAACTGCCAATG.1 GACAACTGCCATAG.1 GACAACTGCGCTAA.1 GACAACTGCTAGTG.1
## 10 8 6 2
## GACAACTGTGCGTA.1 GACACTGAACTACG.1 GACACTGACTGTAG.1 GACACTGAGGTCAT.1
## 0 8 0 1
## GACACTGATTCTAC.1 GACACTGATTTACC.1 GACAGGGATCGCCT.1 GACAGTACCAGTTG.1
## 0 1 2 10
## GACAGTACCATTTC.1 GACAGTACGCAAGG.1 GACAGTACGCTGTA.1 GACAGTACGTCAAC.1
## 0 7 2 3
## GACAGTACTTCCGC.1 GACAGTTGCCTTAT.1 GACAGTTGGAAGGC.1 GACAGTTGTCAGAC.1
## 9 5 2 3
## GACAGTTGTCCGAA.1 GACATTCTACAGTC.1 GACATTCTACCGAT.1 GACATTCTGACGAG.1
## 2 7 1 2
## GACATTCTGAGCTT.1 GACATTCTGGAACG.1 GACATTCTGTTTGG.1 GACCAAACACGGGA.1
## 3 0 5 CD16 Mono
## GACCAAACAGTGTC.1 GACCAAACATTGGC.1 GACCAAACCTACCC.1 GACCAAACGATAGA.1
## 0 CD16 Mono 0 0
## GACCAAACGTTCAG.1 GACCAAACTAGCGT.1 GACCATGAAAGGTA.1 GACCCTACATTCTC.1
## 0 2 1 0
## GACCTAGAAAGCAA.1 GACCTAGACGCCTT.1 GACCTAGACGCTAA.1 GACCTCACAAGATG.1
## CD16 Mono 1 0 CD16 Mono
## GACCTCACACCCAA.1 GACCTCACAGGGTG.1 GACCTCACGTATCG.1 GACCTCACTGCTAG.1
## 1 5 0 5
## GACCTCACTGGTCA.1 GACCTCTGAGGGTG.1 GACCTCTGCTGAAC.1 GACCTCTGGTGCTA.1
## 0 0 3 CD16 Mono
## GACCTCTGTCTTCA.1 GACCTCTGTGCTTT.1 GACCTCTGTTGCGA.1 GACGAACTCATCAG.1
## 1 5 0 2
## GACGAACTTATCTC.1 GACGAACTTTTGTC.1 GACGAGGACATGAC.1 GACGAGGACCCGTT.1
## 1 1 2 0
## GACGAGGACCGATA.1 GACGAGGACGTGAT.1 GACGAGGAGGACAG.1 GACGAGGAGGGACA.1
## 6 2 3 CD16 Mono
## GACGAGGAGTCTAG.1 GACGAGGATGTGAC.1 GACGAGGATTGAGC.1 GACGATTGACGGGA.1
## CD16 Mono 1 CD16 Mono 5
## GACGATTGAGAGGC.1 GACGATTGCTTATC.1 GACGCCGAGCTGAT.1 GACGCCGAGGAGGT.1
## 2 0 CD16 Mono 5
## GACGCCGAGTGTAC.1 GACGCCGAGTTAGC.1 GACGCCGAGTTGAC.1 GACGCCGATTTCTG.1
## 2 5 0 CD16 Mono
## GACGCTCTCGATAC.1 GACGCTCTCTGTGA.1 GACGCTCTGTGCTA.1 GACGCTCTTCCGAA.1
## CD16 Mono 1 0 CD16 Mono
## GACGCTCTTGCTAG.1 GACGCTCTTGTGAC.1 GACGGCACACAGCT.1 GACGGCACGTTCAG.1
## 1 0 1 0
## GACGGCACTTTACC.1 GACGTAACAAAAGC.1 GACGTAACACGTGT.1 GACGTAACCACACA.1
## 6 9 0 9
## GACGTAACCGCTAA.11 GACGTAACCGTTAG.1 GACGTAACGAATCC.1 GACGTAACGAGAGC.1
## 0 10 0 1
## GACGTAACGTAGGG.1 GACGTAACGTTTGG.1 GACGTAACTGCTAG.1 GACGTAACTGCTCC.1
## 0 5 1 0
## GACGTATGACTAGC.1 GACGTATGCCGTTC.1 GACGTATGGAAACA.1 GACGTCCTAAGTAG.1
## 2 5 1 2
## GACGTCCTATCTTC.1 GACGTCCTGAGGCA.11 GACGTCCTGCGATT.1 GACGTCCTGGTAGG.1
## 1 3 1 CD16 Mono
## GACGTCCTTCTTCA.1 GACGTCCTTGAACC.1 GACGTCCTTGTTCT.1 GACGTCCTTTTCTG.11
## 1 1 0 8
## GACTACGACCTTTA.1 GACTACGAGAGGGT.11 GACTACGAGTCTGA.1 GACTACGAGTGAGG.11
## 0 6 1 1
## GACTACGATGTGAC.1 GACTACGATGTTTC.1 GACTACGATTCACT.1 GACTCCTGAACTGC.1
## 0 1 0 0
## GACTCCTGCTTCTA.1 GACTCCTGGAGCAG.1 GACTCCTGGGTTTG.1 GACTCCTGTATCTC.1
## 1 8 0 0
## GACTCCTGTGTAGC.1 GACTGAACAAGTGA.1 GACTGAACATCTCT.1 GACTGAACCCAGTA.1
## 1 0 6 0
## GACTGATGAAGGGC.1 GACTGATGACACAC.1 GACTGATGGAATCC.1 GACTGATGGTCCTC.1
## 0 9 2 0
## GACTGATGGTTTGG.1 GACTGATGTAGACC.1 GACTGATGTGCCAA.1 GACTGTGAAAGCAA.1
## 2 6 5 2
## GACTGTGAAGATCC.1 GACTGTGAAGGCGA.1 GACTGTGACAGATC.1 GACTGTGAGGAAGC.1
## 0 CD16 Mono 0 0
## GACTGTGAGGTGGA.1 GACTGTGATCTTCA.1 GACTGTGATGCCAA.1 GACTGTGATTCGGA.1
## 1 6 6 0
## GACTTTACATTCGG.1 GACTTTACCAGATC.1 GACTTTACTAAAGG.1 GACTTTACTTGCGA.1
## 3 1 1 1
## GAGAAATGTCCAAG.1 GAGAAATGTTTCTG.1 GAGAAATGTTTGTC.1 GAGAGGTGAGCACT.1
## 5 1 3 CD16 Mono
## GAGAGGTGCCTGAA.1 GAGAGGTGCTGGAT.1 GAGAGGTGTCGCCT.1 GAGAGGTGTTTCGT.1
## 11 1 2 0
## GAGATAGAAACGGG.1 GAGATAGACCGTAA.1 GAGATAGATGAGGG.1 GAGATAGATGCTAG.1
## 0 2 0 1
## GAGATAGATGGTAC.1 GAGATCACACACTG.1 GAGATCACAGACTC.1 GAGATCACCCAAGT.1
## 1 0 0 6
## GAGATCACCTTGGA.1 GAGATCACTCCCGT.1 GAGATCACTGATGC.1 GAGATCACTGCATG.1
## 0 2 2 0
## GAGATGCTAAGGGC.1 GAGATGCTACCTAG.1 GAGATGCTATCGAC.1 GAGATGCTCGGTAT.1
## 1 6 0 0
## GAGATGCTGTCATG.1 GAGATGCTTACAGC.1 GAGATGCTTGACTG.1 GAGATGCTTTAGGC.1
## 1 10 0 CD16 Mono
## GAGATGCTTTCTAC.1 GAGCAACTACGTGT.1 GAGCAACTCTAAGC.1 GAGCAACTGCTGAT.1
## 11 1 0 0
## GAGCAACTGTAAAG.1 GAGCAGGAACAGCT.1 GAGCAGGAAGTCTG.1 GAGCAGGACACTAG.1
## 6 0 7 CD16 Mono
## GAGCAGGACGTAAC.1 GAGCAGGAGGCAAG.1 GAGCAGGATCGACA.1 GAGCATACACCAGT.1
## 3 8 0 1
## GAGCATACATCGAC.1 GAGCATACCCAAGT.1 GAGCATACGGAAGC.1 GAGCATACGGAGTG.1
## 3 0 1 CD16 Mono
## GAGCATACGGATCT.1 GAGCATACGGGATG.1 GAGCGAGAACTCTT.1 GAGCGAGACACAAC.1
## 0 0 1 1
## GAGCGAGACGAGTT.1 GAGCGAGAGAATAG.1 GAGCGAGAGCGTAT.1 GAGCGAGATGGTCA.1
## 0 7 2 0
## GAGCGAGATGTCGA.1 GAGCGAGATTCTAC.1 GAGCGCACAGAGAT.1 GAGCGCACCAGAGG.1
## 1 9 0 2
## GAGCGCACCCAATG.1 GAGCGCTGACCTCC.1 GAGCGCTGCAAAGA.1 GAGCGCTGCTGGAT.1
## 3 CD16 Mono 0 6
## GAGCGCTGGGATTC.1 GAGCGCTGGGCGAA.1 GAGCGCTGTTGTGG.1 GAGCGCTGTTTCTG.1
## 10 2 3 5
## GAGCGGCTAACGGG.1 GAGCGGCTATGGTC.1 GAGCGGCTTGTCTT.1 GAGCTCCTGTTGTG.1
## 8 2 9 0
## GAGCTCCTTACAGC.1 GAGGACGAACTCTT.1 GAGGACGACGGGAA.1 GAGGACGAGCAGTT.1
## 0 3 1 3
## GAGGACGAGGCAAG.1 GAGGACGAGGTTTG.1 GAGGACGATGACCA.1 GAGGATCTGGCATT.1
## 0 0 0 3
## GAGGATCTTAGCGT.1 GAGGATCTTCACGA.1 GAGGATCTTCTAGG.1 GAGGCAGATCATTC.1
## 1 0 0 3
## GAGGCAGATGGTGT.1 GAGGCCACACAGTC.1 GAGGCCACAGTGCT.1 GAGGCCACCTACCC.1
## 1 3 2 CD16 Mono
## GAGGCCACTGTTTC.1 GAGGGAACGATAAG.1 GAGGGAACGTTGTG.1 GAGGGAACTTATCC.1
## 6 6 2 0
## GAGGGAACTTTGCT.1 GAGGGATGAGGGTG.1 GAGGGATGATCTCT.1 GAGGGATGGGGATG.1
## 2 3 5 1
## GAGGGATGGTCACA.1 GAGGGATGTAGCCA.1 GAGGGATGTGCCAA.1 GAGGGATGTGTGAC.1
## 0 0 8 1
## GAGGGATGTTCACT.1 GAGGGATGTTGAGC.1 GAGGGCCTAACGGG.1 GAGGGCCTACCTCC.1
## 2 2 0 0
## GAGGGCCTACTAGC.1 GAGGGCCTAGAGGC.1 GAGGGCCTCAGAAA.1 GAGGGCCTCCTGTC.1
## 1 3 0 1
## GAGGGTGAAGTAGA.1 GAGGGTGATAGTCG.1 GAGGGTGATGTCTT.1 GAGGGTGATTGCGA.1
## 1 1 0 1
## GAGGGTGATTGCTT.1 GAGGGTGATTGGCA.1 GAGGTACTAAAACG.1 GAGGTACTAACGGG.1
## 0 2 3 1
## GAGGTACTACGCAT.1 GAGGTACTACTACG.1 GAGGTACTCATGAC.1 GAGGTACTCTCTAT.1
## 1 3 0 CD16 Mono
## GAGGTACTTGGTCA.1 GAGGTGGAATTCTC.1 GAGGTGGACTCATT.1 GAGGTGGAGCGAAG.1
## 1 3 CD16 Mono 0
## GAGGTGGAGGTTCA.1 GAGGTGGATTGGTG.1 GAGGTTACCACTTT.1 GAGGTTACGAGAGC.1
## 0 2 3 0
## GAGGTTACGCGGAA.1 GAGGTTTGAAGATG.1 GAGGTTTGAATCGC.1 GAGGTTTGATGCTG.1
## 3 8 2 5
## GAGGTTTGCCTTAT.1 GAGGTTTGCGAGAG.1 GAGGTTTGGTCTAG.1 GAGGTTTGTGGAAA.1
## 1 7 10 9
## GAGTAAGACTTGCC.1 GAGTAAGATCAGTG.1 GAGTAAGATGTGGT.1 GAGTACACACACAC.1
## 0 7 1 CD16 Mono
## GAGTACACCATTGG.1 GAGTACACCATTTC.11 GAGTACACCTGACA.11 GAGTACACGCGTTA.11
## 9 1 0 9
## GAGTACTGCGTAGT.1 GAGTACTGTCACGA.1 GAGTACTGTGATGC.1 GAGTCAACGAGACG.1
## 0 1 3 5
## GAGTCAACGCAGAG.1 GAGTCAACGTGCAT.1 GAGTCAACTCGTGA.1 GAGTCTGAACCCTC.1
## 8 0 0 0
## GAGTCTGAAGAAGT.1 GAGTCTGACCTTGC.1 GAGTGACTAAGCAA.1 GAGTGACTGCTGTA.1
## 8 6 0 1
## GAGTGACTGGACGA.1 GAGTGACTTCGATG.1 GAGTGACTTCTCCG.1 GAGTGACTTGTCAG.1
## 0 2 1 9
## GAGTGGGAAGCACT.1 GAGTGGGACATGAC.1 GAGTGGGATCTCGC.1 GAGTGGGATTGTGG.1
## 0 1 1 0
## GAGTGTTGCTCAAG.1 GAGTGTTGGACAAA.1 GAGTGTTGGTCGAT.1 GAGTGTTGTTCCAT.1
## 6 0 3 0
## GAGTTGTGACTTTC.1 GAGTTGTGCTTCTA.1 GAGTTGTGGAAAGT.1 GAGTTGTGGTCTAG.1
## 3 1 1 1
## GAGTTGTGTGGAAA.1 GAGTTGTGTGGCAT.1 GATAAGGACCTCCA.1 GATAAGGACTGACA.1
## 1 10 CD16 Mono 0
## GATAAGGAGTGTAC.1 GATAAGGATTTGGG.1 GATAATACGGTTTG.1 GATAATACTGAAGA.1
## 1 1 2 1
## GATAATACTGTAGC.1 GATACTCTAACCTG.1 GATACTCTAATCGC.1 GATACTCTCCACCT.1
## 5 0 CD16 Mono 0
## GATACTCTCGGTAT.1 GATACTCTGCAAGG.1 GATAGAGAAAACGA.1 GATAGAGAAACCGT.1
## 2 1 0 7
## GATAGAGACCTTAT.1 GATAGAGACTGTTT.1 GATAGAGATGAGCT.1 GATAGAGATTTCAC.1
## 0 1 11 3
## GATAGCACAAGCAA.1 GATAGCACACACTG.1 GATAGCACGAGATA.1 GATAGCACGGAGTG.1
## 0 0 2 0
## GATAGCACTTGGTG.1 GATATAACAAAGCA.1 GATATAACATTTCC.1 GATATAACCTTAGG.1
## 0 0 0 1
## GATATAACGAACTC.1 GATATAACGGTGGA.1 GATATAACGTTCGA.1 GATATATGAACTGC.1
## 0 0 0 9
## GATATATGAATGCC.1 GATATATGATGCTG.1 GATATATGCTGGAT.1 GATATATGGTGTTG.1
## 2 2 0 7
## GATATCCTACCAAC.1 GATATCCTAGGAGC.1 GATATCCTGTAAAG.1 GATATCCTGTGTTG.1
## 7 6 8 0
## GATATCCTTGGGAG.1 GATATTGAAGCGTT.1 GATATTGAAGTGTC.1 GATATTGATTGGTG.1
## 6 5 0 3
## GATCATCTCTGATG.1 GATCCCTGACTCTT.1 GATCCCTGCTACGA.1 GATCCCTGGTAGGG.1
## 10 0 2 CD16 Mono
## GATCCGCTAGGTTC.1 GATCCGCTTCTCGC.1 GATCGAACACTTTC.1 GATCGAACATGCCA.1
## 2 5 CD16 Mono 1
## GATCGAACATGTGC.1 GATCGAACCATACG.11 GATCGAACCGGGAA.1 GATCGAACGGTGTT.1
## 0 2 0 2
## GATCGAACTTTGTC.1 GATCGATGAAAGTG.1 GATCGATGAGATCC.1 GATCGATGCGTTAG.1
## CD16 Mono 7 0 0
## GATCGATGGAAAGT.1 GATCGTGAATGTGC.1 GATCGTGACAGGAG.1 GATCGTGACCACAA.1
## 1 2 0 CD16 Mono
## GATCGTGACGGAGA.1 GATCGTGACTACCC.1 GATCGTGAGAACCT.1 GATCGTGATCCGTC.1
## 1 10 1 5
## GATCGTGATGAGCT.1 GATCTACTCGCTAA.1 GATCTACTCTCGAA.1 GATCTTACACACCA.1
## 6 0 1 1
## GATCTTACAGAATG.1 GATCTTACCCAACA.1 GATCTTACGGTCTA.1 GATCTTACTCCCAC.1
## 10 7 CD16 Mono 11
## GATCTTTGAGTCGT.1 GATCTTTGCGACAT.1 GATCTTTGGCTGAT.1 GATCTTTGTCAGTG.1
## 1 1 6 1
## GATGACACACGTTG.1 GATGACACCATACG.1 GATGACACTTCTCA.1 GATGCAACATCGGT.1
## 0 1 0 6
## GATGCAACGAATAG.1 GATGCAACTTGGTG.1 GATGCATGAGCAAA.1 GATGCATGCACTAG.1
## 9 0 2 0
## GATGCATGCCTTTA.1 GATGCATGCGCCTT.1 GATGCATGGAGGCA.1 GATGCATGGGAACG.1
## 9 0 0 1
## GATGCATGTTTGGG.1 GATGCCCTACGTAC.1 GATGCCCTCGTAGT.1 GATGCCCTGACAGG.1
## 2 0 2 0
## GATGCCCTTCTTAC.1 GATGCCCTTGAGAA.1 GATTACCTAAAAGC.1 GATTACCTAAACAG.1
## 1 CD16 Mono 11 0
## GATTACCTAACAGA.1 GATTACCTAACGAA.1 GATTACCTAGGGTG.1 GATTACCTCATGAC.1
## 11 1 5 5
## GATTACCTCGGGAA.1 GATTACCTCTGTGA.1 GATTACCTGGATTC.1 GATTACCTGGGATG.1
## 3 0 11 6
## GATTACCTTACAGC.1 GATTACCTTCCTAT.1 GATTACCTTCTAGG.1 GATTACCTTCTATC.1
## 1 8 1 CD16 Mono
## GATTACCTTGTCGA.1 GATTCGGAACGGGA.1 GATTCGGACGATAC.1 GATTCGGAGGCAAG.1
## 0 5 3 1
## GATTCGGATCACGA.1 GATTCGGATGTCCC.1 GATTCTACACTCTT.1 GATTCTACGAGGCA.1
## 0 CD16 Mono 7 0
## GATTCTACGTCACA.1 GATTCTACTTAGGC.1 GATTCTACTTCTAC.1 GATTCTTGAGTGTC.1
## 1 3 0 1
## GATTCTTGCAACTG.1 GATTCTTGGTTAGC.1 GATTCTTGTCGCAA.1 GATTCTTGTCTATC.1
## 6 1 0 1
## GATTCTTGTCTTTG.1 GATTCTTGTTGTCT.1 GATTCTTGTTTCGT.1 GATTGGACATGCTG.1
## 9 0 3 0
## GATTGGACTCACGA.11 GATTGGACTGTTTC.1 GATTGGACTTACTC.1 GATTGGTGACCTTT.1
## 9 0 7 3
## GATTGGTGAGGAGC.1 GATTGGTGCTGACA.1 GATTGGTGTATCTC.1 GATTGGTGTATGCG.1
## 1 CD16 Mono 9 2
## GATTGGTGTGGAAA.1 GATTGGTGTGGTGT.1 GATTTAGAACCAAC.1 GATTTAGAATGACC.1
## 2 10 1 6
## GATTTAGAATTCCT.1 GATTTAGAGAATAG.1 GATTTAGAGTAGCT.1 GATTTAGATTTCAC.1
## 1 1 0 0
## GATTTGCTACCCTC.1 GATTTGCTACGCTA.1 GATTTGCTACGTAC.1 GATTTGCTCTTACT.1
## 10 1 1 1
## GATTTGCTGTACCA.1 GCAAACTGAAGATG.1 GCAAACTGACACCA.1 GCAAACTGAGTGCT.1
## 0 1 2 0
## GCAAACTGCTCAGA.1 GCAAACTGGTGCTA.1 GCAACCCTAGGAGC.1 GCAACCCTCTGTGA.1
## 5 0 11 7
## GCAACCCTGTCACA.1 GCAACCCTTTACTC.1 GCAACTGAAAGTAG.1 GCAACTGAACCTAG.1
## 7 1 7 CD16 Mono
## GCAACTGACACACA.1 GCAACTGACGATAC.1 GCAACTGATCAGGT.11 GCAACTGATTCGGA.1
## 5 2 0 CD16 Mono
## GCAAGACTAACCGT.1 GCAAGACTCGGAGA.1 GCAAGACTGAACCT.1 GCAAGACTGACGAG.1
## 3 3 0 2
## GCAAGACTTGCCTC.1 GCAAGACTTTACTC.1 GCAAGACTTTATCC.1 GCAATCGATGCTCC.1
## 1 5 8 1
## GCAATCGATGTCCC.1 GCAATTCTACCCAA.1 GCAATTCTACCCTC.1 GCAATTCTACTACG.1
## 1 1 0 2
## GCAATTCTCTAGCA.1 GCAATTCTTGGGAG.1 GCACAAACACTGTG.1 GCACAAACCCATGA.1
## CD16 Mono 3 7 0
## GCACAAACGGTAGG.1 GCACAATGAATCGC.1 GCACAATGACTGTG.1 GCACAATGAGCTCA.1
## 5 1 1 8
## GCACAATGATGTCG.1 GCACAATGCAGTCA.1 GCACAATGCTTCGC.1 GCACAATGGTAGCT.1
## 2 5 6 0
## GCACAATGTCCCAC.1 GCACACCTACGCTA.1 GCACACCTCCATAG.1 GCACCACTAAGGTA.1
## 0 12 0 7
## GCACCACTCTCTCG.1 GCACCTACTCAAGC.1 GCACCTACTGGTTG.1 GCACCTTGAGTGCT.1
## 1 0 3 0
## GCACCTTGATGCCA.1 GCACCTTGGGGAGT.1 GCACGGACATGACC.1 GCACGGACCGTGAT.1
## 7 9 0 0
## GCACGGACCTCTCG.1 GCACGGACCTTGCC.1 GCACGGACGGTGTT.1 GCACGGTGACTGTG.1
## 2 3 0 3
## GCACGGTGCCTACC.1 GCACGGTGGACTAC.1 GCACGGTGGGCAAG.1 GCACGGTGGGGATG.1
## 1 1 1 0
## GCACGTCTAATCGC.1 GCACGTCTACTGGT.1 GCACGTCTCCTCCA.1 GCACGTCTCTGGTA.1
## 1 1 1 CD16 Mono
## GCACGTCTCTTACT.1 GCACGTCTGAACCT.1 GCACGTCTGGTCTA.1 GCACGTCTGTTACG.1
## 1 2 0 0
## GCACGTCTTCGTTT.1 GCACGTCTTGTTCT.1 GCACTAGAAGTGCT.1 GCACTAGAATTTCC.1
## 0 0 0 2
## GCACTAGACGAACT.1 GCACTAGAGCGTAT.1 GCACTGCTACGGTT.1 GCACTGCTATCAGC.1
## 1 2 7 CD16 Mono
## GCACTGCTGAAACA.1 GCACTGCTGCCATA.1 GCACTGCTGGTATC.1 GCACTGCTGGTGAG.1
## 2 10 CD16 Mono 1
## GCACTGCTTCCGAA.1 GCACTGCTTGCTCC.1 GCAGATACAAGCCT.11 GCAGATACAGGTCT.1
## 2 1 1 CD16 Mono
## GCAGATACCCCAAA.1 GCAGATACGGAAAT.1 GCAGATACGGTATC.1 GCAGATACTTCTGT.1
## 1 6 2 CD16 Mono
## GCAGCCGAAGCCAT.1 GCAGCCGACTCCAC.1 GCAGCCGACTCTAT.1 GCAGCCGATCGCAA.1
## 1 0 2 8
## GCAGCGTGAACGGG.1 GCAGCGTGCTCTCG.1 GCAGCGTGTCCCGT.1 GCAGCGTGTGAGGG.1
## 0 CD16 Mono 0 0
## GCAGCGTGTGTCTT.1 GCAGGCACACTCTT.1 GCAGGCACCTGGAT.1 GCAGGGCTACGTTG.1
## 1 0 0 6
## GCAGGGCTCGTTGA.1 GCAGGGCTGAAAGT.11 GCAGGGCTGCCAAT.1 GCAGGGCTTGAGCT.1
## 0 5 1 CD16 Mono
## GCAGGGCTTGCAAC.1 GCAGTCCTAACGAA.1 GCAGTCCTACTGTG.1 GCAGTCCTCAACCA.1
## 0 7 1 1
## GCAGTCCTCTCCAC.1 GCAGTCCTTGACAC.1 GCAGTTGAATGCTG.1 GCAGTTGAGCGAAG.1
## 0 2 9 0
## GCAGTTGATATCTC.1 GCAGTTGATTCTTG.1 GCATCAGAAAGTGA.1 GCATCAGACCTCGT.1
## CD16 Mono 10 1 1
## GCATCAGAGTTCTT.1 GCATGATGAGGGTG.1 GCATGATGGTCAAC.1 GCATGATGTCAAGC.1
## 0 8 1 0
## GCATGTGACAAAGA.1 GCATGTGACTAAGC.1 GCATGTGAGAGGTG.1 GCATGTGATTCAGG.1
## 6 6 1 0
## GCATTGGAAGTACC.1 GCATTGGAGATAGA.1 GCATTGGAGGTAAA.1 GCATTGGATTCTGT.1
## 0 CD16 Mono 3 1
## GCCAAAACAGGTTC.1 GCCAAAACATGCTG.1 GCCAAATGGAAACA.1 GCCAAATGGCTATG.1
## 7 CD16 Mono 0 0
## GCCAAATGGTACAC.1 GCCAACCTGAGGAC.1 GCCAACCTGCATAC.1 GCCAACCTGGACTT.1
## 0 1 1 6
## GCCAACCTGGAGCA.1 GCCAACCTGTGCAT.1 GCCAACCTGTTGTG.1 GCCACGGACGAATC.11
## 1 0 5 6
## GCCACGGACGCCTT.1 GCCACGGAGACGAG.1 GCCACGGATGCTTT.1 GCCACGGATTTGTC.1
## 2 0 2 3
## GCCACTACAAACGA.1 GCCACTACGAATCC.1 GCCACTACGCCTTC.1 GCCACTACGGTAGG.1
## 9 0 0 1
## GCCACTACGTCGTA.1 GCCACTACGTTGTG.1 GCCACTACTCCAGA.1 GCCACTACTGCATG.1
## 1 1 0 6
## GCCACTACTGGTAC.1 GCCACTACTTCGCC.11 GCCATCACCATGGT.1 GCCATCACCCCGTT.1
## 1 0 3 6
## GCCATCACCTCTAT.1 GCCATCACGATACC.1 GCCATCACGGATCT.1 GCCATCACGGTTTG.1
## 1 1 2 0
## GCCATCACTAGCCA.1 GCCATCACTTCTCA.11 GCCATGCTAACGGG.1 GCCATGCTACTACG.1
## 10 3 0 3
## GCCATGCTCCCTCA.1 GCCATGCTCTCCAC.1 GCCATGCTGGGCAA.1 GCCCAACTCAACTG.1
## 1 9 8 CD16 Mono
## GCCCAACTCCGCTT.1 GCCCAACTGCATAC.1 GCCCAACTTTCGGA.1 GCCCAGGAAGCCTA.1
## 0 5 1 0
## GCCCAGGACATCAG.1 GCCCAGGACATTCT.1 GCCCAGGACCACAA.1 GCCCAGGAGAGATA.1
## 6 10 0 0
## GCCCATACACAGCT.1 GCCCATACGAACCT.1 GCCCATACGAGGAC.1 GCCCATACGTCAAC.1
## 7 6 3 2
## GCCCATACTAAGCC.1 GCCCATACTCTACT.1 GCCGACGACGAATC.1 GCCGACGATGCATG.1
## 6 0 CD16 Mono 6
## GCCGACGATTCTCA.1 GCCGAGTGATCTCT.1 GCCGAGTGTCTATC.1 GCCGAGTGTGGTTG.1
## 0 1 CD16 Mono 1
## GCCGGAACGCTTAG.1 GCCGGAACGTTTCT.1 GCCGGAACTCGCTC.1 GCCGGAACTGCGTA.1
## 3 0 0 5
## GCCGTACTACGGTT.1 GCCGTACTAGCTAC.1 GCCGTACTGCCATA.1 GCCTACACCACCAA.1
## 9 0 11 0
## GCCTACACCTGCAA.11 GCCTACACTGCTCC.1 GCCTAGCTAGGAGC.1 GCCTAGCTGGAAGC.1
## 10 0 7 1
## GCCTAGCTGGTAGG.1 GCCTAGCTGTTCTT.1 GCCTAGCTTTCTGT.1 GCCTCAACCTGAAC.1
## 1 0 0 0
## GCCTCAACTAGAAG.1 GCCTCATGATGCTG.1 GCCTCATGCAGTTG.1 GCCTCATGGAAACA.1
## 0 CD16 Mono 1 3
## GCCTCATGGAATCC.1 GCCTCATGGATACC.1 GCCTCATGGTGAGG.1 GCCTGACTCCAATG.1
## 9 2 2 6
## GCCTGACTCTCTTA.1 GCCTGACTGACTAC.1 GCCTGACTGAGATA.1 GCCTGACTGCTAAC.1
## 0 0 2 0
## GCCTGACTTATGCG.1 GCCTGACTTGATGC.1 GCCTGACTTGGATC.1 GCGAAGGAAGTGCT.1
## 3 6 5 12
## GCGAAGGAATTCCT.1 GCGACTCTCTGTAG.1 GCGACTCTCTTCTA.1 GCGACTCTGCGTTA.1
## 0 0 0 1
## GCGACTCTTTTCTG.1 GCGAGAGAAGATGA.1 GCGAGAGAGCAAGG.1 GCGAGAGATAAGGA.1
## 1 2 0 CD16 Mono
## GCGAGCACACCAAC.1 GCGAGCACGAGCTT.1 GCGAGCACTCCTTA.1 GCGAGCACTGAACC.1
## 3 CD16 Mono 2 9
## GCGATATGCGACTA.1 GCGATATGGAGGGT.1 GCGATATGTACTCT.1 GCGATATGTGACCA.11
## 0 CD16 Mono 0 0
## GCGATATGTTGCGA.1 GCGCACGAACACCA.11 GCGCACGAAGTACC.1 GCGCACGACCACAA.1
## CD16 Mono 0 2 0
## GCGCACGAGCTCCT.1 GCGCACGAGGCGAA.1 GCGCACGATATCGG.1 GCGCATCTCAGAAA.1
## 0 5 CD16 Mono 0
## GCGCATCTCCCTCA.1 GCGCATCTGGAGCA.1 GCGCGAACACCCAA.1 GCGCGAACCCTTAT.1
## 0 CD16 Mono 6 1
## GCGCGATGAAGAAC.1 GCGCGATGAAGATG.1 GCGCGATGACCCTC.1 GCGCGATGCCTAAG.1
## 10 1 0 0
## GCGCGATGGCAAGG.1 GCGCGATGTCGTGA.1 GCGGACTGAAAGCA.1 GCGGACTGCTTCTA.1
## CD16 Mono 1 0 0
## GCGGACTGGACAAA.1 GCGGACTGGCAGTT.1 GCGGACTGGCTACA.1 GCGGACTGGTAGGG.1
## 3 10 0 8
## GCGGACTGTCTTCA.1 GCGGACTGTTCTGT.1 GCGGAGCTACCTGA.1 GCGGAGCTAGATCC.1
## 0 CD16 Mono 3 1
## GCGGAGCTCGCTAA.1 GCGGAGCTCTAGCA.1 GCGGAGCTGCCCTT.1 GCGGAGCTTCTTTG.1
## 2 1 1 2
## GCGGAGCTTGAGAA.1 GCGGAGCTTGCAAC.1 GCGGCAACGCTGTA.1 GCGGCAACTCTTAC.1
## 0 0 8 CD16 Mono
## GCGGGACTCAGAGG.1 GCGGGACTTTCAGG.1 GCGTAAACAAAGTG.1 GCGTAAACCACTGA.1
## 3 3 1 CD16 Mono
## GCGTAAACCAGCTA.1 GCGTAAACGTTAGC.1 GCGTAATGCTGCTC.1 GCGTAATGGATAGA.1
## CD16 Mono 0 10 1
## GCGTAATGGGTAAA.1 GCGTAATGTGCATG.1 GCGTACCTACGCTA.1 GCGTACCTCGTAGT.1
## 2 0 6 5
## GCGTACCTGTTGCA.1 GCGTATGACTCTAT.1 GCGTATGACTTCCG.1 GCGTATGAGTTGGT.1
## 3 0 5 2
## GCGTATGATCTCGC.1 GCGTATGATTCATC.1 GCTACAGAAAGCAA.1 GCTACAGAACACAC.1
## 2 0 3 7
## GCTACAGACATTCT.1 GCTACAGACTACCC.1 GCTACAGACTAGTG.1 GCTACAGACTGAAC.1
## 0 2 2 5
## GCTACAGACTTGCC.1 GCTACAGATTCTAC.1 GCTACCTGGAATAG.1 GCTACCTGGGAGTG.1
## 0 0 1 2
## GCTACCTGTGGTCA.1 GCTACCTGTGGTTG.1 GCTACGCTCGTTAG.1 GCTACGCTCTCCCA.1
## 1 2 0 1
## GCTACGCTCTTCGC.1 GCTACGCTGAACTC.1 GCTACGCTGGTACT.1 GCTACGCTTCGACA.1
## 5 0 0 2
## GCTACGCTTGCACA.1 GCTAGAACCGCTAA.1 GCTAGAACTTTCAC.1 GCTAGATGAAGGTA.1
## 0 0 1 6
## GCTAGATGCGATAC.1 GCTAGATGTCCCGT.1 GCTAGATGTCTTTG.1 GCTAGATGTGTTCT.1
## 1 3 1 2
## GCTAGATGTTTCTG.1 GCTATACTCAGTCA.1 GCTATACTTGACTG.1 GCTCAAGAAGGTCT.1
## 5 0 1 1
## GCTCAAGAATGGTC.1 GCTCAAGACGTACA.1 GCTCAAGAGGAGCA.1 GCTCAAGAGGGACA.1
## 5 0 1 3
## GCTCACTGAAAAGC.1 GCTCACTGCTCATT.11 GCTCACTGCTCGCT.1 GCTCACTGGGTTCA.1
## 0 9 0 0
## GCTCAGCTAACCTG.1 GCTCAGCTATGTCG.1 GCTCAGCTCGCCTT.1 GCTCAGCTTGCTTT.1
## 3 0 CD16 Mono 6
## GCTCCATGAGCAAA.1 GCTCCATGAGCATC.1 GCTCCATGAGCCTA.1 GCTCCATGCTCATT.1
## 5 5 6 3
## GCTCCATGCTGTAG.1 GCTCCATGCTTGTT.1 GCTCCATGGGCAAG.1 GCTCCATGGTCAAC.1
## 5 CD16 Mono CD16 Mono 5
## GCTCCATGTCAGAC.1 GCTCCATGTCCCAC.1 GCTCGACTCCTAAG.1 GCTCGACTCCTCGT.1
## 1 CD16 Mono 5 0
## GCTCGACTGCATCA.1 GCTCGACTGTCACA.1 GCTCGACTGTTGTG.1 GCTCGACTTTGGTG.1
## 1 1 1 5
## GCTGATGAAGCCAT.1 GCTGATGACTCGCT.1 GCTGATGATGGTTG.1 GCTTAACTAAGTGA.1
## 3 7 1 0
## GCTTAACTCACAAC.1 GCTTAACTCTGTAG.1 GCTTAACTGCATCA.1 GCTTAACTTCTCAT.1
## 1 CD16 Mono 0 5
## GCTTGAGAAAGATG.1 GCTTGAGAAGACTC.1 GCTTGAGAAGTACC.1 GCTTGAGAAGTCTG.1
## 0 CD16 Mono 6 5
## GCTTGAGAATGCTG.1 GCTTGAGAGAGGAC.1 GCTTGAGAGTCGTA.1 GCTTGAGATTCGGA.1
## 2 2 1 6
## GGAACACTCAGATC.1 GGAACACTCCAGTA.1 GGAACACTGGATCT.1 GGAACACTTCGATG.1
## 0 CD16 Mono 5 0
## GGAACACTTCGTAG.1 GGAACACTTTCGGA.11 GGAACTACCCTTAT.1 GGAACTACCTTGCC.1
## 1 1 CD16 Mono 0
## GGAACTACGTTCAG.1 GGAACTACTCCTCG.1 GGAACTTGACACAC.1 GGAACTTGACTGTG.1
## 0 0 2 1
## GGAACTTGCACTGA.1 GGAACTTGCGAGAG.1 GGAACTTGCGGGAA.1 GGAACTTGCTACTT.1
## 0 0 1 0
## GGAACTTGGGGCAA.1 GGAACTTGTCTGGA.1 GGAAGGACAGTCTG.1 GGAAGGACCCATGA.1
## 1 1 9 3
## GGAAGGTGAGCCAT.1 GGAAGGTGAGTAGA.1 GGAAGGTGCAGGAG.1 GGAAGGTGCCCTCA.1
## 1 2 0 0
## GGAATCTGAGAACA.1 GGAATCTGCTGAAC.1 GGAATCTGGGGACA.1 GGAATGCTCTTGAG.1
## 2 3 5 13
## GGAATGCTGTAAAG.1 GGAATGCTTGGAGG.1 GGAATGCTTGTTTC.1 GGAATGCTTTCATC.1
## 1 1 0 1
## GGAATGCTTTGTGG.1 GGACAACTAGTGTC.1 GGACAACTCCGTAA.1 GGACAACTGAGAGC.1
## 0 2 0 1
## GGACAACTGCTCCT.1 GGACAGGAACCTTT.1 GGACAGGAATTCCT.1 GGACAGGACTTAGG.1
## 0 5 1 0
## GGACAGGAGATGAA.1 GGACAGGATTGTGG.1 GGACATTGAAAGCA.1 GGACATTGATGCCA.1
## 9 0 11 CD16 Mono
## GGACATTGCTTGCC.1 GGACATTGCTTGGA.1 GGACATTGTTCTCA.1 GGACCCGACTGTAG.1
## 3 0 8 5
## GGACCCGAGCGAAG.1 GGACCCGAGTACGT.1 GGACCCGATTATCC.1 GGACCGTGCATTCT.1
## 12 2 2 11
## GGACCGTGTCCGTC.1 GGACCTCTACCAGT.1 GGACCTCTACGCAT.1 GGACCTCTACTACG.1
## 0 0 0 0
## GGACCTCTAGCTAC.1 GGACCTCTCGAACT.1 GGACCTCTGAGGGT.1 GGACCTCTTCCAGA.1
## 1 0 0 1
## GGACCTCTTGCACA.1 GGACGAGAAAGGCG.1 GGACGAGAATGGTC.1 GGACGAGACGAACT.1
## 6 1 3 1
## GGACGAGAGAGGGT.1 GGACGAGAGCCAAT.1 GGACGAGATGTTTC.1 GGACGAGATTGGTG.1
## 0 0 1 0
## GGACGCACACGGGA.1 GGACGCACATGCTG.1 GGACGCACCGCCTT.1 GGACGCACTTAGGC.1
## CD16 Mono 5 CD16 Mono 8
## GGACGCTGAATCGC.1 GGACGCTGACTCTT.1 GGACGCTGCCAAGT.1 GGACGCTGGAATGA.1
## CD16 Mono 5 3 2
## GGACGCTGTCGTTT.1 GGACTATGATCGTG.1 GGACTATGCACCAA.1 GGACTATGCTGATG.1
## 0 3 12 0
## GGACTATGGACAGG.1 GGACTATGGGAACG.1 GGACTATGGGAGGT.11 GGACTATGGGTCTA.1
## 0 12 1 2
## GGACTATGTACTGG.1 GGACTATGTGAGGG.1 GGAGACGAAACGTC.1 GGAGACGAACGTGT.1
## 2 1 2 0
## GGAGACGAAGATGA.1 GGAGACGAAGGCGA.1 GGAGACGAAGTCTG.1 GGAGACGACTAGCA.1
## 5 1 0 7
## GGAGACGACTCCCA.1 GGAGACGATACTCT.1 GGAGACGATTCCGC.1 GGAGAGACATGCTG.1
## 0 7 0 1
## GGAGAGACCTGTCC.1 GGAGAGACGCTGTA.1 GGAGAGACTAGACC.11 GGAGCAGAAAGGTA.1
## 1 1 6 11
## GGAGCAGAACGGGA.1 GGAGCAGAGAACTC.1 GGAGCAGAGTGCAT.1 GGAGCAGATGCTAG.1
## 3 0 CD16 Mono 2
## GGAGCAGATGCTCC.1 GGAGCAGATTATCC.1 GGAGCCACAAAACG.1 GGAGCCACCATCAG.1
## 6 2 0 1
## GGAGCCACGCGGAA.1 GGAGCCACGTCATG.1 GGAGGATGGGGAGT.1 GGAGGATGGTGTTG.1
## 1 0 2 0
## GGAGGATGTCATTC.1 GGAGGATGTGTAGC.1 GGAGGCCTACTACG.1 GGAGGCCTAGTACC.1
## 5 2 13 2
## GGAGGCCTCATCAG.1 GGAGGCCTCCTCAC.1 GGAGGCCTGCATAC.1 GGAGGCCTTCGACA.1
## 3 1 0 0
## GGAGGCCTTTAGGC.1 GGAGGCCTTTGCGA.1 GGAGGCCTTTTACC.1 GGAGGTGAATGCCA.1
## 0 CD16 Mono 1 1
## GGAGGTGACTTCTA.1 GGAGGTGAGCGAGA.1 GGAGGTGAGTGTTG.1 GGAGGTGAGTTACG.1
## 10 0 0 2
## GGAGTTACAAACGA.1 GGAGTTACACTTTC.1 GGAGTTACAGTGCT.1 GGAGTTACATTCTC.1
## 0 0 1 2
## GGAGTTACCAATCG.1 GGAGTTACCACTGA.1 GGAGTTACGGATTC.1 GGAGTTACGTTCTT.1
## 0 CD16 Mono 1 5
## GGAGTTACGTTGCA.1 GGAGTTACTATCGG.1 GGAGTTACTCTACT.1 GGAGTTTGACTCAG.1
## 11 9 9 2
## GGAGTTTGTGGAAA.1 GGAGTTTGTTCGGA.1 GGATACTGACCGAT.1 GGATACTGAGAAGT.1
## 2 1 2 0
## GGATACTGAGCCAT.1 GGATACTGCCCACT.1 GGATACTGCCGATA.1 GGATACTGGTCGTA.1
## 5 3 6 0
## GGATAGCTCGAGAG.1 GGATAGCTGCAGTT.1 GGATAGCTGCCCTT.1 GGATAGCTGTCTGA.1
## 0 2 5 1
## GGATGTACCCAATG.1 GGATGTACTCGACA.1 GGATGTTGAGATGA.1 GGATGTTGAGCCAT.1
## 0 0 2 2
## GGATGTTGATCTCT.1 GGATGTTGGGTGAG.1 GGATGTTGGTATCG.1 GGATGTTGTCAGAC.1
## 5 2 0 1
## GGATGTTGTTTCGT.1 GGATTGTGACGGTT.1 GGATTGTGACTCAG.1 GGATTGTGACTGGT.1
## 3 CD16 Mono 2 9
## GGATTGTGATCGGT.11 GGATTGTGCTTAGG.1 GGATTGTGTCAAGC.1 GGATTGTGTGCAGT.1
## 2 5 CD16 Mono 1
## GGATTGTGTGTGGT.1 GGATTTCTTCCAAG.1 GGATTTCTTCGCCT.1 GGCAAGGAACGCAT.1
## 0 2 5 6
## GGCAAGGATCTATC.1 GGCAATACTCCCGT.1 GGCAATACTGCTTT.1 GGCACGTGAGCGTT.1
## 10 1 1 6
## GGCACGTGCATTGG.1 GGCACGTGTATGGC.1 GGCACGTGTGGTCA.1 GGCACTCTAAGAAC.1
## 7 1 1 3
## GGCACTCTCGTAAC.1 GGCACTCTCTAGTG.1 GGCACTCTTAGCGT.1 GGCACTCTTGCACA.1
## 0 6 2 0
## GGCACTCTTGGAGG.1 GGCATATGAACGTC.1 GGCATATGATCGTG.1 GGCATATGCCTAAG.1
## 2 1 6 3
## GGCATATGTCTATC.1 GGCATATGTCTCGC.1 GGCCACGAATCTCT.1 GGCCACGACCGATA.1
## 7 2 0 1
## GGCCACGAGTCCTC.1 GGCCACGAGTTGAC.1 GGCCAGACAAACAG.1 GGCCAGACATGGTC.1
## 0 1 0 CD16 Mono
## GGCCAGACCATTTC.1 GGCCAGACTAGTCG.1 GGCCAGACTTCATC.1 GGCCCAGAACCCTC.1
## CD16 Mono 0 11 6
## GGCCCAGACGACTA.1 GGCCCAGACGTGTA.1 GGCCCAGAGGGCAA.1 GGCCCAGAGTAGGG.1
## CD16 Mono 6 2 2
## GGCCCAGATATTCC.1 GGCCGAACCCCTAC.1 GGCCGAACTGTCCC.1 GGCCGATGGCGTTA.1
## 1 0 1 8
## GGCCGATGGTAGGG.1 GGCGACACAAACAG.1 GGCGACACTTCCGC.1 GGCGACTGAGCACT.1
## 10 0 1 1
## GGCGACTGCAGAAA.1 GGCGACTGTGACAC.1 GGCGCATGACTCTT.1 GGCGCATGCCACAA.1
## 0 3 0 1
## GGCGCATGCCCGTT.1 GGCGCATGCCTAAG.1 GGCGCATGCGCCTT.1 GGCGCATGCTCAGA.1
## 0 1 2 3
## GGCGCATGGAACTC.1 GGCGCATGGAGCTT.1 GGCGCATGGCGTTA.1 GGCGCATGTCAGTG.1
## 0 3 1 0
## GGCGCATGTCTATC.1 GGCGCATGTTAGGC.1 GGCGGACTACTCAG.1 GGCGGACTAGCCTA.1
## 1 1 CD16 Mono 9
## GGCGGACTCGAATC.1 GGCGGACTGTATCG.1 GGCGGACTTCGACA.1 GGCGGACTTCGCTC.1
## 1 1 0 1
## GGCTAAACATCTCT.1 GGCTAAACCGAACT.1 GGCTAAACCTATGG.1 GGCTAAACTCGCCT.1
## 0 0 0 0
## GGCTAAACTGGAAA.1 GGCTAATGAGCGTT.1 GGCTAATGCTCGAA.1 GGCTAATGGAGATA.1
## 0 8 0 6
## GGCTAATGGCGTTA.1 GGCTAATGTCACGA.1 GGCTACCTAACAGA.1 GGCTACCTAGAATG.1
## 9 2 3 0
## GGCTACCTGGTTAC.1 GGCTACCTTCCGAA.1 GGCTCACTACTTTC.1 GGCTCACTTCCAAG.1
## 5 0 1 5
## GGGAACGAGGTTTG.1 GGGAAGACATCGTG.1 GGGAAGACCCGCTT.1 GGGAAGACCCTACC.1
## 0 0 CD16 Mono 0
## GGGAAGACCTGAGT.1 GGGAAGACGAATCC.11 GGGAAGACGAATGA.1 GGGAAGACGGTTCA.1
## 6 0 0 0
## GGGAAGACTCAGAC.1 GGGAAGTGAGAGTA.1 GGGAAGTGTATTCC.1 GGGACCACATACCG.1
## 5 3 1 7
## GGGACCACCCTCGT.1 GGGACCACCCTTGC.1 GGGACCACCTTCGC.11 GGGACCACTTCCAT.1
## CD16 Mono 5 2 5
## GGGACCTGGAGGCA.1 GGGACCTGGCCATA.1 GGGACCTGGGATCT.1 GGGACCTGTACGCA.1
## 0 2 2 2
## GGGACCTGTCTTCA.1 GGGACCTGTTCCGC.1 GGGATGGACTGACA.1 GGGATGGATCCAGA.1
## 2 9 2 2
## GGGATGGATGCCCT.11 GGGATGGATGTGCA.1 GGGATTACAAAGCA.1 GGGATTACCCCACT.1
## 1 0 1 0
## GGGCAAGAACGCAT.1 GGGCAAGAACTGTG.1 GGGCAAGAAGCTAC.1 GGGCAAGAATCGAC.1
## 0 0 CD16 Mono 1
## GGGCAAGAGCGAGA.1 GGGCAAGATCCCAC.1 GGGCACACACCGAT.1 GGGCACACACCTCC.1
## 1 7 1 1
## GGGCACACCTGTCC.1 GGGCACACGAGATA.1 GGGCACACTATCGG.1 GGGCAGCTGAGAGC.1
## 2 1 CD16 Mono 1
## GGGCAGCTTGAACC.1 GGGCCAACCAGATC.1 GGGCCAACCGCTAA.1 GGGCCAACCTAGCA.1
## 1 0 2 0
## GGGCCAACGAGAGC.1 GGGCCAACTGTGGT.1 GGGCCATGAACCAC.1 GGGCCATGAAGTAG.1
## 0 7 0 0
## GGGCCATGCAGAAA.1 GGGCCATGCAGTCA.1 GGGCCATGCATCAG.1 GGGCCATGCATGAC.1
## 3 0 3 7
## GGGCCATGCCCTTG.1 GGGCCATGCTATTC.1 GGGCCATGCTGTAG.1 GGGCCATGTAGCCA.1
## 0 2 0 10
## GGGTAACTCTGAGT.1 GGGTAACTGTACGT.1 GGGTAACTGTCTAG.1 GGGTAACTTGAGAA.1
## 0 5 CD16 Mono 1
## GGGTTAACCATGCA.1 GGGTTAACCGAATC.1 GGGTTAACGTAGCT.1 GGGTTATGAAGTGA.1
## 3 0 CD16 Mono 6
## GGGTTATGGTTGGT.1 GGGTTATGTGCAAC.11 GGTAAAGAAATGCC.1 GGTAAAGAACGGGA.1
## 9 3 11 0
## GGTACAACCCCGTT.1 GGTACAACCGAACT.1 GGTACAACCGCAAT.1 GGTACAACGTCTTT.1
## 5 0 0 7
## GGTACATGAGCAAA.1 GGTACATGATGGTC.1 GGTACATGCAGAAA.1 GGTACATGCCCTCA.1
## 1 1 7 5
## GGTACATGCCGATA.1 GGTACATGGAATCC.1 GGTACATGGACGAG.1 GGTACTGAAGGTTC.1
## 1 0 1 5
## GGTACTGAGACTAC.1 GGTAGTACAGCATC.1 GGTAGTACAGTTCG.1 GGTAGTACGAATAG.1
## 2 6 0 6
## GGTAGTACGGTAGG.1 GGTAGTACGTAGGG.1 GGTAGTACGTCTTT.1 GGTAGTACTCACGA.1
## 1 CD16 Mono 1 7
## GGTATCGAAGAACA.1 GGTATCGACTTCGC.1 GGTATCGAGACACT.1 GGTATCGAGTGCTA.1
## 6 6 0 1
## GGTATCGATCGCAA.1 GGTATCGATGCCAA.1 GGTATGACACACTG.1 GGTATGACACGTAC.1
## 2 11 6 3
## GGTATGACAGTAGA.1 GGTATGACGAAAGT.1 GGTATGACTTGTGG.1 GGTCAAACAACCTG.1
## 9 0 3 7
## GGTCAAACACACCA.1 GGTCAAACCGTAGT.1 GGTCAAACCGTTGA.1 GGTCAAACGGGCAA.1
## 9 2 1 1
## GGTCAAACGTAAGA.1 GGTCTAGAAGTGTC.1 GGTCTAGACATACG.1 GGTCTAGACCCACT.1
## 0 1 0 0
## GGTCTAGAGTCATG.1 GGTCTAGAGTCTGA.1 GGTCTAGATGTCCC.1 GGTCTAGATTGTGG.1
## 3 0 1 CD16 Mono
## GGTGATACAGTAGA.1 GGTGATACCCGCTT.1 GGTGATACCCTCGT.1 GGTGGAGAACCATG.1
## 0 1 0 0
## GGTGGAGACGCAAT.1 GGTGGAGAGAATCC.1 GGTGGAGAGCATAC.1 GGTGGAGAGGAACG.11
## 0 CD16 Mono 11 0
## GGTGGAGATGCGTA.1 GGTGGAGATGTCAG.1 GGTTGAACAGTCAC.1 GGTTGAACGAACCT.1
## 0 2 0 3
## GGTTGAACGCTTAG.1 GGTTGAACTGCAGT.1 GGTTGAACTGCGTA.1 GGTTGAACTTTCTG.1
## 1 0 1 8
## GGTTTACTGCGGAA.1 GGTTTACTGTGTCA.1 GGTTTACTTAAGCC.1 GGTTTACTTCGTGA.1
## 0 1 0 11
## GTAACGTGCAACCA.1 GTAACGTGCACACA.1 GTAACGTGGCCAAT.1 GTAACGTGTATCTC.1
## 6 6 0 1
## GTAAGCACCCTTGC.1 GTAAGCACCGTGTA.1 GTAAGCACCTCCAC.1 GTAAGCACGCATAC.1
## 1 2 2 3
## GTAAGCACGTAAGA.1 GTAAGCACTAGAAG.1 GTAAGCACTGATGC.11 GTAAGCACTGGGAG.1
## 0 1 10 5
## GTAAGCTGCAGCTA.1 GTAAGCTGGATAAG.1 GTAAGCTGGGTGAG.1 GTAATAACACACGT.1
## 2 3 1 5
## GTAATAACTGACTG.1 GTAATAACTTTACC.1 GTAATATGACGACT.1 GTAATATGAGGGTG.1
## 2 1 3 1
## GTAATATGCTGATG.1 GTAATATGGAATAG.1 GTAATATGGTTCAG.1 GTAATATGTTACCT.1
## 0 7 0 0
## GTACAGTGACACAC.1 GTACAGTGGACAGG.1 GTACAGTGTCCGTC.1 GTACCCTGAACCGT.1
## 0 9 2 5
## GTACCCTGCTCCAC.1 GTACCCTGGCGTAT.1 GTACGAACCCTAAG.1 GTACGAACGCAGAG.1
## 1 5 5 2
## GTACGAACGGTAGG.1 GTACGAACTACAGC.1 GTACGAACTTGCTT.1 GTACGTGAAAGTGA.1
## 3 5 3 CD16 Mono
## GTACGTGATAGCGT.1 GTACGTGATGCAGT.1 GTACTACTAGATCC.1 GTACTACTCATGCA.1
## CD16 Mono 1 8 CD16 Mono
## GTACTACTGCCTTC.1 GTACTACTGTTTGG.1 GTACTTTGAAAGTG.1 GTACTTTGAACAGA.1
## 0 0 7 9
## GTACTTTGGCAGAG.1 GTACTTTGGGAACG.1 GTACTTTGGTGTAC.1 GTACTTTGTGAGGG.1
## 6 CD16 Mono 2 9
## GTAGACTGCTTCGC.1 GTAGACTGGCTATG.1 GTAGACTGGCTGTA.1 GTAGACTGTGGATC.1
## 0 1 0 7
## GTAGACTGTGTCAG.1 GTAGACTGTTTACC.1 GTAGCAACAAGCCT.11 GTAGCAACAATGCC.1
## 6 5 0 10
## GTAGCAACAGCAAA.1 GTAGCAACATTCCT.1 GTAGCAACCTGTCC.1 GTAGCAACCTTGAG.1
## 0 0 1 0
## GTAGCAACTAGACC.1 GTAGCAACTCAGAC.1 GTAGCAACTGTGAC.1 GTAGCAACTTTCAC.1
## 2 1 0 3
## GTAGCATGAGTGTC.1 GTAGCATGCATGAC.1 GTAGCATGGAACCT.1 GTAGCATGGTGTTG.1
## 2 2 6 1
## GTAGCCCTAAGATG.11 GTAGCCCTAGACTC.11 GTAGCCCTCTTCCG.1 GTAGCCCTCTTGAG.11
## 5 7 0 2
## GTAGCCCTTGCTCC.1 GTAGCCCTTTGTGG.1 GTAGCTGACGTAAC.1 GTAGCTGAGCAGTT.1
## 0 3 6 0
## GTAGCTGAGGTGTT.1 GTAGGTACCACTTT.1 GTAGGTACCAGGAG.1 GTAGGTACTCTACT.1
## 8 0 6 0
## GTAGGTACTCTCGC.1 GTAGTCGAAGAGTA.1 GTAGTCGACCACAA.1 GTAGTCGACCTTCG.1
## CD16 Mono 0 0 3
## GTAGTCGACGAACT.1 GTAGTCGACGCATA.1 GTAGTCGATCCCAC.1 GTAGTCGATGCCCT.1
## 1 2 9 3
## GTAGTCGATGGAGG.1 GTAGTCGATTTCTG.1 GTAGTGACATCGGT.1 GTAGTGACCAGTTG.1
## 10 0 0 0
## GTAGTGACGCCTTC.1 GTAGTGACGGTAAA.1 GTAGTGACTGTTTC.1 GTAGTGTGAACGAA.1
## 0 1 CD16 Mono 0
## GTAGTGTGAAGATG.1 GTAGTGTGCCGATA.1 GTAGTGTGCTTGAG.1 GTATCACTACGTGT.1
## 0 9 3 3
## GTATCACTAGAGAT.1 GTATCACTCGGTAT.1 GTATCACTCTAGCA.1 GTATCACTGCGAGA.11
## 3 3 0 7
## GTATCTACAGTGTC.1 GTATCTACCCGCTT.1 GTATCTACGCCATA.1 GTATCTACGGAACG.1
## 3 7 3 0
## GTATCTACTGACTG.11 GTATCTACTTCCGC.1 GTATCTACTTCTAC.1 GTATGGTGCGACTA.1
## 0 5 CD16 Mono 2
## GTATGGTGCTGTAG.1 GTATGGTGGAATGA.1 GTATGGTGGCATCA.1 GTATGGTGTGGAGG.1
## 1 1 6 1
## GTATGGTGTTCTGT.1 GTATTAGACCAGTA.1 GTATTAGACGTAAC.1 GTATTAGAGTCATG.1
## 3 2 5 8
## GTATTCACATACCG.1 GTATTCACCCTATT.1 GTATTCACTCCCAC.1 GTATTCACTGACAC.1
## 2 0 0 1
## GTCAACGAACCACA.1 GTCAACGAAGTGCT.1 GTCAACGACCGATA.1 GTCAACGAGATACC.1
## 1 6 0 5
## GTCAACGAGGATTC.1 GTCAACGATAGACC.1 GTCAATCTATGCTG.1 GTCAATCTCCCGTT.1
## 1 1 0 1
## GTCAATCTCTTCGC.1 GTCAATCTTCCAAG.1 GTCAATCTTCCTGC.1 GTCACAGAAAACAG.1
## 1 0 0 5
## GTCACAGAACCACA.1 GTCACAGAACGCAT.1 GTCACAGAATCGAC.1 GTCACAGATCGTTT.1
## 2 3 1 1
## GTCACCTGCCTAAG.1 GTCACCTGCTTTAC.1 GTCACCTGTTCGTT.1 GTCATACTACCAAC.1
## 0 CD16 Mono 5 10
## GTCATACTACGCAT.1 GTCATACTAGCTAC.1 GTCATACTAGTCGT.1 GTCATACTATGGTC.1
## 3 1 5 7
## GTCATACTCGAGTT.1 GTCATACTGCTGAT.1 GTCATACTGGTAGG.1 GTCATACTGTGCTA.1
## 0 CD16 Mono 1 8
## GTCATACTTAGACC.11 GTCATACTTCCAGA.1 GTCATACTTTTCAC.1 GTCCAAGAACCTTT.1
## 3 2 2 3
## GTCCAAGACCAAGT.1 GTCCAAGACTACGA.1 GTCCAAGAGATAGA.1 GTCCAAGATCAGGT.1
## 3 1 2 0
## GTCCAAGATGCTAG.1 GTCCACACACTAGC.1 GTCCACACCGTAGT.1 GTCCACACGAAACA.1
## 2 0 1 11
## GTCCACACTTCTCA.1 GTCCACTGACTACG.1 GTCCACTGGTGCTA.1 GTCCACTGTAGTCG.1
## 0 CD16 Mono 5 0
## GTCCACTGTTACCT.1 GTCCACTGTTCGTT.1 GTCCAGCTATTTCC.1 GTCCAGCTTGACAC.1
## 1 2 2 5
## GTCCAGCTTGCCAA.1 GTCCCATGCTCAGA.1 GTCCCATGCTTGTT.11 GTCCCATGTGTCGA.1
## 8 0 0 1
## GTCGAATGACAGTC.1 GTCGAATGAGCTAC.1 GTCGAATGCAGAAA.1 GTCGAATGCATGGT.1
## 2 1 2 2
## GTCGAATGCCCGTT.1 GTCGAATGGGATTC.1 GTCGAATGTTGACG.1 GTCGACCTAGTCAC.1
## 1 5 2 2
## GTCGACCTTCGTGA.1 GTCGACCTTTCACT.1 GTCGACCTTTGGCA.1 GTCGCACTCTCAAG.1
## 0 1 0 6
## GTCGCACTTCGCAA.1 GTCGCACTTTGCGA.1 GTCTAACTACCATG.1 GTCTAACTACTCAG.1
## 1 2 0 0
## GTCTAACTTAAGCC.1 GTCTAACTTCCTCG.1 GTCTAACTTTTCTG.1 GTCTAGGAACGGGA.1
## 0 1 3 6
## GTCTAGGAAGGCGA.1 GTCTAGGACCTATT.1 GTCTAGGACGTACA.1 GTCTAGGAGCGATT.1
## 3 3 0 1
## GTCTAGGATGCTAG.11 GTCTAGGATGTGCA.1 GTCTGAGAAGCATC.1 GTCTGAGACAACCA.1
## 2 0 2 2
## GTCTGAGAGGTATC.1 GTCTGAGATCCCAC.1 GTGAACACACTTTC.1 GTGAACACAGAGAT.1
## 1 3 0 2
## GTGAACACAGAGTA.1 GTGAACACCTAGTG.1 GTGAACACGAATAG.1 GTGAACACGGGATG.1
## 0 0 1 2
## GTGACAACAAGTGA.1 GTGACAACCAGGAG.1 GTGACAACCCAACA.1 GTGACAACTTCCCG.1
## 2 2 2 0
## GTGACCCTAGCCTA.1 GTGACCCTGAACTC.1 GTGACCCTGCGGAA.1 GTGACCCTTAAGCC.11
## 2 3 0 9
## GTGACCCTTGAAGA.1 GTGAGGGAACAGCT.1 GTGAGGGAATCAGC.1 GTGAGGGACCGTAA.1
## 1 7 1 5
## GTGAGGGACGACTA.1 GTGAGGGACTCGAA.1 GTGAGGGAGCTGTA.1 GTGAGGGATAACCG.1
## 0 1 0 7
## GTGAGGGATCCTAT.1 GTGATCGATCTCCG.1 GTGATCGATGAGGG.1 GTGATGACCAACTG.1
## 5 9 7 9
## GTGATGACCACACA.1 GTGATGACGAATCC.1 GTGATGACGCATCA.1 GTGATGACGTAAGA.1
## 2 6 0 2
## GTGATTCTCCAAGT.1 GTGATTCTCCATGA.1 GTGATTCTCCCACT.1 GTGATTCTGTACGT.11
## 5 1 1 3
## GTGATTCTGTTCTT.1 GTGATTCTTTACCT.1 GTGCAAACAGGTTC.1 GTGCAAACGGACGA.1
## CD16 Mono 0 3 2
## GTGCAAACTCGTGA.1 GTGCAAACTGTCCC.1 GTGCCACTCGCTAA.1 GTGCCACTCTACCC.1
## 7 0 1 3
## GTGCCACTGTCAAC.1 GTGCCACTTAGACC.1 GTGCTAGAAGAGTA.1 GTGCTAGACGAACT.1
## 1 3 1 0
## GTGCTAGAGAAAGT.1 GTGCTAGAGAGGTG.1 GTGCTAGATCTTTG.1 GTGCTAGATTCGCC.1
## 0 CD16 Mono 0 5
## GTGCTAGATTTCAC.1 GTGGAGGACTCGCT.1 GTGGAGGAGGGACA.1 GTGGATTGAGTACC.1
## 2 1 1 2
## GTGGATTGAGTCTG.1 GTGGATTGCCAACA.1 GTGGATTGCGTTGA.1 GTGGATTGTAAAGG.1
## 6 3 2 0
## GTGGATTGTGGCAT.1 GTGGTAACGTAAGA.1 GTGGTAACTACTGG.1 GTGGTAACTCGTAG.1
## 0 0 5 3
## GTGTACGACCCGTT.1 GTGTACGAGAAGGC.1 GTGTACGAGCCTTC.1 GTGTACGAGGGATG.1
## 2 0 8 7
## GTGTAGTGAGCGGA.1 GTGTAGTGCCTACC.11 GTGTAGTGCTGTCC.1 GTGTAGTGTCGCTC.1
## 7 2 1 0
## GTGTAGTGTGGTTG.1 GTGTATCTAGCACT.1 GTGTATCTATCTCT.1 GTGTATCTCCCTCA.1
## 7 1 0 3
## GTGTATCTCCTTTA.1 GTGTATCTCTGGTA.1 GTGTATCTGGTAGG.1 GTGTGATGAAACGA.1
## 10 2 1 0
## GTGTGATGAAGTAG.1 GTGTGATGCTGTAG.1 GTGTGATGGCATAC.1 GTTAAAACGAGACG.1
## 2 1 8 11
## GTTAAAACTCCCGT.1 GTTAAAACTGCATG.11 GTTAAAACTTCTCA.1 GTTAAAACTTGGTG.1
## 0 CD16 Mono 2 5
## GTTAAATGACCTTT.1 GTTAAATGCGCCTT.11 GTTAAATGGAAAGT.1 GTTAAATGGGTTAC.1
## 1 10 6 7
## GTTAAATGTACAGC.1 GTTAAATGTTGCTT.1 GTTAACCTCCTTGC.1 GTTAACCTCCTTTA.1
## 1 1 0 5
## GTTACGGAACGTAC.1 GTTACGGACCTCGT.1 GTTACGGACTACGA.1 GTTACGGAGTCTAG.1
## 0 2 1 3
## GTTACGGATGAGAA.1 GTTACTACGCGAAG.1 GTTACTACGCTATG.1 GTTACTACTGCAAC.1
## 7 1 CD16 Mono 0
## GTTAGGTGACCTAG.1 GTTAGGTGAGGCGA.1 GTTAGGTGCAGGAG.1 GTTAGGTGGTTGGT.1
## 2 5 2 0
## GTTAGGTGTTTGCT.1 GTTAGTCTATCGGT.1 GTTAGTCTGAGGGT.1 GTTAGTCTGATAGA.1
## 0 0 CD16 Mono 3
## GTTATAGAATTTCC.1 GTTATAGACCAAGT.1 GTTATAGACTCGAA.1 GTTATAGAGAGGAC.1
## 0 12 1 1
## GTTATAGAGCCAAT.1 GTTATAGATTTCTG.1 GTTATCTGACACGT.1 GTTATCTGCCAAGT.1
## 10 7 1 1
## GTTATCTGGCGAAG.1 GTTATCTGGGCGAA.1 GTTATGCTCATCAG.1 GTTATGCTCCTCCA.1
## 2 0 0 1
## GTTATGCTCTACGA.1 GTTATGCTGAGGTG.1 GTTATGCTTCTCTA.1 GTTATGCTTTCCCG.1
## 0 3 3 0
## GTTCAACTCCACCT.1 GTTCAACTGAATGA.1 GTTCAACTGCGGAA.1 GTTCAACTGCTAAC.11
## 2 1 3 1
## GTTCAACTGTTGGT.1 GTTCAACTTAGACC.1 GTTCAACTTTCTAC.1 GTTCAGGAACCATG.1
## 1 1 CD16 Mono 7
## GTTCAGGAAGAGTA.1 GTTCAGGACGGGAA.1 GTTCAGGACTGATG.1 GTTCAGGAGTAGGG.1
## 0 12 5 5
## GTTCATACAAAGTG.1 GTTCATACAGGGTG.1 GTTCATACATTCGG.1 GTTCATACATTCTC.1
## 1 2 9 3
## GTTCATACTAGACC.1 GTTCATACTCGTAG.1 GTTCATACTTCGGA.1 GTTGACGAACACCA.1
## 2 0 6 10
## GTTGACGAATCGGT.1 GTTGACGACATTGG.1 GTTGACGACCCGTT.1 GTTGACGACGCAAT.1
## 0 1 1 1
## GTTGACGACTTGTT.1 GTTGACGAGCAGTT.1 GTTGACGATAAGCC.1 GTTGACGATGTTTC.1
## 2 10 0 3
## GTTGAGTGAAAGTG.1 GTTGATCTACACCA.1 GTTGATCTACTCTT.1 GTTGATCTAGCCAT.1
## 1 CD16 Mono 2 CD16 Mono
## GTTGATCTTACTTC.1 GTTGATCTTTAGGC.1 GTTGATCTTTTCTG.1 GTTGGATGAAACGA.1
## 0 1 3 3
## GTTGGATGAAGGCG.1 GTTGGATGACTCAG.1 GTTGGATGAGCCTA.1 GTTGGATGAGCTCA.1
## 0 0 2 3
## GTTGGATGCTACGA.1 GTTGGATGCTCATT.1 GTTGGATGGAACCT.1 GTTGGATGGACTAC.1
## 0 0 6 1
## GTTGGATGTAGCCA.1 GTTGGATGTGGGAG.1 GTTGTACTAGCGTT.1 GTTGTACTCCTCAC.1
## 3 6 CD16 Mono 5
## GTTGTACTGTGTAC.1 GTTTAAGAACACGT.1 GTTTAAGACACTCC.1 GTTTAAGACGTTAG.1
## 2 0 CD16 Mono 3
## GTTTAAGACTCCCA.1 GTTTAAGACTCTTA.1 GTTTAAGACTTGTT.1 GTTTAAGAGACGAG.1
## 0 1 2 1
## GTTTAAGAGAGCAG.1 GTTTAAGAGTAAGA.1 TAAACAACACAGTC.1 TAAACAACAGAACA.1
## 1 0 1 5
## TAAACAACCGTACA.1 TAAACAACGAGATA.1 TAAACAACGGACAG.1 TAAAGACTAGATCC.1
## 1 2 0 0
## TAAAGACTAGTTCG.1 TAAAGACTCGTTGA.1 TAAAGACTTCGACA.1 TAAAGACTTCTAGG.1
## 10 3 1 1
## TAAAGACTTCTCGC.1 TAAAGTTGATTTCC.1 TAAAGTTGCCGATA.1 TAAAGTTGGGTGAG.1
## 2 1 0 1
## TAAAGTTGGTCGTA.1 TAAAGTTGTCCTTA.1 TAAAGTTGTCTATC.1 TAAAGTTGTTGTGG.1
## 0 1 2 0
## TAAAGTTGTTTGTC.1 TAAATCGACTCAGA.1 TAAATCGAGAGGAC.1 TAAATCGATAACGC.1
## 0 10 6 2
## TAAATGTGACGTAC.1 TAAATGTGGAAGGC.1 TAAATGTGTCCTTA.1 TAAATGTGTTTGGG.1
## 6 3 7 0
## TAACAATGACTGTG.1 TAACAATGCGGGAA.1 TAACAATGGTCACA.1 TAACAATGGTCTTT.1
## 2 CD16 Mono 1 0
## TAACACCTAGAGAT.1 TAACACCTAGGTCT.1 TAACACCTTCCCAC.1 TAACATGACATTGG.1
## 7 1 2 0
## TAACATGACCTATT.1 TAACATGAGCGTAT.1 TAACATGAGTGCTA.1 TAACCGGACCGAAT.1
## 1 2 1 0
## TAACCGGACTCGCT.1 TAACCGGACTCTTA.1 TAACCGGACTGTGA.1 TAACCGGACTTCCG.1
## 2 2 1 0
## TAACCGGAGCTACA.1 TAACCGGATAAAGG.1 TAACCGGATCGCTC.1 TAACCGGATGAGAA.1
## 9 2 1 0
## TAACCGGATTGCTT.1 TAACCGGATTTACC.1 TAACGTCTATCTTC.1 TAACGTCTGAAAGT.1
## 2 0 1 2
## TAACGTCTGAACCT.1 TAACGTCTGACAGG.1 TAACGTCTGGGAGT.1 TAACGTCTTCTAGG.1
## 0 0 1 0
## TAACTAGAACGGGA.1 TAACTAGATGCAGT.1 TAACTAGATTTCTG.1 TAACTCACATTCCT.1
## 2 1 0 1
## TAACTCACTCTCAT.1 TAACTCACTTGCAG.1 TAAGAACTCCCAAA.1 TAAGAGGAAAAAGC.1
## 2 5 3 6
## TAAGAGGATTAGGC.1 TAAGATACGTGTCA.1 TAAGATACTCACGA.1 TAAGATACTGTCCC.11
## CD16 Mono 0 7 1
## TAAGATTGAGATGA.1 TAAGATTGATAAGG.1 TAAGATTGATGGTC.1 TAAGATTGCCACCT.1
## CD16 Mono 0 0 2
## TAAGCGTGCACTAG.1 TAAGCGTGCTGCAA.1 TAAGCGTGGACAGG.1 TAAGCGTGGACGTT.1
## 3 2 3 0
## TAAGCGTGGCGTAT.1 TAAGCGTGGGGAGT.1 TAAGCGTGTGTGAC.1 TAAGCTCTACCATG.1
## 3 0 1 0
## TAAGCTCTAGTCAC.1 TAAGCTCTAGTGTC.1 TAAGCTCTGGTGAG.1 TAAGCTCTGTCTAG.1
## 1 0 7 1
## TAAGCTCTTAGAGA.1 TAAGCTCTTTGGCA.1 TAAGGCTGAAGCAA.1 TAAGGCTGACGGGA.1
## 1 0 6 2
## TAAGGCTGATCGTG.1 TAAGGCTGCACAAC.1 TAAGGCTGCCCTCA.1 TAAGGCTGGAAAGT.1
## 0 0 9 2
## TAAGGCTGTCAAGC.11 TAAGGCTGTCCTGC.1 TAAGGCTGTGTCGA.1 TAAGGGCTCAATCG.1
## 2 7 1 9
## TAAGTAACAGAAGT.1 TAAGTAACAGAGTA.1 TAAGTAACCGCATA.1 TAAGTAACCGTTGA.1
## 3 5 5 0
## TAAGTAACGAGGCA.1 TAAGTAACTGTGGT.1 TAAGTCCTACCAGT.1 TAAGTCCTCTACTT.1
## 2 6 1 1
## TAAGTCCTGGTCTA.1 TAAGTCCTGTACAC.1 TAATCCACACGTAC.1 TAATCCACATGTCG.1
## 1 5 1 1
## TAATCCACCTCTAT.11 TAATCCACTTCGCC.1 TAATCGCTTTCCAT.1 TAATGAACAGACTC.1
## 0 1 13 1
## TAATGAACGAAGGC.1 TAATGAACGCATAC.1 TAATGAACGTTCAG.1 TAATGAACGTTGAC.1
## 2 1 2 3
## TAATGAACTGGCAT.1 TAATGATGACCTGA.1 TAATGATGAGGGTG.1 TAATGATGCGACAT.1
## 0 2 2 CD16 Mono
## TAATGATGGCGAGA.1 TAATGATGGGCGAA.1 TAATGCCTACGTAC.1 TAATGCCTCCACCT.1
## CD16 Mono 0 0 CD16 Mono
## TAATGCCTCCATAG.1 TAATGCCTTACTTC.1 TAATGCCTTGTGAC.1 TAATGTGAAGATGA.1
## 1 5 CD16 Mono CD16 Mono
## TAATGTGACACAAC.1 TAATGTGAGCGGAA.1 TAATGTGAGGTCAT.11 TAATGTGATAACGC.1
## 2 2 6 1
## TAATGTGATTCATC.1 TAATGTGATTCGTT.1 TACAAATGACGCAT.1 TACAAATGACGTTG.1
## CD16 Mono 3 0 6
## TACAAATGCGAATC.1 TACAAATGGCGAAG.1 TACAAATGTACGCA.1 TACAAATGTTGCTT.1
## 2 1 10 CD16 Mono
## TACAATGACATTCT.1 TACAATGAGCGGAA.1 TACAATGAGTACGT.1 TACAATGATGAGCT.1
## 0 5 0 0
## TACAATGATGGAGG.1 TACAATGATTCAGG.1 TACACACTCCACCT.1 TACACACTTAACCG.1
## 0 7 7 5
## TACACACTTTGGTG.1 TACATAGAATCACG.1 TACATAGACTGAAC.1 TACATAGATGGCAT.1
## 5 0 12 1
## TACATCACGAATGA.1 TACATCACGCAGAG.1 TACATCACTAGCCA.1 TACATCACTGATGC.1
## CD16 Mono 1 0 0
## TACATCACTTCTTG.1 TACCATTGACGTAC.1 TACCATTGGGCGAA.1 TACCGAGAAACCAC.1
## 2 0 2 1
## TACCGAGAAACTGC.1 TACCGAGAACACAC.1 TACCGAGAACTGTG.1 TACCGAGACGAGTT.1
## 2 9 0 CD16 Mono
## TACCGAGACGGGAA.1 TACCGAGACTTACT.1 TACCGAGAGTCGTA.1 TACCGAGATCCTAT.1
## 2 1 0 1
## TACCGCTGCCGTAA.1 TACCGCTGCCGTTC.1 TACCGCTGCTAGAC.1 TACCGCTGGCTTAG.1
## 1 2 7 1
## TACCGCTGTTCTCA.1 TACCGCTGTTGCTT.1 TACCGGCTATTCGG.1 TACCGGCTTCGCTC.1
## 5 0 7 1
## TACCGGCTTCGTAG.1 TACCGGCTTCTAGG.1 TACGACGAAAGCAA.1 TACGACGACCTAAG.1
## 0 0 2 3
## TACGACGACGTAGT.1 TACGACGACTCAAG.1 TACGACGACTGTGA.1 TACGACGAGCTACA.1
## 10 7 1 1
## TACGACGAGTGTCA.1 TACGACGATTCGTT.1 TACGACGATTTGGG.1 TACGAGACATGCTG.1
## 1 0 0 1
## TACGAGACCTATTC.1 TACGAGTGAATCGC.1 TACGAGTGCTAGTG.1 TACGAGTGCTGGTA.1
## 1 3 0 0
## TACGAGTGGTACCA.1 TACGAGTGTACAGC.1 TACGAGTGTAGCGT.1 TACGATCTAAAGCA.1
## 1 1 7 1
## TACGATCTGGAGCA.1 TACGATCTGTCGAT.1 TACGATCTTTACTC.1 TACGCAGAACACAC.1
## 5 1 CD16 Mono 6
## TACGCAGACCGTAA.1 TACGCAGACTATTC.1 TACGCAGACTTATC.1 TACGCAGACTTGGA.1
## 3 3 CD16 Mono 1
## TACGCAGAGGTCTA.1 TACGCAGATACTCT.1 TACGCAGATTGCAG.1 TACGCCACCGAATC.1
## 2 0 0 CD16 Mono
## TACGCCACCGTAAC.1 TACGCCACGGGCAA.1 TACGCCACTCAGGT.1 TACGCGCTAAAACG.1
## 8 0 0 0
## TACGCGCTACCATG.1 TACGCGCTACTAGC.1 TACGCGCTAGAAGT.1 TACGCGCTCTATGG.1
## 5 0 0 0
## TACGCGCTGAATAG.1 TACGCGCTGGTGAG.1 TACGCGCTTGTCAG.1 TACGGAACCACTCC.1
## 2 1 1 0
## TACGGAACCCTCCA.1 TACGGAACTGGAAA.1 TACGGCCTACCAAC.1 TACGGCCTAGAAGT.1
## 2 2 0 3
## TACGGCCTCATGGT.1 TACGGCCTCTCGAA.1 TACGGCCTGCTCCT.1 TACGTACTTAAGCC.1
## 1 1 6 0
## TACGTTACAGATGA.1 TACGTTACGAATAG.1 TACGTTACGTTGGT.1 TACGTTACTTTCGT.1
## 2 3 1 0
## TACTAAGACTAGAC.1 TACTAAGATCTCTA.1 TACTAAGATTCAGG.1 TACTACACAAGGTA.1
## 0 7 7 1
## TACTACACACGGAG.1 TACTACACAGGCGA.1 TACTACACCAATCG.1 TACTACACTCTACT.1
## 0 6 1 0
## TACTACTGCCTCGT.1 TACTACTGGAATCC.1 TACTACTGGCATAC.1 TACTACTGGCTTAG.1
## 0 0 12 0
## TACTACTGGTCGTA.1 TACTCAACACACGT.1 TACTCAACAGTGTC.1 TACTCAACATCGGT.1
## 1 7 2 1
## TACTCAACCATTGG.1 TACTCAACCTACCC.1 TACTCCCTACTGGT.1 TACTCCCTGACAAA.1
## 5 1 1 7
## TACTCCCTGCATCA.11 TACTCCCTTCATTC.1 TACTCCCTTGCCTC.1 TACTCCCTTGCTTT.1
## 1 2 0 5
## TACTCTGAAGAGTA.1 TACTCTGAAGTGTC.1 TACTCTGACAGCTA.1 TACTCTGACGTACA.1
## 6 1 1 8
## TACTCTGACTGGTA.1 TACTCTGAGCTCCT.1 TACTCTGAGTTGAC.1 TACTCTGATTCACT.1
## 0 0 0 0
## TACTGGGACTGAGT.1 TACTGTTGAGAAGT.1 TACTGTTGATAAGG.1 TACTGTTGATTCGG.1
## 1 5 1 1
## TACTGTTGCGCATA.1 TACTGTTGTACAGC.1 TACTGTTGTCAGTG.1 TACTGTTGTCGTGA.1
## 1 1 1 0
## TACTGTTGTCGTTT.1 TACTTGACGCATCA.1 TACTTGACGGCAAG.1 TACTTGACTCTGGA.1
## 3 0 3 1
## TACTTGACTTTGGG.1 TACTTTCTAATGCC.1 TACTTTCTAGGGTG.1 TACTTTCTATCGAC.1
## 1 7 1 1
## TACTTTCTCCCGTT.1 TACTTTCTCCCTCA.1 TACTTTCTGAATCC.1 TACTTTCTTCAGAC.1
## 2 5 0 2
## TACTTTCTTTCGGA.1 TACTTTCTTTGTCT.1 TAGAAACTGCAAGG.1 TAGAAACTTCAGGT.1
## 3 0 CD16 Mono 3
## TAGAAACTTCCTAT.1 TAGAATACTGCACA.1 TAGAATACTGGTCA.1 TAGAATTGGACAGG.1
## 2 0 0 2
## TAGAATTGGGGATG.1 TAGAATTGGGTATC.1 TAGAATTGTCGATG.1 TAGAATTGTCTACT.1
## 7 1 0 2
## TAGAATTGTTTGTC.11 TAGACGTGAGGAGC.1 TAGACGTGCAAAGA.1 TAGACGTGCGAACT.1
## 0 1 6 0
## TAGACGTGCTAGAC.1 TAGACGTGTGAAGA.1 TAGACGTGTGAGAA.1 TAGACGTGTGAGGG.1
## 3 1 5 CD16 Mono
## TAGACGTGTTCCGC.1 TAGAGAGAACGGAG.1 TAGAGAGAGTTCTT.1 TAGAGAGATGCTGA.1
## 7 2 0 5
## TAGAGCACACGGGA.1 TAGAGCACCAGGAG.1 TAGAGCACCCTTGC.1 TAGAGCACGCTACA.1
## 7 1 1 2
## TAGAGCACGCTTAG.11 TAGAGCACGGCAAG.1 TAGAGCACGGGATG.1 TAGAGCACTCCTGC.1
## 5 0 CD16 Mono 2
## TAGATCCTACTCAG.1 TAGATCCTAGTGTC.1 TAGATCCTCCGTTC.1 TAGATCCTTATCTC.1
## 1 1 1 1
## TAGATCCTTGAGAA.1 TAGATCCTTTCACT.1 TAGATTGAACCTAG.1 TAGATTGAACGTAC.1
## 1 2 5 13
## TAGATTGAAGTCAC.1 TAGATTGACTTGTT.1 TAGCATCTCTGTAG.1 TAGCATCTTGCCAA.1
## 6 6 7 1
## TAGCCCACAAACAG.1 TAGCCCACAATGCC.1 TAGCCCACATGCTG.1 TAGCCCACTTCGGA.1
## 6 0 0 6
## TAGCCCTGACCTCC.1 TAGCCCTGCGAGAG.1 TAGCCCTGGATGAA.1 TAGCCCTGTATCGG.1
## 1 0 1 2
## TAGCCCTGTGTCGA.1 TAGCCCTGTTCCGC.1 TAGCCGCTAACGAA.1 TAGCCGCTCCTTAT.1
## 0 0 1 0
## TAGCCGCTGTACCA.1 TAGCGATGAACGGG.1 TAGCGATGGGGACA.1 TAGCGATGGTCTGA.1
## 1 1 1 0
## TAGCGATGTCGACA.1 TAGCTACTCTGTGA.1 TAGCTACTGCTATG.1 TAGCTACTGTCAAC.1
## CD16 Mono 2 CD16 Mono 0
## TAGCTACTTTTGTC.1 TAGGACTGACGCAT.1 TAGGACTGCAGAAA.1 TAGGACTGCTCTTA.1
## 1 3 8 1
## TAGGACTGTTCGGA.1 TAGGAGCTCATTCT.1 TAGGCAACAGATCC.1 TAGGCAACTAACGC.1
## 0 0 0 2
## TAGGCATGAGGTTC.1 TAGGCATGATGCTG.1 TAGGCATGCTATTC.1 TAGGCTGAAATCGC.1
## 3 CD16 Mono 6 5
## TAGGCTGAAGAGTA.1 TAGGCTGACTCAGA.1 TAGGCTGAGCATAC.11 TAGGCTGAGCTGAT.1
## 1 5 CD16 Mono 8
## TAGGCTGAGTAAGA.1 TAGGCTGAGTGCAT.1 TAGGCTGATCTCCG.1 TAGGCTGATTGAGC.1
## 1 1 0 0
## TAGGGACTATCAGC.1 TAGGGACTTGCATG.11 TAGGGACTTTACTC.1 TAGGTCGACTTCGC.1
## 8 8 3 1
## TAGGTCGAGTCTGA.1 TAGGTCGATGCATG.1 TAGGTGACACGCTA.1 TAGGTGACATAAGG.1
## 0 2 2 2
## TAGGTGACCCAATG.1 TAGGTGACTGTCAG.1 TAGGTGACTTGCAG.1 TAGGTGTGATCGTG.1
## 10 9 0 3
## TAGGTGTGCTATTC.1 TAGGTGTGGAGAGC.1 TAGGTGTGGTCTGA.1 TAGGTGTGTCAAGC.1
## 0 0 2 5
## TAGGTGTGTGCCCT.1 TAGGTTCTCGACAT.1 TAGGTTCTCTGGTA.1 TAGGTTCTGACACT.1
## 11 0 3 0
## TAGGTTCTGGACGA.1 TAGGTTCTGTTCTT.1 TAGGTTCTTCTACT.11 TAGGTTCTTTATCC.1
## 10 0 7 1
## TAGTAAACACACGT.11 TAGTAAACTTGCAG.1 TAGTAATGAGCACT.1 TAGTAATGGAGCAG.1
## 1 7 5 0
## TAGTAATGGATGAA.1 TAGTAATGTTGAGC.1 TAGTACCTCTAGTG.1 TAGTACCTGCTACA.1
## 0 1 1 0
## TAGTACCTTAACCG.1 TAGTACCTTCTGGA.1 TAGTACCTTGCGTA.1 TAGTATGAACTGTG.1
## 2 1 9 2
## TAGTATGACTTCTA.1 TAGTATGAGTACCA.11 TAGTATGAGTTTCT.1 TAGTCACTCTACGA.1
## 2 1 7 1
## TAGTCACTGAGATA.1 TAGTCACTTGCATG.1 TAGTCACTTGGCAT.1 TAGTCGGAAAAGTG.1
## 1 9 CD16 Mono 1
## TAGTCGGAGATAAG.1 TAGTCGGAGGTCAT.1 TAGTCGGATGACCA.1 TAGTCTTGAGCACT.1
## 0 1 11 1
## TAGTCTTGCGGTAT.1 TAGTCTTGGAATCC.1 TAGTCTTGGCAAGG.1 TAGTCTTGGTAGCT.1
## 2 2 0 1
## TAGTCTTGTCCTAT.1 TAGTCTTGTGTGAC.1 TAGTCTTGTTCATC.1 TAGTGGTGAACCAC.1
## CD16 Mono 0 1 2
## TAGTGGTGACGACT.1 TAGTTCACAGTCAC.1 TAGTTCACCGACAT.1 TAGTTCACTCGTTT.1
## 0 10 0 1
## TAGTTCACTGTGCA.1 TAGTTGCTCCAACA.1 TAGTTGCTCCAAGT.1 TAGTTGCTTCGCAA.1
## 11 0 7 5
## TATAAGACACAGTC.1 TATAAGACCACACA.1 TATAAGACCCACCT.1 TATAAGACCCTGTC.1
## 1 0 0 2
## TATAAGACCGTACA.1 TATAAGACGAATAG.1 TATAAGACTGTAGC.1 TATAAGACTTCGTT.1
## 13 1 1 6
## TATAAGTGACCTCC.1 TATAAGTGGATAAG.1 TATAAGTGGCTGTA.1 TATAAGTGGGTCTA.1
## 1 1 2 0
## TATACAGACCTTCG.1 TATACAGACGAGAG.1 TATACAGACTACTT.1 TATACAGATGTTCT.1
## 0 0 1 CD16 Mono
## TATACCACACACCA.1 TATACCACTGCAGT.1 TATACCACTGCGTA.1 TATACGCTAGAATG.1
## CD16 Mono 7 3 3
## TATACGCTAGATCC.1 TATACGCTCTAAGC.1 TATACGCTGATACC.1 TATAGATGAGAGGC.1
## 6 3 2 5
## TATAGATGGGGAGT.1 TATAGATGTTGTCT.1 TATAGCCTAGACTC.1 TATAGCCTAGAGTA.1
## 0 2 2 1
## TATAGCCTCAATCG.1 TATAGCCTCACACA.1 TATAGCCTCCATAG.1 TATAGCCTCTGAGT.1
## 0 CD16 Mono 0 2
## TATAGCCTGACGTT.1 TATAGCCTTGGCAT.1 TATCAAGAACTTTC.1 TATCAAGAGTAAAG.1
## 8 CD16 Mono 0 1
## TATCACTGATGCCA.1 TATCACTGCATGCA.1 TATCACTGCGTGAT.1 TATCACTGGAAGGC.1
## 1 8 0 2
## TATCACTGGTACGT.1 TATCACTGGTCTGA.1 TATCACTGGTTACG.1 TATCACTGTCAGTG.1
## 0 2 1 8
## TATCACTGTCTCCG.1 TATCACTGTGGGAG.1 TATCACTGTTGTCT.1 TATCAGCTAGTACC.1
## 1 3 0 5
## TATCAGCTGGACTT.1 TATCAGCTTGCACA.1 TATCCAACAACGAA.1 TATCCAACCAACTG.1
## 1 0 2 1
## TATCCAACCAGTTG.1 TATCCAACCCAGTA.1 TATCCAACCTCGAA.1 TATCCAACCTTAGG.1
## CD16 Mono 1 2 1
## TATCCAACCTTGCC.1 TATCCAACGAACCT.1 TATCCAACGAATAG.1 TATCCAACGAGGCA.1
## 1 3 0 0
## TATCCAACTAGCCA.1 TATCCAACTATCTC.1 TATCCAACTCAGTG.1 TATCCAACTCCGTC.1
## 3 2 0 3
## TATCCAACTTTGGG.1 TATCCTGAAAGCCT.1 TATCCTGAACCTGA.1 TATCCTGAAGGTTC.1
## 7 0 1 5
## TATCCTGAATCGTG.1 TATCCTGAATGTGC.1 TATCCTGAGGTAAA.1 TATCCTGATACTGG.1
## 1 2 10 1
## TATCCTGATCTCCG.1 TATCCTGATCTCTA.1 TATCCTGATGACCA.1 TATCCTGATGGCAT.1
## 3 6 0 0
## TATCCTGATTCGGA.1 TATCCTGATTGAGC.1 TATCGACTAAAAGC.1 TATCGACTCAACTG.1
## CD16 Mono 10 3 1
## TATCGACTCAATCG.1 TATCGACTCTTGCC.1 TATCGACTGGAGTG.1 TATCGACTGTAGCT.1
## 3 0 2 3
## TATCGTACACCTAG.1 TATCGTACACGCAT.1 TATCGTACACTAGC.1 TATCGTACCACTCC.1
## 0 3 7 0
## TATCGTACTTATCC.1 TATCTCGACGTAAC.1 TATCTCGATACTGG.1 TATCTGACGAGATA.1
## 0 2 3 1
## TATCTGACTCCCAC.1 TATCTTCTCAGAGG.1 TATCTTCTTAGCCA.1 TATCTTCTTTGGTG.1
## 6 1 1 2
## TATGAATGGTACGT.1 TATGAATGGTCGTA.1 TATGAATGGTTTGG.1 TATGAATGTACTCT.1
## 1 0 0 2
## TATGAATGTATGCG.1 TATGAATGTCACGA.1 TATGCGGACTGAGT.1 TATGCGGATCTATC.1
## 3 1 11 2
## TATGGGACACCACA.1 TATGGGACGGATCT.1 TATGGGACGGTAAA.1 TATGGGACGTTAGC.1
## 3 0 2 6
## TATGGGACTCCCGT.1 TATGGGACTTGCAG.1 TATGGGACTTGGTG.1 TATGGGTGCCCGTT.1
## 0 2 9 0
## TATGGGTGTCGACA.1 TATGGGTGTCGATG.1 TATGGGTGTTCCCG.1 TATGGTCTCACTTT.1
## 1 0 1 7
## TATGGTCTGCTATG.1 TATGGTCTGTATGC.1 TATGGTCTTCCCAC.1 TATGTCACAGTAGA.1
## 2 10 2 2
## TATGTCACATCGAC.1 TATGTCACCATTGG.1 TATGTCACCCGTTC.1 TATGTCACGCGTTA.1
## 1 3 2 5
## TATGTCTGCACAAC.1 TATGTCTGCACACA.1 TATGTCTGGTTGTG.1 TATGTCTGTCGACA.1
## 0 CD16 Mono CD16 Mono CD16 Mono
## TATGTCTGTCTCGC.1 TATGTGCTAGTGTC.1 TATGTGCTGATAAG.1 TATGTGCTTCCTAT.1
## 0 2 0 0
## TATGTGCTTGCAGT.1 TATTGCTGACACAC.1 TATTGCTGATTGGC.1 TATTGCTGCCAATG.1
## 0 9 5 2
## TATTGCTGCTAGAC.1 TATTGCTGCTCCCA.1 TATTGCTGTGACAC.1 TATTTCCTCGTACA.1
## 9 1 0 0
## TATTTCCTGCATAC.1 TATTTCCTTGCTTT.1 TCAACACTAAGGGC.1 TCAACACTCGAATC.1
## 0 7 0 9
## TCAACACTGACACT.1 TCAACACTGTTACG.1 TCAACACTTTACTC.1 TCAAGGACCCACAA.1
## 5 6 0 2
## TCAAGGACGGGTGA.1 TCAAGGACGTTGTG.1 TCAAGGTGAAGAGT.1 TCAAGGTGAGGTTC.1
## 0 7 2 1
## TCAAGGTGGAATGA.1 TCAAGGTGTAGTCG.1 TCAAGGTGTGGTGT.1 TCAAGGTGTTGACG.1
## CD16 Mono CD16 Mono 5 1
## TCAAGTCTGAAAGT.11 TCAAGTCTTCAGAC.1 TCAATAGAACTAGC.1 TCAATAGAATTCCT.1
## 6 1 1 1
## TCAATAGACCTTAT.1 TCAATAGAGGCAAG.1 TCAATAGAGGGAGT.1 TCAATCACCATCAG.1
## 0 7 1 0
## TCAATCACGGGATG.11 TCAATCACGTCTTT.1 TCAATCACGTTCGA.1 TCAATCACTTAGGC.1
## 6 13 1 7
## TCACATACAGAATG.1 TCACATACAGCTCA.1 TCACATACAGGAGC.1 TCACATACCAGAAA.1
## 2 1 1 2
## TCACATACCATTGG.1 TCACATACTTGTCT.1 TCACCCGAAGATGA.1 TCACCCGACGTGTA.1
## 1 2 0 0
## TCACCCGACTATTC.1 TCACCCGAGTAGCT.1 TCACCGTGAAGCAA.1 TCACCGTGACCCAA.1
## 1 0 7 1
## TCACCGTGCAAAGA.1 TCACCGTGCCATAG.1 TCACCGTGCCTAAG.1 TCACCGTGCGTTAG.1
## 1 1 2 1
## TCACCGTGGGGACA.1 TCACCGTGTTGCTT.11 TCACCTCTAGGTCT.1 TCACCTCTATGTCG.1
## CD16 Mono 3 0 CD16 Mono
## TCACCTCTGGTGAG.1 TCACGAGAAGCGGA.1 TCACGAGACGAACT.1 TCACGAGACGGTAT.1
## 9 1 0 0
## TCACGAGAGGGTGA.1 TCACGAGAGTCGTA.1 TCACGAGAGTTGGT.1 TCACGAGATACTGG.1
## 8 9 5 0
## TCACGAGATCGTAG.1 TCACTATGCAGAGG.1 TCACTATGGAATCC.1 TCACTATGGTCTTT.1
## 1 1 1 5
## TCACTATGTATGCG.1 TCACTATGTCTCGC.1 TCAGACGAAAAGTG.1 TCAGACGAAAGCAA.1
## 2 0 5 0
## TCAGACGAGATACC.1 TCAGACGATGCTTT.1 TCAGAGACCCTATT.1 TCAGAGACCTCATT.1
## 2 0 1 0
## TCAGAGACCTCTAT.11 TCAGAGACCTCTTA.1 TCAGCAGATACAGC.1 TCAGCGCTCTACGA.1
## 1 5 2 0
## TCAGCGCTCTGATG.1 TCAGCGCTGTAGGG.1 TCAGCGCTTTCGCC.1 TCAGGATGACCATG.1
## 3 0 6 11
## TCAGGATGACGCAT.1 TCAGGATGAGAGTA.1 TCAGGATGAGTACC.1 TCAGGATGCGGGAA.1
## 9 CD16 Mono 0 0
## TCAGGATGCGTGAT.1 TCAGTGGACATCAG.1 TCAGTGGACCTTGC.1 TCAGTGGAGCTGAT.1
## 0 1 0 2
## TCAGTGGAGTTAGC.1 TCAGTGGATACAGC.1 TCAGTTACAATCGC.1 TCAGTTACACTTTC.1
## 5 5 0 1
## TCAGTTACAGCAAA.11 TCAGTTACATCGGT.1 TCAGTTACCCAACA.1 TCAGTTACCTACTT.1
## 1 0 0 2
## TCAGTTACTCCTAT.1 TCAGTTACTGCACA.1 TCAGTTACTGGAGG.1 TCAGTTACTTTCGT.1
## CD16 Mono 0 2 2
## TCATCAACACCAGT.1 TCATCAACGTTCTT.11 TCATCAACGTTGGT.1 TCATCATGACGGGA.1
## 1 5 0 2
## TCATCATGCTAAGC.1 TCATCATGGTAAGA.1 TCATCATGTACTTC.1 TCATCATGTTCGTT.1
## 6 8 CD16 Mono 1
## TCATCATGTTCTCA.1 TCATCCCTACGGAG.1 TCATCCCTAGTACC.1 TCATCCCTCAGAGG.1
## 0 0 0 0
## TCATCCCTTAAAGG.11 TCATGTACACTACG.1 TCATGTACATCTCT.1 TCATGTACATGGTC.1
## 6 CD16 Mono 1 1
## TCATGTACCCTAAG.1 TCATGTACGCAAGG.1 TCATGTACGTAAAG.1 TCATTCGAAAGCCT.1
## 0 1 1 5
## TCATTCGATACTCT.1 TCATTCGATATTCC.1 TCATTCGATCGCTC.1 TCATTGACACTAGC.1
## 0 0 1 1
## TCATTGACCGGTAT.1 TCCACGTGAACGTC.1 TCCACGTGACACAC.1 TCCACGTGATGCTG.1
## 3 6 CD16 Mono 0
## TCCACGTGCGCTAA.1 TCCACGTGCTACCC.1 TCCACGTGGACGGA.1 TCCACGTGGTAGCT.1
## 5 0 0 2
## TCCACGTGTGACTG.1 TCCACGTGTTCCAT.1 TCCACTCTAAAGCA.11 TCCAGAGACAAGCT.1
## 1 0 0 1
## TCCAGAGACCCGTT.1 TCCAGAGAGCCCTT.1 TCCATAACACCACA.1 TCCATAACTCACCC.1
## 10 1 2 0
## TCCATAACTCAGGT.1 TCCATCCTCGAACT.1 TCCATCCTCTCCCA.1 TCCATCCTGCAGTT.1
## CD16 Mono 1 2 0
## TCCATCCTGGTTCA.1 TCCATCCTGTGTTG.1 TCCATCCTTTGGCA.1 TCCCACGACATGAC.1
## CD16 Mono 1 1 CD16 Mono
## TCCCACGACTGGTA.11 TCCCACGAGTCATG.1 TCCCACGAGTTCGA.1 TCCCACGATCGTAG.1
## 12 0 3 1
## TCCCAGACCATACG.1 TCCCAGACCCCAAA.1 TCCCAGACCCTACC.1 TCCCAGACTAGAGA.1
## 3 2 0 6
## TCCCAGACTAGTCG.1 TCCCAGACTCGATG.1 TCCCATCTAAGTAG.1 TCCCATCTAGAAGT.1
## 1 10 2 2
## TCCCATCTCGAATC.1 TCCCATCTGATAAG.1 TCCCATCTTCGATG.1 TCCCGAACAACAGA.1
## 0 0 5 1
## TCCCGAACAGGTTC.1 TCCCGAACCATCAG.1 TCCCGAACCGTTGA.1 TCCCGAACGTATGC.1
## 1 5 9 0
## TCCCGAACGTTGGT.1 TCCCGAACTTCGTT.1 TCCCGATGACCGAT.1 TCCCGATGCCCAAA.1
## 9 0 0 2
## TCCCGATGCCGATA.1 TCCCGATGGAGGGT.1 TCCCGATGGTTCTT.1 TCCCGATGTACTGG.1
## 0 2 2 2
## TCCCGATGTTGTCT.1 TCCCTACTATCTTC.1 TCCCTACTTAACCG.1 TCCGAAGACTTACT.1
## 0 8 0 2
## TCCGAAGATGCTCC.1 TCCGAAGATGTCGA.1 TCCGAGCTACCCAA.1 TCCGAGCTAGGTCT.1
## 5 2 3 1
## TCCGAGCTCTCCAC.1 TCCGAGCTTAGAGA.1 TCCGGACTCTCTAT.1 TCCGGACTGACGAG.1
## 1 5 0 0
## TCCGGACTGAGGCA.1 TCCGGACTTGTCAG.1 TCCGGACTTTCTAC.1 TCCTAAACTCCTTA.1
## 2 0 3 CD16 Mono
## TCCTAAACTGGAAA.1 TCCTAAACTTTCTG.1 TCCTAATGAAGCCT.11 TCCTAATGCAACTG.1
## 0 1 CD16 Mono 0
## TCCTAATGCGGGAA.1 TCCTAATGTTGACG.11 TCCTACCTAAGTGA.1 TCCTACCTGGGACA.1
## 6 0 0 6
## TCCTACCTTCAGTG.1 TCCTACCTTGTGAC.1 TCCTACCTTTCCAT.1 TCCTATGACACTTT.1
## CD16 Mono 1 0 CD16 Mono
## TCCTATGACTCTCG.1 TCCTATGAGTCCTC.1 TCCTATGAGTGTAC.1 TCCTATGATGCCAA.1
## CD16 Mono 6 1 2
## TCGAATCTCCGTTC.1 TCGAATCTGAACCT.1 TCGAATCTGTTGTG.1 TCGAATCTTAAAGG.1
## 0 1 7 2
## TCGAATCTTAAGCC.1 TCGAATCTTTCGGA.1 TCGACCTGACGACT.1 TCGACCTGAGTAGA.1
## 1 0 0 1
## TCGACCTGCTCAGA.1 TCGACCTGGTTAGC.1 TCGACCTGTGCACA.1 TCGACGCTCCATAG.1
## 9 1 3 0
## TCGACGCTGGCATT.1 TCGACGCTTCTTCA.1 TCGACGCTTGACAC.1 TCGAGAACATGTCG.1
## 0 1 0 2
## TCGAGAACCGTGAT.1 TCGAGAACTTCATC.1 TCGAGCCTAAACAG.1 TCGAGCCTCGGAGA.1
## 5 5 1 5
## TCGATACTCCATGA.1 TCGATACTCCCACT.1 TCGATACTGAGCTT.1 TCGATACTGGGACA.11
## 0 9 0 1
## TCGATACTTCACGA.1 TCGATACTTGGTCA.1 TCGATACTTGTGCA.1 TCGATTTGAATCGC.1
## 10 1 0 2
## TCGATTTGAGATGA.1 TCGATTTGCTCTAT.1 TCGATTTGTGGTCA.1 TCGCAAGAGAGGCA.1
## 7 9 3 0
## TCGCAAGATGAGAA.1 TCGCAAGATTTCTG.1 TCGCACACAGTAGA.1 TCGCACACCACTCC.1
## 0 3 0 1
## TCGCACACCCGTAA.1 TCGCACACGGCGAA.1 TCGCACACTACTCT.1 TCGCACACTGGAAA.11
## 2 0 CD16 Mono 0
## TCGCACTGTCTCCG.1 TCGCACTGTGTTCT.1 TCGCAGCTCACTTT.1 TCGCAGCTCAGATC.1
## 8 1 1 1
## TCGCAGCTCCCTAC.1 TCGCAGCTGGTTCA.1 TCGCAGCTTAACGC.1 TCGCCATGACGACT.1
## 2 8 1 3
## TCGCCATGACTGTG.1 TCGCCATGAGACTC.1 TCGCCATGCAGAAA.1 TCGCCATGCTCATT.1
## 2 6 CD16 Mono 6
## TCGCCATGGTTTGG.1 TCGCCATGTAGAAG.1 TCGCCATGTGACTG.1 TCGCCATGTTGCAG.1
## 0 0 CD16 Mono 2
## TCGGACCTATCAGC.1 TCGGACCTATGACC.1 TCGGACCTCTAGTG.1 TCGGACCTGAAAGT.1
## 13 1 2 0
## TCGGACCTGGACAG.1 TCGGACCTGTTAGC.1 TCGGACCTTCGATG.1 TCGGACCTTTGAGC.1
## 1 0 1 6
## TCGGCACTCTCGAA.1 TCGGCACTCTGGTA.1 TCGGCACTTATCGG.1 TCGGCACTTCGACA.1
## 10 5 1 0
## TCGGCACTTCGTGA.1 TCGGCACTTTCCGC.1 TCGGCACTTTGAGC.1 TCGGCACTTTTACC.1
## 1 7 3 0
## TCGGTAGAAACAGA.1 TCGGTAGAGCGTAT.1 TCGGTAGATACGAC.1 TCGGTAGATTTGGG.1
## 5 3 0 0
## TCGTAGGAACACCA.1 TCGTAGGACACTGA.1 TCGTAGGACCTTAT.1 TCGTAGGAGAATAG.1
## 0 0 0 0
## TCGTAGGAGTCGTA.1 TCGTGAGAACCTGA.1 TCGTGAGAAGTCTG.1 TCGTGAGAAGTTCG.1
## 0 0 2 0
## TCGTGAGACATACG.1 TCGTGAGACCGATA.1 TCGTGAGACGCCTT.1 TCGTGAGACTTCCG.1
## 0 3 5 0
## TCGTGAGAGGAACG.1 TCGTGAGATTTGGG.1 TCGTTATGACTGTG.1 TCGTTATGCAGGAG.1
## 9 2 2 1
## TCGTTATGGGAGCA.1 TCGTTATGTCGCCT.1 TCTAACACTCGCTC.1 TCTAACACTGTGGT.1
## 1 3 11 0
## TCTAACTGAACCGT.1 TCTAACTGATTTCC.1 TCTAACTGCACTCC.1 TCTAACTGCGACTA.1
## 0 1 0 0
## TCTAACTGCGGAGA.1 TCTAACTGCTCAAG.1 TCTAACTGGTACAC.1 TCTAACTGTCCTAT.1
## 1 CD16 Mono 3 CD16 Mono
## TCTAACTGTGTTTC.1 TCTAAGCTCTGCAA.1 TCTAAGCTGTAGGG.1 TCTACAACGTCATG.1
## 3 0 1 1
## TCTACAACGTCTGA.1 TCTACAACGTGCTA.1 TCTACAACGTTAGC.1 TCTACAACTCTATC.1
## 3 10 2 0
## TCTAGACTAGGTCT.1 TCTAGACTATGTCG.1 TCTAGACTCATGAC.1 TCTAGACTCCTAAG.1
## 1 9 1 CD16 Mono
## TCTAGACTTCGCTC.1 TCTAGACTTTCTCA.1 TCTAGTTGCACACA.1 TCTAGTTGCATGAC.1
## 2 0 0 5
## TCTAGTTGCGAGTT.1 TCTAGTTGCTCCAC.1 TCTAGTTGGATAGA.1 TCTAGTTGGCTACA.1
## 1 0 CD16 Mono CD16 Mono
## TCTAGTTGGGGTGA.1 TCTAGTTGTCGTAG.1 TCTAGTTGTCTCCG.1 TCTAGTTGTCTCGC.1
## 0 9 1 5
## TCTATGTGACCTAG.1 TCTATGTGATTCGG.1 TCTATGTGCGAACT.1 TCTATGTGCGTAGT.1
## 1 0 2 0
## TCTATGTGGCTACA.1 TCTATGTGTCAGAC.1 TCTATGTGTGCATG.1 TCTATGTGTTGCTT.1
## 0 2 1 3
## TCTCAAACCGCTAA.1 TCTCAAACTCGTAG.1 TCTCCACTCACACA.1 TCTCCACTCTAGCA.1
## 1 2 1 3
## TCTCCACTTTTACC.1 TCTCTAGAAACTGC.1 TCTCTAGAAGTTCG.1 TCTCTAGACCTACC.1
## 1 12 0 7
## TCTCTAGACCTTAT.1 TCTCTAGAGAGAGC.1 TCTCTAGAGGTTAC.1 TCTCTAGATGTCAG.1
## 5 1 1 6
## TCTGATACACACAC.1 TCTGATACACGGGA.1 TCTGATACAGTCAC.1 TCTGATACATCGTG.1
## 1 1 0 3
## TCTGATACCCGAAT.1 TCTTACGATCACGA.1 TCTTACGATGAGAA.1 TCTTCAGAAACCAC.1
## 11 3 3 10
## TCTTCAGACTACGA.1 TCTTCAGATCTTCA.1 TCTTCAGATGTTCT.1 TCTTCAGATTCATC.1
## 5 7 0 0
## TCTTCAGATTGAGC.11 TCTTGATGCCGATA.1 TCTTGATGCCTAAG.1 TCTTGATGCTGCAA.1
## 10 1 CD16 Mono 0
## TCTTGATGGCGTTA.1 TCTTGATGGGGTGA.1 TCTTGATGTCCTGC.1 TCTTGATGTTCCGC.1
## 1 1 0 1
## TGAAATTGCATCAG.1 TGAAATTGCCGTAA.1 TGAAATTGCTGAAC.1 TGAAATTGGACGGA.1
## 1 0 10 3
## TGAAATTGGAGATA.1 TGAAATTGGCATAC.1 TGAAATTGGTCGAT.1 TGAAATTGGTTTGG.1
## 1 2 2 1
## TGAAATTGTTTCTG.1 TGAACCGACGATAC.1 TGAACCGATCCAAG.1 TGAACCGATTTACC.1
## 5 5 3 0
## TGAAGCACCCATAG.1 TGAAGCACTCTCTA.11 TGAAGCACTTGAGC.1 TGAAGCTGCATACG.1
## 2 CD16 Mono 6 0
## TGAAGCTGCCGTTC.1 TGAAGCTGCGACAT.1 TGAATAACACACAC.1 TGAATAACTCTTAC.1
## 2 0 0 CD16 Mono
## TGACACGACATTTC.1 TGACACGACGAACT.1 TGACACGACGTACA.1 TGACACGAGCTCCT.1
## CD16 Mono 0 0 0
## TGACACGAGGTAGG.1 TGACACGAGTTCGA.1 TGACCAGATGCTGA.1 TGACCGCTTTCGGA.1
## 6 0 0 7
## TGACCGCTTTCTGT.1 TGACCGCTTTTACC.1 TGACGAACAGGAGC.1 TGACGAACATCAGC.1
## 7 2 0 0
## TGACGAACCAGTCA.1 TGACGAACCCTTTA.1 TGACGAACCTATGG.1 TGACGAACGCGATT.1
## 5 6 5 2
## TGACGAACTACGCA.1 TGACGATGACTAGC.1 TGACGATGAGTGCT.1 TGACGATGCACTAG.1
## 9 CD16 Mono CD16 Mono 2
## TGACGATGCATGAC.1 TGACGATGCCAAGT.1 TGACGATGCGCCTT.1 TGACGATGGTAAGA.1
## 1 5 0 CD16 Mono
## TGACGCCTAGGAGC.1 TGACGCCTTCATTC.1 TGACTGGAATTCGG.1 TGACTGGATACAGC.1
## 3 0 1 2
## TGACTGGATAGCCA.1 TGACTGGATCGTGA.1 TGACTTACAGTGTC.1 TGACTTACGAACCT.1
## 1 6 1 0
## TGACTTACTACTTC.1 TGACTTACTTCTGT.1 TGACTTTGCGACAT.1 TGACTTTGCGGTAT.1
## 0 5 0 0
## TGACTTTGCTGTGA.1 TGACTTTGGGTATC.1 TGACTTTGGTCTAG.1 TGACTTTGGTTTGG.1
## 1 CD16 Mono 0 1
## TGACTTTGTGTTTC.1 TGACTTTGTTGGCA.1 TGAGACACCACACA.1 TGAGACACGACTAC.1
## 6 5 CD16 Mono 2
## TGAGACACGGAACG.1 TGAGACACTGGTTG.1 TGAGACACTTCATC.1 TGAGACACTTCGCC.1
## 6 2 1 1
## TGAGCAACATGCTG.1 TGAGCAACCCATGA.1 TGAGCAACGCGTAT.1 TGAGCAACGTGTAC.1
## 2 3 0 2
## TGAGCAACTGAAGA.1 TGAGCTGAACCATG.1 TGAGCTGAACGTTG.1 TGAGCTGACACTTT.1
## 10 0 CD16 Mono 0
## TGAGCTGACCCACT.1 TGAGCTGACGCCTT.1 TGAGCTGACTATTC.1 TGAGCTGAGCCAAT.1
## 1 0 3 1
## TGAGCTGAGCTTAG.1 TGAGCTGAGTCAAC.1 TGAGCTGAGTGCAT.11 TGAGGTACACTTTC.1
## 0 1 2 0
## TGAGGTACAGAACA.1 TGAGGTACCGAGTT.1 TGAGGTACCTTCCG.1 TGAGGTACGAAACA.1
## 1 2 2 5
## TGAGGTACGGAAGC.1 TGAGTCGAGAATCC.1 TGAGTCGATTGACG.1 TGAGTGACGTAAAG.1
## 5 2 1 6
## TGATAAACAAGAGT.11 TGATAAACCTAAGC.1 TGATAAACCTAGAC.1 TGATAAACCTCGCT.1
## 7 0 3 2
## TGATAAACCTGCAA.1 TGATAAACGAAAGT.1 TGATACCTGCCCTT.1 TGATACCTGCCTTC.1
## 2 0 5 0
## TGATACCTGCGAAG.1 TGATACCTGCTAAC.1 TGATACCTGGAAGC.1 TGATACCTGGCGAA.1
## 6 0 6 1
## TGATACCTGTAAGA.1 TGATATGACCTGAA.1 TGATATGAGTCAAC.1 TGATATGATGTGCA.1
## 1 CD16 Mono 1 CD16 Mono
## TGATCACTCGCCTT.1 TGATCACTGCAGAG.1 TGATCACTGTAAGA.1 TGATCACTTAAGGA.1
## 2 1 2 0
## TGATCACTTGAGGG.1 TGATCGGAATGTGC.1 TGATCGGACCATGA.1 TGATCGGAGAGATA.1
## 7 1 2 CD16 Mono
## TGATCGGATCAGGT.1 TGATTAGAAAGAGT.1 TGATTAGAGAACTC.1 TGATTAGAGGACGA.1
## CD16 Mono 0 2 0
## TGATTCACGCGGAA.1 TGATTCACGCTCCT.1 TGATTCACGTACCA.1 TGATTCACGTCGTA.1
## 5 2 1 1
## TGATTCACTCACGA.1 TGATTCACTCAGTG.1 TGATTCACTGCATG.1 TGATTCTGCAGGAG.1
## 5 7 CD16 Mono 1
## TGATTCTGGAAAGT.1 TGATTCTGGTCATG.1 TGATTCTGTAAGGA.1 TGCAACGAAAGTAG.1
## 3 0 3 6
## TGCAACGAAAGTGA.1 TGCAACGACCTACC.1 TGCAACGATACTGG.1 TGCAACGATATCTC.1
## 2 CD16 Mono 0 1
## TGCAACGATGAAGA.1 TGCAACGATTATCC.1 TGCAAGACAAGTGA.1 TGCAAGACGCGAGA.1
## 10 1 2 6
## TGCAAGACGTTAGC.1 TGCAAGACTGCTGA.1 TGCAAGACTTCAGG.1 TGCAAGTGCAGAAA.1
## 10 CD16 Mono 0 0
## TGCAAGTGCTTCTA.1 TGCAATCTAAACGA.1 TGCAATCTATTTCC.1 TGCAATCTGAGACG.1
## 3 0 1 0
## TGCAATCTGCTTAG.1 TGCAATCTTCTATC.1 TGCAATCTTCTCGC.1 TGCAATCTTTTCAC.1
## 8 1 0 0
## TGCACAGAAGTCGT.1 TGCACAGATAGCGT.1 TGCAGATGCTAAGC.1 TGCAGATGTCGTAG.1
## CD16 Mono 8 1 1
## TGCATGGAAATCGC.1 TGCATGGACTGTGA.1 TGCATGGAGAGGCA.1 TGCATGGAGTGTAC.1
## 2 0 7 2
## TGCATGGATTACTC.1 TGCCAAGACAAGCT.1 TGCCAAGACTCAAG.1 TGCCAAGAGATAAG.1
## 0 5 2 0
## TGCCAAGAGCTTCC.11 TGCCAAGAGGGACA.1 TGCCAAGAGTGTCA.1 TGCCAAGATAAAGG.1
## 0 1 3 1
## TGCCAAGATCTTCA.1 TGCCAAGATGCCAA.1 TGCCAAGATGGGAG.1 TGCCACTGAGAGTA.1
## 1 0 1 2
## TGCCACTGCATCAG.11 TGCCACTGGGAACG.1 TGCCAGCTACTACG.1 TGCCAGCTATCACG.1
## 3 0 1 8
## TGCCCAACCTTGTT.1 TGCCCAACGGGAGT.1 TGCCGACTGGTAAA.1 TGCCGACTTCAGTG.1
## 1 1 7 1
## TGCCGACTTGCCTC.1 TGCGAAACAGCTCA.1 TGCGAAACCTTCCG.1 TGCGAAACGTAAAG.1
## CD16 Mono 0 2 9
## TGCGATGAACCAAC.1 TGCGATGACTCTAT.1 TGCGATGAGGTGTT.1 TGCGATGAGTACCA.1
## 1 2 5 1
## TGCGATGATCTCAT.1 TGCGCACTCAAAGA.1 TGCGCACTCAATCG.1 TGCGCACTGAACTC.1
## 2 1 3 0
## TGCGCACTTCCTGC.1 TGCGCACTTTACTC.1 TGCGTAGACGTAAC.1 TGCGTAGACTTAGG.1
## 1 1 6 2
## TGCGTAGAGCAGAG.1 TGCGTAGAGCATAC.1 TGCGTAGATAGACC.1 TGCTATACATTGGC.1
## 3 3 0 8
## TGCTATACCCAGTA.1 TGCTATACGCTGAT.1 TGCTATACGGTGGA.1 TGCTATACTGACAC.1
## 1 0 0 1
## TGCTGAGAAAACGA.1 TGCTGAGACATGAC.1 TGCTGAGACTTGAG.1 TGCTGAGATTCTTG.1
## 0 2 0 3
## TGCTTAACAGCTCA.1 TGCTTAACCCTCCA.1 TGCTTAACGCCTTC.1 TGCTTAACTGGTGT.1
## 1 1 1 CD16 Mono
## TGGAAAGAAACGAA.1 TGGAAAGAACTAGC.11 TGGAAAGAATGCCA.1 TGGAAAGACAGTTG.1
## 2 10 7 1
## TGGAAAGACTTTAC.1 TGGAAAGAGACAGG.1 TGGAAAGAGCGGAA.1 TGGAAAGAGGGATG.1
## 0 6 0 3
## TGGAAAGATGCCCT.1 TGGAAAGATTCGGA.1 TGGAAAGATTCTGT.1 TGGAACACAGCCAT.1
## 0 3 1 2
## TGGAACACAGCTAC.1 TGGAACACATCGTG.1 TGGAACACCTCCAC.1 TGGAACACTTTGTC.1
## CD16 Mono 0 1 1
## TGGAACTGACTAGC.1 TGGAACTGCAACCA.1 TGGAACTGCATCAG.1 TGGAACTGGCTATG.1
## 3 0 1 1
## TGGAACTGGGTGAG.1 TGGAACTGGTCATG.1 TGGAACTGTGTCCC.1 TGGAAGCTAAGAAC.1
## 0 0 2 0
## TGGACCCTCGCTAA.1 TGGACCCTGGAACG.1 TGGACCCTGTGCTA.1 TGGACCCTTGAGAA.1
## 1 0 2 0
## TGGACTGAATGTCG.1 TGGACTGACACCAA.1 TGGACTGAGCGATT.1 TGGACTGAGCGGAA.1
## 6 1 1 1
## TGGACTGAGTATCG.1 TGGAGACTACACAC.1 TGGAGACTCGAATC.1 TGGAGACTGACGGA.1
## 1 5 0 0
## TGGAGACTGAGATA.1 TGGAGACTGTCGTA.1 TGGAGACTTTCCAT.1 TGGAGGGAAATCGC.1
## 0 5 0 3
## TGGAGGGAAATGCC.1 TGGAGGGAAGGTTC.1 TGGAGGGACGGTAT.1 TGGAGGGACTCTTA.1
## 1 6 0 1
## TGGAGGGAGGAGGT.1 TGGATGACGTTGTG.1 TGGATGTGAAACGA.1 TGGATGTGCTTCGC.1
## 1 0 1 0
## TGGATGTGGATAAG.1 TGGATGTGGCAGAG.1 TGGATGTGTCCCGT.1 TGGATTCTAACGAA.1
## 6 0 0 3
## TGGATTCTCGATAC.1 TGGATTCTGAACCT.1 TGGATTCTGAGGAC.11 TGGATTCTTACTTC.1
## 0 0 1 5
## TGGCAATGAAAGTG.1 TGGCAATGCTGGTA.1 TGGCAATGTAGCGT.1 TGGCAATGTATCTC.1
## 3 0 0 7
## TGGCAATGTGCCTC.11 TGGCAATGTTAGGC.1 TGGCACCTGACGTT.1 TGGCACCTGGGCAA.1
## 1 1 CD16 Mono 0
## TGGCACCTGGTAGG.1 TGGCACCTGTCATG.1 TGGCACCTTCGCAA.1 TGGGTATGGACAGG.1
## 0 9 0 1
## TGGGTATGGGGAGT.1 TGGGTATGTGGAAA.1 TGGTACGAACACTG.1 TGGTACGAACCAGT.1
## 1 7 3 0
## TGGTACGAAGCGGA.1 TGGTACGAGACGAG.1 TGGTAGACAAACGA.1 TGGTAGACATGACC.1
## CD16 Mono 3 8 2
## TGGTAGACCCGTTC.1 TGGTAGACCTTACT.1 TGGTAGACGCTTCC.1 TGGTAGACGTGTCA.1
## 2 5 3 0
## TGGTAGACTGAGCT.1 TGGTAGTGATGCTG.1 TGGTAGTGCACTCC.1 TGGTAGTGGTGAGG.1
## 0 2 CD16 Mono 0
## TGGTAGTGTGGTAC.1 TGGTATCTATGTGC.1 TGGTATCTCACTAG.1 TGGTATCTCGTTAG.1
## CD16 Mono 5 0 0
## TGGTATCTGACGAG.1 TGGTATCTGGAGTG.1 TGGTATCTTGAACC.1 TGGTATCTTGTCGA.1
## CD16 Mono 1 6 7
## TGGTCAGAACGTGT.1 TGGTCAGAAGCTCA.1 TGGTCAGAAGTCTG.1 TGGTCAGAATTCGG.1
## 0 1 0 2
## TGGTCAGACAAGCT.1 TGGTCAGACCCTTG.1 TGGTCAGACGAGAG.1 TGGTCAGACGTGTA.1
## 13 0 1 1
## TGGTCAGATCAGTG.1 TGGTTACTAACGGG.1 TGGTTACTACCTGA.1 TGGTTACTCTATGG.1
## 1 1 0 8
## TGGTTACTGGTTCA.11 TGGTTACTGTCGAT.1 TGGTTACTTGAACC.1 TGGTTACTTGCTAG.1
## 0 1 CD16 Mono 7
## TGGTTACTTTAGGC.1 TGGTTACTTTTCGT.1 TGTAAAACCCCTAC.11 TGTAAAACCCTTGC.1
## 0 0 2 0
## TGTAAAACGTAAGA.1 TGTAAAACGTCTAG.1 TGTAAAACTAACCG.1 TGTAAAACTCACGA.1
## CD16 Mono 0 5 0
## TGTAAAACTCCAGA.1 TGTAAAACTCCCGT.1 TGTAACCTCCGTAA.1 TGTAACCTCCTACC.1
## 0 1 0 1
## TGTAACCTCGTCTC.1 TGTAACCTGCGTAT.1 TGTAACCTGCTGAT.1 TGTAACCTTGTCGA.1
## 0 5 0 2
## TGTAACCTTTACCT.1 TGTAATGACAGCTA.1 TGTAATGACATGGT.1 TGTAATGACTTCTA.1
## 1 7 2 3
## TGTAATGATAACGC.1 TGTAATGATGCCAA.1 TGTAATGATTCTGT.1 TGTACTTGAGCGGA.1
## 12 3 2 0
## TGTACTTGCAAGCT.1 TGTACTTGGCGATT.1 TGTACTTGTGAACC.1 TGTAGGTGACGTAC.1
## 9 3 0 3
## TGTAGGTGCTACTT.1 TGTAGGTGGCGGAA.1 TGTAGGTGGGAACG.1 TGTAGGTGGTTCTT.1
## 0 1 5 0
## TGTAGGTGTGACAC.1 TGTAGGTGTTCCGC.1 TGTAGGTGTTCGTT.1 TGTAGTCTAACCAC.1
## 3 CD16 Mono 0 9
## TGTAGTCTACGACT.1 TGTAGTCTCAGTCA.1 TGTAGTCTCCCAAA.1 TGTAGTCTGTTTGG.1
## 3 2 9 2
## TGTATCTGACGGAG.1 TGTATCTGAGCACT.1 TGTATCTGAGGGTG.1 TGTATCTGCACAAC.1
## 0 6 2 1
## TGTATCTGCGTCTC.1 TGTATCTGGCTATG.1 TGTATCTGTGGTTG.1 TGTATGCTAAAGCA.1
## 0 5 0 3
## TGTATGCTATCACG.1 TGTATGCTGGAGCA.1 TGTCAGGACATTCT.1 TGTCAGGACCTATT.1
## 0 CD16 Mono 0 1
## TGTCAGGACGTAAC.11 TGTCAGGACTCAAG.1 TGTCAGGAGACAGG.1 TGTCAGGAGGACAG.1
## 0 2 5 0
## TGTCAGGATAGCCA.1 TGTCAGGATCGTAG.1 TGTCAGGATTGGTG.1 TGTCTAACAGAACA.1
## 1 9 5 CD16 Mono
## TGTCTAACAGAGGC.1 TGTCTAACATCGAC.1 TGTCTAACCCTTGC.1 TGTCTAACGCAGTT.1
## 7 0 2 1
## TGTCTAACTCCTCG.1 TGTCTAACTCTCTA.1 TGTCTAACTTGCAG.1 TGTGACGAAAGAGT.1
## 8 6 3 0
## TGTGACGAAAGTGA.1 TGTGACGAACAGTC.1 TGTGACGAACCTGA.1 TGTGACGAAGTAGA.1
## 9 CD16 Mono 0 3
## TGTGACGACCCTAC.1 TGTGACGACGGAGA.1 TGTGACGACGTTAG.1 TGTGACGAGGGTGA.1
## 0 1 3 7
## TGTGACGATATCGG.1 TGTGAGACAAACGA.1 TGTGAGACCCTCCA.1 TGTGAGTGCCGAAT.1
## 0 1 0 5
## TGTGAGTGGAGATA.1 TGTGAGTGTCTCAT.1 TGTGAGTGTCTTAC.1 TGTGATCTAGTCAC.1
## 1 0 13 2
## TGTGATCTCACAAC.1 TGTGATCTGACGGA.1 TGTGATCTTGCTCC.1 TGTGATCTTTGACG.1
## 0 CD16 Mono 0 CD16 Mono
## TGTGGATGAAACAG.1 TGTGGATGCTCAAG.1 TGTGGATGCTCCAC.1 TGTGGATGGTCCTC.1
## 3 0 5 3
## TGTGGATGTCGCAA.1 TGTGGATGTCTTAC.1 TGTGGATGTCTTTG.1 TGTTAAGAAGTGCT.1
## CD16 Mono 2 0 10
## TGTTAAGAATGCCA.1 TGTTAAGATGTTCT.1 TGTTAAGATTTACC.1 TGTTACACCCCACT.1
## 5 5 1 0
## TGTTACACCCTTAT.1 TGTTACACGTACGT.1 TGTTACACGTTGAC.1 TGTTACACTCTTCA.1
## 0 0 0 8
## TGTTACACTGATGC.1 TGTTACTGACCTCC.1 TGTTACTGCACACA.1 TGTTACTGCCTATT.1
## 3 1 9 7
## TGTTACTGCGATAC.1 TTAACCACAGGCGA.1 TTAACCACAGGGTG.1 TTAACCACAGTAGA.1
## 0 2 3 0
## TTAACCACCCCTTG.1 TTAACCACCCGATA.1 TTAACCACCCGTAA.1 TTAACCACCTGCAA.1
## 9 0 CD16 Mono 0
## TTAACCACGCTCCT.1 TTAACCACGGTACT.1 TTACACACCAAAGA.1 TTACACACCCAAGT.1
## 6 8 1 3
## TTACACACGTAGCT.1 TTACACACTAAGGA.1 TTACACACTGGTAC.1 TTACACACTGGTCA.1
## 8 3 CD16 Mono 2
## TTACAGCTAAGGGC.1 TTACAGCTACGTAC.1 TTACAGCTGCGAAG.1 TTACAGCTGGTGTT.1
## 0 1 1 CD16 Mono
## TTACAGCTTCCCGT.1 TTACAGCTTGTGGT.1 TTACCATGACGTGT.1 TTACCATGATAAGG.1
## 0 3 6 8
## TTACCATGCAGCTA.1 TTACCATGGGTCAT.1 TTACCATGGTCCTC.1 TTACCATGTGAAGA.1
## 1 8 5 CD16 Mono
## TTACGACTGGGACA.1 TTACGTACACCATG.1 TTACGTACACGACT.1 TTACGTACACGTGT.1
## 6 0 2 0
## TTACGTACAGTGTC.1 TTACGTACATGTGC.1 TTACGTACCCATAG.1 TTACGTACCTTACT.1
## CD16 Mono 2 1 3
## TTACGTACTTCTTG.1 TTACTCGAAAAAGC.1 TTACTCGAAGCTAC.1 TTACTCGACTTATC.1
## 0 0 0 CD16 Mono
## TTACTCGAGCGTAT.1 TTACTCGAGTGTTG.1 TTACTCGATTATCC.1 TTAGAATGCCTCGT.1
## 1 2 7 0
## TTAGAATGCTCTTA.1 TTAGACCTAAACGA.1 TTAGACCTCATACG.1 TTAGACCTCCTGTC.1
## 7 2 6 1
## TTAGACCTCGAATC.1 TTAGACCTGATAGA.1 TTAGACCTGGTCTA.1 TTAGACCTTGGAGG.1
## 1 1 1 2
## TTAGCTACACGGAG.1 TTAGCTACCCACAA.1 TTAGCTACCCACCT.1 TTAGCTACCGATAC.1
## 5 0 0 8
## TTAGCTACGAATGA.1 TTAGCTACGACTAC.1 TTAGCTACGGGATG.1 TTAGCTACTGGTTG.1
## 7 1 6 8
## TTAGCTACTTGTCT.1 TTAGGGACACTGGT.1 TTAGGGACCAGATC.1 TTAGGGACCTTGAG.1
## 0 0 CD16 Mono 1
## TTAGGGACGGTCAT.1 TTAGGGACTGTGGT.1 TTAGGGTGAGTCAC.1 TTAGGGTGATACCG.1
## 9 0 0 1
## TTAGGGTGCAGAGG.1 TTAGGGTGCTACCC.1 TTAGGGTGCTCAAG.1 TTAGGGTGGCTGTA.1
## 5 1 0 1
## TTAGGGTGGGTAGG.1 TTAGGGTGTCCTCG.1 TTAGGGTGTGAAGA.1 TTAGGTCTTAGTCG.1
## 2 CD16 Mono 1 2
## TTAGTCACAGTGCT.1 TTAGTCACCTTTAC.1 TTAGTCACGACAAA.1 TTAGTCACTGCAGT.1
## 0 6 0 2
## TTAGTCTGACGTAC.1 TTAGTCTGCAAAGA.1 TTAGTCTGCCTTCG.1 TTAGTCTGCTGTTT.1
## 0 1 5 8
## TTAGTCTGCTTCCG.1 TTAGTCTGGCATAC.1 TTAGTCTGGGAAGC.1 TTAGTCTGGTAGCT.1
## 6 7 3 1
## TTATCCGAAAGTGA.1 TTATCCGACCCAAA.1 TTATCCGAGCTACA.1 TTATCCGATGTTTC.11
## 3 1 3 2
## TTATGAGAAGATGA.1 TTATGAGACAACTG.1 TTATGAGACGATAC.1 TTATGAGAGCATCA.1
## 0 9 CD16 Mono 3
## TTATGAGAGCTGTA.1 TTATGAGATCTGGA.1 TTATGAGATTTCTG.1 TTATGCACCCTCGT.1
## 0 1 0 8
## TTATGCACTCGATG.1 TTATGGCTAAGCAA.1 TTATGGCTAGGTTC.1 TTATGGCTTATGCG.1
## 1 0 3 0
## TTATGGCTTGTCAG.1 TTATGGCTTTCCGC.1 TTATGGCTTTGTCT.1 TTATTCCTCAACTG.1
## 3 0 1 1
## TTATTCCTGAATGA.1 TTATTCCTGAGGAC.1 TTATTCCTTAACCG.1 TTATTCCTTGCGTA.1
## 2 1 1 2
## TTCAAAGAGTCGAT.1 TTCAAAGATTTCTG.1 TTCAACACACTACG.1 TTCAACACGTACAC.1
## 0 0 1 3
## TTCAACACTAGCCA.1 TTCAAGCTCTTACT.1 TTCAAGCTGACGGA.1 TTCAAGCTTAGCGT.1
## 2 5 6 2
## TTCAAGCTTGAGAA.1 TTCAAGCTTGTAGC.1 TTCAAGCTTTTGCT.1 TTCACAACGCAAGG.1
## 8 0 0 9
## TTCACAACGCCAAT.1 TTCACCCTCCACCT.1 TTCACCCTGTATCG.1 TTCACCCTTGCTTT.1
## 1 0 5 1
## TTCAGACTAAGGCG.1 TTCAGACTAGGTTC.1 TTCAGACTATCGGT.1 TTCAGACTATGCTG.1
## 1 CD16 Mono 0 5
## TTCAGACTCATTGG.1 TTCAGACTCGTAAC.1 TTCAGACTCTCAAG.1 TTCAGACTGACGAG.1
## 7 CD16 Mono 1 3
## TTCAGACTTTCTCA.1 TTCAGTACCTCTAT.1 TTCAGTACGGAGCA.1 TTCAGTTGAACCTG.1
## 5 1 0 8
## TTCAGTTGACCCTC.1 TTCAGTTGCTGGAT.1 TTCAGTTGTGTGGT.1 TTCATCGAACTCAG.1
## 6 1 2 5
## TTCATCGAATTCTC.1 TTCATCGACCAAGT.1 TTCATCGACCCAAA.1 TTCATCGAGACGAG.1
## 0 0 0 0
## TTCATCGAGTACCA.1 TTCATCGATCTAGG.1 TTCATGACAACAGA.1 TTCATGACAACCTG.1
## 7 1 1 7
## TTCATGACACTAGC.1 TTCATGACCAATCG.1 TTCATGACCCGTAA.1 TTCATGACCGAATC.1
## 2 1 0 9
## TTCATGACGACGTT.1 TTCATGACGAGATA.1 TTCATGACGAGGTG.1 TTCATGACTTATCC.1
## 0 0 1 0
## TTCATGACTTCAGG.1 TTCATGTGAAGATG.1 TTCATGTGGTTTGG.1 TTCATGTGTCTCCG.1
## 7 2 0 10
## TTCATGTGTTGAGC.1 TTCATTCTTATGCG.1 TTCATTCTTCTTAC.1 TTCCAAACACAGCT.1
## 0 CD16 Mono 5 1
## TTCCAAACAGCGTT.1 TTCCAAACCTCCAC.1 TTCCAAACGCCAAT.1 TTCCAAACTTGTCT.1
## 0 0 1 2
## TTCCATGAAGCTCA.1 TTCCATGACCATAG.1 TTCCATGACTTGCC.1 TTCCCACTCGTAGT.1
## 0 9 1 0
## TTCCCACTGGTGGA.1 TTCCCACTTGATGC.1 TTCCTAGAACAGCT.1 TTCCTAGAGGTGAG.1
## 5 0 0 0
## TTCGAGGAACGGTT.1 TTCGAGGACAGAGG.1 TTCGAGGACCGCTT.1 TTCGAGGAGGGCAA.1
## 0 3 0 5
## TTCGAGGATGAAGA.1 TTCGATTGACCAAC.1 TTCGATTGTCAGAC.1 TTCGATTGTCCTGC.1
## 1 2 0 1
## TTCGGAGAACACCA.1 TTCGGAGATTTCAC.1 TTCGTATGAACCTG.1 TTCGTATGGAGAGC.1
## 11 CD16 Mono 0 0
## TTCGTATGTGCGTA.1 TTCGTATGTTCCGC.1 TTCTACGACTGCTC.1 TTCTAGTGCTGGAT.1
## 5 0 0 2
## TTCTAGTGGGTGTT.1 TTCTAGTGTAGTCG.1 TTCTCAGAAACAGA.1 TTCTCAGAACCAAC.1
## 8 5 0 0
## TTCTGATGACACCA.1 TTCTGATGAGATCC.1 TTCTTACTAAGTAG.1 TTCTTACTCGAATC.1
## 2 9 3 0
## TTCTTACTCTGAAC.1 TTCTTACTCTGAGT.1 TTCTTACTGACTAC.1 TTCTTACTTGCGTA.1
## 0 2 9 1
## TTGAACCTAACCGT.1 TTGAACCTACGACT.1 TTGAACCTACGTAC.1 TTGAACCTCTCTTA.1
## 8 5 CD16 Mono 0
## TTGAACCTCTTATC.1 TTGAACCTGTGCAT.1 TTGAACCTTTACTC.1 TTGAACCTTTCACT.1
## 3 1 CD16 Mono 1
## TTGAATGAACCAGT.1 TTGAATGAGAGGAC.1 TTGAATGAGTCTTT.1 TTGACACTAGTACC.1
## 7 3 0 2
## TTGACACTCCGATA.1 TTGACACTGGTCTA.1 TTGACACTGTGCTA.1 TTGACACTTCCTGC.1
## CD16 Mono 9 1 CD16 Mono
## TTGACACTTTGGTG.1 TTGAGGACAAGCCT.1 TTGAGGACACGACT.1 TTGAGGACAGGAGC.1
## 8 1 0 3
## TTGAGGACGTTCGA.1 TTGAGGACTCGCTC.1 TTGAGGTGAACCAC.1 TTGAGGTGAAGAAC.11
## CD16 Mono 1 0 5
## TTGAGGTGAGAGGC.1 TTGAGGTGTGACAC.1 TTGAGGTGTTCGTT.1 TTGATCTGACACTG.11
## 3 3 2 CD16 Mono
## TTGATCTGATGCTG.1 TTGATCTGTCTTTG.1 TTGCATTGACTTTC.1 TTGCATTGCAGGAG.1
## 2 1 5 2
## TTGCATTGGACGTT.1 TTGCATTGGTACGT.1 TTGCATTGTTGGTG.1 TTGCTAACGAGCAG.1
## 3 7 3 0
## TTGCTATGAACAGA.1 TTGCTATGTCTTTG.1 TTGGAGACACTGGT.1 TTGGAGACAGCGTT.1
## 1 5 0 1
## TTGGAGTGACGTTG.1 TTGGAGTGAGATCC.1 TTGGAGTGCATGCA.1 TTGGAGTGCTCGAA.11
## 1 1 0 0
## TTGGAGTGGTTGCA.1 TTGGGAACCAACCA.1 TTGGGAACCTTGTT.1 TTGGGAACGTGTTG.1
## 6 0 1 8
## TTGGTACTAGTCTG.1 TTGGTACTCCACAA.1 TTGGTACTCCTTGC.1 TTGGTACTCGCAAT.1
## 1 0 2 1
## TTGGTACTCTTGAG.1 TTGGTACTGTCAAC.1 TTGGTACTTTGCTT.1 TTGTACACAAAAGC.1
## 1 0 3 3
## TTGTACACAAGAGT.1 TTGTACACCTGGTA.1 TTGTACACCTTACT.1 TTGTACACGACGAG.1
## 2 1 CD16 Mono 9
## TTGTACACGGCATT.1 TTGTACACGTCATG.1 TTGTACACTACTCT.1 TTGTAGCTAGAAGT.1
## 3 0 3 0
## TTGTAGCTCCAGTA.1 TTGTAGCTGAAAGT.1 TTGTAGCTGAATAG.1 TTGTAGCTTAAGCC.1
## 1 0 2 1
## TTGTAGCTTGGTTG.1 TTGTCATGCCGATA.1 TTGTCATGTTAGGC.1 TTGTCATGTTTGGG.1
## CD16 Mono 0 0 0
## TTTAGAGAAGTGCT.1 TTTAGAGACTAGCA.1 TTTAGAGATCTCTA.1 TTTAGAGATGGTAC.1
## 6 7 1 0
## TTTAGCTGAGAGTA.1 TTTAGCTGCAGAGG.1 TTTAGCTGCGAACT.11 TTTAGCTGCTAGTG.1
## 3 2 0 6
## TTTAGCTGGCCTTC.1 TTTAGCTGGGGAGT.1 TTTAGCTGGTCATG.1 TTTAGCTGTGCCAA.1
## 1 0 0 0
## TTTAGGCTCAGTCA.1 TTTAGGCTCTTGTT.1 TTTAGGCTTAAGGA.1 TTTAGGCTTACTCT.1
## 6 1 5 1
## TTTAGGCTTCTTCA.1 TTTATCCTAGGAGC.1 TTTATCCTCTCTTA.1 TTTATCCTGCGAGA.11
## 5 0 3 9
## TTTATCCTGGCATT.1 TTTATCCTTACGCA.1 TTTATCCTTCAGTG.1 TTTATCCTTCTAGG.1
## CD16 Mono 2 3 0
## TTTCACGAAACTGC.1 TTTCACGAAAGCAA.1 TTTCACGAAAGTAG.1 TTTCACGACCAACA.1
## 0 1 1 3
## TTTCACGAGCGAAG.1 TTTCACGAGCGATT.1 TTTCACGAGGACAG.1 TTTCACGATCTCCG.1
## 3 9 CD16 Mono 0
## TTTCAGTGAGCATC.1 TTTCAGTGATTCGG.1 TTTCAGTGCCACCT.1 TTTCAGTGCGAGAG.1
## 6 1 0 6
## TTTCAGTGTCACGA.1 TTTCCAGACGAGTT.1 TTTCCAGAGAGCAG.1 TTTCCAGAGTCTAG.1
## 1 0 2 1
## TTTCCAGAGTTGGT.1 TTTCCAGATGGTAC.1 TTTCCAGATGGTGT.1 TTTCGAACGCTGTA.1
## 5 CD16 Mono 1 CD16 Mono
## TTTCGAACTGTCAG.1 TTTCGAACTGTGCA.1 TTTCTACTGGTATC.1 TTTCTACTTCAGAC.1
## 1 2 2 6
## TTTGACTGACGTAC.1 TTTGACTGATCACG.1 TTTGACTGCCCACT.1 TTTGACTGCCCTAC.1
## 1 0 0 0
## TTTGACTGCTACCC.1 TTTGACTGCTTGGA.1 TTTGACTGGCGAAG.1 TTTGACTGGGTACT.1
## 1 2 3 3
## TTTGCATGACGTAC.1 TTTGCATGCCTGTC.1 TTTGCATGCTAAGC.1 TTTGCATGGGACGA.1
## 2 3 1 1
## Levels: CD16 Mono 0 1 2 3 5 6 7 8 9 10 11 12 13
DimPlot(ifnb.filtered, reduction = "umap.cca", label = T) +
ggtitle("After changing the identity of cluster 4")

Step 2: Set the identity of our clusters to the annotations provided¶
Cell identities
## AAACATACATTTCC.1 AAACATACCAGAAA.1 AAACATACCTCGCT.1 AAACATACCTGGTA.1
## CD14 Mono CD14 Mono CD14 Mono pDC
## AAACATACGATGAA.1 AAACATACGGCATT.1 AAACATACTGCGTA.1 AAACATACTGCTGA.1
## CD4 Memory T CD14 Mono T activated CD4 Naive T
## AAACATTGAGTGTC.1 AAACATTGCTTCGC.1 AAACCGTGAGCCAT.1 AAACCGTGGAGGCA.1
## CD8 T CD14 Mono CD4 Naive T T activated
## AAACCGTGTGCTAG.1 AAACGCACACTTTC.1 AAACGCACAGTACC.1 AAACGCACCAACCA.1
## CD8 T CD8 T Mk CD4 Naive T
## AAACGCACGCTGTA.1 AAACGCACGGGAGT.1 AAACGCACTCGCCT.1 AAACGCTGACCTTT.1
## T activated CD4 Naive T CD14 Mono T activated
## AAACGCTGCAGTTG.1 AAACGCTGCCTAAG.1 AAACGCTGCGTTGA.1 AAACGCTGCTGACA.1
## CD8 T CD4 Memory T CD4 Naive T B Activated
## AAACGCTGGATAAG.1 AAACGCTGGGACAG.1 AAACGCTGGGGATG.1 AAACGCTGGGTTTG.1
## CD4 Naive T CD14 Mono CD14 Mono CD8 T
## AAACGCTGTAGCGT.1 AAACGCTGTGCTAG.1 AAACGCTGTTCCAT.1 AAACGGCTAGAGTA.1
## B B Activated CD4 Memory T CD14 Mono
## AAACGGCTAGTACC.1 AAACGGCTGGTCAT.1 AAACGGCTTACTCT.1 AAACGGCTTCTCTA.1
## CD4 Naive T T activated CD16 Mono CD14 Mono
## AAACTTGACCTGAA.1 AAACTTGACTCTTA.1 AAACTTGACTGAGT.1 AAACTTGACTGGAT.1
## CD14 Mono NK B CD16 Mono
## AAACTTGAGACGAG.1 AAACTTGAGCCCTT.1 AAACTTGAGGAAAT.1 AAAGACGAAACAGA.1
## NK CD4 Memory T CD4 Memory T CD14 Mono
## AAAGACGAACACGT.1 AAAGACGAAGTCTG.1 AAAGACGACCCGTT.1 AAAGACGACGCCTT.1
## CD4 Memory T CD4 Naive T NK CD8 T
## AAAGACGACGGAGA.1 AAAGACGAGTAAGA.1 AAAGAGACGAGGTG.1 AAAGAGACTCAGAC.1
## CD4 Naive T CD14 Mono CD14 Mono CD4 Naive T
## AAAGAGACTCTGGA.1 AAAGATCTACCCTC.1 AAAGATCTGACACT.1 AAAGATCTTGCAGT.1
## CD4 Memory T CD14 Mono CD4 Naive T CD14 Mono
## AAAGCAGAAGTTCG.1 AAAGCAGAGTTTCT.1 AAAGCAGATGCAAC.1 AAAGCCTGAAGTAG.1
## Mk CD14 Mono CD16 Mono CD14 Mono
## AAAGCCTGACGTGT.1 AAAGCCTGCTAGCA.1 AAAGCCTGGCTAAC.1 AAAGCCTGGGATTC.1
## CD4 Naive T B CD8 T CD16 Mono
## AAAGCCTGTACAGC.1 AAAGCCTGTGGTAC.1 AAAGGCCTAAACGA.1 AAAGGCCTAGTCTG.1
## CD8 T CD4 Memory T CD16 Mono CD14 Mono
## AAAGGCCTCGAGAG.1 AAAGGCCTGAGGAC.1 AAAGTTTGAACCAC.1 AAAGTTTGACTCTT.1
## Mk CD16 Mono B T activated
## AAAGTTTGCGAGAG.1 AAAGTTTGCTGAGT.1 AAAGTTTGTAGCGT.1 AAAGTTTGTGTGGT.1
## CD16 Mono CD4 Memory T CD4 Memory T CD14 Mono
## AAAGTTTGTTCGTT.1 AAATACTGGGTTCA.1 AAATACTGGTTCTT.1 AAATACTGGTTGAC.1
## CD14 Mono CD16 Mono CD14 Mono T activated
## AAATCAACCTGTAG.1 AAATCAACGGTCAT.1 AAATCATGACACCA.1 AAATCATGACACGT.1
## CD16 Mono CD14 Mono CD4 Naive T CD4 Memory T
## AAATCATGCTCTAT.1 AAATCATGGAGAGC.1 AAATCATGGGTTCA.1 AAATCCCTAAGAAC.1
## CD14 Mono CD14 Mono CD14 Mono CD14 Mono
## AAATCCCTACACAC.1 AAATCCCTCTTGAG.1 AAATCCCTGCTATG.1 AAATCCCTGTTGAC.1
## CD4 Memory T CD14 Mono CD4 Memory T CD14 Mono
## AAATCCCTTAGCGT.1 AAATCCCTTTCCAT.1 AAATCTGACTTTAC.1 AAATCTGAGCTTCC.1
## NK B B CD14 Mono
## AAATGGGAAACCTG.1 AAATGGGACTCATT.1 AAATGGGAGACAGG.1 AAATGGGAGGGAGT.1
## Mk CD8 T B CD14 Mono
## AAATGGGAGTCCTC.1 AAATGGGAGTCTGA.1 AAATGTTGAGAGTA.1 AAATGTTGAGCTCA.1
## CD4 Naive T CD14 Mono NK CD14 Mono
## AAATGTTGCCAAGT.1 AAATGTTGCCTCCA.1 AAATGTTGTCTTTG.1 AAATTCGAAGCTCA.1
## CD4 Memory T CD16 Mono CD14 Mono CD14 Mono
## AAATTCGATGTGCA.1 AAATTGACAAACAG.1 AAATTGACCACTTT.1 AAATTGACCTGAGT.1
## CD14 Mono CD14 Mono CD4 Memory T CD14 Mono
## AAATTGACCTGATG.1 AAATTGACTGCCCT.1 AAATTGACTTTCTG.1 AACAAACTCATGCA.1
## CD14 Mono DC CD4 Naive T B
## AACAATACCCCAAA.1 AACAATACCCCTCA.1 AACAATACGCAAGG.1 AACAATACGGATTC.1
## CD4 Naive T CD14 Mono CD14 Mono CD8 T
## AACACGTGAAACGA.1 AACACGTGCCCTCA.1 AACACGTGCGCATA.1 AACACGTGCTGTGA.1
## CD4 Memory T CD16 Mono CD4 Memory T CD8 T
## AACACTCTAAGGGC.1 AACACTCTAAGTAG.1 AACACTCTCAGAGG.1 AACACTCTCTTGTT.1
## CD4 Naive T CD14 Mono CD4 Memory T CD14 Mono
## AACACTCTGAAAGT.1 AACACTCTGGAGGT.1 AACAGAGAACGGTT.1 AACAGAGAAGTACC.1
## CD14 Mono CD14 Mono CD14 Mono CD4 Naive T
## AACAGAGACAGATC.1 AACAGAGACGTTGA.1 AACAGAGACTTCCG.1 AACAGAGAGGCGAA.1
## CD4 Naive T CD4 Memory T B Activated CD4 Memory T
## AACAGAGATGCTTT.1 AACAGCACAACGTC.1 AACAGCACAGTCAC.1 AACAGCACATCGAC.1
## CD14 Mono CD14 Mono CD14 Mono CD4 Naive T
## AACAGCACGAGACG.1 AACAGCACTGGGAG.1 AACCACGAAGTAGA.1 AACCACGAAGTGTC.1
## CD14 Mono CD14 Mono CD4 Memory T B
## AACCACGACCACCT.1 AACCACGAGAATCC.1 AACCACGAGGTGGA.1 AACCAGTGGACGAG.1
## B Activated CD14 Mono B CD4 Naive T
## AACCAGTGTTTCTG.1 AACCCAGAAGCCAT.1 AACCCAGACCGATA.1 AACCCAGAGCTGTA.1
## B B CD14 Mono CD8 T
## AACCCAGAGTAGGG.1 AACCCAGATCCTCG.1 AACCCAGATGAGGG.1 AACCGATGCTGATG.1
## CD4 Naive T T activated DC CD4 Memory T
## AACCGATGTCCAGA.1 AACCGCCTAGTTCG.1 AACCGCCTCAGGAG.1 AACCGCCTGCATAC.1
## T activated Mk T activated CD4 Naive T
## AACCGCCTGTGTAC.1 AACCGCCTTGCCTC.1 AACCTACTTCTCCG.1 AACCTTACAGGGTG.1
## CD4 Naive T B CD4 Naive T CD8 T
## AACCTTACCAAGCT.1 AACCTTACGCTACA.1 AACCTTACGGTATC.1 AACCTTACTCCCAC.1
## CD14 Mono CD4 Memory T CD4 Naive T CD4 Naive T
## AACCTTACTTTGTC.1 AACCTTTGAAGGTA.1 AACCTTTGCGCATA.1 AACCTTTGTGCCCT.1
## CD4 Memory T CD4 Naive T B Activated CD14 Mono
## AACGCAACTTGCAG.1 AACGCATGACCTAG.1 AACGCATGGAACTC.1 AACGCATGGCCATA.1
## CD4 Naive T CD14 Mono CD16 Mono CD14 Mono
## AACGCATGGGGAGT.1 AACGCATGTAGAAG.1 AACGCCCTAATCGC.1 AACGCCCTATTGGC.1
## CD8 T CD14 Mono CD4 Naive T CD4 Naive T
## AACGCCCTTCTTAC.1 AACGCCCTTCTTTG.1 AACGGTACAAGAGT.1 AACGGTACGGTCTA.1
## NK T activated CD14 Mono CD14 Mono
## AACGGTTGACGTTG.1 AACGGTTGACTACG.1 AACGGTTGTCCAGA.1 AACGTCGACATTGG.1
## B Activated CD16 Mono CD14 Mono DC
## AACGTCGACGTTGA.1 AACGTGTGAAGGTA.1 AACGTGTGCACTCC.1 AACGTGTGTATTCC.1
## DC CD4 Memory T CD14 Mono CD14 Mono
## AACGTTCTATGTCG.1 AACGTTCTCGTTGA.1 AACGTTCTCTAGTG.1 AACGTTCTTCCGTC.1
## CD14 Mono CD14 Mono CD14 Mono T activated
## AACGTTCTTTCATC.1 AACTACCTACCATG.1 AACTACCTCCCTAC.1 AACTACCTGTAAAG.1
## B CD4 Naive T DC CD16 Mono
## AACTACCTGTACAC.1 AACTACCTTCGCCT.1 AACTACCTTTCGGA.1 AACTACCTTTGGCA.1
## CD8 T CD4 Naive T Mk CD4 Memory T
## AACTCACTCTTGTT.1 AACTCACTGACGTT.1 AACTCACTTTAGGC.1 AACTCGGAATTCTC.1
## CD16 Mono CD14 Mono B Activated CD14 Mono
## AACTCGGACTGCAA.1 AACTCGGAGCATAC.1 AACTCGGATGCAGT.1 AACTCTTGCACACA.1
## CD16 Mono B Activated CD16 Mono CD4 Naive T
## AACTCTTGCATTCT.1 AACTCTTGGTAGGG.1 AACTCTTGTTCACT.1 AACTCTTGTTCCCG.1
## CD16 Mono CD14 Mono CD14 Mono CD4 Memory T
## AACTGTCTATCTCT.1 AACTGTCTGACGTT.1 AACTTGCTCGAGAG.1 AACTTGCTTGAGCT.1
## CD14 Mono B CD4 Naive T CD4 Naive T
## AACTTGCTTGGTTG.1 AAGAACGAAACGAA.1 AAGAACGAAGAGTA.1 AAGAACGACAGGAG.1
## CD16 Mono CD16 Mono B Activated CD14 Mono
## AAGAACGACCTCAC.1 AAGAACGATACGCA.1 AAGAACGATCGCAA.1 AAGAAGACCCAAGT.1
## T activated CD14 Mono CD4 Memory T CD14 Mono
## AAGAAGACCGTGAT.1 AAGAAGACCTGTCC.1 AAGAAGACGGTGGA.1 AAGAAGACTGCTGA.1
## CD14 Mono CD4 Naive T CD14 Mono CD4 Memory T
## AAGAATCTCTGTGA.1 AAGAATCTGTGAGG.1 AAGACAGAACCTGA.1 AAGACAGAGCCCTT.1
## NK CD14 Mono CD14 Mono CD14 Mono
## AAGACAGAGTTAGC.1 AAGAGATGACGCTA.1 AAGAGATGGGTCAT.1 AAGAGATGTTGAGC.1
## CD14 Mono CD8 T CD8 T CD14 Mono
## AAGATGGACCGATA.1 AAGATGGATCCAAG.1 AAGATGGATCTTTG.1 AAGATTACCAAGCT.1
## CD4 Naive T NK pDC NK
## AAGATTACGGAGTG.1 AAGATTACTCTCCG.1 AAGCAAGAAGGGTG.1 AAGCAAGATAACCG.1
## B CD14 Mono CD4 Memory T CD14 Mono
## AAGCAAGATATGCG.1 AAGCAAGATCACCC.1 AAGCAAGATGGTCA.1 AAGCAAGATTGCGA.1
## CD4 Naive T CD14 Mono CD16 Mono Mk
## AAGCACTGAGGTCT.1 AAGCACTGCAAAGA.1 AAGCACTGCCATGA.1 AAGCCAACAGAATG.1
## CD14 Mono CD16 Mono B CD4 Memory T
## AAGCCAACCTTGAG.1 AAGCCAACGTGTTG.1 AAGCCAACTTCGGA.1 AAGCCATGTCCCGT.1
## Mk B Activated CD14 Mono B
## AAGCCATGTGTGGT.1 AAGCCTGATCAGTG.1 AAGCGACTATGTCG.1 AAGCGACTCTGGAT.1
## CD16 Mono CD4 Memory T CD4 Naive T CD14 Mono
## AAGCGACTGTCAAC.1 AAGCGACTGTCTGA.1 AAGCGACTTCTTAC.1 AAGCGACTTGCGTA.1
## CD14 Mono B CD4 Memory T CD4 Naive T
## AAGCGACTTGCTAG.1 AAGCGTACGGTGTT.1 AAGCGTACTGAAGA.1 AAGCGTACTTTGCT.1
## CD14 Mono CD4 Memory T CD8 T CD4 Naive T
## AAGGCTACCTTGTT.1 AAGGCTTGCGTACA.1 AAGGCTTGGAGACG.1 AAGGCTTGGTTCGA.1
## CD4 Memory T CD4 Naive T DC Mk
## AAGGCTTGTCAGAC.1 AAGGCTTGTCAGTG.1 AAGGCTTGTCCAGA.1 AAGGCTTGTTCCAT.1
## CD14 Mono CD14 Mono CD4 Memory T NK
## AAGGTCACACCTTT.1 AAGGTCACCGGGAA.1 AAGGTCACTCGATG.1 AAGGTCACTGGAAA.1
## B CD4 Memory T CD4 Memory T B
## AAGGTCTGACGGTT.1 AAGGTCTGTGTGGT.1 AAGGTGCTTAAGCC.1 AAGGTGCTTCAGAC.1
## CD4 Memory T T activated CD14 Mono CD4 Naive T
## AAGTAACTATCAGC.1 AAGTAACTGTCAAC.1 AAGTAACTTCAGTG.1 AAGTAGGACACAAC.1
## CD14 Mono CD4 Memory T NK CD14 Mono
## AAGTAGGAGACGTT.1 AAGTAGGAGGAAGC.1 AAGTAGGAGTCGTA.1 AAGTAGGATTATCC.1
## CD14 Mono CD14 Mono B CD14 Mono
## AAGTATACCGCCTT.1 AAGTATACTGGAAA.1 AAGTCCGACGTAAC.1 AAGTCCGACTCAAG.1
## B CD4 Memory T CD4 Memory T CD14 Mono
## AAGTCCGACTCTCG.1 AAGTCCGACTGGTA.1 AAGTCCGATTCGGA.1 AAGTCTCTGAAAGT.1
## CD4 Naive T CD4 Memory T CD4 Naive T CD4 Naive T
## AAGTCTCTGGTAAA.1 AAGTGCACCCTTTA.1 AAGTGCACCTACGA.1 AAGTGCACCTACTT.1
## CD16 Mono CD14 Mono DC CD4 Memory T
## AAGTGCACGTGAGG.1 AAGTGCACTCTAGG.1 AAGTGCACTCTATC.1 AAGTGCACTGCTCC.1
## CD14 Mono CD14 Mono CD14 Mono T activated
## AAGTGGCTACCCTC.1 AAGTGGCTACGGGA.1 AAGTGGCTACTGTG.1 AAGTGGCTCCAGTA.1
## CD4 Naive T CD4 Naive T CD14 Mono CD14 Mono
## AAGTGGCTCCTACC.1 AAGTGGCTCGGGAA.1 AAGTGGCTGGTGTT.1 AAGTGGCTGTAAAG.1
## CD14 Mono CD14 Mono B CD16 Mono
## AAGTTATGAGTTCG.1 AAGTTATGCAAGCT.1 AAGTTATGCAGAAA.1 AAGTTATGCAGATC.1
## CD4 Memory T CD14 Mono CD14 Mono CD14 Mono
## AAGTTATGCGGGAA.1 AAGTTATGCTAAGC.1 AAGTTATGGGTGTT.1 AAGTTATGGTCGAT.1
## CD4 Memory T CD14 Mono B CD14 Mono
## AAGTTATGTGCTAG.1 AAGTTATGTTACTC.1 AAGTTCCTACCAAC.1 AAGTTCCTAGAAGT.1
## CD4 Naive T CD4 Memory T B CD4 Naive T
## AAGTTCCTTGCAAC.1 AATAACACTGGTTG.1 AATAAGCTAGTTCG.1 AATAAGCTCTATTC.1
## CD4 Memory T B DC CD4 Memory T
## AATAAGCTGGACGA.1 AATAAGCTTGCCCT.1 AATAAGCTTGGAAA.1 AATACCCTACCTTT.1
## NK CD4 Naive T CD4 Memory T DC
## AATACCCTGACACT.1 AATACCCTGGACGA.1 AATACCCTGTCGAT.1 AATACCCTTTAGGC.1
## CD8 T Mk CD4 Naive T CD4 Naive T
## AATACTGAAGGAGC.1 AATACTGAAGTTCG.1 AATACTGAGGTACT.1 AATACTGATCGCTC.1
## CD14 Mono CD14 Mono CD14 Mono CD14 Mono
## AATACTGATTGTGG.1 AATAGGGAAAGGGC.1 AATAGGGACAGATC.1 AATAGGGACATTTC.1
## CD4 Memory T CD14 Mono CD8 T T activated
## AATAGGGAGGGAGT.1 AATAGGGATTATCC.1 AATATCGAGAGGCA.1 AATCAAACACCTTT.1
## CD14 Mono DC CD14 Mono CD16 Mono
## AATCAAACCCTGTC.1 AATCAAACTCCTTA.1 AATCCGGAGCTACA.1 AATCCGGATTGCTT.1
## CD14 Mono CD14 Mono CD4 Naive T CD14 Mono
## AATCCTACACGGGA.1 AATCCTACGGATTC.1 AATCCTACTCGTTT.1 AATCCTACTGCAGT.1
## B CD14 Mono CD16 Mono CD14 Mono
## AATCCTACTGTCCC.1 AATCCTTGCGCTAA.1 AATCCTTGCTCTTA.1 AATCCTTGGTATGC.1
## CD4 Memory T CD14 Mono CD14 Mono DC
## AATCCTTGGTGTTG.1 AATCGGTGAGGAGC.1 AATCGGTGGAGATA.1 AATCGGTGGGTACT.1
## CD14 Mono CD4 Naive T CD4 Naive T CD14 Mono
## AATCGGTGGTAAAG.1 AATCGGTGGTCAAC.1 AATCGGTGTTGGTG.1 AATCTAGAAAAGCA.1
## CD4 Memory T CD4 Naive T NK B Activated
## AATCTAGAGCCTTC.1 AATCTAGAGGCATT.1 AATCTAGATAGCCA.1 AATCTAGATTCTAC.1
## CD14 Mono CD14 Mono CD14 Mono CD8 T
## AATCTCACGACGAG.1 AATCTCACTTCGCC.1 AATCTCTGAGTCGT.1 AATCTCTGAGTCTG.1
## NK CD4 Naive T CD14 Mono T activated
## AATCTCTGTGGTCA.1 AATCTCTGTTCGTT.1 AATGAGGAGGGCAA.1 AATGCGTGCACACA.1
## B T activated CD8 T CD4 Memory T
## AATGCGTGGGGACA.1 AATGCGTGTCCCAC.1 AATGCGTGTGAACC.1 AATGGAGACAAAGA.1
## CD4 Memory T NK CD4 Memory T CD14 Mono
## AATGGAGAGTCTAG.1 AATGGAGATACGAC.1 AATGGAGATCTACT.1 AATGGAGATCTGGA.1
## CD14 Mono CD4 Naive T CD14 Mono B
## AATGGCTGAAGGTA.1 AATGGCTGCACCAA.1 AATGGCTGCATCAG.1 AATGGCTGGTTAGC.1
## CD14 Mono CD4 Naive T CD14 Mono CD14 Mono
## AATGGCTGTTCGTT.1 AATGTAACACGGTT.1 AATGTAACCTCCCA.1 AATGTAACGGTCAT.1
## NK CD16 Mono CD4 Memory T CD14 Mono
## AATGTAACTGAGAA.1 AATGTAACTGCATG.1 AATGTAACTTTGCT.1 AATGTCCTAGCATC.1
## CD14 Mono CD14 Mono CD14 Mono CD4 Naive T
## AATGTCCTCACAAC.1 AATGTCCTGGAACG.1 AATGTCCTTACGCA.1 AATGTTGAAAACAG.1
## CD4 Memory T CD4 Naive T B CD14 Mono
## AATGTTGAAACAGA.1 AATGTTGAACTTTC.1 AATGTTGAATTTCC.1 AATGTTGAGAATAG.1
## T activated CD8 T CD14 Mono CD16 Mono
## AATGTTGAGGTATC.1 AATGTTGATTGTGG.1 AATTACGAAAACGA.1 AATTACGAACCTTT.1
## B CD14 Mono CD4 Naive T pDC
## AATTACGACTATTC.1 AATTACGATTGCTT.1 AATTCCTGATCAGC.1 AATTCCTGCAGAAA.1
## CD4 Naive T CD14 Mono CD16 Mono CD14 Mono
## AATTCCTGCCACCT.1 AATTCCTGCTATTC.1 AATTCCTGGAACCT.1 AATTCCTGTTGACG.1
## CD14 Mono CD4 Naive T CD16 Mono CD14 Mono
## AATTCCTGTTTACC.1 AATTGATGCACTAG.1 AATTGATGCATTGG.1 AATTGATGCCACCT.1
## CD14 Mono CD14 Mono T activated DC
## AATTGATGGAACCT.1 AATTGATGTGCTCC.1 AATTGTGAAGATGA.1 AATTGTGACCTAAG.1
## CD4 Memory T pDC T activated CD14 Mono
## AATTGTGACGCTAA.1 AATTGTGACTGTTT.1 AATTGTGAGTACAC.1 ACAAAGGAACAGCT.1
## CD4 Naive T CD16 Mono CD14 Mono CD14 Mono
## ACAAAGGAAGATCC.1 ACAAAGGAAGGAGC.1 ACAAAGGATCCAGA.1 ACAAAGGATTATCC.1
## CD14 Mono NK CD8 T CD4 Memory T
## ACAAATTGACCTGA.1 ACAAATTGGTTCGA.1 ACAAATTGTAGAAG.1 ACAACCGAAGCATC.1
## CD14 Mono CD14 Mono CD8 T CD14 Mono
## ACAACCGACGAGAG.1 ACAACCGACTGGTA.1 ACAACCGATCCAGA.1 ACAACCGATCTTCA.1
## CD14 Mono T activated CD16 Mono B
## ACAACCGATTTACC.1 ACAAGAGAAAAACG.1 ACAAGAGAAAACGA.1 ACAAGAGACAATCG.1
## CD8 T CD4 Naive T CD14 Mono CD4 Memory T
## ACAAGAGACAGTTG.1 ACAAGAGACGAGTT.1 ACAAGAGACTTGAG.1 ACAAGAGATATCTC.1
## CD14 Mono B CD14 Mono DC
## ACAAGCACAATCGC.1 ACAAGCACCTTACT.1 ACAAGCACTACGAC.1 ACAAGCACTTCACT.1
## CD14 Mono CD14 Mono CD4 Memory T CD4 Naive T
## ACAATAACACACTG.1 ACAATAACCGTACA.1 ACAATAACTGCCAA.1 ACAATCCTAGTCGT.1
## CD16 Mono CD4 Naive T CD16 Mono CD14 Mono
## ACAATCCTATCTCT.1 ACAATCCTTCGACA.1 ACAATCCTTCTTCA.1 ACAATCCTTGGAGG.1
## CD4 Naive T CD4 Memory T CD16 Mono CD14 Mono
## ACAATTGAAGCTCA.1 ACAATTGACTAGAC.1 ACAATTGATTCATC.1 ACACAGACTTTCAC.1
## CD14 Mono CD4 Memory T CD14 Mono CD4 Naive T
## ACACATCTACCAGT.1 ACACATCTCGCCTT.1 ACACATCTCTAGAC.1 ACACATCTCTGTGA.1
## CD14 Mono CD14 Mono CD4 Memory T CD4 Memory T
## ACACATCTGTATCG.1 ACACATCTTCACCC.1 ACACCAGACATGAC.1 ACACCAGACTAGTG.1
## CD4 Memory T NK CD16 Mono T activated
## ACACCAGAGTCATG.1 ACACCCTGATGGTC.1 ACACCCTGTCCTAT.1 ACACGAACACTAGC.1
## CD14 Mono DC CD4 Memory T CD4 Memory T
## ACACGAACGCTGTA.1 ACACGAACTGTCCC.1 ACACGATGAGCGTT.1 ACACGATGCATGGT.1
## B Activated DC CD4 Naive T B
## ACACGATGGGCATT.1 ACACGATGTCCCAC.1 ACACGATGTTCTAC.1 ACACGTGAAGACTC.1
## CD14 Mono CD14 Mono CD4 Memory T CD16 Mono
## ACACGTGAAGATGA.1 ACACGTGATTCATC.1 ACAGACACAAGTAG.1 ACAGACACACCTAG.1
## CD4 Memory T CD14 Mono CD4 Naive T T activated
## ACAGACACCTAAGC.1 ACAGCAACTCTTTG.1 ACAGCAACTTCGGA.1 ACAGCAACTTGTGG.1
## T activated CD16 Mono CD14 Mono DC
## ACAGGTACAGAATG.1 ACAGGTACCCTACC.1 ACAGGTACGAATCC.1 ACAGGTACGATGAA.1
## CD14 Mono CD14 Mono CD14 Mono T activated
## ACAGGTACGTAGCT.1 ACAGGTACGTTGCA.1 ACAGGTACTTTGCT.1 ACAGTCGACATGAC.1
## CD4 Memory T CD4 Memory T CD4 Naive T CD14 Mono
## ACAGTCGACCCTAC.1 ACAGTCGACTACGA.1 ACAGTGACCCCTAC.1 ACAGTGACCGTTAG.1
## CD14 Mono DC CD4 Memory T CD14 Mono
## ACAGTGACCTGCAA.1 ACAGTGACGTGCTA.1 ACAGTGTGCCAAGT.1 ACAGTGTGCCGCTT.1
## B CD4 Memory T CD16 Mono B Activated
## ACAGTGTGCTGTAG.1 ACAGTGTGGCGAAG.1 ACAGTGTGTCTTAC.1 ACAGTGTGTGAACC.1
## CD14 Mono CD4 Memory T CD14 Mono CD14 Mono
## ACAGTGTGTTTGTC.1 ACAGTTCTGGTGAG.1 ACAGTTCTTACGAC.1 ACATACCTAAACGA.1
## NK CD14 Mono CD16 Mono B
## ACATACCTCTAGCA.1 ACATACCTCTCCCA.1 ACATACCTGTAAGA.1 ACATACCTTCCAGA.1
## CD16 Mono T activated CD4 Naive T DC
## ACATCACTAAAACG.1 ACATCACTCAACCA.1 ACATCACTTCTTTG.1 ACATCACTTGGAGG.1
## CD8 T CD4 Naive T CD4 Memory T T activated
## ACATGGTGCGATAC.1 ACATGGTGGAATAG.1 ACATGGTGGATGAA.1 ACATGGTGGTTCTT.1
## CD14 Mono CD14 Mono NK CD14 Mono
## ACATGGTGTTCGGA.1 ACATTCTGATAAGG.1 ACATTCTGATGGTC.1 ACATTCTGCCCGTT.1
## CD4 Memory T CD14 Mono T activated B
## ACATTCTGTATGGC.1 ACATTCTGTCGCCT.1 ACATTCTGTTTGGG.1 ACCAACGAATAAGG.1
## CD14 Mono CD4 Naive T Eryth CD14 Mono
## ACCAACGACATGGT.1 ACCAACGAGCTTAG.1 ACCAACGATACGAC.1 ACCACAGACGAGTT.1
## CD14 Mono NK CD16 Mono DC
## ACCACAGACGCCTT.1 ACCACAGAGTGTTG.1 ACCACAGATGACAC.1 ACCACAGATGACTG.1
## B CD4 Memory T CD4 Naive T CD14 Mono
## ACCACCTGGTACGT.1 ACCACCTGGTGTTG.1 ACCACCTGGTTGAC.1 ACCACGCTACCTTT.1
## CD4 Memory T CD4 Naive T CD16 Mono T activated
## ACCACGCTATCTTC.1 ACCACGCTCTATTC.1 ACCACGCTGACTAC.1 ACCACGCTTTTGTC.1
## CD4 Memory T CD14 Mono CD14 Mono CD14 Mono
## ACCAGCCTGCAGTT.1 ACCAGCCTGGGTGA.1 ACCAGCCTGGTTTG.1 ACCAGTGAAACGGG.1
## CD16 Mono CD4 Naive T CD14 Mono CD14 Mono
## ACCAGTGAACCTTT.1 ACCAGTGAACTGGT.1 ACCAGTGACCGATA.1 ACCAGTGACTCAGA.1
## B CD4 Memory T CD8 T CD4 Naive T
## ACCATTACTCGCCT.1 ACCATTACTCTTTG.1 ACCATTACTTGCTT.1 ACCATTTGCCACCT.1
## CD8 T CD14 Mono CD4 Memory T NK
## ACCCAAGAACTGTG.1 ACCCAAGACCTTAT.1 ACCCAAGACTCATT.1 ACCCACTGAACGGG.1
## CD14 Mono CD4 Memory T B CD14 Mono
## ACCCACTGCGGTAT.1 ACCCACTGCTGTAG.1 ACCCAGCTCCCTTG.1 ACCCAGCTTATCGG.1
## CD14 Mono CD4 Naive T B CD14 Mono
## ACCCAGCTTGGATC.1 ACCCAGCTTTGCAG.1 ACCCGTACAACCTG.1 ACCCGTACAGCGTT.1
## CD14 Mono CD14 Mono NK CD14 Mono
## ACCCGTACCGAGAG.1 ACCCGTACCGCAAT.1 ACCCGTACGGAACG.1 ACCCGTACGGACAG.1
## CD16 Mono DC CD4 Memory T CD4 Memory T
## ACCCGTACTGTGCA.1 ACCCGTTGACCAAC.1 ACCCGTTGCTACTT.1 ACCCGTTGGAGGTG.1
## CD14 Mono CD4 Naive T CD8 T CD14 Mono
## ACCCGTTGGCATCA.1 ACCCGTTGGCTATG.1 ACCCGTTGGCTGAT.1 ACCCGTTGTGTGGT.1
## CD16 Mono CD4 Naive T CD14 Mono CD8 T
## ACCCTCGAACTCTT.1 ACCCTCGACGCAAT.1 ACCGAAACAGCGTT.1 ACCGAAACCTGTCC.1
## CD4 Memory T CD16 Mono CD14 Mono CD14 Mono
## ACCGAAACGTCCTC.1 ACCGAAACGTGTAC.1 ACCGCGGAACACGT.1 ACCGCGGACAATCG.1
## CD14 Mono CD14 Mono CD14 Mono CD8 T
## ACCGCGGAGAGCAG.1 ACCGTGCTTAACCG.1 ACCTATTGAGCACT.1 ACCTATTGTGAACC.1
## B CD14 Mono CD14 Mono CD4 Naive T
## ACCTATTGTGGAAA.1 ACCTCCGAATCTTC.1 ACCTCCGACACCAA.1 ACCTCCGAGAAAGT.1
## B CD14 Mono CD14 Mono CD4 Memory T
## ACCTCCGAGGTGAG.1 ACCTCGTGCTTGTT.1 ACCTGAGACCGCTT.1 ACCTGAGAGTTGGT.1
## CD14 Mono CD16 Mono CD16 Mono CD4 Naive T
## ACCTGAGATCGCAA.1 ACCTGAGATGCTAG.1 ACCTGGCTACGTGT.1 ACCTGGCTATCGTG.1
## CD4 Memory T CD16 Mono CD14 Mono CD14 Mono
## ACCTGGCTTCTTCA.1 ACCTTTGAAATGCC.1 ACCTTTGAAGATCC.1 ACCTTTGAAGCACT.1
## CD14 Mono CD14 Mono NK CD4 Naive T
## ACCTTTGAAGTCTG.1 ACCTTTGATCCCGT.1 ACGAACACGAGCAG.1 ACGAACACGTCTAG.1
## B CD14 Mono DC CD14 Mono
## ACGAACTGACCTCC.1 ACGAACTGCTCCCA.1 ACGAACTGGCGGAA.1 ACGAACTGGTACCA.1
## CD14 Mono Mk NK CD8 T
## ACGAACTGTTTGCT.1 ACGAAGCTAGAGGC.1 ACGAAGCTATACCG.1 ACGAAGCTGACGAG.1
## CD14 Mono CD4 Memory T T activated CD4 Memory T
## ACGAAGCTTCGTGA.1 ACGAAGCTTGACCA.1 ACGAAGCTTTCGTT.1 ACGACAACACACGT.1
## CD4 Naive T CD14 Mono CD14 Mono Mk
## ACGACAACGGAAGC.1 ACGACAACGTTACG.1 ACGACAACTTGTGG.1 ACGACCCTCAACTG.1
## CD4 Naive T CD16 Mono CD14 Mono CD14 Mono
## ACGACCCTGAACTC.1 ACGACCCTGGTGGA.1 ACGACCCTGTATGC.1 ACGACCCTTATGCG.1
## Mk CD14 Mono DC DC
## ACGAGGGAACCTTT.1 ACGAGGGACCTTAT.1 ACGAGGGAGTCACA.1 ACGAGTACCTCCCA.1
## CD14 Mono T activated CD14 Mono CD4 Memory T
## ACGAGTACGTCCTC.1 ACGAGTACTATGGC.1 ACGATCGAACGCAT.1 ACGATCGAAGATGA.1
## CD16 Mono Mk CD14 Mono CD16 Mono
## ACGATCGAATGGTC.1 ACGATCGACCGAAT.1 ACGATCGACGAGAG.1 ACGATCGATGAGGG.1
## B Activated CD16 Mono CD14 Mono CD14 Mono
## ACGATCGATTGCGA.1 ACGATGACAATGCC.1 ACGATGACCACACA.1 ACGATGACGAACTC.1
## T activated CD14 Mono CD4 Naive T CD4 Naive T
## ACGATGACGGATCT.1 ACGATTCTCCCACT.1 ACGATTCTGACACT.1 ACGATTCTGCGATT.1
## CD14 Mono CD16 Mono B Activated B
## ACGATTCTGTCACA.1 ACGATTCTTGGAAA.1 ACGCAATGAAGGGC.1 ACGCAATGAGGGTG.1
## CD14 Mono CD14 Mono B Activated CD14 Mono
## ACGCAATGCACAAC.1 ACGCAATGCCGATA.1 ACGCAATGGTCTAG.1 ACGCAATGGTTCTT.1
## CD16 Mono B CD14 Mono CD16 Mono
## ACGCAATGTATGGC.1 ACGCACCTCCATAG.1 ACGCACCTGCTATG.1 ACGCACCTTTCCGC.1
## T activated CD14 Mono CD14 Mono T activated
## ACGCCACTACAGTC.1 ACGCCACTGACAGG.1 ACGCCACTTCTTTG.1 ACGCCACTTTCGGA.1
## CD4 Memory T CD4 Naive T B Activated CD14 Mono
## ACGCCGGAACTCAG.1 ACGCCGGACATGGT.1 ACGCCGGACGCAAT.1 ACGCCGGATTGCGA.1
## CD16 Mono CD14 Mono CD16 Mono CD14 Mono
## ACGCCTTGACCTGA.1 ACGCCTTGCGCTAA.1 ACGCCTTGTGTCGA.1 ACGCCTTGTTCTGT.1
## CD4 Memory T CD4 Naive T CD4 Memory T CD4 Naive T
## ACGCGGTGGACGTT.1 ACGCGGTGGGAAAT.1 ACGCGGTGTCTCCG.1 ACGCGGTGTGGCAT.1
## CD16 Mono CD14 Mono NK CD4 Naive T
## ACGCTCACAGGTCT.1 ACGCTCACCTAGCA.1 ACGCTCACCTCCAC.1 ACGCTCACGTATGC.1
## CD14 Mono B CD14 Mono CD4 Naive T
## ACGCTCACTAGAGA.1 ACGCTCACTCTTTG.1 ACGCTGCTACTGGT.1 ACGCTGCTAGTTCG.1
## DC CD14 Mono DC CD16 Mono
## ACGCTGCTATCGTG.1 ACGCTGCTCGTACA.1 ACGCTGCTGCGTAT.1 ACGCTGCTGCTGTA.1
## CD16 Mono CD14 Mono DC CD14 Mono
## ACGCTGCTGGAAAT.1 ACGGAACTCGCAAT.1 ACGGAACTGTGAGG.1 ACGGAACTGTTCAG.1
## CD14 Mono CD4 Naive T CD4 Memory T Eryth
## ACGGAACTTCCCAC.1 ACGGAGGACGTAAC.1 ACGGAGGATCTTTG.1 ACGGATTGCTCCAC.1
## CD14 Mono CD16 Mono CD14 Mono CD16 Mono
## ACGGATTGGGGCAA.1 ACGGATTGGTTGTG.1 ACGGCGTGCAGCTA.1 ACGGCGTGCTTTAC.1
## CD4 Naive T NK CD16 Mono T activated
## ACGGCGTGGACGTT.1 ACGGCGTGGCGGAA.1 ACGGCGTGGTCCTC.1 ACGGCGTGGTTCAG.1
## CD16 Mono B CD4 Memory T CD14 Mono
## ACGGCGTGTACTTC.1 ACGGCGTGTGCTCC.1 ACGGCTCTAGACTC.1 ACGGCTCTATCGGT.1
## CD4 Naive T NK CD14 Mono CD14 Mono
## ACGGCTCTCATACG.1 ACGGCTCTCTGTTT.1 ACGGCTCTGTATGC.1 ACGGCTCTTTCTGT.1
## CD14 Mono CD14 Mono CD14 Mono NK
## ACGGGAGAAAGGCG.1 ACGGGAGAAGCCAT.1 ACGGGAGAATCTCT.1 ACGGGAGACCAACA.1
## CD4 Naive T T activated NK CD8 T
## ACGGGAGACCAGTA.1 ACGGGAGACTCAAG.1 ACGGGAGAGGAAGC.1 ACGGGAGAGGACAG.1
## CD14 Mono B Activated B CD14 Mono
## ACGGGAGATACTCT.1 ACGGGAGATGTAGC.1 ACGGTATGACCAGT.1 ACGGTATGACCATG.1
## NK CD4 Naive T Mk CD14 Mono
## ACGGTATGCCGCTT.1 ACGGTATGCTCAGA.1 ACGGTATGTTTCTG.1 ACGGTCCTACCCAA.1
## CD14 Mono CD4 Naive T B Activated CD14 Mono
## ACGGTCCTGAGATA.1 ACGTAGACCGTTAG.1 ACGTCAGAAGGGTG.1 ACGTCAGACATTTC.1
## CD14 Mono NK CD16 Mono CD14 Mono
## ACGTCAGACTACTT.1 ACGTCAGAGCTACA.1 ACGTCCTGCCTTCG.1 ACGTCCTGCTGAAC.1
## CD4 Naive T CD4 Naive T CD14 Mono CD14 Mono
## ACGTCCTGGGGTGA.1 ACGTCCTGGGTGAG.1 ACGTCCTGTCGCCT.1 ACGTCCTGTGCCTC.1
## CD4 Naive T NK CD4 Memory T B
## ACGTCCTGTTCTGT.1 ACGTCGCTAGATGA.1 ACGTCGCTATGCTG.1 ACGTCGCTCAGGAG.1
## CD16 Mono CD4 Naive T CD4 Memory T CD4 Memory T
## ACGTCGCTGCATCA.1 ACGTCGCTGTTGAC.1 ACGTGATGAACCGT.1 ACGTGATGAGATGA.1
## CD14 Mono CD14 Mono DC CD14 Mono
## ACGTGATGCCTGAA.1 ACGTGATGCTGAGT.1 ACGTGATGGCATCA.1 ACGTGATGGCTACA.1
## CD4 Naive T CD16 Mono B Activated CD14 Mono
## ACGTGATGGTCGTA.1 ACGTGCCTCCATAG.1 ACGTGCCTGACGGA.1 ACGTGCCTTGTCCC.1
## T activated T activated CD14 Mono CD8 T
## ACGTTACTCACTGA.1 ACGTTACTCTGTTT.1 ACGTTACTGCATCA.1 ACGTTACTGCGATT.1
## CD8 T CD14 Mono NK CD8 T
## ACGTTACTGCTTAG.1 ACGTTACTGGAGTG.1 ACGTTGGAACCTCC.1 ACGTTGGACGAACT.1
## CD14 Mono CD4 Naive T CD14 Mono CD4 Memory T
## ACGTTGGACTCAGA.1 ACGTTTACACTAGC.1 ACGTTTACAGCTCA.1 ACTAAAACACCTAG.1
## CD4 Naive T CD4 Naive T T activated NK
## ACTAAAACCGTAGT.1 ACTAAAACCTCTTA.1 ACTAAAACGGAACG.1 ACTACGGAACCTGA.1
## CD4 Naive T B Eryth CD14 Mono
## ACTACGGAATTCTC.1 ACTACGGACCCTAC.1 ACTACGGACTCATT.1 ACTACGGACTTGGA.1
## pDC CD4 Memory T CD14 Mono CD4 Memory T
## ACTACGGAGAATGA.1 ACTACGGAGTTGTG.1 ACTACTACACTTTC.1 ACTAGGTGAGTACC.1
## CD14 Mono CD14 Mono CD14 Mono CD4 Naive T
## ACTAGGTGCAGAAA.1 ACTAGGTGCCTAAG.1 ACTATCACGGAAGC.1 ACTATCACGGTATC.1
## CD16 Mono CD4 Memory T Mk CD4 Memory T
## ACTATCACTTCACT.1 ACTCAGGAAGTCTG.1 ACTCAGGACATGCA.1 ACTCAGGACCAACA.1
## NK CD4 Naive T CD4 Memory T CD4 Naive T
## ACTCAGGACTGTAG.1 ACTCAGGACTGTGA.1 ACTCAGGAGGCGAA.1 ACTCAGGATATGCG.1
## CD4 Naive T CD4 Memory T CD14 Mono CD8 T
## ACTCAGGATATGGC.1 ACTCCTCTTAGAAG.1 ACTCCTCTTGTTCT.1 ACTCGAGAAGTAGA.1
## CD16 Mono CD4 Memory T Mk NK
## ACTCGAGAATCGAC.1 ACTCGAGACTCATT.1 ACTCGAGAGAGAGC.1 ACTCGAGATGCTGA.1
## CD8 T B Activated CD4 Memory T CD4 Naive T
## ACTCGCACATCAGC.1 ACTCGCACATGTCG.1 ACTCGCACGACGTT.1 ACTCGCACTCTTTG.1
## CD4 Naive T CD4 Naive T T activated T activated
## ACTCTATGACCCAA.1 ACTCTATGACTCTT.1 ACTCTATGAGATCC.1 ACTCTATGAGTACC.1
## B T activated CD4 Memory T CD14 Mono
## ACTCTATGCTAGCA.1 ACTCTATGCTTATC.1 ACTCTATGGTACGT.1 ACTCTATGTGCACA.1
## B Activated B CD14 Mono CD14 Mono
## ACTCTCCTCGAGTT.1 ACTCTCCTCTTACT.1 ACTCTCCTGCGAGA.1 ACTGAGACCGGGAA.1
## B CD8 T CD14 Mono CD16 Mono
## ACTGAGACGGACTT.1 ACTGAGACTTCTTG.1 ACTGCCACCCTGAA.1 ACTGCCACCGGGAA.1
## CD4 Naive T CD4 Naive T B CD16 Mono
## ACTGCCACTGTGCA.1 ACTGCCTGAGCTCA.1 ACTGCCTGCTCAAG.1 ACTGCCTGGAATAG.1
## CD14 Mono CD4 Memory T CD14 Mono CD4 Memory T
## ACTGCCTGGGTTCA.1 ACTGCCTGTGAGCT.1 ACTGCCTGTTCTTG.1 ACTGGCCTATGTCG.1
## CD8 T CD8 T CD14 Mono CD14 Mono
## ACTGGCCTCTAAGC.1 ACTGGCCTGCAGAG.1 ACTGGCCTGCCAAT.1 ACTGGCCTGCTGTA.1
## CD14 Mono DC CD14 Mono CD14 Mono
## ACTGGCCTTAAGGA.1 ACTGGCCTTGGTTG.1 ACTGTGGAAACCAC.1 ACTGTGGAGAATCC.1
## CD14 Mono CD16 Mono CD14 Mono CD4 Memory T
## ACTGTGGAGGACGA.1 ACTGTGGAGTTCAG.1 ACTGTTACCAACCA.1 ACTGTTACGACAGG.1
## CD4 Naive T B CD4 Naive T CD14 Mono
## ACTTAAGAACCATG.1 ACTTAAGAAGCTAC.1 ACTTAAGACTCTCG.1 ACTTAAGAGGTGAG.1
## CD14 Mono CD14 Mono CD4 Naive T CD14 Mono
## ACTTAAGATATGGC.1 ACTTAGCTATCTTC.1 ACTTAGCTCGATAC.1 ACTTAGCTCGGGAA.1
## B CD14 Mono CD4 Naive T CD4 Naive T
## ACTTAGCTCTCCCA.1 ACTTAGCTTTCGCC.1 ACTTCAACACGCAT.1 ACTTCAACAGGAGC.1
## CD8 T DC CD14 Mono CD16 Mono
## ACTTCAACCGACTA.1 ACTTCAACGTGCTA.1 ACTTCAACTTTCGT.1 ACTTCCCTGCTATG.1
## CD4 Naive T DC CD4 Naive T NK
## ACTTCTGACACTCC.1 ACTTCTGATCAGGT.1 ACTTCTGATGGTCA.1 ACTTCTGATGTCAG.1
## Mk CD14 Mono CD4 Memory T CD14 Mono
## ACTTGACTCCAACA.1 ACTTGACTGGACTT.1 ACTTGACTTCACCC.1 ACTTGGGACTACCC.1
## B Activated CD8 T CD14 Mono CD16 Mono
## ACTTGGGAGCCAAT.1 ACTTGGGAGCTGAT.1 ACTTGGGATCAGTG.1 ACTTGTACACGTAC.1
## CD14 Mono CD4 Naive T CD14 Mono CD4 Naive T
## ACTTGTACAGTCGT.1 ACTTGTACCCATGA.1 ACTTTGTGGTCAAC.1 ACTTTGTGGTCCTC.1
## CD4 Memory T CD4 Memory T B Activated CD4 Naive T
## ACTTTGTGGTCGTA.1 ACTTTGTGTCCCAC.1 ACTTTGTGTGTTTC.1 AGAAACGAACAGCT.1
## CD14 Mono CD4 Naive T CD16 Mono CD14 Mono
## AGAAACGAACTCTT.1 AGAAACGACTGATG.1 AGAAACGAGCGATT.1 AGAAAGTGCATCAG.1
## CD4 Memory T CD8 T CD14 Mono CD16 Mono
## AGAAAGTGCCGATA.1 AGAAAGTGCTGCAA.1 AGAAAGTGGACAAA.1 AGAAAGTGTGCATG.1
## CD14 Mono CD4 Memory T NK CD4 Memory T
## AGAACAGAAACGTC.1 AGAACAGACCTCCA.1 AGAACAGAGAGACG.1 AGAACAGAGCTGTA.1
## CD14 Mono CD4 Memory T NK CD14 Mono
## AGAACAGATATGGC.1 AGAACGCTAGGAGC.1 AGAACGCTCACTTT.1 AGAACGCTCAGATC.1
## B Activated CD4 Naive T CD8 T CD14 Mono
## AGAACGCTGAATAG.1 AGAACGCTGAGATA.1 AGAACGCTTCCCGT.1 AGAAGATGAAGAGT.1
## CD4 Naive T T activated CD16 Mono CD14 Mono
## AGAAGATGACACAC.1 AGAAGATGCATTGG.1 AGAAGATGCCCTAC.1 AGAAGATGCCTCAC.1
## CD14 Mono CD16 Mono CD14 Mono CD4 Naive T
## AGAAGATGCTGCAA.1 AGAAGATGGCAGTT.1 AGAAGATGTGATGC.1 AGAAGATGTGCCTC.1
## CD14 Mono CD4 Memory T CD16 Mono DC
## AGAATACTCAACTG.1 AGAATACTCATCAG.1 AGAATACTGGTACT.1 AGAATACTTCAGAC.1
## CD4 Memory T T activated B CD8 T
## AGAATACTTTCGTT.1 AGAATGGAAAACAG.1 AGAATGGAACTCAG.1 AGAATGGAAGTCAC.1
## CD14 Mono CD14 Mono CD4 Memory T CD8 T
## AGAATGGAATCTCT.1 AGAATTTGATACCG.1 AGAATTTGATTGGC.1 AGAATTTGCAACTG.1
## CD14 Mono CD14 Mono CD4 Memory T CD14 Mono
## AGAATTTGCGACAT.1 AGAATTTGCGCATA.1 AGAATTTGCTCAGA.1 AGAATTTGCTTGAG.1
## CD14 Mono CD14 Mono CD4 Naive T CD16 Mono
## AGAATTTGGAGAGC.1 AGACACACACGCAT.1 AGACACACAGCCTA.1 AGACACACCGTGAT.1
## CD4 Memory T NK CD4 Naive T CD14 Mono
## AGACACACCGTTGA.1 AGACACACGAATAG.1 AGACACACGTCAAC.1 AGACACACTGATGC.1
## CD16 Mono CD14 Mono CD14 Mono Mk
## AGACACACTGTCGA.1 AGACACTGAGCACT.1 AGACACTGCACACA.1 AGACACTGCTGGTA.1
## CD4 Naive T CD14 Mono CD4 Naive T DC
## AGACACTGTCCGAA.1 AGACCTGACATGAC.1 AGACCTGACTACTT.1 AGACCTGATACTTC.1
## B Activated CD4 Naive T CD14 Mono CD14 Mono
## AGACGTACACCGAT.1 AGACGTACATCTTC.1 AGACGTACCAATCG.1 AGACTCGAAGTTCG.1
## CD14 Mono NK CD4 Naive T NK
## AGACTCGAGCAGTT.1 AGACTCGATTTACC.1 AGACTGACGATGAA.1 AGACTGACGGCATT.1
## CD4 Memory T CD14 Mono CD14 Mono CD14 Mono
## AGACTGACGTGCTA.1 AGACTTCTACGACT.1 AGACTTCTATCAGC.1 AGACTTCTCAGTTG.1
## CD4 Memory T CD8 T CD4 Naive T CD16 Mono
## AGACTTCTCTGGAT.1 AGACTTCTGGAACG.1 AGACTTCTGGATCT.1 AGACTTCTGTGAGG.1
## CD14 Mono B DC CD4 Naive T
## AGACTTCTTTGGCA.1 AGACTTCTTTGGTG.1 AGAGAAACACCAGT.1 AGAGAAACCCTTTA.1
## CD14 Mono NK B Activated CD14 Mono
## AGAGAAACCTGGTA.1 AGAGAAACTAGAGA.1 AGAGAATGAACTGC.1 AGAGAATGGCATAC.1
## NK NK CD4 Memory T CD8 T
## AGAGAATGTGGAAA.1 AGAGAATGTTCTCA.1 AGAGAATGTTTGGG.1 AGAGATGACTACTT.1
## T activated CD4 Memory T CD16 Mono CD14 Mono
## AGAGATGACTTGAG.1 AGAGATGAGCGTAT.1 AGAGATGAGCTTAG.1 AGAGATGAGTATGC.1
## T activated CD14 Mono CD14 Mono NK
## AGAGATGAGTTTGG.1 AGAGATGATCCCAC.1 AGAGATGATGGATC.1 AGAGCGGACGTACA.1
## B Activated CD8 T CD14 Mono CD14 Mono
## AGAGCGGAGTAGCT.1 AGAGCGGAGTGCAT.1 AGAGCGGATGTGCA.1 AGAGCTACATCACG.1
## CD4 Memory T CD14 Mono CD8 T CD14 Mono
## AGAGCTACCCCTAC.1 AGAGCTACCCTTCG.1 AGAGCTACGCTCCT.1 AGAGCTACTAGAGA.1
## NK CD14 Mono CD8 T B
## AGAGGTCTAAACGA.1 AGAGGTCTAGATCC.1 AGAGGTCTTCCAGA.1 AGAGTCACAGAGGC.1
## CD14 Mono CD4 Memory T B Activated B Activated
## AGAGTCACCCGATA.1 AGAGTCACGTAGCT.1 AGAGTCTGACACGT.1 AGAGTCTGCCTCCA.1
## CD14 Mono CD14 Mono CD14 Mono CD4 Memory T
## AGAGTCTGGTGTAC.1 AGAGTCTGTGCTGA.1 AGAGTGCTCTCCAC.1 AGAGTGCTGACAGG.1
## CD4 Naive T CD14 Mono CD14 Mono CD4 Memory T
## AGAGTGCTGCTTCC.1 AGAGTGCTTAGCGT.1 AGATATACACGACT.1 AGATATACAGCGTT.1
## CD4 Naive T CD16 Mono CD4 Naive T CD4 Memory T
## AGATATACCCGATA.1 AGATATACGTTACG.1 AGATATACTCACCC.1 AGATATACTCTGGA.1
## CD8 T CD8 T CD4 Memory T CD4 Memory T
## AGATATACTTAGGC.1 AGATATTGACGTGT.1 AGATATTGCACTTT.1 AGATATTGCTCCAC.1
## CD4 Memory T CD4 Naive T CD16 Mono NK
## AGATATTGGGACTT.1 AGATATTGTAAAGG.1 AGATATTGTAGTCG.1 AGATATTGTGTTTC.1
## CD14 Mono CD4 Memory T CD14 Mono CD14 Mono
## AGATCGTGACCCTC.1 AGATCGTGACCTTT.1 AGATCGTGGGGTGA.1 AGATCGTGGTGAGG.1
## CD8 T CD14 Mono B NK
## AGATCTCTAGTCGT.1 AGATCTCTATTCTC.1 AGATCTCTCCTACC.1 AGATCTCTCGTGTA.1
## CD8 T CD4 Memory T CD4 Naive T CD14 Mono
## AGATCTCTGGAAAT.1 AGATCTCTTAGAGA.1 AGATCTCTTGTCGA.1 AGATCTCTTTCCGC.1
## CD16 Mono CD14 Mono CD14 Mono CD4 Memory T
## AGATTAACGCTTAG.1 AGATTAACGGTGTT.1 AGATTAACGTATCG.1 AGATTAACTGAAGA.1
## CD4 Naive T B Activated CD14 Mono B
## AGATTCCTACGCAT.1 AGATTCCTAGCGTT.1 AGATTCCTCTACTT.1 AGATTCCTCTGCAA.1
## Eryth CD14 Mono CD14 Mono CD4 Naive T
## AGATTCCTGACTAC.1 AGATTCCTTAGTCG.1 AGATTCCTTCCAGA.1 AGCAAAGAAAAGCA.1
## CD4 Naive T CD16 Mono CD14 Mono CD16 Mono
## AGCAAAGAATGTGC.1 AGCAAAGATGGATC.1 AGCAACACAGCATC.1 AGCAACACAGCCTA.1
## CD14 Mono CD4 Naive T CD14 Mono B
## AGCAACACGACAAA.1 AGCAACACGCTCCT.1 AGCAACACTGCTAG.1 AGCAAGCTAACGGG.1
## CD4 Naive T CD14 Mono Eryth NK
## AGCAAGCTCAAGCT.1 AGCAAGCTCTGGAT.1 AGCAAGCTTGCTTT.1 AGCACAACACCTCC.1
## CD4 Naive T CD14 Mono CD14 Mono CD4 Memory T
## AGCACAACCTTGTT.1 AGCACAACGACGAG.1 AGCACAACGATAGA.1 AGCACAACGGATTC.1
## CD14 Mono CD14 Mono CD16 Mono CD8 T
## AGCACAACTCGCCT.1 AGCACAACTGTAGC.1 AGCACAACTTCGTT.1 AGCACTGAAACGAA.1
## CD4 Memory T CD14 Mono CD14 Mono CD4 Memory T
## AGCACTGAAGCTCA.1 AGCACTGAGACGTT.1 AGCACTGATTCTTG.1 AGCATCGAGAGAGC.1
## CD14 Mono CD4 Naive T B Activated CD4 Naive T
## AGCATCGAGAGATA.1 AGCATCGATAGCCA.1 AGCATGACATCTTC.1 AGCATGACCTCGAA.1
## CD8 T CD14 Mono CD4 Memory T CD14 Mono
## AGCATGACGCAGTT.1 AGCATGACTAACGC.1 AGCATTCTGACTAC.1 AGCATTCTGTCTTT.1
## CD14 Mono CD14 Mono CD14 Mono CD4 Naive T
## AGCATTCTTGATGC.1 AGCCAATGAAACAG.1 AGCCAATGACGTAC.1 AGCCAATGCCCTAC.1
## CD14 Mono CD14 Mono CD16 Mono CD14 Mono
## AGCCACCTCAAAGA.1 AGCCACCTCGGGAA.1 AGCCACCTTAGTCG.1 AGCCACCTTGGAAA.1
## CD16 Mono CD4 Naive T CD4 Naive T CD16 Mono
## AGCCACCTTTGGCA.1 AGCCGGACAGCACT.1 AGCCGGACGAGCTT.1 AGCCGGACGTAAGA.1
## CD4 Naive T CD4 Memory T CD8 T CD4 Naive T
## AGCCGGACGTCCTC.1 AGCCGGACTCCGTC.1 AGCCGGACTTCCGC.1 AGCCGGTGCTGAGT.1
## CD4 Naive T B CD14 Mono CD8 T
## AGCCGGTGGAAGGC.1 AGCCGGTGGGGATG.1 AGCCGGTGTTCCAT.1 AGCCGTCTGTCGAT.1
## CD8 T CD14 Mono CD14 Mono Mk
## AGCCTCACACGGGA.1 AGCCTCACTAACCG.1 AGCCTCACTAACGC.1 AGCCTCACTCGCCT.1
## CD4 Memory T CD14 Mono CD4 Naive T CD8 T
## AGCCTCTGAAAAGC.1 AGCCTCTGCGTAAC.1 AGCCTCTGGAGGGT.1 AGCGAACTGCGTAT.1
## CD4 Memory T CD16 Mono CD4 Naive T NK
## AGCGAACTGGACAG.1 AGCGAACTGGTACT.1 AGCGAACTGTTGCA.1 AGCGATACAAGCCT.1
## T activated B CD4 Memory T CD14 Mono
## AGCGATACGAGATA.1 AGCGATACGGTACT.1 AGCGATACTCAGAC.1 AGCGATTGTGTGCA.1
## NK CD16 Mono CD14 Mono CD4 Memory T
## AGCGCCGAACTCTT.1 AGCGCCGACCTCAC.1 AGCGCCGACGTTGA.1 AGCGCCGAGATACC.1
## CD4 Naive T B CD16 Mono T activated
## AGCGCCGAGTTGCA.1 AGCGCTCTACCACA.1 AGCGCTCTCCTTTA.1 AGCGCTCTCGCATA.1
## CD14 Mono DC CD14 Mono CD4 Memory T
## AGCGCTCTGTATGC.1 AGCGGCACAACTGC.1 AGCGGCACACGCAT.1 AGCGGCACCTTAGG.1
## CD4 Naive T CD16 Mono B B Activated
## AGCGGCACGGTGAG.1 AGCGGCACTGCGTA.1 AGCGGCACTTGGCA.1 AGCGGCTGACACGT.1
## DC CD4 Naive T B CD14 Mono
## AGCGGCTGCACACA.1 AGCGGCTGCTGACA.1 AGCGGCTGTATCTC.1 AGCGGCTGTCTAGG.1
## CD14 Mono CD14 Mono CD4 Memory T B Activated
## AGCGGCTGTGCCCT.1 AGCGGGCTCAGATC.1 AGCGGGCTCGAGTT.1 AGCGGGCTCGCCTT.1
## CD14 Mono B Activated B CD14 Mono
## AGCGGGCTGGGAGT.1 AGCGTAACCGATAC.1 AGCGTAACTGCAGT.1 AGCGTAACTGTTTC.1
## CD14 Mono CD4 Memory T CD4 Memory T CD4 Memory T
## AGCTCGCTAAGGTA.1 AGCTCGCTAGAACA.1 AGCTCGCTATCGTG.1 AGCTCGCTCCTTCG.1
## CD14 Mono Eryth CD4 Naive T CD14 Mono
## AGCTCGCTCTCTCG.1 AGCTGAACCCGCTT.1 AGCTGAACTAAAGG.1 AGCTGCCTGCTAAC.1
## CD4 Memory T CD14 Mono CD14 Mono T activated
## AGCTGCCTTCGCTC.1 AGCTGTGAACTAGC.1 AGCTGTGACCTTCG.1 AGCTGTGAGTATCG.1
## B Activated CD14 Mono CD16 Mono CD4 Naive T
## AGCTGTGATAGTCG.1 AGCTGTGATGTCTT.1 AGCTGTGATTCGGA.1 AGCTTACTCGTCTC.1
## CD14 Mono Eryth CD14 Mono B
## AGCTTACTGAGGCA.1 AGCTTACTGTCGAT.1 AGCTTACTTCTAGG.1 AGCTTACTTTCACT.1
## NK CD8 T CD4 Memory T CD14 Mono
## AGCTTTACAGAAGT.1 AGCTTTACAGAATG.1 AGCTTTACGACGTT.1 AGCTTTACGTAGCT.1
## CD8 T CD14 Mono CD16 Mono CD14 Mono
## AGGAAATGAGACTC.1 AGGAAATGAGTGCT.1 AGGAAATGGCTACA.1 AGGAAATGGTCTTT.1
## CD4 Memory T CD4 Naive T DC B Activated
## AGGAACCTCACCAA.1 AGGAACCTCCTTAT.1 AGGAACCTTACTGG.1 AGGAATGAACTGGT.1
## DC NK CD8 T CD16 Mono
## AGGAATGACGTCTC.1 AGGAATGACTGTCC.1 AGGAATGATACTTC.1 AGGACACTGCCCTT.1
## CD16 Mono CD4 Memory T CD14 Mono CD16 Mono
## AGGACACTGGACAG.1 AGGACACTTAAAGG.1 AGGACTTGATCACG.1 AGGACTTGCAGAGG.1
## CD4 Memory T CD4 Memory T DC B
## AGGACTTGCGTTAG.1 AGGACTTGCTCTTA.1 AGGAGTCTAAGAGT.1 AGGAGTCTCGATAC.1
## CD4 Memory T CD4 Naive T CD14 Mono CD14 Mono
## AGGAGTCTTCCTCG.1 AGGATAGAATCGAC.1 AGGATAGACACAAC.1 AGGATAGACATGGT.1
## CD4 Memory T T activated T activated CD14 Mono
## AGGATAGACGAACT.1 AGGATAGACGGAGA.1 AGGATAGAGACTAC.1 AGGATAGAGGTAAA.1
## CD16 Mono CD4 Memory T CD4 Memory T CD4 Naive T
## AGGATAGATCCCGT.1 AGGATAGATGCTAG.1 AGGATGCTAGAGGC.1 AGGATGCTCTGCAA.1
## CD14 Mono DC CD16 Mono T activated
## AGGATGCTGGACGA.1 AGGATGCTGTACAC.1 AGGATGCTTTGCAG.1 AGGATGCTTTGTGG.1
## CD8 T CD4 Naive T T activated CD4 Memory T
## AGGCAGGAGTACGT.1 AGGCAGGATATCTC.1 AGGCAGGATGTCAG.1 AGGCCTCTCGTTGA.1
## T activated CD4 Memory T NK CD4 Naive T
## AGGCCTCTCTGGTA.1 AGGCCTCTGGGTGA.1 AGGCCTCTGTTGGT.1 AGGCCTCTTCACGA.1
## CD4 Memory T CD4 Memory T CD14 Mono CD14 Mono
## AGGCCTCTTCGACA.1 AGGCTAACAGATGA.1 AGGCTAACAGGTCT.1 AGGCTAACAGTGTC.1
## B NK CD14 Mono B
## AGGCTAACTGTGGT.1 AGGGACGAAACGGG.1 AGGGACGAAGTACC.1 AGGGACGACCAAGT.1
## CD4 Memory T CD4 Naive T CD14 Mono CD4 Memory T
## AGGGACGACTCGCT.1 AGGGACGACTTCGC.1 AGGGACGATTCTGT.1 AGGGAGTGATGGTC.1
## DC CD14 Mono CD4 Memory T NK
## AGGGAGTGTGACCA.1 AGGGAGTGTGAGCT.1 AGGGCCACAAGGTA.1 AGGGCCACATCGAC.1
## CD14 Mono CD8 T Mk CD4 Memory T
## AGGGCCACGTGTAC.1 AGGGCCACTACAGC.1 AGGGCCACTATCTC.1 AGGGCCACTCGCAA.1
## CD14 Mono CD14 Mono CD4 Naive T CD14 Mono
## AGGGCCACTGACCA.1 AGGGCCTGAACGAA.1 AGGGCCTGTTACCT.1 AGGGCGCTACGGGA.1
## DC CD16 Mono B CD14 Mono
## AGGGCGCTATCGGT.1 AGGGCGCTCGTGAT.1 AGGGCGCTCTATGG.1 AGGGCGCTTGGTGT.1
## CD14 Mono CD14 Mono CD14 Mono CD4 Naive T
## AGGGCGCTTTACTC.1 AGGGTGGAAGACTC.1 AGGGTGGAAGGGTG.1 AGGGTGGAAGTCAC.1
## DC DC CD16 Mono CD16 Mono
## AGGGTGGACACCAA.1 AGGGTGGACAGCTA.1 AGGGTGGACCCACT.1 AGGGTGGAGGTGGA.1
## CD4 Naive T CD4 Memory T NK CD4 Naive T
## AGGGTTTGACAGTC.1 AGGGTTTGCGCTAA.1 AGGGTTTGTCCGAA.1 AGGTACACGAAAGT.1
## CD8 T B T activated CD4 Memory T
## AGGTACTGAGTAGA.1 AGGTCATGGTTTCT.1 AGGTCATGTGGTGT.1 AGGTCATGTGTCTT.1
## CD14 Mono CD14 Mono NK CD14 Mono
## AGGTCTGACGCTAA.1 AGGTCTGAGGTGAG.1 AGGTCTGAGTTGTG.1 AGGTCTGATCACGA.1
## CD4 Naive T CD4 Memory T CD14 Mono CD14 Mono
## AGGTCTGATCGCTC.1 AGGTCTGATGGAGG.1 AGGTCTGATTATCC.1 AGGTGGGAATGCTG.1
## CD4 Naive T CD4 Naive T CD4 Memory T CD4 Naive T
## AGGTGGGACCAATG.1 AGGTGTTGCCATGA.1 AGGTGTTGCTCTCG.1 AGGTGTTGGAGAGC.1
## T activated CD4 Memory T CD14 Mono CD4 Memory T
## AGGTGTTGGAGGTG.1 AGGTGTTGGTCACA.1 AGGTGTTGTGGTGT.1 AGGTGTTGTGTTCT.1
## CD14 Mono CD4 Memory T CD14 Mono B Activated
## AGGTGTTGTTCTGT.1 AGGTTCGATAGAAG.1 AGGTTCGATTCCAT.1 AGGTTGTGACCCAA.1
## CD14 Mono NK CD4 Memory T CD14 Mono
## AGGTTGTGAGCATC.1 AGGTTGTGCCGTAA.1 AGGTTGTGCGCCTT.1 AGGTTGTGGGCAAG.1
## CD14 Mono CD14 Mono NK CD14 Mono
## AGGTTGTGGTAAAG.1 AGGTTGTGGTCGAT.1 AGTAAGGAACCCAA.1 AGTAAGGATTGACG.1
## B Activated CD4 Memory T CD14 Mono CD4 Memory T
## AGTAATACACCACA.1 AGTAATACACTAGC.1 AGTAATACTGAAGA.1 AGTAATACTTGCGA.1
## CD14 Mono CD4 Naive T CD14 Mono CD4 Naive T
## AGTAATTGCTTGGA.1 AGTAATTGGAGAGC.1 AGTAATTGGGTCAT.1 AGTAATTGTCGTTT.1
## CD4 Naive T CD14 Mono CD4 Naive T T activated
## AGTAATTGTGCCCT.1 AGTAATTGTTCTTG.1 AGTACGTGCCATAG.1 AGTACGTGTGAGCT.1
## DC CD4 Naive T CD14 Mono CD14 Mono
## AGTACGTGTGTAGC.1 AGTACGTGTTCCAT.1 AGTACTCTCACTAG.1 AGTACTCTCGGGAA.1
## NK CD14 Mono CD14 Mono CD4 Naive T
## AGTACTCTGTAGGG.1 AGTAGAGAAAACGA.1 AGTAGAGAACAGCT.1 AGTAGAGAAGAAGT.1
## B CD4 Naive T CD14 Mono CD4 Memory T
## AGTAGAGACAGGAG.1 AGTAGAGAGCAAGG.1 AGTAGAGATGAAGA.1 AGTAGAGATGCTGA.1
## CD4 Naive T B CD14 Mono NK
## AGTAGGCTAAACGA.1 AGTAGGCTACACTG.1 AGTAGGCTACCTGA.1 AGTAGGCTAGGCGA.1
## CD4 Memory T CD16 Mono T activated CD14 Mono
## AGTAGGCTATTGGC.1 AGTAGGCTTGGTGT.1 AGTATAACCTCTTA.1 AGTATAACTAGAAG.1
## CD14 Mono CD14 Mono CD4 Memory T CD4 Naive T
## AGTATAACTGCAGT.1 AGTATCCTACCATG.1 AGTCACGAACCTTT.1 AGTCACGAACGGAG.1
## CD8 T CD4 Memory T CD4 Memory T CD4 Memory T
## AGTCACGAGCTTCC.1 AGTCAGACACCTAG.1 AGTCAGACATTGGC.1 AGTCAGACCATGCA.1
## NK pDC CD4 Memory T CD14 Mono
## AGTCAGACGCAGTT.1 AGTCAGACTAGCGT.1 AGTCAGACTGCATG.1 AGTCAGACTTACCT.1
## B Activated pDC CD8 T CD16 Mono
## AGTCGAACGGTTAC.1 AGTCGCCTGAACTC.1 AGTCGCCTTCGACA.1 AGTCGCCTTGGCAT.1
## CD4 Naive T NK CD8 T CD4 Naive T
## AGTCGCCTTTGCTT.1 AGTCTACTAAAACG.1 AGTCTACTCGTGAT.1 AGTCTTACCTCAGA.1
## CD16 Mono CD14 Mono CD4 Memory T CD4 Memory T
## AGTCTTACGCTGTA.1 AGTCTTACTAGAAG.1 AGTCTTACTTCGCC.1 AGTGAAGAACTGTG.1
## CD14 Mono CD16 Mono CD4 Memory T T activated
## AGTGAAGACGTGAT.1 AGTGAAGAGTTCAG.1 AGTGACACAAGGTA.1 AGTGACACAGCAAA.1
## CD14 Mono CD8 T CD14 Mono NK
## AGTGACACCCTTAT.1 AGTGACACCTGGAT.1 AGTGACACGACGAG.1 AGTGACACGGACAG.1
## CD4 Memory T CD14 Mono Mk CD14 Mono
## AGTGACACTTTGCT.1 AGTGACTGAAGGTA.1 AGTGACTGATCGGT.1 AGTGACTGATCGTG.1
## B DC CD14 Mono CD16 Mono
## AGTGACTGCGTGTA.1 AGTGACTGGAGCAG.1 AGTGACTGTTTCGT.1 AGTGCAACAATCGC.1
## CD14 Mono CD14 Mono NK CD14 Mono
## AGTGCAACATCGTG.1 AGTGCAACCGTCTC.1 AGTGCAACGGCGAA.1 AGTGCAACTAACGC.1
## CD16 Mono CD4 Naive T CD4 Memory T CD16 Mono
## AGTGTGACAGTCGT.1 AGTGTGACTGCCTC.1 AGTGTTCTAGCGTT.1 AGTGTTCTCTGATG.1
## CD14 Mono NK CD4 Memory T CD4 Naive T
## AGTGTTCTTTGCGA.1 AGTTAAACACTCTT.1 AGTTAAACCTGACA.1 AGTTAAACGGACAG.1
## CD14 Mono B CD4 Memory T CD4 Naive T
## AGTTATGAACCTAG.1 AGTTATGAATCTCT.1 AGTTATGACACACA.1 AGTTATGAGGAAAT.1
## CD4 Naive T CD14 Mono CD14 Mono CD4 Naive T
## AGTTATGAGGAGCA.1 AGTTATGAGTAAAG.1 AGTTATGATGGATC.1 AGTTCTACGACGAG.1
## CD14 Mono CD14 Mono CD14 Mono T activated
## AGTTCTACTTTCAC.1 AGTTCTTGAACGGG.1 AGTTCTTGCAGTCA.1 AGTTGTCTAAACAG.1
## B Activated CD4 Memory T DC B
## AGTTGTCTAAAGTG.1 AGTTGTCTACTTTC.1 AGTTGTCTATGCTG.1 AGTTGTCTCATTGG.1
## CD14 Mono CD8 T CD4 Memory T CD4 Memory T
## AGTTGTCTGAGGTG.1 AGTTGTCTGCTACA.1 AGTTGTCTTCCGAA.1 AGTTTAGAATTCTC.1
## CD14 Mono T activated CD14 Mono CD4 Naive T
## AGTTTAGAGTTCGA.1 AGTTTAGATAAGCC.1 AGTTTCACACACTG.1 AGTTTCACAGCACT.1
## CD14 Mono CD14 Mono CD14 Mono CD16 Mono
## AGTTTCACGCATCA.1 AGTTTCACTCACCC.1 AGTTTGCTCGAGTT.1 AGTTTGCTCTTTAC.1
## B CD14 Mono CD4 Naive T CD4 Naive T
## AGTTTGCTGAATCC.1 AGTTTGCTGGTCAT.1 AGTTTGCTTCCTGC.1 AGTTTGCTTCTTCA.1
## CD14 Mono Mk CD14 Mono CD14 Mono
## ATAAACACACGTGT.1 ATAAACACCTTCGC.1 ATAACAACAAGAGT.1 ATAACAACCAGATC.1
## CD14 Mono CD4 Naive T CD4 Naive T B Activated
## ATAACATGCAGGAG.1 ATAACATGCTGTCC.1 ATAACATGCTTGCC.1 ATAACATGGATACC.1
## CD16 Mono B CD4 Memory T CD4 Naive T
## ATAACATGGGTTCA.1 ATAACCCTACCTCC.1 ATAACCCTTGACTG.1 ATAAGTACACCCAA.1
## B CD14 Mono CD14 Mono CD14 Mono
## ATAAGTTGATCTCT.1 ATAAGTTGCCTTAT.1 ATAAGTTGCTCCAC.1 ATAAGTTGCTTAGG.1
## CD8 T CD16 Mono CD14 Mono CD14 Mono
## ATAAGTTGGGAGCA.1 ATAAGTTGTACTTC.1 ATAAGTTGTGAGAA.1 ATAATCGAAAACGA.1
## B CD4 Memory T T activated CD4 Memory T
## ATAATCGATTCTGT.1 ATAATGACAACGGG.1 ATAATGACACCTTT.1 ATAATGACCACTGA.1
## CD14 Mono CD4 Memory T CD4 Naive T CD8 T
## ATAATGACGACAAA.1 ATAATGACTTATCC.1 ATACAATGACGTAC.1 ATACAATGATTCCT.1
## CD14 Mono CD14 Mono CD8 T CD14 Mono
## ATACAATGTCAGAC.1 ATACAATGTCTTTG.1 ATACACCTAAAGTG.1 ATACACCTACAGTC.1
## CD14 Mono CD14 Mono CD14 Mono CD14 Mono
## ATACACCTGGACGA.1 ATACACCTTGCTAG.1 ATACCACTAGGTCT.1 ATACCACTATCAGC.1
## CD14 Mono CD16 Mono CD4 Memory T NK
## ATACCACTCCTGAA.1 ATACCACTGGTGAG.1 ATACCACTGTCACA.1 ATACCACTTGTGGT.1
## B CD4 Naive T CD14 Mono CD4 Memory T
## ATACCGGAATCGAC.1 ATACCGGACCCACT.1 ATACCGGACTCTCG.1 ATACCTACATCGTG.1
## CD8 T CD4 Memory T CD16 Mono CD14 Mono
## ATACCTACGACTAC.1 ATACCTACGGAAGC.1 ATACCTACGTCTGA.1 ATACCTACTGCAAC.1
## CD4 Naive T Mk CD14 Mono B Activated
## ATACCTTGATGACC.1 ATACCTTGATGTGC.1 ATACCTTGGACAAA.1 ATACCTTGTTCTGT.1
## CD14 Mono CD14 Mono CD4 Naive T CD14 Mono
## ATACGGACAGTCAC.1 ATACGGACCAACTG.1 ATACGTCTAAGTAG.1 ATACGTCTATCGGT.1
## CD4 Naive T CD4 Memory T B NK
## ATACGTCTCACCAA.1 ATACGTCTGAAACA.1 ATACGTCTGGTTAC.1 ATACTCTGATTTCC.1
## CD4 Naive T CD14 Mono CD14 Mono B
## ATACTCTGCACTAG.1 ATACTCTGCTTAGG.1 ATACTCTGGACGTT.1 ATAGAACTACTCAG.1
## B CD14 Mono CD8 T CD4 Naive T
## ATAGAACTCTCAGA.1 ATAGAACTGAGAGC.1 ATAGAACTGGATCT.1 ATAGAACTGTCCTC.1
## Mk CD14 Mono T activated CD14 Mono
## ATAGAACTGTCGTA.1 ATAGAACTTCACGA.1 ATAGAACTTTTCAC.1 ATAGATACACCTGA.1
## CD14 Mono CD4 Naive T CD4 Naive T CD4 Memory T
## ATAGATACCATGGT.1 ATAGATACCGTTAG.1 ATAGATACGTTCAG.1 ATAGATTGAAACAG.1
## CD14 Mono CD8 T CD14 Mono CD4 Naive T
## ATAGATTGAATCGC.1 ATAGATTGTCGTTT.1 ATAGCCGACGATAC.1 ATAGCCGAGTACGT.1
## CD14 Mono NK CD16 Mono CD8 T
## ATAGCCGAGTTAGC.1 ATAGCGTGGCGAGA.1 ATAGCGTGTAACGC.1 ATAGCTCTAAGTGA.1
## CD4 Naive T NK CD8 T CD14 Mono
## ATAGCTCTACGTGT.1 ATAGCTCTCATGGT.1 ATAGCTCTCGCATA.1 ATAGCTCTGATAAG.1
## CD4 Naive T CD14 Mono CD14 Mono B
## ATAGCTCTGGATCT.1 ATAGCTCTTCCGTC.1 ATAGGAGACTAGAC.1 ATAGGAGATGAAGA.1
## CD14 Mono CD14 Mono CD14 Mono CD14 Mono
## ATAGGAGATGAGCT.1 ATAGGAGATTTCTG.1 ATAGGCTGAAAGTG.1 ATAGGCTGAGAAGT.1
## NK CD14 Mono CD14 Mono CD14 Mono
## ATAGGCTGCTGCTC.1 ATAGGCTGGGACGA.1 ATAGTCCTGGACTT.1 ATAGTCCTGGTGTT.1
## CD4 Memory T Mk T activated CD14 Mono
## ATAGTCCTTGCTTT.1 ATAGTTGAAAGGCG.1 ATAGTTGAAAGTAG.1 ATAGTTGAACTAGC.1
## CD14 Mono CD14 Mono CD14 Mono NK
## ATAGTTGAAGTCTG.1 ATAGTTGACTCGCT.1 ATAGTTGATAAAGG.1 ATAGTTGATTCGCC.1
## CD14 Mono CD4 Memory T pDC T activated
## ATAGTTGATTGGTG.1 ATAGTTGATTTGTC.1 ATATACGACTGAAC.1 ATATACGACTGTTT.1
## CD14 Mono CD4 Naive T B NK
## ATATACGAGGGCAA.1 ATATACGAGGTTTG.1 ATATACGAGTCACA.1 ATATACGAGTCTAG.1
## CD8 T CD4 Memory T CD4 Memory T CD14 Mono
## ATATACGATCCCAC.1 ATATACGATGCATG.1 ATATAGTGTGACTG.1 ATATGAACTGAACC.1
## CD4 Naive T CD4 Memory T CD4 Memory T B Activated
## ATATGCCTAAGATG.1 ATATGCCTATGTGC.1 ATATGCCTCCTTTA.1 ATATGCCTCTGTGA.1
## B CD4 Memory T CD8 T CD4 Memory T
## ATCAAATGAGTACC.1 ATCAAATGATTCCT.1 ATCAAATGCTGTCC.1 ATCAACCTCAACCA.1
## CD4 Memory T CD14 Mono CD14 Mono CD14 Mono
## ATCAACCTGGACGA.1 ATCAACCTTAGAAG.1 ATCAACCTTCTCGC.1 ATCAACCTTTCGTT.1
## CD14 Mono DC B NK
## ATCACACTGACGAG.1 ATCACACTGCTTAG.1 ATCACACTGTTGCA.1 ATCACGGAAAAGCA.1
## CD14 Mono B B CD16 Mono
## ATCACGGAACCCTC.1 ATCACGGAACTGTG.1 ATCACGGAGCGATT.1 ATCACGGATAACGC.1
## DC pDC CD16 Mono NK
## ATCACGGATCAGGT.1 ATCACTACCTATTC.1 ATCACTACCTTCTA.1 ATCACTACTGCACA.1
## CD4 Naive T CD4 Naive T CD14 Mono CD4 Naive T
## ATCACTACTGGTAC.1 ATCACTTGCGCAAT.1 ATCACTTGCTAGCA.1 ATCACTTGGCGAGA.1
## CD14 Mono CD4 Memory T CD14 Mono T activated
## ATCACTTGTCCGTC.1 ATCACTTGTTCCGC.1 ATCACTTGTTGCAG.1 ATCAGGTGACTGTG.1
## CD4 Memory T B CD4 Naive T CD4 Naive T
## ATCAGGTGGAACCT.1 ATCAGGTGGAACTC.1 ATCAGGTGGGCGAA.1 ATCAGGTGGGGCAA.1
## CD16 Mono CD4 Naive T CD14 Mono CD14 Mono
## ATCAGGTGTCCAAG.1 ATCATCTGAGCAAA.1 ATCATCTGTTCTGT.1 ATCCAGGACTACTT.1
## CD14 Mono CD4 Naive T CD14 Mono DC
## ATCCAGGACTCCAC.1 ATCCAGGATATGGC.1 ATCCATACATTCCT.1 ATCCCGTGCCAAGT.1
## CD14 Mono CD14 Mono CD14 Mono NK
## ATCCCGTGCTGCAA.1 ATCCCGTGGTCTAG.1 ATCCCGTGTACTGG.1 ATCCCGTGTCACGA.1
## CD16 Mono CD14 Mono CD14 Mono CD4 Memory T
## ATCCCGTGTCTCAT.1 ATCCGCACAACAGA.1 ATCCGCACTCCCGT.1 ATCCTAACATCAGC.1
## CD16 Mono CD4 Memory T CD14 Mono DC
## ATCCTAACATCGAC.1 ATCCTAACCAACTG.1 ATCCTAACTGCCTC.1 ATCGACGAGTAAGA.1
## CD4 Memory T CD4 Memory T CD16 Mono DC
## ATCGACGATAAGGA.1 ATCGACGATTGTGG.1 ATCGAGTGTCTCGC.1 ATCGCAGAAGCATC.1
## CD14 Mono DC CD14 Mono NK
## ATCGCAGACAGGAG.1 ATCGCAGACGACAT.1 ATCGCAGACTTCCG.1 ATCGCAGATTCTAC.1
## CD8 T NK CD14 Mono CD14 Mono
## ATCGCCACACGGTT.1 ATCGCCACAGGCGA.1 ATCGCCACCTGTAG.1 ATCGCCTGAGGAGC.1
## CD14 Mono CD14 Mono CD4 Memory T CD14 Mono
## ATCGCGCTACTTTC.1 ATCGCGCTAGCTAC.1 ATCGCGCTATGGTC.1 ATCGCGCTGGGAGT.1
## DC CD4 Memory T B Activated CD4 Memory T
## ATCGCGCTGTGCTA.1 ATCGCGCTTACTTC.1 ATCGCGCTTTGCAG.1 ATCGGAACAAACGA.1
## CD14 Mono CD4 Naive T CD16 Mono DC
## ATCGGAACACTGTG.1 ATCGGAACAGCAAA.1 ATCGGAACCATCAG.1 ATCGGAACCCTCCA.1
## CD14 Mono CD14 Mono CD4 Naive T CD14 Mono
## ATCGGAACTGGCAT.1 ATCGGAACTGGTCA.1 ATCGGAACTTCTAC.1 ATCGGAACTTTCGT.1
## CD4 Memory T CD4 Naive T CD14 Mono CD4 Memory T
## ATCGGTGAAGCGGA.1 ATCGGTGAAGCGTT.1 ATCGGTGACCCTAC.1 ATCGGTGACTACGA.1
## B DC CD4 Memory T CD14 Mono
## ATCGGTGAGGTTCA.1 ATCGGTGATATGGC.1 ATCGTTTGGAGATA.1 ATCGTTTGGCGGAA.1
## CD16 Mono CD4 Naive T CD4 Naive T CD16 Mono
## ATCGTTTGTATGGC.1 ATCTACACACCCTC.1 ATCTACACAGATGA.1 ATCTACACCAACCA.1
## CD14 Mono CD4 Naive T CD4 Memory T CD4 Memory T
## ATCTACACCATTTC.1 ATCTACACCTGTTT.1 ATCTACACGGAGGT.1 ATCTACACGGGTGA.1
## Mk CD14 Mono B CD4 Naive T
## ATCTACACGTTGGT.1 ATCTACACTGTCTT.1 ATCTACTGAAGGTA.1 ATCTACTGATTTCC.1
## CD14 Mono CD4 Naive T CD4 Naive T CD14 Mono
## ATCTACTGCCAAGT.1 ATCTACTGTGTGGT.1 ATCTACTGTTTCAC.1 ATCTCAACACAGTC.1
## Mk CD4 Naive T CD14 Mono CD4 Memory T
## ATCTCAACGCTGAT.1 ATCTCAACGGGACA.1 ATCTCAACGGTGTT.1 ATCTCAACTTGCAG.1
## CD4 Memory T NK CD14 Mono T activated
## ATCTGACTACAGCT.1 ATCTGACTACGGGA.1 ATCTGACTCTCCCA.1 ATCTGACTGTACGT.1
## CD14 Mono CD14 Mono CD4 Memory T CD14 Mono
## ATCTGGGACATTCT.1 ATCTGGGACCTTAT.1 ATCTGGGATCCAGA.1 ATCTGGGATCCGAA.1
## CD14 Mono CD14 Mono CD14 Mono CD4 Memory T
## ATCTGTTGATGTCG.1 ATCTGTTGCTTAGG.1 ATCTGTTGGCTCCT.1 ATCTGTTGTAGAGA.1
## CD4 Memory T CD14 Mono NK B
## ATCTGTTGTGGCAT.1 ATCTTGACGCCATA.1 ATCTTGACGGGATG.1 ATCTTGACGTCGAT.1
## CD14 Mono CD16 Mono CD8 T B
## ATCTTTCTCACTAG.1 ATCTTTCTCTTGTT.1 ATCTTTCTGAACTC.1 ATCTTTCTGGCATT.1
## CD4 Memory T CD14 Mono CD16 Mono CD16 Mono
## ATCTTTCTTGCATG.1 ATGAAACTAACCAC.1 ATGAAACTAACGTC.1 ATGAAACTACCAGT.1
## CD4 Memory T CD14 Mono NK CD4 Memory T
## ATGAAACTGCTGTA.1 ATGAAACTGTCACA.1 ATGAAACTGTGCTA.1 ATGAAACTTCCTGC.1
## CD14 Mono CD4 Memory T CD14 Mono CD14 Mono
## ATGAAACTTCGCAA.1 ATGAAGGACACAAC.1 ATGAAGGACGATAC.1 ATGACGTGCATTTC.1
## NK CD14 Mono CD14 Mono CD14 Mono
## ATGACGTGCCAAGT.1 ATGACGTGGCATAC.1 ATGAGAGAAACCTG.1 ATGAGAGAAGCGGA.1
## CD14 Mono B CD4 Memory T CD14 Mono
## ATGAGAGACGACTA.1 ATGAGAGACTCCCA.1 ATGAGCACGCTAAC.1 ATGAGCACGTAGCT.1
## CD16 Mono CD14 Mono CD16 Mono CD8 T
## ATGAGCACTCGCAA.1 ATGAGCACTTTGGG.1 ATGATATGAAGCCT.1 ATGATATGCGCTAA.1
## CD4 Naive T CD4 Memory T CD8 T CD14 Mono
## ATGATATGTCTAGG.1 ATGATATGTTGGCA.1 ATGATATGTTTGCT.1 ATGCACGAGCTTCC.1
## CD16 Mono CD4 Naive T B CD14 Mono
## ATGCACGAGTTAGC.1 ATGCACGATCCGTC.1 ATGCAGACGCAAGG.1 ATGCAGACGTAAGA.1
## Mk CD14 Mono CD4 Naive T CD16 Mono
## ATGCAGACTGGATC.1 ATGCAGTGACACCA.1 ATGCAGTGACCCAA.1 ATGCAGTGCTTCCG.1
## CD14 Mono CD14 Mono CD14 Mono B
## ATGCAGTGTCAGGT.1 ATGCCAGAAAGGTA.1 ATGCCAGAAGATCC.1 ATGCCAGACCGTAA.1
## CD14 Mono CD4 Memory T T activated Mk
## ATGCCAGACCTTCG.1 ATGCCAGAGTGTTG.1 ATGCCAGATGTAGC.1 ATGCCGCTGGACTT.1
## CD4 Naive T CD14 Mono CD4 Naive T CD14 Mono
## ATGCCGCTGTATCG.1 ATGCCGCTGTCATG.1 ATGCCGCTTGAAGA.1 ATGCGATGAAAACG.1
## CD14 Mono CD4 Naive T CD4 Memory T DC
## ATGCGATGTGCTGA.1 ATGCGCCTAGAAGT.1 ATGCGCCTATTTCC.1 ATGCGCCTCTGACA.1
## CD4 Naive T T activated T activated CD16 Mono
## ATGCGCCTCTTCTA.1 ATGCGCCTGCAAGG.1 ATGCTTTGACTTTC.1 ATGCTTTGCTTCCG.1
## CD14 Mono Mk CD4 Memory T CD14 Mono
## ATGCTTTGGTGCAT.1 ATGCTTTGGTGCTA.1 ATGCTTTGTCTATC.1 ATGCTTTGTTCTGT.1
## CD14 Mono DC CD8 T DC
## ATGGACACAAACAG.1 ATGGACACAACTGC.1 ATGGACACCCGCTT.1 ATGGACACGGTTTG.1
## T activated CD4 Memory T CD14 Mono CD16 Mono
## ATGGGTACAGACTC.1 ATGGGTACCCCGTT.1 ATGGGTACCTGATG.1 ATGGGTACTCGTAG.1
## CD14 Mono Mk CD14 Mono CD4 Naive T
## ATGGGTACTGAGAA.1 ATGGGTACTGGAGG.1 ATGGTGACTCGTGA.1 ATGTAAACACTACG.1
## CD4 Memory T B Activated CD14 Mono DC
## ATGTAAACACTCTT.1 ATGTAAACATGGTC.1 ATGTAAACGATAGA.1 ATGTAAACGTTTGG.1
## CD16 Mono CD4 Memory T CD14 Mono CD16 Mono
## ATGTACCTACGGTT.1 ATGTACCTAGCTAC.1 ATGTACCTCGACAT.1 ATGTACCTCTAGCA.1
## B B CD8 T CD14 Mono
## ATGTACCTCTCAAG.1 ATGTCACTAAAAGC.1 ATGTCACTGTCTAG.1 ATGTCGGAATGCTG.1
## CD14 Mono CD4 Naive T CD14 Mono CD4 Memory T
## ATGTCGGACTGGAT.1 ATGTCGGATGAAGA.1 ATGTCGGATGGAGG.1 ATGTCGGATGTGAC.1
## CD4 Naive T T activated CD4 Naive T CD4 Memory T
## ATGTCGGATGTGGT.1 ATGTTAGACACTCC.1 ATGTTAGAGCCATA.1 ATGTTAGAGTGCTA.1
## CD4 Memory T CD14 Mono T activated CD14 Mono
## ATGTTCACACCAGT.1 ATGTTCACAGTCTG.1 ATGTTCACCTACGA.1 ATGTTCACGCTGAT.1
## Mk CD14 Mono CD14 Mono B Activated
## ATGTTCACTTCGCC.1 ATGTTGCTACCTCC.1 ATGTTGCTCCATAG.1 ATTAACGAAAGAGT.1
## CD4 Memory T B CD4 Naive T DC
## ATTAACGAACTGTG.1 ATTAACGACCATGA.1 ATTAACGAGACACT.1 ATTAACGATCAGTG.1
## CD4 Naive T CD8 T CD14 Mono CD8 T
## ATTAAGACTTCAGG.1 ATTACCACCTGGAT.1 ATTACCTGGGAGTG.1 ATTACCTGTCCAGA.1
## CD8 T CD4 Naive T CD14 Mono CD14 Mono
## ATTAGATGAAAGCA.1 ATTAGATGAAGCCT.1 ATTAGATGCACTGA.1 ATTAGATGCCGTAA.1
## CD14 Mono NK CD14 Mono CD14 Mono
## ATTAGATGGAGGAC.1 ATTAGATGTCACGA.1 ATTAGATGTGCTTT.1 ATTAGTGACATTCT.1
## B Activated CD16 Mono NK CD14 Mono
## ATTAGTGACGGTAT.1 ATTAGTGACTCTCG.1 ATTAGTGATACGAC.1 ATTAGTGATTCTAC.1
## NK T activated CD14 Mono T activated
## ATTATGGAAGATCC.1 ATTATGGAGAGACG.1 ATTATGGATCGTGA.1 ATTATGGATCTACT.1
## CD4 Memory T B CD4 Memory T T activated
## ATTCAAGAAGTGCT.1 ATTCAAGAGACTAC.1 ATTCAAGAGGAGCA.1 ATTCAAGATGCAAC.1
## NK CD4 Naive T CD14 Mono CD4 Memory T
## ATTCAGCTATCGTG.1 ATTCAGCTGGAGGT.1 ATTCCATGACCAAC.1 ATTCCATGCAGAAA.1
## T activated CD4 Memory T CD14 Mono CD14 Mono
## ATTCCATGCTATTC.1 ATTCCATGCTTGCC.1 ATTCCATGGATGAA.1 ATTCGACTACGTTG.1
## CD4 Naive T CD14 Mono CD14 Mono CD14 Mono
## ATTCGGGAGAGGCA.1 ATTCGGGATGAACC.1 ATTCTGACGCTCCT.1 ATTCTTCTAGTGTC.1
## CD14 Mono B CD8 T CD8 T
## ATTCTTCTCTGATG.1 ATTCTTCTGGCAAG.1 ATTGAAACAGTCTG.1 ATTGAAACGATACC.1
## CD14 Mono CD14 Mono DC T activated
## ATTGAAACGGTACT.1 ATTGAAACTTCGGA.1 ATTGAATGACGGGA.1 ATTGAATGGGACTT.1
## CD14 Mono CD14 Mono CD14 Mono B
## ATTGATGAAAAACG.1 ATTGATGAGGTGGA.1 ATTGATGATCCTCG.1 ATTGCACTTACTTC.1
## CD4 Naive T CD14 Mono CD4 Memory T T activated
## ATTGCACTTCGATG.1 ATTGCACTTGTCGA.1 ATTGCGGAACCACA.1 ATTGCGGAATTGGC.1
## CD4 Naive T Eryth CD14 Mono NK
## ATTGCGGATCGTTT.1 ATTGCGGATGTCTT.1 ATTGCGGATGTTTC.1 ATTGCTACACCTCC.1
## CD4 Naive T CD14 Mono CD8 T CD16 Mono
## ATTGCTACACTCAG.1 ATTGCTACACTGTG.1 ATTGCTACCTCTCG.1 ATTGCTACGAGCTT.1
## CD14 Mono CD14 Mono CD16 Mono CD14 Mono
## ATTGCTACGGCAAG.1 ATTGCTACTCCGAA.1 ATTGCTTGCGTCTC.1 ATTGCTTGCTGGTA.1
## CD4 Naive T CD8 T CD14 Mono B
## ATTGCTTGGTCATG.1 ATTGCTTGTCACCC.1 ATTGCTTGTGCAAC.1 ATTGGGTGGAGGCA.1
## B NK CD4 Memory T NK
## ATTGGTCTCTCAGA.1 ATTGGTCTGACAAA.1 ATTGGTCTGCATAC.1 ATTGTAGAGACGGA.1
## CD4 Naive T CD4 Memory T Mk CD8 T
## ATTGTAGAGGCAAG.1 ATTGTCTGACGGAG.1 ATTGTCTGAGAATG.1 ATTGTCTGCACAAC.1
## CD4 Naive T DC CD4 Naive T CD4 Naive T
## ATTGTCTGCTTTAC.1 ATTGTCTGGTTTGG.1 ATTGTCTGTACAGC.1 ATTTAGGAAACGAA.1
## CD14 Mono NK CD16 Mono CD14 Mono
## ATTTAGGAAGAGAT.1 ATTTAGGACGAGTT.1 ATTTAGGAGATACC.1 ATTTAGGAGTGAGG.1
## CD14 Mono CD8 T DC CD14 Mono
## ATTTAGGATGCAGT.1 ATTTAGGATTTACC.1 ATTTCCGAATGTCG.1 ATTTCCGACTCGCT.1
## NK CD4 Memory T B B
## ATTTCGTGCACTAG.1 ATTTCGTGTCATTC.1 ATTTCGTGTTTCTG.1 ATTTCTCTATAAGG.1
## T activated CD14 Mono CD4 Naive T CD14 Mono
## ATTTCTCTCATGCA.1 ATTTCTCTCTACTT.1 ATTTCTCTCTTGGA.1 ATTTCTCTGTCACA.1
## CD4 Memory T CD14 Mono CD4 Naive T CD16 Mono
## ATTTCTCTGTTTGG.1 ATTTGCACCAAGCT.1 ATTTGCACCCTATT.1 ATTTGCACCTTCGC.1
## CD14 Mono CD14 Mono CD4 Memory T CD14 Mono
## ATTTGCACGTGAGG.1 ATTTGCACTATCGG.1 CAAACTCTAGCATC.1 CAAACTCTATCGGT.1
## CD4 Naive T CD14 Mono CD4 Memory T NK
## CAAACTCTTCGTAG.1 CAAACTCTTGGTGT.1 CAAACTCTTTACCT.1 CAAAGCACACACAC.1
## CD14 Mono T activated CD14 Mono NK
## CAAAGCACACACTG.1 CAAAGCACCGACAT.1 CAAAGCACCTACGA.1 CAAAGCACGAATGA.1
## CD14 Mono T activated CD4 Naive T CD14 Mono
## CAAAGCACTCTATC.1 CAAAGCTGCATTGG.1 CAAAGCTGCCTACC.1 CAAAGCTGTGAGGG.1
## CD14 Mono CD14 Mono CD4 Naive T CD4 Naive T
## CAAATATGACGTGT.1 CAAATATGCGTAAC.1 CAAATTGAACACGT.1 CAAATTGACATTCT.1
## CD14 Mono B T activated CD14 Mono
## CAAATTGACCCTCA.1 CAAATTGAGCGTAT.1 CAAATTGATATGCG.1 CAACAGACAGGAGC.1
## CD14 Mono CD14 Mono CD14 Mono CD8 T
## CAACAGACATACCG.1 CAACAGACCGCATA.1 CAACAGACGTACGT.1 CAACCAGAGGAAGC.1
## CD8 T CD14 Mono CD14 Mono CD14 Mono
## CAACCAGAGTGCAT.1 CAACCGCTCAGAAA.1 CAACCGCTCTGACA.1 CAACCGCTGACAGG.1
## CD4 Memory T CD4 Memory T NK CD4 Naive T
## CAACCGCTGTTTCT.1 CAACCGCTTCTGGA.1 CAACGAACCTCCCA.1 CAACGAACGTCACA.1
## CD4 Memory T CD14 Mono CD14 Mono NK
## CAACGAACTGTCAG.1 CAACGATGACGTTG.1 CAACGTGACGAGTT.1 CAACGTGAGACACT.1
## CD4 Memory T Mk CD14 Mono Mk
## CAACGTGAGCCTTC.1 CAACTTTGTAACCG.1 CAACTTTGTGGTCA.1 CAAGAAGAAGTCGT.1
## CD4 Memory T B CD14 Mono B
## CAAGAAGAAGTTCG.1 CAAGAAGACCAACA.1 CAAGAAGAGACGTT.1 CAAGAAGAGAGGAC.1
## CD14 Mono CD4 Naive T CD14 Mono B
## CAAGAAGAGGAGTG.1 CAAGAAGAGTCACA.1 CAAGAAGATAGACC.1 CAAGAAGATCCTGC.1
## T activated CD8 T CD8 T CD14 Mono
## CAAGACACCTGGTA.1 CAAGACACGGGTGA.1 CAAGACACTCGTAG.1 CAAGACACTGCATG.1
## CD14 Mono CD8 T DC CD4 Memory T
## CAAGACTGAACGGG.1 CAAGACTGTGGAGG.1 CAAGACTGTTCGCC.1 CAAGCATGAAGCCT.1
## NK CD4 Naive T B CD14 Mono
## CAAGCATGACGGGA.1 CAAGCATGCAGATC.1 CAAGCATGCTAGTG.1 CAAGCATGGGTAAA.1
## CD14 Mono CD4 Memory T CD4 Memory T CD14 Mono
## CAAGCATGGGTTAC.1 CAAGCATGGTTGCA.1 CAAGCATGTAGCGT.1 CAAGCATGTGTGAC.1
## CD14 Mono CD14 Mono CD14 Mono CD4 Naive T
## CAAGCCCTACAGCT.1 CAAGCCCTCAATCG.1 CAAGCCCTCTCGAA.1 CAAGCTGACTCCAC.1
## CD8 T CD4 Memory T CD14 Mono DC
## CAAGCTGAGAGAGC.1 CAAGCTGAGGTACT.1 CAAGCTGATTCTCA.1 CAAGGACTCCAACA.1
## CD4 Memory T T activated CD14 Mono CD4 Naive T
## CAAGGACTCCACAA.1 CAAGGACTCCTTGC.1 CAAGGACTCGTAGT.1 CAAGGACTTCCGTC.1
## CD14 Mono CD14 Mono CD4 Naive T B
## CAAGGACTTTGCGA.1 CAAGGTTGAGTCAC.1 CAAGGTTGCCTTAT.1 CAAGGTTGGAGGAC.1
## CD14 Mono B Activated T activated CD16 Mono
## CAAGGTTGGTCTGA.1 CAAGGTTGTGAACC.1 CAAGGTTGTGACAC.1 CAAGTTCTACGACT.1
## CD16 Mono CD4 Memory T B CD14 Mono
## CAAGTTCTACTCTT.1 CAAGTTCTAGTCTG.1 CAAGTTCTGCTTCC.1 CAAGTTCTGTCGTA.1
## CD14 Mono CD14 Mono CD4 Memory T CD4 Naive T
## CAAGTTCTTCCAGA.1 CAAGTTCTTCTTAC.1 CAATAAACGACAGG.1 CAATAAACGTACCA.1
## CD4 Memory T B Activated CD4 Memory T CD4 Naive T
## CAATAATGCCCTCA.1 CAATAATGCCGCTT.1 CAATAATGCGAATC.1 CAATAATGGAATCC.1
## CD4 Naive T CD4 Memory T CD14 Mono CD14 Mono
## CAATAATGGTTGAC.1 CAATATGAAACGTC.1 CAATATGAAGCCAT.1 CAATATGATGAGGG.1
## T activated Mk CD4 Naive T CD4 Memory T
## CAATATGATGGAAA.1 CAATCGGAACCAAC.1 CAATCGGAGATAAG.1 CAATCGGATCGTTT.1
## CD14 Mono T activated CD4 Naive T NK
## CAATCGGATGGTGT.1 CAATCTACAGGTCT.1 CAATCTACATCGGT.1 CAATCTACCCAGTA.1
## CD4 Memory T CD4 Naive T T activated CD4 Naive T
## CAATCTACGGTCTA.1 CAATCTACGGTTAC.1 CAATGGACAAGAGT.1 CAATGGACCAGGAG.1
## pDC CD14 Mono CD4 Memory T CD4 Naive T
## CAATGGACCAGTTG.1 CAATGGACTCCAGA.1 CAATGGACTCTTAC.1 CAATTCACTGAGAA.1
## CD8 T CD16 Mono CD14 Mono CD14 Mono
## CAATTCTGAACCAC.1 CAATTCTGCCCTAC.1 CAATTCTGGTAGCT.1 CACAACGAACGACT.1
## CD4 Naive T CD14 Mono CD16 Mono B Activated
## CACAACGACCGTTC.1 CACAACGACCTCAC.1 CACAATCTCATCAG.1 CACAATCTGCCATA.1
## B Activated CD16 Mono CD14 Mono CD16 Mono
## CACAATCTTGAGGG.1 CACACCTGAGTCTG.1 CACACCTGCAGATC.1 CACACCTGCATACG.1
## B CD8 T CD4 Memory T CD14 Mono
## CACACCTGTATCTC.1 CACACCTGTCCCAC.1 CACACCTGTGTCTT.1 CACAGAACACCATG.1
## CD14 Mono pDC T activated CD4 Memory T
## CACAGAACGCATCA.1 CACAGAACGGTACT.1 CACAGAACGTCCTC.1 CACAGATGAAGAGT.1
## pDC CD4 Naive T CD14 Mono CD8 T
## CACAGATGAGTGTC.1 CACAGATGGAGGTG.1 CACAGATGGCTGTA.1 CACAGCCTCTACGA.1
## CD14 Mono CD4 Naive T CD4 Naive T NK
## CACAGCCTGTCACA.1 CACAGTGAACCATG.1 CACAGTGACCGCTT.1 CACAGTGACTTAGG.1
## CD4 Naive T Mk CD14 Mono CD4 Memory T
## CACAGTGAGGGTGA.1 CACAGTGATGTTCT.1 CACATACTAGCGTT.1 CACATACTATCTTC.1
## CD4 Memory T CD14 Mono DC CD4 Naive T
## CACATACTCATGCA.1 CACATACTCTGCTC.1 CACATACTTGTGGT.1 CACATGGACGGAGA.1
## CD14 Mono B CD4 Naive T CD14 Mono
## CACATGGACTTTAC.1 CACATGGATCCTTA.1 CACCACTGACGTAC.1 CACCACTGCTACCC.1
## CD4 Memory T CD4 Naive T NK CD4 Naive T
## CACCACTGCTGGAT.1 CACCACTGGCTATG.1 CACCACTGGTAAAG.1 CACCACTGTAGAGA.1
## CD4 Naive T CD4 Memory T B Activated CD14 Mono
## CACCCATGACGTTG.1 CACCCATGGACACT.1 CACCCATGGTTTGG.1 CACCGGGACTGGAT.1
## CD14 Mono CD14 Mono CD14 Mono B Activated
## CACCGGGAGACGTT.1 CACCGGGAGCGAGA.1 CACCGGGATCTTCA.1 CACCGTACACTCAG.1
## CD14 Mono B CD4 Memory T CD14 Mono
## CACCGTACCCCGTT.1 CACCGTACCCTTAT.1 CACCGTACGGACGA.1 CACCGTACGGTTTG.1
## CD16 Mono CD4 Memory T CD4 Naive T CD4 Memory T
## CACCGTACTACTTC.1 CACCGTTGACTAGC.1 CACCGTTGCAGAAA.1 CACCGTTGCTGGTA.1
## B CD4 Naive T CD4 Memory T CD14 Mono
## CACCGTTGGTTCGA.1 CACCGTTGTAGTCG.1 CACCGTTGTCGTAG.1 CACCTGACGACAGG.1
## CD14 Mono CD14 Mono CD16 Mono Mk
## CACCTGACGACGAG.1 CACCTGACGGGCAA.1 CACCTGACGTGTTG.1 CACCTGACTGACTG.1
## CD14 Mono CD14 Mono CD4 Naive T CD4 Naive T
## CACCTGACTTGCTT.1 CACGAAACCGCAAT.1 CACGAAACCGTAGT.1 CACGAAACGCAGTT.1
## CD16 Mono CD14 Mono CD4 Memory T CD14 Mono
## CACGACCTACACGT.1 CACGACCTCGATAC.1 CACGATGAAACCAC.1 CACGATGACGTACA.1
## CD4 Memory T NK CD4 Memory T CD14 Mono
## CACGATGAGCAAGG.1 CACGATGAGCTACA.1 CACGATGATAACCG.1 CACGCTACCGTCTC.1
## B Activated CD4 Memory T CD14 Mono B
## CACGCTACTAAGCC.1 CACGGGACCTAAGC.1 CACGGGACGAGACG.1 CACGGGACGCTGAT.1
## DC CD8 T B CD4 Memory T
## CACGGGACGGATCT.1 CACGGGACTCGATG.1 CACGGGACTTCTCA.1 CACGGGTGGAACCT.1
## CD14 Mono B B CD14 Mono
## CACGGGTGTCGCAA.1 CACTAACTACACGT.1 CACTAACTCGCCTT.1 CACTAACTGTCGAT.1
## B Activated CD8 T Mk CD4 Naive T
## CACTAACTTGGGAG.1 CACTAACTTTGACG.1 CACTAGGAACACCA.1 CACTAGGACAACCA.1
## CD14 Mono CD4 Naive T CD16 Mono CD14 Mono
## CACTAGGAGTAAAG.1 CACTAGGATACGAC.1 CACTATACCAGAAA.1 CACTATACGTATCG.1
## CD14 Mono B Activated CD14 Mono CD4 Memory T
## CACTATACGTTACG.1 CACTATACTTCTCA.1 CACTCCGACATGAC.1 CACTCCGACCGTTC.1
## B Activated CD8 T DC CD14 Mono
## CACTCCGAGCCCTT.1 CACTCCGATTCAGG.1 CACTCTCTAGCACT.1 CACTCTCTAGCTAC.1
## CD8 T CD16 Mono CD14 Mono CD14 Mono
## CACTCTCTCGGTAT.1 CACTCTCTTGCAGT.1 CACTGAGACAGATC.1 CACTGAGACCCTTG.1
## CD4 Memory T CD14 Mono CD4 Naive T B
## CACTGAGACTGTTT.1 CACTGAGAGGAACG.1 CACTGCACACAGCT.1 CACTGCACATCAGC.1
## CD4 Naive T CD14 Mono CD14 Mono CD14 Mono
## CACTGCACGTAGGG.1 CACTGCTGACCCTC.1 CACTGCTGCAGGAG.1 CACTGCTGCTGCTC.1
## CD14 Mono CD4 Memory T CD8 T pDC
## CACTGCTGGAATCC.1 CACTGCTGTCCAGA.1 CACTGCTGTGCAAC.1 CACTGCTGTGGTCA.1
## NK CD4 Naive T CD8 T CD4 Naive T
## CACTTAACAGAATG.1 CACTTAACATTCTC.1 CACTTAACCCGATA.1 CACTTATGCCCAAA.1
## DC CD8 T CD4 Naive T CD14 Mono
## CACTTATGGGACGA.1 CACTTATGTGCCTC.1 CACTTATGTGGTCA.1 CACTTTGAACTCAG.1
## NK CD14 Mono T activated CD4 Memory T
## CACTTTGAAGCTCA.1 CACTTTGACACTCC.1 CACTTTGAGAGCAG.1 CACTTTGATCTCTA.1
## CD14 Mono DC CD8 T CD4 Memory T
## CAGAAGCTCACTTT.1 CAGAAGCTGCGAAG.1 CAGACAACAACTGC.1 CAGACAACCGCCTT.1
## T activated CD4 Naive T CD4 Naive T DC
## CAGACAACCGTACA.1 CAGACAACCTCAGA.1 CAGACATGAACGTC.1 CAGACATGACTACG.1
## CD14 Mono B Activated CD4 Memory T CD16 Mono
## CAGACATGCATTGG.1 CAGACATGCCCACT.1 CAGACATGCTCGCT.1 CAGACCCTGAAACA.1
## CD14 Mono CD4 Memory T CD4 Memory T CD14 Mono
## CAGACTGAAAGGTA.1 CAGACTGACAATCG.1 CAGACTGACAGAAA.1 CAGACTGAGGCATT.1
## DC CD8 T CD16 Mono CD14 Mono
## CAGACTGATAGCGT.1 CAGAGGGAAAAGTG.1 CAGAGGGAACTAGC.1 CAGAGGGAGACACT.1
## CD4 Naive T CD4 Memory T CD4 Memory T CD14 Mono
## CAGAGGGAGCTGAT.1 CAGATGACAGAACA.1 CAGATGACAGAATG.1 CAGATGACAGTGTC.1
## T activated CD4 Naive T CD14 Mono CD14 Mono
## CAGATGACCCTCGT.1 CAGATGACCGAGTT.1 CAGATGACGAGGAC.1 CAGATGACGGGCAA.1
## DC CD16 Mono CD14 Mono CD14 Mono
## CAGCAATGACTAGC.1 CAGCAATGCGTAGT.1 CAGCAATGGCCATA.1 CAGCAATGGGTACT.1
## B NK CD4 Naive T CD4 Naive T
## CAGCAATGGTCACA.1 CAGCACCTCCTACC.1 CAGCACCTCTTGCC.1 CAGCATGAACCCAA.1
## T activated NK CD8 T CD14 Mono
## CAGCATGAGTTTGG.1 CAGCATGATATCTC.1 CAGCATGATGTCAG.1 CAGCCTACGAGGAC.1
## CD8 T Mk CD14 Mono CD8 T
## CAGCCTACTCTCGC.1 CAGCCTTGACACGT.1 CAGCCTTGCTGAGT.1 CAGCCTTGTGCAAC.1
## CD14 Mono CD4 Memory T CD14 Mono CD14 Mono
## CAGCCTTGTTGCGA.1 CAGCGGACAGCGTT.1 CAGCGGACCACAAC.1 CAGCGGACCCAGTA.1
## CD4 Memory T CD16 Mono CD4 Naive T CD4 Naive T
## CAGCGGACTTATCC.1 CAGCGGACTTTGCT.1 CAGCGTCTAACGGG.1 CAGCGTCTATGTCG.1
## B Activated CD4 Memory T CD14 Mono CD14 Mono
## CAGCGTCTATGTGC.1 CAGCGTCTGTTCTT.1 CAGCGTCTTCGTGA.1 CAGCTAGACCGAAT.1
## CD4 Naive T CD14 Mono CD8 T CD14 Mono
## CAGCTCACGGTACT.1 CAGCTCACTGAGGG.1 CAGCTCACTTCCCG.1 CAGCTCTGAGGTCT.1
## T activated CD14 Mono CD4 Memory T CD16 Mono
## CAGGAACTCCACAA.1 CAGGAACTCTTTAC.1 CAGGAACTGACGTT.1 CAGGCCGAAAGATG.1
## CD14 Mono CD14 Mono CD8 T CD8 T
## CAGGCCGAGAGGTG.1 CAGGCCGAGTCGAT.1 CAGGGCACACGCAT.1 CAGGGCACCTTGAG.1
## CD14 Mono CD4 Memory T CD4 Naive T CD4 Naive T
## CAGGGCACGCGAAG.1 CAGGGCACTCTGGA.1 CAGGTAACGCCCTT.1 CAGGTAACGTTCAG.1
## T activated pDC Mk CD14 Mono
## CAGGTATGCCAATG.1 CAGGTATGCCCTTG.1 CAGGTATGCTTCGC.1 CAGGTATGGAATGA.1
## CD4 Naive T B CD14 Mono CD14 Mono
## CAGGTTGAAACAGA.1 CAGGTTGACTCGCT.1 CAGGTTGAGAGAGC.1 CAGGTTGAGGGATG.1
## CD8 T CD4 Memory T CD14 Mono CD4 Naive T
## CAGGTTGAGTATGC.1 CAGTCAGAAGGCGA.1 CAGTCAGACATGGT.1 CAGTCAGAGTTAGC.1
## CD16 Mono CD14 Mono CD14 Mono CD4 Memory T
## CAGTGATGAGCAAA.1 CAGTGATGCCTCCA.1 CAGTGATGCTATTC.1 CAGTGATGGGTCAT.1
## CD4 Naive T DC Eryth CD14 Mono
## CAGTGATGGTATCG.1 CAGTGTGAATTCTC.1 CAGTGTGACCTCCA.1 CAGTGTGACTGCTC.1
## CD4 Naive T CD16 Mono CD8 T CD4 Naive T
## CAGTGTGATCAGGT.1 CAGTGTGATGTGCA.1 CAGTGTGATTTGGG.1 CAGTTACTCCCACT.1
## CD8 T DC CD8 T CD8 T
## CAGTTACTTGAACC.1 CAGTTACTTGCCCT.1 CAGTTACTTTCGTT.1 CAGTTGGAACGACT.1
## CD14 Mono NK CD4 Naive T T activated
## CAGTTGGAAGTCGT.1 CAGTTGGACGGGAA.1 CAGTTGGAGGAGCA.1 CAGTTGGATTCCCG.1
## CD14 Mono CD14 Mono CD14 Mono CD16 Mono
## CAGTTTACCCAGTA.1 CAGTTTACGTTCGA.1 CAGTTTACTATCTC.1 CATAAAACACCCTC.1
## CD14 Mono B Activated CD14 Mono CD14 Mono
## CATAAAACAGAGAT.1 CATAAAACGTCCTC.1 CATAAAACTGAGAA.1 CATAAATGCAAGCT.1
## CD14 Mono CD8 T CD14 Mono CD14 Mono
## CATAAATGCCTTAT.1 CATAAATGGGTCTA.1 CATAACCTACCTAG.1 CATAACCTGGTAGG.1
## CD4 Memory T CD14 Mono CD14 Mono CD4 Naive T
## CATAACCTGTTCAG.1 CATAACCTTAACGC.1 CATACTACCCGAAT.1 CATACTACCTATGG.1
## CD8 T CD14 Mono CD4 Naive T B
## CATACTACTGTGCA.1 CATACTTGACTACG.1 CATACTTGGGGTGA.1 CATACTTGGGTAGG.1
## CD14 Mono CD4 Memory T CD4 Memory T NK
## CATACTTGTGCCAA.1 CATAGTCTACACTG.1 CATAGTCTCCCTTG.1 CATAGTCTCTGTTT.1
## CD4 Memory T CD14 Mono CD4 Memory T CD14 Mono
## CATAGTCTGGAACG.1 CATAGTCTTAGCCA.1 CATATAGAATCGTG.1 CATATAGACCTGTC.1
## CD4 Naive T CD14 Mono CD14 Mono CD4 Naive T
## CATATAGAGTACGT.1 CATATAGATAAGCC.1 CATATAGATATCTC.1 CATATAGATCTTTG.1
## NK CD4 Memory T T activated CD14 Mono
## CATATAGATGTCCC.1 CATCAACTACTACG.1 CATCAACTGCCCTT.1 CATCAACTTAACGC.1
## CD4 Memory T Mk pDC CD4 Naive T
## CATCAACTTAGACC.1 CATCAACTTTCAGG.1 CATCAACTTTCCAT.1 CATCAACTTTCCCG.1
## DC CD4 Naive T CD14 Mono CD4 Naive T
## CATCAGGAGCGGAA.1 CATCAGGAGGGACA.1 CATCAGGAGGTGTT.1 CATCAGGAGTCCTC.1
## CD16 Mono B CD4 Naive T B
## CATCAGGATGCTGA.1 CATCAGGATTGACG.1 CATCATACCCTGTC.1 CATCATACCGTCTC.1
## CD14 Mono DC CD14 Mono CD4 Memory T
## CATCATACTCAGAC.1 CATCATACTGTGCA.1 CATCCCGATCATTC.1 CATCGGCTATGTGC.1
## CD14 Mono CD4 Naive T CD4 Naive T CD14 Mono
## CATCGGCTGCATCA.1 CATCGGCTTCGATG.1 CATCTCCTAGTCTG.1 CATCTCCTCTATGG.1
## B CD4 Memory T CD16 Mono CD4 Memory T
## CATCTCCTTGAGAA.1 CATCTCCTTTGGCA.1 CATCTCCTTTTACC.1 CATCTTGAAGCACT.1
## NK CD14 Mono CD14 Mono CD14 Mono
## CATCTTGAGCTAAC.1 CATCTTGATTTGCT.1 CATGAGACAGGTCT.1 CATGAGACATGCTG.1
## Mk CD14 Mono CD14 Mono CD8 T
## CATGAGACCTATTC.1 CATGAGACCTCTCG.1 CATGCCACTCATTC.1 CATGCGCTCCTTCG.1
## NK T activated CD4 Naive T B
## CATGCGCTCTGAAC.1 CATGCGCTGGTTTG.1 CATGCGCTTTGTCT.1 CATGGCCTCCCTTG.1
## CD4 Memory T CD8 T T activated CD4 Memory T
## CATGGCCTTAGAAG.1 CATGGCCTTCCAAG.1 CATGGCCTTGTCTT.1 CATGGCCTTTCTAC.1
## CD14 Mono B CD4 Memory T T activated
## CATGTACTCAAGCT.1 CATGTACTCAATCG.1 CATGTACTGATAAG.1 CATGTACTGGAGTG.1
## CD14 Mono CD14 Mono CD16 Mono CD4 Naive T
## CATGTACTTCAGTG.1 CATGTTACATCGGT.1 CATGTTACCATGGT.1 CATGTTACCGTGAT.1
## CD4 Naive T CD14 Mono CD4 Memory T CD4 Naive T
## CATGTTACGCAGTT.1 CATGTTACGTTTCT.1 CATGTTACTGTCTT.1 CATGTTTGAAAACG.1
## CD16 Mono CD14 Mono DC CD14 Mono
## CATGTTTGCCTGAA.1 CATGTTTGCGAGAG.1 CATGTTTGGATAGA.1 CATTACACCGAGAG.1
## CD14 Mono CD4 Memory T CD4 Naive T NK
## CATTACACTCTTAC.1 CATTAGCTATTCCT.1 CATTAGCTCTTTAC.1 CATTAGCTGGGATG.1
## B Activated CD14 Mono CD16 Mono CD14 Mono
## CATTCCCTAAGTAG.1 CATTCCCTAGTGCT.1 CATTCCCTATTGGC.1 CATTCCCTCCTTAT.1
## CD14 Mono CD14 Mono CD14 Mono CD4 Memory T
## CATTCCCTGTTCTT.1 CATTGACTGCGATT.1 CATTGACTTATGGC.1 CATTGGGAGGGATG.1
## CD14 Mono CD14 Mono NK CD4 Naive T
## CATTGGGATGTCAG.1 CATTGTACAACGTC.1 CATTGTACACTGTG.1 CATTGTTGAACAGA.1
## CD4 Naive T CD14 Mono CD8 T CD4 Naive T
## CATTGTTGCAACTG.1 CATTGTTGGGGAGT.1 CATTGTTGGGTATC.1 CATTGTTGTACGAC.1
## Mk NK CD4 Naive T CD4 Naive T
## CATTGTTGTGTGCA.1 CATTTCGAACCACA.1 CATTTCGAACCTCC.1 CATTTCGACACTGA.1
## CD14 Mono B CD8 T CD14 Mono
## CATTTCGATTAGGC.1 CATTTGACACTTTC.1 CATTTGACGTTCAG.1 CATTTGTGGAGCAG.1
## CD4 Naive T CD14 Mono CD14 Mono CD4 Memory T
## CATTTGTGGATGAA.1 CATTTGTGGGTCTA.1 CATTTGTGTGTCAG.1 CATTTGTGTTATCC.1
## CD4 Naive T CD4 Naive T CD8 T B
## CCAAAGTGATCAGC.1 CCAAAGTGATCGGT.1 CCAACCTGAGGCGA.1 CCAACCTGATGTCG.1
## CD16 Mono CD14 Mono CD4 Naive T CD14 Mono
## CCAACCTGGAAGGC.1 CCAACCTGTACGAC.1 CCAACCTGTGCCAA.1 CCAAGAACCACTTT.1
## B CD14 Mono CD4 Naive T CD14 Mono
## CCAAGAACCTAGCA.1 CCAAGAACGGTTAC.1 CCAAGAACGTACAC.1 CCAAGAACGTGCAT.1
## CD4 Naive T CD4 Naive T CD4 Naive T CD14 Mono
## CCAAGAACTGACCA.1 CCAAGAACTGTCCC.1 CCAAGATGAGTCAC.1 CCAAGATGCGACAT.1
## DC T activated T activated CD14 Mono
## CCAAGATGTCAGGT.1 CCAAGATGTGTCGA.1 CCAAGATGTGTGAC.1 CCAAGTGAAGCTCA.1
## CD14 Mono CD4 Memory T CD4 Memory T CD4 Memory T
## CCAAGTGACACTGA.1 CCAAGTGAGCTTAG.1 CCAAGTGATAACGC.1 CCAAGTGATACGAC.1
## CD4 Naive T CD14 Mono pDC CD14 Mono
## CCAAGTGATCCGTC.1 CCAATGGATGCATG.1 CCAATTTGAGATCC.1 CCAATTTGCAGGAG.1
## CD14 Mono CD14 Mono T activated CD4 Naive T
## CCAATTTGCCTACC.1 CCAATTTGGTTAGC.1 CCAATTTGTCTCAT.1 CCAATTTGTGGAAA.1
## CD14 Mono CD14 Mono CD4 Naive T CD14 Mono
## CCACCATGCAGTCA.1 CCACCATGGCCATA.1 CCACCTGACCGTAA.1 CCACCTGACGAGAG.1
## CD8 T CD14 Mono CD4 Naive T T activated
## CCACCTGATAGTCG.1 CCACGGGAACGGGA.1 CCACGGGAGGGAGT.1 CCACTGACGACAGG.1
## CD4 Naive T CD14 Mono CD4 Naive T NK
## CCACTGACTGTCCC.1 CCACTGTGACTGTG.1 CCACTGTGATGCTG.1 CCACTGTGCGTCTC.1
## T activated CD8 T CD14 Mono CD4 Memory T
## CCACTGTGCGTGTA.1 CCACTGTGCTTCTA.1 CCACTGTGGACGAG.1 CCACTGTGGCTAAC.1
## CD14 Mono CD4 Memory T CD14 Mono CD14 Mono
## CCACTTCTAACGTC.1 CCACTTCTCACTGA.1 CCACTTCTCTCGCT.1 CCACTTCTCTTGCC.1
## CD14 Mono CD14 Mono CD14 Mono CD4 Memory T
## CCAGAAACCTTCGC.1 CCAGAAACTAGAAG.1 CCAGACCTCTATGG.1 CCAGATGATGACCA.1
## T activated CD4 Memory T CD4 Naive T NK
## CCAGCACTAGAGTA.1 CCAGCACTGCATAC.1 CCAGCGGACTTCGC.1 CCAGCGGAGAGGCA.1
## CD4 Naive T DC B CD4 Memory T
## CCAGCGGATCTTAC.1 CCAGCGGATTATCC.1 CCAGCGGATTCTCA.1 CCAGCGGATTTACC.1
## CD14 Mono CD14 Mono B Activated CD14 Mono
## CCAGCTACAACGGG.1 CCAGCTACCAATCG.1 CCAGCTACCAGTCA.1 CCAGCTACCCGTTC.1
## CD4 Memory T CD4 Memory T CD4 Naive T B Activated
## CCAGGTCTCGTAGT.1 CCAGGTCTGACGAG.1 CCAGTCTGACAGTC.1 CCAGTCTGTCTTCA.1
## CD8 T NK B CD4 Memory T
## CCAGTGCTGGCATT.1 CCAGTGCTGGGCAA.1 CCAGTGCTGTCTAG.1 CCAGTGCTTAACCG.1
## CD16 Mono CD4 Naive T CD14 Mono CD4 Memory T
## CCATAGGACCTATT.1 CCATAGGAGGTAAA.1 CCATATACAAGATG.1 CCATATACACACTG.1
## CD14 Mono B CD14 Mono T activated
## CCATATACGATGAA.1 CCATATACTGGTGT.1 CCATATACTTTACC.1 CCATCCGAACTTTC.1
## CD4 Naive T CD16 Mono CD14 Mono T activated
## CCATCCGAGGTTTG.1 CCATCCGAGTGCTA.1 CCATCCGATTCTAC.1 CCATCGTGAAGCCT.1
## CD4 Memory T CD4 Naive T CD4 Memory T CD14 Mono
## CCATCGTGACCCTC.1 CCATCGTGCTGGAT.1 CCATCGTGGACGAG.1 CCATCGTGTCGCAA.1
## CD8 T CD4 Memory T NK CD4 Naive T
## CCATGCTGAAACGA.1 CCATGCTGCCAAGT.1 CCATGCTGCTAAGC.1 CCATGCTGGAGATA.1
## CD4 Memory T CD4 Naive T CD14 Mono T activated
## CCATGCTGGGATCT.1 CCATGCTGTCACGA.1 CCATTAACGTGAGG.1 CCCAAAGAATCACG.1
## CD8 T CD4 Memory T CD4 Memory T CD8 T
## CCCAAAGAGTCCTC.1 CCCAACACAGTAGA.1 CCCAACACCAAGCT.1 CCCAACACTCCGTC.1
## CD14 Mono CD14 Mono CD14 Mono pDC
## CCCAACACTGAGGG.1 CCCAACACTGATGC.1 CCCAACTGCCTACC.1 CCCAACTGGATACC.1
## CD8 T CD16 Mono CD8 T CD14 Mono
## CCCAACTGGCCATA.1 CCCAACTGGTGTAC.1 CCCAACTGGTTGAC.1 CCCACATGCTTTAC.1
## T activated CD4 Naive T B B
## CCCACATGGGTGGA.1 CCCAGACTAAACGA.1 CCCAGACTCCAAGT.1 CCCAGACTTCCCAC.1
## CD14 Mono T activated CD14 Mono CD16 Mono
## CCCAGACTTCCTAT.1 CCCAGTTGACAGTC.1 CCCAGTTGTCGTTT.1 CCCAGTTGTTTCTG.1
## CD16 Mono CD16 Mono T activated B
## CCCATCGACCCGTT.1 CCCATCGAGAGGGT.1 CCCATCGAGTAAAG.1 CCCATGTGACGTTG.1
## CD14 Mono CD14 Mono CD14 Mono CD14 Mono
## CCCATGTGCCGAAT.1 CCCATGTGCCTCAC.1 CCCATGTGCGTAAC.1 CCCATGTGCTTGGA.1
## CD4 Naive T CD4 Memory T CD4 Naive T DC
## CCCATGTGTGACCA.1 CCCATGTGTGCACA.1 CCCGAACTACCAAC.1 CCCGAACTTAGCGT.1
## T activated B NK CD14 Mono
## CCCGAACTTCCCAC.1 CCCGATTGAAGAGT.1 CCCGATTGAGCGGA.1 CCCGATTGCCCGTT.1
## CD4 Naive T CD14 Mono NK CD4 Naive T
## CCCGATTGCTGATG.1 CCCGATTGCTTACT.1 CCCGATTGCTTATC.1 CCCGGAGACAACCA.1
## B B DC CD14 Mono
## CCCGGAGACTTGCC.1 CCCGGAGAGGGAGT.1 CCCGGAGAGGTTCA.1 CCCGGAGATACTTC.1
## CD4 Naive T CD14 Mono CD4 Memory T CD14 Mono
## CCCGGAGATCTTAC.1 CCCTACGACATTCT.1 CCCTACGACTGAAC.1 CCCTACGATTCGGA.1
## CD14 Mono CD4 Naive T CD14 Mono NK
## CCCTAGTGCAACCA.1 CCCTAGTGCAGGAG.1 CCCTAGTGTTCTCA.1 CCCTCAGAACCACA.1
## DC CD4 Naive T CD14 Mono CD14 Mono
## CCCTCAGAGAGGCA.1 CCCTGAACAATCGC.1 CCCTGAACACTGTG.1 CCCTGAACATTTCC.1
## CD8 T CD4 Memory T CD14 Mono CD16 Mono
## CCCTGATGCTGAGT.1 CCCTGATGGAACCT.1 CCCTGATGGAGACG.1 CCCTGATGGGTCAT.1
## CD16 Mono T activated CD14 Mono CD8 T
## CCCTGATGTGCAGT.1 CCCTTACTACCAAC.1 CCCTTACTCATTGG.1 CCCTTACTCGTGTA.1
## NK CD4 Memory T CD14 Mono B
## CCCTTACTCTCGAA.1 CCCTTACTGACGAG.1 CCGAAAACATACCG.1 CCGAAAACCAGAAA.1
## B CD4 Naive T CD4 Naive T CD4 Memory T
## CCGAAAACCGATAC.1 CCGAAAACTTTGCT.1 CCGACACTGAGAGC.1 CCGACACTGGACAG.1
## CD4 Memory T CD16 Mono CD4 Memory T CD16 Mono
## CCGACACTTGACCA.1 CCGACTACTTTACC.1 CCGATAGACTTGTT.1 CCGATAGAGCGGAA.1
## T activated CD16 Mono CD4 Naive T CD4 Memory T
## CCGATAGAGGTCAT.1 CCGCGAGAACGCAT.1 CCGCGAGAGCAGAG.1 CCGCGAGATCTCGC.1
## CD16 Mono CD4 Memory T CD14 Mono NK
## CCGCGAGATGCATG.1 CCGCTATGCAGCTA.1 CCGCTATGCCCACT.1 CCGCTATGGGGTGA.1
## CD4 Naive T CD14 Mono CD14 Mono Mk
## CCGCTATGGTCACA.1 CCGGAGACTAGTCG.1 CCGGAGACTCTACT.1 CCGGAGTGCCGTAA.1
## CD8 T CD14 Mono CD4 Naive T CD14 Mono
## CCGGAGTGCCTCCA.1 CCGGAGTGCTGCAA.1 CCGGAGTGCTTGGA.1 CCGGAGTGTATGGC.1
## CD4 Memory T DC T activated CD4 Naive T
## CCGGAGTGTGCCTC.1 CCGGTACTAGGAGC.1 CCGGTACTCTGATG.1 CCGGTACTTCTCTA.1
## CD4 Memory T CD4 Memory T CD4 Memory T CD4 Naive T
## CCGTAAGACAGGAG.1 CCGTAAGACATGAC.1 CCGTACACCTCCAC.1 CCGTACACCTTGGA.1
## CD14 Mono DC CD4 Naive T DC
## CCGTACACTATGCG.1 CCTAAACTCCTTCG.1 CCTAAACTGTGTAC.1 CCTAAACTTCAGGT.1
## CD8 T CD14 Mono CD4 Naive T CD14 Mono
## CCTAAACTTCCGTC.1 CCTAAGGAAACTGC.1 CCTAAGGAAAGGGC.1 CCTAAGGAGGATCT.1
## CD14 Mono CD14 Mono Mk DC
## CCTAAGGATGTCAG.1 CCTAAGGATTACCT.1 CCTACCGAAAGAGT.1 CCTACCGAAGTCTG.1
## CD14 Mono NK CD14 Mono CD4 Naive T
## CCTACCGACATGAC.1 CCTACCGACGTACA.1 CCTACCGAGACACT.1 CCTACCGAGCGTTA.1
## CD14 Mono CD8 T CD4 Naive T CD8 T
## CCTACCGAGGTTTG.1 CCTACCGATCGACA.1 CCTACCGATTACCT.1 CCTACCGATTGGCA.1
## DC Mk CD4 Memory T CD4 Naive T
## CCTACCGATTTCTG.1 CCTAGAGAAGTTCG.1 CCTAGAGACGACAT.1 CCTAGAGAGCGTTA.1
## B CD4 Memory T DC B
## CCTAGAGATACGCA.1 CCTAGAGATGTCTT.1 CCTATAACCTCAGA.1 CCTATAACGGCAAG.1
## CD14 Mono NK CD14 Mono CD14 Mono
## CCTATTGAACCAAC.1 CCTATTGACCCTAC.1 CCTATTGACCTACC.1 CCTATTGATCCTCG.1
## CD14 Mono DC CD8 T CD14 Mono
## CCTCATCTCACTGA.1 CCTCATCTCCGCTT.1 CCTCGAACCCCACT.1 CCTCGAACGTAAAG.1
## CD4 Memory T CD14 Mono CD16 Mono CD8 T
## CCTCTACTAGATCC.1 CCTCTACTGGAAGC.1 CCTGACTGACGGGA.1 CCTGACTGCTCTTA.1
## CD16 Mono CD14 Mono CD14 Mono CD4 Memory T
## CCTGACTGGTCACA.1 CCTGACTGTAAGGA.1 CCTGAGCTACACTG.1 CCTGAGCTACAGTC.1
## CD14 Mono NK CD14 Mono CD4 Naive T
## CCTGAGCTGTCAAC.1 CCTGCAACCACTAG.1 CCTGCAACCTCAGA.1 CCTGCAACTAAGGA.1
## CD14 Mono DC CD4 Naive T NK
## CCTGCAACTCATTC.1 CCTGCAACTCGCCT.1 CCTGCAACTTTGGG.1 CCTGGACTCGTAAC.1
## CD4 Memory T CD4 Memory T CD14 Mono CD14 Mono
## CCTGGACTCTAAGC.1 CCTTAATGAAGGTA.1 CCTTAATGCTCGAA.1 CCTTAATGGACGTT.1
## CD4 Memory T CD4 Memory T CD4 Memory T CD8 T
## CCTTAATGGATGAA.1 CCTTAATGGGGTGA.1 CCTTAATGTCCGAA.1 CCTTAATGTCGATG.1
## NK B NK CD14 Mono
## CCTTAATGTGCATG.1 CCTTCACTTGTCTT.1 CCTTTAGACACTGA.1 CCTTTAGACCATGA.1
## Mk CD14 Mono CD4 Memory T CD4 Memory T
## CCTTTAGACTACGA.1 CCTTTAGAGAAACA.1 CCTTTAGAGGTATC.1 CCTTTAGAGTGTTG.1
## DC CD14 Mono DC T activated
## CCTTTAGATAGAAG.1 CCTTTAGATCAGTG.1 CCTTTAGATGCCTC.1 CCTTTAGATGGAAA.1
## CD4 Naive T CD4 Memory T CD14 Mono CD14 Mono
## CGAACATGAATCGC.1 CGAAGACTACGGAG.1 CGAAGACTATCGTG.1 CGAAGACTCCTCGT.1
## CD14 Mono B CD14 Mono CD14 Mono
## CGAAGACTGTAAAG.1 CGAAGACTTACGAC.1 CGAAGGGAAAGATG.1 CGAAGGGAACTCTT.1
## NK CD14 Mono CD16 Mono CD4 Memory T
## CGAAGGGAAGAGGC.1 CGAAGGGACTGAGT.1 CGAAGTACAAACGA.1 CGAAGTACAACCGT.1
## CD8 T CD14 Mono CD14 Mono NK
## CGAAGTACAAGCAA.1 CGAAGTACACCTCC.1 CGAAGTACAGCCAT.1 CGAAGTACCGTAGT.1
## CD4 Memory T CD14 Mono CD14 Mono CD4 Naive T
## CGAAGTACGGAAAT.1 CGAAGTACGGTGTT.1 CGAAGTACTAGAAG.1 CGAAGTACTTTACC.1
## CD16 Mono CD4 Memory T CD16 Mono NK
## CGAATCGAGCAGAG.1 CGAATCGATGTCAG.1 CGACAAACAGCAAA.1 CGACAAACAGTCTG.1
## CD4 Memory T CD14 Mono T activated CD16 Mono
## CGACAAACATACCG.1 CGACAAACATCAGC.1 CGACAAACATGTGC.1 CGACAAACCCCAAA.1
## CD4 Memory T CD4 Naive T CD14 Mono CD4 Memory T
## CGACAAACGATGAA.1 CGACAAACGTACGT.1 CGACAAACTGTAGC.1 CGACCACTAATCGC.1
## NK DC CD14 Mono B
## CGACCACTGTTCAG.1 CGACCACTTTCCCG.1 CGACCGGACGTCTC.1 CGACCGGAGAATCC.1
## CD4 Naive T CD4 Memory T CD14 Mono CD16 Mono
## CGACCGGAGCAGTT.1 CGACCGGATATTCC.1 CGACCGGATCGCTC.1 CGACCGGATCTACT.1
## CD16 Mono CD14 Mono CD14 Mono CD14 Mono
## CGACCTACCCCTAC.1 CGACCTACCTATGG.1 CGACCTACGCAGAG.1 CGACCTACGCGATT.1
## CD4 Naive T NK CD14 Mono CD16 Mono
## CGACCTACGGTCAT.1 CGACCTACTCACGA.1 CGACCTTGACCGAT.1 CGACCTTGCAGTTG.1
## CD4 Naive T CD14 Mono CD14 Mono NK
## CGACCTTGCCAGTA.1 CGACCTTGGTAAAG.1 CGACCTTGTACTGG.1 CGACCTTGTCCAAG.1
## CD14 Mono CD4 Memory T CD14 Mono CD14 Mono
## CGACGTCTCAGCTA.1 CGACGTCTGTGCAT.1 CGACTCACAACGGG.1 CGACTCACACCAGT.1
## B CD14 Mono CD14 Mono CD16 Mono
## CGACTCACACGTTG.1 CGACTCACCTGGAT.1 CGACTCACGAAACA.1 CGACTCACGTAAAG.1
## CD14 Mono CD4 Naive T CD14 Mono CD4 Naive T
## CGACTCACTGGTGT.1 CGACTCTGACGTTG.1 CGACTCTGATGTGC.1 CGACTCTGCAGGAG.1
## CD8 T CD14 Mono CD16 Mono B Activated
## CGACTCTGCCAAGT.1 CGACTCTGCTAGAC.1 CGACTCTGGCGTAT.1 CGACTCTGGTTTCT.1
## CD14 Mono DC CD14 Mono CD14 Mono
## CGACTCTGTATCTC.1 CGACTCTGTCACCC.1 CGACTCTGTCGTGA.1 CGACTCTGTCTTCA.1
## CD8 T CD14 Mono CD14 Mono CD14 Mono
## CGACTGCTAGTACC.1 CGACTGCTCGTCTC.1 CGACTGCTGTATGC.1 CGACTGCTGTTGAC.1
## CD14 Mono CD8 T CD14 Mono B Activated
## CGACTGCTTGTCGA.1 CGAGATTGGAATCC.1 CGAGATTGTATCTC.1 CGAGCCGACCCAAA.1
## CD14 Mono CD4 Naive T B Mk
## CGAGCCGACCTCCA.1 CGAGCCGAGAAAGT.1 CGAGCGTGGCATAC.1 CGAGCGTGGGTGGA.1
## CD14 Mono B CD14 Mono CD14 Mono
## CGAGCGTGTGCTGA.1 CGAGGAGAATCACG.1 CGAGGAGACCAATG.1 CGAGGAGACTCAGA.1
## NK B Activated B CD4 Naive T
## CGAGGAGAGGAAGC.1 CGAGGAGAGGAGGT.1 CGAGGAGATTACCT.1 CGAGGAGATTCTGT.1
## CD4 Memory T CD14 Mono T activated CD14 Mono
## CGAGGCACAAGAAC.1 CGAGGCACAGTCGT.1 CGAGGCACGAAACA.1 CGAGGCACGTCCTC.1
## CD4 Naive T CD16 Mono B Activated CD14 Mono
## CGAGGCACTTTGTC.1 CGAGGCTGACACAC.1 CGAGGCTGATTTCC.1 CGAGGCTGCTTCCG.1
## CD4 Memory T CD14 Mono Mk CD4 Memory T
## CGAGGCTGGAAAGT.1 CGAGGCTGGATAGA.1 CGAGGCTGGGACAG.1 CGAGTATGACCTCC.1
## pDC CD4 Naive T CD8 T NK
## CGAGTATGATCGAC.1 CGAGTATGATTTCC.1 CGAGTATGCTATTC.1 CGAGTATGGCTCCT.1
## CD8 T T activated CD14 Mono CD4 Memory T
## CGAGTATGTCCGTC.1 CGATACGAAGAGAT.1 CGATACGATCCGAA.1 CGATAGACACCTGA.1
## CD4 Memory T CD4 Naive T B CD16 Mono
## CGATAGACCAAAGA.1 CGATAGACGAGGAC.1 CGATAGACGGTGGA.1 CGATCAGATGGAAA.1
## NK CD14 Mono CD14 Mono CD4 Naive T
## CGATCAGATTCGGA.1 CGATCCACACAGCT.1 CGATCCACCACTGA.1 CGATCCACTCTCGC.1
## CD14 Mono CD14 Mono CD4 Memory T CD14 Mono
## CGATCCACTTGTGG.1 CGCAAATGAACCTG.1 CGCAAATGACGGTT.1 CGCAAATGCCCTAC.1
## CD4 Memory T NK CD4 Naive T CD14 Mono
## CGCAAATGTGATGC.1 CGCAACCTCCACCT.1 CGCAACCTCCTATT.1 CGCAACCTCTGGAT.1
## CD14 Mono CD16 Mono CD4 Naive T CD4 Memory T
## CGCAACCTTGCCTC.1 CGCAACCTTGTCGA.1 CGCACGGACACAAC.1 CGCACGGACTATGG.1
## CD4 Memory T CD16 Mono DC CD14 Mono
## CGCACGGAGCTGTA.1 CGCACTACCTAGCA.1 CGCACTACTACGCA.1 CGCACTACTCGCAA.1
## CD14 Mono CD14 Mono CD4 Memory T B Activated
## CGCACTACTCTAGG.1 CGCACTTGAAGCAA.1 CGCACTTGTCCTGC.1 CGCAGGACAGTTCG.1
## CD14 Mono CD4 Naive T CD4 Naive T CD14 Mono
## CGCAGGACCATGGT.1 CGCAGGACGCATAC.1 CGCAGGTGACGCAT.1 CGCAGGTGCACACA.1
## CD14 Mono CD14 Mono CD14 Mono CD16 Mono
## CGCATAGAAGTCGT.1 CGCATAGAGATGAA.1 CGCATAGAGCGTTA.1 CGCATAGATCCGTC.1
## CD4 Naive T CD14 Mono CD16 Mono CD14 Mono
## CGCATAGATGCACA.1 CGCCATACATTCTC.1 CGCCATACCCATAG.1 CGCCATACCGAGTT.1
## CD14 Mono B CD8 T NK
## CGCCATACGCGTTA.1 CGCCATACGCTTAG.1 CGCCATTGATAAGG.1 CGCCATTGCACCAA.1
## B CD16 Mono CD4 Memory T CD4 Memory T
## CGCCATTGGAAAGT.1 CGCCATTGTCCCGT.1 CGCCATTGTTAGGC.1 CGCCGAGAGGGAGT.1
## CD4 Naive T T activated CD4 Memory T NK
## CGCCTAACAACGAA.1 CGCCTAACACCAGT.1 CGCCTAACAGAACA.1 CGCCTAACCGCAAT.1
## B T activated B CD14 Mono
## CGCCTAACGTCTAG.1 CGCCTAACTTCATC.1 CGCGAGACCCTTTA.1 CGCGAGACCGATAC.1
## CD4 Naive T CD16 Mono CD14 Mono CD14 Mono
## CGCGAGACCTCAGA.1 CGCGAGACTATCTC.1 CGCGAGACTCCGTC.1 CGCGAGACTCGTTT.1
## CD16 Mono B CD4 Naive T CD4 Naive T
## CGCGATCTAGCGGA.1 CGCGATCTATCACG.1 CGCGATCTATCAGC.1 CGCGGATGCTCATT.1
## Mk CD4 Naive T T activated NK
## CGCGGATGCTGAAC.1 CGCGGATGTGCTAG.1 CGCTAAGAAGAAGT.1 CGCTAAGAAGCCAT.1
## CD4 Naive T NK CD4 Memory T CD4 Memory T
## CGCTAAGAAGGCGA.1 CGCTAAGACATTTC.1 CGCTAAGACCTCGT.1 CGCTAAGAGCAGAG.1
## CD14 Mono CD14 Mono CD4 Memory T CD14 Mono
## CGCTAAGATGAGGG.1 CGCTACACAGATCC.1 CGCTACACCTGAGT.1 CGCTACACGAGAGC.1
## CD4 Memory T B CD14 Mono CD14 Mono
## CGCTACTGCTGTGA.1 CGCTACTGGCTAAC.1 CGCTACTGTTATCC.1 CGCTCATGCGACAT.1
## NK Mk CD4 Memory T CD4 Memory T
## CGCTCATGCTACTT.1 CGCTCATGCTTGAG.1 CGCTCATGCTTGTT.1 CGCTCATGGATGAA.1
## CD4 Memory T CD4 Memory T NK CD4 Memory T
## CGCTCATGGGACTT.1 CGCTCATGGGCGAA.1 CGCTCATGTCAGTG.1 CGCTCATGTCTCGC.1
## CD14 Mono Mk CD14 Mono T activated
## CGCTCATGTGTCGA.1 CGGACCGAAGTGCT.1 CGGACCGACCTTCG.1 CGGACTCTAAGAAC.1
## CD14 Mono CD4 Naive T CD16 Mono CD14 Mono
## CGGACTCTCTTAGG.1 CGGACTCTGGAAGC.1 CGGACTCTGTCTAG.1 CGGACTCTGTCTTT.1
## CD4 Naive T CD14 Mono CD14 Mono B Activated
## CGGACTCTTCGCAA.1 CGGACTCTTGCATG.1 CGGAGGCTTGATGC.1 CGGAGGCTTGTCAG.1
## DC CD14 Mono B Activated CD14 Mono
## CGGATAACATCTCT.1 CGGATAACCCACAA.1 CGGATAACTTATCC.1 CGGATATGAAGGTA.1
## CD14 Mono CD14 Mono CD14 Mono CD16 Mono
## CGGATATGATTCGG.1 CGGATATGCACTGA.1 CGGATATGCATGAC.1 CGGATATGCCCAAA.1
## NK CD14 Mono CD4 Naive T CD4 Naive T
## CGGATATGTTCGGA.1 CGGCACGAAAGGTA.1 CGGCACGAAGACTC.1 CGGCACGACAGTTG.1
## CD8 T CD4 Memory T CD14 Mono CD8 T
## CGGCACGACCTTGC.1 CGGCACGACTATGG.1 CGGCACGACTTCGC.1 CGGCACGATACTCT.1
## CD4 Naive T NK CD14 Mono CD4 Naive T
## CGGCACGATAGAGA.1 CGGCACGATCGCCT.1 CGGCACGATGTCTT.1 CGGCACGATTCGGA.1
## CD8 T CD14 Mono CD14 Mono CD16 Mono
## CGGCATCTACCGAT.1 CGGCATCTATCGTG.1 CGGCATCTCGTAGT.1 CGGCATCTCTGTAG.1
## CD14 Mono CD14 Mono NK CD4 Naive T
## CGGCATCTGGTACT.1 CGGCATCTGTTGGT.1 CGGCATCTTAAAGG.1 CGGCCAGACAGCTA.1
## T activated B Activated CD14 Mono CD14 Mono
## CGGCCAGACCCACT.1 CGGCCAGACTACCC.1 CGGCCAGAGTCTGA.1 CGGCCAGATTATCC.1
## B Activated CD14 Mono CD16 Mono CD4 Memory T
## CGGCGAACAGTACC.1 CGGCGAACATGTCG.1 CGGCGAACCATTCT.1 CGGCGAACCCTCCA.1
## NK CD14 Mono CD14 Mono T activated
## CGGCGAACCGGGAA.1 CGGCGAACCTGATG.1 CGGCGAACTCCCAC.1 CGGCGAACTGCAAC.1
## CD14 Mono Mk CD8 T CD4 Memory T
## CGGCGAACTTCGGA.1 CGGCGATGAGCGGA.1 CGGCGATGCCTGTC.1 CGGCGATGCTCAAG.1
## CD14 Mono B CD14 Mono CD4 Naive T
## CGGCGATGTGGTTG.1 CGGGACTGGCAAGG.1 CGGGACTGTTCGCC.1 CGGGCATGATTGGC.1
## T activated B CD4 Naive T Mk
## CGGGCATGCAGAAA.1 CGGGCATGTCTTTG.1 CGGGCATGTGAGAA.1 CGGTAAACCGTTAG.1
## B CD14 Mono CD8 T CD14 Mono
## CGGTAAACCTGAGT.1 CGGTAAACCTTGAG.1 CGGTAAACGTTCTT.1 CGGTAAACTGGTTG.1
## CD14 Mono CD4 Memory T CD14 Mono DC
## CGGTAAACTTACCT.1 CGGTACCTTGCAAC.1 CGGTCACTACTGTG.1 CGGTCACTCAGATC.1
## CD14 Mono CD14 Mono DC CD14 Mono
## CGGTCACTCTGCTC.1 CGTAACGAACGGGA.1 CGTAACGACTAGTG.1 CGTAACGAGGTCAT.1
## CD4 Memory T CD4 Naive T CD14 Mono CD4 Naive T
## CGTAACGATCAGAC.1 CGTAACGATTCTGT.1 CGTACAGAAGTAGA.1 CGTACAGAAGTTCG.1
## CD8 T CD16 Mono CD4 Naive T CD14 Mono
## CGTACAGAGTAAAG.1 CGTACAGAGTATGC.1 CGTACAGATCGCAA.1 CGTACCACCTTATC.1
## CD4 Memory T CD14 Mono CD14 Mono CD4 Naive T
## CGTACCACTCGACA.1 CGTACCTGAACCGT.1 CGTACCTGAACGTC.1 CGTACCTGACGCAT.1
## CD4 Memory T CD14 Mono CD14 Mono B Activated
## CGTACCTGATTCTC.1 CGTACCTGGCGTTA.1 CGTACCTGTAGAGA.1 CGTACCTGTCCGTC.1
## pDC B CD4 Memory T NK
## CGTACCTGTGAGGG.1 CGTAGCCTGCTCCT.1 CGTAGCCTGGTATC.1 CGTAGCCTTAAGCC.1
## CD4 Naive T CD14 Mono CD4 Memory T CD14 Mono
## CGTAGCCTTATGCG.1 CGTCAAGAAAGAGT.1 CGTCAAGAACGCAT.1 CGTCAAGACAGCTA.1
## CD16 Mono CD4 Memory T CD14 Mono CD4 Naive T
## CGTCAAGACGTACA.1 CGTCAAGATGCACA.1 CGTCCAACAAGGTA.1 CGTCCAACGTGCTA.1
## CD14 Mono CD14 Mono CD4 Memory T CD4 Memory T
## CGTCCATGTCCCGT.1 CGTCCATGTTTGTC.1 CGTCGACTACTCTT.1 CGTCGACTCCTATT.1
## CD4 Memory T B NK CD14 Mono
## CGTCGACTCGACAT.1 CGTCGACTGCTGAT.1 CGTCGACTTCAGGT.1 CGTCGACTTCGCAA.1
## CD4 Naive T CD4 Naive T CD14 Mono T activated
## CGTCGACTTTCATC.1 CGTGAAACATTGGC.1 CGTGAAACTGGTTG.1 CGTGAATGCACACA.1
## CD4 Memory T CD4 Naive T CD14 Mono CD16 Mono
## CGTGAATGCGAACT.1 CGTGAATGCTACTT.1 CGTGAATGCTTGAG.1 CGTGAATGGGATTC.1
## CD16 Mono DC CD16 Mono CD4 Naive T
## CGTGAATGGGCGAA.1 CGTGAATGGGTAAA.1 CGTGAATGTCAGGT.1 CGTGATGAACGGTT.1
## CD16 Mono CD14 Mono T activated CD4 Memory T
## CGTGATGACACTTT.1 CGTGATGAGCGTAT.1 CGTGATGATCTAGG.1 CGTGCACTTCTCTA.1
## CD4 Memory T NK CD4 Memory T CD14 Mono
## CGTGTAGACGCATA.1 CGTGTAGACTCAGA.1 CGTGTAGACTGTTT.1 CGTGTAGAGCAAGG.1
## B CD14 Mono CD4 Memory T CD14 Mono
## CGTGTAGAGTCACA.1 CGTGTAGAGTTGCA.1 CGTGTAGATCCTTA.1 CGTGTAGATTCGCC.1
## CD4 Naive T CD8 T CD14 Mono CD16 Mono
## CGTGTAGATTTACC.1 CGTTAACTACACTG.1 CGTTAACTACGCTA.1 CGTTAACTGGTCTA.1
## CD14 Mono CD14 Mono CD4 Naive T CD4 Naive T
## CGTTAACTTCCGTC.1 CGTTAACTTTAGGC.1 CGTTAGGAATTCTC.1 CGTTAGGACAAAGA.1
## CD4 Memory T CD4 Memory T NK CD4 Memory T
## CGTTAGGACTCGCT.1 CGTTAGGACTTAGG.1 CGTTAGGAGTTCTT.1 CGTTATACACGACT.1
## CD4 Naive T CD4 Naive T CD14 Mono CD14 Mono
## CGTTATACACGTAC.1 CGTTATACAGGAGC.1 CGTTATACAGTGTC.1 CGTTATACTGGTGT.1
## B CD8 T CD14 Mono CD4 Memory T
## CGTTTAACACAGCT.1 CGTTTAACAGGGTG.1 CGTTTAACCGTACA.1 CGTTTAACGACGAG.1
## CD14 Mono CD16 Mono CD4 Naive T CD14 Mono
## CGTTTAACGACGTT.1 CGTTTAACGCTTCC.1 CGTTTAACTCCAGA.1 CGTTTAACTGACTG.1
## CD14 Mono CD14 Mono CD14 Mono CD14 Mono
## CGTTTAACTTTACC.1 CTAAACCTGGAACG.1 CTAAACCTGTCAAC.1 CTAACACTGATAGA.1
## T activated CD14 Mono CD8 T CD14 Mono
## CTAACACTGGTTAC.1 CTAACACTGTGTTG.1 CTAACACTTCGACA.1 CTAACGGAACCAAC.1
## CD14 Mono B CD16 Mono CD14 Mono
## CTAACGGACTGCTC.1 CTAACGGAGGGATG.1 CTAACGGAGTATGC.1 CTAACGGATGCTGA.1
## CD14 Mono CD4 Naive T CD14 Mono B
## CTAACGGATGCTTT.1 CTAACTACACCAGT.1 CTAACTACCGATAC.1 CTAAGGACACCATG.1
## CD14 Mono CD16 Mono NK CD16 Mono
## CTAAGGACATGGTC.1 CTAAGGACTAAGGA.1 CTAAGGACTCTTAC.1 CTAAGGTGTAGAAG.1
## CD14 Mono CD4 Naive T CD4 Memory T CD8 T
## CTAAGGTGTCGCTC.1 CTAAGGTGTTATCC.1 CTAATAGAGAATAG.1 CTAATAGAGCCATA.1
## T activated CD16 Mono CD14 Mono CD16 Mono
## CTAATAGAGTGTCA.1 CTAATAGAGTTACG.1 CTAATAGATAGACC.1 CTAATAGATCCTTA.1
## CD4 Memory T CD4 Memory T CD14 Mono CD14 Mono
## CTAATGCTAAGAAC.1 CTAATGCTACGCTA.1 CTAATGCTATGTCG.1 CTAATGCTGCGTTA.1
## CD16 Mono CD4 Memory T T activated CD14 Mono
## CTAATGCTTCTAGG.1 CTACAACTCTCTCG.1 CTACAACTGGTTCA.1 CTACAACTGTTCTT.1
## CD14 Mono CD14 Mono CD14 Mono CD4 Memory T
## CTACAACTTCCAGA.1 CTACAACTTGAGCT.1 CTACCTCTGCGAAG.1 CTACGCACAGCTAC.1
## CD4 Memory T B CD16 Mono T activated
## CTACGCACCGAATC.1 CTACGCACCTGGAT.1 CTACGCACGGAAAT.1 CTACGGCTCGTACA.1
## CD4 Naive T CD4 Naive T NK CD14 Mono
## CTACGGCTGACGTT.1 CTACGGCTTCCTCG.1 CTACGGCTTGCACA.1 CTACGGCTTTGGTG.1
## B CD14 Mono CD4 Memory T T activated
## CTACTATGAGGTCT.1 CTACTATGATCGTG.1 CTACTATGCTCATT.1 CTACTATGGTATCG.1
## CD16 Mono CD4 Naive T CD14 Mono CD8 T
## CTACTCCTCGGAGA.1 CTACTCCTGTTAGC.1 CTACTCCTTTTACC.1 CTAGAGACCGCATA.1
## CD4 Memory T CD4 Memory T NK CD14 Mono
## CTAGAGACTTAGGC.1 CTAGAGACTTTGGG.1 CTAGATCTAAAAGC.1 CTAGATCTAGAGAT.1
## NK CD4 Naive T CD14 Mono Mk
## CTAGATCTAGTCAC.1 CTAGATCTGGGAGT.1 CTAGATCTTCCAAG.1 CTAGGATGAAACGA.1
## CD14 Mono DC CD4 Naive T CD4 Naive T
## CTAGGATGCACCAA.1 CTAGGATGCATGGT.1 CTAGGATGCTGAGT.1 CTAGGATGCTGTAG.1
## CD4 Naive T CD14 Mono CD14 Mono CD14 Mono
## CTAGGATGGAGGCA.1 CTAGGATGTAGAGA.1 CTAGGATGTCAGAC.1 CTAGGATGTGCCAA.1
## CD4 Naive T B Activated CD4 Memory T CD8 T
## CTAGGATGTGTCCC.1 CTAGGATGTGTCTT.1 CTAGGCCTACGCTA.1 CTAGGCCTGGAGCA.1
## CD14 Mono CD14 Mono CD16 Mono CD14 Mono
## CTAGGCCTTGTCCC.1 CTAGGTGACACAAC.1 CTAGGTGACCACAA.1 CTAGGTGACGTTAG.1
## CD14 Mono CD16 Mono CD14 Mono T activated
## CTAGGTGAGGACTT.1 CTAGGTGAGGTAGG.1 CTAGGTGATTATCC.1 CTAGTTACCGTGTA.1
## CD4 Memory T CD14 Mono DC CD14 Mono
## CTAGTTTGCCATAG.1 CTAGTTTGGATAAG.1 CTAGTTTGGCGTTA.1 CTATAAGACCAGTA.1
## B CD8 T CD4 Memory T pDC
## CTATAAGACCCGTT.1 CTATAAGATGGATC.1 CTATACTGAGCTAC.1 CTATACTGAGTGTC.1
## CD4 Memory T CD14 Mono T activated B Activated
## CTATACTGCGGAGA.1 CTATACTGCTCTAT.1 CTATACTGGGCATT.1 CTATACTGGTGAGG.1
## CD16 Mono T activated CD16 Mono NK
## CTATACTGTCCCGT.1 CTATACTGTGTCGA.1 CTATACTGTTATCC.1 CTATACTGTTTGTC.1
## B CD4 Naive T CD14 Mono CD14 Mono
## CTATAGCTACCATG.1 CTATCAACATCTCT.1 CTATCAACGACTAC.1 CTATCAACGAGACG.1
## CD14 Mono CD14 Mono CD4 Memory T CD14 Mono
## CTATCAACGGTTCA.1 CTATCAACTCTCAT.1 CTATCAACTGCATG.1 CTATCATGTCTCGC.1
## CD16 Mono CD14 Mono CD4 Naive T B
## CTATCCCTCGATAC.1 CTATGACTCGAATC.1 CTATGACTGCTACA.1 CTATGACTTGTCGA.1
## CD14 Mono B Activated T activated B Activated
## CTATGACTTTAGGC.1 CTATGACTTTTGTC.1 CTATGTACGCATCA.1 CTATGTACGCTGAT.1
## B NK CD14 Mono CD4 Memory T
## CTATGTACTCGCCT.1 CTATGTTGACCTCC.1 CTATGTTGTGGTCA.1 CTATGTTGTGTTCT.1
## B Activated CD14 Mono B CD14 Mono
## CTATTGACAACAGA.1 CTATTGACGTCAAC.1 CTATTGACTCTAGG.1 CTATTGTGAACGAA.1
## CD16 Mono CD16 Mono CD4 Naive T CD14 Mono
## CTATTGTGTACTGG.1 CTATTGTGTAGAGA.1 CTATTGTGTCCTAT.1 CTATTGTGTGTCTT.1
## CD4 Memory T CD14 Mono CD4 Memory T CD14 Mono
## CTCAATTGCCAATG.1 CTCAATTGCGTTAG.1 CTCAATTGGACACT.1 CTCAATTGGCGATT.1
## B CD14 Mono CD8 T T activated
## CTCAATTGGCTTCC.1 CTCAATTGTTGGCA.1 CTCAGAGAAAGGCG.1 CTCAGAGAGCAAGG.1
## CD4 Memory T CD14 Mono B CD4 Naive T
## CTCAGAGAGGTAGG.1 CTCAGAGATCTGGA.1 CTCAGCACAAAGCA.1 CTCAGCACCCAATG.1
## CD16 Mono CD14 Mono CD4 Naive T CD4 Naive T
## CTCAGCACCGATAC.1 CTCAGCACCTGCTC.1 CTCAGCACGGTAAA.1 CTCAGCACTGGTGT.1
## CD4 Memory T CD14 Mono CD16 Mono DC
## CTCAGCTGCATCAG.1 CTCAGCTGCTACTT.1 CTCAGCTGCTGATG.1 CTCAGCTGGTTTGG.1
## CD14 Mono CD16 Mono CD14 Mono T activated
## CTCAGCTGTGGATC.1 CTCAGGCTAAAGTG.1 CTCAGGCTAAGCCT.1 CTCAGGCTAGAGAT.1
## CD16 Mono CD4 Memory T CD14 Mono Mk
## CTCAGGCTATCTTC.1 CTCAGGCTCCAGTA.1 CTCAGGCTCGTGTA.1 CTCAGGCTCTCGAA.1
## CD8 T CD4 Naive T CD14 Mono CD14 Mono
## CTCAGGCTGGACAG.1 CTCATTGAATGACC.1 CTCATTGAGGTCAT.1 CTCATTGATGGTAC.1
## CD4 Naive T CD14 Mono CD14 Mono NK
## CTCCACGAAACGTC.1 CTCCACGAAAGGGC.1 CTCCACGAACGGGA.1 CTCCACGACTCGCT.1
## CD14 Mono CD8 T CD4 Naive T CD14 Mono
## CTCCACGACTCTTA.1 CTCCACGAGGAGTG.1 CTCCACGATAGACC.1 CTCCACGATTGAGC.1
## CD14 Mono CD14 Mono CD16 Mono NK
## CTCCATCTAAAGTG.1 CTCCATCTAAGAAC.1 CTCCATCTATGCTG.1 CTCCATCTGAATGA.1
## CD14 Mono CD4 Naive T CD4 Naive T CD4 Memory T
## CTCCATCTGTATGC.1 CTCCATCTTAGCCA.1 CTCCGAACCCTATT.1 CTCCGAACGGATCT.1
## CD14 Mono CD8 T B Activated NK
## CTCCTACTAGTAGA.1 CTCCTACTGCGATT.1 CTCCTACTGTCATG.1 CTCCTACTGTGCTA.1
## CD14 Mono CD14 Mono CD14 Mono CD4 Naive T
## CTCCTACTTGTCCC.1 CTCGAAGAGAGGAC.1 CTCGAAGAGCGAAG.1 CTCGAAGAGTGTCA.1
## CD16 Mono CD14 Mono B CD14 Mono
## CTCGACACAATGCC.1 CTCGACACGGTTAC.1 CTCGACACGTTCAG.1 CTCGACTGAGATGA.1
## CD16 Mono CD4 Memory T B CD14 Mono
## CTCGACTGCATTTC.1 CTCGACTGCGACAT.1 CTCGACTGGACACT.1 CTCGACTGGCTAAC.1
## CD14 Mono CD4 Memory T Mk B Activated
## CTCGACTGGTACCA.1 CTCGAGCTATGACC.1 CTCGAGCTATGGTC.1 CTCGAGCTCAGATC.1
## CD14 Mono CD4 Naive T CD16 Mono CD14 Mono
## CTCGAGCTCATTCT.1 CTCGCATGAGAGAT.1 CTCGCATGCTTATC.1 CTCGCATGTCGCAA.1
## B CD14 Mono CD14 Mono CD16 Mono
## CTCTAAACCCCTTG.1 CTCTAAACCTACGA.1 CTCTAAACCTCTAT.1 CTCTAAACGGACAG.1
## CD14 Mono CD14 Mono CD8 T CD14 Mono
## CTCTAAACTTTGGG.1 CTCTAATGCTTGTT.1 CTCTAATGGAACCT.1 CTCTAATGGTAAGA.1
## CD4 Naive T CD8 T NK T activated
## CTCTAATGGTTCTT.1 CTCTAATGTCCTAT.1 CTCTAATGTCGTTT.1 CTCTAATGTGCACA.1
## CD14 Mono CD16 Mono CD4 Naive T CD4 Naive T
## CTCTAATGTGTCAG.1 CTGAACGAGATAGA.1 CTGAACGAGTAAAG.1 CTGAAGACAGTACC.1
## B Activated DC NK B
## CTGAAGACAGTCAC.1 CTGAAGACCACTCC.1 CTGAAGTGACCGAT.1 CTGAAGTGATCTCT.1
## CD14 Mono CD14 Mono CD4 Naive T CD14 Mono
## CTGAAGTGCTCTTA.1 CTGAAGTGGATGAA.1 CTGAAGTGTTTACC.1 CTGAATCTTAGCCA.1
## NK CD14 Mono CD16 Mono CD14 Mono
## CTGAATCTTTTACC.1 CTGACAGAAAACAG.1 CTGACAGACCTTGC.1 CTGACAGACGCCTT.1
## CD14 Mono B CD14 Mono CD8 T
## CTGACAGACGTACA.1 CTGACAGAGAATGA.1 CTGACAGAGAGGGT.1 CTGACAGAGTCTAG.1
## CD14 Mono CD4 Memory T B CD16 Mono
## CTGACAGATGCCCT.1 CTGACCACGGAGGT.1 CTGACCACTGTCTT.1 CTGAGAACGTCAAC.1
## CD4 Memory T CD14 Mono CD4 Naive T NK
## CTGAGAACTAAAGG.1 CTGAGAACTGAGCT.1 CTGAGAACTGCCAA.1 CTGAGAACTTGCAG.1
## B B Activated CD16 Mono CD14 Mono
## CTGAGCCTAACCGT.1 CTGAGCCTCCCTCA.1 CTGAGCCTCTTATC.1 CTGAGCCTTGAACC.1
## CD4 Memory T CD14 Mono CD14 Mono B
## CTGAGCCTTTGTGG.1 CTGATACTAATCGC.1 CTGATACTACGTAC.1 CTGATACTCTAGTG.1
## CD14 Mono CD14 Mono CD14 Mono CD4 Naive T
## CTGATACTGGACGA.1 CTGATACTTCTACT.1 CTGATGGACTATTC.1 CTGATGGAGGTATC.1
## CD14 Mono B CD4 Memory T CD16 Mono
## CTGATGGATCCTCG.1 CTGATGGATGGTGT.1 CTGATGGATTTGGG.1 CTGATTTGAACCAC.1
## NK T activated T activated CD16 Mono
## CTGATTTGACTAGC.1 CTGCAGCTCCTTCG.1 CTGCAGCTCGTTAG.1 CTGCAGCTCTTACT.1
## CD4 Memory T CD8 T CD14 Mono CD16 Mono
## CTGCAGCTGAAACA.1 CTGCAGCTTACAGC.1 CTGCAGCTTCGACA.1 CTGCAGCTTTCTAC.1
## CD4 Memory T CD14 Mono CD4 Memory T CD16 Mono
## CTGCCAACGACACT.1 CTGCCAACGTACCA.1 CTGCGACTAGTCAC.1 CTGCGACTATCGTG.1
## CD14 Mono CD14 Mono CD16 Mono T activated
## CTGGAAACATACCG.1 CTGGAAACGCTAAC.1 CTGGAAACGGTACT.1 CTGGAAACGTTCGA.1
## CD14 Mono CD14 Mono CD16 Mono CD4 Memory T
## CTGGATGAAACGAA.1 CTGGATGAACAGCT.1 CTGGATGAAGTCTG.1 CTGGATGACGAGAG.1
## B CD14 Mono DC CD4 Naive T
## CTGGATGAGCAGAG.1 CTGGATGATAGTCG.1 CTGGATGATTTCTG.1 CTGGCACTTATCGG.1
## CD16 Mono CD14 Mono CD8 T CD14 Mono
## CTGTAACTAAAGTG.1 CTGTAACTACACGT.1 CTGTAACTAGACTC.1 CTGTAACTCTTGAG.1
## CD8 T CD4 Memory T CD4 Naive T CD4 Naive T
## CTGTAACTGGATTC.1 CTGTAACTGTTAGC.1 CTGTATACAAGTAG.1 CTGTATACATGCTG.1
## CD14 Mono CD4 Naive T B CD4 Memory T
## CTGTATACTGTCAG.1 CTGTGAGATGGGAG.1 CTTAAAGAATACCG.1 CTTAACACCTGACA.1
## CD4 Memory T CD14 Mono CD8 T CD14 Mono
## CTTAACACGGAGTG.1 CTTAACACTCTCTA.1 CTTAACACTTACTC.1 CTTAAGCTAGCCTA.1
## CD16 Mono CD4 Naive T NK CD14 Mono
## CTTAAGCTATGCCA.1 CTTAAGCTGCTGTA.1 CTTAAGCTTAACGC.1 CTTAAGCTTACTCT.1
## CD14 Mono CD14 Mono T activated CD4 Memory T
## CTTAAGCTTTCCCG.1 CTTACAACAGCAAA.1 CTTACAACCCAGTA.1 CTTACAACCCTTTA.1
## CD14 Mono CD14 Mono CD14 Mono CD14 Mono
## CTTACAACGCGTTA.1 CTTACATGAGTGTC.1 CTTACATGCAGGAG.1 CTTACATGGTACAC.1
## CD16 Mono CD8 T CD4 Naive T CD4 Memory T
## CTTACATGGTCATG.1 CTTACATGGTGTCA.1 CTTACATGTCGATG.1 CTTACTGACCGTTC.1
## CD14 Mono CD4 Naive T T activated CD4 Naive T
## CTTACTGACGAGTT.1 CTTACTGATGCAAC.1 CTTACTGATGCTTT.1 CTTAGACTAGAGAT.1
## DC T activated CD4 Naive T NK
## CTTAGACTCGTAGT.1 CTTAGACTCTTGAG.1 CTTAGACTGGGCAA.1 CTTAGACTGGTTCA.1
## CD4 Memory T CD4 Naive T CD4 Memory T CD16 Mono
## CTTAGACTGTCATG.1 CTTAGACTGTGCAT.1 CTTAGGGAAATGCC.1 CTTAGGGAACTGTG.1
## CD4 Memory T B Activated CD14 Mono NK
## CTTAGGGACAGCTA.1 CTTAGGGACGTGAT.1 CTTAGGGACTAGTG.1 CTTAGGGATTCACT.1
## CD16 Mono CD4 Naive T T activated CD16 Mono
## CTTATCGAACACGT.1 CTTATCGAGACGGA.1 CTTATCGATCGCCT.1 CTTATCGATCTCGC.1
## CD4 Memory T CD4 Memory T B Activated CD14 Mono
## CTTCACCTACGGGA.1 CTTCACCTCGAGTT.1 CTTCACCTCGTTAG.1 CTTCACCTGGTGTT.1
## CD4 Naive T Mk NK CD8 T
## CTTCACCTTTTCGT.1 CTTCATGACTCCCA.1 CTTCTAGAACGTTG.1 CTTCTAGAAGTGCT.1
## B Eryth CD14 Mono CD4 Memory T
## CTTCTAGAATTTCC.1 CTTCTAGACGCAAT.1 CTTCTAGACTCCAC.1 CTTCTAGAGCCTTC.1
## CD14 Mono CD14 Mono CD14 Mono CD14 Mono
## CTTCTAGATACGCA.1 CTTCTAGATGTGAC.1 CTTGAACTAAGGCG.1 CTTGAACTCTTATC.1
## B CD14 Mono CD14 Mono B Activated
## CTTGAACTGAATAG.1 CTTGAACTGCTGAT.1 CTTGAACTGTGCAT.1 CTTGAACTTGACTG.1
## CD8 T CD14 Mono CD14 Mono CD16 Mono
## CTTGAGGATAGCCA.1 CTTGATTGACGGGA.1 CTTGATTGTATTCC.1 CTTGATTGTCCTTA.1
## CD14 Mono NK CD4 Memory T T activated
## CTTGATTGTGGTTG.1 CTTGTATGAGTACC.1 CTTGTATGATCTTC.1 CTTGTATGGGTGAG.1
## B NK CD4 Memory T CD16 Mono
## CTTGTATGGTTACG.1 CTTGTATGTTGCAG.1 CTTTACGAAAAGCA.1 CTTTACGACAGAAA.1
## CD4 Memory T CD4 Memory T DC CD14 Mono
## CTTTACGAGGAAGC.1 CTTTACGAGGATTC.1 CTTTAGACGCCATA.1 CTTTAGTGACCATG.1
## CD4 Naive T CD14 Mono CD14 Mono B
## CTTTAGTGAGGCGA.1 CTTTAGTGTCCCAC.1 CTTTCAGATCCGAA.1 CTTTCAGATTGCAG.1
## CD16 Mono CD4 Memory T CD4 Memory T CD14 Mono
## CTTTGATGGGACGA.1 CTTTGATGGTTGCA.1 CTTTGATGTGGAAA.1 CTTTGATGTTCTAC.1
## CD16 Mono CD16 Mono CD4 Naive T pDC
## GAAACAGACTGGTA.1 GAAACAGAGAGGCA.1 GAAACAGATGCTCC.1 GAAACAGATGTCCC.1
## CD4 Memory T CD4 Memory T CD14 Mono CD4 Memory T
## GAAACCTGCCACAA.1 GAAACCTGCGTCTC.1 GAAACCTGGCCCTT.1 GAAACCTGGGTAGG.1
## NK CD14 Mono CD4 Naive T CD14 Mono
## GAAACCTGTCCTAT.1 GAAACCTGTCTATC.1 GAAACCTGTTCTCA.1 GAAAGATGATTCTC.1
## CD14 Mono CD16 Mono CD16 Mono T activated
## GAAAGATGCTTGTT.1 GAAAGCCTACCTAG.1 GAAAGCCTTCTTAC.1 GAAAGTGACGATAC.1
## CD14 Mono CD16 Mono CD4 Naive T CD4 Memory T
## GAAAGTGAGCAGTT.1 GAAAGTGATGCTGA.1 GAAATACTCCAGTA.1 GAAATACTGGACAG.1
## CD4 Memory T Mk B Activated CD4 Naive T
## GAACACACAACAGA.1 GAACACACACCCAA.1 GAACACACACTACG.1 GAACACACATCGTG.1
## CD4 Naive T B CD14 Mono DC
## GAACACACCCGCTT.1 GAACACACGGCAAG.1 GAACAGCTAAGGCG.1 GAACAGCTAAGTAG.1
## CD14 Mono CD4 Naive T CD4 Memory T T activated
## GAACAGCTACGGAG.1 GAACAGCTCTAGCA.1 GAACAGCTTGTTTC.1 GAACCAACGGAGGT.1
## CD4 Memory T DC CD14 Mono CD8 T
## GAACCAACGTGCTA.1 GAACCAACTACGCA.1 GAACCAACTGCTCC.1 GAACCTGAACGGGA.1
## DC B Activated CD8 T CD16 Mono
## GAACCTGAATGCTG.1 GAACCTGAATGGTC.1 GAACCTGACCCGTT.1 GAACCTGAGCTCCT.1
## DC CD4 Memory T CD4 Naive T CD14 Mono
## GAACCTGATATCTC.1 GAACCTGATCGCAA.1 GAACGGGACACTCC.1 GAACGGGATACGCA.1
## CD4 Memory T B CD4 Naive T B
## GAACGGGATGAGGG.1 GAACGTTGCCCACT.1 GAACGTTGGCCTTC.1 GAACGTTGGTTTGG.1
## CD4 Naive T T activated B CD4 Naive T
## GAACGTTGTCGTAG.1 GAACGTTGTGCAAC.1 GAACGTTGTGGTTG.1 GAACTGTGACGGTT.1
## CD4 Naive T CD14 Mono CD4 Memory T CD4 Memory T
## GAACTGTGCAGATC.1 GAACTGTGCGAATC.1 GAACTGTGCTGAGT.1 GAACTGTGTATCTC.1
## CD4 Naive T CD4 Naive T CD14 Mono CD4 Naive T
## GAACTGTGTGAGCT.1 GAAGAATGCTACCC.1 GAAGATGAACCTGA.1 GAAGATGAGCAGTT.1
## NK CD14 Mono CD8 T CD16 Mono
## GAAGATGAGTCTAG.1 GAAGATGATATGGC.1 GAAGCGGAACGCTA.1 GAAGCGGAAGAAGT.1
## CD4 Memory T CD14 Mono B CD4 Memory T
## GAAGCGGACATCAG.1 GAAGCGGATGAAGA.1 GAAGCGGATGGAGG.1 GAAGCTACCAGAAA.1
## CD14 Mono CD14 Mono CD14 Mono CD8 T
## GAAGCTACCAGTTG.1 GAAGCTACCCATAG.1 GAAGCTACTAAGGA.1 GAAGCTACTGGATC.1
## CD14 Mono CD14 Mono CD16 Mono B Activated
## GAAGCTTGACCTTT.1 GAAGCTTGACGGTT.1 GAAGCTTGATGTGC.1 GAAGCTTGCCACAA.1
## CD14 Mono CD4 Naive T B Activated CD4 Naive T
## GAAGCTTGCCCTTG.1 GAAGCTTGCTCATT.1 GAAGCTTGGGAGTG.1 GAAGCTTGGGGAGT.1
## CD14 Mono CD14 Mono T activated T activated
## GAAGGGTGAGCTCA.1 GAAGGGTGCTGGAT.1 GAAGGGTGGTACGT.1 GAAGGGTGTGTGGT.1
## CD4 Memory T T activated CD14 Mono CD14 Mono
## GAAGGGTGTTATCC.1 GAAGGTCTCAGGAG.1 GAAGGTCTTAGCCA.1 GAAGTAGACCCTTG.1
## CD16 Mono T activated CD14 Mono DC
## GAAGTCACACCACA.1 GAAGTCACACCTAG.1 GAAGTCTGAACGAA.1 GAAGTCTGAACGGG.1
## CD16 Mono DC CD14 Mono CD16 Mono
## GAAGTCTGCATGAC.1 GAAGTCTGGTTACG.1 GAAGTCTGTAAGGA.1 GAAGTCTGTCCGAA.1
## CD14 Mono CD16 Mono CD14 Mono CD14 Mono
## GAAGTCTGTTCGTT.1 GAAGTCTGTTTCAC.1 GAAGTGCTTAGCCA.1 GAAGTGCTTTTCGT.1
## B CD16 Mono B CD14 Mono
## GAATGCACCTTCCG.1 GAATGCACCTTTAC.1 GAATGCACTATCTC.1 GAATGCACTCTTTG.1
## CD14 Mono CD4 Memory T T activated CD8 T
## GAATGCTGGATAGA.1 GAATGCTGTTGCAG.1 GAATGGCTCTCAAG.1 GAATGGCTCTGGAT.1
## CD16 Mono CD4 Naive T T activated CD14 Mono
## GAATGGCTGAAGGC.1 GAATGGCTGCTTAG.1 GAATGGCTGTGTAC.1 GAATGGCTTTCAGG.1
## B DC B CD14 Mono
## GAATTAACTCTTAC.1 GACAACACACGTTG.1 GACAACTGCGTACA.1 GACAACTGTACAGC.1
## NK CD8 T CD8 T CD4 Naive T
## GACAACTGTCGTAG.1 GACAACTGTCTTTG.1 GACAACTGTGACAC.1 GACAACTGTTGGTG.1
## CD14 Mono T activated CD14 Mono pDC
## GACACTGAAGGAGC.1 GACACTGACACTCC.1 GACACTGACTGCAA.1 GACACTGAGTTGGT.1
## CD4 Memory T CD14 Mono CD4 Naive T CD14 Mono
## GACACTGATTTGCT.1 GACAGGGAACTGTG.1 GACAGGGAAGATGA.1 GACAGGGATCGTTT.1
## DC DC CD16 Mono CD14 Mono
## GACAGGGATTGGCA.1 GACAGTACCCTGAA.1 GACAGTACGAATCC.1 GACAGTACGTCTTT.1
## CD14 Mono CD14 Mono CD16 Mono CD4 Naive T
## GACAGTACTATTCC.1 GACAGTACTGTCAG.1 GACAGTTGATCGGT.1 GACAGTTGGTTGCA.1
## Mk B CD4 Naive T CD14 Mono
## GACAGTTGTAAGGA.1 GACATTCTGAGGGT.1 GACATTCTGATACC.1 GACATTCTGGGACA.1
## CD14 Mono CD4 Memory T CD8 T CD14 Mono
## GACATTCTGTCTTT.1 GACATTCTGTGCAT.1 GACATTCTTCTTAC.1 GACCAAACCTAAGC.1
## NK CD8 T CD4 Naive T Eryth
## GACCAAACCTGACA.1 GACCATGACTTGCC.1 GACCATGAGGGACA.1 GACCCTACACGTAC.1
## T activated CD14 Mono CD14 Mono CD4 Memory T
## GACCCTACCGAACT.1 GACCCTACGGAGCA.1 GACCCTACTGGAGG.1 GACCTAGAAGTCAC.1
## NK CD4 Naive T NK CD4 Memory T
## GACCTAGAATACCG.1 GACCTAGACGACTA.1 GACCTAGACTGAGT.1 GACCTAGAGAGGTG.1
## CD4 Naive T CD14 Mono CD4 Naive T CD4 Naive T
## GACCTAGATGGAGG.1 GACCTCACAGATCC.1 GACCTCACGTCGAT.1 GACCTCACTTCCGC.1
## CD8 T NK CD4 Naive T CD14 Mono
## GACCTCTGCGCAAT.1 GACCTCTGTCCTAT.1 GACCTCTGTGGAAA.1 GACCTCTGTTGAGC.1
## CD4 Naive T B Activated B CD14 Mono
## GACGAACTAACCTG.1 GACGAACTAGTCGT.1 GACGAACTCCGCTT.1 GACGAGGAAGTTCG.1
## CD16 Mono CD16 Mono CD14 Mono CD14 Mono
## GACGAGGATTCCGC.1 GACGATTGACCACA.1 GACGATTGCTAGAC.1 GACGATTGGCATCA.1
## CD14 Mono CD14 Mono T activated CD14 Mono
## GACGATTGTGTGCA.1 GACGCCGAACCTGA.1 GACGCCGAACGTAC.1 GACGCCGACGTAGT.1
## B Activated CD14 Mono CD4 Naive T CD14 Mono
## GACGCCGAGTCATG.1 GACGCCGAGTCCTC.1 GACGCCGATCCTCG.1 GACGCTCTCATTTC.1
## T activated CD14 Mono CD14 Mono B
## GACGCTCTCTGCAA.1 GACGCTCTTCTAGG.1 GACGGCACAATCGC.1 GACGGCACCTCCCA.1
## DC CD4 Memory T B CD14 Mono
## GACGGCACCTGAGT.1 GACGGCACGGCGAA.1 GACGGCACGGTTTG.1 GACGTAACACCTAG.1
## pDC CD14 Mono CD16 Mono B
## GACGTAACCGCTAA.1 GACGTAACCGGTAT.1 GACGTAACCTGACA.1 GACGTAACGAACCT.1
## Mk NK CD14 Mono T activated
## GACGTATGACAGCT.1 GACGTATGAGTAGA.1 GACGTATGATTCTC.1 GACGTATGCCCACT.1
## CD14 Mono CD4 Memory T CD4 Naive T CD14 Mono
## GACGTATGCCTGAA.1 GACGTATGGTACAC.1 GACGTATGTGCAAC.1 GACGTATGTTGTGG.1
## B CD4 Memory T CD4 Memory T CD14 Mono
## GACGTCCTATTCCT.1 GACGTCCTCAGTTG.1 GACGTCCTGATGAA.1 GACGTCCTTGTCAG.1
## B CD4 Memory T CD14 Mono CD4 Memory T
## GACTACGAGTGAGG.1 GACTACGATCCTGC.1 GACTCCTGACAGTC.1 GACTCCTGCGGGAA.1
## CD16 Mono CD4 Naive T CD4 Memory T CD4 Naive T
## GACTCCTGGAGAGC.1 GACTCCTGGTCCTC.1 GACTCCTGTCTACT.1 GACTGAACCGCATA.1
## B CD4 Memory T CD4 Naive T CD16 Mono
## GACTGAACCTCGCT.1 GACTGAACTGGAGG.1 GACTGATGCCGTAA.1 GACTGATGGTAGGG.1
## CD4 Naive T CD4 Naive T CD8 T CD4 Memory T
## GACTGATGGTCACA.1 GACTGATGTACTGG.1 GACTGATGTGAAGA.1 GACTGTGACGGGAA.1
## CD4 Memory T Mk CD14 Mono CD14 Mono
## GACTGTGAGTTACG.1 GACTGTGATAGAAG.1 GACTTTACATAAGG.1 GACTTTACATGCTG.1
## T activated CD4 Memory T CD4 Memory T CD4 Memory T
## GACTTTACCATGCA.1 GACTTTACCTCATT.1 GACTTTACGCGAAG.1 GACTTTACGTACGT.1
## CD14 Mono CD14 Mono CD4 Memory T CD4 Memory T
## GACTTTACTCAGGT.1 GAGAAATGCCCGTT.1 GAGAAATGCCTTGC.1 GAGAAATGCGAGTT.1
## CD16 Mono CD4 Naive T CD16 Mono pDC
## GAGAAATGCTACGA.1 GAGAAATGTCTGGA.1 GAGAGGTGAAGGCG.1 GAGAGGTGAGCATC.1
## CD16 Mono CD14 Mono CD14 Mono CD16 Mono
## GAGAGGTGCAGTCA.1 GAGAGGTGCTCCAC.1 GAGAGGTGGAATCC.1 GAGAGGTGGGAGCA.1
## CD4 Memory T CD4 Naive T CD4 Memory T CD4 Memory T
## GAGAGGTGGGAGTG.1 GAGAGGTGTCCTAT.1 GAGATAGAACCTCC.1 GAGATAGAATCGTG.1
## CD14 Mono B Activated CD14 Mono CD14 Mono
## GAGATAGACTGACA.1 GAGATAGAGTTAGC.1 GAGATAGATCTCAT.1 GAGATAGATTTCTG.1
## CD4 Naive T CD14 Mono CD4 Memory T CD4 Naive T
## GAGATGCTACGGGA.1 GAGATGCTGGGTGA.1 GAGATGCTGTTACG.1 GAGCAACTATCAGC.1
## CD14 Mono CD8 T CD14 Mono CD4 Naive T
## GAGCAACTGAGGGT.1 GAGCAACTGGTCTA.1 GAGCAGGACTTAGG.1 GAGCAGGATGCTAG.1
## NK CD4 Naive T CD16 Mono CD4 Memory T
## GAGCATACAGCCTA.1 GAGCATACGAGCTT.1 GAGCATACGGGAGT.1 GAGCATACTCGCCT.1
## B CD4 Memory T B CD14 Mono
## GAGCATACTGATGC.1 GAGCGAGAAACCGT.1 GAGCGAGAGGAGTG.1 GAGCGAGATCATTC.1
## CD14 Mono CD14 Mono CD4 Memory T CD4 Memory T
## GAGCGCTGATTCGG.1 GAGCGCTGCATACG.1 GAGCGCTGTGTTCT.1 GAGCGGCTGTTACG.1
## CD4 Naive T CD16 Mono DC CD14 Mono
## GAGCGGCTTACAGC.1 GAGCTCCTAGCATC.1 GAGCTCCTATACCG.1 GAGCTCCTCACTTT.1
## CD4 Memory T CD14 Mono NK CD14 Mono
## GAGCTCCTGCATCA.1 GAGGACGACGAATC.1 GAGGACGACGATAC.1 GAGGACGACGTGAT.1
## DC CD14 Mono B CD14 Mono
## GAGGACGAGGAGCA.1 GAGGACGATAGACC.1 GAGGACGATTTGTC.1 GAGGATCTGACAAA.1
## CD4 Memory T CD4 Memory T CD4 Naive T CD14 Mono
## GAGGATCTTGGTAC.1 GAGGCAGAACTGTG.1 GAGGCAGAGAATAG.1 GAGGCAGAGAGACG.1
## CD14 Mono CD16 Mono CD14 Mono CD4 Naive T
## GAGGCCACATGTGC.1 GAGGCCACCGAATC.1 GAGGCCACCTAAGC.1 GAGGCCACTCTCCG.1
## B CD4 Naive T CD16 Mono DC
## GAGGCCACTTCGTT.1 GAGGGAACAATGCC.1 GAGGGAACATGTCG.1 GAGGGAACCAGAAA.1
## CD14 Mono CD14 Mono B CD4 Memory T
## GAGGGAACCCTATT.1 GAGGGAACTATCTC.1 GAGGGATGAAGGGC.1 GAGGGATGTATTCC.1
## CD4 Memory T CD14 Mono CD14 Mono B Activated
## GAGGGCCTAGCTAC.1 GAGGGCCTTGAGAA.1 GAGGGTGAATGCCA.1 GAGGGTGACCCTTG.1
## CD4 Naive T CD4 Naive T CD4 Naive T B Activated
## GAGGGTGAGGCAAG.1 GAGGGTGATGCAAC.1 GAGGTACTAGGTCT.1 GAGGTACTGCGAAG.1
## CD4 Naive T B CD4 Naive T T activated
## GAGGTACTGTGTCA.1 GAGGTACTGTTGAC.1 GAGGTGGAACGTAC.1 GAGGTGGAAGAGAT.1
## Mk CD8 T T activated CD4 Naive T
## GAGGTGGAAGTCAC.1 GAGGTGGAGCTAAC.1 GAGGTGGATGCCCT.1 GAGGTGGATGTGGT.1
## CD4 Memory T CD14 Mono CD14 Mono CD4 Memory T
## GAGGTTACACCTGA.1 GAGGTTACAGGCGA.1 GAGGTTACCATACG.1 GAGGTTACTGCCTC.1
## CD14 Mono CD14 Mono CD8 T CD14 Mono
## GAGGTTACTTGAGC.1 GAGGTTTGAGTCAC.1 GAGGTTTGGACGTT.1 GAGGTTTGGTCGTA.1
## T activated CD4 Memory T CD14 Mono CD4 Naive T
## GAGTACACATACCG.1 GAGTACACCATTTC.1 GAGTACACCCACCT.1 GAGTACACCTGACA.1
## CD4 Memory T B Activated CD14 Mono CD16 Mono
## GAGTACACTACAGC.1 GAGTACACTGAGGG.1 GAGTACTGACCGAT.1 GAGTACTGTTCCAT.1
## CD14 Mono CD16 Mono T activated CD4 Naive T
## GAGTCAACGGGAGT.1 GAGTCAACTCGCAA.1 GAGTCAACTCTACT.1 GAGTCAACTGACAC.1
## CD14 Mono CD14 Mono CD4 Naive T CD8 T
## GAGTCTGAAAGCCT.1 GAGTCTGAGAGGCA.1 GAGTCTGAGGTAGG.1 GAGTCTGAGTAAAG.1
## CD4 Memory T CD16 Mono B CD4 Memory T
## GAGTCTGATACTGG.1 GAGTGACTAGTCTG.1 GAGTGACTCCACCT.1 GAGTGACTGACACT.1
## B CD14 Mono Mk B
## GAGTGACTTGAACC.1 GAGTGACTTGTTTC.1 GAGTGGGACTAGTG.1 GAGTGGGACTATTC.1
## CD14 Mono CD8 T CD4 Memory T NK
## GAGTGGGATCTATC.1 GAGTGGGATGTCAG.1 GAGTGTTGCACTTT.1 GAGTGTTGCCTGTC.1
## pDC B CD14 Mono CD14 Mono
## GAGTGTTGCGGGAA.1 GAGTGTTGTGTGCA.1 GAGTTGTGAACGAA.1 GAGTTGTGATAAGG.1
## B Activated CD4 Memory T T activated CD14 Mono
## GAGTTGTGTGCTCC.1 GATAAGGAATTTCC.1 GATAAGGACACAAC.1 GATAAGGACCGCTT.1
## CD14 Mono CD4 Naive T CD14 Mono CD4 Naive T
## GATAAGGAGAGATA.1 GATAAGGAGTTGAC.1 GATAAGGATGGTTG.1 GATAAGGATTACCT.1
## B Activated CD8 T CD14 Mono CD16 Mono
## GATAATACAGTGCT.1 GATAATACCAACCA.1 GATAATACCGCCTT.1 GATAATACCTTCGC.1
## CD14 Mono B Activated CD4 Memory T CD14 Mono
## GATAATACGGAGGT.1 GATAATACTTCTAC.1 GATACTCTGAGGAC.1 GATACTCTGCATAC.1
## CD16 Mono CD14 Mono CD16 Mono CD14 Mono
## GATACTCTTGCATG.1 GATAGAGAAGAAGT.1 GATAGAGACGAGAG.1 GATAGAGACGGAGA.1
## CD4 Memory T CD14 Mono CD16 Mono B
## GATAGCACTGAGGG.1 GATAGCACTTTCGT.1 GATATAACAGGTCT.1 GATATAACCCACAA.1
## CD16 Mono NK CD14 Mono CD4 Memory T
## GATATAACTTTGCT.1 GATATATGCCTGAA.1 GATATATGGGGAGT.1 GATATATGGTAAAG.1
## B CD14 Mono CD8 T CD4 Naive T
## GATATATGTGCTTT.1 GATATATGTGTTTC.1 GATATTGAAACTGC.1 GATATTGAAATGCC.1
## CD14 Mono CD8 T CD14 Mono CD14 Mono
## GATATTGAACACGT.1 GATATTGAAGTCGT.1 GATATTGACGCTAA.1 GATATTGAGGTGGA.1
## CD4 Naive T B CD4 Naive T CD14 Mono
## GATATTGATCGACA.1 GATCATCTAGGGTG.1 GATCATCTCTGGAT.1 GATCCCTGAGCCTA.1
## B CD16 Mono CD4 Naive T B
## GATCCCTGATTGGC.1 GATCCCTGCTCCAC.1 GATCCCTGGCATCA.1 GATCCCTGGCTTAG.1
## NK CD14 Mono CD4 Memory T CD16 Mono
## GATCCCTGTCTTCA.1 GATCCGCTAAGGGC.1 GATCCGCTACCCAA.1 GATCGAACAATGCC.1
## CD4 Memory T B CD14 Mono CD4 Naive T
## GATCGAACATCAGC.1 GATCGAACATCGGT.1 GATCGAACGGGTGA.1 GATCGATGACCACA.1
## CD14 Mono B CD14 Mono CD4 Naive T
## GATCGATGACCTTT.1 GATCGATGCCATAG.1 GATCGATGTAAGGA.1 GATCGTGAACCTAG.1
## CD4 Memory T CD14 Mono CD8 T B Activated
## GATCTACTATCTTC.1 GATCTACTCGGTAT.1 GATCTTACCTACCC.1 GATCTTACCTGAAC.1
## CD4 Naive T CD4 Naive T Mk CD14 Mono
## GATCTTACCTGATG.1 GATCTTACGGACAG.1 GATCTTACTATCTC.1 GATCTTTGCACCAA.1
## CD14 Mono CD4 Memory T NK CD16 Mono
## GATCTTTGCCTCAC.1 GATCTTTGCTTCTA.1 GATCTTTGGACGAG.1 GATCTTTGGAGGCA.1
## CD4 Memory T CD14 Mono CD4 Naive T CD4 Naive T
## GATGACACAGCTCA.1 GATGACACTGCTAG.1 GATGCAACACCACA.1 GATGCAACACCAGT.1
## T activated CD4 Naive T CD4 Naive T DC
## GATGCAACCATGGT.1 GATGCAACGCCTTC.1 GATGCATGAGGTTC.1 GATGCATGATTCGG.1
## CD14 Mono CD4 Memory T NK B
## GATGCATGGTACGT.1 GATGCATGTAACGC.1 GATGCCCTAGAATG.1 GATGCCCTGACACT.1
## CD4 Naive T Mk CD14 Mono CD16 Mono
## GATGCCCTGCGATT.1 GATGCCCTGGTCTA.1 GATGCCCTTGGGAG.1 GATTACCTAATGCC.1
## CD4 Naive T CD8 T CD14 Mono CD14 Mono
## GATTACCTCTCCCA.1 GATTACCTGCGTAT.1 GATTACCTGCTACA.1 GATTACCTGGTGTT.1
## T activated CD14 Mono CD4 Memory T CD16 Mono
## GATTACCTTATTCC.1 GATTCGGAATAAGG.1 GATTCGGAATCTCT.1 GATTCGGAATGGTC.1
## CD14 Mono CD14 Mono CD14 Mono CD14 Mono
## GATTCGGACGCCTT.1 GATTCGGAGAACTC.1 GATTCGGAGAATAG.1 GATTCGGAGGCATT.1
## CD4 Memory T CD14 Mono B CD14 Mono
## GATTCGGAGTATCG.1 GATTCTACAAGAGT.1 GATTCTACCCCACT.1 GATTCTACCGGGAA.1
## CD4 Naive T T activated CD4 Memory T CD14 Mono
## GATTCTACGCAGAG.1 GATTCTACGGTCTA.1 GATTCTTGAACCAC.1 GATTCTTGTCAGAC.1
## CD4 Naive T CD4 Naive T CD14 Mono CD4 Memory T
## GATTCTTGTGCAAC.1 GATTCTTGTGGTTG.1 GATTGGACAGACTC.1 GATTGGACATCACG.1
## CD16 Mono CD14 Mono CD14 Mono NK
## GATTGGACCATGCA.1 GATTGGACCGTACA.1 GATTGGACCTCCAC.1 GATTGGACGGAGGT.1
## DC CD14 Mono CD4 Naive T T activated
## GATTGGACTGGTTG.1 GATTGGTGCTGATG.1 GATTGGTGTAACCG.1 GATTGGTGTTCCGC.1
## CD14 Mono CD14 Mono T activated CD4 Memory T
## GATTTAGAGCTATG.1 GATTTAGAGTACAC.1 GATTTAGAGTACGT.1 GATTTAGAGTGAGG.1
## CD14 Mono B Activated CD4 Naive T CD4 Memory T
## GATTTAGATGCGTA.1 GATTTGCTAGTCTG.1 GATTTGCTCTAGCA.1 GATTTGCTGAGACG.1
## CD14 Mono CD4 Naive T CD14 Mono B Activated
## GATTTGCTGCGTTA.1 GCAAACTGAGATCC.1 GCAAACTGCGGGAA.1 GCAAACTGCGTAAC.1
## CD14 Mono T activated NK CD14 Mono
## GCAACCCTCAGAGG.1 GCAACCCTCCAATG.1 GCAACCCTGAGGGT.1 GCAACCCTGGCAAG.1
## CD14 Mono B CD14 Mono NK
## GCAACCCTTACTGG.1 GCAACCCTTGTCGA.1 GCAACTGAAGAGGC.1 GCAACTGACCGAAT.1
## CD14 Mono CD8 T CD14 Mono CD4 Memory T
## GCAACTGACTCGCT.1 GCAACTGATCAGGT.1 GCAACTGATTCAGG.1 GCAAGACTGGTAGG.1
## CD16 Mono CD4 Memory T CD14 Mono CD8 T
## GCAAGACTGTTCTT.1 GCAATCGAGGAAGC.1 GCAATCGAGGTAGG.1 GCAATCGATCTCCG.1
## CD4 Naive T CD4 Memory T CD4 Memory T CD16 Mono
## GCAATTCTAAAGTG.1 GCAATTCTCTCGCT.1 GCAATTCTTGAGAA.1 GCAATTCTTGGAAA.1
## CD4 Naive T B CD4 Memory T B Activated
## GCACAAACACAGTC.1 GCACAATGACTACG.1 GCACAATGCTACGA.1 GCACAATGCTTGCC.1
## CD14 Mono CD16 Mono B CD14 Mono
## GCACAATGGCTAAC.1 GCACAATGTCCCGT.1 GCACACCTCTGAGT.1 GCACACCTCTGTCC.1
## CD4 Memory T CD14 Mono CD4 Naive T B
## GCACACCTGGGATG.1 GCACCACTAGGTTC.1 GCACCACTCGTCTC.1 GCACCACTGCGGAA.1
## CD14 Mono B CD4 Memory T CD16 Mono
## GCACCACTTAAGCC.1 GCACCTACAACGGG.1 GCACCTACACTCTT.1 GCACCTACGCTCCT.1
## CD16 Mono CD14 Mono CD4 Memory T CD16 Mono
## GCACCTACGTAGGG.1 GCACGGACACGCAT.1 GCACGGACCCAATG.1 GCACGGACCCGCTT.1
## CD4 Naive T Mk CD14 Mono CD4 Naive T
## GCACGGACCCTTAT.1 GCACGGACCGATAC.1 GCACGGACTGTTCT.1 GCACGGTGCTTGCC.1
## B CD4 Memory T CD14 Mono T activated
## GCACGGTGCTTGTT.1 GCACGGTGTCTACT.1 GCACGGTGTGCCCT.1 GCACGGTGTGTTTC.1
## DC CD16 Mono NK CD14 Mono
## GCACGTCTAACCGT.1 GCACGTCTGAGGGT.1 GCACGTCTGGTGGA.1 GCACGTCTGGTGTT.1
## DC CD8 T CD4 Memory T CD14 Mono
## GCACGTCTTTACTC.1 GCACGTCTTTCACT.1 GCACTAGAAGGTTC.1 GCACTAGACAGAGG.1
## CD14 Mono CD14 Mono CD4 Naive T B
## GCACTAGAGGAGTG.1 GCACTAGATACTTC.1 GCACTGCTGCAGAG.1 GCACTGCTTCTCGC.1
## CD4 Naive T CD4 Memory T CD4 Naive T Mk
## GCACTGCTTTCCCG.1 GCAGATACCGATAC.1 GCAGATACGACTAC.1 GCAGATACGGCGAA.1
## CD14 Mono B CD8 T B
## GCAGATACTTGACG.1 GCAGATACTTTGTC.1 GCAGCCGAAGAGAT.1 GCAGCGTGTAAGCC.1
## B CD14 Mono CD4 Memory T CD4 Naive T
## GCAGCGTGTAGCGT.1 GCAGCGTGTGACAC.1 GCAGCTCTATTCGG.1 GCAGCTCTGTTGTG.1
## CD4 Naive T CD14 Mono CD4 Naive T CD14 Mono
## GCAGCTCTTACTTC.1 GCAGGCACGGCATT.1 GCAGGCACTTACCT.1 GCAGGGCTAGATGA.1
## B B CD16 Mono CD16 Mono
## GCAGGGCTGAACCT.1 GCAGGGCTGGCGAA.1 GCAGGGCTGTACAC.1 GCAGGGCTTCGCCT.1
## CD4 Naive T B Activated CD14 Mono CD4 Memory T
## GCAGTCCTAGTTCG.1 GCAGTCCTCGGAGA.1 GCAGTCCTGAGCTT.1 GCAGTCCTTCGTAG.1
## CD14 Mono CD8 T CD14 Mono B
## GCAGTTGAAACCTG.1 GCAGTTGACCGTAA.1 GCAGTTGACGAATC.1 GCAGTTGACGCAAT.1
## CD4 Naive T CD16 Mono CD14 Mono CD14 Mono
## GCAGTTGACTACGA.1 GCAGTTGACTGAGT.1 GCAGTTGAGGTGGA.1 GCAGTTGAGTTGTG.1
## CD14 Mono DC CD14 Mono CD4 Naive T
## GCAGTTGATCCGAA.1 GCATCAGAAACCGT.1 GCATCAGACATTCT.1 GCATCAGAGGTTTG.1
## CD4 Naive T CD14 Mono pDC T activated
## GCATCAGATGCTCC.1 GCATGATGAACTGC.1 GCATGATGGCCCTT.1 GCATGTGACATGAC.1
## CD14 Mono NK CD4 Naive T B Activated
## GCATGTGACCGAAT.1 GCATGTGAGCCAAT.1 GCATTGGACTCAAG.1 GCATTGGAGTTGGT.1
## DC CD4 Naive T CD4 Memory T Eryth
## GCATTGGATAACCG.1 GCATTGGATCCGAA.1 GCATTGGATTCATC.1 GCCAAAACGGGCAA.1
## CD4 Naive T CD14 Mono NK CD14 Mono
## GCCAAATGATCGTG.1 GCCAAATGCGTACA.1 GCCAAATGGTTGAC.1 GCCAACCTAACGAA.1
## CD4 Memory T CD16 Mono CD14 Mono CD14 Mono
## GCCAACCTCTTCGC.1 GCCAACCTGTTCTT.1 GCCAACCTTCCTTA.1 GCCAACCTTGCTTT.1
## CD4 Naive T CD14 Mono CD14 Mono CD14 Mono
## GCCACGGAACGTTG.1 GCCACGGAAGCGTT.1 GCCACGGACATGGT.1 GCCACGGACGAATC.1
## CD16 Mono T activated CD14 Mono CD14 Mono
## GCCACGGACGATAC.1 GCCACGGACTGTCC.1 GCCACGGAGGATCT.1 GCCACTACAGCCAT.1
## CD4 Naive T T activated CD14 Mono CD16 Mono
## GCCACTACCCATAG.1 GCCACTACGCGAGA.1 GCCACTACTTACCT.1 GCCACTACTTTACC.1
## CD16 Mono NK CD4 Naive T CD16 Mono
## GCCATCACAGGAGC.1 GCCATCACTATGGC.1 GCCATGCTCTCCCA.1 GCCCAACTACTGGT.1
## Mk CD16 Mono CD14 Mono CD14 Mono
## GCCCAACTTGCTTT.1 GCCCAGGAAGTCTG.1 GCCCAGGACTAGTG.1 GCCCAGGAGAAGGC.1
## CD8 T B Activated DC CD4 Memory T
## GCCCAGGAGGATCT.1 GCCCAGGATGAGCT.1 GCCCATACACTTTC.1 GCCCATACTGATGC.1
## CD4 Naive T NK B CD14 Mono
## GCCGACGACCACCT.1 GCCGACGATAACCG.1 GCCGACGATACTCT.1 GCCGACGATGGTCA.1
## CD16 Mono DC B CD14 Mono
## GCCGACGATTCCAT.1 GCCGAGTGACAGTC.1 GCCGAGTGCTGAGT.1 GCCGAGTGGCTCCT.1
## CD8 T CD4 Naive T CD14 Mono CD16 Mono
## GCCGAGTGGTTCTT.1 GCCGAGTGGTTTGG.1 GCCGAGTGTGCCCT.1 GCCGGAACAATGCC.1
## CD8 T CD14 Mono CD8 T B Activated
## GCCGGAACACCAGT.1 GCCGGAACCTACTT.1 GCCGGAACGTCTTT.1 GCCGGAACTTCGTT.1
## CD14 Mono CD14 Mono CD8 T CD14 Mono
## GCCGTACTAACCTG.1 GCCGTACTCAGTTG.1 GCCGTACTCCACCT.1 GCCGTACTCCGATA.1
## CD16 Mono NK B CD4 Memory T
## GCCGTACTTGTGGT.1 GCCTACACATAAGG.1 GCCTACACCCCGTT.1 GCCTACACGAATGA.1
## B CD4 Naive T CD14 Mono CD14 Mono
## GCCTACACTGTCTT.1 GCCTAGCTACCAGT.1 GCCTAGCTCCACCT.1 GCCTAGCTCCATAG.1
## CD14 Mono CD14 Mono CD16 Mono CD14 Mono
## GCCTAGCTGCATCA.1 GCCTAGCTGTCGTA.1 GCCTAGCTTGCCTC.1 GCCTCAACCCCTCA.1
## B CD4 Naive T CD14 Mono CD16 Mono
## GCCTCAACCCTCCA.1 GCCTCAACGGGATG.1 GCCTCAACTCTAGG.1 GCCTCATGAAGAGT.1
## CD14 Mono CD4 Memory T CD14 Mono CD14 Mono
## GCCTCATGCCTGTC.1 GCCTCATGCGGGAA.1 GCCTCATGGTCCTC.1 GCCTCATGTAAGGA.1
## T activated CD14 Mono B Activated CD4 Memory T
## GCCTCATGTGCGTA.1 GCCTGACTCCTTCG.1 GCCTGACTCGTGTA.1 GCCTGACTTAAGCC.1
## CD4 Naive T CD14 Mono B CD4 Naive T
## GCCTGACTTAGTCG.1 GCGAAGGACTAGTG.1 GCGAAGGACTGAAC.1 GCGAAGGAGAGGGT.1
## CD16 Mono CD14 Mono CD14 Mono CD16 Mono
## GCGAAGGAGGTAAA.1 GCGAAGGAGGTTAC.1 GCGAAGGATCTCCG.1 GCGACTCTAGAGGC.1
## CD14 Mono CD4 Memory T CD4 Naive T DC
## GCGACTCTAGTGTC.1 GCGACTCTTCGACA.1 GCGAGAGAAGTCAC.1 GCGAGAGAAGTGCT.1
## CD14 Mono CD14 Mono B NK
## GCGAGAGAGAACTC.1 GCGAGAGATGCTGA.1 GCGAGCACAGTCAC.1 GCGAGCACGGTAGG.1
## CD8 T CD16 Mono NK T activated
## GCGCACGAGGTGAG.1 GCGCACGATTCACT.1 GCGCATCTACACGT.1 GCGCATCTACGGTT.1
## CD8 T CD4 Naive T CD14 Mono CD4 Memory T
## GCGCATCTCCCTTG.1 GCGCATCTCGTACA.1 GCGCATCTGCTGTA.1 GCGCGAACAACAGA.1
## CD14 Mono CD14 Mono CD4 Naive T B Activated
## GCGCGAACTGTCAG.1 GCGCGAACTTCGGA.1 GCGCGATGCAGAAA.1 GCGCGATGTAAGGA.1
## CD16 Mono Mk CD4 Naive T CD14 Mono
## GCGCGATGTAGAAG.1 GCGGACTGATACCG.1 GCGGACTGCCAACA.1 GCGGACTGGAAGGC.1
## CD14 Mono NK CD14 Mono CD4 Naive T
## GCGGACTGGTCACA.1 GCGGAGCTCTCCCA.1 GCGGAGCTGGCATT.1 GCGGAGCTTATGGC.1
## CD14 Mono B CD4 Naive T CD4 Naive T
## GCGGAGCTTTACTC.1 GCGGAGCTTTTCTG.1 GCGGCAACCGACTA.1 GCGGGACTGGACAG.1
## CD4 Naive T CD14 Mono CD4 Naive T NK
## GCGGGACTGTCCTC.1 GCGGGACTTCCTGC.1 GCGTAAACATTTCC.1 GCGTAAACCAAAGA.1
## CD4 Naive T CD14 Mono CD4 Naive T CD8 T
## GCGTAAACCACAAC.1 GCGTAAACTCTTTG.1 GCGTAATGCACTAG.1 GCGTAATGCGTTGA.1
## CD4 Memory T CD14 Mono CD16 Mono CD4 Memory T
## GCGTAATGTATCTC.1 GCGTAATGTGGCAT.1 GCGTACCTCGGGAA.1 GCGTACCTTATCGG.1
## DC CD14 Mono CD16 Mono CD14 Mono
## GCGTACCTTGCAAC.1 GCGTACCTTGCATG.1 GCGTATGACGAACT.1 GCGTATGATCCGAA.1
## DC CD14 Mono CD4 Naive T CD4 Memory T
## GCGTATGATGAGAA.1 GCGTATGATTGGCA.1 GCTACAGAGTCGAT.1 GCTACAGATTCAGG.1
## CD14 Mono NK CD16 Mono CD14 Mono
## GCTACAGATTCGTT.1 GCTACCTGTCCTCG.1 GCTACGCTTGGTAC.1 GCTAGAACACGACT.1
## CD4 Naive T CD14 Mono CD16 Mono CD4 Naive T
## GCTAGAACCAATCG.1 GCTAGAACGAACTC.1 GCTAGAACTCGACA.1 GCTAGAACTCGCAA.1
## CD4 Memory T CD14 Mono CD16 Mono CD14 Mono
## GCTAGATGCGCAAT.1 GCTAGATGCTTCGC.1 GCTAGATGGCCATA.1 GCTAGATGTGAGCT.1
## B Activated CD8 T CD14 Mono CD4 Naive T
## GCTAGATGTGGTGT.1 GCTAGATGTGGTTG.1 GCTATACTAAAGTG.1 GCTATACTATCGTG.1
## CD4 Naive T CD4 Memory T CD14 Mono CD8 T
## GCTATACTCATTCT.1 GCTATACTGCCATA.1 GCTATACTGGAGCA.1 GCTATACTTTGACG.1
## T activated CD14 Mono NK B
## GCTATACTTTGCGA.1 GCTCAAGAGGACAG.1 GCTCAAGAGTGAGG.1 GCTCAAGAGTGTCA.1
## DC CD16 Mono B Activated CD16 Mono
## GCTCAAGATATCGG.1 GCTCACTGCAAAGA.1 GCTCACTGCCTTAT.1 GCTCACTGGGGAGT.1
## CD4 Memory T CD4 Memory T CD16 Mono CD14 Mono
## GCTCAGCTAAACAG.1 GCTCAGCTATTCGG.1 GCTCAGCTGAGGCA.1 GCTCAGCTGGCATT.1
## B Activated CD14 Mono CD14 Mono B
## GCTCAGCTGTTACG.1 GCTCAGCTTGTCAG.1 GCTCAGCTTTCGTT.1 GCTCAGCTTTCTTG.1
## CD14 Mono CD14 Mono CD4 Memory T T activated
## GCTCCATGACGTAC.1 GCTCCATGCCTCGT.1 GCTCCATGTCTACT.1 GCTCCATGTTGCGA.1
## CD14 Mono CD14 Mono NK CD14 Mono
## GCTCGACTACACCA.1 GCTGATGAAGTACC.1 GCTGATGAATCTCT.1 GCTGATGACTCAAG.1
## CD14 Mono DC CD14 Mono CD4 Naive T
## GCTGATGATAGACC.1 GCTTAACTACCTAG.1 GCTTAACTCCTTGC.1 GCTTAACTGGAAAT.1
## CD14 Mono CD14 Mono CD14 Mono CD4 Memory T
## GCTTAACTTCAGTG.1 GCTTGAGAGTACCA.1 GCTTGAGAGTTAGC.1 GCTTGAGATAGTCG.1
## B Activated CD4 Memory T CD14 Mono CD14 Mono
## GGAACACTACCAGT.1 GGAACACTAGGCGA.1 GGAACACTCCGTAA.1 GGAACACTCTTACT.1
## CD14 Mono B CD14 Mono CD14 Mono
## GGAACACTGAACCT.1 GGAACACTTCTCAT.1 GGAACTACACCATG.1 GGAACTTGCCCAAA.1
## CD14 Mono CD4 Naive T CD14 Mono Eryth
## GGAACTTGCGTGTA.1 GGAACTTGCTCCCA.1 GGAACTTGGGTCAT.1 GGAACTTGTTCATC.1
## CD14 Mono DC T activated CD4 Memory T
## GGAAGGTGGACGGA.1 GGAAGGTGTCGACA.1 GGAAGGTGTGCACA.1 GGAATGCTACCTGA.1
## NK Mk CD4 Naive T CD14 Mono
## GGAATGCTCGATAC.1 GGAATGCTCGGTAT.1 GGAATGCTGACAGG.1 GGAATGCTGCAGTT.1
## CD14 Mono CD4 Memory T CD14 Mono CD14 Mono
## GGAATGCTGGCATT.1 GGACAACTCCGCTT.1 GGACAACTTTCTCA.1 GGACAGGACCCAAA.1
## CD14 Mono CD14 Mono CD4 Memory T CD14 Mono
## GGACAGGACTAGTG.1 GGACAGGACTGCAA.1 GGACAGGATCTTTG.1 GGACATTGATGCTG.1
## CD14 Mono B CD4 Naive T NK
## GGACATTGTATTCC.1 GGACCCGACCGTTC.1 GGACCCGAGCTTCC.1 GGACCCGAGTCAAC.1
## CD16 Mono CD14 Mono CD4 Memory T CD4 Naive T
## GGACCCGATCCTAT.1 GGACCCGATGGAAA.1 GGACCGTGAAAGTG.1 GGACCGTGACTTTC.1
## CD14 Mono CD4 Memory T CD4 Memory T T activated
## GGACCGTGCAAAGA.1 GGACCGTGCATTTC.1 GGACCGTGCCAATG.1 GGACCGTGGACGGA.1
## CD14 Mono T activated CD4 Memory T CD16 Mono
## GGACCGTGGCCTTC.1 GGACCTCTCACCAA.1 GGACCTCTGTTGTG.1 GGACCTCTTCAGAC.1
## CD14 Mono CD14 Mono CD14 Mono CD14 Mono
## GGACCTCTTCGTTT.1 GGACCTCTTTGACG.1 GGACGAGAAAGGGC.1 GGACGAGACTTGCC.1
## CD14 Mono CD16 Mono CD14 Mono CD4 Memory T
## GGACGAGAGCATAC.1 GGACGCACAAGATG.1 GGACGCACACGTGT.1 GGACGCACACTACG.1
## DC CD4 Memory T CD4 Memory T CD8 T
## GGACGCACCATGAC.1 GGACGCACTAACCG.1 GGACGCTGAGTACC.1 GGACGCTGGGTATC.1
## B B Activated DC CD14 Mono
## GGACTATGAAGGTA.1 GGACTATGCTCTAT.1 GGACTATGTACAGC.1 GGAGACGAGTCAAC.1
## NK CD4 Memory T CD14 Mono B Activated
## GGAGAGACCGCAAT.1 GGAGAGACGTGTTG.1 GGAGAGACGTTGGT.1 GGAGAGACTCGTGA.1
## B CD14 Mono NK DC
## GGAGAGACTGATGC.1 GGAGCAGACCATGA.1 GGAGCAGAGGGTGA.1 GGAGCAGAGTAAAG.1
## CD16 Mono B B Activated T activated
## GGAGCAGATAGCCA.1 GGAGCAGATGTAGC.1 GGAGCCACAAGGTA.1 GGAGCCACAGAGAT.1
## B NK CD4 Memory T T activated
## GGAGCCACCTATGG.1 GGAGCCACGAACCT.1 GGAGCCACGTCGTA.1 GGAGCCACTTTGCT.1
## CD14 Mono CD4 Naive T CD14 Mono CD8 T
## GGAGCGCTACACTG.1 GGAGCGCTCCACCT.1 GGAGCGCTGTCGAT.1 GGAGCGCTTCTCGC.1
## CD14 Mono CD14 Mono T activated CD8 T
## GGAGGATGGATAGA.1 GGAGGCCTCACTCC.1 GGAGGCCTCATGCA.1 GGAGGCCTCCGATA.1
## CD14 Mono CD14 Mono CD4 Naive T CD16 Mono
## GGAGGCCTGGAGGT.1 GGAGGCCTTGAGCT.1 GGAGGTGACACACA.1 GGAGGTGAGGCGAA.1
## CD14 Mono CD4 Naive T B CD4 Naive T
## GGAGGTGATTGACG.1 GGAGTTACTCCCGT.1 GGAGTTACTTTGTC.1 GGAGTTTGAACCTG.1
## CD14 Mono B CD14 Mono CD8 T
## GGAGTTTGAAGATG.1 GGAGTTTGTGTCCC.1 GGATACTGCTTAGG.1 GGATACTGGAGCTT.1
## CD14 Mono CD4 Naive T CD8 T CD14 Mono
## GGATACTGGGACAG.1 GGATAGCTCAGTCA.1 GGATAGCTCTTGGA.1 GGATAGCTGTATCG.1
## CD14 Mono CD14 Mono CD14 Mono CD16 Mono
## GGATAGCTTCCTGC.1 GGATAGCTTGAGGG.1 GGATGTACCCCTCA.1 GGATGTACCTGTAG.1
## CD14 Mono CD4 Naive T CD4 Memory T B
## GGATGTACGATAAG.1 GGATGTACGTTTGG.1 GGATGTACTGATGC.1 GGATGTTGACTGGT.1
## CD4 Naive T CD8 T CD16 Mono CD4 Memory T
## GGATGTTGAGTCTG.1 GGATGTTGCGGAGA.1 GGATGTTGGGAAGC.1 GGATGTTGGGGATG.1
## CD4 Naive T CD4 Naive T CD14 Mono CD4 Naive T
## GGATTGTGAACGTC.1 GGATTGTGACGGGA.1 GGATTGTGGCTTCC.1 GGATTGTGGTGCAT.1
## pDC CD4 Memory T CD14 Mono CD14 Mono
## GGATTGTGTGCTCC.1 GGATTTCTCCCGTT.1 GGATTTCTCTCTTA.1 GGATTTCTGGTTCA.1
## CD14 Mono CD4 Naive T CD4 Naive T CD14 Mono
## GGATTTCTTGGAGG.1 GGATTTCTTTTCTG.1 GGCAAGGAACACTG.1 GGCAATACACCTAG.1
## CD4 Memory T CD14 Mono CD4 Memory T CD4 Memory T
## GGCAATACGGGAGT.1 GGCAATACTTCGTT.1 GGCACGTGCACTAG.1 GGCACGTGCCGATA.1
## T activated CD4 Naive T B CD4 Memory T
## GGCACGTGGGTAAA.1 GGCACTCTAGCTAC.1 GGCACTCTCACTGA.1 GGCACTCTCTGGAT.1
## Eryth NK CD4 Memory T CD14 Mono
## GGCACTCTGCAGTT.1 GGCACTCTTTCACT.1 GGCATATGGGGACA.1 GGCCACGAACGGGA.1
## CD14 Mono B CD4 Memory T CD14 Mono
## GGCCACGAATGTGC.1 GGCCACGACACTCC.1 GGCCACGAGAGGGT.1 GGCCACGATAACGC.1
## CD4 Memory T NK CD14 Mono DC
## GGCCAGACAAGTGA.1 GGCCAGACATCTTC.1 GGCCAGACCGAGAG.1 GGCCAGACCGAGTT.1
## CD14 Mono DC CD14 Mono CD14 Mono
## GGCCAGACGCTGAT.1 GGCCAGACGTTAGC.1 GGCCAGACGTTTGG.1 GGCCAGACTCTAGG.1
## CD14 Mono B CD14 Mono CD4 Naive T
## GGCCCAGATCGCTC.1 GGCCCAGATGCTTT.1 GGCCGAACCAGAGG.1 GGCCGAACCTGACA.1
## CD14 Mono CD14 Mono CD14 Mono CD14 Mono
## GGCCGAACGCTGAT.1 GGCCGAACGTACGT.1 GGCCGATGCCACAA.1 GGCCGATGCCGTTC.1
## NK CD14 Mono CD14 Mono CD14 Mono
## GGCCGATGTCGACA.1 GGCGACACCACTTT.1 GGCGACACCTTAGG.1 GGCGACACGGTAGG.1
## CD8 T CD16 Mono CD8 T NK
## GGCGACACTGATGC.1 GGCGACACTTTGGG.1 GGCGACTGAACCTG.1 GGCGACTGAACTGC.1
## CD4 Memory T CD14 Mono CD14 Mono CD14 Mono
## GGCGACTGCTATGG.1 GGCGACTGTGCATG.1 GGCGCATGACTCAG.1 GGCGCATGACTTTC.1
## CD14 Mono CD8 T CD14 Mono CD16 Mono
## GGCGCATGCCTTGC.1 GGCGCATGCGTTAG.1 GGCGCATGCTTATC.1 GGCGCATGGCAAGG.1
## CD14 Mono B Activated DC NK
## GGCGGACTCATGGT.1 GGCGGACTGAACCT.1 GGCGGACTTGAGCT.1 GGCGGACTTTCATC.1
## CD4 Naive T CD16 Mono CD14 Mono CD14 Mono
## GGCTAAACACACGT.1 GGCTAAACCACTAG.1 GGCTAAACGGTTTG.1 GGCTAAACGTATGC.1
## CD4 Naive T CD14 Mono CD4 Naive T T activated
## GGCTAAACTTCTGT.1 GGCTAATGATTTCC.1 GGCTAATGCTGATG.1 GGCTAATGGAACTC.1
## CD4 Naive T NK B CD4 Naive T
## GGCTAATGGCTACA.1 GGCTAATGTCTCAT.1 GGCTAATGTTTGGG.1 GGCTACCTAGGCGA.1
## CD4 Naive T CD14 Mono NK CD4 Naive T
## GGCTACCTATCGAC.1 GGCTACCTATGTCG.1 GGCTACCTCTCGAA.1 GGCTACCTGGACGA.1
## CD4 Memory T NK CD14 Mono CD4 Memory T
## GGCTACCTTCGCCT.1 GGCTACCTTGCTCC.1 GGCTACCTTTCCGC.1 GGCTCACTCAGATC.1
## CD16 Mono CD4 Memory T CD14 Mono CD4 Memory T
## GGCTCACTCTGGTA.1 GGCTCACTGTGTTG.1 GGCTCACTTCCCGT.1 GGGAACGAACAGCT.1
## Mk CD4 Memory T NK CD14 Mono
## GGGAACGAAGGGTG.1 GGGAACGAGAGGTG.1 GGGAACGAGGTGGA.1 GGGAACGATGCTGA.1
## CD4 Memory T B CD8 T CD14 Mono
## GGGAACGATTATCC.1 GGGAAGACAGTTCG.1 GGGAAGACGCTACA.1 GGGAAGACTCCCGT.1
## CD8 T Mk CD14 Mono CD4 Naive T
## GGGAAGACTCTTTG.1 GGGAAGTGCAGAAA.1 GGGAAGTGCTTCTA.1 GGGACCACACCCTC.1
## CD4 Naive T CD8 T B Activated CD14 Mono
## GGGACCACAGGAGC.1 GGGACCACCAAGCT.1 GGGACCACGAGACG.1 GGGACCACTCAAGC.1
## CD4 Naive T CD4 Memory T CD14 Mono pDC
## GGGACCTGGAGACG.1 GGGACCTGTTGTGG.1 GGGATGGAACTGTG.1 GGGATGGAAGGAGC.1
## CD8 T CD4 Naive T CD4 Memory T CD14 Mono
## GGGATGGAATGGTC.1 GGGATGGACAAGCT.1 GGGATGGATAAAGG.1 GGGATGGATCTATC.1
## CD14 Mono T activated CD4 Naive T B
## GGGATGGATGCCCT.1 GGGATGGATGTAGC.1 GGGATTACCACTTT.1 GGGATTACCTCCCA.1
## CD4 Naive T CD14 Mono T activated CD8 T
## GGGATTACGGTTAC.1 GGGATTACTTGTGG.1 GGGCAAGAGCTGAT.1 GGGCAAGAGCTGTA.1
## CD14 Mono pDC CD14 Mono CD14 Mono
## GGGCACACACTTTC.1 GGGCACACATGTCG.1 GGGCACACCAGAGG.1 GGGCACACCGTAGT.1
## Mk CD14 Mono DC CD4 Memory T
## GGGCACACGTTCGA.1 GGGCACACTGGAAA.1 GGGCAGCTCACTAG.1 GGGCAGCTCATGAC.1
## CD4 Memory T B CD4 Naive T B Activated
## GGGCAGCTGTCGTA.1 GGGCAGCTTGTCGA.1 GGGCCAACCTTGCC.1 GGGCCAACGCAAGG.1
## B B CD14 Mono CD4 Memory T
## GGGCCAACGGTCTA.1 GGGCCAACTCTTTG.1 GGGCCAACTTCCGC.1 GGGCCAACTTCTGT.1
## T activated CD14 Mono B CD14 Mono
## GGGCCATGAAGGGC.1 GGGCCATGCCGAAT.1 GGGCCATGCCTTGC.1 GGGCCATGCGCAAT.1
## CD14 Mono CD14 Mono pDC CD16 Mono
## GGGCCATGCTACTT.1 GGGCCATGGGTATC.1 GGGCCATGTTCTCA.1 GGGTAACTACACCA.1
## CD4 Naive T B CD4 Naive T CD14 Mono
## GGGTAACTATCACG.1 GGGTAACTATGTCG.1 GGGTAACTCCTACC.1 GGGTAACTCGTCTC.1
## CD14 Mono CD4 Naive T CD14 Mono CD14 Mono
## GGGTAACTGTTTCT.1 GGGTTAACACCTCC.1 GGGTTAACAGAAGT.1 GGGTTAACGGGAGT.1
## CD14 Mono CD14 Mono CD8 T T activated
## GGGTTAACTTCTGT.1 GGGTTATGGCCTTC.1 GGGTTATGGGAAGC.1 GGGTTATGTCTCTA.1
## CD14 Mono CD14 Mono CD14 Mono CD14 Mono
## GGTAAAGACACTTT.1 GGTAAAGAGTCATG.1 GGTACAACAGACTC.1 GGTACAACGGAACG.1
## CD14 Mono CD14 Mono CD8 T B
## GGTACAACTCACCC.1 GGTACAACTCTAGG.1 GGTACATGCCTCGT.1 GGTACATGCTATGG.1
## CD4 Memory T CD14 Mono T activated NK
## GGTACTGAACGCAT.1 GGTACTGAACGGGA.1 GGTACTGAATGACC.1 GGTACTGACGCAAT.1
## CD16 Mono CD4 Naive T B Activated CD14 Mono
## GGTACTGAGGTGTT.1 GGTACTGATCCCAC.1 GGTACTGATCGACA.1 GGTAGTACAACCTG.1
## CD4 Naive T CD14 Mono Eryth CD14 Mono
## GGTAGTACCGTAAC.1 GGTATCGAAGCAAA.1 GGTATCGACACTTT.1 GGTATCGAGAGGTG.1
## CD14 Mono CD4 Memory T CD14 Mono CD14 Mono
## GGTATCGAGGTCTA.1 GGTATGACAGATGA.1 GGTATGACTGACTG.1 GGTCAAACGGGATG.1
## CD4 Memory T CD14 Mono CD4 Naive T CD14 Mono
## GGTCAAACTCCAGA.1 GGTCTAGACAAGCT.1 GGTCTAGACCCAAA.1 GGTCTAGAGCTAAC.1
## CD14 Mono CD14 Mono CD14 Mono B
## GGTCTAGAGTCCTC.1 GGTCTAGATGTAGC.1 GGTGATACAGAGTA.1 GGTGATACCAATCG.1
## CD14 Mono CD14 Mono CD4 Naive T NK
## GGTGATACCTTGCC.1 GGTGATACGAGCTT.1 GGTGATACGAGGCA.1 GGTGGAGAGAGGCA.1
## CD14 Mono CD4 Memory T CD14 Mono CD14 Mono
## GGTGGAGAGGAACG.1 GGTGGAGAGTTGGT.1 GGTTGAACAAGGGC.1 GGTTGAACCATGCA.1
## CD4 Naive T CD4 Naive T CD14 Mono CD14 Mono
## GGTTGAACTAGCCA.1 GGTTGAACTCTTAC.1 GGTTGAACTGACTG.1 GGTTGAACTGCTGA.1
## CD4 Naive T DC CD14 Mono NK
## GGTTGAACTGGTCA.1 GGTTGAACTGTGCA.1 GGTTTACTAAGCCT.1 GGTTTACTCTCCAC.1
## CD14 Mono CD4 Memory T CD4 Memory T CD4 Naive T
## GGTTTACTCTCGCT.1 GGTTTACTGAACCT.1 GGTTTACTGACTAC.1 GGTTTACTGATGAA.1
## T activated CD4 Naive T CD4 Naive T CD14 Mono
## GTAACGTGAACCAC.1 GTAACGTGCTTCTA.1 GTAACGTGGGTAAA.1 GTAACGTGGTCGTA.1
## CD4 Naive T CD4 Naive T CD16 Mono CD14 Mono
## GTAACGTGTCTAGG.1 GTAAGCACAGAACA.1 GTAAGCACCTAGTG.1 GTAAGCACTGTTTC.1
## NK B CD14 Mono T activated
## GTAAGCTGAGTTCG.1 GTAAGCTGTCAGAC.1 GTAATAACCCTCCA.1 GTAATAACGAGACG.1
## CD8 T CD4 Naive T CD14 Mono B
## GTAATAACTATGGC.1 GTAATAACTGGTTG.1 GTAATATGAAAACG.1 GTAATATGAAGAAC.1
## CD14 Mono CD14 Mono CD14 Mono CD4 Memory T
## GTAATATGTCCTTA.1 GTAATATGTTTGGG.1 GTACAGTGACCCAA.1 GTACAGTGGAACTC.1
## CD14 Mono CD16 Mono CD16 Mono CD4 Memory T
## GTACAGTGGCCAAT.1 GTACAGTGGCTTAG.1 GTACCCTGGAGCAG.1 GTACCCTGGGTTCA.1
## CD14 Mono CD14 Mono CD14 Mono B
## GTACCCTGGTAAGA.1 GTACCCTGTCGCTC.1 GTACCCTGTGACCA.1 GTACCCTGTTCGTT.1
## CD8 T B Activated CD14 Mono CD16 Mono
## GTACGAACACCTAG.1 GTACGAACCAAGCT.1 GTACGAACTCAGAC.1 GTACGTGACAATCG.1
## CD14 Mono CD14 Mono CD14 Mono B
## GTACGTGACTAGCA.1 GTACGTGAGCATAC.1 GTACGTGAGTTGTG.1 GTACTACTAAACAG.1
## CD14 Mono CD14 Mono CD8 T B
## GTACTACTCATACG.1 GTACTACTCCTCCA.1 GTACTACTTAAAGG.1 GTACTTTGAAGGTA.1
## CD16 Mono CD14 Mono DC CD4 Naive T
## GTACTTTGCCACCT.1 GTACTTTGCCGTAA.1 GTACTTTGTCTAGG.1 GTACTTTGTGCGTA.1
## T activated CD8 T CD4 Naive T pDC
## GTACTTTGTGCTGA.1 GTAGACTGCCAACA.1 GTAGACTGCTACCC.1 GTAGCAACACACCA.1
## CD4 Naive T CD4 Memory T CD4 Naive T CD14 Mono
## GTAGCAACACCTTT.1 GTAGCAACAGTGCT.1 GTAGCAACGAATAG.1 GTAGCAACGTTTCT.1
## B CD14 Mono T activated CD16 Mono
## GTAGCAACTCCTAT.1 GTAGCAACTCTCAT.1 GTAGCATGATCTTC.1 GTAGCATGGGACAG.1
## CD14 Mono CD4 Naive T CD4 Naive T CD4 Memory T
## GTAGCATGTCGACA.1 GTAGCCCTATCTCT.1 GTAGCCCTTACGCA.1 GTAGCTGAGCGTTA.1
## CD4 Naive T CD8 T CD4 Naive T CD14 Mono
## GTAGCTGAGGCGAA.1 GTAGCTGATATTCC.1 GTAGGTACAACGTC.1 GTAGGTACAATCGC.1
## CD4 Memory T CD16 Mono CD16 Mono CD14 Mono
## GTAGGTACAGTGCT.1 GTAGGTACCCAATG.1 GTAGGTACCCCGTT.1 GTAGGTACCCCTCA.1
## CD4 Memory T CD4 Naive T CD14 Mono CD14 Mono
## GTAGGTACCTCATT.1 GTAGGTACGTCACA.1 GTAGGTACGTCGAT.1 GTAGGTACTCAGAC.1
## CD4 Memory T CD14 Mono B CD4 Naive T
## GTAGGTACTTCCCG.1 GTAGTCGAAGTGCT.1 GTAGTCGAGCTGAT.1 GTAGTCGATCAGAC.1
## NK T activated CD14 Mono CD4 Naive T
## GTAGTGACGCCATA.1 GTAGTGACGTATCG.1 GTAGTGACTGACCA.1 GTAGTGTGATCAGC.1
## CD16 Mono CD16 Mono CD14 Mono CD4 Memory T
## GTAGTGTGGGTCAT.1 GTAGTGTGGTTTCT.1 GTAGTGTGGTTTGG.1 GTAGTGTGTCCAGA.1
## CD4 Naive T B B Activated CD16 Mono
## GTAGTGTGTGCCTC.1 GTAGTGTGTTATCC.1 GTAGTGTGTTCGTT.1 GTATCACTACCTTT.1
## B CD14 Mono CD8 T CD14 Mono
## GTATCACTAGTAGA.1 GTATCACTATCTTC.1 GTATCACTCCAACA.1 GTATCTACCCTGTC.1
## CD4 Naive T CD14 Mono CD4 Memory T CD4 Memory T
## GTATCTACCGAGTT.1 GTATGGTGACACAC.1 GTATGGTGAGAGTA.1 GTATGGTGCACTTT.1
## CD14 Mono CD14 Mono CD14 Mono CD8 T
## GTATGGTGGTGAGG.1 GTATGGTGTTTCAC.1 GTATGGTGTTTCGT.1 GTATGGTGTTTGGG.1
## NK B CD4 Memory T CD14 Mono
## GTATTAGACAACCA.1 GTATTAGACGCATA.1 GTATTAGAGCATAC.1 GTATTAGAGCGGAA.1
## CD4 Memory T CD4 Memory T T activated CD14 Mono
## GTATTCACAATGCC.1 GTATTCACGACGTT.1 GTATTCACGCTCCT.1 GTATTCACGGAGGT.1
## CD14 Mono CD8 T CD4 Memory T CD8 T
## GTATTCACTCACCC.1 GTCAACGAGAGGGT.1 GTCAACGAGATAAG.1 GTCAACGAGCAGAG.1
## CD14 Mono DC CD4 Naive T CD4 Memory T
## GTCAATCTCACTCC.1 GTCAATCTCCTCGT.1 GTCACAGACGGAGA.1 GTCACAGAGTATGC.1
## CD4 Naive T T activated CD14 Mono CD4 Naive T
## GTCACCTGAAAAGC.1 GTCACCTGAACGAA.1 GTCACCTGTGCTAG.1 GTCATACTGGTTAC.1
## CD4 Naive T CD14 Mono CD14 Mono Mk
## GTCATACTGTATGC.1 GTCATACTTAGAAG.1 GTCATACTTAGACC.1 GTCATACTTCCTAT.1
## CD4 Naive T CD14 Mono B CD4 Memory T
## GTCCAAGATGAACC.1 GTCCAAGATGGCAT.1 GTCCACACAAGGCG.1 GTCCACACCGACTA.1
## CD14 Mono CD4 Naive T CD16 Mono CD14 Mono
## GTCCACACTACGAC.1 GTCCACACTCAGAC.1 GTCCACACTCCTGC.1 GTCCACTGCAGCTA.1
## CD16 Mono CD14 Mono CD4 Memory T T activated
## GTCCACTGCAGTCA.1 GTCCACTGCTTGAG.1 GTCCACTGTGCTAG.1 GTCCACTGTTCACT.1
## B CD4 Naive T CD16 Mono CD4 Memory T
## GTCCACTGTTCGGA.1 GTCCAGCTAAGCCT.1 GTCCAGCTCTGTGA.1 GTCCAGCTGAATAG.1
## CD14 Mono CD8 T CD4 Memory T CD4 Naive T
## GTCCAGCTGTGTTG.1 GTCCAGCTTGTTTC.1 GTCCAGCTTTACTC.1 GTCCCATGAGTACC.1
## CD14 Mono CD16 Mono T activated CD14 Mono
## GTCCCATGCCGATA.1 GTCCCATGCTTGTT.1 GTCGAATGACGCAT.1 GTCGAATGATGCCA.1
## CD8 T CD14 Mono CD4 Memory T CD16 Mono
## GTCGAATGCTCTAT.1 GTCGAATGCTTCCG.1 GTCGAATGGGTCAT.1 GTCGACCTATTTCC.1
## CD14 Mono CD4 Naive T B Activated B
## GTCGACCTCGCTAA.1 GTCGACCTGAAAGT.1 GTCGACCTGCATCA.1 GTCGACCTTCTCGC.1
## CD4 Memory T CD14 Mono CD14 Mono CD14 Mono
## GTCGCACTAGCGGA.1 GTCGCACTGCCTTC.1 GTCGCACTTCGTTT.1 GTCTAACTAGAATG.1
## CD14 Mono CD14 Mono CD4 Naive T CD4 Naive T
## GTCTAACTAGGTTC.1 GTCTAACTCTACGA.1 GTCTAACTGACGAG.1 GTCTAACTTCAGGT.1
## CD4 Naive T CD14 Mono T activated CD16 Mono
## GTCTAGGACAACTG.1 GTCTAGGAGCAGAG.1 GTCTAGGATTGAGC.1 GTCTGAGACACCAA.1
## CD4 Naive T CD4 Naive T CD14 Mono CD4 Naive T
## GTCTGAGACCTTCG.1 GTCTGAGAGACACT.1 GTCTGAGATGGGAG.1 GTCTGAGATGGTGT.1
## CD14 Mono CD4 Memory T CD14 Mono CD16 Mono
## GTGAACACACGTTG.1 GTGAACACGCCTTC.1 GTGAACACTACTTC.1 GTGACAACCACCAA.1
## CD16 Mono CD14 Mono CD4 Naive T CD14 Mono
## GTGACAACGGCAAG.1 GTGACAACTAGTCG.1 GTGACAACTTCATC.1 GTGACCCTACCTAG.1
## CD4 Naive T CD4 Memory T CD4 Naive T CD14 Mono
## GTGACCCTACTGTG.1 GTGACCCTAGAATG.1 GTGACCCTCGTTGA.1 GTGACCCTGTTCGA.1
## CD4 Naive T CD14 Mono CD14 Mono CD14 Mono
## GTGACCCTTAAGCC.1 GTGACCCTTCCAGA.1 GTGAGGGAAGGGTG.1 GTGAGGGACTAGTG.1
## B CD8 T CD14 Mono DC
## GTGAGGGAGGAAGC.1 GTGAGGGAGGGATG.1 GTGAGGGATTGGTG.1 GTGATCGATGCTCC.1
## CD16 Mono DC CD14 Mono CD14 Mono
## GTGATGACCCATGA.1 GTGATGACTTCAGG.1 GTGATTCTAAAGTG.1 GTGATTCTCGCCTT.1
## CD4 Naive T CD4 Naive T CD4 Naive T CD4 Memory T
## GTGATTCTGTACGT.1 GTGATTCTTAGAAG.1 GTGCAAACAAGTAG.1 GTGCAAACCAGATC.1
## CD4 Naive T T activated DC CD14 Mono
## GTGCAAACTGAGGG.1 GTGCCACTTGCCCT.1 GTGCTAGAAACGAA.1 GTGCTAGAGTATCG.1
## CD14 Mono CD8 T B NK
## GTGCTAGATTTGGG.1 GTGGAGGAGTCTTT.1 GTGGATTGAGAACA.1 GTGGATTGCCATGA.1
## CD4 Naive T T activated CD14 Mono CD14 Mono
## GTGGATTGGATAGA.1 GTGGATTGGGAGTG.1 GTGGTAACACAGTC.1 GTGGTAACCCCAAA.1
## CD4 Naive T B Activated CD4 Naive T CD14 Mono
## GTGGTAACGGATCT.1 GTGGTAACGTGAGG.1 GTGTACGAAAACGA.1 GTGTACGAAAGCCT.1
## CD4 Naive T CD16 Mono B CD4 Naive T
## GTGTACGAACTCAG.1 GTGTACGACATGAC.1 GTGTACGACTAGTG.1 GTGTACGAGAACTC.1
## CD14 Mono CD14 Mono B Activated CD14 Mono
## GTGTACGATTGTGG.1 GTGTAGTGAACGTC.1 GTGTAGTGACTACG.1 GTGTAGTGGCAGTT.1
## CD14 Mono CD4 Naive T CD4 Memory T NK
## GTGTAGTGGTTGTG.1 GTGTAGTGTAGAGA.1 GTGTAGTGTTCTTG.1 GTGTATCTGCGTAT.1
## CD4 Naive T CD14 Mono CD4 Naive T CD8 T
## GTGTATCTTGGTAC.1 GTGTATCTTTCGGA.1 GTGTCAGAATAAGG.1 GTGTCAGAATGCCA.1
## CD4 Memory T CD14 Mono CD14 Mono CD4 Naive T
## GTGTCAGAGGAGCA.1 GTGTCAGATCGCTC.1 GTGTGATGCTAAGC.1 GTGTGATGCTGAAC.1
## CD14 Mono Mk CD14 Mono B
## GTGTGATGGTACCA.1 GTTAAAACCGGAGA.1 GTTAAAACCTCAAG.1 GTTAAAACGTAAAG.1
## DC Mk CD16 Mono NK
## GTTAAAACTAGCGT.1 GTTAAATGACTGTG.1 GTTAAATGATGTGC.1 GTTAAATGCGCCTT.1
## Mk B Activated B CD8 T
## GTTAAATGCTTGAG.1 GTTAAATGGGTTCA.1 GTTAAATGGTATCG.1 GTTAAATGTATGGC.1
## CD14 Mono NK CD4 Memory T CD4 Memory T
## GTTAAATGTGGTGT.1 GTTAACCTCATTCT.1 GTTAACCTCGCAAT.1 GTTAACCTGTTTCT.1
## CD8 T CD14 Mono NK CD14 Mono
## GTTACGGAACTGGT.1 GTTACGGATTGCGA.1 GTTACTACACACAC.1 GTTACTACGGACAG.1
## CD16 Mono B CD4 Memory T B
## GTTAGGTGACAGCT.1 GTTAGGTGAGAGGC.1 GTTAGGTGCCTGAA.1 GTTAGGTGGAGGAC.1
## NK CD14 Mono CD14 Mono CD4 Naive T
## GTTAGGTGGCCATA.1 GTTAGGTGGGTGAG.1 GTTAGTCTAGGTCT.1 GTTAGTCTGGTGAG.1
## CD14 Mono CD8 T B CD4 Naive T
## GTTATAGATATCTC.1 GTTATAGATCAGTG.1 GTTATAGATGCTCC.1 GTTATAGATTATCC.1
## B T activated CD4 Naive T CD14 Mono
## GTTATAGATTGCAG.1 GTTATCTGCACTAG.1 GTTATCTGCTCTTA.1 GTTATCTGTCATTC.1
## CD14 Mono NK CD4 Memory T B Activated
## GTTATGCTTCAAGC.1 GTTATGCTTCGCAA.1 GTTCAACTACGCTA.1 GTTCAACTACTGTG.1
## CD4 Memory T B CD4 Naive T CD4 Memory T
## GTTCAACTAGATCC.1 GTTCAACTCACCAA.1 GTTCAACTGACAAA.1 GTTCAACTTGCAGT.1
## CD4 Naive T CD14 Mono Mk CD8 T
## GTTCAACTTGCCAA.1 GTTCAGGAAGCTCA.1 GTTCAGGAGCTTCC.1 GTTCAGGAGTGCTA.1
## T activated Mk CD8 T CD8 T
## GTTCATACACACCA.1 GTTCATACACACGT.1 GTTCATACAGCTAC.1 GTTCATACCAGCTA.1
## CD14 Mono CD4 Naive T NK CD14 Mono
## GTTCATACCCCGTT.1 GTTCATACGTGTTG.1 GTTGACGAATCGAC.1 GTTGACGAGACTAC.1
## B CD4 Memory T T activated CD14 Mono
## GTTGACGAGTCGTA.1 GTTGACGATTATCC.1 GTTGACGATTTCGT.1 GTTGAGTGAACAGA.1
## CD4 Memory T T activated CD4 Naive T CD8 T
## GTTGAGTGATTCCT.1 GTTGAGTGCAGAAA.1 GTTGAGTGTCAGTG.1 GTTGAGTGTGAGAA.1
## CD14 Mono CD14 Mono CD4 Memory T B
## GTTGAGTGTGAGGG.1 GTTGAGTGTGGAGG.1 GTTGAGTGTTCATC.1 GTTGATCTACTTTC.1
## CD14 Mono T activated CD14 Mono CD14 Mono
## GTTGATCTAGCTCA.1 GTTGATCTCACCAA.1 GTTGGATGACAGCT.1 GTTGGATGCGCAAT.1
## CD16 Mono T activated NK CD16 Mono
## GTTGGATGTCACGA.1 GTTGGATGTCAGAC.1 GTTGGATGTGCTTT.1 GTTGTACTAAGTGA.1
## CD4 Naive T CD4 Naive T CD14 Mono CD4 Memory T
## GTTGTACTCACTGA.1 GTTTAAGACACTAG.1 GTTTAAGAGAATGA.1 GTTTAAGAGCGAGA.1
## CD4 Naive T Mk CD16 Mono CD8 T
## GTTTAAGAGGAAGC.1 GTTTAAGAGTCAAC.1 GTTTAAGATGCTTT.1 TAAACAACAAAAGC.1
## CD4 Memory T CD14 Mono CD4 Naive T T activated
## TAAACAACACCAGT.1 TAAACAACCCATGA.1 TAAACAACCGAGTT.1 TAAACAACTCTCGC.1
## CD8 T CD14 Mono CD14 Mono B
## TAAAGACTCGCATA.1 TAAAGACTCTGTTT.1 TAAAGACTGGACAG.1 TAAAGACTGGGCAA.1
## CD4 Naive T CD4 Memory T CD14 Mono B
## TAAAGACTTTTGGG.1 TAAAGTTGAGTCGT.1 TAAAGTTGAGTTCG.1 TAAAGTTGATTGGC.1
## CD4 Memory T CD4 Naive T CD14 Mono CD14 Mono
## TAAAGTTGTCAGGT.1 TAAAGTTGTCCGTC.1 TAAAGTTGTCGACA.1 TAAATCGAAACTGC.1
## CD4 Naive T CD4 Naive T CD14 Mono CD4 Naive T
## TAAATCGAACCATG.1 TAAATCGAACCTGA.1 TAAATCGACCATAG.1 TAAATCGACTAAGC.1
## CD4 Memory T CD4 Memory T CD14 Mono CD14 Mono
## TAAATCGATACTGG.1 TAAATCGATCCCAC.1 TAAATCGATGCCTC.1 TAAATGTGAGGAGC.1
## B CD14 Mono CD4 Memory T CD4 Memory T
## TAAATGTGCTCAGA.1 TAAATGTGCTTAGG.1 TAAATGTGTCCTGC.1 TAACAATGAGGTTC.1
## T activated CD14 Mono CD16 Mono CD4 Naive T
## TAACAATGCCTCCA.1 TAACAATGTAGTCG.1 TAACAATGTGGGAG.1 TAACACCTAAGATG.1
## CD4 Naive T CD14 Mono CD4 Naive T CD14 Mono
## TAACACCTAGCAAA.1 TAACACCTGTCATG.1 TAACACCTTTGTGG.1 TAACATGACTCGAA.1
## CD14 Mono CD8 T B CD4 Memory T
## TAACATGAGTCTAG.1 TAACATGATGCTTT.1 TAACCGGAATTCCT.1 TAACCGGACATGGT.1
## CD4 Naive T CD16 Mono CD14 Mono Mk
## TAACCGGACCGTAA.1 TAACCGGAGAGATA.1 TAACCGGAGAGGTG.1 TAACCGGAGGTTCA.1
## CD14 Mono T activated CD14 Mono CD4 Naive T
## TAACCGGATATCTC.1 TAACCGGATGAACC.1 TAACCGGATGACAC.1 TAACCGGATGTCCC.1
## CD4 Naive T CD4 Memory T Mk CD14 Mono
## TAACGTCTACCGAT.1 TAACGTCTCCTCAC.1 TAACGTCTCGCAAT.1 TAACTAGAAAAAGC.1
## CD14 Mono CD4 Memory T B NK
## TAACTAGAGAGCTT.1 TAACTAGAGCCTTC.1 TAACTAGATCCTGC.1 TAACTAGATCGCCT.1
## CD14 Mono CD4 Memory T CD16 Mono B Activated
## TAACTAGATTAGGC.1 TAACTAGATTGCGA.1 TAACTCACACGCAT.1 TAACTCACAGTAGA.1
## CD4 Memory T CD4 Naive T B Activated CD8 T
## TAACTCACCATTTC.1 TAACTCACTACAGC.1 TAACTCACTTCCCG.1 TAAGAACTCTTAGG.1
## CD14 Mono CD16 Mono CD14 Mono CD4 Memory T
## TAAGAACTTCTCAT.1 TAAGAGGAATTGGC.1 TAAGAGGACCCTAC.1 TAAGAGGACCTCGT.1
## CD8 T CD4 Naive T T activated CD4 Naive T
## TAAGAGGAGTCGTA.1 TAAGAGGATGATGC.1 TAAGAGGATGCTAG.1 TAAGAGGATTGTGG.1
## CD14 Mono CD14 Mono T activated B Activated
## TAAGAGGATTTGTC.1 TAAGATACCCCTTG.1 TAAGATACCCTAAG.1 TAAGATACGAAACA.1
## CD14 Mono CD14 Mono DC pDC
## TAAGATACGAGCAG.1 TAAGATACTCACCC.1 TAAGATACTTGTCT.1 TAAGATTGGCGATT.1
## CD16 Mono B B CD14 Mono
## TAAGATTGGTGAGG.1 TAAGATTGTCTGGA.1 TAAGATTGTGGTTG.1 TAAGATTGTGTCGA.1
## CD14 Mono CD8 T CD14 Mono CD16 Mono
## TAAGCGTGATTGGC.1 TAAGCGTGCCTACC.1 TAAGCGTGCTGTTT.1 TAAGCGTGGTCACA.1
## CD16 Mono CD4 Naive T Mk Mk
## TAAGCTCTACTACG.1 TAAGCTCTCCTAAG.1 TAAGCTCTGCTAAC.1 TAAGGCTGAACTGC.1
## CD4 Memory T B CD8 T CD14 Mono
## TAAGGCTGACCTGA.1 TAAGGCTGAGCATC.1 TAAGGCTGATGACC.1 TAAGGCTGTAGCCA.1
## CD14 Mono CD4 Memory T CD4 Naive T CD4 Naive T
## TAAGGGCTACCTGA.1 TAAGGGCTCATTGG.1 TAAGGGCTCTTCCG.1 TAAGGGCTGGTTAC.1
## CD14 Mono CD14 Mono CD14 Mono CD4 Naive T
## TAAGGGCTTAAGGA.1 TAAGTAACGGAGCA.1 TAAGTAACTCCAAG.1 TAAGTAACTGCTGA.1
## CD14 Mono B B Activated CD4 Naive T
## TAAGTCCTCGAGTT.1 TAAGTCCTGTATGC.1 TAATCCACACAGCT.1 TAATCCACATGTGC.1
## CD14 Mono CD4 Memory T CD4 Naive T CD14 Mono
## TAATCCACCGTGAT.1 TAATCCACCTCTAT.1 TAATCCACGGTCTA.1 TAATCGCTACCATG.1
## CD4 Naive T CD14 Mono NK CD8 T
## TAATCGCTCGGGAA.1 TAATCGCTCTACCC.1 TAATCGCTGAGCTT.1 TAATCGCTGCGTTA.1
## CD14 Mono CD14 Mono B CD14 Mono
## TAATCGCTTGGCAT.1 TAATGAACCAGTTG.1 TAATGAACCCTTAT.1 TAATGAACGGTCTA.1
## CD8 T CD14 Mono T activated CD14 Mono
## TAATGAACTCTAGG.1 TAATGATGATCGTG.1 TAATGATGGCTGAT.1 TAATGATGGGTGAG.1
## CD14 Mono CD14 Mono CD14 Mono CD8 T
## TAATGCCTAGCTAC.1 TAATGCCTAGTCGT.1 TAATGCCTCAGAAA.1 TAATGCCTCATGGT.1
## NK CD16 Mono CD4 Naive T B Activated
## TAATGCCTCTGGAT.1 TAATGCCTGACGAG.1 TAATGCCTGCAGAG.1 TAATGTGAACGTAC.1
## CD16 Mono CD14 Mono CD14 Mono CD16 Mono
## TAATGTGACCCTCA.1 TAATGTGACCGTAA.1 TAATGTGAGCTTAG.1 TAATGTGAGGATCT.1
## CD4 Memory T CD14 Mono CD4 Memory T CD8 T
## TAATGTGATATTCC.1 TAATGTGATGACAC.1 TAATGTGATGAGCT.1 TACAAATGCGAACT.1
## CD14 Mono CD4 Naive T CD14 Mono CD8 T
## TACAAATGGTGCAT.1 TACAAATGTCAGTG.1 TACAAATGTGCTGA.1 TACAATGACTCAAG.1
## CD4 Naive T T activated DC CD14 Mono
## TACACACTAACAGA.1 TACACACTACCGAT.1 TACACACTATGTCG.1 TACACACTGGTTAC.1
## CD14 Mono CD4 Memory T CD4 Memory T CD14 Mono
## TACACACTTAACGC.1 TACACACTTGCTTT.1 TACACACTTTGCTT.1 TACATAGATGGTGT.1
## CD14 Mono CD14 Mono CD4 Naive T CD4 Naive T
## TACATCACACACTG.1 TACATCACACGGGA.1 TACATCACCTGTAG.1 TACATCACCTTCGC.1
## CD4 Naive T CD14 Mono CD16 Mono CD16 Mono
## TACATCACGTTCAG.1 TACATCACTCTGGA.1 TACCATTGCGTTAG.1 TACCATTGCTTATC.1
## CD14 Mono CD4 Naive T NK CD4 Memory T
## TACCATTGGCTACA.1 TACCATTGTCGACA.1 TACCATTGTGCGTA.1 TACCATTGTGCTCC.1
## CD14 Mono CD14 Mono CD14 Mono CD4 Naive T
## TACCATTGTTATCC.1 TACCATTGTTGGCA.1 TACCGAGAACCCAA.1 TACCGAGACCTCAC.1
## CD14 Mono CD4 Naive T T activated CD4 Memory T
## TACCGAGATGTGAC.1 TACCGAGATTCTCA.1 TACCGCTGACAGCT.1 TACCGCTGGATAAG.1
## CD16 Mono CD4 Memory T B CD4 Naive T
## TACCGCTGGGTCAT.1 TACCGCTGGTCGAT.1 TACCGCTGGTTGGT.1 TACCGCTGTCCCGT.1
## T activated CD16 Mono CD4 Naive T B Activated
## TACCGCTGTGAGCT.1 TACCGGCTAACGTC.1 TACCGGCTCCATGA.1 TACCGGCTCTCGCT.1
## CD4 Naive T CD14 Mono CD14 Mono CD4 Naive T
## TACCGGCTTAACGC.1 TACGACGAAACCGT.1 TACGACGAAACGGG.1 TACGAGACCACCAA.1
## NK CD4 Naive T CD16 Mono CD14 Mono
## TACGAGACCATACG.1 TACGAGACTCCAAG.1 TACGAGACTGGCAT.1 TACGAGACTGGTGT.1
## CD4 Memory T CD14 Mono CD14 Mono CD4 Memory T
## TACGAGTGACTAGC.1 TACGAGTGAGTGCT.1 TACGAGTGCGCCTT.1 TACGAGTGCTACGA.1
## CD4 Memory T Mk CD14 Mono CD14 Mono
## TACGAGTGCTCTCG.1 TACGAGTGTTATCC.1 TACGATCTAAGTGA.1 TACGATCTATAAGG.1
## CD4 Naive T CD16 Mono CD4 Memory T CD14 Mono
## TACGATCTCCAGTA.1 TACGATCTCGAGAG.1 TACGATCTCTATGG.1 TACGATCTGATAAG.1
## CD14 Mono CD14 Mono CD4 Memory T CD16 Mono
## TACGCAGAAGGTCT.1 TACGCAGAATGTGC.1 TACGCAGACTCATT.1 TACGCAGACTTGTT.1
## CD14 Mono Mk CD4 Naive T CD4 Naive T
## TACGCAGATGTCAG.1 TACGCCACAAGGGC.1 TACGCCACACGACT.1 TACGCCACGCGGAA.1
## CD14 Mono B CD14 Mono CD14 Mono
## TACGCCACTGGCAT.1 TACGCCACTTCGTT.1 TACGCGCTACTCTT.1 TACGCGCTCTCCAC.1
## CD14 Mono CD4 Naive T CD4 Memory T B Activated
## TACGCGCTGTTAGC.1 TACGCGCTTCATTC.1 TACGCGCTTGCAAC.1 TACGGAACCGTGAT.1
## CD14 Mono B CD4 Naive T CD4 Memory T
## TACGGAACGTGTCA.1 TACGGCCTTCCAGA.1 TACGTACTAGCGTT.1 TACGTACTATTTCC.1
## CD4 Naive T CD14 Mono CD14 Mono CD8 T
## TACGTACTCACTAG.1 TACGTTACCGAATC.1 TACGTTACTGTAGC.1 TACTAAGAAACGAA.1
## CD14 Mono CD14 Mono CD16 Mono B
## TACTAAGAATCGTG.1 TACTAAGAGAGACG.1 TACTAAGATACGAC.1 TACTACACAAGGCG.1
## CD4 Naive T CD14 Mono CD14 Mono CD14 Mono
## TACTACACACCCTC.1 TACTACACCGATAC.1 TACTACACTACTCT.1 TACTACACTCACGA.1
## T activated CD14 Mono CD8 T CD4 Naive T
## TACTACACTGAACC.1 TACTACACTTCTTG.1 TACTACTGACTGTG.1 TACTACTGCGAATC.1
## CD4 Naive T CD14 Mono CD14 Mono CD14 Mono
## TACTACTGCGTGAT.1 TACTACTGTCAGGT.1 TACTACTGTGACAC.1 TACTCAACCTAGAC.1
## T activated CD4 Naive T CD16 Mono CD4 Memory T
## TACTCAACCTAGTG.1 TACTCCCTCACTAG.1 TACTCCCTGAAAGT.1 TACTCCCTTGGGAG.1
## CD4 Memory T T activated CD4 Memory T CD14 Mono
## TACTCTGACCCGTT.1 TACTCTGAGAACTC.1 TACTCTGAGAATCC.1 TACTCTGATCTTTG.1
## CD8 T B Activated CD4 Naive T CD4 Naive T
## TACTGGGAACTGGT.1 TACTGGGAGACGTT.1 TACTGGGAGCTACA.1 TACTGGGATTGAGC.1
## CD4 Memory T CD4 Naive T NK DC
## TACTGGGATTTCGT.1 TACTGTTGCCCTTG.1 TACTGTTGCGCTAA.1 TACTGTTGCTATGG.1
## CD4 Naive T CD14 Mono CD16 Mono NK
## TACTGTTGCTGAGT.1 TACTGTTGCTGCTC.1 TACTGTTGGTAAAG.1 TACTGTTGTCCGAA.1
## CD16 Mono CD4 Naive T B CD14 Mono
## TACTGTTGTTTGTC.1 TACTTGACAACCGT.1 TACTTGACATGCTG.1 TACTTGACCGCTAA.1
## B Activated CD14 Mono CD14 Mono Mk
## TACTTGACCTGACA.1 TACTTGACTGAGGG.1 TACTTGACTTCCAT.1 TACTTTCTAACGGG.1
## CD14 Mono B CD14 Mono CD8 T
## TACTTTCTAACTGC.1 TACTTTCTCATTTC.1 TACTTTCTGCTATG.1 TAGAAACTACCATG.1
## CD4 Memory T CD14 Mono CD8 T CD14 Mono
## TAGAAACTACTTTC.1 TAGAAACTATCGAC.1 TAGAAACTGTAAAG.1 TAGAAACTGTCTGA.1
## T activated CD14 Mono CD4 Memory T B Activated
## TAGAATACAAGGCG.1 TAGAATACATCGAC.1 TAGAATACCATTTC.1 TAGAATACCCGATA.1
## CD16 Mono CD4 Naive T CD4 Memory T DC
## TAGAATACCGTTGA.1 TAGAATACGTACGT.1 TAGAATACTACAGC.1 TAGAATTGAGATGA.1
## CD4 Naive T CD14 Mono CD14 Mono CD16 Mono
## TAGAATTGATCGAC.1 TAGAATTGCGAGTT.1 TAGAATTGCTCATT.1 TAGAATTGGTAAAG.1
## CD14 Mono B NK CD16 Mono
## TAGAATTGGTCATG.1 TAGAATTGTACGAC.1 TAGAATTGTCTCGC.1 TAGAATTGTGGTGT.1
## B CD4 Naive T B CD14 Mono
## TAGAATTGTGTTCT.1 TAGACGTGATAAGG.1 TAGACGTGATCGTG.1 TAGACGTGTATGGC.1
## CD14 Mono CD4 Memory T B B Activated
## TAGAGAGAACGCAT.1 TAGAGAGAATCACG.1 TAGAGAGACTGGTA.1 TAGAGAGAGTACCA.1
## CD4 Memory T CD14 Mono CD14 Mono CD14 Mono
## TAGAGCACATTGGC.1 TAGAGCACCGAATC.1 TAGAGCACGAGCAG.1 TAGAGCACGCGAGA.1
## CD14 Mono NK B CD14 Mono
## TAGAGCACGGAGGT.1 TAGAGCACGGGCAA.1 TAGAGCACGGTGTT.1 TAGAGCACTCCAGA.1
## CD4 Naive T Eryth CD14 Mono CD14 Mono
## TAGATCCTCATACG.1 TAGATCCTCCGCTT.1 TAGATCCTCGTTGA.1 TAGATCCTTCTCTA.1
## CD4 Naive T CD14 Mono CD4 Memory T CD14 Mono
## TAGATTGAACCTCC.1 TAGATTGACGCTAA.1 TAGATTGACTATTC.1 TAGATTGACTCCCA.1
## CD14 Mono CD8 T CD4 Naive T B
## TAGATTGAGCGTAT.1 TAGCATCTTCGCCT.1 TAGCCCACAAGCCT.1 TAGCCCACGTTGTG.1
## CD4 Naive T B CD14 Mono CD14 Mono
## TAGCCCTGGTAAAG.1 TAGCCGCTAGGTTC.1 TAGCCGCTGAAGGC.1 TAGCCGCTGCGAAG.1
## CD4 Naive T CD4 Memory T CD14 Mono B Activated
## TAGCGATGGGACTT.1 TAGCGATGTTGTGG.1 TAGCTACTAGCGTT.1 TAGCTACTATCGTG.1
## CD4 Memory T B Activated CD4 Memory T CD14 Mono
## TAGCTACTCCAATG.1 TAGCTACTCTACCC.1 TAGCTACTGGTGTT.1 TAGGACTGAAGAAC.1
## CD14 Mono CD4 Naive T CD16 Mono CD16 Mono
## TAGGACTGCATCAG.1 TAGGACTGGCTCCT.1 TAGGACTGTGAGCT.1 TAGGACTGTTCAGG.1
## CD14 Mono CD4 Memory T CD14 Mono CD14 Mono
## TAGGAGCTACCTCC.1 TAGGAGCTAGAGTA.1 TAGGAGCTGCGGAA.1 TAGGAGCTTCATTC.1
## CD14 Mono CD14 Mono CD8 T CD14 Mono
## TAGGCAACATTTCC.1 TAGGCAACCGGGAA.1 TAGGCAACGCTTAG.1 TAGGCAACGGACAG.1
## B CD8 T CD14 Mono CD16 Mono
## TAGGCAACGTCTGA.1 TAGGCATGAAGCCT.1 TAGGCATGACGGTT.1 TAGGCATGGGGAGT.1
## CD4 Naive T CD4 Naive T T activated CD4 Memory T
## TAGGCATGGGGATG.1 TAGGCATGTCCTGC.1 TAGGCTGACACTCC.1 TAGGCTGAGCCATA.1
## CD14 Mono CD14 Mono CD8 T CD14 Mono
## TAGGGACTACCCAA.1 TAGGGACTAGTGTC.1 TAGGGACTATTCTC.1 TAGGGACTCACAAC.1
## CD4 Memory T CD14 Mono CD14 Mono CD14 Mono
## TAGGGACTCTAAGC.1 TAGGGACTTTCACT.1 TAGGGACTTTGCGA.1 TAGGTCGAACGTGT.1
## CD4 Naive T CD4 Memory T CD14 Mono CD14 Mono
## TAGGTCGACCAAGT.1 TAGGTCGACCTATT.1 TAGGTCGACTACTT.1 TAGGTCGACTGTGA.1
## T activated CD14 Mono Mk CD4 Naive T
## TAGGTCGAGGCAAG.1 TAGGTCGATCTGGA.1 TAGGTGACAGGAGC.1 TAGGTGACCGACTA.1
## CD8 T CD14 Mono CD14 Mono B Activated
## TAGGTGACCTCGAA.1 TAGGTGACTGCTGA.1 TAGGTGTGACCCTC.1 TAGGTGTGCAGATC.1
## CD4 Naive T CD4 Naive T CD14 Mono CD14 Mono
## TAGGTGTGGAGGAC.1 TAGGTGTGGCGGAA.1 TAGGTGTGTCCCAC.1 TAGGTTCTGAGGAC.1
## CD14 Mono CD14 Mono CD8 T CD8 T
## TAGGTTCTGAGGTG.1 TAGGTTCTGGAGCA.1 TAGGTTCTTCGTTT.1 TAGGTTCTTCTACT.1
## CD4 Memory T CD14 Mono CD4 Naive T CD4 Memory T
## TAGGTTCTTCTGGA.1 TAGGTTCTTGAGGG.1 TAGGTTCTTGTCAG.1 TAGTAAACAGAACA.1
## CD14 Mono T activated NK CD14 Mono
## TAGTAAACAGAGTA.1 TAGTAAACCCCTAC.1 TAGTAAACTAACCG.1 TAGTAATGAAAAGC.1
## CD4 Naive T CD4 Naive T CD16 Mono CD14 Mono
## TAGTAATGAACAGA.1 TAGTAATGCGTCTC.1 TAGTAATGTTTCAC.1 TAGTACCTAAGCCT.1
## CD8 T CD16 Mono CD4 Naive T CD14 Mono
## TAGTACCTCCTCCA.1 TAGTACCTCTAGCA.1 TAGTATGAAGCTAC.1 TAGTATGACCGCTT.1
## CD4 Naive T CD16 Mono CD14 Mono CD4 Memory T
## TAGTATGACTACGA.1 TAGTCACTCATTCT.1 TAGTCACTCTAAGC.1 TAGTCACTGGGACA.1
## CD4 Naive T CD14 Mono CD4 Memory T CD4 Memory T
## TAGTCACTTGACTG.1 TAGTCGGAAGTCGT.1 TAGTCGGACAGAGG.1 TAGTCGGATACTGG.1
## CD4 Memory T CD4 Memory T CD14 Mono CD16 Mono
## TAGTCGGATCCTAT.1 TAGTCGGATGATGC.1 TAGTCTTGGAAAGT.1 TAGTCTTGGGGATG.1
## CD4 Naive T CD4 Naive T CD16 Mono DC
## TAGTCTTGGTTGAC.1 TAGTCTTGTAGCCA.1 TAGTCTTGTCCCGT.1 TAGTGGTGAAAAGC.1
## T activated CD14 Mono T activated Mk
## TAGTGGTGAGTCTG.1 TAGTGGTGAGTGTC.1 TAGTGGTGCACTCC.1 TAGTGGTGCTGGAT.1
## Mk CD4 Naive T CD14 Mono CD4 Memory T
## TAGTGGTGGAATCC.1 TAGTGGTGGGACAG.1 TAGTGGTGGGGTGA.1 TAGTTAGAAAACAG.1
## CD4 Memory T CD4 Naive T CD4 Naive T CD4 Naive T
## TAGTTAGAGGACGA.1 TAGTTAGAGTCAAC.1 TAGTTCACAACGTC.1 TAGTTCACAAGGTA.1
## DC T activated CD4 Memory T CD14 Mono
## TAGTTCACCTGACA.1 TAGTTCACGTTGAC.1 TAGTTCACTCAGTG.1 TAGTTCACTGTCGA.1
## CD14 Mono CD14 Mono T activated DC
## TAGTTGCTCTACTT.1 TAGTTGCTTATCGG.1 TAGTTGCTTCGCCT.1 TAGTTGCTTGCCCT.1
## NK CD4 Memory T CD4 Memory T CD14 Mono
## TATAAGACGCTGAT.1 TATAAGTGAGCATC.1 TATAAGTGTTACTC.1 TATACAGACTGTAG.1
## CD14 Mono CD4 Naive T CD14 Mono CD16 Mono
## TATACAGAGACGTT.1 TATACAGAGTGTCA.1 TATACAGATAGAGA.1 TATACAGATTCCAT.1
## CD14 Mono CD4 Naive T CD4 Memory T CD14 Mono
## TATACCACAAAACG.1 TATACCACCTGTGA.1 TATACCACGCAAGG.1 TATACCACTTATCC.1
## CD14 Mono CD4 Naive T CD4 Memory T CD4 Memory T
## TATACGCTAGGGTG.1 TATACGCTATGTGC.1 TATACGCTGTCATG.1 TATACGCTTCGCCT.1
## NK CD4 Naive T T activated CD8 T
## TATACGCTTGCCAA.1 TATAGATGCTTCGC.1 TATAGATGGCTGAT.1 TATAGATGTGCAAC.1
## CD8 T CD4 Memory T CD14 Mono CD14 Mono
## TATAGCCTATCAGC.1 TATAGCCTCTCGCT.1 TATAGCCTGTAAAG.1 TATAGCCTTCTTTG.1
## CD4 Naive T CD14 Mono CD14 Mono NK
## TATAGCCTTGCTTT.1 TATAGCCTTTCTTG.1 TATAGCCTTTGACG.1 TATCAAGACGTAGT.1
## CD16 Mono CD4 Naive T CD14 Mono T activated
## TATCAAGATCTCTA.1 TATCAAGATTCTAC.1 TATCACTGACCTTT.1 TATCACTGCACTCC.1
## CD4 Naive T CD14 Mono CD4 Naive T CD16 Mono
## TATCACTGCCTCCA.1 TATCACTGGTCGTA.1 TATCACTGTAACCG.1 TATCAGCTAGTAGA.1
## CD4 Memory T CD4 Naive T CD4 Naive T B
## TATCAGCTCCAACA.1 TATCAGCTCCTGAA.1 TATCAGCTTGAACC.1 TATCAGCTTTATCC.1
## pDC CD4 Naive T CD4 Naive T CD16 Mono
## TATCAGCTTTTACC.1 TATCCAACCTCTAT.1 TATCCAACCTTTAC.1 TATCCAACTTTGTC.1
## CD4 Naive T CD4 Memory T CD14 Mono B
## TATCCTGAAGTGCT.1 TATCCTGACCCAAA.1 TATCCTGAGGATTC.1 TATCCTGATGACAC.1
## CD4 Naive T pDC CD4 Naive T B
## TATCCTGATGCCTC.1 TATCGACTAAGATG.1 TATCGACTACGACT.1 TATCGACTACTACG.1
## T activated CD4 Naive T CD4 Memory T CD14 Mono
## TATCGACTAGCAAA.1 TATCGACTCACTCC.1 TATCGACTCGAGAG.1 TATCGACTTACGAC.1
## NK B CD4 Naive T CD14 Mono
## TATCGACTTGCACA.1 TATCGACTTGGTGT.1 TATCGTACTATCGG.1 TATCGTACTTGCGA.1
## CD8 T CD14 Mono CD14 Mono CD16 Mono
## TATCTCGAACAGCT.1 TATCTCGAGTAAAG.1 TATCTCGATCTATC.1 TATCTGACAAAAGC.1
## CD4 Naive T CD16 Mono CD14 Mono CD14 Mono
## TATCTGACTGTGAC.1 TATCTTCTAAGTAG.1 TATCTTCTAGAACA.1 TATCTTCTATCGAC.1
## CD4 Memory T CD14 Mono CD4 Naive T B Activated
## TATCTTCTCTCCCA.1 TATCTTCTGGGAGT.1 TATCTTCTTCTACT.1 TATCTTCTTTCGGA.1
## CD4 Naive T CD4 Naive T CD14 Mono CD4 Memory T
## TATGAATGATTCTC.1 TATGAATGCTTCGC.1 TATGAATGGCAAGG.1 TATGAATGGTATCG.1
## NK CD4 Naive T CD4 Naive T CD14 Mono
## TATGAATGTCTTAC.1 TATGAATGTTTCGT.1 TATGCGGAAGTCAC.1 TATGCGGAATTCGG.1
## CD8 T CD4 Naive T CD4 Naive T CD14 Mono
## TATGCGGACGTCTC.1 TATGCGGACTATTC.1 TATGGGACACCCAA.1 TATGGGACATCGTG.1
## CD8 T CD14 Mono DC B Activated
## TATGGGACGGAAGC.1 TATGGGACGTTGCA.1 TATGGGACTACTCT.1 TATGGGTGCAGGAG.1
## NK NK CD4 Naive T CD8 T
## TATGGGTGGCCATA.1 TATGGGTGGTAGCT.1 TATGGTCTACACCA.1 TATGGTCTCCGAAT.1
## B CD4 Naive T B Activated CD14 Mono
## TATGGTCTTGCATG.1 TATGTCACCAACCA.1 TATGTCACCTCATT.1 TATGTCACCTGACA.1
## CD4 Naive T Mk B Activated CD14 Mono
## TATGTCACTATCTC.1 TATGTCACTCGTAG.1 TATGTCTGCTGCAA.1 TATGTCTGGAACCT.1
## CD4 Naive T CD14 Mono CD14 Mono CD14 Mono
## TATGTCTGGTGAGG.1 TATGTCTGTAGAGA.1 TATGTCTGTGATGC.1 TATGTGCTATGGTC.1
## Mk CD14 Mono CD4 Naive T CD14 Mono
## TATGTGCTCTCCAC.1 TATGTGCTCTTGAG.1 TATGTGCTTCAGTG.1 TATTGCTGAATCGC.1
## CD14 Mono CD14 Mono CD4 Memory T CD4 Memory T
## TATTGCTGAGAGAT.1 TATTGCTGCAACTG.1 TATTGCTGCGCTAA.1 TATTGCTGTATCTC.1
## CD4 Memory T CD4 Naive T B CD4 Naive T
## TATTGCTGTATGGC.1 TATTGCTGTGGTGT.1 TATTTCCTAACCGT.1 TATTTCCTAAGTGA.1
## CD14 Mono CD4 Memory T CD14 Mono CD16 Mono
## TATTTCCTACGCTA.1 TATTTCCTAGGGTG.1 TATTTCCTCCTAAG.1 TATTTCCTCGGAGA.1
## CD14 Mono CD4 Naive T CD4 Naive T CD14 Mono
## TATTTCCTGTATGC.1 TCAACACTAGCGTT.1 TCAACACTATCGAC.1 TCAACACTGGCAAG.1
## CD4 Naive T CD4 Memory T CD16 Mono CD4 Naive T
## TCAACACTTGGTAC.1 TCAAGGACCCGTTC.1 TCAAGGACCTTCCG.1 TCAAGGACGGAGCA.1
## CD14 Mono CD14 Mono CD4 Memory T CD16 Mono
## TCAAGGTGAGATGA.1 TCAAGGTGCAATCG.1 TCAAGGTGCTCAAG.1 TCAAGGTGTAGAAG.1
## CD4 Memory T CD4 Naive T B B
## TCAAGGTGTCTCGC.1 TCAAGGTGTCTTCA.1 TCAAGTCTACCATG.1 TCAAGTCTCTCATT.1
## CD4 Naive T CD4 Memory T B Mk
## TCAAGTCTCTTATC.1 TCAAGTCTGAAAGT.1 TCAAGTCTGTCATG.1 TCAAGTCTGTTAGC.1
## CD8 T CD4 Naive T NK CD14 Mono
## TCAAGTCTTACTTC.1 TCAAGTCTTAGCCA.1 TCAAGTCTTCTAGG.1 TCAAGTCTTGTCGA.1
## CD4 Memory T CD4 Memory T CD4 Naive T CD4 Memory T
## TCAATAGAAGCTAC.1 TCAATAGAGCGATT.1 TCAATAGAGTAGGG.1 TCAATAGATTTGCT.1
## CD14 Mono CD14 Mono CD14 Mono CD4 Memory T
## TCAATCACACGGGA.1 TCAATCACCTTGCC.1 TCAATCACGGAGGT.1 TCAATCACGGGATG.1
## CD14 Mono NK CD4 Naive T B Activated
## TCAATCACTTGAGC.1 TCACAACTACCTGA.1 TCACAACTGGTGGA.1 TCACAACTGGTTTG.1
## CD8 T NK CD14 Mono CD14 Mono
## TCACAACTTGCATG.1 TCACAACTTTTCTG.1 TCACATACAACTGC.1 TCACATACCTTGCC.1
## CD4 Naive T CD8 T CD14 Mono CD14 Mono
## TCACATACGGTCAT.1 TCACATACTTTCAC.1 TCACCCGAACTGGT.1 TCACCCGAACTTTC.1
## CD4 Memory T CD14 Mono CD14 Mono CD14 Mono
## TCACCCGAATTCGG.1 TCACCCGATCCTCG.1 TCACCGTGAACCAC.1 TCACCGTGAAGGTA.1
## B DC CD14 Mono CD14 Mono
## TCACCGTGCTGAGT.1 TCACCGTGGCTTCC.1 TCACCGTGGGGCAA.1 TCACCGTGTAAGCC.1
## NK CD14 Mono T activated CD4 Memory T
## TCACCGTGTGATGC.1 TCACCGTGTTCAGG.1 TCACCTCTAGGTTC.1 TCACCTCTCACTTT.1
## CD16 Mono CD8 T CD14 Mono CD4 Naive T
## TCACCTCTGAATGA.1 TCACCTCTGGACGA.1 TCACGAGAATTCGG.1 TCACGAGACCCGTT.1
## CD8 T CD8 T CD14 Mono CD4 Memory T
## TCACGAGAGCGATT.1 TCACGAGATCTACT.1 TCACGAGATGTCCC.1 TCACTATGATCACG.1
## CD4 Naive T CD14 Mono CD4 Memory T CD4 Memory T
## TCACTATGCACTAG.1 TCACTATGCGACAT.1 TCACTATGCTTCTA.1 TCACTATGTGACTG.1
## NK CD14 Mono CD14 Mono B
## TCACTATGTTCATC.1 TCACTATGTTGAGC.1 TCAGACGAAACCAC.1 TCAGACGAGGTCAT.1
## CD8 T DC CD4 Naive T CD14 Mono
## TCAGAGACAAGCCT.1 TCAGAGACCTCTAT.1 TCAGAGACCTTGGA.1 TCAGAGACTCTGGA.1
## CD14 Mono pDC CD14 Mono CD4 Naive T
## TCAGAGACTTTCGT.1 TCAGCAGAAACCGT.1 TCAGCAGAACGTGT.1 TCAGCAGAAGAACA.1
## CD14 Mono CD8 T B Activated CD14 Mono
## TCAGCAGATAAAGG.1 TCAGCAGATTTGGG.1 TCAGCGCTAAGGTA.1 TCAGCGCTACACTG.1
## CD8 T CD8 T CD4 Memory T CD14 Mono
## TCAGCGCTCCTTAT.1 TCAGCGCTGGTCAT.1 TCAGCGCTTGGAGG.1 TCAGGATGAGCACT.1
## CD8 T CD14 Mono CD4 Memory T CD4 Naive T
## TCAGGATGCTCAAG.1 TCAGGATGGCATCA.1 TCAGGATGGCGAAG.1 TCAGGATGTAAGCC.1
## CD14 Mono CD4 Naive T CD4 Naive T CD14 Mono
## TCAGGATGTCCTAT.1 TCAGGATGTGCATG.1 TCAGGATGTGGTCA.1 TCAGGATGTTGCTT.1
## CD16 Mono CD14 Mono CD4 Naive T CD14 Mono
## TCAGTACTAAGAAC.1 TCAGTACTACTGTG.1 TCAGTACTCCACCT.1 TCAGTACTCCCTTG.1
## CD14 Mono CD16 Mono CD4 Memory T CD4 Memory T
## TCAGTACTGCTGTA.1 TCAGTACTTGTTTC.1 TCAGTGGAATCGGT.1 TCAGTGGACAATCG.1
## B B CD14 Mono Mk
## TCAGTGGAGGAGGT.1 TCAGTTACCTCCCA.1 TCAGTTACGAGGGT.1 TCATCAACCGTTGA.1
## T activated CD4 Memory T CD14 Mono CD4 Naive T
## TCATCAACGTTCTT.1 TCATCAACTATGCG.1 TCATCAACTCACCC.1 TCATCATGCACTCC.1
## CD16 Mono CD14 Mono CD14 Mono CD4 Naive T
## TCATCATGCAGCTA.1 TCATCCCTAACGGG.1 TCATCCCTACACGT.1 TCATCCCTAGCGGA.1
## CD14 Mono CD14 Mono B CD14 Mono
## TCATCCCTCCCACT.1 TCATGTACAAAAGC.1 TCATGTACATCGTG.1 TCATGTACTGACAC.1
## CD14 Mono CD14 Mono CD4 Naive T CD4 Naive T
## TCATTCGAATCACG.1 TCATTCGAGATACC.1 TCATTCGATGCAAC.1 TCATTGACACCATG.1
## CD14 Mono CD14 Mono CD8 T CD4 Memory T
## TCATTGACACCCTC.1 TCATTGACACGCTA.1 TCATTGACCTGATG.1 TCATTGACTGCCTC.1
## B CD14 Mono B CD16 Mono
## TCCACGTGCGTGTA.1 TCCACGTGCTTACT.1 TCCACGTGTCGTTT.1 TCCACGTGTGCAGT.1
## CD14 Mono B CD14 Mono CD4 Memory T
## TCCACGTGTGTGGT.1 TCCACTCTAAAGCA.1 TCCACTCTGGGTGA.1 TCCAGAGAACTACG.1
## CD14 Mono CD14 Mono CD4 Memory T CD4 Naive T
## TCCAGAGAATAAGG.1 TCCAGAGATAGAGA.1 TCCAGAGATCTCGC.1 TCCATAACCCTTCG.1
## CD14 Mono T activated B Activated CD4 Memory T
## TCCATAACGGAAAT.1 TCCATAACGTATGC.1 TCCATCCTAGCCTA.1 TCCATCCTGGAACG.1
## CD16 Mono CD14 Mono CD14 Mono CD14 Mono
## TCCATCCTTCGCAA.1 TCCCACGACTGGTA.1 TCCCACGATCCTAT.1 TCCCAGACAGCCAT.1
## CD16 Mono CD4 Naive T CD4 Naive T CD14 Mono
## TCCCAGACCAAAGA.1 TCCCAGACTTCTTG.1 TCCCAGACTTGTCT.1 TCCCATCTCGTACA.1
## DC DC CD4 Naive T CD14 Mono
## TCCCATCTGCTACA.1 TCCCATCTGGAAAT.1 TCCCATCTTGAGGG.1 TCCCGAACACGCAT.1
## CD14 Mono CD16 Mono NK CD14 Mono
## TCCCGAACAGTTCG.1 TCCCGAACCAGATC.1 TCCCGAACGCCAAT.1 TCCCGAACTCCTCG.1
## CD14 Mono CD4 Memory T CD4 Naive T CD14 Mono
## TCCCGATGACGTTG.1 TCCCGATGAGCATC.1 TCCCGATGCTACCC.1 TCCCGATGGTTAGC.1
## NK NK CD14 Mono CD16 Mono
## TCCCTACTAACCTG.1 TCCCTACTACTGTG.1 TCCCTACTAGATGA.1 TCCCTACTCAACCA.1
## DC NK NK CD8 T
## TCCCTACTCCTTAT.1 TCCCTACTCTGGTA.1 TCCCTACTGATGAA.1 TCCCTACTTGAGAA.1
## CD14 Mono CD4 Naive T CD4 Memory T CD8 T
## TCCCTACTTGCTCC.1 TCCGAAGAACCTGA.1 TCCGAAGATACTTC.1 TCCGAAGATATGCG.1
## NK CD16 Mono CD14 Mono CD8 T
## TCCGAGCTAGATGA.1 TCCTAAACAAGTGA.1 TCCTAAACCGCATA.1 TCCTAAACGCATAC.1
## CD4 Naive T NK CD14 Mono CD16 Mono
## TCCTAATGAGCACT.1 TCCTAATGCTGCAA.1 TCCTAATGCTTGTT.1 TCCTAATGGGTAAA.1
## CD4 Memory T CD14 Mono CD8 T CD4 Naive T
## TCCTAATGTCTGGA.1 TCCTAATGTGTGGT.1 TCCTAATGTTCATC.1 TCCTACCTACAGCT.1
## CD4 Naive T CD4 Naive T CD16 Mono CD4 Naive T
## TCCTACCTCTCAGA.1 TCCTACCTTGAGGG.1 TCCTATGAAGCCTA.1 TCCTATGAAGCTAC.1
## CD14 Mono CD4 Naive T DC CD14 Mono
## TCCTATGATAAAGG.1 TCCTATGATATCTC.1 TCGAATCTCCTCAC.1 TCGAATCTCCTTCG.1
## B Activated CD14 Mono CD8 T CD14 Mono
## TCGAATCTCTTCGC.1 TCGAATCTGTACGT.1 TCGAATCTTTCATC.1 TCGACCTGACCTGA.1
## CD14 Mono CD4 Memory T CD14 Mono B
## TCGACCTGTCATTC.1 TCGACCTGTTATCC.1 TCGACGCTCAGCTA.1 TCGACGCTGAGCTT.1
## CD14 Mono NK CD4 Naive T B
## TCGACGCTGGTTCA.1 TCGACGCTTAGAGA.1 TCGAGAACGGTAAA.1 TCGAGAACTCTCCG.1
## CD14 Mono CD4 Memory T CD4 Memory T CD14 Mono
## TCGAGAACTGCAAC.1 TCGAGAACTGCTTT.1 TCGAGCCTCCTCGT.1 TCGAGCCTCCTTAT.1
## CD14 Mono CD4 Naive T CD4 Naive T CD14 Mono
## TCGAGCCTGACGGA.1 TCGATACTAGAACA.1 TCGATACTCACAAC.1 TCGATTTGACGGAG.1
## CD14 Mono T activated CD14 Mono T activated
## TCGATTTGGATACC.1 TCGATTTGGGTGGA.1 TCGATTTGGTCAAC.1 TCGATTTGTGACAC.1
## CD4 Memory T CD4 Naive T CD4 Naive T CD14 Mono
## TCGATTTGTGCCTC.1 TCGATTTGTGCTTT.1 TCGCAAGACAGAAA.1 TCGCAAGAGCGATT.1
## CD8 T CD4 Memory T CD4 Naive T Mk
## TCGCAAGATGAGCT.1 TCGCAAGATGCCAA.1 TCGCAAGATGCCTC.1 TCGCACACCCTTGC.1
## CD14 Mono CD14 Mono CD4 Memory T CD14 Mono
## TCGCACACGGTTTG.1 TCGCACACTACTTC.1 TCGCACACTAGCCA.1 TCGCACACTGGAAA.1
## NK CD14 Mono CD4 Naive T NK
## TCGCACACTGGTGT.1 TCGCACTGACTCAG.1 TCGCACTGATGGTC.1 TCGCACTGATTCCT.1
## CD4 Naive T DC CD14 Mono CD4 Memory T
## TCGCACTGCTCGCT.1 TCGCACTGCTGATG.1 TCGCACTGGGTCTA.1 TCGCACTGTACAGC.1
## CD14 Mono CD14 Mono CD4 Naive T CD14 Mono
## TCGCACTGTTAGGC.1 TCGCACTGTTGCAG.1 TCGCAGCTGCCATA.1 TCGCCATGAGCTAC.1
## CD8 T T activated CD8 T T activated
## TCGCCATGATGTCG.1 TCGCCATGCAACTG.1 TCGCCATGCATTGG.1 TCGCCATGCCGATA.1
## CD4 Memory T Eryth CD14 Mono T activated
## TCGCCATGCCTTAT.1 TCGCCATGCGGGAA.1 TCGCCATGCGTAGT.1 TCGCCATGCTGCAA.1
## B Activated CD4 Naive T CD4 Memory T CD16 Mono
## TCGCCATGTATTCC.1 TCGGACCTCCTATT.1 TCGGACCTCTCAAG.1 TCGGACCTCTCATT.1
## NK CD4 Memory T CD4 Memory T CD14 Mono
## TCGGCACTCCCACT.1 TCGGCACTGGTATC.1 TCGGCACTTGTCAG.1 TCGTAGGACGAGTT.1
## CD14 Mono CD4 Memory T Mk CD4 Naive T
## TCGTAGGACTGTTT.1 TCGTAGGATGCTCC.1 TCGTGAGAACCCTC.1 TCGTGAGAACGCTA.1
## B DC B CD14 Mono
## TCGTGAGACCTATT.1 TCGTGAGAGGTGAG.1 TCGTTATGAAGATG.1 TCGTTATGAGAGAT.1
## CD4 Naive T CD14 Mono B Activated CD4 Naive T
## TCGTTATGAGATCC.1 TCGTTATGCTGTCC.1 TCGTTATGGACACT.1 TCGTTATGGTCATG.1
## CD14 Mono CD14 Mono CD8 T B
## TCGTTATGTTCAGG.1 TCTAACACAAAAGC.1 TCTAACACATTTCC.1 TCTAACACGAATGA.1
## B CD14 Mono CD14 Mono CD14 Mono
## TCTAACACGCTAAC.1 TCTAACACTCTGGA.1 TCTAACACTGCAAC.1 TCTAACACTGGTTG.1
## CD14 Mono NK B Activated CD14 Mono
## TCTAACTGAAGGGC.1 TCTAACTGGCGAGA.1 TCTAAGCTCTCTAT.1 TCTAAGCTTGGAGG.1
## CD14 Mono CD4 Memory T CD14 Mono CD16 Mono
## TCTACAACAACAGA.1 TCTACAACAACCAC.1 TCTACAACAGGCGA.1 TCTACAACCGATAC.1
## CD4 Naive T CD14 Mono CD4 Naive T CD14 Mono
## TCTAGACTCAAGCT.1 TCTAGACTCGTCTC.1 TCTAGACTTGGGAG.1 TCTAGACTTTGGTG.1
## CD16 Mono CD4 Naive T CD16 Mono B Activated
## TCTAGTTGACCCAA.1 TCTAGTTGAGAACA.1 TCTAGTTGATTGGC.1 TCTAGTTGCCATGA.1
## B B Activated CD16 Mono CD4 Memory T
## TCTAGTTGGAAAGT.1 TCTAGTTGTCTTAC.1 TCTATGTGAGAACA.1 TCTATGTGCCGTAA.1
## CD4 Naive T B Activated CD4 Memory T NK
## TCTATGTGGATAAG.1 TCTATGTGGTGAGG.1 TCTATGTGTTCTCA.1 TCTCAAACAAGGGC.1
## B T activated CD14 Mono CD4 Memory T
## TCTCAAACACCTCC.1 TCTCAAACCTTGAG.1 TCTCAAACTCCAAG.1 TCTCAAACTGGTCA.1
## CD14 Mono CD4 Naive T T activated CD4 Naive T
## TCTCCACTCAAAGA.1 TCTCCACTCCCTAC.1 TCTCCACTCTACCC.1 TCTCCACTGGTCTA.1
## CD14 Mono CD4 Naive T Mk B
## TCTCCACTTTCTGT.1 TCTCTAGAACTTTC.1 TCTCTAGAGGAACG.1 TCTCTAGAGGAGCA.1
## T activated CD14 Mono DC CD14 Mono
## TCTCTAGATGGGAG.1 TCTCTAGATTCCGC.1 TCTCTAGATTCGTT.1 TCTGATACCGTGAT.1
## CD4 Memory T CD14 Mono CD14 Mono CD4 Naive T
## TCTGATACGGAACG.1 TCTGATACTTACCT.1 TCTGATACTTGTCT.1 TCTTACGAAGAATG.1
## CD14 Mono CD4 Memory T DC CD14 Mono
## TCTTACGAGAAGGC.1 TCTTACGAGGTAGG.1 TCTTACGATCGCCT.1 TCTTCAGAACCTAG.1
## CD14 Mono B B CD4 Naive T
## TCTTCAGAAGTAGA.1 TCTTCAGACGACTA.1 TCTTCAGAGTCCTC.1 TCTTGATGGACGAG.1
## NK CD14 Mono CD4 Naive T CD16 Mono
## TCTTGATGGCGATT.1 TCTTGATGGCTTAG.1 TCTTGATGTTCGCC.1 TGAAATTGCTCTAT.1
## CD4 Naive T Mk CD14 Mono B
## TGAAATTGGTGCAT.1 TGAAATTGTCCAGA.1 TGAAATTGTCTAGG.1 TGAACCGATAGCCA.1
## T activated CD14 Mono CD16 Mono CD8 T
## TGAAGCACCTGTGA.1 TGAAGCACGTACCA.1 TGAAGCACTTACTC.1 TGAAGCTGCGAACT.1
## CD16 Mono B Activated DC T activated
## TGAAGCTGGGCAAG.1 TGAAGCTGTATGCG.1 TGAATAACACCGAT.1 TGAATAACCTGGAT.1
## CD14 Mono CD4 Naive T pDC CD4 Naive T
## TGAATAACTCTAGG.1 TGAATAACTTGCGA.1 TGACACGAAAGTGA.1 TGACACGACATACG.1
## CD4 Naive T CD16 Mono CD14 Mono B
## TGACACGACCACCT.1 TGACACGAGGATCT.1 TGACACGAGGTAAA.1 TGACACGAGTACCA.1
## CD4 Naive T CD4 Naive T B Activated CD14 Mono
## TGACCAGAAAGGTA.1 TGACCAGAATCGAC.1 TGACCAGACCAATG.1 TGACCAGATCAGTG.1
## CD8 T CD8 T B CD14 Mono
## TGACCAGATGCACA.1 TGACCAGATTCTCA.1 TGACCGCTCTAGCA.1 TGACCGCTCTGGTA.1
## CD14 Mono CD4 Naive T CD4 Memory T CD4 Naive T
## TGACCGCTTAAGGA.1 TGACGAACTGTCTT.1 TGACGATGACACGT.1 TGACGATGTCAAGC.1
## NK B B T activated
## TGACGATGTCTGGA.1 TGACGCCTAGTTCG.1 TGACGCCTCACCAA.1 TGACGCCTCAGTCA.1
## CD14 Mono CD14 Mono CD16 Mono CD14 Mono
## TGACGCCTCGTGTA.1 TGACGCCTGCCCTT.1 TGACGCCTGCCTTC.1 TGACGCCTTCTGGA.1
## B NK CD16 Mono T activated
## TGACGCCTTGTAGC.1 TGACTGGAAGGAGC.1 TGACTGGACACTTT.1 TGACTGGACTCTTA.1
## CD14 Mono CD4 Naive T CD14 Mono CD14 Mono
## TGACTGGAGCCCTT.1 TGACTGGAGTCTAG.1 TGACTGGATAACCG.1 TGACTGGATCGATG.1
## CD4 Memory T CD14 Mono CD8 T CD8 T
## TGACTTACAGAAGT.1 TGACTTACGGTGTT.1 TGACTTACTAAAGG.1 TGACTTACTGAACC.1
## CD14 Mono CD14 Mono CD4 Memory T CD14 Mono
## TGACTTTGAGATGA.1 TGACTTTGCTGACA.1 TGACTTTGTGGCAT.1 TGACTTTGTTCATC.1
## CD14 Mono CD14 Mono CD16 Mono CD4 Memory T
## TGAGACACAAAAGC.1 TGAGACACGCGTAT.1 TGAGACACGCTTAG.1 TGAGACACGGGACA.1
## B CD14 Mono T activated B
## TGAGACACTCTTAC.1 TGAGACACTTTGTC.1 TGAGCAACAGAGAT.1 TGAGCAACCTCAGA.1
## B CD14 Mono CD4 Naive T CD4 Memory T
## TGAGCAACGATAAG.1 TGAGCTGAAAGATG.1 TGAGCTGAAGTACC.1 TGAGCTGACAGCTA.1
## NK CD16 Mono CD4 Memory T CD14 Mono
## TGAGCTGACCGATA.1 TGAGCTGATAGCCA.1 TGAGCTGATCGTGA.1 TGAGCTGATGTGCA.1
## B Activated CD4 Memory T T activated CD4 Naive T
## TGAGGACTGACTAC.1 TGAGGACTTTTCGT.1 TGAGGTACAGGCGA.1 TGAGGTACAGTCTG.1
## CD14 Mono NK CD4 Memory T CD14 Mono
## TGAGGTACATGCTG.1 TGAGGTACGGTCAT.1 TGAGGTACGTTAGC.1 TGAGGTACTATCGG.1
## CD4 Naive T CD14 Mono CD4 Naive T CD4 Memory T
## TGAGGTACTCACGA.1 TGAGGTACTCTCCG.1 TGAGTCGACCTATT.1 TGAGTCGAGCGTAT.1
## CD14 Mono CD16 Mono B CD14 Mono
## TGAGTCGATAACCG.1 TGAGTCGATATCTC.1 TGAGTCGATCTATC.1 TGAGTGACAAGGCG.1
## DC CD8 T CD14 Mono T activated
## TGAGTGACAGAGTA.1 TGAGTGACCCAATG.1 TGAGTGACTCCTCG.1 TGAGTGACTTTCGT.1
## CD14 Mono Mk CD14 Mono CD8 T
## TGATAAACAGGTTC.1 TGATAAACCCGTAA.1 TGATACCTATGTGC.1 TGATACCTCGGTAT.1
## NK CD14 Mono NK CD14 Mono
## TGATACCTTCCTTA.1 TGATATGATGTTCT.1 TGATCACTCCTCGT.1 TGATCACTTGGCAT.1
## NK CD4 Memory T CD4 Naive T CD4 Memory T
## TGATCGGACTCTCG.1 TGATCGGAGGTAAA.1 TGATCGGATCGCAA.1 TGATCGGATGTAGC.1
## CD4 Naive T CD16 Mono CD14 Mono CD16 Mono
## TGATTAGACCCGTT.1 TGATTCACCAGCTA.1 TGATTCACCCTTCG.1 TGATTCACCGAATC.1
## CD14 Mono NK NK CD14 Mono
## TGATTCACGGCGAA.1 TGATTCACTAGCGT.1 TGATTCTGACGTTG.1 TGATTCTGATTCCT.1
## Mk CD14 Mono CD4 Naive T NK
## TGATTCTGGCTATG.1 TGATTCTGGTAGGG.1 TGATTCTGTCAGGT.1 TGCAACGACACACA.1
## CD16 Mono CD14 Mono CD14 Mono CD16 Mono
## TGCAACGACCCAAA.1 TGCAACGAGGAGCA.1 TGCAACGATCAAGC.1 TGCAAGACCTTGCC.1
## CD4 Naive T DC CD8 T CD14 Mono
## TGCAAGTGACACTG.1 TGCAAGTGCTCCAC.1 TGCAAGTGGAATAG.1 TGCAAGTGGTAGGG.1
## Mk CD4 Naive T T activated CD4 Memory T
## TGCAAGTGGTCTTT.1 TGCAAGTGTCTAGG.1 TGCAAGTGTGGTTG.1 TGCAAGTGTTCCGC.1
## CD14 Mono CD14 Mono CD14 Mono CD8 T
## TGCAATCTAAGTGA.1 TGCAATCTACGCAT.1 TGCACAGAAAGCAA.1 TGCACAGATCGCAA.1
## CD16 Mono CD14 Mono CD4 Naive T CD4 Naive T
## TGCACAGATTTGTC.1 TGCACGCTCAGAAA.1 TGCACGCTGGTTAC.1 TGCAGATGACGTTG.1
## CD14 Mono CD8 T CD14 Mono CD14 Mono
## TGCAGATGAGCGGA.1 TGCAGATGGCTCCT.1 TGCAGATGTCGTTT.1 TGCAGATGTTGGCA.1
## CD4 Memory T CD4 Naive T CD14 Mono CD4 Naive T
## TGCATGGACTGCAA.1 TGCATGGATGTGGT.1 TGCCAAGAACCAGT.1 TGCCAAGACTCGCT.1
## CD4 Naive T B CD14 Mono CD14 Mono
## TGCCAAGATAGACC.1 TGCCAAGATCAGTG.1 TGCCACTGCACTAG.1 TGCCACTGCTAGCA.1
## CD4 Memory T T activated CD4 Naive T T activated
## TGCCACTGCTGTGA.1 TGCCACTGGGTGTT.1 TGCCACTGTATGGC.1 TGCCACTGTCGCCT.1
## CD14 Mono T activated CD14 Mono CD14 Mono
## TGCCAGCTAGCACT.1 TGCCAGCTCCGCTT.1 TGCCAGCTGCTATG.1 TGCCCAACAGGTTC.1
## CD14 Mono CD4 Memory T B Activated CD14 Mono
## TGCCCAACCACTGA.1 TGCCCAACCTGACA.1 TGCCCAACGCCATA.1 TGCCCAACTTCTGT.1
## B Activated CD4 Naive T CD16 Mono CD14 Mono
## TGCCGACTATCGTG.1 TGCCGACTATGCTG.1 TGCCGACTGCATCA.1 TGCCGACTGTGTAC.1
## B CD4 Naive T CD14 Mono CD4 Memory T
## TGCCGACTTATGCG.1 TGCCGACTTGCAGT.1 TGCGAAACCGCTAA.1 TGCGAAACGCATCA.1
## CD4 Memory T CD14 Mono Mk CD4 Memory T
## TGCGAAACGCCATA.1 TGCGAAACGGGATG.1 TGCGAAACTGAAGA.1 TGCGATGAAAAAGC.1
## CD14 Mono CD8 T DC CD14 Mono
## TGCGATGACTGTGA.1 TGCGATGATCGTGA.1 TGCGATGATGGAGG.1 TGCGATGATGTGCA.1
## CD16 Mono CD4 Memory T CD14 Mono CD8 T
## TGCGATGATTCGGA.1 TGCGCACTAGGGTG.1 TGCGCACTAGTTCG.1 TGCGTAGACTCTTA.1
## CD16 Mono CD4 Memory T CD14 Mono CD16 Mono
## TGCGTAGAGTCGTA.1 TGCGTAGATAAGGA.1 TGCGTAGATTTCGT.1 TGCTAGGACCGAAT.1
## CD4 Memory T CD16 Mono B CD4 Naive T
## TGCTAGGACCGTAA.1 TGCTAGGACTTACT.1 TGCTAGGAGTACGT.1 TGCTATACCGCAAT.1
## CD16 Mono CD16 Mono DC CD16 Mono
## TGCTATACTCAAGC.1 TGCTATACTGAGAA.1 TGCTATACTTAGGC.1 TGCTGAGAGCGTTA.1
## CD4 Memory T CD4 Naive T CD14 Mono CD16 Mono
## TGCTGAGAGTGTCA.1 TGCTGAGATCCTAT.1 TGCTGAGATGCTAG.1 TGCTTAACACTGTG.1
## CD16 Mono CD14 Mono CD14 Mono CD4 Naive T
## TGCTTAACATTCCT.1 TGCTTAACTTTCTG.1 TGGAAAGAACACCA.1 TGGAAAGAAGTTCG.1
## B CD14 Mono CD14 Mono CD14 Mono
## TGGAAAGAGGATTC.1 TGGAAAGATTCCCG.1 TGGAACACTCTCCG.1 TGGAACACTTATCC.1
## CD4 Memory T CD4 Naive T CD14 Mono CD14 Mono
## TGGAACTGTAAGGA.1 TGGAACTGTCTCTA.1 TGGAAGCTGATAGA.1 TGGAAGCTGGCATT.1
## CD8 T CD14 Mono CD4 Naive T CD14 Mono
## TGGAAGCTTCCGTC.1 TGGACCCTGGGATG.1 TGGACCCTGTACGT.1 TGGACCCTTCGCTC.1
## CD4 Naive T CD14 Mono B T activated
## TGGACCCTTTGCAG.1 TGGACTGAAACTGC.1 TGGACTGAAGATGA.1 TGGACTGACCAAGT.1
## NK T activated CD4 Naive T CD14 Mono
## TGGACTGATCGCTC.1 TGGACTGATGCCCT.1 TGGAGACTACTTTC.1 TGGAGACTAGCAAA.1
## B CD4 Naive T CD14 Mono CD4 Memory T
## TGGAGACTCTTTAC.1 TGGAGACTGCCTTC.1 TGGAGACTTAAGGA.1 TGGAGGGAACTGTG.1
## CD14 Mono CD4 Memory T CD4 Naive T CD8 T
## TGGAGGGAGGTTAC.1 TGGAGGGATATCTC.1 TGGAGGGATGTAGC.1 TGGATCGAGCGTTA.1
## CD4 Naive T CD14 Mono CD4 Naive T CD4 Naive T
## TGGATCGAGTGTCA.1 TGGATCGATCCTGC.1 TGGATCGATCGCCT.1 TGGATCGATGCAAC.1
## CD16 Mono CD14 Mono CD8 T CD4 Memory T
## TGGATGACAGCAAA.1 TGGATGTGAAGAGT.1 TGGATGTGAGCTAC.1 TGGATGTGCACTTT.1
## CD14 Mono CD4 Memory T CD16 Mono CD4 Memory T
## TGGATGTGCATTTC.1 TGGATGTGGTATCG.1 TGGATGTGGTTGTG.1 TGGATGTGTAGCGT.1
## CD14 Mono B CD4 Memory T CD4 Memory T
## TGGATGTGTCTTAC.1 TGGATGTGTGCTCC.1 TGGATGTGTGTGCA.1 TGGATTCTATAAGG.1
## CD14 Mono NK CD4 Memory T CD14 Mono
## TGGATTCTCAGTCA.1 TGGATTCTGAGGAC.1 TGGATTCTGTCACA.1 TGGCAATGAGAAGT.1
## CD14 Mono CD14 Mono CD8 T B Activated
## TGGCAATGAGGGTG.1 TGGCAATGATACCG.1 TGGCAATGATCACG.1 TGGCAATGCCATAG.1
## B CD14 Mono CD4 Memory T CD16 Mono
## TGGCAATGCTACGA.1 TGGCAATGGGTCTA.1 TGGCAATGTGCCTC.1 TGGCAATGTGTTCT.1
## CD14 Mono T activated CD14 Mono CD4 Naive T
## TGGCACCTACAGTC.1 TGGCACCTGATAAG.1 TGGGTATGACCATG.1 TGGGTATGAGATCC.1
## CD8 T CD14 Mono CD14 Mono CD14 Mono
## TGGGTATGCGATAC.1 TGGGTATGCGGAGA.1 TGGGTATGGACACT.1 TGGGTATGTACTGG.1
## CD14 Mono CD14 Mono CD4 Memory T CD4 Naive T
## TGGGTATGTGGTAC.1 TGGGTATGTTGACG.1 TGGTACGAACCTAG.1 TGGTACGAAGCTAC.1
## CD14 Mono CD4 Memory T CD14 Mono CD14 Mono
## TGGTACGACTTAGG.1 TGGTACGATACGAC.1 TGGTAGACACCACA.1 TGGTAGACACCCTC.1
## CD14 Mono CD4 Naive T CD14 Mono B
## TGGTAGACGGAGTG.1 TGGTAGACGTTCAG.1 TGGTAGACTAACCG.1 TGGTAGACTACTGG.1
## DC T activated T activated CD14 Mono
## TGGTAGACTCTTTG.1 TGGTAGTGAAGAAC.1 TGGTAGTGACTACG.1 TGGTAGTGGGACTT.1
## CD4 Naive T T activated CD14 Mono CD14 Mono
## TGGTAGTGGTCATG.1 TGGTAGTGTGTGAC.1 TGGTATCTAAGTAG.1 TGGTATCTACAGCT.1
## NK CD4 Memory T CD14 Mono pDC
## TGGTATCTAGCTAC.1 TGGTATCTCGGAGA.1 TGGTATCTTTCGCC.1 TGGTCAGAAGGTTC.1
## CD16 Mono T activated CD8 T CD4 Memory T
## TGGTCAGATTCACT.1 TGGTTACTCCATAG.1 TGGTTACTGCGTTA.1 TGGTTACTTTCTTG.1
## CD4 Memory T CD14 Mono CD14 Mono CD14 Mono
## TGGTTACTTTGCTT.1 TGGTTACTTTGGTG.1 TGTAAAACAGGGTG.1 TGTAAAACATACCG.1
## CD14 Mono DC CD14 Mono CD4 Naive T
## TGTAAAACCAACTG.1 TGTAAAACCAGATC.1 TGTAAAACCTCGAA.1 TGTAAAACGAAAGT.1
## B T activated CD14 Mono NK
## TGTAACCTAAGTAG.1 TGTAACCTACGTAC.1 TGTAACCTCCACAA.1 TGTAACCTCCCTCA.1
## B Activated CD14 Mono T activated CD14 Mono
## TGTAACCTCTCCAC.1 TGTAACCTTTCATC.1 TGTAATGAACTTTC.1 TGTAATGAATCGGT.1
## CD4 Naive T CD4 Naive T CD14 Mono CD16 Mono
## TGTAATGACAGTCA.1 TGTAATGACCCGTT.1 TGTAATGACCGATA.1 TGTAATGACTCGCT.1
## T activated CD4 Memory T NK CD8 T
## TGTACTTGCACAAC.1 TGTACTTGCAGAGG.1 TGTACTTGCGACAT.1 TGTACTTGCGCATA.1
## NK NK CD16 Mono CD14 Mono
## TGTACTTGGCAAGG.1 TGTACTTGGTTAGC.1 TGTACTTGTCCTAT.1 TGTACTTGTCGCAA.1
## CD4 Memory T CD4 Memory T CD4 Memory T T activated
## TGTACTTGTGTCTT.1 TGTAGGTGTCCCAC.1 TGTAGTCTACCCAA.1 TGTAGTCTGCGGAA.1
## CD14 Mono CD4 Naive T CD4 Naive T B
## TGTAGTCTTAACCG.1 TGTAGTCTTCGCAA.1 TGTAGTCTTTGAGC.1 TGTATCTGAACGAA.1
## CD4 Memory T CD4 Memory T CD4 Naive T CD14 Mono
## TGTATCTGGTAAGA.1 TGTATCTGGTGTTG.1 TGTATGCTCGTCTC.1 TGTATGCTTCTCGC.1
## CD4 Naive T CD4 Naive T DC CD4 Memory T
## TGTCAGGACATGAC.1 TGTCAGGACGAATC.1 TGTCAGGACTTGAG.1 TGTCTAACGGAGCA.1
## CD14 Mono B Activated DC NK
## TGTGACGAAACGTC.1 TGTGACGAAGCCTA.1 TGTGACGACAACCA.1 TGTGACGACCCTCA.1
## CD14 Mono CD14 Mono CD8 T CD14 Mono
## TGTGACGAGAGATA.1 TGTGACGATCATTC.1 TGTGACGATCTAGG.1 TGTGAGACATTCCT.1
## CD4 Naive T CD4 Memory T NK CD8 T
## TGTGAGACCATACG.1 TGTGAGACCATGCA.1 TGTGAGACCGCAAT.1 TGTGAGTGAACCAC.1
## CD4 Memory T CD4 Memory T CD4 Naive T CD14 Mono
## TGTGAGTGAAGTAG.1 TGTGAGTGCTGATG.1 TGTGAGTGCTTCTA.1 TGTGAGTGTATTCC.1
## CD4 Naive T CD8 T B CD4 Memory T
## TGTGAGTGTTATCC.1 TGTGAGTGTTTCAC.1 TGTGATCTTAACGC.1 TGTGGATGAGCCTA.1
## Eryth B CD4 Naive T CD16 Mono
## TGTGGATGGGCAAG.1 TGTGGATGGGTTCA.1 TGTGGATGTTACTC.1 TGTTAAGACAAAGA.1
## DC T activated CD4 Memory T NK
## TGTTAAGACTATTC.1 TGTTAAGAGTGTCA.1 TGTTAAGATTGTCT.1 TGTTACACAGTGCT.1
## CD14 Mono CD4 Memory T CD4 Naive T CD16 Mono
## TGTTACACATCGAC.1 TGTTACACGTTCTT.1 TGTTACACTCCTAT.1 TGTTACACTGTAGC.1
## CD4 Memory T B Activated CD14 Mono CD14 Mono
## TGTTACTGAAACAG.1 TGTTACTGAAAGCA.1 TGTTACTGCTTCCG.1 TGTTACTGGAGCTT.1
## CD4 Memory T CD16 Mono T activated CD14 Mono
## TGTTACTGTCAGTG.1 TGTTACTGTGCTCC.1 TTAACCACGGTGAG.1 TTAACCACTGTCAG.1
## CD4 Naive T CD4 Memory T CD4 Memory T CD4 Memory T
## TTACAGCTCATGCA.1 TTACAGCTCGTGTA.1 TTACAGCTTACTGG.1 TTACCATGCCTATT.1
## CD4 Naive T B CD14 Mono B
## TTACCATGCCTTTA.1 TTACCATGGACAGG.1 TTACCATGTTCGTT.1 TTACGACTAACCTG.1
## NK CD4 Memory T B Activated CD14 Mono
## TTACGACTCCGCTT.1 TTACGACTCCTCCA.1 TTACGACTCTCAGA.1 TTACGACTGGACAG.1
## DC CD4 Naive T CD14 Mono CD16 Mono
## TTACGACTTGCCCT.1 TTACGTACGTAAGA.1 TTACGTACTGTCAG.1 TTACGTACTGTGAC.1
## DC CD4 Naive T DC CD14 Mono
## TTACTCGAAACGAA.1 TTACTCGAACCAAC.1 TTAGAATGAAAGTG.1 TTAGAATGTGTGAC.1
## CD4 Naive T CD4 Naive T B Activated T activated
## TTAGACCTAAGAGT.1 TTAGACCTAGAATG.1 TTAGACCTAGTGTC.1 TTAGACCTCCATAG.1
## Mk CD4 Naive T CD14 Mono CD14 Mono
## TTAGACCTGTTAGC.1 TTAGCTACTGTCAG.1 TTAGGGACAAGAGT.1 TTAGGGACAGCAAA.1
## NK CD14 Mono NK CD14 Mono
## TTAGGGACCCACAA.1 TTAGGGACGTACGT.1 TTAGGGACTCTATC.1 TTAGGGACTGAAGA.1
## CD14 Mono CD16 Mono CD4 Naive T CD4 Naive T
## TTAGGGTGACGCAT.1 TTAGGGTGAGCCTA.1 TTAGGGTGGCTGAT.1 TTAGGGTGTTTCGT.1
## CD4 Memory T CD16 Mono CD8 T CD14 Mono
## TTAGGTCTTCTGGA.1 TTAGGTCTTTGGTG.1 TTAGTCACCGAGTT.1 TTAGTCACGGTCAT.1
## CD4 Naive T B Activated CD14 Mono B
## TTAGTCACTATGCG.1 TTAGTCACTGAGGG.1 TTAGTCTGAGTCGT.1 TTAGTCTGCTGTAG.1
## CD8 T CD16 Mono CD14 Mono CD4 Naive T
## TTAGTCTGGAAGGC.1 TTAGTCTGGCGAGA.1 TTAGTCTGTAGCCA.1 TTAGTCTGTGGATC.1
## CD4 Memory T CD4 Naive T CD14 Mono CD14 Mono
## TTAGTCTGTTCACT.1 TTATCCGAAGGTTC.1 TTATCCGAGATACC.1 TTATCCGAGTGTTG.1
## NK CD4 Naive T B CD4 Memory T
## TTATCCGATCCTTA.1 TTATCCGATTGGCA.1 TTATGAGAGGCAAG.1 TTATGAGATACGCA.1
## CD8 T CD14 Mono CD4 Naive T CD14 Mono
## TTATGCACCACTAG.1 TTATGCACCCGCTT.1 TTATGCACCCTCAC.1 TTATGGCTCCTTCG.1
## CD4 Naive T NK CD4 Naive T B Activated
## TTATGGCTGGTCAT.1 TTATGGCTTCATTC.1 TTATGGCTTGGAGG.1 TTATTCCTCCAACA.1
## CD4 Naive T CD14 Mono CD4 Naive T CD16 Mono
## TTATTCCTCGTGTA.1 TTATTCCTGAGCTT.1 TTATTCCTGCGATT.1 TTATTCCTTCTCTA.1
## CD14 Mono CD14 Mono CD14 Mono CD14 Mono
## TTATTCCTTCTTTG.1 TTCAAAGAACCCTC.1 TTCAAAGAAGGTCT.1 TTCAAAGACATGAC.1
## CD16 Mono CD14 Mono CD14 Mono CD14 Mono
## TTCAAAGACCCGTT.1 TTCAAAGACGTCTC.1 TTCAAAGATAACCG.1 TTCAAAGATGACCA.1
## CD14 Mono CD4 Naive T CD8 T CD4 Memory T
## TTCAAAGATTGACG.1 TTCAACACATGCCA.1 TTCAACACCAACTG.1 TTCAACACCTGTGA.1
## T activated CD8 T CD14 Mono CD8 T
## TTCAAGCTACAGTC.1 TTCAAGCTGACAAA.1 TTCAAGCTGTACAC.1 TTCAAGCTGTTACG.1
## T activated CD14 Mono CD14 Mono CD4 Naive T
## TTCACAACATCTTC.1 TTCACAACCCGTTC.1 TTCACAACCTGAGT.1 TTCACAACTGACTG.1
## CD4 Naive T CD14 Mono CD14 Mono B
## TTCACAACTGCAAC.1 TTCACCCTACGACT.1 TTCACCCTGGTAGG.1 TTCACCCTTGCACA.1
## CD14 Mono CD4 Memory T CD14 Mono CD14 Mono
## TTCAGACTAAGGGC.1 TTCAGACTAGCCTA.1 TTCAGACTCCGAAT.1 TTCAGTACAGCCAT.1
## CD14 Mono CD14 Mono CD4 Memory T CD4 Memory T
## TTCAGTACCTGTTT.1 TTCAGTACGCTAAC.1 TTCAGTACTTCGCC.1 TTCAGTTGAAAGCA.1
## CD4 Naive T CD14 Mono CD16 Mono Mk
## TTCAGTTGCCCTTG.1 TTCAGTTGCGAATC.1 TTCAGTTGCGTCTC.1 TTCAGTTGCTACGA.1
## CD14 Mono B Activated CD14 Mono CD4 Memory T
## TTCAGTTGTCTTTG.1 TTCATCGAGTCTGA.1 TTCATCGATCAGGT.1 TTCATCGATGAGAA.1
## CD14 Mono CD4 Memory T CD14 Mono CD14 Mono
## TTCATCGATTGCAG.1 TTCATGACAGCCAT.1 TTCATGACAGCGGA.1 TTCATGACCTGACA.1
## CD14 Mono CD8 T CD8 T DC
## TTCATGTGCGACTA.1 TTCATGTGCGTGAT.1 TTCATGTGCTCTAT.1 TTCATGTGGCGTTA.1
## T activated CD16 Mono CD14 Mono CD4 Naive T
## TTCATGTGGTATCG.1 TTCATGTGTTCTCA.1 TTCATTCTAAAAGC.1 TTCATTCTACAGCT.1
## CD16 Mono CD4 Naive T CD8 T CD14 Mono
## TTCATTCTACAGTC.1 TTCATTCTCACAAC.1 TTCATTCTCCAAGT.1 TTCATTCTTCCTGC.1
## B CD8 T Mk CD4 Naive T
## TTCATTCTTCTCGC.1 TTCCAAACAGGTTC.1 TTCCAAACGGCGAA.1 TTCCAAACGTGTCA.1
## CD14 Mono DC CD16 Mono CD4 Memory T
## TTCCAAACGTTCTT.1 TTCCATGAAAGGTA.1 TTCCATGAATGACC.1 TTCCATGACTTACT.1
## CD14 Mono B Activated CD8 T CD4 Memory T
## TTCCATGAGCATCA.1 TTCCATGATCGCCT.1 TTCCCACTGCAGTT.1 TTCCCACTTTACCT.1
## CD4 Naive T CD14 Mono CD14 Mono CD4 Naive T
## TTCCTAGACTGTCC.1 TTCCTAGAGGATCT.1 TTCGAGGACATGCA.1 TTCGAGGATGCAGT.1
## CD14 Mono CD14 Mono CD14 Mono DC
## TTCGATTGAAGTGA.1 TTCGATTGCTTGGA.1 TTCGATTGTGCCTC.1 TTCGGAGAATTCGG.1
## CD14 Mono pDC B CD4 Naive T
## TTCGGAGACATTGG.1 TTCGGAGACGAACT.1 TTCGGAGACGTGTA.1 TTCGTATGATCGAC.1
## CD4 Naive T CD16 Mono CD14 Mono CD14 Mono
## TTCGTATGTCCGTC.1 TTCGTATGTGACAC.1 TTCTACGAAACGTC.1 TTCTACGAGAGATA.1
## DC CD4 Memory T CD4 Memory T DC
## TTCTACGAGTCGAT.1 TTCTACGATACAGC.1 TTCTAGTGAGGAGC.1 TTCTAGTGAGTGTC.1
## CD14 Mono CD4 Naive T CD4 Naive T CD16 Mono
## TTCTAGTGCGCCTT.1 TTCTAGTGGAAAGT.1 TTCTCAGAAAAACG.1 TTCTCAGAAATCGC.1
## CD16 Mono B CD14 Mono DC
## TTCTCAGACCTTAT.1 TTCTCAGATACGCA.1 TTCTCAGATACTGG.1 TTCTCAGATCTCGC.1
## CD4 Memory T CD8 T CD4 Memory T B
## TTCTGATGAGCATC.1 TTCTGATGAGCTAC.1 TTCTGATGAGTTCG.1 TTCTGATGCCAACA.1
## NK CD14 Mono CD16 Mono Mk
## TTCTGATGGAGGAC.1 TTCTGATGGCCTTC.1 TTCTGATGGTCATG.1 TTCTGATGTACTTC.1
## DC CD14 Mono CD4 Naive T CD14 Mono
## TTCTGATGTCATTC.1 TTCTGATGTCTCGC.1 TTCTTACTCGGAGA.1 TTCTTACTGGTAGG.1
## CD4 Memory T T activated CD4 Memory T CD16 Mono
## TTGAACCTAACTGC.1 TTGAACCTAATGCC.1 TTGAACCTCCGTAA.1 TTGAACCTCGGTAT.1
## B CD14 Mono CD14 Mono CD8 T
## TTGAACCTCTACCC.1 TTGAATGAAAACGA.1 TTGAATGAAGTTCG.1 TTGAATGACTGACA.1
## CD16 Mono CD4 Naive T CD16 Mono CD14 Mono
## TTGACACTCTGCTC.1 TTGACACTGACACT.1 TTGACACTGAGGTG.1 TTGAGGACATGCTG.1
## B CD16 Mono CD4 Naive T CD4 Memory T
## TTGAGGACCTTGCC.1 TTGAGGACTAGCCA.1 TTGAGGTGACGTAC.1 TTGAGGTGATCAGC.1
## CD14 Mono CD4 Naive T CD4 Naive T T activated
## TTGAGGTGCATCAG.1 TTGAGGTGGGTTTG.1 TTGAGGTGTAGACC.1 TTGATCTGACGGGA.1
## CD4 Memory T CD4 Memory T CD4 Naive T CD16 Mono
## TTGATCTGGACGTT.1 TTGATCTGGCTGAT.1 TTGATCTGGGAACG.1 TTGATCTGGGTTTG.1
## CD14 Mono CD14 Mono CD14 Mono CD4 Naive T
## TTGATCTGTACTGG.1 TTGCATTGACCACA.1 TTGCATTGAGCACT.1 TTGCATTGCAGAGG.1
## CD4 Naive T CD4 Memory T CD4 Memory T CD4 Memory T
## TTGCATTGCAGTTG.1 TTGCATTGCTCATT.1 TTGCATTGCTGAGT.1 TTGCATTGGGTAGG.1
## CD16 Mono CD14 Mono CD4 Naive T CD14 Mono
## TTGCATTGGGTCAT.1 TTGCATTGGGTGGA.1 TTGCATTGGTAGCT.1 TTGCATTGTTTGGG.1
## T activated pDC T activated Mk
## TTGCTAACACCACA.1 TTGCTAACCGCATA.1 TTGCTAACCTAGCA.1 TTGCTATGGCTCCT.1
## CD14 Mono CD14 Mono CD8 T CD16 Mono
## TTGCTATGGTGTAC.1 TTGCTATGTCAGGT.1 TTGCTATGTGCGTA.1 TTGGAGACACGTAC.1
## CD4 Memory T CD4 Naive T CD14 Mono CD4 Naive T
## TTGGAGTGAGGGTG.1 TTGGAGTGCACTGA.1 TTGGAGTGCTCGAA.1 TTGGAGTGCTGTAG.1
## B CD14 Mono CD4 Naive T CD14 Mono
## TTGGAGTGGTATGC.1 TTGGAGTGGTTGTG.1 TTGGAGTGTATTCC.1 TTGGAGTGTTCCCG.1
## CD4 Naive T CD4 Naive T CD14 Mono CD4 Memory T
## TTGGGAACTAGCCA.1 TTGGTACTACACCA.1 TTGGTACTCTCTTA.1 TTGGTACTGCTTAG.1
## CD4 Memory T CD14 Mono CD14 Mono CD4 Memory T
## TTGGTACTGGTTCA.1 TTGGTACTGTCATG.1 TTGGTACTGTTCGA.1 TTGGTACTTACTGG.1
## CD14 Mono CD4 Naive T B NK
## TTGGTACTTAGAAG.1 TTGTACACATAAGG.1 TTGTACACCAGAAA.1 TTGTACACCGGTAT.1
## CD14 Mono CD14 Mono CD4 Memory T CD4 Memory T
## TTGTAGCTAAGATG.1 TTGTAGCTAATGCC.1 TTGTAGCTAGTCAC.1 TTGTAGCTCGCCTT.1
## DC CD4 Naive T CD4 Memory T B
## TTGTAGCTCTCATT.1 TTGTAGCTCTCGCT.1 TTGTAGCTGCGTTA.1 TTGTAGCTGGTGAG.1
## CD14 Mono CD14 Mono CD4 Naive T DC
## TTGTCATGAGATGA.1 TTGTCATGCTAGTG.1 TTGTCATGCTGGTA.1 TTGTCATGGTCACA.1
## NK CD4 Naive T Mk CD4 Memory T
## TTTAGAGAATCAGC.1 TTTAGAGACTGGAT.1 TTTAGAGAGACGAG.1 TTTAGAGAGCATAC.1
## CD4 Naive T CD4 Naive T CD14 Mono Mk
## TTTAGAGAGGACTT.1 TTTAGAGATCCAAG.1 TTTAGAGATCCTAT.1 TTTAGAGATTCATC.1
## CD4 Memory T CD4 Naive T CD4 Memory T CD14 Mono
## TTTAGCTGATTCCT.1 TTTAGCTGCAATCG.1 TTTAGCTGCATCAG.1 TTTAGCTGTTTGTC.1
## CD14 Mono CD14 Mono B CD14 Mono
## TTTAGGCTACACGT.1 TTTAGGCTCCCTAC.1 TTTAGGCTCTCGAA.1 TTTAGGCTTAGCCA.1
## B CD14 Mono B CD14 Mono
## TTTAGGCTTTCGGA.1 TTTATCCTAAGTGA.1 TTTATCCTCCCTTG.1 TTTATCCTGCGAGA.1
## CD14 Mono CD4 Naive T B CD16 Mono
## TTTATCCTGGAAAT.1 TTTATCCTGGGATG.1 TTTCACGAGAAACA.1 TTTCACGATACTTC.1
## CD14 Mono CD4 Naive T CD14 Mono B
## TTTCACGATGCTGA.1 TTTCAGTGCCTGTC.1 TTTCAGTGGACGAG.1 TTTCAGTGTCCTGC.1
## CD8 T CD4 Naive T CD4 Memory T CD4 Memory T
## TTTCCAGACGCATA.1 TTTCGAACCAGATC.1 TTTCGAACTTGCGA.1 TTTCGAACTTGCTT.1
## CD4 Naive T CD4 Naive T CD4 Memory T CD14 Mono
## TTTCTACTATGACC.1 TTTCTACTGAGGGT.1 TTTCTACTGGTCTA.1 TTTGACTGAAGCAA.1
## CD4 Memory T B CD4 Memory T CD4 Naive T
## TTTGACTGAGTCGT.1 TTTGACTGCCGCTT.1 TTTGACTGTTACCT.1 TTTGCATGCTTCGC.1
## B CD4 Naive T CD14 Mono B
## TTTGCATGGTCCTC.1 AAACATACCAAGCT.1 AAACATACCCCTAC.1 AAACATACCCGTAA.1
## B CD8 T pDC CD4 Naive T
## AAACATACCCTCGT.1 AAACATACGAGGTG.1 AAACATACGTCGTA.1 AAACATACTCAGGT.1
## B CD4 Naive T CD4 Naive T CD14 Mono
## AAACATTGACCTGA.1 AAACATTGACTTTC.1 AAACATTGGTACCA.1 AAACATTGGTGTCA.1
## CD14 Mono CD4 Naive T B B
## AAACATTGTAGCCA.1 AAACATTGTCCAGA.1 AAACATTGTGCTAG.1 AAACATTGTGTCCC.1
## CD14 Mono CD14 Mono T activated pDC
## AAACATTGTGTGGT.1 AAACATTGTTTGTC.1 AAACCGTGCTCTCG.1 AAACCGTGCTGGAT.1
## CD4 Naive T CD14 Mono CD14 Mono T activated
## AAACGCACAAGGGC.1 AAACGCACGCAGAG.1 AAACGCACGTACAC.1 AAACGCTGAAGAAC.1
## CD14 Mono CD14 Mono CD14 Mono CD14 Mono
## AAACGCTGAGCACT.1 AAACGCTGGCCCTT.1 AAACGCTGGGTGGA.1 AAACGGCTCTTGGA.1
## CD4 Memory T CD4 Naive T CD14 Mono CD14 Mono
## AAACGGCTTACTCT.11 AAACGGCTTGCTCC.1 AAACTTGACGTGTA.11 AAACTTGAGACACT.1
## CD14 Mono B Activated CD14 Mono CD14 Mono
## AAACTTGAGCTATG.1 AAACTTGATCTAGG.1 AAACTTGATCTCAT.1 AAAGAGACAGCCAT.1
## CD14 Mono CD14 Mono CD4 Memory T NK
## AAAGAGACCTCTAT.1 AAAGAGACGCAGAG.1 AAAGAGACTGTGAC.1 AAAGATCTGAGAGC.1
## B T activated CD14 Mono CD16 Mono
## AAAGATCTTGCGTA.1 AAAGATCTTTCTCA.1 AAAGCAGAAACAGA.1 AAAGCAGAACGGGA.1
## CD4 Naive T B CD14 Mono CD14 Mono
## AAAGCAGAACGTGT.1 AAAGCAGAATTGGC.1 AAAGCAGATTGCGA.1 AAAGCCTGGGTTCA.1
## B Activated B Activated NK B Activated
## AAAGCCTGGTATCG.1 AAAGCCTGTTCTAC.1 AAAGGCCTACCATG.1 AAAGGCCTAGCTCA.1
## CD14 Mono CD4 Memory T CD4 Naive T CD14 Mono
## AAAGGCCTCAAAGA.1 AAAGGCCTCCGATA.1 AAAGGCCTGACACT.1 AAAGGCCTGTCTTT.1
## CD14 Mono DC CD14 Mono CD4 Memory T
## AAAGGCCTTCCCAC.1 AAAGGCCTTTGCAG.1 AAAGTTTGACCCTC.1 AAAGTTTGCTTTAC.1
## CD4 Naive T CD14 Mono CD16 Mono CD4 Memory T
## AAAGTTTGTCCTTA.1 AAAGTTTGTTATCC.1 AAAGTTTGTTCGCC.1 AAATACTGCAGCTA.1
## CD16 Mono CD4 Naive T NK CD16 Mono
## AAATACTGCATGAC.1 AAATACTGGACGAG.1 AAATCAACAAGAAC.1 AAATCAACGGCGAA.1
## T activated pDC CD8 T CD14 Mono
## AAATCAACTTACTC.1 AAATCATGAAGGTA.1 AAATCATGCTCATT.1 AAATCATGGATAGA.1
## B NK CD4 Memory T DC
## AAATCATGGGACTT.1 AAATCATGTTGAGC.1 AAATCCCTAGACTC.1 AAATCCCTAGGTCT.1
## Mk CD4 Memory T CD4 Memory T CD4 Naive T
## AAATCTGAACCACA.1 AAATCTGATCGCCT.1 AAATGGGAAACGTC.1 AAATGGGAAGATCC.11
## NK CD8 T CD4 Naive T CD14 Mono
## AAATGGGACATGGT.1 AAATGGGACCTCCA.1 AAATGGGACGTTAG.1 AAATGGGAGTATGC.1
## CD8 T DC CD4 Memory T NK
## AAATGGGATAGCGT.1 AAATGGGATGAGAA.1 AAATGTTGACCTAG.1 AAATGTTGAGTAGA.1
## B Activated B CD14 Mono CD16 Mono
## AAATGTTGCCTTCG.1 AAATGTTGCGTAGT.1 AAATGTTGCTACTT.1 AAATGTTGGATAGA.1
## CD4 Naive T CD4 Naive T CD4 Naive T CD14 Mono
## AAATGTTGGATGAA.1 AAATGTTGTAAGGA.1 AAATTCGAATACCG.1 AAATTCGACTCTAT.1
## CD16 Mono CD4 Naive T CD4 Naive T CD4 Naive T
## AAATTCGACTGTCC.1 AAATTCGAGTACAC.1 AAATTCGATACTTC.1 AAATTCGATAGACC.1
## T activated B B Mk
## AAATTCGATCTCGC.1 AAATTCGATGCTAG.1 AAATTCGATGTGCA.11 AAATTGACGACAGG.1
## CD4 Memory T CD14 Mono CD4 Naive T B Activated
## AACAAACTATACCG.1 AACAAACTCAGGAG.1 AACAAACTGCGTAT.1 AACAAACTTGAAGA.1
## CD4 Memory T CD4 Naive T CD4 Naive T CD14 Mono
## AACAATACAAGTGA.1 AACAATACCGTTAG.1 AACAATACCTGAAC.1 AACAATACGATAAG.1
## CD14 Mono CD4 Naive T CD4 Naive T NK
## AACAATACGCAGAG.1 AACACGTGCAATCG.1 AACACGTGTGCTTT.1 AACACTCTTCAAGC.1
## CD4 Naive T B CD4 Memory T CD14 Mono
## AACACTCTTGATGC.1 AACAGAGAACGGAG.1 AACAGAGAAGTTCG.1 AACAGAGACATGCA.1
## T activated CD4 Naive T CD4 Memory T CD16 Mono
## AACAGAGACTACCC.1 AACAGAGATCTGGA.1 AACAGAGATGCTAG.1 AACAGCACAATCGC.1
## B Activated CD4 Naive T CD14 Mono CD16 Mono
## AACAGCACAGAGTA.1 AACAGCACCCCAAA.1 AACAGCACCCGTAA.1 AACAGCACTATGGC.1
## CD14 Mono CD14 Mono B CD16 Mono
## AACAGCACTCTTTG.1 AACATATGAGTACC.1 AACATATGCACTGA.1 AACATATGGCAAGG.1
## CD16 Mono CD4 Naive T CD8 T CD4 Memory T
## AACATATGGCTCCT.1 AACATTGAAGAACA.1 AACATTGAAGTTCG.1 AACATTGACAGGAG.1
## CD14 Mono CD4 Naive T CD4 Memory T Mk
## AACATTGAGTTTGG.1 AACATTGATGGTGT.1 AACCACGAAGCCAT.1 AACCACGAAGGTTC.1
## CD16 Mono CD14 Mono CD14 Mono CD4 Naive T
## AACCACGAGAATCC.11 AACCACGAGCCATA.1 AACCACGAGCCCTT.1 AACCACGAGGTGTT.1
## CD14 Mono CD14 Mono CD14 Mono CD4 Memory T
## AACCACGAGTTCGA.1 AACCACGATCGATG.1 AACCACGATCTTAC.1 AACCACGATGCCTC.1
## CD14 Mono CD14 Mono CD4 Naive T CD14 Mono
## AACCACGATTCTTG.1 AACCAGTGACGCAT.1 AACCAGTGATCTCT.1 AACCAGTGATGTCG.1
## CD14 Mono CD14 Mono pDC CD14 Mono
## AACCAGTGCTGCAA.1 AACCAGTGGGAACG.1 AACCAGTGTGCACA.1 AACCCAGAACCCAA.1
## CD16 Mono CD4 Naive T CD8 T CD4 Naive T
## AACCCAGAACGGTT.1 AACCCAGAAGCTAC.1 AACCCAGAGCCTTC.1 AACCCAGAGTGAGG.1
## CD14 Mono CD8 T CD16 Mono CD14 Mono
## AACCCAGATTGCTT.1 AACCGATGACACGT.1 AACCGATGCAGATC.1 AACCGATGCTGAAC.1
## CD4 Naive T CD8 T pDC CD4 Naive T
## AACCGATGGAGGGT.1 AACCGATGGCGGAA.1 AACCGCCTAATCGC.1 AACCGCCTATCGAC.1
## CD14 Mono CD4 Naive T CD4 Naive T CD4 Naive T
## AACCGCCTCAACTG.1 AACCGCCTCACTCC.1 AACCGCCTCCCACT.1 AACCGCCTCTTCTA.1
## CD14 Mono CD4 Naive T CD4 Naive T CD14 Mono
## AACCGCCTGTGTCA.1 AACCGCCTTAACCG.1 AACCTACTATTGGC.1 AACCTACTCCCGTT.1
## CD16 Mono CD4 Naive T NK CD4 Memory T
## AACCTACTCTCATT.1 AACCTACTCTCGAA.1 AACCTTACATACCG.1 AACCTTACGCTGTA.1
## CD14 Mono T activated CD16 Mono CD14 Mono
## AACCTTACGTACCA.1 AACCTTTGAAACGA.1 AACCTTTGACGTGT.1 AACCTTTGAGTAGA.1
## CD4 Memory T CD4 Naive T CD14 Mono CD4 Naive T
## AACCTTTGCATTGG.1 AACCTTTGTTTCAC.1 AACCTTTGTTTGGG.1 AACGCAACAGGGTG.1
## CD16 Mono B NK CD8 T
## AACGCAACGTTACG.1 AACGCAACTCCTAT.1 AACGCATGACTACG.1 AACGCATGTAGACC.1
## T activated DC CD16 Mono CD4 Naive T
## AACGCATGTGCTCC.1 AACGCATGTGTCCC.1 AACGCCCTCCCTCA.11 AACGCCCTCCCTTG.1
## CD14 Mono NK B CD16 Mono
## AACGCCCTCCTCGT.1 AACGCCCTCGATAC.1 AACGCCCTGTAAAG.1 AACGGTACATGCCA.1
## CD4 Memory T CD14 Mono CD4 Memory T CD16 Mono
## AACGGTACCGTGAT.1 AACGGTACGAGGCA.1 AACGGTACGCTATG.1 AACGGTACGGACGA.1
## CD4 Memory T CD14 Mono CD4 Memory T pDC
## AACGGTACGTATGC.1 AACGGTACGTTACG.1 AACGGTACTACAGC.1 AACGGTACTCGATG.1
## CD4 Naive T CD4 Naive T B T activated
## AACGGTACTGTCAG.1 AACGGTTGCTGACA.1 AACGGTTGGGTCTA.1 AACGGTTGGTATGC.1
## CD14 Mono CD16 Mono CD14 Mono CD4 Naive T
## AACGGTTGTCCCAC.1 AACGTCGACAAAGA.1 AACGTCGACCTGAA.1 AACGTGTGAAAAGC.1
## CD14 Mono CD14 Mono CD4 Naive T CD14 Mono
## AACGTGTGAAGGGC.1 AACGTGTGGACGGA.1 AACGTGTGTGAGGG.1 AACGTTCTAGCAAA.1
## CD4 Naive T CD14 Mono DC CD14 Mono
## AACGTTCTAGCGTT.1 AACGTTCTCCTATT.1 AACGTTCTGGGTGA.1 AACGTTCTGTTGGT.1
## CD16 Mono CD4 Naive T B CD4 Naive T
## AACGTTCTTACTTC.1 AACGTTCTTCGCTC.11 AACGTTCTTTTGCT.1 AACTACCTAAACAG.1
## CD4 Naive T CD4 Naive T NK CD4 Naive T
## AACTACCTAAGCCT.1 AACTACCTAGATCC.1 AACTACCTCAATCG.1 AACTACCTCTAGCA.1
## CD14 Mono CD16 Mono CD4 Memory T B Activated
## AACTCACTCCCTAC.1 AACTCACTGAGGGT.1 AACTCACTTATCGG.1 AACTCACTTGAGGG.1
## DC T activated CD4 Naive T CD4 Memory T
## AACTCGGACCCAAA.1 AACTCGGACTAGCA.1 AACTCGGATAAGGA.1 AACTCTTGGGCATT.1
## B Activated CD14 Mono CD16 Mono CD4 Naive T
## AACTCTTGGTCTTT.1 AACTCTTGTTGACG.1 AACTGTCTCGGAGA.1 AACTGTCTCTATGG.1
## CD14 Mono CD14 Mono CD14 Mono CD14 Mono
## AACTGTCTGCTTAG.1 AACTGTCTGGACTT.1 AACTGTCTGGATCT.1 AACTGTCTTAAGCC.1
## CD16 Mono B CD14 Mono B Activated
## AACTGTCTTGGTAC.1 AACTTGCTATGCTG.1 AACTTGCTCAACTG.1 AACTTGCTCACTGA.1
## CD4 Naive T CD16 Mono CD14 Mono B
## AACTTGCTCCCACT.1 AACTTGCTGGGACA.1 AACTTGCTGGGATG.1 AACTTGCTTCTGGA.1
## CD4 Naive T CD14 Mono CD16 Mono CD14 Mono
## AAGAACGAATTCGG.1 AAGAACGACCCAAA.11 AAGAACGACTACTT.1 AAGAACGACTTGTT.1
## CD8 T CD14 Mono Mk CD4 Memory T
## AAGAACGATGTGCA.1 AAGAAGACGGGATG.1 AAGAAGACTCTACT.1 AAGAAGACTCTTCA.1
## pDC B T activated CD4 Naive T
## AAGAAGACTGTAGC.1 AAGAAGACTTCCAT.1 AAGAATCTACTGTG.1 AAGAATCTATCGGT.1
## T activated CD14 Mono CD14 Mono B
## AAGAATCTCGTACA.1 AAGAATCTCTGCTC.1 AAGAATCTGACGAG.1 AAGAATCTGAGCAG.1
## CD14 Mono CD14 Mono CD14 Mono CD4 Memory T
## AAGAATCTGGTTAC.1 AAGAATCTGTGCAT.1 AAGACAGAAAAACG.1 AAGACAGACGTACA.1
## CD8 T CD8 T NK CD4 Naive T
## AAGACAGATTCGGA.1 AAGACAGATTGGCA.1 AAGAGATGAACAGA.1 AAGAGATGCAAAGA.1
## CD4 Memory T CD14 Mono CD14 Mono CD14 Mono
## AAGAGATGCCGATA.1 AAGAGATGTACGAC.1 AAGAGATGTGCAAC.1 AAGAGATGTTGCTT.1
## B CD14 Mono CD14 Mono B Activated
## AAGATGGAAGACTC.1 AAGATGGACGGTAT.1 AAGATGGAGTCAAC.1 AAGATTACACACCA.1
## CD4 Naive T CD14 Mono CD4 Memory T CD16 Mono
## AAGATTACGAATCC.1 AAGATTACGCTATG.1 AAGATTACGGTTTG.1 AAGCAAGACCCTCA.1
## CD14 Mono CD4 Naive T CD8 T CD14 Mono
## AAGCAAGAGGTATC.1 AAGCAAGATTCACT.1 AAGCACTGAGGGTG.1 AAGCACTGCCGCTT.1
## CD4 Memory T CD16 Mono CD16 Mono NK
## AAGCACTGGAATGA.1 AAGCACTGTTCGCC.1 AAGCCAACCCGCTT.1 AAGCCAACGCCATA.1
## CD14 Mono CD14 Mono CD4 Memory T CD16 Mono
## AAGCCAACGTGTCA.1 AAGCCAACTCTCCG.1 AAGCCAACTGACCA.1 AAGCCATGGTCACA.1
## CD4 Naive T CD14 Mono DC T activated
## AAGCCATGGTCTTT.1 AAGCCATGTCCTCG.1 AAGCCATGTCGTTT.1 AAGCCATGTGACTG.1
## DC NK CD4 Naive T NK
## AAGCCATGTTCGCC.1 AAGCCTGAAACGTC.1 AAGCCTGAAGCTCA.1 AAGCGACTAGTCAC.1
## CD4 Naive T CD4 Naive T CD14 Mono Mk
## AAGCGACTCCACAA.1 AAGCGACTGCAGTT.1 AAGCGACTGTACAC.1 AAGCGACTTAAAGG.1
## CD4 Naive T CD4 Naive T CD14 Mono CD14 Mono
## AAGCGTACTACAGC.1 AAGCGTACTCTGGA.1 AAGCGTACTGTCAG.1 AAGGCTACAAGGGC.1
## CD14 Mono CD4 Naive T CD4 Memory T B
## AAGGCTACATCAGC.1 AAGGCTACCTACCC.1 AAGGCTACGAAAGT.1 AAGGCTACTGCTGA.1
## T activated CD14 Mono CD4 Naive T B
## AAGGCTACTGTCAG.1 AAGGCTTGCAAGCT.1 AAGGCTTGCCCAAA.1 AAGGCTTGGAGAGC.1
## B Activated NK CD4 Memory T CD4 Memory T
## AAGGCTTGGCGTAT.1 AAGGCTTGGCTCCT.1 AAGGTCACAGCCTA.1 AAGGTCACCAAGCT.1
## CD4 Naive T CD4 Naive T CD8 T CD4 Memory T
## AAGGTCACCTTGTT.1 AAGGTCACGTCGAT.1 AAGGTCACTACTGG.1 AAGGTCTGCAGAGG.1
## CD4 Naive T CD4 Naive T CD4 Memory T CD8 T
## AAGGTCTGCTCAGA.1 AAGGTCTGCTCTAT.1 AAGGTCTGGACAGG.1 AAGGTCTGTTCAGG.1
## CD14 Mono CD14 Mono CD16 Mono CD14 Mono
## AAGGTGCTAAGGGC.1 AAGGTGCTAATCGC.1 AAGGTGCTCTGATG.1 AAGGTGCTGGTTCA.1
## B CD4 Memory T CD14 Mono B
## AAGGTGCTGTCTTT.1 AAGGTGCTTCCGAA.1 AAGGTGCTTGGATC.1 AAGGTGCTTTCACT.1
## CD14 Mono CD14 Mono CD4 Naive T CD4 Memory T
## AAGTAACTCTCTCG.1 AAGTAACTTACGAC.1 AAGTAGGACAGGAG.1 AAGTAGGACTAGCA.1
## CD4 Memory T CD4 Naive T CD14 Mono CD4 Naive T
## AAGTAGGATCGCAA.1 AAGTAGGATTGAGC.1 AAGTATACCTAGAC.1 AAGTATACTACAGC.1
## CD16 Mono CD4 Naive T CD14 Mono CD8 T
## AAGTATACTCTAGG.1 AAGTATACTTCTCA.1 AAGTCCGAAATGCC.1 AAGTCCGAATCGGT.1
## CD14 Mono CD14 Mono CD4 Naive T CD16 Mono
## AAGTCCGACCTTCG.1 AAGTCCGACTCTTA.1 AAGTCCGAGGTAAA.1 AAGTCTCTCGAACT.1
## CD16 Mono CD14 Mono CD8 T CD4 Naive T
## AAGTCTCTTCATTC.1 AAGTCTCTTTGCTT.1 AAGTGCACAACGAA.1 AAGTGCACAAGCAA.1
## NK B CD4 Naive T CD4 Naive T
## AAGTGCACGTTAGC.1 AAGTGCACTGCCAA.1 AAGTGGCTGTCTAG.1 AAGTTATGACACTG.1
## CD4 Naive T CD14 Mono CD14 Mono CD14 Mono
## AAGTTATGGAACTC.1 AAGTTATGTACGCA.1 AAGTTATGTTCACT.1 AAGTTATGTTTCGT.1
## CD14 Mono CD8 T CD14 Mono CD14 Mono
## AAGTTCCTAAACAG.1 AAGTTCCTAACGAA.1 AAGTTCCTAGCCTA.1 AAGTTCCTCCCGTT.1
## CD4 Naive T DC CD8 T B
## AAGTTCCTGAAACA.1 AAGTTCCTGACGAG.1 AAGTTCCTGGTGGA.11 AAGTTCCTGTATCG.1
## CD14 Mono T activated T activated B
## AAGTTCCTGTTCGA.1 AAGTTCCTTGCTCC.1 AAGTTCCTTTCCCG.1 AATAACACATACCG.1
## CD4 Naive T CD4 Memory T CD4 Naive T T activated
## AATAACACTCCGTC.1 AATAACACTGCTGA.1 AATAACACTGGTCA.1 AATAAGCTAGAGGC.1
## CD8 T CD4 Memory T B Activated CD4 Naive T
## AATAAGCTTGTAGC.1 AATAAGCTTGTGCA.1 AATAAGCTTTCCGC.1 AATACCCTACCTCC.1
## CD14 Mono CD14 Mono B Activated CD4 Naive T
## AATACCCTCGTGAT.11 AATACTGACCTGTC.11 AATACTGACTGGTA.1 AATACTGAGGACTT.1
## CD14 Mono CD4 Memory T CD8 T CD4 Naive T
## AATACTGATCACGA.11 AATAGGGAACCCAA.1 AATAGGGAACTACG.1 AATAGGGAGTCCTC.1
## CD16 Mono CD16 Mono CD4 Naive T pDC
## AATAGGGATCAGGT.1 AATAGGGATTAGGC.1 AATAGGGATTCTCA.1 AATAGGGATTCTGT.1
## CD4 Naive T CD16 Mono CD14 Mono CD8 T
## AATATCGAATGTCG.1 AATATCGACACCAA.1 AATATCGACTCTCG.1 AATATCGACTTTAC.1
## CD14 Mono CD14 Mono B DC
## AATATCGAGAGGCA.11 AATATCGAGCGTAT.1 AATATCGAGTCGAT.1 AATCAAACCAGGAG.1
## CD4 Memory T CD14 Mono CD16 Mono CD14 Mono
## AATCAAACTGATGC.1 AATCAAACTGGTCA.1 AATCAAACTGTCTT.1 AATCAAACTTAGGC.1
## CD4 Memory T CD4 Naive T B DC
## AATCCGGAAGCAAA.1 AATCCGGAAGTGCT.1 AATCCGGACTCGCT.1 AATCCGGATCGTTT.1
## CD14 Mono CD14 Mono CD16 Mono CD4 Naive T
## AATCCGGATCTCTA.1 AATCCGGATGACCA.1 AATCCTACACGTGT.1 AATCCTACCGCCTT.1
## CD14 Mono CD4 Memory T CD4 Naive T CD14 Mono
## AATCCTACCTCCAC.1 AATCCTACGAATCC.1 AATCCTACGGTTTG.1 AATCCTACTCACGA.1
## T activated DC CD14 Mono CD4 Naive T
## AATCCTACTCGCCT.1 AATCCTTGATGTCG.1 AATCCTTGCATGGT.11 AATCCTTGCTGGAT.1
## NK CD14 Mono CD14 Mono CD14 Mono
## AATCCTTGGTCGTA.1 AATCCTTGTGGATC.1 AATCCTTGTGGTTG.1 AATCGGTGACCCAA.1
## CD4 Naive T CD4 Naive T CD14 Mono CD4 Naive T
## AATCGGTGCGAACT.1 AATCGGTGCGTAGT.1 AATCGGTGCTAAGC.1 AATCGGTGTTGAGC.1
## CD14 Mono CD14 Mono B CD14 Mono
## AATCTAGAACACGT.1 AATCTAGAATAAGG.1 AATCTAGACGACTA.1 AATCTAGAGCGTAT.1
## Mk NK CD14 Mono CD14 Mono
## AATCTAGATATCGG.1 AATCTAGATCTTTG.1 AATCTCACAAGAGT.1 AATCTCACGCTCCT.1
## CD14 Mono B B CD8 T
## AATCTCTGAGAGGC.1 AATCTCTGAGCCTA.1 AATCTCTGCAAAGA.1 AATCTCTGCCCAAA.1
## CD4 Memory T DC CD16 Mono CD16 Mono
## AATCTCTGCGACAT.1 AATCTCTGCGTCTC.1 AATCTCTGCTATTC.1 AATCTCTGGAACCT.1
## CD8 T CD14 Mono CD14 Mono CD14 Mono
## AATCTCTGGTCTGA.1 AATGAGGAAGGTCT.1 AATGAGGACTATTC.1 AATGAGGACTCAGA.1
## CD4 Naive T CD4 Naive T CD4 Naive T CD8 T
## AATGAGGAGTATCG.1 AATGAGGATGCCAA.1 AATGAGGATGTAGC.11 AATGATACGTTTCT.1
## CD14 Mono CD14 Mono CD16 Mono B
## AATGATACTTGAGC.1 AATGCGTGCTGTGA.1 AATGCGTGTACAGC.1 AATGCGTGTCCAAG.1
## CD4 Memory T CD8 T CD16 Mono CD4 Memory T
## AATGCGTGTGTTCT.1 AATGGAGAGCAGTT.1 AATGGAGAGGCAAG.1 AATGGCTGAACTGC.1
## CD4 Naive T CD4 Memory T CD4 Memory T CD14 Mono
## AATGGCTGCTGGTA.1 AATGGCTGTCAGAC.1 AATGGCTGTGGTCA.1 AATGTAACAAACAG.1
## CD4 Memory T DC CD14 Mono CD4 Naive T
## AATGTAACCGTGTA.1 AATGTAACCTGTTT.1 AATGTAACGTCATG.1 AATGTAACTTCGTT.1
## CD4 Naive T CD4 Memory T B DC
## AATGTAACTTGGCA.1 AATGTCCTACGTTG.11 AATGTCCTAGTACC.1 AATGTCCTATTCTC.1
## CD14 Mono CD14 Mono CD14 Mono CD14 Mono
## AATGTCCTCCGAAT.1 AATGTCCTCGAACT.1 AATGTCCTGTACGT.11 AATGTCCTTGGGAG.1
## CD4 Memory T CD4 Memory T CD14 Mono CD14 Mono
## AATGTTGAAACCGT.1 AATGTTGAAGGGTG.1 AATGTTGACGCAAT.1 AATTACGAAAGAAC.1
## T activated CD14 Mono CD14 Mono CD4 Naive T
## AATTACGACCTTTA.1 AATTACGACTGGAT.1 AATTACGAGAATGA.1 AATTCCTGAAGGTA.1
## CD4 Naive T CD14 Mono CD4 Memory T CD14 Mono
## AATTCCTGACACAC.1 AATTCCTGCATTTC.1 AATTCCTGGTACAC.1 AATTGATGCGTTAG.1
## CD4 Memory T pDC CD4 Naive T CD14 Mono
## AATTGATGCTCATT.1 AATTGATGGGTCTA.1 AATTGATGTCAGAC.1 AATTGTGACATCAG.1
## CD16 Mono CD4 Naive T B CD14 Mono
## AATTGTGACTTCTA.1 AATTGTGATGTGAC.1 AATTGTGATTTCGT.1 ACAAAGGAAGCACT.1
## CD4 Memory T CD16 Mono CD4 Memory T B
## ACAAAGGAGACTAC.1 ACAAAGGAGTACGT.1 ACAAAGGATCAGTG.1 ACAAAGGATGGGAG.1
## T activated T activated CD16 Mono CD14 Mono
## ACAAATTGAGACTC.1 ACAAATTGCTGAAC.1 ACAAATTGGTTGTG.1 ACAAATTGTAGAAG.11
## CD8 T T activated CD14 Mono CD4 Naive T
## ACAACCGACAAAGA.1 ACAACCGAGGTGGA.1 ACAACCGATGTCAG.1 ACAAGAGAAGAGGC.1
## CD4 Memory T CD16 Mono B CD4 Memory T
## ACAAGAGACGCATA.1 ACAAGAGACTAGCA.1 ACAAGAGAGTTGAC.1 ACAAGAGATAGAAG.1
## CD14 Mono B CD14 Mono DC
## ACAAGAGATCTTCA.1 ACAAGAGATTGTGG.1 ACAAGCACATTGGC.1 ACAAGCACCGCAAT.1
## B DC CD4 Naive T CD4 Naive T
## ACAAGCACCTTCTA.1 ACAAGCACTACGCA.1 ACAATAACATTCCT.1 ACAATAACCAGCTA.1
## CD16 Mono T activated CD16 Mono CD14 Mono
## ACAATAACCCTGAA.1 ACAATAACTCGATG.1 ACAATCCTATCAGC.1 ACAATCCTATTCGG.1
## CD4 Naive T CD4 Naive T CD14 Mono CD4 Memory T
## ACAATCCTCCTCCA.1 ACAATCCTCTCGCT.1 ACAATCCTGACAGG.1 ACAATCCTGTGTCA.1
## CD4 Naive T CD14 Mono CD16 Mono Mk
## ACAATCCTTAAGCC.1 ACAATCCTTGGCAT.1 ACAATTGAAAAGCA.1 ACAATTGAAAGGCG.1
## CD14 Mono CD4 Naive T CD4 Memory T CD4 Memory T
## ACAATTGAACGGAG.1 ACAATTGAAGATGA.1 ACAATTGACATTCT.1 ACAATTGAGAATAG.1
## CD14 Mono CD4 Naive T CD14 Mono CD8 T
## ACAATTGAGAGGTG.1 ACAATTGATTGTCT.1 ACACAGACACGGTT.1 ACACAGACATGTGC.1
## CD4 Naive T CD8 T CD14 Mono CD4 Memory T
## ACACAGACCGTTGA.1 ACACAGACTTCTAC.1 ACACAGACTTGACG.1 ACACAGACTTGCGA.1
## T activated CD4 Naive T CD4 Naive T CD14 Mono
## ACACATCTACACCA.1 ACACATCTCGCCTT.11 ACACCAGAAAGGCG.1 ACACCAGAAATCGC.1
## CD14 Mono pDC B CD14 Mono
## ACACCAGAATGCTG.1 ACACCAGAGACGGA.1 ACACCAGAGATGAA.1 ACACCAGAGCGTTA.1
## CD16 Mono CD4 Memory T CD4 Naive T CD8 T
## ACACCAGAGTAAAG.1 ACACCAGATGACCA.1 ACACCAGATTCGTT.1 ACACCCTGACGTGT.1
## CD4 Naive T CD4 Naive T CD14 Mono CD14 Mono
## ACACCCTGGTAAAG.1 ACACCCTGGTTGAC.1 ACACCCTGTCAGAC.1 ACACCCTGTCCAGA.1
## CD4 Memory T CD16 Mono B pDC
## ACACCCTGTTGGCA.1 ACACGAACCCTGAA.1 ACACGAACCTCTAT.1 ACACGAACGTCTAG.1
## B CD4 Naive T CD8 T CD4 Naive T
## ACACGAACGTTGAC.1 ACACGAACTTGTCT.1 ACACGATGAAAAGC.1 ACACGATGAAGCCT.1
## CD14 Mono NK T activated CD14 Mono
## ACACGATGACCACA.1 ACACGATGACCTTT.1 ACACGATGACTTTC.1 ACACGATGCTGGAT.1
## CD4 Memory T CD16 Mono DC CD14 Mono
## ACACGATGGGTCAT.1 ACACGATGTTCAGG.1 ACACGTGAGAATCC.1 ACACGTGAGCTTAG.1
## CD4 Memory T CD4 Naive T CD8 T CD14 Mono
## ACACGTGAGTATGC.1 ACACGTGATCCCAC.1 ACACGTGATCCCGT.1 ACACGTGATGAACC.1
## CD14 Mono CD14 Mono NK DC
## ACACGTGATGGTCA.1 ACAGACACACGGAG.1 ACAGACACCGAGAG.1 ACAGACACCTAAGC.11
## CD14 Mono CD14 Mono CD14 Mono CD14 Mono
## ACAGACACGGTAAA.1 ACAGACACTCAGGT.1 ACAGACACTCTTAC.1 ACAGCAACCATGGT.1
## CD8 T CD14 Mono B CD14 Mono
## ACAGCAACGAACTC.1 ACAGCAACGAGACG.1 ACAGCAACTATGCG.1 ACAGCAACTGAGGG.1
## CD4 Naive T CD4 Naive T CD14 Mono CD4 Memory T
## ACAGGTACATGACC.1 ACAGGTACCGAGTT.1 ACAGGTACCGTGTA.1 ACAGGTACGATGAA.11
## CD14 Mono CD4 Naive T CD14 Mono NK
## ACAGGTACGCCCTT.1 ACAGGTACGGACTT.1 ACAGGTACTGCTCC.1 ACAGTCGACATGGT.1
## CD14 Mono CD16 Mono CD14 Mono CD14 Mono
## ACAGTCGAGAGGAC.1 ACAGTCGATTCGGA.1 ACAGTGACATGTGC.1 ACAGTGACCACCAA.1
## CD16 Mono CD14 Mono NK NK
## ACAGTGACCCACCT.1 ACAGTGACGAGGAC.1 ACAGTGACGGTACT.1 ACAGTGACTGCGTA.1
## B B B Activated CD4 Naive T
## ACAGTGACTGTCCC.1 ACAGTGTGAAGATG.1 ACAGTGTGAAGTGA.1 ACAGTGTGACGGGA.1
## CD4 Naive T CD14 Mono CD8 T CD4 Naive T
## ACAGTGTGAGATGA.1 ACAGTGTGCCCAAA.1 ACAGTGTGGCCTTC.1 ACAGTGTGGTTTCT.1
## CD14 Mono CD14 Mono Mk pDC
## ACAGTGTGTGCTGA.1 ACAGTGTGTGGATC.1 ACAGTTCTCTGATG.1 ACAGTTCTCTTAGG.1
## B CD14 Mono CD4 Naive T CD4 Memory T
## ACATACCTGTTGAC.1 ACATCACTCAGTCA.1 ACATCACTCTGTTT.1 ACATCACTGGAGGT.1
## B Activated CD4 Naive T CD14 Mono CD4 Memory T
## ACATCACTGGTGGA.1 ACATCACTGTTTCT.1 ACATGGTGACCCTC.1 ACATGGTGACGCAT.1
## CD4 Naive T CD14 Mono CD14 Mono CD8 T
## ACATGGTGACGGAG.1 ACATGGTGCCTATT.1 ACATGGTGCGTTAG.1 ACATGGTGCTCCCA.1
## pDC CD14 Mono CD4 Naive T CD4 Naive T
## ACATGGTGCTGGTA.1 ACATGGTGGGTATC.1 ACATGGTGTGCGTA.1 ACATTCTGCCCTAC.1
## CD14 Mono CD4 Naive T CD4 Naive T CD4 Naive T
## ACATTCTGCGAATC.1 ACATTCTGCTACTT.1 ACATTCTGGTAGCT.1 ACCAACGAACTGTG.1
## NK CD4 Memory T CD4 Naive T CD14 Mono
## ACCAACGACCACAA.1 ACCAACGATTGAGC.1 ACCACAGAACGTGT.1 ACCACCTGCGATAC.1
## CD14 Mono CD8 T B Activated CD8 T
## ACCACCTGCTTCTA.1 ACCACCTGTCTATC.1 ACCACGCTGACGGA.1 ACCACGCTTCCTCG.1
## CD16 Mono CD4 Naive T CD14 Mono CD16 Mono
## ACCACGCTTGGATC.1 ACCAGCCTCTTATC.1 ACCAGCCTTCCCAC.1 ACCAGCCTTTATCC.1
## CD4 Naive T NK CD14 Mono T activated
## ACCAGCCTTTGGCA.1 ACCAGTGAAATGCC.1 ACCAGTGAGACGTT.1 ACCATTACATGGTC.1
## B CD14 Mono B CD14 Mono
## ACCATTACGCGGAA.1 ACCATTTGCCGCTT.1 ACCATTTGCTCCCA.1 ACCATTTGTTCCAT.1
## CD4 Naive T CD8 T CD4 Naive T CD16 Mono
## ACCATTTGTTGACG.1 ACCCAAGAAGCACT.1 ACCCAAGAGAAACA.1 ACCCAAGAGAAGGC.1
## B Activated CD16 Mono CD14 Mono CD14 Mono
## ACCCAAGAGCTAAC.1 ACCCACTGACAGTC.1 ACCCACTGACGTTG.1 ACCCACTGGGAAAT.1
## CD4 Naive T T activated CD4 Naive T CD4 Naive T
## ACCCACTGGGTTAC.1 ACCCACTGTAAGCC.1 ACCCACTGTAAGGA.1 ACCCACTGTGGAGG.1
## T activated CD14 Mono B CD4 Naive T
## ACCCAGCTAGTCAC.1 ACCCAGCTAGTCTG.1 ACCCGTACAAAGTG.1 ACCCGTACAGCGGA.1
## Mk B CD4 Naive T CD4 Memory T
## ACCCGTACAGCGTT.11 ACCCGTACCCTGAA.1 ACCCGTACCGTGTA.1 ACCCGTACGAGCTT.1
## CD4 Naive T CD4 Naive T CD14 Mono CD14 Mono
## ACCCGTACGTCTAG.1 ACCCGTACTAAAGG.1 ACCCGTTGATCTTC.1 ACCCGTTGCATTTC.1
## CD14 Mono CD4 Naive T Mk T activated
## ACCCGTTGGAGAGC.1 ACCCGTTGGCGTAT.1 ACCCGTTGTGACAC.1 ACCCTCGACGAGAG.1
## CD4 Naive T CD4 Naive T Mk CD8 T
## ACCCTCGACGATAC.1 ACCCTCGACGTAGT.1 ACCCTCGAGGTACT.1 ACCCTCGAGTATGC.1
## CD4 Naive T CD14 Mono NK CD4 Memory T
## ACCCTCGAGTCTAG.1 ACCCTCGATGTGCA.1 ACCCTCGATTCGCC.1 ACCGAAACATTGGC.1
## CD16 Mono CD14 Mono CD4 Naive T NK
## ACCGAAACTACTTC.1 ACCGCGGAAAGATG.1 ACCGCGGAAAGTGA.1 ACCGCGGACTGATG.1
## CD16 Mono NK Mk CD14 Mono
## ACCGCGGATGGTAC.1 ACCGTGCTTTGCTT.1 ACCTATTGAATGCC.1 ACCTATTGACCGAT.1
## CD14 Mono CD4 Naive T CD4 Naive T CD4 Memory T
## ACCTATTGATTCTC.1 ACCTATTGGAAGGC.1 ACCTATTGGCGAGA.1 ACCTATTGGTCGAT.1
## CD14 Mono CD16 Mono CD4 Naive T CD14 Mono
## ACCTATTGTTCACT.1 ACCTCCGAACTGTG.1 ACCTCCGAAGGAGC.1 ACCTCCGAATTGGC.1
## CD14 Mono CD4 Naive T B CD4 Naive T
## ACCTCCGACACTCC.11 ACCTCCGACCTTAT.1 ACCTCCGATGGTTG.1 ACCTCCGATTCATC.1
## CD14 Mono DC CD14 Mono CD8 T
## ACCTCGTGCAAGCT.1 ACCTCGTGCATACG.1 ACCTCGTGTATCTC.1 ACCTGAGAAAAGTG.1
## CD8 T CD14 Mono CD4 Memory T CD4 Naive T
## ACCTGAGAACACGT.1 ACCTGAGAACGTTG.1 ACCTGAGAGTCGAT.1 ACCTGAGATCCGTC.1
## CD4 Naive T CD14 Mono CD4 Naive T CD16 Mono
## ACCTGAGATCCTTA.1 ACCTGAGATGCTAG.11 ACCTGAGATGGTTG.1 ACCTGGCTCGTAAC.1
## CD4 Naive T CD16 Mono NK CD14 Mono
## ACCTGGCTGACGTT.1 ACCTTTGAAAGCCT.1 ACCTTTGACGTTGA.1 ACCTTTGATCGCAA.1
## T activated CD4 Naive T B Activated CD14 Mono
## ACCTTTGATGCATG.1 ACCTTTGATGGATC.1 ACCTTTGATTCTTG.1 ACGAACACTAGACC.1
## CD4 Naive T DC CD14 Mono CD14 Mono
## ACGAACTGCAACCA.1 ACGAACTGCTACGA.1 ACGAACTGGCAAGG.1 ACGAACTGGCTAAC.1
## CD4 Memory T CD14 Mono NK CD4 Naive T
## ACGAACTGGTATGC.1 ACGAACTGTATCTC.1 ACGAACTGTCCAGA.1 ACGAAGCTCTTGGA.1
## CD4 Memory T CD14 Mono CD16 Mono NK
## ACGAAGCTTCTACT.1 ACGACAACTAAGGA.1 ACGACAACTGGTCA.1 ACGACCCTAGATCC.1
## CD4 Naive T T activated CD4 Naive T CD8 T
## ACGACCCTAGCACT.1 ACGACCCTATGCTG.1 ACGACCCTCAGTCA.1 ACGACCCTCTCTCG.1
## CD8 T CD14 Mono Mk CD4 Naive T
## ACGACCCTCTGAGT.1 ACGACCCTCTGTCC.1 ACGACCCTGGTAGG.1 ACGAGGGACGTTGA.1
## CD14 Mono T activated CD4 Memory T CD8 T
## ACGAGGGAGAATCC.1 ACGAGGGAGGGAGT.1 ACGAGGGATAGTCG.1 ACGAGTACCAGCTA.1
## DC CD4 Naive T CD14 Mono CD4 Naive T
## ACGAGTACCCCGTT.1 ACGAGTACCTCAAG.1 ACGAGTACCTCGAA.1 ACGAGTACTATGGC.11
## B B CD4 Naive T B Activated
## ACGAGTACTCGATG.1 ACGAGTACTGAGGG.1 ACGATCGACATTTC.1 ACGATCGACGGTAT.1
## CD14 Mono CD4 Memory T CD14 Mono B
## ACGATCGAGGAACG.1 ACGATCGAGTACAC.1 ACGATCGATCTAGG.1 ACGATGACATCTCT.1
## CD4 Naive T CD16 Mono CD14 Mono CD4 Naive T
## ACGATGACGTTACG.1 ACGATGACTGAGGG.1 ACGATTCTCTATTC.1 ACGATTCTGATACC.1
## CD14 Mono DC B CD14 Mono
## ACGATTCTGTGTAC.1 ACGATTCTTCGACA.1 ACGATTCTTGCCAA.1 ACGCAATGACGGTT.1
## B Activated CD14 Mono CD14 Mono CD16 Mono
## ACGCAATGGCGTAT.1 ACGCACCTACCTGA.1 ACGCACCTATCGTG.1 ACGCACCTCAACTG.1
## CD4 Naive T CD8 T CD14 Mono DC
## ACGCACCTGAACTC.1 ACGCACCTGACGTT.1 ACGCACCTGAGGAC.1 ACGCACCTGCATCA.1
## CD4 Memory T CD4 Memory T NK CD16 Mono
## ACGCACCTGGATTC.1 ACGCACCTTCTGGA.1 ACGCACCTTGGGAG.1 ACGCCACTACTAGC.1
## CD4 Memory T CD4 Naive T T activated CD4 Naive T
## ACGCCACTATGCCA.1 ACGCCACTCAACCA.1 ACGCCACTCAATCG.11 ACGCCACTCCCACT.1
## CD14 Mono CD14 Mono CD8 T CD8 T
## ACGCCACTCCGAAT.1 ACGCCACTCTTACT.1 ACGCCACTCTTCTA.1 ACGCCACTGAAGGC.1
## T activated CD14 Mono T activated CD14 Mono
## ACGCCACTTCAAGC.1 ACGCCACTTGGATC.1 ACGCCACTTTTCAC.1 ACGCCGGAAACGGG.1
## CD14 Mono CD4 Naive T T activated CD4 Naive T
## ACGCCGGAAGACTC.1 ACGCCGGACCGAAT.1 ACGCCGGACCTTTA.1 ACGCCGGAGCGGAA.1
## B CD14 Mono CD4 Naive T B Activated
## ACGCCGGATATCGG.1 ACGCCTTGCCGTTC.1 ACGCCTTGCTTCTA.1 ACGCCTTGGTTAGC.1
## DC T activated NK CD16 Mono
## ACGCCTTGTAAAGG.1 ACGCCTTGTCCCGT.1 ACGCCTTGTCGATG.1 ACGCCTTGTCTTTG.1
## CD14 Mono CD16 Mono CD14 Mono CD4 Memory T
## ACGCGGTGACAGTC.1 ACGCGGTGAGCACT.1 ACGCGGTGAGCATC.1 ACGCGGTGGGAGTG.1
## CD8 T CD4 Memory T B B
## ACGCGGTGGTCGAT.1 ACGCGGTGTTCAGG.1 ACGCTCACAGTCTG.1 ACGCTCACCTTCTA.1
## T activated CD4 Naive T CD4 Naive T CD4 Memory T
## ACGCTCACGGTAGG.1 ACGCTCACGTAGCT.1 ACGCTCACTTGGCA.1 ACGCTGCTGACAGG.1
## CD14 Mono CD14 Mono CD4 Memory T CD8 T
## ACGCTGCTGGTACT.1 ACGCTGCTGTTGGT.1 ACGCTGCTTGAAGA.1 ACGGAACTAGACTC.1
## CD14 Mono B Activated CD14 Mono CD4 Naive T
## ACGGAACTCATACG.1 ACGGAACTGAGGGT.1 ACGGAACTTCCCGT.1 ACGGAACTTGCTCC.1
## CD4 Naive T CD4 Memory T CD4 Naive T CD16 Mono
## ACGGAGGACTACCC.1 ACGGATTGCTCAAG.1 ACGGATTGCTGATG.1 ACGGATTGCTTCTA.1
## CD14 Mono CD8 T CD4 Naive T CD14 Mono
## ACGGATTGGAATAG.1 ACGGATTGGGCAAG.1 ACGGATTGTCGTTT.1 ACGGATTGTGTAGC.1
## B CD16 Mono CD14 Mono CD4 Naive T
## ACGGCGTGCACACA.1 ACGGCGTGCTGACA.1 ACGGCGTGGAGCAG.1 ACGGCTCTATCGTG.1
## CD4 Naive T CD14 Mono CD16 Mono NK
## ACGGCTCTGAGGGT.1 ACGGCTCTTCTGGA.1 ACGGCTCTTGTCTT.1 ACGGGAGAAGCAAA.1
## CD4 Naive T CD4 Naive T CD4 Naive T CD4 Memory T
## ACGGGAGACCTTGC.1 ACGGGAGAGCAAGG.1 ACGGGAGAGGTCAT.1 ACGGGAGATAAGGA.1
## CD14 Mono CD4 Naive T T activated CD4 Memory T
## ACGGGAGATCCCAC.1 ACGGGAGATGAACC.1 ACGGTAACCAACTG.1 ACGGTAACCTCGCT.1
## CD14 Mono CD4 Naive T CD14 Mono CD8 T
## ACGGTAACGCGAGA.1 ACGGTAACGGGCAA.1 ACGGTATGCTGTTT.1 ACGGTATGGCTCCT.1
## CD14 Mono pDC CD14 Mono NK
## ACGGTATGGTTGGT.1 ACGGTATGTTCACT.1 ACGGTCCTAAAACG.1 ACGGTCCTAGCTCA.1
## CD14 Mono CD4 Naive T CD14 Mono T activated
## ACGGTCCTCAGATC.1 ACGGTCCTCTCCCA.1 ACGGTCCTGAACTC.1 ACGGTCCTGCATAC.11
## T activated CD14 Mono CD14 Mono CD4 Naive T
## ACGGTCCTGTCTAG.1 ACGGTCCTTTGGTG.1 ACGTAGACATCTCT.1 ACGTAGACCAGTCA.1
## CD4 Memory T B B Mk
## ACGTCAGAAAGGCG.1 ACGTCAGAACCTGA.1 ACGTCAGAATGACC.1 ACGTCAGAGCTTCC.1
## CD16 Mono CD4 Memory T CD14 Mono CD4 Naive T
## ACGTCAGATGAAGA.1 ACGTCCTGACTTTC.1 ACGTCCTGGGTGGA.1 ACGTCCTGTCATTC.11
## B Activated CD4 Naive T CD4 Naive T CD14 Mono
## ACGTCGCTAGTAGA.1 ACGTCGCTGGCGAA.1 ACGTCGCTTATGCG.1 ACGTCGCTTTGACG.1
## CD14 Mono CD4 Memory T CD14 Mono CD4 Naive T
## ACGTGATGACCAAC.1 ACGTGATGTATCTC.1 ACGTGCCTAGCATC.1 ACGTGCCTCGCCTT.1
## B Activated pDC B CD4 Naive T
## ACGTGCCTCTAGTG.1 ACGTGCCTGGAGTG.1 ACGTGCCTGTACGT.1 ACGTTACTCACTCC.1
## CD4 Naive T CD14 Mono CD4 Naive T NK
## ACGTTACTGCGTTA.1 ACGTTACTGGACTT.1 ACGTTACTTATGCG.1 ACGTTACTTCTAGG.1
## T activated B CD14 Mono CD4 Naive T
## ACGTTACTTGTCAG.1 ACGTTGGAAAGGTA.1 ACGTTGGAACTGGT.1 ACGTTGGACTTGAG.1
## CD4 Memory T T activated CD14 Mono CD14 Mono
## ACGTTGGATCGTGA.1 ACGTTGGATGAACC.1 ACGTTGGATGGTTG.1 ACGTTTACGAGCAG.1
## CD14 Mono CD4 Naive T CD14 Mono CD4 Naive T
## ACTAAAACATAAGG.1 ACTAAAACATCTTC.1 ACTAAAACCACTCC.1 ACTAAAACCACTGA.1
## B CD14 Mono CD4 Memory T B
## ACTAAAACTCATTC.1 ACTAAAACTTCGGA.1 ACTAAAACTTGGCA.1 ACTACGGAGAGCTT.1
## CD14 Mono B B Activated CD14 Mono
## ACTACGGATTTACC.1 ACTACTACAGCGGA.1 ACTACTACAGTCAC.1 ACTACTACCTAAGC.1
## CD4 Naive T CD14 Mono Mk CD4 Naive T
## ACTACTACGCTCCT.1 ACTAGGTGCAGGAG.1 ACTAGGTGCCGCTT.1 ACTAGGTGCTCAGA.1
## Mk CD14 Mono CD4 Memory T CD4 Memory T
## ACTAGGTGGGCATT.1 ACTAGGTGTGCTTT.1 ACTATCACAACGTC.1 ACTATCACGCCAAT.1
## CD4 Naive T T activated B Activated CD4 Naive T
## ACTATCACTGAGAA.1 ACTCAGGAAGATCC.1 ACTCAGGAAGATGA.1 ACTCAGGACTATTC.1
## B CD14 Mono CD4 Memory T B Activated
## ACTCAGGATCTAGG.1 ACTCCCGACTTCGC.1 ACTCCCGAGCTCCT.1 ACTCCCGATACGAC.1
## CD14 Mono CD4 Naive T CD8 T CD4 Naive T
## ACTCCTCTAGCACT.1 ACTCCTCTAGGGTG.1 ACTCCTCTCAATCG.1 ACTCCTCTCCCTTG.1
## CD14 Mono CD8 T CD4 Naive T CD4 Naive T
## ACTCCTCTCTGTAG.1 ACTCCTCTGTAAGA.1 ACTCCTCTGTGAGG.1 ACTCCTCTTGGTCA.1
## Mk CD14 Mono CD4 Naive T CD14 Mono
## ACTCGAGACTTGTT.11 ACTCGAGAGCCAAT.1 ACTCGAGAGTTTGG.1 ACTCGCACACCAAC.1
## CD4 Naive T CD8 T CD4 Memory T B
## ACTCGCACAGCCAT.1 ACTCGCACATGCCA.1 ACTCGCACCTTAGG.1 ACTCGCACGGTATC.1
## CD4 Naive T CD4 Naive T CD16 Mono CD4 Memory T
## ACTCGCACGTAGCT.1 ACTCGCACTGCACA.1 ACTCGCACTGTTCT.1 ACTCTATGAGATCC.11
## NK CD14 Mono CD4 Memory T CD4 Naive T
## ACTCTATGCCAAGT.1 ACTCTATGCCTTTA.1 ACTCTATGGGAAGC.1 ACTCTATGGTACGT.11
## CD4 Naive T CD14 Mono pDC CD14 Mono
## ACTCTATGTGGTCA.1 ACTCTCCTAGCAAA.1 ACTCTCCTGGTAGG.1 ACTCTCCTTGAAGA.1
## CD14 Mono CD14 Mono CD16 Mono CD14 Mono
## ACTCTCCTTGCTTT.1 ACTCTCCTTTGTGG.1 ACTGAGACAACGTC.1 ACTGAGACCCACCT.1
## CD4 Memory T B CD14 Mono B Activated
## ACTGAGACGCGATT.1 ACTGAGACGGAACG.1 ACTGAGACGTGTAC.1 ACTGAGACTCAGGT.1
## CD4 Memory T B CD14 Mono CD14 Mono
## ACTGCCACGTCATG.1 ACTGCCACTCAGAC.1 ACTGCCTGACTGTG.1 ACTGCCTGCCGTTC.1
## CD8 T CD4 Naive T CD14 Mono NK
## ACTGCCTGCTGACA.1 ACTGCCTGGGCAAG.1 ACTGCCTGGTGCTA.1 ACTGCCTGTGGAGG.1
## CD4 Naive T CD8 T CD4 Naive T CD4 Memory T
## ACTGGCCTAGAATG.1 ACTGGCCTAGCATC.1 ACTGGCCTCACTAG.1 ACTGGCCTCTACTT.1
## CD4 Memory T B CD14 Mono CD14 Mono
## ACTGGCCTCTTAGG.1 ACTGGCCTGGACAG.1 ACTGGCCTGGGATG.1 ACTGGCCTGTCTTT.1
## CD16 Mono CD14 Mono CD16 Mono CD4 Memory T
## ACTGGCCTTCTCCG.1 ACTGGCCTTGTGGT.1 ACTGTGGAACGGAG.1 ACTGTGGAACTGGT.1
## B Activated NK CD14 Mono CD14 Mono
## ACTGTGGATGCTAG.1 ACTGTGGATGGTGT.1 ACTGTTACATGTCG.1 ACTGTTACCAAAGA.1
## CD4 Naive T B Activated CD4 Memory T CD14 Mono
## ACTGTTACCGTGTA.1 ACTGTTACGTATGC.1 ACTGTTACGTGCTA.1 ACTTAAGAAGCGTT.1
## CD4 Naive T CD4 Naive T CD14 Mono CD14 Mono
## ACTTAAGAATTGGC.1 ACTTAAGATGCACA.1 ACTTAGCTTCGTGA.1 ACTTCAACACGGAG.1
## CD8 T CD14 Mono CD8 T CD4 Memory T
## ACTTCAACAGAATG.1 ACTTCAACCCACAA.1 ACTTCAACCCCTTG.1 ACTTCAACCTACTT.1
## CD4 Naive T CD4 Memory T CD14 Mono CD4 Naive T
## ACTTCAACTTAGGC.1 ACTTCCCTCGGAGA.1 ACTTCCCTTTCTTG.11 ACTTCCCTTTTACC.1
## CD4 Memory T CD14 Mono CD14 Mono CD14 Mono
## ACTTCTGAACGTGT.1 ACTTCTGAGGTTTG.1 ACTTCTGATACGCA.1 ACTTCTGATTACCT.1
## B CD4 Naive T CD14 Mono CD16 Mono
## ACTTCTGATTCACT.1 ACTTGACTGAGCTT.1 ACTTGACTTGTGCA.1 ACTTGGGAAAAGTG.1
## CD14 Mono CD4 Naive T CD4 Memory T CD8 T
## ACTTGGGACAAAGA.1 ACTTGGGACCTCAC.1 ACTTGGGATGTGCA.1 ACTTGTACAGGCGA.1
## CD8 T T activated B T activated
## ACTTGTACATCGGT.1 ACTTGTACCTATGG.1 ACTTGTACGTAAGA.1 ACTTGTACTAAGGA.1
## CD14 Mono NK B CD14 Mono
## ACTTGTACTACTTC.1 ACTTTGTGAAAAGC.1 ACTTTGTGATAAGG.1 ACTTTGTGATTTCC.1
## CD4 Memory T CD4 Naive T CD14 Mono CD4 Memory T
## ACTTTGTGCGTGAT.1 AGAAACGAACCTAG.1 AGAAAGTGAGTCAC.1 AGAAAGTGCAGAGG.1
## T activated CD4 Memory T CD4 Memory T B
## AGAAAGTGGCAGTT.1 AGAAAGTGGTGTCA.1 AGAACAGAACGCAT.1 AGAACAGAGTGTAC.1
## CD14 Mono CD14 Mono T activated NK
## AGAACAGATTCTTG.1 AGAACGCTCCACAA.1 AGAACGCTGTTTCT.1 AGAACGCTTCGCAA.1
## CD8 T B CD14 Mono CD4 Naive T
## AGAAGATGCTTGCC.1 AGAATACTACTGTG.1 AGAATACTGGTAGG.1 AGAATACTTCCTGC.1
## B NK CD4 Memory T CD14 Mono
## AGAATACTTTCCGC.1 AGAATACTTTTCGT.1 AGAATGGAACCCTC.1 AGAATGGAACTACG.1
## CD14 Mono B Activated B Eryth
## AGAATGGACTAAGC.1 AGAATTTGAAACAG.1 AGAATTTGCGTGAT.1 AGAATTTGCTGAGT.1
## CD4 Memory T CD14 Mono B CD8 T
## AGAATTTGGGATCT.1 AGAATTTGGGTGAG.1 AGAATTTGGTTCTT.1 AGAATTTGTGCACA.1
## T activated CD8 T CD14 Mono CD14 Mono
## AGAATTTGTTGCAG.1 AGACACACACCTAG.1 AGACACACAGTCAC.1 AGACACACAGTGTC.1
## CD4 Memory T CD4 Memory T T activated CD16 Mono
## AGACACACCACTTT.1 AGACACACCATTGG.1 AGACACACCTGATG.1 AGACACACCTGGAT.1
## B CD14 Mono CD4 Memory T CD4 Naive T
## AGACACACTATGCG.1 AGACACTGAAGCAA.1 AGACACTGAGTCGT.1 AGACACTGATTGGC.1
## CD4 Naive T CD4 Memory T CD4 Memory T CD14 Mono
## AGACACTGCCGAAT.1 AGACACTGTAACCG.1 AGACACTGTACAGC.1 AGACACTGTCTCTA.1
## CD4 Naive T CD16 Mono CD8 T CD14 Mono
## AGACACTGTCTTAC.1 AGACACTGTCTTTG.1 AGACACTGTTAGGC.1 AGACACTGTTCACT.1
## B B Activated Eryth CD14 Mono
## AGACCTGAAAGCCT.1 AGACCTGACGGTAT.1 AGACCTGACTTAGG.1 AGACCTGATCGTAG.1
## CD4 Naive T CD16 Mono CD4 Memory T Mk
## AGACGTACAGGCGA.1 AGACGTACCTCTTA.1 AGACGTACGAGATA.1 AGACGTACGAGGGT.1
## CD4 Memory T NK CD4 Naive T DC
## AGACGTACGGCGAA.1 AGACGTACTAGAGA.1 AGACTCGACATTCT.1 AGACTCGACTACCC.1
## NK CD4 Memory T CD4 Naive T B
## AGACTCGAGGTACT.1 AGACTGACCCTCGT.1 AGACTGACTCCTAT.1 AGACTGACTCTCGC.1
## CD4 Naive T CD14 Mono Mk CD4 Naive T
## AGACTGACTTCTTG.1 AGACTTCTCCAACA.1 AGACTTCTGTGCTA.1 AGAGAAACATAAGG.1
## CD4 Naive T CD4 Naive T CD14 Mono CD16 Mono
## AGAGAAACCATCAG.1 AGAGAAACCTGTAG.1 AGAGAAACGGAAGC.1 AGAGAAACTCTTCA.1
## CD4 Naive T CD4 Memory T CD4 Memory T CD4 Naive T
## AGAGAAACTGATGC.1 AGAGAAACTTGAGC.1 AGAGAAACTTTCTG.1 AGAGAATGCTGTAG.1
## CD8 T CD8 T CD16 Mono B
## AGAGAATGGAGGTG.1 AGAGAATGGCTGTA.1 AGAGAATGGGGATG.1 AGAGATGAACCAGT.1
## CD4 Naive T CD14 Mono CD14 Mono CD4 Naive T
## AGAGATGAACCTGA.1 AGAGATGAGTTGGT.1 AGAGATGATGGAAA.1 AGAGATGATGGTCA.1
## CD4 Naive T CD8 T B NK
## AGAGATGATGTCGA.1 AGAGCGGACAACCA.1 AGAGCGGACCTCGT.1 AGAGCGGAGATAGA.1
## CD14 Mono B CD4 Naive T CD4 Memory T
## AGAGCGGATGATGC.1 AGAGCTACCGATAC.1 AGAGCTACTCGCAA.1 AGAGCTACTCGTGA.1
## CD8 T CD14 Mono CD4 Memory T B Activated
## AGAGGTCTACACGT.1 AGAGGTCTACGACT.1 AGAGGTCTGAAACA.1 AGAGGTCTGCGAGA.1
## CD4 Naive T NK CD14 Mono CD16 Mono
## AGAGGTCTGTACCA.1 AGAGTCACAAGCAA.1 AGAGTCACACCTAG.1 AGAGTCACCGATAC.1
## CD16 Mono CD4 Naive T CD8 T T activated
## AGAGTCACTGCTCC.1 AGAGTCTGACGTAC.1 AGAGTCTGCTCAAG.1 AGAGTGCTCGTGAT.1
## CD4 Naive T CD16 Mono CD14 Mono CD14 Mono
## AGAGTGCTGCAGTT.1 AGAGTGCTGGCAAG.1 AGAGTGCTGGTAAA.1 AGAGTGCTGTTGAC.1
## B CD4 Naive T CD4 Memory T CD14 Mono
## AGATATACACGCTA.1 AGATATACCGAATC.1 AGATATACGTTGGT.1 AGATATTGGCTCCT.1
## CD14 Mono CD4 Naive T CD4 Naive T CD14 Mono
## AGATATTGGCTTAG.1 AGATATTGGGTATC.1 AGATATTGTGGAGG.1 AGATCGTGCCAAGT.1
## CD14 Mono CD4 Naive T CD4 Memory T CD4 Naive T
## AGATCGTGTTCCCG.1 AGATCTCTTGGTCA.1 AGATCTCTTTCGGA.1 AGATTAACCACCAA.1
## T activated CD4 Naive T T activated B Activated
## AGATTAACCCTGTC.1 AGATTAACCGTAAC.1 AGATTAACCGTCTC.1 AGATTAACGACAGG.1
## pDC T activated CD4 Naive T CD8 T
## AGATTAACGGAGTG.1 AGATTAACGGCAAG.1 AGATTAACGGTGTT.11 AGATTAACTATTCC.1
## CD14 Mono CD4 Naive T CD4 Memory T CD16 Mono
## AGATTAACTGAAGA.11 AGATTAACTTCACT.1 AGATTCCTAGTCTG.1 AGATTCCTGAATGA.1
## CD4 Naive T CD14 Mono CD4 Naive T CD14 Mono
## AGATTCCTGGTAGG.1 AGATTCCTGTCTAG.1 AGATTCCTGTTGTG.1 AGATTCCTTTCTTG.1
## CD14 Mono CD4 Naive T CD14 Mono CD14 Mono
## AGCAAAGACTTTAC.1 AGCAACACCGAGAG.11 AGCAACACGACGGA.1 AGCAACACGATACC.1
## B T activated NK DC
## AGCAACACGGACAG.1 AGCAACACGGACGA.1 AGCAACACGGTTAC.1 AGCAACACTGCCTC.1
## B Activated CD16 Mono CD14 Mono CD14 Mono
## AGCAAGCTAAGGTA.1 AGCAAGCTAGCACT.1 AGCAAGCTCCCAAA.1 AGCAAGCTCGCAAT.1
## NK pDC CD4 Memory T CD4 Naive T
## AGCAAGCTTGGTAC.1 AGCAAGCTTGGTCA.1 AGCAAGCTTGTGGT.1 AGCACAACCCGCTT.1
## B CD14 Mono CD14 Mono CD4 Naive T
## AGCACAACCGGAGA.1 AGCACAACGAACTC.1 AGCACTGAAGCCTA.1 AGCACTGAATAAGG.1
## CD4 Memory T CD16 Mono CD14 Mono CD14 Mono
## AGCACTGAATGACC.1 AGCACTGAATGCCA.1 AGCACTGACCTTGC.1 AGCACTGATTATCC.1
## CD14 Mono CD4 Naive T CD4 Naive T CD16 Mono
## AGCATCGAACTCAG.1 AGCATCGAGGGTGA.1 AGCATCGATGAGAA.1 AGCATCGATTCGCC.1
## CD14 Mono CD16 Mono CD16 Mono CD14 Mono
## AGCATGACAGCTCA.1 AGCATGACGCTAAC.1 AGCATGACGTAAGA.1 AGCATGACTTACTC.1
## CD14 Mono CD4 Naive T B CD4 Naive T
## AGCATTCTAAGTAG.1 AGCATTCTACGTGT.1 AGCATTCTAGTCAC.1 AGCATTCTGAGCTT.1
## CD8 T CD4 Naive T CD8 T NK
## AGCATTCTTAGAAG.1 AGCCAATGAGTGCT.1 AGCCAATGCAGTCA.1 AGCCAATGCCTATT.1
## CD14 Mono CD14 Mono T activated CD14 Mono
## AGCCAATGGTCTAG.1 AGCCAATGGTTCTT.1 AGCCAATGTCAGGT.1 AGCCAATGTGCTTT.1
## NK CD4 Naive T B CD4 Naive T
## AGCCAATGTTTGGG.1 AGCCACCTAGAATG.1 AGCCACCTCCCTAC.1 AGCCACCTTGAAGA.1
## CD16 Mono CD4 Naive T CD4 Memory T CD14 Mono
## AGCCACCTTGTAGC.1 AGCCACCTTGTTCT.1 AGCCGGACCGAATC.1 AGCCGGACCGTCTC.1
## B CD8 T CD4 Naive T CD4 Memory T
## AGCCGGACCTCTCG.1 AGCCGGACTCCAGA.1 AGCCGGTGACGTGT.1 AGCCGGTGAGAGAT.1
## DC B DC CD14 Mono
## AGCCGGTGAGAGGC.1 AGCCGGTGCCTTCG.1 AGCCGGTGCTACTT.1 AGCCGGTGCTGACA.1
## CD14 Mono CD4 Memory T CD14 Mono B Activated
## AGCCGGTGGAATAG.1 AGCCGGTGTAGAAG.1 AGCCGTCTACAGTC.1 AGCCGTCTTGAGAA.1
## B Mk T activated CD14 Mono
## AGCCTCACAAAAGC.1 AGCCTCACACGACT.1 AGCCTCACACGTAC.1 AGCCTCACCCCACT.1
## CD14 Mono CD14 Mono NK CD4 Memory T
## AGCCTCACCGCTAA.1 AGCCTCACCTCCAC.1 AGCCTCACGGTCAT.1 AGCCTCACGTCCTC.1
## CD4 Naive T NK B CD14 Mono
## AGCCTCACTAACCG.11 AGCCTCACTGAAGA.1 AGCCTCTGACTGGT.11 AGCCTCTGCCCAAA.1
## CD4 Naive T CD4 Memory T CD14 Mono CD14 Mono
## AGCCTCTGTATCTC.1 AGCCTCTGTGTTCT.1 AGCCTCTGTTGCGA.1 AGCGAACTAAAACG.1
## CD4 Memory T Mk CD4 Memory T DC
## AGCGAACTAATGCC.1 AGCGAACTCCATGA.1 AGCGAACTGAGCAG.1 AGCGAACTGCTACA.1
## CD14 Mono pDC NK T activated
## AGCGAACTGCTGTA.1 AGCGAACTTATGCG.1 AGCGAACTTTCCAT.1 AGCGATACGGGCAA.1
## B CD14 Mono CD4 Naive T CD4 Naive T
## AGCGATACTTGAGC.1 AGCGATTGAGCGTT.1 AGCGATTGTTTGTC.1 AGCGCCGAAAAGCA.1
## CD4 Memory T B DC CD4 Naive T
## AGCGCCGAGCAGAG.1 AGCGCCGATACTTC.1 AGCGCCGATGACCA.1 AGCGCTCTCATGAC.1
## CD4 Naive T CD14 Mono T activated CD4 Memory T
## AGCGCTCTCTCTTA.1 AGCGCTCTGGCATT.1 AGCGCTCTGTATGC.11 AGCGCTCTGTGTTG.1
## CD4 Naive T CD4 Naive T CD16 Mono CD4 Naive T
## AGCGCTCTTTAGGC.1 AGCGGCACCAACTG.1 AGCGGCACCTCGAA.1 AGCGGCACCTTAGG.11
## CD14 Mono CD4 Memory T CD4 Memory T CD14 Mono
## AGCGGCACCTTCTA.1 AGCGGCACCTTGGA.1 AGCGGCACGGTTCA.1 AGCGGCACGTCTAG.1
## CD14 Mono CD4 Memory T T activated CD16 Mono
## AGCGGCTGAAGATG.1 AGCGGCTGACACTG.1 AGCGGCTGAGGTCT.1 AGCGGCTGCATGGT.1
## CD16 Mono T activated B CD4 Naive T
## AGCGGCTGCCTCGT.1 AGCGGCTGGTTGGT.1 AGCGGCTGTCATTC.1 AGCGGCTGTGTTCT.1
## CD4 Naive T CD4 Memory T CD4 Naive T Mk
## AGCGGCTGTTGTGG.1 AGCGGGCTAACCTG.1 AGCGGGCTACGGAG.1 AGCGGGCTCACCAA.1
## CD4 Naive T CD4 Naive T B Activated CD4 Naive T
## AGCGGGCTCCAAGT.1 AGCGGGCTCCTGTC.1 AGCGGGCTGTAGGG.1 AGCGGGCTTGTAGC.1
## CD4 Naive T CD8 T CD4 Naive T T activated
## AGCGGGCTTTACCT.1 AGCGTAACAGATCC.1 AGCGTAACCGTAGT.1 AGCGTAACGCATCA.1
## CD14 Mono B CD14 Mono CD14 Mono
## AGCGTAACGGAGCA.1 AGCGTAACGTAAGA.1 AGCTCGCTCATGGT.1 AGCTCGCTGATAGA.1
## CD14 Mono CD14 Mono NK CD4 Naive T
## AGCTGAACACACCA.1 AGCTGAACCTGACA.1 AGCTGAACGCATCA.1 AGCTGAACGGAACG.1
## CD4 Memory T CD4 Memory T CD14 Mono CD16 Mono
## AGCTGAACTGTGCA.1 AGCTGCCTACACCA.1 AGCTGCCTACCGAT.1 AGCTGCCTCCTTGC.1
## CD14 Mono B CD14 Mono CD4 Memory T
## AGCTGCCTGAATCC.1 AGCTGCCTGACAAA.1 AGCTGCCTGACAGG.1 AGCTGCCTTCGACA.1
## CD4 Memory T T activated CD8 T CD4 Naive T
## AGCTGCCTTCGATG.1 AGCTGCCTTCTGGA.1 AGCTGTGACGACTA.1 AGCTGTGAGAGGGT.1
## T activated B T activated CD4 Memory T
## AGCTGTGAGCAGTT.1 AGCTTACTAATGCC.1 AGCTTACTAGCCAT.1 AGCTTACTCACACA.1
## CD4 Memory T CD4 Memory T CD14 Mono CD14 Mono
## AGCTTACTGTCATG.1 AGCTTACTTCAGGT.1 AGCTTACTTCCGAA.1 AGCTTTACAGTGTC.1
## CD14 Mono T activated CD4 Naive T CD4 Naive T
## AGCTTTACCTATGG.1 AGCTTTACCTCAGA.1 AGCTTTACTGCTGA.1 AGCTTTACTTTCTG.1
## CD4 Naive T CD4 Naive T NK CD4 Naive T
## AGGAAATGCAACTG.1 AGGAAATGGAAACA.1 AGGAAATGGGTCTA.1 AGGAAATGGTTACG.1
## CD4 Naive T CD14 Mono CD14 Mono NK
## AGGAAATGTGCTAG.1 AGGAACCTCCTAAG.1 AGGAACCTGAAAGT.1 AGGAATGAAAGATG.1
## B CD4 Naive T B CD4 Memory T
## AGGAATGATCACGA.1 AGGAATGATGCCCT.1 AGGACACTACAGCT.1 AGGACACTCATGGT.1
## CD4 Memory T DC B Activated CD4 Naive T
## AGGACACTGGAGCA.1 AGGACACTTGCATG.1 AGGACTTGAAGAAC.1 AGGACTTGACCAAC.1
## CD14 Mono CD4 Naive T Eryth CD4 Memory T
## AGGACTTGAGTACC.1 AGGACTTGAGTGCT.1 AGGACTTGCTAGAC.1 AGGACTTGGGTTTG.1
## CD14 Mono CD4 Memory T CD14 Mono T activated
## AGGACTTGGTTCAG.1 AGGACTTGGTTGGT.1 AGGACTTGTCTCCG.1 AGGAGTCTACTGTG.1
## CD14 Mono CD14 Mono CD4 Memory T CD4 Naive T
## AGGAGTCTCGTAAC.1 AGGAGTCTCGTCTC.1 AGGAGTCTGAGACG.1 AGGAGTCTGTTGTG.1
## CD4 Naive T CD14 Mono CD4 Memory T CD4 Memory T
## AGGAGTCTTGAGGG.1 AGGAGTCTTTACCT.1 AGGATAGACAACTG.1 AGGATAGACGACAT.1
## CD14 Mono B CD16 Mono CD14 Mono
## AGGATAGAGGACTT.1 AGGATGCTCTCAAG.1 AGGATGCTTATGCG.1 AGGATGCTTCCCAC.1
## B Activated CD4 Naive T CD16 Mono B
## AGGCAACTAGTCGT.1 AGGCAACTATTGGC.1 AGGCAACTTAAGGA.1 AGGCAACTTGCTAG.1
## CD14 Mono CD14 Mono CD16 Mono CD4 Naive T
## AGGCAGGAAAAAGC.1 AGGCAGGAACGTGT.1 AGGCAGGAGCTTCC.1 AGGCAGGATCCAGA.1
## T activated CD14 Mono CD4 Naive T B
## AGGCCTCTACCATG.1 AGGCCTCTAGAATG.1 AGGCCTCTGACGTT.1 AGGCCTCTGTAGCT.1
## T activated CD16 Mono CD14 Mono B
## AGGCCTCTTCACCC.1 AGGCCTCTTGTGAC.1 AGGCCTCTTTGACG.1 AGGCTAACATAAGG.1
## CD8 T CD14 Mono CD4 Naive T CD4 Memory T
## AGGCTAACGTACAC.1 AGGCTAACTGAAGA.1 AGGCTAACTGACAC.1 AGGGACGAACTAGC.1
## CD14 Mono CD4 Memory T CD14 Mono CD14 Mono
## AGGGACGACCTGTC.1 AGGGACGAGCCCTT.1 AGGGACGAGGGAGT.1 AGGGACGATCCGTC.1
## CD4 Naive T B CD4 Naive T T activated
## AGGGACGATCTACT.1 AGGGAGTGCTTCTA.1 AGGGCCACACAGTC.1 AGGGCCACCCATGA.1
## B CD4 Naive T NK CD4 Memory T
## AGGGCCACCGGGAA.1 AGGGCCACTCCTGC.1 AGGGCCTGAAGGCG.1 AGGGCCTGCGCTAA.1
## CD4 Memory T CD14 Mono CD14 Mono CD14 Mono
## AGGGCCTGGACAGG.1 AGGGCCTGTCGTTT.1 AGGGCGCTATTTCC.1 AGGGCGCTCATTTC.1
## CD4 Naive T B CD14 Mono CD14 Mono
## AGGGCGCTTAGTCG.1 AGGGCGCTTATGGC.1 AGGGCGCTTGAAGA.1 AGGGCGCTTGCTTT.1
## CD4 Memory T CD14 Mono CD8 T CD14 Mono
## AGGGCGCTTTCTAC.1 AGGGTGGAATCTTC.1 AGGGTGGACACTTT.1 AGGGTGGAGGAAGC.1
## CD4 Memory T CD4 Naive T CD8 T CD16 Mono
## AGGGTGGATGAGGG.1 AGGGTGGATTGGTG.1 AGGGTTTGACGGTT.1 AGGGTTTGACGTTG.1
## CD8 T CD16 Mono CD14 Mono CD14 Mono
## AGGGTTTGATGACC.1 AGGGTTTGGTAAGA.1 AGGGTTTGGTTGCA.1 AGGTACACAGGCGA.1
## CD16 Mono CD16 Mono CD4 Memory T DC
## AGGTACACAGTCAC.1 AGGTACACCCAAGT.1 AGGTACACCGTGTA.11 AGGTACACGAGACG.1
## NK CD4 Naive T CD8 T CD14 Mono
## AGGTACTGATGCTG.1 AGGTACTGCCCACT.1 AGGTACTGGAAAGT.1 AGGTACTGTTCCAT.1
## CD16 Mono B Activated NK CD14 Mono
## AGGTCATGCTTATC.1 AGGTCATGGGAACG.1 AGGTCATGTTTCAC.1 AGGTCTGACTTCTA.1
## CD14 Mono CD8 T CD8 T CD14 Mono
## AGGTCTGATAGCGT.1 AGGTCTGATCTCCG.1 AGGTCTGATGCCTC.1 AGGTGGGAATGCCA.1
## B CD14 Mono B DC
## AGGTGTTGGTACGT.1 AGGTGTTGGTGTCA.1 AGGTGTTGGTTGTG.1 AGGTGTTGGTTTGG.1
## CD4 Memory T CD4 Naive T CD14 Mono DC
## AGGTGTTGTCTTCA.1 AGGTTCGAGTCTTT.1 AGGTTCGATTCACT.1 AGGTTGTGACTGGT.1
## CD14 Mono CD14 Mono CD4 Memory T CD4 Naive T
## AGGTTGTGCAGTTG.1 AGGTTGTGCCTTGC.1 AGGTTGTGGTAGGG.1 AGGTTGTGTGGCAT.1
## CD4 Memory T Mk CD4 Naive T Mk
## AGTAAGGAACACCA.1 AGTAAGGATCGATG.1 AGTAAGGATGAACC.1 AGTAATACATCGGT.1
## CD8 T CD4 Naive T CD14 Mono Mk
## AGTAATACCTCTTA.1 AGTAATACCTGGTA.1 AGTAATACGCATCA.1 AGTAATACGGTCTA.1
## CD14 Mono CD4 Naive T CD16 Mono NK
## AGTAATACGTCTGA.1 AGTAATACTAGAGA.1 AGTAATACTAGCGT.1 AGTAATTGAGCGGA.1
## B NK CD16 Mono DC
## AGTAATTGCTAAGC.1 AGTAATTGCTGACA.1 AGTAATTGCTGATG.1 AGTAATTGGCGAAG.1
## CD8 T CD4 Naive T CD4 Memory T pDC
## AGTAATTGGTTCTT.1 AGTAATTGTTGGCA.1 AGTACGTGCATCAG.1 AGTACGTGCCGTAA.1
## CD4 Memory T CD8 T CD14 Mono CD14 Mono
## AGTACGTGGATAGA.1 AGTACGTGGCTGAT.1 AGTACGTGTGTCAG.1 AGTACTCTACACAC.1
## CD4 Naive T CD16 Mono CD14 Mono B
## AGTACTCTCCTATT.1 AGTACTCTGAGACG.1 AGTACTCTTCGCAA.1 AGTACTCTTCTTAC.1
## B CD4 Naive T CD4 Naive T Mk
## AGTAGAGAAAAGCA.1 AGTAGAGAAACGTC.1 AGTAGAGACTGAGT.1 AGTAGAGAGAGGGT.1
## CD14 Mono CD14 Mono CD4 Naive T CD14 Mono
## AGTAGAGAGTTTCT.1 AGTAGGCTCAGATC.1 AGTAGGCTCTTGAG.1 AGTAGGCTTACTTC.1
## NK CD16 Mono CD14 Mono B Activated
## AGTATAACGGCAAG.1 AGTATAACGTCACA.1 AGTATCCTACCGAT.1 AGTATCCTCTACGA.1
## CD4 Memory T CD4 Memory T CD14 Mono CD14 Mono
## AGTATCCTCTTACT.1 AGTATCCTGCAGTT.1 AGTATCCTGCTATG.1 AGTATCCTGGGACA.1
## CD14 Mono CD4 Memory T CD4 Naive T CD4 Memory T
## AGTATCCTGGTGGA.1 AGTATCCTGGTTTG.1 AGTATCCTGTACAC.1 AGTATCCTTCGTTT.1
## CD4 Naive T CD14 Mono CD4 Memory T CD4 Memory T
## AGTATCCTTGGCAT.1 AGTCACGACTGGAT.1 AGTCACGAGCAGTT.1 AGTCAGACGGTAGG.1
## CD14 Mono CD14 Mono CD4 Memory T NK
## AGTCAGACTTACCT.11 AGTCCAGACCGATA.1 AGTCCAGACCTTTA.1 AGTCGAACAGAGTA.1
## CD14 Mono CD14 Mono CD4 Memory T B
## AGTCGAACCCATGA.1 AGTCGAACGGGTGA.1 AGTCGCCTCATGCA.1 AGTCGCCTCGGGAA.1
## CD14 Mono CD14 Mono CD16 Mono CD4 Memory T
## AGTCGCCTGTAAGA.1 AGTCGCCTTGTGCA.1 AGTCTACTACACGT.1 AGTCTACTAGCAAA.1
## NK CD14 Mono CD8 T B
## AGTCTACTCTATGG.1 AGTCTACTTGTGCA.1 AGTCTTACACACCA.1 AGTCTTACCAACCA.1
## B Activated CD8 T CD8 T CD14 Mono
## AGTCTTACGATACC.1 AGTCTTACGTGCTA.1 AGTCTTACTGAGGG.1 AGTGAAGACACTCC.1
## B Activated CD8 T T activated CD14 Mono
## AGTGAAGACAGAGG.1 AGTGAAGACGAATC.1 AGTGAAGAGGTTCA.1 AGTGAAGAGTTACG.1
## CD4 Naive T CD16 Mono CD8 T CD4 Memory T
## AGTGACACGAACCT.1 AGTGACACGTACGT.1 AGTGACACTCGCCT.1 AGTGACACTGTCTT.1
## CD14 Mono CD4 Memory T CD16 Mono B Activated
## AGTGACTGAGTCGT.1 AGTGACTGATGTGC.1 AGTGACTGCACACA.1 AGTGACTGCACTCC.1
## CD4 Naive T B Activated CD14 Mono CD4 Memory T
## AGTGACTGTTCGTT.1 AGTGCAACAGATGA.1 AGTGCAACCACTTT.1 AGTGCAACCGGTAT.1
## CD8 T CD4 Naive T B CD14 Mono
## AGTGTGACACACAC.1 AGTGTGACCAGAGG.1 AGTGTGACCATGCA.1 AGTGTGACCGTTAG.1
## CD14 Mono CD4 Naive T CD4 Naive T CD14 Mono
## AGTGTGACCTGTAG.1 AGTGTGACGCGAAG.1 AGTGTGACGCTACA.1 AGTGTGACGGAACG.1
## B Activated CD4 Naive T CD4 Naive T CD4 Naive T
## AGTGTGACGGGCAA.1 AGTGTTCTAAGGTA.1 AGTGTTCTAGTGTC.1 AGTTAAACCCGTTC.1
## CD16 Mono CD4 Memory T CD4 Memory T B Activated
## AGTTAAACCGCAAT.1 AGTTAAACCGTACA.1 AGTTAAACCTGAGT.1 AGTTAAACCTGTCC.1
## DC NK CD4 Memory T CD4 Naive T
## AGTTAAACTGCCTC.1 AGTTATGACACTAG.1 AGTTATGACTACGA.1 AGTTATGAGCGTAT.1
## T activated B Activated CD4 Naive T CD4 Memory T
## AGTTATGATAGCGT.1 AGTTATGATGAAGA.1 AGTTATGATGAGCT.1 AGTTATGATTTACC.1
## NK CD14 Mono CD8 T CD4 Naive T
## AGTTATGATTTCTG.1 AGTTCTACAGAAGT.1 AGTTCTACAGGTTC.1 AGTTCTACCAGGAG.1
## CD8 T CD4 Naive T T activated CD4 Memory T
## AGTTCTACCTACCC.1 AGTTCTACGGGTGA.1 AGTTCTACGTACCA.1 AGTTCTACTAAGGA.1
## CD4 Naive T CD4 Naive T CD14 Mono NK
## AGTTCTACTGTCAG.1 AGTTCTTGCTGAGT.1 AGTTCTTGTCCGAA.1 AGTTGTCTACACCA.1
## CD14 Mono T activated B Activated CD14 Mono
## AGTTGTCTACACGT.1 AGTTGTCTATTCCT.1 AGTTGTCTCCTTTA.1 AGTTGTCTGGGATG.1
## CD14 Mono CD14 Mono CD4 Naive T CD16 Mono
## AGTTGTCTTACTGG.1 AGTTGTCTTCAAGC.1 AGTTTAGACCACCT.1 AGTTTCACCTGACA.1
## CD14 Mono CD4 Naive T CD4 Memory T CD16 Mono
## AGTTTCACGACACT.1 AGTTTCACTGCTAG.1 AGTTTGCTCTATTC.1 AGTTTGCTGCTACA.1
## CD4 Naive T CD14 Mono NK CD4 Naive T
## AGTTTGCTGGGATG.1 AGTTTGCTGGTTCA.1 AGTTTGCTTCAAGC.1 AGTTTGCTTGAAGA.1
## CD4 Memory T CD14 Mono CD14 Mono CD4 Naive T
## AGTTTGCTTGTGGT.11 AGTTTGCTTTCTGT.1 AGTTTGCTTTGTCT.1 ATAAACACCGAGTT.1
## B CD14 Mono CD4 Memory T CD14 Mono
## ATAAACACCTACGA.11 ATAAACACCTGTAG.1 ATAAACACGGAGCA.1 ATAAACACTTCGGA.1
## CD16 Mono CD4 Naive T B CD4 Memory T
## ATAACAACAGTCGT.1 ATAACAACCGAATC.1 ATAACAACGGATCT.1 ATAACAACTGTAGC.1
## CD14 Mono CD4 Naive T B B
## ATAACATGACTCAG.1 ATAACATGCTGATG.1 ATAACATGTTCTGT.1 ATAACCCTACGCAT.1
## CD4 Naive T CD4 Naive T CD4 Memory T pDC
## ATAACCCTCCCGTT.1 ATAACCCTGAACCT.1 ATAACCCTTCACGA.1 ATAAGTACAAGTGA.1
## B CD4 Memory T CD4 Memory T CD14 Mono
## ATAAGTACAGAACA.1 ATAAGTACCTCTCG.1 ATAAGTACTAGAGA.1 ATAAGTACTCAGTG.1
## CD4 Memory T CD4 Naive T CD16 Mono B Activated
## ATAAGTACTGGGAG.1 ATAAGTTGCTCATT.1 ATAAGTTGGTGCTA.1 ATAATCGAAAGTAG.1
## CD14 Mono CD4 Naive T NK B
## ATAATCGAGTCGAT.1 ATAATCGAGTTTGG.1 ATAATCGATCGATG.1 ATAATGACCTTGAG.1
## CD4 Naive T CD4 Memory T CD4 Naive T NK
## ATAATGACGTGCAT.1 ATAATGACTATGCG.1 ATACAATGCACTTT.1 ATACAATGCTCCAC.1
## CD4 Naive T B CD4 Naive T CD4 Memory T
## ATACAATGCTGAGT.1 ATACAATGTCATTC.1 ATACAATGTTGCAG.1 ATACAATGTTGCTT.1
## CD14 Mono CD14 Mono CD4 Naive T CD14 Mono
## ATACACCTGTAAGA.1 ATACACCTTAAAGG.1 ATACACCTTTGCGA.1 ATACCACTACCATG.1
## CD4 Memory T B NK B
## ATACCACTACTAGC.1 ATACCACTCCAACA.1 ATACCACTGGTACT.1 ATACCGGACTTATC.1
## CD14 Mono CD14 Mono B Activated CD4 Naive T
## ATACCGGAGAAGGC.1 ATACCGGAGAATGA.1 ATACCGGAGCCAAT.1 ATACCGGATCGCAA.1
## CD4 Naive T CD4 Memory T T activated CD4 Naive T
## ATACCGGATCTTCA.1 ATACCGGATTACTC.1 ATACCGGATTCGTT.1 ATACCTACAAGGGC.1
## CD4 Memory T CD4 Naive T B B
## ATACCTACAGAGGC.1 ATACCTACGTAAGA.1 ATACCTACTGGAAA.1 ATACCTTGACACAC.1
## CD14 Mono CD14 Mono CD14 Mono CD4 Memory T
## ATACCTTGACCGAT.1 ATACCTTGTCTTTG.1 ATACCTTGTGGCAT.1 ATACGGACAGATCC.1
## CD4 Naive T B CD8 T CD8 T
## ATACGGACCGTAGT.11 ATACGGACGAATCC.1 ATACGGACGAATGA.1 ATACGGACGTTGCA.1
## CD14 Mono CD14 Mono CD14 Mono CD4 Naive T
## ATACGTCTACTCAG.1 ATACGTCTTCGTAG.1 ATAGAACTACCTGA.1 ATAGAACTACTACG.1
## CD14 Mono CD8 T CD4 Naive T CD4 Naive T
## ATAGAACTCGCCTT.1 ATAGAACTGCAAGG.1 ATAGAACTTGACTG.1 ATAGAACTTTGACG.1
## CD14 Mono CD4 Memory T CD14 Mono CD14 Mono
## ATAGATACAGAACA.1 ATAGATACATGCCA.1 ATAGATACCTGTCC.1 ATAGATACCTTCTA.1
## T activated CD4 Naive T CD14 Mono CD14 Mono
## ATAGATACGTTACG.1 ATAGATACGTTGTG.1 ATAGATACTGACTG.11 ATAGATTGAAACAG.11
## CD14 Mono CD8 T CD14 Mono B
## ATAGATTGCCCTTG.1 ATAGATTGGGGAGT.1 ATAGATTGTACTGG.1 ATAGATTGTTCACT.1
## CD14 Mono Mk CD4 Naive T B
## ATAGCCGACAGTTG.1 ATAGCCGACCCACT.1 ATAGCCGACTTGCC.1 ATAGCGTGAGAGAT.1
## CD16 Mono CD4 Memory T CD14 Mono CD14 Mono
## ATAGCGTGAGGTTC.1 ATAGCGTGCTCGAA.1 ATAGCTCTACTCAG.1 ATAGGAGAACACGT.1
## CD14 Mono CD14 Mono CD14 Mono CD14 Mono
## ATAGGAGAACCTGA.1 ATAGGAGACACACA.1 ATAGGAGAGCTATG.1 ATAGGAGATGTCCC.1
## NK CD16 Mono CD16 Mono CD14 Mono
## ATAGGAGATTGCTT.1 ATAGGCTGAGCTAC.1 ATAGGCTGGGAAGC.1 ATAGGCTGGTAAAG.1
## CD4 Naive T CD14 Mono CD16 Mono CD14 Mono
## ATAGTCCTAAACGA.1 ATAGTCCTCAAAGA.1 ATAGTCCTCTGCAA.1 ATAGTCCTGCCATA.1
## CD14 Mono CD16 Mono CD4 Naive T CD16 Mono
## ATAGTCCTTCGACA.1 ATAGTTGAAACGTC.1 ATAGTTGACAGCTA.1 ATAGTTGACCTCCA.1
## CD14 Mono CD4 Memory T CD4 Naive T CD4 Memory T
## ATAGTTGATCGTAG.1 ATATACGACCTACC.1 ATATACGAGTAGGG.1 ATATACGATGTTTC.1
## CD4 Memory T CD14 Mono T activated CD8 T
## ATATAGTGAGGCGA.1 ATATAGTGCAATCG.1 ATATAGTGGATGAA.1 ATATAGTGTGCTAG.1
## CD8 T CD4 Naive T CD4 Memory T B Activated
## ATATGAACAGGGTG.1 ATATGAACGAAACA.1 ATATGAACGGTGGA.1 ATATGAACTGGATC.1
## CD4 Memory T CD4 Naive T CD14 Mono CD16 Mono
## ATATGCCTAAACGA.1 ATATGCCTAACGAA.1 ATATGCCTAGGTCT.1 ATATGCCTGCATAC.1
## CD4 Naive T CD16 Mono DC CD4 Memory T
## ATATGCCTTCACCC.1 ATATGCCTTTTACC.1 ATCAAATGCAACTG.1 ATCAAATGGAATGA.1
## CD4 Naive T CD14 Mono CD14 Mono CD4 Memory T
## ATCAAATGTTCTCA.1 ATCAACCTCGTTGA.1 ATCAACCTTTCACT.1 ATCACACTATTCGG.1
## CD4 Memory T CD4 Naive T CD14 Mono B
## ATCACACTCCATAG.1 ATCACACTCGTAAC.1 ATCACACTCTGGAT.1 ATCACACTGATAGA.1
## CD14 Mono B CD14 Mono CD4 Naive T
## ATCACACTGGCGAA.1 ATCACACTGTCGAT.1 ATCACGGAACCCTC.11 ATCACGGAAGTAGA.1
## CD14 Mono B T activated T activated
## ATCACGGACCTTGC.1 ATCACGGACTAAGC.1 ATCACGGAGACGTT.1 ATCACGGATCACCC.1
## CD4 Naive T CD16 Mono CD14 Mono CD4 Naive T
## ATCACGGATGTCAG.1 ATCACTACAGCCTA.1 ATCACTACGAGACG.1 ATCACTACGTGAGG.1
## CD4 Naive T B B CD14 Mono
## ATCACTACTGCAAC.1 ATCACTACTGGAGG.1 ATCACTTGACGTGT.1 ATCACTTGGAATAG.1
## CD4 Memory T CD14 Mono CD4 Naive T CD14 Mono
## ATCACTTGTCCAGA.1 ATCAGGTGGCTACA.1 ATCAGGTGTCATTC.1 ATCAGGTGTGAGGG.1
## CD4 Naive T CD14 Mono Eryth CD14 Mono
## ATCATCTGACGACT.1 ATCATCTGCCACCT.1 ATCATCTGGCTAAC.1 ATCATCTGGCTATG.1
## B CD8 T CD4 Naive T B Activated
## ATCATCTGTAACCG.1 ATCATCTGTACTTC.1 ATCATGCTATTGGC.1 ATCATGCTCAATCG.1
## CD14 Mono CD4 Naive T NK CD4 Naive T
## ATCATGCTCAGATC.1 ATCATGCTCTGACA.1 ATCATGCTGAGGGT.1 ATCATGCTGCTCCT.1
## CD14 Mono CD16 Mono CD16 Mono CD4 Memory T
## ATCATGCTGGAGCA.1 ATCATGCTTCAGTG.1 ATCATGCTTGAGAA.1 ATCCAGGAACAGTC.1
## B CD16 Mono CD14 Mono CD14 Mono
## ATCCAGGAAGAACA.1 ATCCAGGAATAAGG.1 ATCCAGGACTGACA.1 ATCCAGGATAGTCG.11
## CD14 Mono CD4 Naive T B CD4 Memory T
## ATCCAGGATCTCGC.1 ATCCATACGAGACG.1 ATCCATACGCAGTT.1 ATCCATACTTCTGT.1
## CD14 Mono CD14 Mono CD14 Mono T activated
## ATCCCGTGAAGCCT.1 ATCCCGTGAGTCTG.1 ATCCCGTGGATGAA.1 ATCCCGTGGGTGAG.1
## CD8 T CD14 Mono CD14 Mono CD14 Mono
## ATCCCGTGTGCACA.1 ATCCGCACCCAACA.1 ATCCGCACCGTAGT.1 ATCCGCACGGACAG.1
## CD8 T B CD4 Naive T CD8 T
## ATCCGCACGGAGGT.1 ATCCGCACGTTAGC.1 ATCCGCACTCCTTA.1 ATCCGCACTTGAGC.1
## CD14 Mono CD4 Naive T T activated CD4 Memory T
## ATCCTAACACTGTG.1 ATCCTAACCCTTCG.1 ATCCTAACCTGGAT.1 ATCCTAACGCGTAT.1
## CD4 Naive T CD16 Mono CD14 Mono CD8 T
## ATCCTAACTATGGC.1 ATCGACGAACTAGC.1 ATCGACGAAGTAGA.1 ATCGACGACTGTTT.1
## CD4 Naive T CD4 Naive T B CD8 T
## ATCGAGTGCTGTAG.1 ATCGCAGAAAGGTA.1 ATCGCAGAACTGTG.1 ATCGCAGAAGGTCT.1
## CD14 Mono T activated CD4 Naive T CD14 Mono
## ATCGCAGATAAAGG.1 ATCGCCACAGAGAT.1 ATCGCCACTGTAGC.1 ATCGCCACTGTCCC.11
## CD4 Naive T CD4 Memory T CD14 Mono CD16 Mono
## ATCGCCTGACCTTT.1 ATCGCCTGCAGTTG.1 ATCGCCTGCTTGAG.1 ATCGCCTGTGTTCT.1
## CD4 Naive T CD4 Naive T CD16 Mono B
## ATCGCCTGTTTCTG.1 ATCGCGCTAGAAGT.1 ATCGCGCTAGATCC.1 ATCGCGCTCAATCG.1
## CD8 T CD14 Mono NK CD4 Naive T
## ATCGCGCTCACTTT.1 ATCGCGCTGCCAAT.1 ATCGCGCTTCTTTG.1 ATCGGAACACCTCC.1
## CD4 Naive T CD8 T CD14 Mono B
## ATCGGTGAAACAGA.1 ATCGGTGAAACGGG.1 ATCGGTGAACCAGT.1 ATCGGTGACGAGAG.1
## CD8 T CD4 Naive T NK CD4 Memory T
## ATCGGTGACTCAAG.1 ATCGGTGACTGCTC.1 ATCGGTGAGAGGCA.1 ATCGGTGAGCGTAT.1
## CD8 T CD14 Mono CD4 Naive T CD14 Mono
## ATCGGTGAGTTGCA.1 ATCGGTGATCCCAC.1 ATCGTTTGACGTGT.1 ATCGTTTGCTGTTT.1
## CD4 Naive T CD4 Memory T Mk CD16 Mono
## ATCGTTTGTTGAGC.1 ATCTACACAACTGC.1 ATCTACACACGCAT.1 ATCTACACCTGACA.1
## CD14 Mono NK CD14 Mono CD4 Memory T
## ATCTACACCTGGAT.1 ATCTACTGGGTCAT.1 ATCTACTGTTTGCT.1 ATCTCAACAACCAC.1
## B CD4 Memory T CD4 Memory T NK
## ATCTCAACGTCAAC.11 ATCTCAACTCCTGC.1 ATCTCAACTTCGTT.1 ATCTGACTAGATGA.1
## CD14 Mono CD14 Mono CD8 T CD14 Mono
## ATCTGACTAGCTCA.1 ATCTGACTCACTGA.1 ATCTGACTCAGCTA.1 ATCTGACTCATTTC.1
## NK CD4 Memory T DC CD4 Naive T
## ATCTGACTGATAAG.1 ATCTGGGAAGCACT.1 ATCTGGGAATTTCC.1 ATCTGGGACACACA.1
## NK CD16 Mono CD14 Mono CD14 Mono
## ATCTGGGACTTCCG.1 ATCTGGGAGTCGAT.1 ATCTGGGATAAGGA.1 ATCTGGGATGCCCT.1
## NK CD4 Naive T CD16 Mono CD4 Memory T
## ATCTGTTGAGCTAC.1 ATCTGTTGTGGTGT.1 ATCTTGACAGAGAT.1 ATCTTGACCACAAC.1
## B Activated B CD8 T B
## ATCTTGACCTCGCT.1 ATCTTGACGCTGAT.1 ATCTTGACTCTACT.1 ATCTTTCTAAAAGC.1
## CD14 Mono CD8 T CD16 Mono CD4 Memory T
## ATCTTTCTGTTGCA.1 ATCTTTCTGTTTCT.1 ATCTTTCTTCATTC.1 ATCTTTCTTCCCGT.1
## CD4 Memory T CD14 Mono CD4 Memory T B
## ATCTTTCTTGCCTC.1 ATCTTTCTTTCGTT.1 ATGAAACTAGAGTA.1 ATGAAACTGCTGTA.11
## T activated CD4 Naive T CD4 Naive T CD14 Mono
## ATGAAACTGGTAAA.1 ATGAAGGATGCTGA.1 ATGAAGGATGGTAC.1 ATGACGTGCCCTCA.1
## CD14 Mono CD4 Naive T CD8 T NK
## ATGACGTGCGACAT.1 ATGACGTGTGAGAA.1 ATGAGAGAAAGGCG.1 ATGAGAGACTTCGC.1
## CD4 Memory T CD16 Mono CD4 Naive T CD14 Mono
## ATGAGAGAGTTGGT.1 ATGAGCACACGACT.1 ATGAGCACATGACC.1 ATGAGCACCCTGTC.1
## CD16 Mono CD4 Naive T T activated CD14 Mono
## ATGAGCACCCTTCG.1 ATGATAACAAACAG.1 ATGATAACCGTGAT.1 ATGATAACCTAAGC.1
## CD4 Naive T CD4 Naive T CD14 Mono CD14 Mono
## ATGATAACGAGGAC.1 ATGATAACTGCCTC.1 ATGATATGAAAAGC.1 ATGATATGACCCAA.1
## CD16 Mono CD4 Memory T CD14 Mono CD14 Mono
## ATGATATGCCGCTT.1 ATGATATGGACACT.1 ATGATATGGCATAC.1 ATGATATGGTCAAC.1
## Eryth CD4 Memory T CD16 Mono B
## ATGATATGGTCGTA.1 ATGCACGAAAAGCA.1 ATGCACGACTGGTA.1 ATGCACGAGAATAG.1
## CD8 T CD14 Mono CD14 Mono CD8 T
## ATGCACGATGGAAA.1 ATGCAGACACTCTT.1 ATGCAGACATGCTG.1 ATGCAGACCTCTAT.1
## CD4 Memory T CD4 Memory T CD14 Mono CD4 Memory T
## ATGCAGACGCGAAG.1 ATGCAGACTGCACA.1 ATGCAGTGCATGAC.1 ATGCAGTGCGATAC.1
## CD4 Naive T T activated B CD8 T
## ATGCAGTGGAGGGT.1 ATGCAGTGGGTAGG.1 ATGCAGTGGTCACA.1 ATGCAGTGTCACGA.1
## CD4 Memory T CD14 Mono CD4 Naive T B
## ATGCAGTGTTTGGG.1 ATGCCAGACTTATC.1 ATGCCAGATCCTGC.1 ATGCCGCTACGTTG.1
## CD14 Mono CD14 Mono NK CD4 Memory T
## ATGCCGCTATCTTC.1 ATGCCGCTCCTGTC.1 ATGCGATGGCGAGA.1 ATGCGATGTACAGC.1
## NK CD14 Mono CD4 Naive T CD14 Mono
## ATGCGATGTCACCC.1 ATGCGATGTCGCAA.1 ATGCGCCTAGCACT.1 ATGCGCCTCACTTT.1
## CD14 Mono CD4 Naive T Eryth CD14 Mono
## ATGCGCCTGTACGT.1 ATGCTTTGAAAGTG.1 ATGCTTTGCAGTTG.1 ATGCTTTGTAAGGA.1
## CD4 Naive T CD4 Naive T CD16 Mono CD14 Mono
## ATGGACACACGCTA.1 ATGGGTACAAGGCG.1 ATGGGTACCTGGAT.1 ATGGGTACCTTCGC.1
## CD4 Naive T NK CD16 Mono CD14 Mono
## ATGGGTACTCCGTC.1 ATGGTGACCCCAAA.1 ATGGTGACCCGCTT.1 ATGGTGACCTGCTC.1
## CD14 Mono CD14 Mono NK CD4 Naive T
## ATGGTGACTAGACC.1 ATGGTGACTAGTCG.1 ATGGTGACTGCACA.1 ATGTAAACCAGAAA.1
## T activated DC CD14 Mono CD4 Naive T
## ATGTAAACCTGCAA.1 ATGTAAACGTGCAT.1 ATGTAAACTTCGCC.1 ATGTACCTACAGTC.1
## B CD14 Mono CD16 Mono CD14 Mono
## ATGTACCTCGCATA.1 ATGTACCTCTCGCT.1 ATGTACCTTCTATC.1 ATGTCACTCAACCA.1
## CD4 Naive T CD4 Naive T CD4 Naive T CD4 Naive T
## ATGTCACTGGTAGG.1 ATGTCACTTGGTCA.1 ATGTCACTTTGGCA.1 ATGTCACTTTTCAC.1
## CD4 Naive T Mk Mk CD4 Memory T
## ATGTCGGAAGCCAT.1 ATGTCGGACTATGG.1 ATGTCGGACTTACT.1 ATGTCGGAGGGACA.1
## CD4 Memory T CD4 Memory T DC CD4 Memory T
## ATGTTAGAAGAGTA.1 ATGTTAGACCTACC.1 ATGTTAGACTTGTT.1 ATGTTAGAGGAGCA.1
## CD16 Mono CD4 Memory T DC CD4 Naive T
## ATGTTAGAGGTTTG.1 ATGTTAGATATGGC.1 ATGTTCACAGCGTT.1 ATGTTCACGAGCAG.1
## CD4 Naive T NK CD16 Mono CD4 Naive T
## ATGTTCACGAGCTT.1 ATGTTCACTTACCT.1 ATGTTGCTGGTTCA.1 ATTAACGATTTCGT.1
## CD16 Mono T activated CD4 Memory T CD14 Mono
## ATTAAGACATACCG.1 ATTAAGACCCCTCA.1 ATTAAGACGAGAGC.1 ATTAAGACTCAGTG.1
## T activated B Activated CD8 T CD4 Naive T
## ATTAAGACTGTCAG.1 ATTAAGACTGTGGT.1 ATTACCACCCTCAC.1 ATTACCACGGAGGT.1
## CD4 Naive T CD14 Mono CD14 Mono DC
## ATTACCACGGTGAG.1 ATTACCTGACCTAG.1 ATTACCTGTTAGGC.1 ATTAGATGACAGCT.1
## B CD14 Mono CD14 Mono CD4 Memory T
## ATTAGATGACGGGA.1 ATTAGATGAGCAAA.11 ATTAGATGCTTCTA.1 ATTAGATGGCTCCT.1
## CD4 Naive T CD14 Mono CD14 Mono NK
## ATTAGATGTGGTAC.1 ATTAGTGACAGATC.1 ATTAGTGACCTTTA.1 ATTAGTGACGTAAC.1
## CD8 T CD4 Memory T CD16 Mono CD4 Memory T
## ATTAGTGAGTTGTG.1 ATTAGTGATGCTGA.1 ATTATGGAACCCTC.1 ATTATGGAACGGTT.1
## CD8 T CD14 Mono CD4 Memory T CD14 Mono
## ATTATGGATCCCAC.1 ATTATGGATGCTCC.1 ATTCAAGAACACAC.1 ATTCAAGAAGTCAC.1
## CD16 Mono CD4 Naive T CD14 Mono B
## ATTCAAGAAGTGCT.11 ATTCAAGAAGTTCG.1 ATTCAAGACCTACC.1 ATTCAAGACTAGTG.1
## CD14 Mono CD4 Memory T CD4 Naive T CD14 Mono
## ATTCAAGACTTATC.1 ATTCAGCTAAACGA.1 ATTCAGCTACGTGT.1 ATTCAGCTGGTGGA.1
## B CD4 Memory T CD14 Mono CD14 Mono
## ATTCAGCTGTCCTC.1 ATTCCAACAAGGTA.1 ATTCCAACATCGTG.1 ATTCCAACCTGCAA.1
## CD4 Memory T CD14 Mono CD4 Naive T NK
## ATTCCAACGGTCTA.1 ATTCCAACGTAAAG.1 ATTCCAACGTTGAC.1 ATTCCATGAGTGTC.1
## CD14 Mono CD4 Naive T CD8 T CD4 Memory T
## ATTCCATGATGACC.1 ATTCCATGCTCGCT.1 ATTCCATGTAAGCC.1 ATTCCATGTGAGCT.1
## CD14 Mono Mk CD4 Naive T CD4 Memory T
## ATTCGACTGCGATT.1 ATTCGACTGGTCTA.1 ATTCGACTTCCGTC.1 ATTCGACTTGGTTG.1
## CD14 Mono B CD4 Naive T CD14 Mono
## ATTCGGGAACTCTT.1 ATTCGGGACATGAC.1 ATTCGGGACCCTCA.1 ATTCGGGACTTACT.1
## CD14 Mono CD14 Mono B CD4 Naive T
## ATTCGGGAGAGATA.1 ATTCGGGAGATAAG.1 ATTCGGGAGCGATT.1 ATTCGGGAGGGACA.1
## CD4 Naive T CD4 Memory T CD4 Naive T B
## ATTCGGGAGGGTGA.1 ATTCGGGATGTCCC.1 ATTCTGACACTCAG.1 ATTCTGACCATCAG.1
## CD14 Mono B CD4 Naive T CD4 Naive T
## ATTCTGACGCCATA.1 ATTCTGACTACTTC.1 ATTCTGACTGCTGA.1 ATTCTTCTCGAGAG.1
## CD8 T CD4 Naive T CD8 T DC
## ATTCTTCTTGAACC.1 ATTCTTCTTGGTGT.1 ATTCTTCTTTGTGG.1 ATTGAAACACGTGT.1
## Mk CD4 Naive T CD4 Memory T CD4 Memory T
## ATTGAAACAGTACC.11 ATTGAAACGCGAAG.1 ATTGAAACTTAGGC.1 ATTGAATGACCATG.1
## CD16 Mono CD14 Mono CD4 Memory T CD4 Naive T
## ATTGAATGCCAGTA.1 ATTGAATGTAAAGG.1 ATTGAATGTCCTGC.1 ATTGAATGTTCCCG.1
## CD14 Mono CD14 Mono B CD4 Memory T
## ATTGATGAATGCTG.1 ATTGATGAGGTACT.1 ATTGATGAGGTGAG.1 ATTGATGAGTCCTC.1
## T activated B CD14 Mono CD14 Mono
## ATTGATGATCCTTA.1 ATTGATGATGCAAC.1 ATTGATGATTCTTG.1 ATTGCACTGAACCT.1
## CD4 Naive T CD4 Naive T CD14 Mono CD14 Mono
## ATTGCACTTGTCGA.11 ATTGCGGAAAACGA.1 ATTGCGGACCGCTT.1 ATTGCGGACGAGTT.1
## CD4 Naive T T activated NK CD16 Mono
## ATTGCGGAGCTGAT.1 ATTGCGGAGTACGT.1 ATTGCGGAGTTGCA.1 ATTGCGGATACTCT.1
## NK CD4 Memory T CD14 Mono Mk
## ATTGCGGATTACCT.1 ATTGCTACCTAGTG.1 ATTGCTACCTTGGA.1 ATTGCTACGAAGGC.1
## NK CD4 Naive T CD14 Mono CD14 Mono
## ATTGCTACTACGAC.1 ATTGCTACTCGCTC.1 ATTGCTTGACACCA.1 ATTGCTTGCTGCTC.1
## CD14 Mono CD14 Mono CD4 Naive T CD14 Mono
## ATTGCTTGGAGGCA.1 ATTGCTTGGCTGTA.1 ATTGCTTGGGAGTG.1 ATTGCTTGTCGCCT.1
## CD4 Naive T CD16 Mono CD14 Mono T activated
## ATTGCTTGTTCGTT.1 ATTGGGTGACCTGA.1 ATTGGGTGCCACCT.1 ATTGGGTGGTACCA.1
## CD14 Mono B CD4 Naive T CD4 Naive T
## ATTGGGTGTCCAAG.1 ATTGGGTGTCCTCG.11 ATTGGGTGTGAACC.1 ATTGGTCTAGGTCT.1
## CD4 Naive T NK CD14 Mono CD8 T
## ATTGGTCTCTTGGA.1 ATTGGTCTGGGATG.1 ATTGGTCTGTAAGA.1 ATTGTAGAAGCTAC.1
## B CD4 Memory T CD16 Mono CD4 Memory T
## ATTGTAGACACTGA.1 ATTGTAGACAGCTA.1 ATTGTAGAGGTTAC.1 ATTGTAGAGGTTCA.1
## CD4 Memory T CD14 Mono CD4 Naive T CD4 Naive T
## ATTGTAGAGTAAAG.1 ATTGTAGAGTACCA.1 ATTGTCTGCAGATC.1 ATTGTCTGGGTTCA.1
## CD4 Naive T CD14 Mono CD4 Memory T CD8 T
## ATTGTCTGGTGTTG.1 ATTGTCTGTGCTAG.1 ATTTAGGACCAGTA.1 ATTTAGGACTCATT.1
## CD14 Mono B CD14 Mono CD4 Memory T
## ATTTAGGATCAGAC.1 ATTTAGGATGTCAG.1 ATTTAGGATTGAGC.1 ATTTCCGAAAGTGA.1
## CD4 Memory T T activated CD14 Mono CD4 Memory T
## ATTTCCGACATCAG.1 ATTTCCGAGACAGG.1 ATTTCCGAGGGAGT.1 ATTTCCGAGTAAAG.1
## NK CD4 Naive T CD4 Memory T B
## ATTTCCGATTGAGC.1 ATTTCGTGAGTGTC.1 ATTTCGTGGACGTT.1 ATTTCGTGGGTTAC.1
## CD14 Mono T activated NK CD14 Mono
## ATTTCGTGGTCACA.1 ATTTCGTGTCATTC.11 ATTTCTCTCACAAC.1 ATTTCTCTCTTGAG.1
## CD14 Mono CD4 Memory T CD16 Mono CD4 Memory T
## ATTTCTCTGGTTTG.1 ATTTCTCTGTCTTT.1 ATTTGCACAAGGTA.1 ATTTGCACGAGAGC.1
## B CD14 Mono CD4 Memory T DC
## ATTTGCACTCCTGC.1 CAAACTCTAATGCC.1 CAAACTCTACCCTC.1 CAAACTCTCCATAG.1
## CD16 Mono CD14 Mono CD14 Mono CD14 Mono
## CAAACTCTTCGATG.1 CAAACTCTTCGTAG.11 CAAACTCTTGTGGT.1 CAAACTCTTTACCT.11
## CD14 Mono CD4 Naive T CD4 Naive T CD14 Mono
## CAAAGCACAAACAG.1 CAAAGCACACCTCC.1 CAAAGCACCACCAA.1 CAAAGCACCCCGTT.1
## T activated CD4 Memory T CD4 Memory T B
## CAAAGCACCGGTAT.1 CAAAGCACGGTAGG.11 CAAAGCTGCCCAAA.1 CAAAGCTGGGGAGT.1
## CD4 Naive T CD14 Mono CD4 Naive T CD14 Mono
## CAAAGCTGTAGCGT.1 CAAAGCTGTTGGTG.1 CAAATATGACGCAT.1 CAAATATGCGAGTT.1
## T activated CD4 Memory T CD4 Memory T CD4 Memory T
## CAAATTGAACGGGA.1 CAAATTGACCTATT.1 CAAATTGACTGACA.1 CAACAGACATCTTC.1
## CD14 Mono CD14 Mono NK CD14 Mono
## CAACCAGACTTCGC.1 CAACCAGAGACTAC.1 CAACCAGAGAGCAG.1 CAACCAGAGCCCTT.1
## CD14 Mono CD14 Mono CD4 Memory T CD4 Memory T
## CAACCAGAGTATCG.1 CAACCAGATAGAAG.1 CAACCGCTCAGGAG.1 CAACGAACATTCGG.1
## DC CD4 Naive T CD14 Mono B
## CAACGAACCAATCG.1 CAACGAACGCTTCC.1 CAACGATGGGTAGG.1 CAACGATGTGTGGT.1
## CD14 Mono T activated CD14 Mono CD14 Mono
## CAACGTGACACTCC.1 CAACGTGAGAGGGT.1 CAACGTGAGGAACG.1 CAACGTGATGAAGA.1
## CD4 Memory T CD14 Mono B CD14 Mono
## CAACGTGATGTGCA.1 CAACGTGATTCTCA.1 CAACTTTGGGTCAT.1 CAACTTTGTTGCAG.1
## CD14 Mono CD4 Naive T CD4 Naive T B
## CAAGAAGAAAGAGT.1 CAAGAAGAACTAGC.1 CAAGAAGACTCTCG.1 CAAGAAGACTCTTA.1
## CD14 Mono CD14 Mono CD14 Mono B Activated
## CAAGAAGATGCTCC.1 CAAGAAGATTTCGT.1 CAAGACACAGAGGC.1 CAAGACACGATACC.1
## pDC CD4 Naive T CD14 Mono Mk
## CAAGACACTTCACT.1 CAAGACACTTCCCG.1 CAAGACTGAGGTTC.1 CAAGACTGATACCG.1
## CD14 Mono B CD8 T B
## CAAGACTGCACTGA.1 CAAGACTGGAGCTT.1 CAAGACTGGCTATG.1 CAAGACTGGGACAG.1
## B CD8 T CD4 Naive T T activated
## CAAGACTGGTTTGG.1 CAAGACTGTCGTAG.1 CAAGCATGCCTCGT.1 CAAGCATGTCTCAT.1
## CD4 Naive T CD4 Memory T NK B
## CAAGCCCTAGCGGA.1 CAAGCCCTCTTGCC.1 CAAGCCCTGTCGTA.1 CAAGCCCTTCAAGC.1
## CD4 Memory T CD4 Naive T CD4 Memory T CD14 Mono
## CAAGCCCTTCGACA.1 CAAGCCCTTTCGGA.1 CAAGCTGAACCCAA.1 CAAGCTGAACGGGA.1
## CD14 Mono B B Activated CD16 Mono
## CAAGCTGACTGTTT.1 CAAGCTGAGCAAGG.1 CAAGCTGATCCCGT.1 CAAGGACTCTTACT.1
## T activated T activated CD8 T NK
## CAAGGACTTGCAAC.1 CAAGGTTGAAAACG.1 CAAGGTTGCTCAGA.1 CAAGGTTGCTTTAC.1
## CD16 Mono CD14 Mono B Activated CD14 Mono
## CAAGGTTGTGGATC.1 CAAGTCGACTACGA.1 CAAGTCGACTATTC.1 CAAGTCGAGAGGCA.1
## CD14 Mono CD14 Mono B CD4 Naive T
## CAAGTCGATACGCA.1 CAAGTTCTCACTGA.1 CAAGTTCTGTGCTA.1 CAAGTTCTTCACGA.1
## CD16 Mono CD14 Mono CD4 Memory T T activated
## CAAGTTCTTGCTAG.1 CAAGTTCTTGGTAC.1 CAATAAACACTGGT.1 CAATAAACAGTTCG.1
## B Activated B CD4 Naive T Mk
## CAATAAACCCATAG.1 CAATAAACCCTCAC.1 CAATAAACGAATAG.1 CAATAAACGACGGA.1
## CD14 Mono CD14 Mono NK CD14 Mono
## CAATAAACGCTAAC.1 CAATAAACGGTTTG.1 CAATAAACGTACGT.1 CAATAATGACCAGT.1
## CD4 Memory T CD4 Naive T B CD4 Memory T
## CAATAATGCCTCGT.1 CAATAATGGACAAA.1 CAATAATGTATTCC.1 CAATATGAAGACTC.1
## CD4 Naive T CD4 Naive T CD14 Mono CD4 Memory T
## CAATATGAAGCCTA.1 CAATATGAATGTCG.1 CAATATGAGATAGA.1 CAATATGAGTTCAG.1
## CD4 Memory T CD4 Memory T CD14 Mono T activated
## CAATATGATACAGC.1 CAATATGATCACGA.1 CAATCGGAATTGGC.1 CAATCGGACTCCCA.1
## CD4 Memory T CD14 Mono CD4 Naive T CD4 Memory T
## CAATCGGACTCGAA.1 CAATCGGACTGTAG.1 CAATCGGAGTCCTC.1 CAATCGGAGTGTTG.1
## CD14 Mono CD14 Mono T activated CD4 Naive T
## CAATCGGATTGCTT.1 CAATCTACCTACGA.1 CAATCTACGTACCA.1 CAATGGACAGAATG.1
## CD14 Mono CD4 Naive T CD14 Mono CD16 Mono
## CAATGGACCCTCCA.1 CAATGGACCGAGAG.1 CAATGGACGAATCC.1 CAATGGACGGAGCA.1
## CD14 Mono Eryth CD4 Memory T CD4 Naive T
## CAATGGACGGCGAA.1 CAATTCACAAAGCA.1 CAATTCACCAACTG.1 CAATTCACTATGGC.1
## CD14 Mono CD14 Mono CD4 Naive T CD4 Memory T
## CAATTCACTGAGAA.11 CAATTCTGACGGTT.1 CAATTCTGTGCACA.1 CAATTCTGTGTTTC.1
## B CD16 Mono CD14 Mono CD14 Mono
## CACAACGAAAGATG.1 CACAACGAGGGTGA.1 CACAATCTACTGGT.1 CACAATCTCCCGTT.1
## pDC Mk CD14 Mono CD4 Naive T
## CACACCTGGTACGT.1 CACACCTGTCAGGT.1 CACACCTGTCGCTC.1 CACAGAACACCCTC.1
## CD14 Mono CD14 Mono CD4 Memory T T activated
## CACAGAACCTGTCC.1 CACAGAACTGACAC.1 CACAGATGAGCTAC.1 CACAGATGCACCAA.1
## CD8 T CD4 Naive T CD4 Memory T B
## CACAGATGCATACG.1 CACAGATGCTGCTC.1 CACAGATGGCAGTT.1 CACAGATGTGACTG.1
## CD14 Mono CD14 Mono CD4 Naive T CD4 Naive T
## CACAGCCTACGTTG.1 CACAGCCTCCACCT.1 CACAGCCTCGGAGA.1 CACAGCCTCGTAGT.1
## CD8 T T activated CD14 Mono T activated
## CACAGCCTTCCAAG.1 CACAGTGAAAGGGC.1 CACAGTGATCGCAA.1 CACATACTAGAACA.1
## CD4 Naive T CD14 Mono CD4 Naive T T activated
## CACATACTCGGTAT.1 CACATACTGTCTGA.1 CACATACTTTCGCC.1 CACATGGAATCTTC.1
## CD4 Naive T CD14 Mono CD8 T CD4 Naive T
## CACATGGACCTACC.1 CACATGGACGCATA.1 CACATGGATTCTCA.1 CACATGGATTGACG.1
## CD16 Mono NK CD4 Memory T CD4 Naive T
## CACCACTGAACGGG.1 CACCACTGGATGAA.1 CACCACTGGGTTCA.1 CACCCATGAGAATG.1
## CD4 Naive T CD14 Mono B CD4 Memory T
## CACCGGGACTGTTT.1 CACCGTACAAAAGC.1 CACCGTACCCTATT.1 CACCGTACGCGTTA.1
## CD14 Mono CD4 Naive T CD14 Mono CD14 Mono
## CACCGTACGTCTGA.1 CACCGTACTCCGAA.1 CACCGTACTTCATC.1 CACCGTTGACGTTG.1
## CD4 Naive T CD4 Memory T CD14 Mono T activated
## CACCGTTGAGCACT.1 CACCGTTGATGACC.1 CACCGTTGCCATAG.1 CACCGTTGGTCGTA.1
## CD14 Mono CD16 Mono CD14 Mono Eryth
## CACCGTTGGTGAGG.11 CACCGTTGTAGAAG.1 CACCTGACACTGTG.1 CACCTGACCAGTTG.1
## CD16 Mono CD14 Mono B T activated
## CACCTGACCCATAG.1 CACCTGACCCCGTT.1 CACCTGACCCTATT.1 CACCTGACGCGATT.1
## B Activated CD4 Memory T CD4 Memory T CD14 Mono
## CACCTGACTGACTG.11 CACCTGACTTGCAG.1 CACGAAACCGAGAG.1 CACGAAACGAAGGC.1
## CD4 Memory T NK CD14 Mono CD14 Mono
## CACGAAACTCGACA.1 CACGACCTCCACAA.1 CACGACCTCCCAAA.1 CACGACCTCCTTGC.1
## CD14 Mono CD4 Naive T CD8 T B Activated
## CACGATGAACACGT.1 CACGATGAAGCTAC.1 CACGATGACGTGAT.1 CACGCTACAAACAG.1
## CD4 Naive T CD14 Mono CD4 Memory T CD4 Naive T
## CACGCTACAACGTC.1 CACGCTACACAGTC.1 CACGCTACAGTGTC.1 CACGCTACGAATGA.1
## CD14 Mono CD4 Memory T CD8 T CD14 Mono
## CACGCTACGGTATC.1 CACGCTACGGTTCA.1 CACGCTACTACAGC.1 CACGGGACACGCAT.1
## DC CD4 Memory T CD4 Naive T CD14 Mono
## CACGGGACAGGTTC.1 CACGGGACGGTTCA.1 CACGGGACTATCGG.1 CACGGGTGCTCGAA.1
## CD16 Mono CD14 Mono Mk CD14 Mono
## CACGGGTGTCCAAG.1 CACTAACTACTGGT.1 CACTAACTGTAGCT.1 CACTAACTTTCCCG.1
## Mk B NK CD16 Mono
## CACTAGGAACGGTT.1 CACTAGGAGACAGG.1 CACTAGGATTGGTG.1 CACTATACAGCAAA.1
## CD4 Naive T CD4 Naive T CD14 Mono CD14 Mono
## CACTATACCAATCG.1 CACTATACCAGAAA.11 CACTATACCGGAGA.1 CACTATACCTGATG.1
## CD4 Naive T CD4 Naive T CD4 Memory T CD14 Mono
## CACTATACGTCGTA.1 CACTCCGACCTTGC.1 CACTCCGAGGTGGA.1 CACTCCGATCAAGC.1
## CD16 Mono CD14 Mono CD4 Naive T B
## CACTCCGATTCACT.1 CACTCTCTAGAATG.1 CACTCTCTCTGATG.1 CACTGAGATTGCAG.11
## CD14 Mono CD14 Mono CD4 Naive T CD8 T
## CACTGAGATTGCGA.1 CACTGCACACGACT.1 CACTGCACGCCCTT.1 CACTGCACGTGCAT.1
## NK CD14 Mono CD14 Mono CD4 Memory T
## CACTGCACTGAGAA.1 CACTGCACTTCTCA.1 CACTGCTGAGTGCT.1 CACTGCTGGAGATA.1
## B CD14 Mono CD14 Mono CD14 Mono
## CACTGCTGGAGGTG.1 CACTGCTGGCGGAA.1 CACTGCTGTTTACC.1 CACTTAACCCGTAA.1
## CD8 T CD8 T CD16 Mono CD4 Naive T
## CACTTAACGGGATG.1 CACTTATGAACGTC.1 CACTTATGAGAGTA.1 CACTTATGAGTGCT.1
## CD4 Memory T B CD4 Memory T CD4 Naive T
## CACTTATGCCAACA.1 CACTTATGCGAATC.1 CACTTATGGGCGAA.1 CACTTATGTACGCA.1
## CD4 Memory T DC CD16 Mono CD4 Memory T
## CACTTTGACCGTAA.1 CACTTTGAGAATAG.1 CACTTTGAGATAGA.1 CACTTTGAGTTAGC.1
## NK T activated CD14 Mono CD4 Naive T
## CACTTTGATAACCG.1 CACTTTGATCTCCG.1 CAGAAGCTCCCAAA.1 CAGAAGCTCCCACT.1
## CD14 Mono B CD16 Mono CD14 Mono
## CAGAAGCTCTTCCG.1 CAGAAGCTGCCTTC.1 CAGACAACAGTTCG.1 CAGACAACGAAGGC.1
## CD14 Mono CD4 Naive T CD4 Naive T CD8 T
## CAGACAACGCTCCT.1 CAGACAACTATCGG.1 CAGACAACTCCTTA.1 CAGACATGAACAGA.1
## CD14 Mono B Activated T activated NK
## CAGACATGACTAGC.1 CAGACATGAGAACA.1 CAGACATGCGATAC.1 CAGACATGGAAGGC.1
## CD14 Mono CD16 Mono CD14 Mono B
## CAGACATGGCGTAT.1 CAGACCCTCCAAGT.1 CAGACCCTCTTGCC.1 CAGACCCTGAAAGT.1
## T activated CD16 Mono CD4 Naive T CD4 Memory T
## CAGACCCTTCATTC.1 CAGACTGACTGTAG.1 CAGACTGAGCGAAG.1 CAGAGGGAAACGGG.1
## B Activated CD14 Mono B CD4 Naive T
## CAGAGGGAGCTTCC.1 CAGATCGACATCAG.1 CAGATCGACCCTTG.1 CAGATCGACTGTCC.1
## NK CD4 Memory T B CD4 Memory T
## CAGATGACAGGAGC.1 CAGATGACAGGTTC.1 CAGATGACCTCATT.1 CAGATGACTAGAGA.1
## CD4 Memory T CD14 Mono CD4 Memory T CD4 Memory T
## CAGCAATGCTCAGA.1 CAGCAATGTCATTC.1 CAGCACCTAAACGA.1 CAGCACCTAACGTC.1
## CD14 Mono CD4 Memory T CD4 Naive T CD14 Mono
## CAGCACCTAGTCAC.1 CAGCACCTATACCG.1 CAGCACCTCCGATA.1 CAGCACCTCGGGAA.1
## CD16 Mono CD4 Naive T B CD14 Mono
## CAGCACCTTACGAC.1 CAGCACCTTGACTG.1 CAGCACCTTGTCCC.1 CAGCACCTTTCTCA.1
## CD4 Memory T CD14 Mono CD4 Memory T T activated
## CAGCATGAACACCA.1 CAGCATGAAGAAGT.1 CAGCATGACTTGTT.1 CAGCATGAGGAACG.1
## CD4 Naive T CD14 Mono CD4 Memory T CD14 Mono
## CAGCATGAGTCCTC.1 CAGCCTACAAACGA.1 CAGCCTACATCACG.1 CAGCCTACCAACCA.1
## CD16 Mono CD4 Naive T CD4 Memory T B
## CAGCCTACGGCAAG.1 CAGCCTACTGGTTG.1 CAGCCTACTTCATC.1 CAGCGGACAGGAGC.1
## CD4 Memory T CD4 Memory T CD14 Mono CD14 Mono
## CAGCGGACTCCGTC.1 CAGCGTCTACACGT.1 CAGCGTCTCGACAT.1 CAGCGTCTCGGAGA.1
## B B CD14 Mono CD4 Memory T
## CAGCGTCTCGTAAC.1 CAGCGTCTCTTGTT.1 CAGCGTCTGGTTCA.1 CAGCGTCTTTTGTC.1
## CD4 Naive T CD4 Naive T DC CD8 T
## CAGCTAGAACCACA.1 CAGCTAGAACGGTT.1 CAGCTAGAAGCCAT.1 CAGCTAGATGCTGA.1
## CD14 Mono B CD4 Naive T CD14 Mono
## CAGCTAGATGTGAC.1 CAGCTCACGAATGA.1 CAGCTCACGTGTCA.1 CAGCTCACTCCTGC.1
## CD4 Naive T CD4 Naive T B CD14 Mono
## CAGCTCACTCGACA.1 CAGCTCACTGGTGT.1 CAGCTCTGAGTGCT.1 CAGCTCTGCCTTGC.11
## Mk CD4 Naive T CD14 Mono CD4 Memory T
## CAGCTCTGCTCTCG.1 CAGCTCTGGGGAGT.1 CAGCTCTGGGGATG.1 CAGGAACTCAACTG.1
## CD14 Mono CD4 Memory T CD14 Mono CD4 Naive T
## CAGGAACTGCCAAT.1 CAGGAACTGGTTCA.1 CAGGAACTGTGAGG.1 CAGGAACTTGCTAG.1
## CD4 Naive T CD14 Mono B CD4 Naive T
## CAGGCCGAAGCCAT.1 CAGGCCGAATACCG.1 CAGGCCGACAACTG.1 CAGGCCGACTTATC.1
## CD4 Naive T CD14 Mono CD4 Naive T CD8 T
## CAGGCCGAGTGAGG.1 CAGGCCGATGACAC.1 CAGGCCGATGTTCT.1 CAGGGCACAATGCC.1
## CD4 Memory T CD4 Naive T CD14 Mono CD8 T
## CAGGGCACACACCA.1 CAGGGCACAGTTCG.1 CAGGGCACCGGAGA.1 CAGGGCACGACAGG.1
## T activated CD4 Naive T CD14 Mono CD14 Mono
## CAGGTAACCAGCTA.1 CAGGTAACCTCCCA.1 CAGGTAACGGTGGA.1 CAGGTAACGTTAGC.1
## CD14 Mono CD8 T CD14 Mono CD14 Mono
## CAGGTAACTAAGGA.1 CAGGTATGGAATGA.11 CAGGTATGGGAGGT.1 CAGGTATGTGCTGA.1
## NK T activated CD8 T NK
## CAGGTTGAAGGTCT.1 CAGGTTGACGACAT.1 CAGGTTGAGGTCTA.1 CAGGTTGATCTTCA.1
## CD4 Naive T CD16 Mono B CD14 Mono
## CAGTCAGAAAACAG.1 CAGTCAGAAACGGG.1 CAGTCAGAAAGAAC.1 CAGTCAGAACACTG.1
## CD14 Mono NK CD14 Mono CD14 Mono
## CAGTCAGAACTAGC.1 CAGTCAGACGACTA.1 CAGTCAGAGACACT.1 CAGTCAGATGACTG.1
## B CD14 Mono CD14 Mono B
## CAGTGATGACGCAT.1 CAGTGATGCGTTAG.1 CAGTGATGTGTCTT.1 CAGTGATGTGTGGT.1
## NK Mk CD14 Mono CD4 Naive T
## CAGTGATGTTAGGC.1 CAGTGTGAGTGAGG.1 CAGTGTGATGTCTT.1 CAGTTACTGAGACG.1
## CD14 Mono CD14 Mono CD14 Mono pDC
## CAGTTGGAAAAACG.1 CAGTTGGAAGCAAA.1 CAGTTGGAGTGCTA.1 CAGTTGGATTCCGC.1
## CD8 T CD4 Memory T B Activated CD14 Mono
## CAGTTTACCGGTAT.1 CAGTTTACTGTCTT.1 CATAAAACACTGGT.1 CATAAAACCGTGAT.1
## CD4 Memory T CD16 Mono CD4 Memory T CD14 Mono
## CATAAAACGCCAAT.1 CATAAAACTCATTC.1 CATAAATGAATGCC.1 CATAAATGATGGTC.1
## NK CD4 Naive T CD14 Mono B
## CATAAATGGAAGGC.1 CATAAATGGAGATA.1 CATAAATGTCTCTA.1 CATAACCTAAGGTA.1
## CD4 Memory T CD14 Mono CD14 Mono CD4 Naive T
## CATAACCTGAAGGC.1 CATAACCTGCTGTA.1 CATAACCTTGAGAA.1 CATACTACCTGAAC.1
## Eryth B CD4 Memory T CD16 Mono
## CATACTACGCTGTA.1 CATACTTGAGAGAT.1 CATACTTGAGCATC.1 CATACTTGATTTCC.1
## Eryth CD8 T CD8 T CD8 T
## CATACTTGGCTCCT.1 CATACTTGGTCGTA.1 CATACTTGTATCGG.1 CATACTTGTCCTCG.1
## CD4 Naive T CD4 Memory T CD4 Memory T CD4 Naive T
## CATAGTCTCTTCTA.1 CATATAGACAGGAG.1 CATATAGAGGTTTG.1 CATCAACTCCGTAA.1
## CD4 Naive T CD4 Naive T T activated CD4 Naive T
## CATCAACTGCTTAG.1 CATCAACTGTCCTC.1 CATCAGGAAAGATG.1 CATCAGGACACCAA.1
## CD4 Memory T CD16 Mono T activated B Activated
## CATCAGGAGACAAA.1 CATCAGGAGTATCG.11 CATCAGGAGTTGTG.1 CATCAGGATGTGCA.1
## B B Mk CD14 Mono
## CATCATACACCTTT.1 CATCATACAGCGGA.1 CATCATACCTTCGC.1 CATCCCGACGTACA.1
## CD4 Naive T CD14 Mono NK CD14 Mono
## CATCCCGAGGTTCA.1 CATCCCGAGTGCTA.1 CATCCCGATTATCC.1 CATCGCTGAACAGA.1
## CD8 T CD14 Mono CD4 Naive T CD4 Naive T
## CATCGCTGAAGTAG.1 CATCGCTGACGGGA.1 CATCGCTGCAGAAA.11 CATCGCTGCCTTTA.1
## B CD4 Naive T CD16 Mono B
## CATCGCTGTGGTCA.1 CATCGGCTAGGCGA.1 CATCGGCTCCTTAT.1 CATCGGCTCTCGCT.1
## CD14 Mono CD8 T DC CD14 Mono
## CATCGGCTGAAGGC.1 CATCTCCTAGGGTG.1 CATCTCCTCATTGG.1 CATCTCCTCTGCTC.1
## CD4 Naive T CD4 Memory T CD14 Mono CD14 Mono
## CATCTCCTGTTCGA.1 CATCTCCTTCTATC.1 CATCTTGACTCCAC.1 CATGAGACACACGT.1
## B CD14 Mono CD14 Mono B Activated
## CATGAGACCACTTT.1 CATGAGACTAGTCG.1 CATGCCACAGCTAC.1 CATGCCACCAGAAA.1
## DC pDC CD4 Memory T DC
## CATGCCACCATGGT.1 CATGCCACCGAACT.1 CATGCCACGAGGAC.1 CATGCCACGCCATA.1
## CD4 Naive T CD16 Mono CD4 Memory T CD4 Memory T
## CATGCCACGTTCAG.1 CATGCGCTAAAACG.1 CATGCGCTAAAGTG.1 CATGCGCTACCTCC.11
## CD14 Mono Mk NK T activated
## CATGCGCTCAGAGG.1 CATGCGCTCGTGAT.1 CATGCGCTCTTAGG.1 CATGCGCTGAGCTT.1
## CD14 Mono B CD14 Mono CD14 Mono
## CATGCGCTTGGTGT.1 CATGGATGAGAGAT.1 CATGGATGTAAGCC.1 CATGGCCTAAGAGT.1
## CD4 Memory T T activated CD14 Mono NK
## CATGGCCTCAGTCA.1 CATGGCCTCTGTAG.1 CATGGCCTGTAGGG.1 CATGGCCTTTTCTG.1
## CD4 Naive T CD4 Memory T B Activated CD14 Mono
## CATGTACTACACAC.1 CATGTACTAGGTTC.1 CATGTACTCCTATT.1 CATGTACTGAGAGC.1
## CD16 Mono CD4 Naive T CD4 Naive T CD14 Mono
## CATGTACTGTTACG.1 CATGTTACAATCGC.1 CATGTTACTAGCGT.1 CATGTTACTCCAAG.1
## CD4 Naive T B CD14 Mono CD14 Mono
## CATGTTACTGACAC.1 CATGTTACTGATGC.1 CATGTTACTGCAGT.1 CATGTTTGACGCTA.1
## T activated CD14 Mono CD4 Naive T CD14 Mono
## CATGTTTGCACTCC.1 CATGTTTGCATGCA.1 CATGTTTGCTGTAG.1 CATGTTTGCTTGGA.1
## CD14 Mono CD14 Mono NK B
## CATGTTTGGCGAGA.1 CATGTTTGGGTTCA.1 CATGTTTGTTCTGT.1 CATTACACCCTCGT.1
## CD14 Mono CD14 Mono B CD4 Naive T
## CATTACACCGATAC.1 CATTACACTCGTTT.1 CATTAGCTCGACAT.1 CATTAGCTGTGTAC.1
## CD14 Mono CD16 Mono CD8 T CD4 Naive T
## CATTAGCTTGAGGG.1 CATTAGCTTGGTTG.1 CATTAGCTTTGACG.1 CATTCCCTACACAC.1
## CD14 Mono CD4 Naive T CD4 Naive T Mk
## CATTCCCTACGGTT.1 CATTCCCTCTGCTC.1 CATTCCCTGCGAAG.1 CATTCCCTGTCACA.1
## CD4 Naive T NK CD4 Naive T CD4 Memory T
## CATTCCCTTCGTGA.1 CATTGACTCGAACT.1 CATTGACTGCAAGG.1 CATTGACTGCGAGA.1
## CD4 Memory T CD4 Naive T NK CD14 Mono
## CATTGACTGGTGAG.1 CATTGACTGTTTCT.1 CATTGACTTTCCAT.1 CATTGACTTTTGGG.1
## CD4 Naive T CD4 Naive T B CD4 Memory T
## CATTGGGAAAAAGC.1 CATTGGGACAAAGA.1 CATTGGGACCCTAC.1 CATTGGGAGATGAA.1
## CD14 Mono CD14 Mono CD14 Mono CD16 Mono
## CATTGGGAGTTGAC.1 CATTGGGATACGAC.1 CATTGTACAGGAGC.1 CATTGTACGCAGAG.1
## B Activated CD4 Naive T DC CD14 Mono
## CATTGTACGGTTTG.1 CATTGTACTCTCTA.1 CATTGTACTGAAGA.1 CATTGTACTTGGCA.1
## CD14 Mono CD16 Mono CD4 Naive T CD16 Mono
## CATTGTACTTGGTG.1 CATTGTTGGGAGCA.1 CATTGTTGGGTCAT.1 CATTTCGATAACGC.1
## B CD14 Mono CD4 Naive T CD4 Naive T
## CATTTGACTGCCCT.1 CATTTGACTTTACC.1 CATTTGTGAACAGA.11 CATTTGTGATCACG.1
## CD14 Mono CD8 T CD14 Mono CD16 Mono
## CATTTGTGCATGGT.1 CATTTGTGCCAACA.1 CATTTGTGTTCGCC.1 CCAAAGTGACCGAT.1
## CD4 Memory T CD4 Naive T CD14 Mono CD14 Mono
## CCAAAGTGATCTTC.1 CCAAAGTGCGCTAA.1 CCAAAGTGGCTTAG.1 CCAAAGTGGGACTT.1
## CD8 T B CD14 Mono CD14 Mono
## CCAAAGTGTAGAGA.1 CCAAAGTGTCACCC.1 CCAAAGTGTGTCCC.1 CCAACCTGAGAAGT.1
## CD14 Mono CD16 Mono CD4 Naive T CD4 Memory T
## CCAACCTGTAACGC.1 CCAACCTGTGGGAG.1 CCAACCTGTTCTCA.1 CCAAGAACAACGAA.1
## CD14 Mono CD4 Naive T CD14 Mono Mk
## CCAAGAACACGGAG.1 CCAAGAACAGCAAA.1 CCAAGAACTCCTAT.1 CCAAGAACTCTAGG.1
## CD14 Mono CD16 Mono B CD4 Memory T
## CCAAGAACTGCTCC.1 CCAAGATGACCAGT.1 CCAAGATGCCTTGC.1 CCAAGATGCGTAGT.1
## T activated CD16 Mono T activated CD8 T
## CCAAGATGGAGGAC.1 CCAAGATGTGAGGG.1 CCAAGTGACAGAGG.1 CCAAGTGACCCAAA.1
## CD14 Mono CD14 Mono CD14 Mono B
## CCAAGTGACTCTTA.1 CCAAGTGACTGTTT.1 CCAAGTGACTTATC.1 CCAATGGAAGTGTC.1
## CD14 Mono CD14 Mono CD14 Mono CD4 Memory T
## CCAATGGAATGGTC.1 CCAATGGACCGATA.1 CCAATGGACCTGTC.1 CCAATGGAGACTAC.1
## CD4 Memory T CD4 Memory T CD14 Mono CD14 Mono
## CCAATGGAGATAGA.1 CCAATGGAGTATCG.1 CCAATGGATAGACC.1 CCAATTTGAGGCGA.1
## CD4 Memory T T activated CD4 Naive T CD14 Mono
## CCAATTTGCACTTT.1 CCACCATGATTCGG.1 CCACCATGCAGTCA.11 CCACCATGCATTTC.1
## CD4 Memory T CD14 Mono CD4 Memory T CD8 T
## CCACCATGTGCTAG.1 CCACCTGAAAGAAC.1 CCACCTGAGCGAGA.1 CCACCTGAGCGGAA.1
## NK CD14 Mono CD4 Memory T CD14 Mono
## CCACCTGATGTTCT.1 CCACGGGAAACGAA.1 CCACGGGAAGGCGA.1 CCACGGGAATCTTC.1
## CD14 Mono DC CD14 Mono CD4 Naive T
## CCACGGGACCATAG.1 CCACGGGACTCGCT.1 CCACGGGAGCATCA.1 CCACGGGATAGTCG.1
## CD14 Mono NK B B Activated
## CCACGGGATGCAAC.1 CCACTGACAGCCAT.1 CCACTGACCGCATA.1 CCACTGACCGTACA.1
## CD14 Mono CD4 Naive T CD14 Mono B
## CCACTGTGAGTTCG.1 CCACTGTGGCGAAG.1 CCACTGTGGTCACA.1 CCACTGTGGTTGTG.1
## CD4 Naive T CD16 Mono CD14 Mono CD16 Mono
## CCACTTCTAGCTCA.1 CCACTTCTCCTATT.1 CCACTTCTCTTATC.1 CCACTTCTTACTCT.1
## CD4 Naive T CD14 Mono CD14 Mono CD14 Mono
## CCACTTCTTGCAAC.1 CCAGAAACACCTCC.1 CCAGAAACCTACCC.1 CCAGAAACCTCCCA.1
## CD4 Naive T CD14 Mono CD4 Memory T CD14 Mono
## CCAGAAACGTTGAC.1 CCAGAAACGTTGCA.1 CCAGAAACTGGAAA.1 CCAGACCTGAGACG.11
## B DC pDC CD4 Memory T
## CCAGACCTGGGTGA.1 CCAGATGAACCAAC.1 CCAGATGACAATCG.1 CCAGATGACCTATT.1
## CD4 Naive T CD14 Mono NK CD14 Mono
## CCAGATGACTGTAG.1 CCAGATGAGAATGA.1 CCAGATGAGTAAAG.1 CCAGATGATCGTTT.1
## CD14 Mono CD8 T CD14 Mono CD4 Naive T
## CCAGATGATGAGAA.1 CCAGCACTACACGT.1 CCAGCACTCGTCTC.1 CCAGCACTCTTAGG.1
## CD14 Mono CD4 Memory T CD4 Naive T CD14 Mono
## CCAGCACTGTAGGG.1 CCAGCACTGTGAGG.1 CCAGCACTTAGACC.1 CCAGCACTTGTCTT.1
## CD4 Naive T CD4 Naive T CD8 T CD4 Naive T
## CCAGCACTTGTTCT.1 CCAGCACTTTGTGG.1 CCAGCGGAGCGGAA.1 CCAGCGGAGGACAG.1
## CD14 Mono CD4 Memory T CD16 Mono CD14 Mono
## CCAGCGGAGGTAAA.1 CCAGCGGAGTTAGC.1 CCAGCGGATGAGAA.1 CCAGCTACAAGTAG.1
## CD14 Mono CD14 Mono CD4 Naive T CD4 Memory T
## CCAGCTACACGGGA.1 CCAGCTACCAGTCA.11 CCAGCTACTCAGAC.1 CCAGGTCTCACAAC.1
## CD14 Mono CD16 Mono B CD14 Mono
## CCAGGTCTCTGTCC.1 CCAGGTCTGCTGTA.1 CCAGGTCTGGAGGT.11 CCAGGTCTTACGCA.1
## CD16 Mono CD4 Naive T Mk T activated
## CCAGGTCTTGTGCA.1 CCAGTCACCGGAGA.1 CCAGTCTGCTCAGA.1 CCAGTCTGGAGACG.1
## B Activated B Activated CD14 Mono CD14 Mono
## CCAGTCTGGCGGAA.1 CCAGTCTGGTAGGG.1 CCAGTCTGTTACTC.1 CCAGTGCTAAGGGC.1
## CD4 Memory T CD14 Mono CD4 Naive T T activated
## CCAGTGCTAGAATG.1 CCAGTGCTAGATCC.1 CCAGTGCTATTCTC.1 CCAGTGCTCTTGGA.1
## DC CD4 Memory T CD16 Mono pDC
## CCAGTGCTTGTTCT.1 CCATAGGAACACGT.1 CCATAGGAATTTCC.1 CCATAGGACAGATC.1
## CD4 Naive T CD4 Memory T CD4 Naive T CD14 Mono
## CCATAGGACGTAAC.1 CCATAGGACTGAGT.1 CCATAGGATCATTC.1 CCATAGGATTTACC.1
## B CD14 Mono B CD4 Memory T
## CCATATACAAACGA.1 CCATATACCAACTG.1 CCATATACCAGTTG.1 CCATATACCGAGAG.1
## CD8 T CD16 Mono CD4 Naive T CD4 Naive T
## CCATATACGCCATA.1 CCATATACGCTGAT.1 CCATATACGGAACG.1 CCATCCGACACTAG.1
## CD16 Mono CD8 T CD4 Memory T DC
## CCATCCGACCACAA.1 CCATCCGACCGCTT.1 CCATCCGACTGTCC.1 CCATCCGATCAGGT.1
## CD4 Naive T B T activated CD4 Naive T
## CCATCCGATGTTTC.1 CCATCGTGCGAACT.1 CCATCGTGTATGGC.1 CCATCGTGTCCCGT.1
## CD14 Mono B Activated CD14 Mono CD16 Mono
## CCATCGTGTCGACA.1 CCATGCTGACCCTC.1 CCATGCTGCTAAGC.11 CCATGCTGCTGTGA.1
## CD14 Mono CD14 Mono CD14 Mono CD14 Mono
## CCATGCTGGAGATA.11 CCATGCTGGATACC.1 CCATGCTGGCCAAT.1 CCATGCTGGCCTTC.1
## NK NK CD4 Naive T CD14 Mono
## CCATGCTGGGTGAG.1 CCATGCTGTCAGAC.1 CCATGCTGTCCCAC.1 CCATTAACAAAACG.1
## CD14 Mono CD8 T CD4 Naive T CD14 Mono
## CCATTAACAAGAGT.1 CCATTAACACGGTT.1 CCATTAACCGAGTT.1 CCATTAACGGACAG.1
## CD4 Naive T CD14 Mono CD4 Naive T CD14 Mono
## CCATTAACGTACCA.1 CCATTAACTGAAGA.1 CCATTAACTGTTTC.1 CCATTAACTTACCT.1
## B CD4 Naive T B DC
## CCATTAACTTCGGA.1 CCCAAAGAATGCTG.1 CCCAAAGACCCGTT.1 CCCAAAGACGTAGT.1
## CD4 Naive T CD14 Mono B CD4 Memory T
## CCCAAAGAGCCCTT.11 CCCAAAGATCCTCG.1 CCCAACACTAAGCC.1 CCCAACTGAGCGTT.1
## CD4 Memory T CD14 Mono CD14 Mono CD14 Mono
## CCCAACTGGCCTTC.1 CCCACATGAACCGT.1 CCCACATGAGCAAA.1 CCCACATGCGCTAA.1
## CD4 Memory T CD4 Naive T CD8 T CD8 T
## CCCACATGCTTGAG.1 CCCACATGTCTTCA.1 CCCAGACTCCCACT.1 CCCAGACTCCTTTA.1
## CD4 Naive T CD4 Naive T NK CD14 Mono
## CCCAGACTGTTCGA.1 CCCAGTTGAGGTCT.1 CCCAGTTGCAGGAG.1 CCCAGTTGTTCTAC.1
## B CD8 T B Activated CD14 Mono
## CCCATCGAAAGTAG.1 CCCATCGACCCTAC.1 CCCATCGACTGGAT.1 CCCATCGATAGTCG.1
## CD4 Memory T CD14 Mono CD14 Mono CD4 Naive T
## CCCATCGATCTAGG.1 CCCATGTGAGTTCG.1 CCCATGTGCTCTTA.1 CCCATGTGCTTGGA.11
## CD14 Mono CD4 Naive T CD4 Naive T CD14 Mono
## CCCATGTGTGGGAG.1 CCCGAACTACCTGA.1 CCCGAACTGAGGAC.1 CCCGAACTGCTGTA.1
## CD14 Mono CD16 Mono CD14 Mono B
## CCCGATTGAGATGA.1 CCCGATTGCGAGTT.1 CCCGATTGCTCGCT.1 CCCGATTGGACAGG.1
## B Activated CD4 Naive T CD4 Memory T CD4 Naive T
## CCCGATTGGGAAAT.1 CCCGATTGTATTCC.1 CCCGGAGAACTGTG.1 CCCGGAGATTACCT.1
## CD14 Mono CD8 T CD4 Naive T CD14 Mono
## CCCTACGAAAGAAC.1 CCCTACGACCCGTT.1 CCCTACGACTCTCG.1 CCCTACGAGTACCA.1
## CD4 Naive T Eryth CD14 Mono CD4 Naive T
## CCCTACGATATGCG.1 CCCTACGATGACCA.1 CCCTACGATTCTCA.1 CCCTAGTGCGCAAT.1
## CD14 Mono Mk CD14 Mono CD8 T
## CCCTAGTGCGTCTC.1 CCCTAGTGGTGTTG.1 CCCTAGTGTGCAAC.1 CCCTCAGAATCGGT.1
## CD4 Naive T CD8 T CD14 Mono T activated
## CCCTCAGATACTTC.1 CCCTCAGATTCTGT.1 CCCTGAACAACGGG.1 CCCTGAACTCTGGA.1
## CD4 Naive T B CD14 Mono CD4 Naive T
## CCCTTACTAAGAAC.1 CCCTTACTACACGT.1 CCCTTACTCCAATG.1 CCCTTACTCTGGAT.11
## CD16 Mono B Activated CD4 Naive T CD16 Mono
## CCCTTACTGGTTCA.1 CCCTTACTTGAACC.1 CCGAAAACACTGTG.1 CCGAAAACCTGGAT.1
## DC CD14 Mono CD16 Mono CD4 Naive T
## CCGAAAACGAGCAG.1 CCGAAAACGAGGCA.1 CCGAAAACGGAACG.1 CCGAAAACTTCGTT.1
## Mk CD4 Naive T B pDC
## CCGACACTAAGGCG.1 CCGACACTAGCGTT.1 CCGACACTCTACTT.1 CCGACACTGCCAAT.1
## CD4 Memory T CD4 Naive T CD14 Mono CD4 Naive T
## CCGACACTTATCGG.1 CCGACTACCTTGGA.1 CCGACTACGTTGCA.1 CCGATAGACTGTCC.1
## CD14 Mono CD4 Naive T CD4 Naive T CD14 Mono
## CCGATAGAGATAGA.1 CCGATAGAGATGAA.1 CCGATAGAGTATCG.1 CCGCGAGAACTGTG.1
## CD14 Mono B Mk CD4 Memory T
## CCGCGAGACATTGG.1 CCGCGAGACTGCAA.1 CCGCGAGAGGTGTT.1 CCGCGAGAGTTCAG.1
## CD4 Memory T CD4 Naive T CD4 Naive T CD4 Memory T
## CCGCGAGATCGCTC.1 CCGCTATGATTCGG.1 CCGCTATGGGTGTT.1 CCGCTATGGTCCTC.1
## NK CD14 Mono CD14 Mono B
## CCGCTATGTTACTC.1 CCGGAGACACCTAG.1 CCGGAGACAGAACA.1 CCGGAGACGAAAGT.1
## CD4 Naive T CD4 Naive T CD14 Mono CD4 Naive T
## CCGGAGACTGGTAC.1 CCGGAGTGAGCCAT.1 CCGGAGTGAGGGTG.1 CCGGAGTGGGACGA.1
## CD16 Mono Mk Mk CD4 Naive T
## CCGGAGTGGTCGAT.1 CCGGAGTGGTTCTT.1 CCGGAGTGTATGGC.11 CCGGAGTGTCTGGA.1
## CD14 Mono CD4 Memory T CD14 Mono CD14 Mono
## CCGGTACTAAGAGT.1 CCGGTACTCCTTTA.1 CCGGTACTCGCATA.1 CCGGTACTGTCCTC.1
## CD8 T pDC CD4 Naive T CD16 Mono
## CCGGTACTTATCTC.1 CCGGTACTTTCTGT.1 CCGTAAGAACGTAC.1 CCGTAAGACCGCTT.1
## CD14 Mono B CD4 Naive T B
## CCGTAAGATTCAGG.1 CCGTACACAAAACG.1 CCGTACACAAGATG.1 CCGTACACCAGATC.1
## CD14 Mono B CD14 Mono CD4 Memory T
## CCGTACACGAGGGT.1 CCGTACACGGAGGT.1 CCGTACACTACTGG.1 CCGTACACTGCCTC.1
## B Activated CD14 Mono CD14 Mono CD8 T
## CCTAAACTACTCAG.1 CCTAAACTAGCATC.1 CCTAAACTCAGCTA.1 CCTAAACTTCGTAG.1
## CD4 Naive T CD14 Mono B CD4 Naive T
## CCTAAGGAAAAACG.1 CCTAAGGAACGTGT.1 CCTAAGGATCCTGC.1 CCTACCGACGCCTT.1
## CD4 Naive T NK CD4 Naive T CD16 Mono
## CCTAGAGAACCCTC.1 CCTAGAGACCTAAG.1 CCTAGAGACGGAGA.1 CCTAGAGAGGATTC.1
## CD14 Mono DC CD14 Mono CD14 Mono
## CCTAGAGATCAGGT.1 CCTATAACGCCATA.1 CCTATAACGTTCGA.1 CCTATAACTGGTGT.1
## CD4 Naive T CD16 Mono CD4 Naive T CD4 Naive T
## CCTATTGACATGAC.1 CCTATTGAGATACC.1 CCTATTGAGGTATC.1 CCTATTGATTTCAC.1
## CD14 Mono CD4 Naive T CD4 Naive T CD4 Naive T
## CCTATTGATTTGCT.1 CCTCATCTAGTCAC.1 CCTCATCTATGCTG.1 CCTCATCTGTCTGA.1
## CD8 T CD4 Naive T CD4 Memory T CD14 Mono
## CCTCGAACACCTCC.1 CCTCGAACCATACG.1 CCTCTACTACGGGA.1 CCTCTACTGAGAGC.1
## CD14 Mono CD14 Mono CD8 T CD4 Memory T
## CCTCTACTGCATAC.11 CCTCTACTGGGACA.1 CCTCTACTGGTTTG.1 CCTCTACTTGCTTT.1
## CD14 Mono CD8 T CD14 Mono CD16 Mono
## CCTGACTGCGCATA.1 CCTGACTGCGGTAT.1 CCTGACTGTGCAGT.1 CCTGAGCTCACACA.1
## CD14 Mono CD14 Mono CD14 Mono CD14 Mono
## CCTGAGCTGGTGAG.1 CCTGAGCTGTTTCT.1 CCTGCAACAACCTG.1 CCTGCAACCAGGAG.1
## CD14 Mono CD4 Naive T CD8 T CD14 Mono
## CCTGCAACTGAGCT.1 CCTGGACTACCTCC.1 CCTGGACTAGTGCT.1 CCTGGACTGTATCG.1
## CD16 Mono DC CD4 Naive T CD14 Mono
## CCTTAATGCATGAC.1 CCTTAATGCGGAGA.1 CCTTAATGGAATAG.1 CCTTAATGGAATGA.1
## CD4 Memory T CD4 Memory T T activated B
## CCTTAATGGAGATA.1 CCTTAATGGATAGA.1 CCTTAATGGTGAGG.1 CCTTAATGTCCTAT.1
## B CD14 Mono CD8 T CD14 Mono
## CCTTAATGTTCATC.1 CCTTCACTGGACGA.1 CCTTCACTGGAGGT.1 CCTTCACTTCCAGA.1
## CD16 Mono pDC CD16 Mono CD14 Mono
## CCTTCACTTGCTAG.1 CCTTCACTTTCTTG.1 CCTTTAGAAGCGTT.1 CCTTTAGACAGTCA.1
## CD4 Memory T CD14 Mono CD4 Naive T CD4 Memory T
## CCTTTAGACTTGGA.1 CCTTTAGATCGTGA.1 CGAACATGAGCAAA.1 CGAACATGCTGGAT.1
## NK CD4 Naive T CD16 Mono B
## CGAACATGGTCACA.1 CGAACATGTGACTG.1 CGAACATGTTGCGA.1 CGAACATGTTTCGT.1
## B CD4 Memory T Mk CD8 T
## CGAAGACTAGTCAC.1 CGAAGACTCCCTTG.1 CGAAGACTCGTTAG.1 CGAAGACTCTGTGA.1
## NK CD4 Naive T T activated NK
## CGAAGACTGGATTC.1 CGAAGACTGTCAAC.1 CGAAGGGAAAGTAG.1 CGAAGGGACACCAA.1
## CD16 Mono CD4 Memory T CD4 Memory T CD8 T
## CGAAGGGAGACACT.1 CGAAGGGAGCTGTA.1 CGAAGGGATCAGGT.1 CGAAGGGATCGTTT.1
## B Activated CD4 Naive T CD4 Memory T CD14 Mono
## CGAAGGGATGCTAG.1 CGAAGGGATGGTGT.1 CGAAGTACCCACAA.1 CGAAGTACCCTTGC.1
## CD4 Naive T CD14 Mono CD4 Naive T CD4 Naive T
## CGAAGTACTCCTAT.1 CGAATCGACATACG.1 CGAATCGACTGATG.1 CGACAAACAGTAGA.1
## CD16 Mono CD16 Mono CD4 Naive T CD4 Memory T
## CGACAAACCCAAGT.1 CGACCACTCGAGTT.1 CGACCGGAGCGGAA.1 CGACCGGAGGTAAA.1
## CD16 Mono B Activated CD14 Mono CD4 Naive T
## CGACCGGAGTTCGA.1 CGACCTACCGGTAT.1 CGACCTACCTTCCG.11 CGACCTACTGCAGT.1
## CD14 Mono CD14 Mono CD4 Memory T CD14 Mono
## CGACCTACTGTAGC.1 CGACCTTGAACCGT.1 CGACCTTGCTAGAC.1 CGACCTTGGCTTCC.1
## CD4 Naive T CD14 Mono CD4 Memory T CD14 Mono
## CGACCTTGGGACTT.1 CGACCTTGGGAGCA.1 CGACCTTGTGCACA.1 CGACCTTGTGCTAG.1
## CD14 Mono CD4 Naive T CD4 Naive T CD14 Mono
## CGACCTTGTTATCC.1 CGACGTCTACCGAT.1 CGACGTCTAGGAGC.1 CGACGTCTCGAATC.1
## CD4 Naive T CD16 Mono CD4 Naive T NK
## CGACGTCTGGAGCA.1 CGACTCACATTTCC.1 CGACTCACCACTTT.1 CGACTCTGATACCG.1
## CD4 Naive T CD8 T T activated CD14 Mono
## CGACTCTGCCTTAT.1 CGACTCTGGTATGC.1 CGACTCTGGTTTCT.11 CGACTCTGTCCGAA.1
## CD4 Naive T CD4 Naive T CD4 Memory T CD14 Mono
## CGACTCTGTGAGGG.1 CGACTGCTCGCCTT.1 CGACTGCTGGACGA.1 CGAGAACTATTCGG.1
## CD14 Mono CD4 Naive T CD4 Naive T CD4 Naive T
## CGAGAACTCCCTTG.1 CGAGATTGACACGT.1 CGAGATTGACCCTC.1 CGAGATTGATAAGG.1
## CD14 Mono DC CD4 Memory T NK
## CGAGATTGATTTCC.1 CGAGATTGCAGATC.1 CGAGATTGCTCGAA.1 CGAGATTGTCTCCG.1
## B Activated T activated CD8 T CD4 Naive T
## CGAGCCGAAAGGGC.1 CGAGCCGAATTTCC.1 CGAGCCGACCTTCG.1 CGAGCCGAGGGAGT.1
## B CD16 Mono CD4 Naive T CD4 Memory T
## CGAGCCGATGAAGA.1 CGAGCGTGATCGTG.1 CGAGGAGACCGTTC.1 CGAGGAGACTTTAC.1
## NK CD8 T CD8 T CD16 Mono
## CGAGGAGAGAGAGC.1 CGAGGAGAGCTCCT.1 CGAGGAGATTATCC.1 CGAGGAGATTCATC.1
## CD14 Mono CD16 Mono CD4 Naive T CD4 Memory T
## CGAGGCACATCGGT.1 CGAGGCACATTGGC.1 CGAGGCACCATGGT.1 CGAGGCACGCGTTA.1
## CD14 Mono CD8 T CD16 Mono CD8 T
## CGAGGCACGGGTGA.1 CGAGGCACTGTTCT.1 CGAGGCTGCAGCTA.1 CGAGGCTGCGCCTT.1
## CD14 Mono CD14 Mono T activated CD4 Naive T
## CGAGGGCTAGTACC.1 CGAGGGCTCTGACA.1 CGAGGGCTCTGATG.1 CGAGGGCTTAAAGG.1
## CD14 Mono CD4 Naive T CD14 Mono Eryth
## CGAGTATGTTCTGT.1 CGATACGAATTCGG.1 CGATACGAGAATCC.1 CGATAGACATGGTC.1
## CD16 Mono CD4 Naive T CD14 Mono CD14 Mono
## CGATAGACATTCTC.1 CGATAGACCCCAAA.1 CGATAGACGCCCTT.1 CGATAGACGTTGGT.1
## CD4 Memory T B B Activated CD14 Mono
## CGATAGACTCATTC.1 CGATAGACTGCCTC.1 CGATCAGAGAACTC.1 CGATCAGAGTTAGC.1
## CD14 Mono CD14 Mono CD14 Mono CD14 Mono
## CGATCAGATCGTGA.1 CGATCCACAGAGGC.1 CGATCCACCCATAG.1 CGATCCACCCTCGT.1
## NK DC B Activated CD14 Mono
## CGATCCACCTTGGA.1 CGATCCACGGAGGT.1 CGATCCACTACTTC.1 CGATCCACTGGCAT.1
## NK B B Activated CD14 Mono
## CGATCCACTGTCGA.1 CGCAAATGACTCTT.1 CGCAAATGAGTCTG.1 CGCAAATGATAAGG.1
## CD14 Mono NK CD14 Mono Mk
## CGCAAATGCACTGA.1 CGCAAATGGTTCTT.1 CGCAAATGTTGTGG.1 CGCAACCTAGTTCG.1
## CD4 Naive T CD4 Memory T T activated T activated
## CGCAACCTATCAGC.1 CGCAACCTCACCAA.1 CGCAACCTCTTTAC.1 CGCAACCTGCTTCC.1
## pDC CD14 Mono CD4 Naive T CD16 Mono
## CGCAACCTGGAGTG.1 CGCAACCTTCCGTC.1 CGCACGGAAATCGC.1 CGCACGGAAGCGGA.1
## CD14 Mono B CD4 Memory T CD16 Mono
## CGCACGGACAACCA.1 CGCACGGACGAATC.11 CGCACGGACGTAAC.1 CGCACGGACTTATC.1
## CD14 Mono CD4 Naive T CD14 Mono CD4 Naive T
## CGCACGGATCGTTT.1 CGCACTACCAGCTA.1 CGCACTACTTCTTG.1 CGCACTTGAAAGCA.1
## CD4 Naive T CD4 Memory T CD14 Mono CD8 T
## CGCACTTGACGACT.1 CGCACTTGACTAGC.1 CGCACTTGCAGTTG.1 CGCACTTGCCTGTC.1
## T activated NK T activated CD4 Naive T
## CGCACTTGGCGAAG.1 CGCACTTGTCAGTG.1 CGCACTTGTGGTAC.1 CGCAGGACCTTGGA.1
## CD4 Memory T DC CD16 Mono NK
## CGCAGGACGAAAGT.1 CGCAGGACTCTCCG.1 CGCAGGTGACGCTA.11 CGCAGGTGAGAAGT.1
## CD8 T CD4 Naive T CD14 Mono CD14 Mono
## CGCAGGTGCATGGT.1 CGCAGGTGCCTCAC.1 CGCAGGTGTGTGCA.1 CGCAGGTGTTTCAC.1
## CD4 Naive T CD14 Mono CD14 Mono CD4 Memory T
## CGCATAGACTCCAC.1 CGCATAGACTGAAC.1 CGCATAGACTGTTT.1 CGCATAGATCCCAC.1
## CD4 Naive T CD4 Naive T CD14 Mono CD14 Mono
## CGCATAGATGCAAC.1 CGCATAGATTTGTC.1 CGCCATACAATGCC.1 CGCCATACTGACCA.1
## CD4 Naive T CD14 Mono DC CD14 Mono
## CGCCATTGTGTCAG.1 CGCCGAGAACTACG.1 CGCCGAGACCTCGT.1 CGCCGAGACGATAC.1
## CD14 Mono CD4 Naive T CD16 Mono CD4 Memory T
## CGCCGAGAGAATCC.1 CGCCGAGAGAGATA.1 CGCCGAGATCTAGG.1 CGCCGAGATGGCAT.1
## NK NK CD8 T CD4 Naive T
## CGCCTAACAAGCCT.1 CGCCTAACCAGATC.1 CGCCTAACCAGCTA.1 CGCCTAACCCTACC.1
## CD4 Naive T CD4 Memory T CD4 Naive T B Activated
## CGCCTAACCGGTAT.1 CGCGAGACTAAGGA.1 CGCGATCTACGACT.1 CGCGATCTCTGCTC.1
## CD4 Memory T CD4 Naive T CD16 Mono CD14 Mono
## CGCGATCTGTGTCA.1 CGCGATCTTCCAAG.1 CGCGGATGCCACAA.1 CGCGGATGGCATCA.1
## CD14 Mono CD14 Mono CD14 Mono CD4 Naive T
## CGCGGATGGGACTT.1 CGCTAAGAAAGGCG.1 CGCTAAGAATTCCT.11 CGCTAAGAGGTATC.1
## CD16 Mono CD16 Mono T activated B
## CGCTAAGAGTCATG.1 CGCTAAGAGTTGAC.1 CGCTAAGATGGTAC.1 CGCTACACACTACG.1
## CD14 Mono CD14 Mono CD14 Mono CD8 T
## CGCTACACAGTACC.1 CGCTACACCCACCT.1 CGCTACACCTCAAG.1 CGCTACACGCGATT.1
## CD16 Mono B Activated B Activated CD4 Naive T
## CGCTACACTTCTTG.1 CGCTACACTTTGCT.1 CGCTACTGACTGTG.1 CGCTACTGAGAGAT.1
## T activated CD14 Mono CD14 Mono CD14 Mono
## CGCTACTGCCATGA.1 CGCTACTGCGCAAT.1 CGCTACTGCGTTGA.1 CGCTACTGCTAGAC.1
## B CD16 Mono CD4 Naive T pDC
## CGCTACTGCTATGG.1 CGCTACTGGAACTC.1 CGCTACTGGCAAGG.1 CGCTCATGCTTCCG.1
## DC CD8 T CD14 Mono Mk
## CGCTCATGTATCGG.1 CGCTCATGTGACTG.1 CGCTCATGTTCGGA.1 CGGAATTGAGTGCT.1
## CD4 Memory T CD4 Memory T CD4 Naive T T activated
## CGGAATTGCTGTCC.1 CGGAATTGCTGTTT.1 CGGAATTGTTATCC.1 CGGACCGAAGCAAA.1
## CD4 Naive T CD4 Naive T NK CD4 Naive T
## CGGACCGAAGGTCT.1 CGGACCGAATGGTC.1 CGGACCGACCTCAC.1 CGGACCGACGAGTT.1
## CD4 Naive T NK CD14 Mono B Activated
## CGGACTCTACCTTT.1 CGGACTCTCCAAGT.1 CGGAGGCTACCCAA.1 CGGAGGCTAGCGTT.1
## CD4 Memory T B T activated CD8 T
## CGGAGGCTAGGGTG.1 CGGAGGCTCGCATA.1 CGGAGGCTGGCAAG.1 CGGAGGCTGGGCAA.1
## CD16 Mono CD16 Mono DC CD8 T
## CGGATAACACACCA.1 CGGATAACCGTTAG.1 CGGATAACCTTCCG.11 CGGATAACCTTGTT.1
## B Activated CD14 Mono CD4 Memory T CD8 T
## CGGATAACGACAGG.1 CGGATAACGACGGA.1 CGGATAACTTTACC.1 CGGATATGAAGCCT.1
## CD14 Mono CD4 Naive T CD4 Memory T B
## CGGATATGACTACG.1 CGGATATGAGTCAC.1 CGGATATGCGAACT.1 CGGATATGCTGGAT.1
## B CD14 Mono CD14 Mono B
## CGGATATGGGCAAG.1 CGGCACGAAGGAGC.1 CGGCACGACTACCC.1 CGGCACGAGGACAG.1
## CD14 Mono CD14 Mono CD14 Mono CD8 T
## CGGCACGATTCGCC.1 CGGCACGATTTGCT.1 CGGCATCTAAAACG.1 CGGCATCTAAGTGA.1
## B B CD4 Naive T B
## CGGCATCTCCTCGT.1 CGGCATCTCTATTC.1 CGGCATCTGCATAC.1 CGGCATCTTAACCG.1
## B CD4 Naive T CD4 Memory T CD14 Mono
## CGGCCAGAAACCTG.1 CGGCCAGACCTAAG.1 CGGCCAGATATGGC.1 CGGCCAGATCTTAC.1
## CD16 Mono NK CD4 Naive T CD4 Naive T
## CGGCGAACATCTCT.1 CGGCGAACGAATAG.1 CGGCGAACTCTCTA.1 CGGCGATGAAACGA.1
## CD16 Mono CD4 Naive T B Activated CD4 Memory T
## CGGCGATGCATGGT.1 CGGCGATGCTACCC.1 CGGCGATGTCCAGA.1 CGGCGATGTTCTCA.1
## CD14 Mono CD14 Mono CD14 Mono CD8 T
## CGGGACTGAGTCAC.1 CGGGCATGACACGT.1 CGGGCATGAGACTC.1 CGGGCATGCATACG.1
## CD14 Mono CD4 Naive T CD4 Naive T CD16 Mono
## CGGGCATGCGTACA.1 CGGGCATGCGTAGT.1 CGGGCATGCTACTT.1 CGGGCATGCTCAGA.1
## B T activated NK B
## CGGGCATGGGAGTG.1 CGGGCATGTGCCCT.1 CGGGCATGTGTTCT.1 CGGTAAACACGTTG.1
## CD4 Naive T B CD8 T CD8 T
## CGGTAAACAGTACC.1 CGGTAAACCCACCT.1 CGGTAAACGAAAGT.1 CGGTAAACGACGGA.1
## CD4 Memory T CD4 Naive T CD4 Naive T CD4 Memory T
## CGGTAAACGTTAGC.1 CGGTACCTAATGCC.1 CGGTACCTCAGATC.1 CGGTACCTTGGAAA.1
## CD14 Mono CD4 Naive T CD4 Naive T CD4 Memory T
## CGGTACCTTTACTC.1 CGGTACCTTTGAGC.1 CGGTCACTAGCACT.1 CGGTCACTATCGAC.1
## DC CD14 Mono CD14 Mono Mk
## CGGTCACTGGGATG.1 CGGTCACTTCGCAA.1 CGTAACGACCCTCA.1 CGTAACGAGCATCA.1
## DC CD4 Memory T CD8 T Mk
## CGTAACGAGGACTT.1 CGTAACGAGGCATT.1 CGTAACGATACAGC.1 CGTAACGATCGCAA.1
## CD4 Naive T CD4 Memory T CD14 Mono CD14 Mono
## CGTACAGAACGCTA.1 CGTACAGAATGGTC.1 CGTACAGATACGCA.1 CGTACCACAGATGA.1
## CD8 T CD4 Naive T CD14 Mono CD4 Memory T
## CGTACCACATAAGG.1 CGTACCACCCATAG.1 CGTACCACCGGTAT.1 CGTACCACTAAAGG.1
## CD14 Mono CD8 T CD4 Naive T CD14 Mono
## CGTACCACTCCGTC.1 CGTACCACTTGCTT.1 CGTACCACTTTCGT.1 CGTACCTGACAGTC.1
## CD4 Naive T CD14 Mono CD8 T CD4 Memory T
## CGTACCTGCGTGTA.1 CGTACCTGCTGGTA.1 CGTACCTGCTTGGA.1 CGTACCTGGAAACA.1
## B CD14 Mono CD16 Mono CD14 Mono
## CGTACCTGGTGCAT.1 CGTACCTGTCCTTA.1 CGTACCTGTGGAAA.1 CGTAGCCTAAACGA.1
## CD4 Memory T B CD16 Mono NK
## CGTAGCCTCCGTTC.1 CGTAGCCTCGTTGA.11 CGTAGCCTCTGAAC.1 CGTAGCCTGGGTGA.1
## CD4 Naive T B T activated CD14 Mono
## CGTAGCCTGTAGCT.1 CGTAGCCTTCAGAC.1 CGTAGCCTTCTTCA.1 CGTAGCCTTTGGTG.1
## CD14 Mono B CD4 Memory T CD4 Naive T
## CGTCAAGAAGCCAT.1 CGTCAAGACCCTCA.1 CGTCAAGATGGGAG.1 CGTCAAGATGGTCA.1
## CD14 Mono CD16 Mono T activated CD8 T
## CGTCCAACATCGAC.1 CGTCCAACCTTCCG.1 CGTCCATGACTCAG.1 CGTCCATGCAGATC.1
## CD4 Naive T CD4 Naive T T activated T activated
## CGTCCATGCCGTAA.1 CGTCCATGCCTCCA.1 CGTCCATGCTGTGA.1 CGTCCATGGCGATT.11
## CD4 Memory T CD14 Mono CD14 Mono B
## CGTCCATGGGTAAA.1 CGTCCATGTGCCCT.1 CGTCGACTAGCGTT.1 CGTCGACTCTACCC.1
## NK CD16 Mono CD14 Mono CD14 Mono
## CGTCGACTCTCAGA.1 CGTCGACTTAAAGG.1 CGTCGACTTTCTTG.1 CGTGAAACAGTTCG.1
## CD14 Mono B CD16 Mono CD4 Naive T
## CGTGAAACCGTTAG.1 CGTGAAACGAGACG.1 CGTGAAACTGAGCT.1 CGTGAATGAAGGGC.1
## CD16 Mono CD4 Naive T B CD14 Mono
## CGTGAATGACCTGA.1 CGTGAATGAGCCTA.1 CGTGAATGAGTCGT.1 CGTGAATGCATGCA.1
## B CD14 Mono CD14 Mono NK
## CGTGAATGGGTATC.1 CGTGAATGGTATCG.1 CGTGAATGTCTTTG.1 CGTGATGAAGTCTG.1
## B CD14 Mono CD16 Mono CD4 Memory T
## CGTGATGACGTCTC.1 CGTGATGACTTCTA.1 CGTGATGATGGTGT.1 CGTGCACTCTATGG.1
## CD14 Mono CD14 Mono CD4 Memory T B
## CGTGCACTGCTAAC.1 CGTGCACTTTCGCC.1 CGTGTAGACCAACA.1 CGTGTAGACGTGAT.1
## CD14 Mono CD4 Naive T NK B Activated
## CGTTAACTTAGCGT.1 CGTTAGGAAACCTG.1 CGTTAGGAGCCAAT.1 CGTTAGGAGTATCG.1
## CD4 Memory T CD4 Memory T CD14 Mono T activated
## CGTTATACACAGTC.1 CGTTATACGAGCAG.1 CGTTATACGCGATT.1 CGTTATACGTCTAG.1
## CD14 Mono CD4 Memory T B CD4 Naive T
## CGTTATACTGAAGA.1 CGTTATACTTCTCA.1 CGTTTAACAGCGTT.1 CGTTTAACCTCATT.1
## CD4 Memory T B CD8 T CD16 Mono
## CGTTTAACGTGAGG.1 CTAAACCTAAGAAC.1 CTAAACCTCAGTCA.1 CTAAACCTCGCATA.1
## T activated CD16 Mono B Activated NK
## CTAAACCTCTGAAC.1 CTAAACCTGTACGT.1 CTAACACTACACCA.1 CTAACACTACCACA.1
## NK CD14 Mono CD14 Mono CD4 Naive T
## CTAACACTAGATGA.1 CTAACACTGCTAAC.1 CTAACACTGGAGGT.1 CTAACACTTACAGC.1
## CD8 T CD4 Naive T Mk CD16 Mono
## CTAACACTTGTGAC.11 CTAACGGACAACCA.1 CTAACGGACCGCTT.1 CTAACGGAGAAAGT.1
## CD4 Memory T B DC B
## CTAACGGATTTGTC.1 CTAACTACAACCAC.1 CTAACTACCCTGTC.1 CTAACTACTCACGA.1
## CD14 Mono CD4 Naive T CD4 Naive T T activated
## CTAAGGACACCTGA.1 CTAAGGACAGTCGT.1 CTAAGGACCACCAA.1 CTAAGGACCCATAG.1
## CD4 Naive T CD8 T Mk CD4 Naive T
## CTAAGGACTCATTC.1 CTAAGGACTCGTGA.1 CTAAGGACTGGTGT.1 CTAAGGTGGAAAGT.1
## NK T activated B CD14 Mono
## CTAAGGTGGTGTAC.1 CTAAGGTGGTTGTG.1 CTAATAGAAGGTTC.1 CTAATAGACGAATC.1
## T activated CD4 Naive T Mk B
## CTAATAGACTCCCA.1 CTAATAGAGGGACA.1 CTAATAGAGTACCA.1 CTAATAGATGGTTG.1
## CD4 Naive T CD4 Naive T CD16 Mono CD16 Mono
## CTAATGCTAAGGGC.1 CTAATGCTAGCGGA.11 CTAATGCTCAGAAA.1 CTAATGCTCCTAAG.1
## CD16 Mono CD14 Mono CD14 Mono CD4 Memory T
## CTAATGCTGAACTC.1 CTAATGCTGGATTC.1 CTAATGCTTCCGAA.1 CTAATGCTTCTCTA.1
## DC CD14 Mono CD4 Memory T CD4 Memory T
## CTAATGCTTGTCCC.1 CTACAACTACACTG.1 CTACAACTGAGACG.1 CTACAACTGGCAAG.1
## CD4 Naive T CD14 Mono CD4 Naive T CD8 T
## CTACAACTGTATCG.1 CTACAACTTCCCGT.1 CTACCTCTATCACG.1 CTACCTCTCCTTGC.1
## CD14 Mono CD16 Mono CD8 T CD4 Naive T
## CTACCTCTCTTTAC.1 CTACCTCTGTTGTG.1 CTACCTCTTATCGG.1 CTACGCACCGTAGT.1
## NK CD14 Mono CD14 Mono NK
## CTACGCACGAGGCA.1 CTACGCACGTCATG.1 CTACGCACGTGTAC.1 CTACGGCTTATGCG.1
## CD14 Mono NK CD14 Mono CD4 Memory T
## CTACGGCTTCCCAC.1 CTACGGCTTTTCGT.1 CTACTATGCCCACT.1 CTACTATGCGACAT.1
## CD14 Mono CD14 Mono B CD14 Mono
## CTACTATGCTTGGA.1 CTACTATGTGCTCC.1 CTACTATGTGTCCC.1 CTACTCCTACTCAG.1
## CD14 Mono CD4 Naive T CD4 Naive T CD4 Naive T
## CTACTCCTATCGGT.1 CTACTCCTGCTTCC.1 CTACTCCTGGTAGG.1 CTACTCCTGGTGGA.1
## CD8 T CD4 Naive T CD4 Naive T CD4 Naive T
## CTAGAGACGCTAAC.1 CTAGAGACGTCTGA.1 CTAGAGACGTTCGA.1 CTAGAGACTCCTAT.1
## B Activated DC CD14 Mono B
## CTAGGATGACGGTT.1 CTAGGATGAGTAGA.1 CTAGGATGATGCTG.1 CTAGGATGCCCTAC.1
## T activated DC CD16 Mono CD8 T
## CTAGGATGCTAGCA.1 CTAGGATGGAGATA.1 CTAGGATGGCCATA.1 CTAGGATGTGCCCT.1
## CD4 Memory T CD14 Mono CD14 Mono CD4 Naive T
## CTAGGATGTGCGTA.1 CTAGGCCTAAACAG.1 CTAGGCCTCACTCC.1 CTAGGCCTCCGAAT.1
## CD14 Mono CD4 Naive T CD14 Mono CD4 Naive T
## CTAGGCCTCCTATT.1 CTAGGCCTGGTATC.1 CTAGGTGATAAGCC.1 CTAGGTGATGGAAA.1
## CD14 Mono CD4 Naive T CD8 T CD14 Mono
## CTAGTTACACCCAA.1 CTAGTTACAGAGAT.1 CTAGTTACCAGAAA.1 CTAGTTACCTATTC.1
## CD14 Mono CD14 Mono CD14 Mono CD4 Naive T
## CTAGTTACGGGACA.1 CTAGTTACGTCTGA.1 CTAGTTACTGGTAC.11 CTAGTTTGAATGCC.1
## CD14 Mono CD4 Naive T CD8 T CD14 Mono
## CTAGTTTGCTAGAC.1 CTAGTTTGGAGATA.1 CTAGTTTGGCCAAT.1 CTAGTTTGGGTGTT.1
## CD8 T CD4 Memory T CD4 Memory T CD4 Memory T
## CTAGTTTGTACTGG.1 CTAGTTTGTAGCGT.1 CTATAAGATAAAGG.1 CTATACTGCCCGTT.1
## CD4 Memory T CD4 Naive T NK CD14 Mono
## CTATACTGCTACCC.1 CTATACTGGAGAGC.1 CTATACTGTATCTC.1 CTATAGCTACACGT.1
## B CD14 Mono CD14 Mono CD4 Naive T
## CTATAGCTAGAAGT.1 CTATAGCTCATGGT.1 CTATAGCTGGCATT.1 CTATCAACCAACTG.1
## CD4 Naive T CD4 Naive T CD4 Memory T Mk
## CTATCAACCTACGA.1 CTATCAACCTGTTT.1 CTATCAACCTTAGG.1 CTATCAACGAATCC.1
## B CD16 Mono Mk CD4 Naive T
## CTATCATGGAATAG.1 CTATCATGGGACAG.1 CTATCATGTCCGAA.1 CTATCATGTCTAGG.1
## CD14 Mono CD4 Memory T NK CD4 Naive T
## CTATCATGTTGGTG.11 CTATCATGTTTCTG.1 CTATCCCTAAGTGA.1 CTATCCCTAGATCC.1
## B T activated CD14 Mono B
## CTATCCCTATGACC.1 CTATCCCTATGCCA.1 CTATCCCTATTCTC.1 CTATCCCTCATTTC.1
## CD4 Naive T CD4 Naive T CD16 Mono CD14 Mono
## CTATGACTCGTAAC.1 CTATGACTCTAGAC.1 CTATGACTGAGCTT.1 CTATGACTGCTACA.11
## CD8 T T activated CD4 Naive T CD14 Mono
## CTATGACTGGCGAA.1 CTATGACTGTACAC.1 CTATGACTTTCTCA.1 CTATGTACAAAGCA.1
## CD4 Memory T B CD14 Mono CD14 Mono
## CTATGTACCGTGTA.1 CTATGTACTACTTC.1 CTATGTACTGTGAC.1 CTATGTACTTTCGT.1
## CD16 Mono CD4 Naive T CD14 Mono NK
## CTATGTTGGGAGCA.11 CTATGTTGTGCCCT.1 CTATGTTGTGGTTG.1 CTATTGACCTAGCA.1
## CD8 T CD4 Naive T CD8 T CD4 Naive T
## CTATTGACCTGATG.1 CTATTGTGAAAGCA.1 CTATTGTGATCACG.1 CTATTGTGATCGTG.1
## CD4 Naive T CD14 Mono CD14 Mono CD8 T
## CTATTGTGCGTTGA.1 CTCAATTGCCTGTC.1 CTCAATTGGACTAC.1 CTCAATTGGTAGCT.1
## CD14 Mono CD14 Mono CD14 Mono CD4 Memory T
## CTCAATTGTTGCGA.1 CTCAGAGAAGAAGT.1 CTCAGAGACTGAAC.1 CTCAGAGACTTATC.1
## NK CD4 Naive T B NK
## CTCAGAGAGGATTC.1 CTCAGAGATCGACA.1 CTCAGCACCAGCTA.1 CTCAGCACCCAACA.1
## CD16 Mono CD14 Mono T activated CD14 Mono
## CTCAGCACCCTATT.1 CTCAGCACCTGTTT.1 CTCAGCACGCGGAA.1 CTCAGCACTCCGAA.1
## CD4 Naive T CD14 Mono CD8 T CD14 Mono
## CTCAGCACTCGCCT.1 CTCAGCTGACAGCT.1 CTCAGCTGCGTCTC.1 CTCAGCTGTTTCTG.1
## B CD4 Naive T CD4 Memory T CD4 Naive T
## CTCAGGCTACGACT.1 CTCAGGCTAGCCTA.1 CTCAGGCTCTGAAC.1 CTCAGGCTTAACGC.1
## CD4 Naive T CD4 Naive T B CD14 Mono
## CTCAGGCTTTCGGA.1 CTCAGGCTTTGACG.1 CTCATTGAGCTATG.1 CTCATTGAGGGATG.1
## CD4 Naive T CD4 Memory T CD14 Mono T activated
## CTCATTGATCGACA.1 CTCATTGATGGGAG.1 CTCCACGAACGGGA.11 CTCCACGATTGACG.1
## Mk CD14 Mono CD4 Memory T CD4 Memory T
## CTCCATCTGATACC.1 CTCCATCTTAGAGA.1 CTCCATCTTTCTGT.1 CTCCGAACAGCAAA.1
## CD4 Naive T CD4 Naive T CD4 Naive T CD14 Mono
## CTCCGAACTAAAGG.1 CTCCGAACTAGAAG.1 CTCCGAACTCCCGT.1 CTCCTACTGTCTAG.1
## CD4 Naive T NK CD16 Mono CD4 Naive T
## CTCCTACTTCCGTC.1 CTCGAAGAACACAC.1 CTCGAAGAAGGCGA.1 CTCGAAGACTAAGC.1
## CD4 Naive T CD4 Naive T T activated CD4 Naive T
## CTCGAAGAGAGATA.1 CTCGACACCGCAAT.1 CTCGACACGTGTAC.1 CTCGACACTACGCA.1
## CD4 Memory T CD14 Mono T activated CD4 Memory T
## CTCGACACTCCAAG.1 CTCGACTGTCGATG.1 CTCGACTGTTCACT.11 CTCGAGCTCAGGAG.1
## CD14 Mono CD4 Naive T CD14 Mono B
## CTCGAGCTCCTGAA.1 CTCGAGCTCTCTTA.1 CTCGAGCTGATGAA.1 CTCGAGCTGGAGGT.1
## B CD4 Naive T NK CD14 Mono
## CTCGAGCTGGTAGG.1 CTCGAGCTTCCGAA.1 CTCGAGCTTTGTCT.1 CTCGCATGTCGACA.1
## CD4 Naive T Mk DC CD16 Mono
## CTCGCATGTTCGTT.1 CTCGCATGTTGACG.1 CTCTAAACACTGTG.1 CTCTAAACATCTCT.1
## CD14 Mono CD14 Mono CD14 Mono CD4 Naive T
## CTCTAAACGAGCAG.1 CTCTAAACGTGCAT.1 CTCTAATGCCTCGT.1 CTCTAATGGAATCC.1
## CD14 Mono CD8 T CD16 Mono CD14 Mono
## CTCTAATGGACAGG.1 CTCTAATGGCCCTT.1 CTGAACGACCAAGT.1 CTGAACGACGCCTT.1
## CD8 T CD4 Naive T CD14 Mono CD14 Mono
## CTGAACGACTGGAT.1 CTGAACGATTCATC.1 CTGAACGATTCCCG.1 CTGAAGACCACACA.1
## B Activated CD14 Mono B Activated CD4 Naive T
## CTGAAGACCATGGT.1 CTGAAGACCCTCAC.1 CTGAAGACGAGCTT.1 CTGAAGTGACGTGT.1
## CD8 T CD4 Naive T B Activated CD14 Mono
## CTGAAGTGGCTTCC.1 CTGAAGTGTGCACA.1 CTGAAGTGTTTCAC.1 CTGAATCTAAACAG.1
## CD14 Mono B Activated CD4 Naive T CD4 Naive T
## CTGAATCTAGAGAT.1 CTGAATCTAGATGA.1 CTGAATCTGGAACG.1 CTGAATCTTAAGCC.1
## CD4 Naive T CD14 Mono NK CD4 Memory T
## CTGAATCTTCGCAA.1 CTGAATCTTGGCAT.1 CTGACAGACAACCA.1 CTGACAGACAACTG.1
## CD14 Mono CD14 Mono CD8 T CD8 T
## CTGACAGACCAGTA.1 CTGACCACACAGCT.1 CTGACCACGGTATC.1 CTGACCACGTAGGG.1
## CD16 Mono CD8 T DC B Activated
## CTGACCACTGAGCT.11 CTGACCACTGGCAT.1 CTGACCACTGGTGT.1 CTGAGAACCATCAG.1
## CD4 Naive T CD4 Memory T T activated B
## CTGAGAACCCTGTC.1 CTGAGAACCTTGTT.1 CTGAGCCTCTGTTT.1 CTGAGCCTGAGGTG.1
## CD16 Mono CD4 Naive T Eryth CD4 Memory T
## CTGAGCCTTACGCA.1 CTGAGCCTTCTCAT.1 CTGAGCCTTGACAC.1 CTGATACTCACTTT.1
## CD4 Memory T CD4 Naive T CD8 T CD4 Naive T
## CTGATACTCCTTGC.1 CTGATACTCTGTTT.1 CTGATACTTAGAGA.1 CTGATACTTGCAAC.1
## CD4 Memory T CD14 Mono B CD14 Mono
## CTGATACTTTCATC.1 CTGATACTTTGACG.1 CTGATGGAAATGCC.1 CTGATGGACTATGG.1
## CD8 T CD4 Naive T CD4 Naive T CD8 T
## CTGATTTGAACGGG.1 CTGATTTGCAGGAG.1 CTGATTTGCTTATC.1 CTGATTTGGACAGG.1
## B Activated B CD16 Mono T activated
## CTGATTTGGTGAGG.1 CTGATTTGTCACCC.1 CTGATTTGTCTCCG.1 CTGCAGCTTAGACC.1
## CD14 Mono B CD4 Memory T CD8 T
## CTGCAGCTTGAAGA.1 CTGCAGCTTTGGCA.1 CTGCCAACCCATAG.1 CTGCCAACCCATGA.1
## CD14 Mono CD4 Memory T CD14 Mono T activated
## CTGCCAACCCCTAC.1 CTGCCAACCTAAGC.1 CTGCCAACTTGTCT.1 CTGCGACTTGAAGA.1
## B CD16 Mono CD4 Memory T CD4 Naive T
## CTGGAAACACACGT.1 CTGGAAACACCACA.1 CTGGAAACATGTCG.1 CTGGAAACCACTTT.1
## CD16 Mono B Activated CD4 Naive T CD4 Naive T
## CTGGAAACGGAGGT.1 CTGGATGAAGTAGA.1 CTGGATGAGACAAA.1 CTGGATGAGAGGTG.1
## CD4 Naive T CD4 Memory T CD14 Mono T activated
## CTGGATGAGCTACA.1 CTGGATGATAAGGA.1 CTGGATGATACTCT.1 CTGGATGATGACCA.1
## T activated CD14 Mono CD4 Naive T CD4 Memory T
## CTGGATGATGTTCT.1 CTGGATGATTATCC.1 CTGGCACTCCGTAA.1 CTGGCACTCCTCCA.1
## CD4 Memory T CD4 Naive T CD14 Mono CD14 Mono
## CTGGCACTCTTGCC.1 CTGGCACTGAGAGC.1 CTGGCACTGTCGTA.1 CTGTAACTATGTGC.1
## CD4 Memory T T activated CD8 T CD16 Mono
## CTGTAACTTCACCC.1 CTGTAACTTGGTAC.1 CTGTATACAGACTC.1 CTGTATACCCTGTC.1
## CD8 T CD4 Memory T CD4 Naive T NK
## CTGTATACGTATGC.1 CTGTATACTGCTCC.1 CTGTGAGAATGCCA.1 CTGTGAGAGGCATT.1
## CD4 Naive T CD8 T CD14 Mono CD4 Naive T
## CTGTGAGATCTCTA.1 CTGTGAGATGTCTT.1 CTTAAAGAAAAGCA.1 CTTAAAGAACGTGT.1
## B B CD14 Mono CD4 Naive T
## CTTAAAGACTATTC.1 CTTAAAGAGTAGCT.1 CTTAAAGATATGCG.1 CTTAAAGATGTCTT.1
## CD4 Naive T CD4 Naive T CD16 Mono T activated
## CTTAAAGATTTCTG.1 CTTAACACAGCCAT.1 CTTAACACAGTTCG.1 CTTAAGCTACGTTG.1
## CD16 Mono DC CD4 Naive T CD16 Mono
## CTTAAGCTGGTACT.1 CTTAAGCTTATGGC.1 CTTACAACACGTGT.1 CTTACAACACGTTG.1
## CD8 T B CD4 Memory T CD4 Memory T
## CTTACAACCTTAGG.1 CTTACAACGCGAGA.1 CTTACAACGCTATG.1 CTTACAACTGGTCA.1
## CD16 Mono CD14 Mono CD14 Mono CD8 T
## CTTACAACTTGGCA.1 CTTACAACTTTCTG.1 CTTACATGCCATGA.1 CTTACATGCGAATC.1
## CD14 Mono CD4 Memory T CD8 T B Activated
## CTTACATGCGCAAT.1 CTTACATGCGTTAG.1 CTTACATGGTTAGC.1 CTTACATGGTTCAG.1
## CD4 Naive T CD14 Mono DC CD8 T
## CTTACATGTTTCTG.1 CTTACTGAAAGGGC.1 CTTACTGAACCACA.1 CTTACTGAACGCAT.1
## CD14 Mono NK CD14 Mono CD8 T
## CTTACTGACTCTTA.1 CTTACTGAGGAGGT.1 CTTACTGAGGTTAC.1 CTTACTGATTGTCT.11
## CD14 Mono B Mk CD4 Memory T
## CTTAGACTAACCAC.1 CTTAGACTACCAGT.1 CTTAGACTACTACG.1 CTTAGACTCACCAA.1
## CD4 Naive T CD14 Mono DC CD14 Mono
## CTTAGGGAAAAAGC.1 CTTAGGGACTGCAA.1 CTTAGGGATCGATG.1 CTTAGGGATGGTCA.1
## CD16 Mono CD16 Mono CD16 Mono CD14 Mono
## CTTATCGACAGCTA.1 CTTATCGAGATAAG.1 CTTATCGATTTCGT.1 CTTCACCTAGAAGT.1
## CD4 Memory T CD4 Memory T DC CD14 Mono
## CTTCACCTAGTGCT.1 CTTCACCTATGTGC.1 CTTCACCTCCCTTG.1 CTTCACCTCGACAT.1
## CD8 T CD4 Naive T T activated CD4 Naive T
## CTTCACCTGTCGTA.1 CTTCACCTTAAGCC.1 CTTCACCTTCGACA.1 CTTCACCTTCTTTG.1
## CD4 Memory T CD4 Memory T CD14 Mono T activated
## CTTCACCTTGACTG.1 CTTCACCTTGGTCA.1 CTTCATGAAACCTG.1 CTTCATGACTAGCA.1
## T activated CD4 Memory T B Activated CD14 Mono
## CTTCATGAGGGTGA.1 CTTCATGATCTCAT.1 CTTCTAGAATGACC.1 CTTCTAGACTTGAG.1
## B Activated T activated CD4 Naive T CD4 Naive T
## CTTCTAGACTTGTT.1 CTTGAACTAACGGG.1 CTTGAACTATGACC.1 CTTGAACTCCTGAA.1
## B CD8 T B CD14 Mono
## CTTGAACTCTGTAG.1 CTTGAACTGCCATA.1 CTTGAACTGCCCTT.1 CTTGAGGAAACCGT.1
## B B Activated CD14 Mono CD8 T
## CTTGAGGAAAGCAA.1 CTTGAGGAAGCTAC.1 CTTGAGGAATGGTC.1 CTTGAGGACTCAAG.1
## CD4 Naive T CD14 Mono CD4 Naive T CD4 Naive T
## CTTGAGGACTCATT.1 CTTGAGGATTGCAG.1 CTTGAGGATTGGTG.1 CTTGATTGAATGCC.1
## CD4 Memory T CD14 Mono CD8 T CD4 Naive T
## CTTGATTGCTACCC.1 CTTGATTGGGTACT.1 CTTGATTGTAAGGA.1 CTTGATTGTACAGC.1
## CD4 Naive T CD14 Mono CD4 Naive T CD4 Naive T
## CTTGTATGACGACT.1 CTTGTATGATCGTG.1 CTTGTATGTCTATC.1 CTTTACGAAGCCAT.1
## CD4 Naive T CD16 Mono CD14 Mono CD8 T
## CTTTACGACGAATC.1 CTTTACGACTTCCG.1 CTTTACGAGTTAGC.1 CTTTACGATTCATC.1
## CD8 T CD4 Memory T CD4 Memory T T activated
## CTTTAGACGACTAC.1 CTTTAGACGTCACA.1 CTTTAGACTCGCAA.1 CTTTAGACTGGGAG.11
## B CD8 T B T activated
## CTTTAGTGCTACCC.1 CTTTAGTGCTTTAC.1 CTTTAGTGGGTGTT.1 CTTTCAGACAACCA.1
## NK CD4 Naive T B B Activated
## CTTTCAGAGACGAG.1 CTTTCAGAGTGTCA.1 CTTTCAGATAGCCA.1 CTTTCAGATCTCCG.1
## B CD4 Memory T CD4 Naive T CD14 Mono
## CTTTCAGATTTCTG.1 CTTTGATGCCGAAT.1 CTTTGATGGGGTGA.1 CTTTGATGGGTGGA.1
## B CD8 T CD16 Mono CD16 Mono
## CTTTGATGGTAGGG.1 CTTTGATGGTCACA.1 CTTTGATGGTGTTG.1 GAAACAGAAGTTCG.11
## CD4 Naive T CD14 Mono CD8 T NK
## GAAACAGATACTTC.1 GAAACAGATGGGAG.1 GAAACAGATGGTAC.1 GAAACCTGCTATTC.1
## CD14 Mono CD4 Naive T CD14 Mono DC
## GAAACCTGGCAAGG.1 GAAACCTGGTAAGA.1 GAAACCTGTCTTTG.1 GAAAGATGAGTACC.1
## T activated CD8 T T activated T activated
## GAAAGATGCACTTT.1 GAAAGATGGGATCT.1 GAAAGATGGGCAAG.1 GAAAGATGTAAAGG.1
## CD14 Mono CD4 Memory T T activated CD4 Naive T
## GAAAGTGAAGAAGT.1 GAAAGTGACGTCTC.1 GAAAGTGACTTCGC.1 GAAAGTGAGAATCC.1
## CD4 Naive T CD4 Naive T CD14 Mono B
## GAAAGTGAGGTGTT.1 GAAAGTGATTCAGG.1 GAAATACTACCTCC.1 GAAATACTAGTCAC.1
## Mk CD8 T CD4 Naive T CD14 Mono
## GAAATACTCGACTA.1 GAAATACTCTGAAC.1 GAAATACTGGTTTG.1 GAAATACTTGGGAG.1
## B Activated CD4 Naive T CD4 Memory T CD16 Mono
## GAAATACTTGGTAC.1 GAAATACTTTGCAG.1 GAACACACAGCCAT.1 GAACACACTGGTGT.1
## CD4 Naive T CD14 Mono CD4 Naive T CD14 Mono
## GAACACACTTCAGG.1 GAACAGCTCACTGA.1 GAACAGCTGCCTTC.1 GAACAGCTGGACGA.1
## NK CD16 Mono B Activated CD4 Memory T
## GAACAGCTGTACAC.1 GAACCAACCGGAGA.1 GAACCAACCTCCCA.1 GAACCTGAACACCA.1
## CD8 T CD14 Mono CD4 Naive T CD4 Naive T
## GAACCTGATCAAGC.1 GAACGGGAACCACA.1 GAACGGGAATGCTG.1 GAACGGGACTCGAA.1
## CD14 Mono CD4 Naive T CD14 Mono B
## GAACGGGACTGATG.1 GAACGGGATACGAC.1 GAACGGGATGGTCA.1 GAACGTTGAAAGCA.1
## CD4 Naive T B CD4 Naive T CD16 Mono
## GAACGTTGCTACTT.1 GAACGTTGTGAGAA.1 GAACGTTGTTCATC.1 GAACTGTGCGTTAG.1
## B B CD14 Mono CD4 Memory T
## GAACTGTGGTTGAC.1 GAACTGTGTAGAGA.1 GAACTGTGTATCGG.1 GAAGAATGATGTGC.1
## DC B CD8 T CD14 Mono
## GAAGAATGCTAGCA.1 GAAGAATGGCAGTT.1 GAAGAATGTACGCA.1 GAAGAATGTGAGCT.1
## B CD14 Mono B CD14 Mono
## GAAGATGACTGAGT.1 GAAGATGACTTCCG.1 GAAGATGAGTATCG.1 GAAGATGATCAGTG.1
## CD14 Mono CD16 Mono CD4 Naive T CD4 Naive T
## GAAGATGATGGTTG.1 GAAGCGGAAAGATG.1 GAAGCGGAAAGGCG.1 GAAGCGGAAAGGTA.1
## CD4 Naive T CD4 Memory T CD4 Memory T CD4 Naive T
## GAAGCGGAAGACTC.1 GAAGCGGACTTGCC.1 GAAGCGGAGCGGAA.1 GAAGCTACCAGAGG.1
## CD8 T CD4 Memory T B CD8 T
## GAAGCTACCAGGAG.1 GAAGCTACCCCTCA.1 GAAGCTACCCGCTT.1 GAAGCTACGTAGGG.1
## CD16 Mono CD14 Mono CD16 Mono CD16 Mono
## GAAGCTTGACTACG.1 GAAGCTTGCCTTTA.1 GAAGCTTGTAACCG.1 GAAGCTTGTCCGTC.1
## Eryth CD8 T CD14 Mono CD4 Memory T
## GAAGGGTGAGAAGT.1 GAAGGGTGAGCACT.1 GAAGGGTGATACCG.1 GAAGGGTGCATCAG.1
## B CD14 Mono CD14 Mono CD14 Mono
## GAAGGGTGGAACCT.1 GAAGGGTGGACGGA.1 GAAGGTCTAGAAGT.1 GAAGGTCTAGTTCG.1
## CD14 Mono CD4 Naive T CD16 Mono CD14 Mono
## GAAGGTCTATCGTG.1 GAAGGTCTGCAAGG.1 GAAGTAGAACGGGA.1 GAAGTAGACGTAAC.1
## DC CD4 Naive T CD4 Naive T CD4 Naive T
## GAAGTAGACTGTAG.1 GAAGTAGAGTTGCA.1 GAAGTCACATCTTC.1 GAAGTCACCCAGTA.1
## CD14 Mono CD14 Mono T activated CD4 Memory T
## GAAGTCACGGACGA.1 GAAGTCACTCGTAG.1 GAAGTCTGAAACGA.1 GAAGTCTGACTCAG.1
## CD14 Mono B CD14 Mono CD14 Mono
## GAAGTCTGCACTGA.1 GAAGTCTGCCTAAG.1 GAAGTCTGGTCATG.1 GAAGTCTGTTCACT.1
## CD8 T CD4 Memory T NK pDC
## GAAGTGCTAGCGTT.1 GAAGTGCTGTCTTT.1 GAATGCACCAGAAA.1 GAATGCACCATACG.1
## CD4 Naive T CD14 Mono CD4 Naive T CD14 Mono
## GAATGCACGCTATG.1 GAATGCACGTTCGA.1 GAATGCACTTACCT.1 GAATGCTGCCACCT.1
## B CD4 Memory T CD14 Mono CD4 Naive T
## GAATGCTGCCCACT.1 GAATGCTGGCTCCT.1 GAATGCTGTTCATC.1 GAATGGCTAGATCC.1
## CD14 Mono CD14 Mono B DC
## GAATGGCTATTCTC.1 GAATGGCTCCCTAC.1 GAATGGCTCTAAGC.1 GAATGGCTCTCAAG.11
## CD14 Mono CD16 Mono CD16 Mono CD4 Memory T
## GAATGGCTCTCATT.1 GAATGGCTGGTATC.1 GAATGGCTGTTCAG.1 GAATGGCTTCTCCG.1
## CD16 Mono Mk NK DC
## GAATGGCTTGTCGA.1 GAATTAACACTTTC.1 GAATTAACTTCAGG.1 GACAACACACGTAC.1
## CD16 Mono CD14 Mono CD4 Naive T CD14 Mono
## GACAACACCGTCTC.1 GACAACACGGAGTG.1 GACAACACGTTAGC.1 GACAACACTTGAGC.1
## CD14 Mono CD14 Mono CD4 Naive T CD14 Mono
## GACAACTGCCAATG.1 GACAACTGCCATAG.1 GACAACTGCGCTAA.1 GACAACTGCTAGTG.1
## Mk DC NK CD4 Memory T
## GACAACTGTGCGTA.1 GACACTGAACTACG.1 GACACTGACTGTAG.1 GACACTGAGGTCAT.1
## CD14 Mono DC CD14 Mono T activated
## GACACTGATTCTAC.1 GACACTGATTTACC.1 GACAGGGATCGCCT.1 GACAGTACCAGTTG.1
## CD14 Mono CD4 Memory T CD4 Memory T Mk
## GACAGTACCATTTC.1 GACAGTACGCAAGG.1 GACAGTACGCTGTA.1 GACAGTACGTCAAC.1
## CD14 Mono T activated CD4 Memory T B
## GACAGTACTTCCGC.1 GACAGTTGCCTTAT.1 GACAGTTGGAAGGC.1 GACAGTTGTCAGAC.1
## B Activated CD8 T CD4 Memory T B
## GACAGTTGTCCGAA.1 GACATTCTACAGTC.1 GACATTCTACCGAT.1 GACATTCTGACGAG.1
## CD4 Memory T T activated CD4 Naive T CD8 T
## GACATTCTGAGCTT.1 GACATTCTGGAACG.1 GACATTCTGTTTGG.1 GACCAAACACGGGA.1
## B CD14 Mono CD8 T CD16 Mono
## GACCAAACAGTGTC.1 GACCAAACATTGGC.1 GACCAAACCTACCC.1 GACCAAACGATAGA.1
## CD14 Mono CD16 Mono CD14 Mono CD14 Mono
## GACCAAACGTTCAG.1 GACCAAACTAGCGT.1 GACCATGAAAGGTA.1 GACCCTACATTCTC.1
## CD14 Mono CD4 Naive T CD4 Naive T CD14 Mono
## GACCTAGAAAGCAA.1 GACCTAGACGCCTT.1 GACCTAGACGCTAA.1 GACCTCACAAGATG.1
## CD16 Mono CD4 Naive T CD14 Mono CD16 Mono
## GACCTCACACCCAA.1 GACCTCACAGGGTG.1 GACCTCACGTATCG.1 GACCTCACTGCTAG.1
## CD4 Naive T CD8 T CD14 Mono CD8 T
## GACCTCACTGGTCA.1 GACCTCTGAGGGTG.1 GACCTCTGCTGAAC.1 GACCTCTGGTGCTA.1
## CD14 Mono CD14 Mono B CD16 Mono
## GACCTCTGTCTTCA.1 GACCTCTGTGCTTT.1 GACCTCTGTTGCGA.1 GACGAACTCATCAG.1
## CD4 Naive T CD8 T CD14 Mono CD4 Memory T
## GACGAACTTATCTC.1 GACGAACTTTTGTC.1 GACGAGGACATGAC.1 GACGAGGACCCGTT.1
## CD4 Naive T CD4 Naive T CD4 Memory T CD14 Mono
## GACGAGGACCGATA.1 GACGAGGACGTGAT.1 GACGAGGAGGACAG.1 GACGAGGAGGGACA.1
## NK CD4 Memory T B CD16 Mono
## GACGAGGAGTCTAG.1 GACGAGGATGTGAC.1 GACGAGGATTGAGC.1 GACGATTGACGGGA.1
## CD16 Mono CD4 Naive T CD16 Mono CD8 T
## GACGATTGAGAGGC.1 GACGATTGCTTATC.1 GACGCCGAGCTGAT.1 GACGCCGAGGAGGT.1
## CD4 Memory T CD14 Mono CD16 Mono NK
## GACGCCGAGTGTAC.1 GACGCCGAGTTAGC.1 GACGCCGAGTTGAC.1 GACGCCGATTTCTG.1
## CD4 Memory T CD8 T CD14 Mono CD16 Mono
## GACGCTCTCGATAC.1 GACGCTCTCTGTGA.1 GACGCTCTGTGCTA.1 GACGCTCTTCCGAA.1
## CD16 Mono CD4 Naive T CD14 Mono CD14 Mono
## GACGCTCTTGCTAG.1 GACGCTCTTGTGAC.1 GACGGCACACAGCT.1 GACGGCACGTTCAG.1
## CD4 Naive T CD14 Mono CD4 Naive T CD14 Mono
## GACGGCACTTTACC.1 GACGTAACAAAAGC.1 GACGTAACACGTGT.1 GACGTAACCACACA.1
## NK B Activated CD14 Mono B Activated
## GACGTAACCGCTAA.11 GACGTAACCGTTAG.1 GACGTAACGAATCC.1 GACGTAACGAGAGC.1
## CD14 Mono Mk CD14 Mono CD4 Naive T
## GACGTAACGTAGGG.1 GACGTAACGTTTGG.1 GACGTAACTGCTAG.1 GACGTAACTGCTCC.1
## CD14 Mono CD8 T CD4 Naive T CD14 Mono
## GACGTATGACTAGC.1 GACGTATGCCGTTC.1 GACGTATGGAAACA.1 GACGTCCTAAGTAG.1
## CD4 Memory T CD8 T CD4 Memory T CD4 Memory T
## GACGTCCTATCTTC.1 GACGTCCTGAGGCA.11 GACGTCCTGCGATT.1 GACGTCCTGGTAGG.1
## CD4 Naive T B CD4 Naive T CD16 Mono
## GACGTCCTTCTTCA.1 GACGTCCTTGAACC.1 GACGTCCTTGTTCT.1 GACGTCCTTTTCTG.11
## CD4 Naive T CD4 Naive T CD14 Mono DC
## GACTACGACCTTTA.1 GACTACGAGAGGGT.11 GACTACGAGTCTGA.1 GACTACGAGTGAGG.11
## CD14 Mono NK CD4 Naive T CD4 Naive T
## GACTACGATGTGAC.1 GACTACGATGTTTC.1 GACTACGATTCACT.1 GACTCCTGAACTGC.1
## CD14 Mono CD4 Naive T CD14 Mono CD14 Mono
## GACTCCTGCTTCTA.1 GACTCCTGGAGCAG.1 GACTCCTGGGTTTG.1 GACTCCTGTATCTC.1
## CD4 Naive T DC CD14 Mono CD14 Mono
## GACTCCTGTGTAGC.1 GACTGAACAAGTGA.1 GACTGAACATCTCT.1 GACTGAACCCAGTA.1
## CD4 Naive T CD14 Mono NK CD14 Mono
## GACTGATGAAGGGC.1 GACTGATGACACAC.1 GACTGATGGAATCC.1 GACTGATGGTCCTC.1
## CD14 Mono B Activated CD4 Memory T CD14 Mono
## GACTGATGGTTTGG.1 GACTGATGTAGACC.1 GACTGATGTGCCAA.1 GACTGTGAAAGCAA.1
## CD4 Memory T NK CD8 T CD4 Memory T
## GACTGTGAAGATCC.1 GACTGTGAAGGCGA.1 GACTGTGACAGATC.1 GACTGTGAGGAAGC.1
## CD14 Mono CD16 Mono CD14 Mono CD14 Mono
## GACTGTGAGGTGGA.1 GACTGTGATCTTCA.1 GACTGTGATGCCAA.1 GACTGTGATTCGGA.1
## CD4 Naive T NK NK CD14 Mono
## GACTTTACATTCGG.1 GACTTTACCAGATC.1 GACTTTACTAAAGG.1 GACTTTACTTGCGA.1
## B CD4 Naive T CD4 Naive T CD4 Naive T
## GAGAAATGTCCAAG.1 GAGAAATGTTTCTG.1 GAGAAATGTTTGTC.1 GAGAGGTGAGCACT.1
## CD8 T CD4 Memory T B CD16 Mono
## GAGAGGTGCCTGAA.1 GAGAGGTGCTGGAT.1 GAGAGGTGTCGCCT.1 GAGAGGTGTTTCGT.1
## pDC CD4 Naive T CD4 Memory T CD14 Mono
## GAGATAGAAACGGG.1 GAGATAGACCGTAA.1 GAGATAGATGAGGG.1 GAGATAGATGCTAG.1
## CD14 Mono CD4 Memory T CD14 Mono CD4 Naive T
## GAGATAGATGGTAC.1 GAGATCACACACTG.1 GAGATCACAGACTC.1 GAGATCACCCAAGT.1
## CD4 Naive T CD14 Mono CD14 Mono NK
## GAGATCACCTTGGA.1 GAGATCACTCCCGT.1 GAGATCACTGATGC.1 GAGATCACTGCATG.1
## CD14 Mono CD4 Memory T CD4 Memory T CD14 Mono
## GAGATGCTAAGGGC.1 GAGATGCTACCTAG.1 GAGATGCTATCGAC.1 GAGATGCTCGGTAT.1
## CD4 Naive T NK CD14 Mono CD14 Mono
## GAGATGCTGTCATG.1 GAGATGCTTACAGC.1 GAGATGCTTGACTG.1 GAGATGCTTTAGGC.1
## CD4 Naive T CD4 Memory T CD14 Mono CD16 Mono
## GAGATGCTTTCTAC.1 GAGCAACTACGTGT.1 GAGCAACTCTAAGC.1 GAGCAACTGCTGAT.1
## pDC CD4 Naive T CD14 Mono CD14 Mono
## GAGCAACTGTAAAG.1 GAGCAGGAACAGCT.1 GAGCAGGAAGTCTG.1 GAGCAGGACACTAG.1
## NK CD14 Mono T activated CD16 Mono
## GAGCAGGACGTAAC.1 GAGCAGGAGGCAAG.1 GAGCAGGATCGACA.1 GAGCATACACCAGT.1
## B DC CD14 Mono CD4 Naive T
## GAGCATACATCGAC.1 GAGCATACCCAAGT.1 GAGCATACGGAAGC.1 GAGCATACGGAGTG.1
## B CD14 Mono CD4 Naive T CD16 Mono
## GAGCATACGGATCT.1 GAGCATACGGGATG.1 GAGCGAGAACTCTT.1 GAGCGAGACACAAC.1
## CD14 Mono CD14 Mono CD4 Naive T CD4 Naive T
## GAGCGAGACGAGTT.1 GAGCGAGAGAATAG.1 GAGCGAGAGCGTAT.1 GAGCGAGATGGTCA.1
## CD14 Mono T activated CD4 Memory T CD14 Mono
## GAGCGAGATGTCGA.1 GAGCGAGATTCTAC.1 GAGCGCACAGAGAT.1 GAGCGCACCAGAGG.1
## CD4 Naive T B Activated CD14 Mono CD4 Memory T
## GAGCGCACCCAATG.1 GAGCGCTGACCTCC.1 GAGCGCTGCAAAGA.1 GAGCGCTGCTGGAT.1
## B CD14 Mono CD14 Mono NK
## GAGCGCTGGGATTC.1 GAGCGCTGGGCGAA.1 GAGCGCTGTTGTGG.1 GAGCGCTGTTTCTG.1
## Mk CD4 Memory T B CD8 T
## GAGCGGCTAACGGG.1 GAGCGGCTATGGTC.1 GAGCGGCTTGTCTT.1 GAGCTCCTGTTGTG.1
## DC CD4 Memory T B Activated CD14 Mono
## GAGCTCCTTACAGC.1 GAGGACGAACTCTT.1 GAGGACGACGGGAA.1 GAGGACGAGCAGTT.1
## CD14 Mono B CD4 Naive T B
## GAGGACGAGGCAAG.1 GAGGACGAGGTTTG.1 GAGGACGATGACCA.1 GAGGATCTGGCATT.1
## CD14 Mono CD14 Mono CD14 Mono B
## GAGGATCTTAGCGT.1 GAGGATCTTCACGA.1 GAGGATCTTCTAGG.1 GAGGCAGATCATTC.1
## CD4 Naive T CD14 Mono CD14 Mono B
## GAGGCAGATGGTGT.1 GAGGCCACACAGTC.1 GAGGCCACAGTGCT.1 GAGGCCACCTACCC.1
## CD4 Naive T B CD4 Memory T CD16 Mono
## GAGGCCACTGTTTC.1 GAGGGAACGATAAG.1 GAGGGAACGTTGTG.1 GAGGGAACTTATCC.1
## NK NK CD4 Memory T CD14 Mono
## GAGGGAACTTTGCT.1 GAGGGATGAGGGTG.1 GAGGGATGATCTCT.1 GAGGGATGGGGATG.1
## CD4 Memory T B CD8 T CD4 Naive T
## GAGGGATGGTCACA.1 GAGGGATGTAGCCA.1 GAGGGATGTGCCAA.1 GAGGGATGTGTGAC.1
## CD14 Mono CD14 Mono DC CD4 Naive T
## GAGGGATGTTCACT.1 GAGGGATGTTGAGC.1 GAGGGCCTAACGGG.1 GAGGGCCTACCTCC.1
## CD4 Memory T CD4 Memory T CD14 Mono CD14 Mono
## GAGGGCCTACTAGC.1 GAGGGCCTAGAGGC.1 GAGGGCCTCAGAAA.1 GAGGGCCTCCTGTC.1
## CD4 Naive T B CD14 Mono CD4 Naive T
## GAGGGTGAAGTAGA.1 GAGGGTGATAGTCG.1 GAGGGTGATGTCTT.1 GAGGGTGATTGCGA.1
## CD4 Naive T CD4 Naive T CD14 Mono CD4 Naive T
## GAGGGTGATTGCTT.1 GAGGGTGATTGGCA.1 GAGGTACTAAAACG.1 GAGGTACTAACGGG.1
## CD14 Mono CD4 Memory T B CD4 Naive T
## GAGGTACTACGCAT.1 GAGGTACTACTACG.1 GAGGTACTCATGAC.1 GAGGTACTCTCTAT.1
## CD4 Naive T B CD14 Mono CD16 Mono
## GAGGTACTTGGTCA.1 GAGGTGGAATTCTC.1 GAGGTGGACTCATT.1 GAGGTGGAGCGAAG.1
## CD4 Naive T B CD16 Mono CD14 Mono
## GAGGTGGAGGTTCA.1 GAGGTGGATTGGTG.1 GAGGTTACCACTTT.1 GAGGTTACGAGAGC.1
## CD14 Mono CD4 Memory T B CD14 Mono
## GAGGTTACGCGGAA.1 GAGGTTTGAAGATG.1 GAGGTTTGAATCGC.1 GAGGTTTGATGCTG.1
## B DC CD4 Memory T CD8 T
## GAGGTTTGCCTTAT.1 GAGGTTTGCGAGAG.1 GAGGTTTGGTCTAG.1 GAGGTTTGTGGAAA.1
## CD4 Naive T T activated Mk B Activated
## GAGTAAGACTTGCC.1 GAGTAAGATCAGTG.1 GAGTAAGATGTGGT.1 GAGTACACACACAC.1
## CD14 Mono T activated CD4 Naive T CD16 Mono
## GAGTACACCATTGG.1 GAGTACACCATTTC.11 GAGTACACCTGACA.11 GAGTACACGCGTTA.11
## B Activated CD4 Naive T CD14 Mono B Activated
## GAGTACTGCGTAGT.1 GAGTACTGTCACGA.1 GAGTACTGTGATGC.1 GAGTCAACGAGACG.1
## CD14 Mono CD4 Naive T B CD8 T
## GAGTCAACGCAGAG.1 GAGTCAACGTGCAT.1 GAGTCAACTCGTGA.1 GAGTCTGAACCCTC.1
## CD14 Mono CD14 Mono CD14 Mono CD14 Mono
## GAGTCTGAAGAAGT.1 GAGTCTGACCTTGC.1 GAGTGACTAAGCAA.1 GAGTGACTGCTGTA.1
## DC NK CD14 Mono CD4 Naive T
## GAGTGACTGGACGA.1 GAGTGACTTCGATG.1 GAGTGACTTCTCCG.1 GAGTGACTTGTCAG.1
## CD16 Mono CD4 Memory T CD4 Naive T B Activated
## GAGTGGGAAGCACT.1 GAGTGGGACATGAC.1 GAGTGGGATCTCGC.1 GAGTGGGATTGTGG.1
## CD14 Mono CD4 Naive T CD4 Naive T CD14 Mono
## GAGTGTTGCTCAAG.1 GAGTGTTGGACAAA.1 GAGTGTTGGTCGAT.1 GAGTGTTGTTCCAT.1
## NK CD14 Mono B CD14 Mono
## GAGTTGTGACTTTC.1 GAGTTGTGCTTCTA.1 GAGTTGTGGAAAGT.1 GAGTTGTGGTCTAG.1
## B CD4 Naive T CD4 Naive T CD4 Naive T
## GAGTTGTGTGGAAA.1 GAGTTGTGTGGCAT.1 GATAAGGACCTCCA.1 GATAAGGACTGACA.1
## CD4 Naive T CD4 Memory T CD16 Mono CD14 Mono
## GATAAGGAGTGTAC.1 GATAAGGATTTGGG.1 GATAATACGGTTTG.1 GATAATACTGAAGA.1
## CD4 Naive T CD4 Naive T CD4 Memory T CD4 Naive T
## GATAATACTGTAGC.1 GATACTCTAACCTG.1 GATACTCTAATCGC.1 GATACTCTCCACCT.1
## CD8 T CD14 Mono CD16 Mono CD14 Mono
## GATACTCTCGGTAT.1 GATACTCTGCAAGG.1 GATAGAGAAAACGA.1 GATAGAGAAACCGT.1
## CD4 Memory T CD4 Naive T CD14 Mono T activated
## GATAGAGACCTTAT.1 GATAGAGACTGTTT.1 GATAGAGATGAGCT.1 GATAGAGATTTCAC.1
## CD14 Mono CD4 Naive T pDC B
## GATAGCACAAGCAA.1 GATAGCACACACTG.1 GATAGCACGAGATA.1 GATAGCACGGAGTG.1
## CD14 Mono CD14 Mono CD4 Memory T CD14 Mono
## GATAGCACTTGGTG.1 GATATAACAAAGCA.1 GATATAACATTTCC.1 GATATAACCTTAGG.1
## CD14 Mono CD14 Mono CD14 Mono CD4 Naive T
## GATATAACGAACTC.1 GATATAACGGTGGA.1 GATATAACGTTCGA.1 GATATATGAACTGC.1
## CD14 Mono CD14 Mono CD14 Mono B Activated
## GATATATGAATGCC.1 GATATATGATGCTG.1 GATATATGCTGGAT.1 GATATATGGTGTTG.1
## CD4 Memory T CD4 Memory T CD14 Mono T activated
## GATATCCTACCAAC.1 GATATCCTAGGAGC.1 GATATCCTGTAAAG.1 GATATCCTGTGTTG.1
## T activated NK DC CD14 Mono
## GATATCCTTGGGAG.1 GATATTGAAGCGTT.1 GATATTGAAGTGTC.1 GATATTGATTGGTG.1
## NK NK CD14 Mono B
## GATCATCTCTGATG.1 GATCCCTGACTCTT.1 GATCCCTGCTACGA.1 GATCCCTGGTAGGG.1
## Mk CD14 Mono CD4 Memory T CD16 Mono
## GATCCGCTAGGTTC.1 GATCCGCTTCTCGC.1 GATCGAACACTTTC.1 GATCGAACATGCCA.1
## CD4 Memory T CD8 T CD16 Mono CD4 Naive T
## GATCGAACATGTGC.1 GATCGAACCATACG.11 GATCGAACCGGGAA.1 GATCGAACGGTGTT.1
## CD14 Mono CD4 Memory T CD14 Mono CD4 Memory T
## GATCGAACTTTGTC.1 GATCGATGAAAGTG.1 GATCGATGAGATCC.1 GATCGATGCGTTAG.1
## CD16 Mono T activated CD14 Mono CD14 Mono
## GATCGATGGAAAGT.1 GATCGTGAATGTGC.1 GATCGTGACAGGAG.1 GATCGTGACCACAA.1
## CD4 Naive T CD4 Memory T CD14 Mono CD16 Mono
## GATCGTGACGGAGA.1 GATCGTGACTACCC.1 GATCGTGAGAACCT.1 GATCGTGATCCGTC.1
## CD4 Naive T Mk CD4 Naive T CD8 T
## GATCGTGATGAGCT.1 GATCTACTCGCTAA.1 GATCTACTCTCGAA.1 GATCTTACACACCA.1
## NK CD14 Mono CD4 Naive T CD4 Naive T
## GATCTTACAGAATG.1 GATCTTACCCAACA.1 GATCTTACGGTCTA.1 GATCTTACTCCCAC.1
## CD4 Memory T T activated CD16 Mono pDC
## GATCTTTGAGTCGT.1 GATCTTTGCGACAT.1 GATCTTTGGCTGAT.1 GATCTTTGTCAGTG.1
## CD4 Naive T CD4 Naive T NK CD4 Naive T
## GATGACACACGTTG.1 GATGACACCATACG.1 GATGACACTTCTCA.1 GATGCAACATCGGT.1
## CD14 Mono CD4 Naive T CD14 Mono NK
## GATGCAACGAATAG.1 GATGCAACTTGGTG.1 GATGCATGAGCAAA.1 GATGCATGCACTAG.1
## B Activated CD14 Mono CD4 Memory T CD14 Mono
## GATGCATGCCTTTA.1 GATGCATGCGCCTT.1 GATGCATGGAGGCA.1 GATGCATGGGAACG.1
## B CD14 Mono CD14 Mono T activated
## GATGCATGTTTGGG.1 GATGCCCTACGTAC.1 GATGCCCTCGTAGT.1 GATGCCCTGACAGG.1
## CD4 Memory T CD14 Mono CD4 Memory T CD14 Mono
## GATGCCCTTCTTAC.1 GATGCCCTTGAGAA.1 GATTACCTAAAAGC.1 GATTACCTAAACAG.1
## CD4 Naive T CD16 Mono pDC CD14 Mono
## GATTACCTAACAGA.1 GATTACCTAACGAA.1 GATTACCTAGGGTG.1 GATTACCTCATGAC.1
## pDC CD4 Naive T CD8 T CD8 T
## GATTACCTCGGGAA.1 GATTACCTCTGTGA.1 GATTACCTGGATTC.1 GATTACCTGGGATG.1
## B CD14 Mono pDC NK
## GATTACCTTACAGC.1 GATTACCTTCCTAT.1 GATTACCTTCTAGG.1 GATTACCTTCTATC.1
## CD4 Naive T DC CD4 Naive T CD16 Mono
## GATTACCTTGTCGA.1 GATTCGGAACGGGA.1 GATTCGGACGATAC.1 GATTCGGAGGCAAG.1
## CD14 Mono CD8 T B CD4 Naive T
## GATTCGGATCACGA.1 GATTCGGATGTCCC.1 GATTCTACACTCTT.1 GATTCTACGAGGCA.1
## CD14 Mono CD16 Mono T activated CD14 Mono
## GATTCTACGTCACA.1 GATTCTACTTAGGC.1 GATTCTACTTCTAC.1 GATTCTTGAGTGTC.1
## CD4 Naive T B CD14 Mono CD4 Naive T
## GATTCTTGCAACTG.1 GATTCTTGGTTAGC.1 GATTCTTGTCGCAA.1 GATTCTTGTCTATC.1
## NK CD4 Naive T CD14 Mono CD4 Naive T
## GATTCTTGTCTTTG.1 GATTCTTGTTGTCT.1 GATTCTTGTTTCGT.1 GATTGGACATGCTG.1
## B Activated CD14 Mono B CD14 Mono
## GATTGGACTCACGA.11 GATTGGACTGTTTC.1 GATTGGACTTACTC.1 GATTGGTGACCTTT.1
## B Activated CD14 Mono T activated B
## GATTGGTGAGGAGC.1 GATTGGTGCTGACA.1 GATTGGTGTATCTC.1 GATTGGTGTATGCG.1
## CD4 Naive T CD16 Mono B Activated CD4 Memory T
## GATTGGTGTGGAAA.1 GATTGGTGTGGTGT.1 GATTTAGAACCAAC.1 GATTTAGAATGACC.1
## CD4 Memory T Mk CD4 Naive T NK
## GATTTAGAATTCCT.1 GATTTAGAGAATAG.1 GATTTAGAGTAGCT.1 GATTTAGATTTCAC.1
## CD4 Naive T CD4 Memory T CD14 Mono CD14 Mono
## GATTTGCTACCCTC.1 GATTTGCTACGCTA.1 GATTTGCTACGTAC.1 GATTTGCTCTTACT.1
## Mk CD4 Naive T CD4 Memory T CD4 Naive T
## GATTTGCTGTACCA.1 GCAAACTGAAGATG.1 GCAAACTGACACCA.1 GCAAACTGAGTGCT.1
## CD14 Mono CD4 Naive T CD4 Memory T CD14 Mono
## GCAAACTGCTCAGA.1 GCAAACTGGTGCTA.1 GCAACCCTAGGAGC.1 GCAACCCTCTGTGA.1
## CD8 T CD14 Mono pDC T activated
## GCAACCCTGTCACA.1 GCAACCCTTTACTC.1 GCAACTGAAAGTAG.1 GCAACTGAACCTAG.1
## T activated CD4 Naive T T activated CD16 Mono
## GCAACTGACACACA.1 GCAACTGACGATAC.1 GCAACTGATCAGGT.11 GCAACTGATTCGGA.1
## CD8 T CD4 Memory T CD14 Mono CD16 Mono
## GCAAGACTAACCGT.1 GCAAGACTCGGAGA.1 GCAAGACTGAACCT.1 GCAAGACTGACGAG.1
## B B CD14 Mono CD4 Memory T
## GCAAGACTTGCCTC.1 GCAAGACTTTACTC.1 GCAAGACTTTATCC.1 GCAATCGATGCTCC.1
## CD4 Naive T CD8 T DC CD4 Naive T
## GCAATCGATGTCCC.1 GCAATTCTACCCAA.1 GCAATTCTACCCTC.1 GCAATTCTACTACG.1
## CD8 T CD4 Naive T CD14 Mono CD4 Memory T
## GCAATTCTCTAGCA.1 GCAATTCTTGGGAG.1 GCACAAACACTGTG.1 GCACAAACCCATGA.1
## CD16 Mono B T activated CD14 Mono
## GCACAAACGGTAGG.1 GCACAATGAATCGC.1 GCACAATGACTGTG.1 GCACAATGAGCTCA.1
## CD8 T CD4 Naive T CD4 Naive T DC
## GCACAATGATGTCG.1 GCACAATGCAGTCA.1 GCACAATGCTTCGC.1 GCACAATGGTAGCT.1
## CD4 Memory T CD8 T NK CD14 Mono
## GCACAATGTCCCAC.1 GCACACCTACGCTA.1 GCACACCTCCATAG.1 GCACCACTAAGGTA.1
## CD14 Mono Mk CD14 Mono T activated
## GCACCACTCTCTCG.1 GCACCTACTCAAGC.1 GCACCTACTGGTTG.1 GCACCTTGAGTGCT.1
## CD4 Naive T CD14 Mono B CD14 Mono
## GCACCTTGATGCCA.1 GCACCTTGGGGAGT.1 GCACGGACATGACC.1 GCACGGACCGTGAT.1
## T activated B Activated CD14 Mono CD14 Mono
## GCACGGACCTCTCG.1 GCACGGACCTTGCC.1 GCACGGACGGTGTT.1 GCACGGTGACTGTG.1
## CD4 Memory T B CD14 Mono B
## GCACGGTGCCTACC.1 GCACGGTGGACTAC.1 GCACGGTGGGCAAG.1 GCACGGTGGGGATG.1
## CD4 Naive T CD4 Naive T T activated CD14 Mono
## GCACGTCTAATCGC.1 GCACGTCTACTGGT.1 GCACGTCTCCTCCA.1 GCACGTCTCTGGTA.1
## CD4 Naive T CD4 Naive T CD4 Naive T CD16 Mono
## GCACGTCTCTTACT.1 GCACGTCTGAACCT.1 GCACGTCTGGTCTA.1 GCACGTCTGTTACG.1
## CD4 Naive T CD4 Memory T CD14 Mono CD14 Mono
## GCACGTCTTCGTTT.1 GCACGTCTTGTTCT.1 GCACTAGAAGTGCT.1 GCACTAGAATTTCC.1
## CD14 Mono CD14 Mono CD14 Mono CD4 Memory T
## GCACTAGACGAACT.1 GCACTAGAGCGTAT.1 GCACTGCTACGGTT.1 GCACTGCTATCAGC.1
## CD4 Naive T CD4 Memory T T activated CD16 Mono
## GCACTGCTGAAACA.1 GCACTGCTGCCATA.1 GCACTGCTGGTATC.1 GCACTGCTGGTGAG.1
## CD4 Memory T Mk CD16 Mono CD4 Naive T
## GCACTGCTTCCGAA.1 GCACTGCTTGCTCC.1 GCAGATACAAGCCT.11 GCAGATACAGGTCT.1
## CD4 Memory T CD4 Naive T CD4 Naive T CD16 Mono
## GCAGATACCCCAAA.1 GCAGATACGGAAAT.1 GCAGATACGGTATC.1 GCAGATACTTCTGT.1
## CD4 Naive T NK CD4 Memory T CD16 Mono
## GCAGCCGAAGCCAT.1 GCAGCCGACTCCAC.1 GCAGCCGACTCTAT.1 GCAGCCGATCGCAA.1
## CD4 Naive T CD14 Mono CD4 Memory T DC
## GCAGCGTGAACGGG.1 GCAGCGTGCTCTCG.1 GCAGCGTGTCCCGT.1 GCAGCGTGTGAGGG.1
## CD14 Mono CD16 Mono CD14 Mono CD14 Mono
## GCAGCGTGTGTCTT.1 GCAGGCACACTCTT.1 GCAGGCACCTGGAT.1 GCAGGGCTACGTTG.1
## CD4 Naive T CD14 Mono CD14 Mono NK
## GCAGGGCTCGTTGA.1 GCAGGGCTGAAAGT.11 GCAGGGCTGCCAAT.1 GCAGGGCTTGAGCT.1
## CD14 Mono CD8 T CD4 Naive T CD16 Mono
## GCAGGGCTTGCAAC.1 GCAGTCCTAACGAA.1 GCAGTCCTACTGTG.1 GCAGTCCTCAACCA.1
## CD14 Mono T activated CD4 Naive T CD4 Naive T
## GCAGTCCTCTCCAC.1 GCAGTCCTTGACAC.1 GCAGTTGAATGCTG.1 GCAGTTGAGCGAAG.1
## CD14 Mono CD4 Memory T B Activated CD14 Mono
## GCAGTTGATATCTC.1 GCAGTTGATTCTTG.1 GCATCAGAAAGTGA.1 GCATCAGACCTCGT.1
## CD16 Mono Mk CD4 Naive T CD4 Naive T
## GCATCAGAGTTCTT.1 GCATGATGAGGGTG.1 GCATGATGGTCAAC.1 GCATGATGTCAAGC.1
## CD14 Mono DC CD4 Naive T CD14 Mono
## GCATGTGACAAAGA.1 GCATGTGACTAAGC.1 GCATGTGAGAGGTG.1 GCATGTGATTCAGG.1
## NK NK CD4 Naive T CD14 Mono
## GCATTGGAAGTACC.1 GCATTGGAGATAGA.1 GCATTGGAGGTAAA.1 GCATTGGATTCTGT.1
## CD14 Mono CD16 Mono B CD4 Naive T
## GCCAAAACAGGTTC.1 GCCAAAACATGCTG.1 GCCAAATGGAAACA.1 GCCAAATGGCTATG.1
## T activated CD16 Mono CD14 Mono CD14 Mono
## GCCAAATGGTACAC.1 GCCAACCTGAGGAC.1 GCCAACCTGCATAC.1 GCCAACCTGGACTT.1
## CD14 Mono CD4 Naive T CD4 Naive T NK
## GCCAACCTGGAGCA.1 GCCAACCTGTGCAT.1 GCCAACCTGTTGTG.1 GCCACGGACGAATC.11
## CD4 Naive T CD14 Mono CD8 T NK
## GCCACGGACGCCTT.1 GCCACGGAGACGAG.1 GCCACGGATGCTTT.1 GCCACGGATTTGTC.1
## CD4 Memory T CD14 Mono CD4 Memory T B Activated
## GCCACTACAAACGA.1 GCCACTACGAATCC.1 GCCACTACGCCTTC.1 GCCACTACGGTAGG.1
## B Activated CD14 Mono CD14 Mono CD4 Naive T
## GCCACTACGTCGTA.1 GCCACTACGTTGTG.1 GCCACTACTCCAGA.1 GCCACTACTGCATG.1
## CD4 Naive T CD4 Naive T CD14 Mono NK
## GCCACTACTGGTAC.1 GCCACTACTTCGCC.11 GCCATCACCATGGT.1 GCCATCACCCCGTT.1
## CD4 Naive T CD14 Mono B NK
## GCCATCACCTCTAT.1 GCCATCACGATACC.1 GCCATCACGGATCT.1 GCCATCACGGTTTG.1
## CD4 Naive T CD4 Naive T CD4 Memory T CD14 Mono
## GCCATCACTAGCCA.1 GCCATCACTTCTCA.11 GCCATGCTAACGGG.1 GCCATGCTACTACG.1
## Mk B CD14 Mono B
## GCCATGCTCCCTCA.1 GCCATGCTCTCCAC.1 GCCATGCTGGGCAA.1 GCCCAACTCAACTG.1
## CD4 Naive T B Activated DC CD16 Mono
## GCCCAACTCCGCTT.1 GCCCAACTGCATAC.1 GCCCAACTTTCGGA.1 GCCCAGGAAGCCTA.1
## CD14 Mono CD8 T CD4 Naive T CD14 Mono
## GCCCAGGACATCAG.1 GCCCAGGACATTCT.1 GCCCAGGACCACAA.1 GCCCAGGAGAGATA.1
## NK Mk CD14 Mono CD14 Mono
## GCCCATACACAGCT.1 GCCCATACGAACCT.1 GCCCATACGAGGAC.1 GCCCATACGTCAAC.1
## T activated NK B CD4 Memory T
## GCCCATACTAAGCC.1 GCCCATACTCTACT.1 GCCGACGACGAATC.1 GCCGACGATGCATG.1
## NK CD14 Mono CD16 Mono NK
## GCCGACGATTCTCA.1 GCCGAGTGATCTCT.1 GCCGAGTGTCTATC.1 GCCGAGTGTGGTTG.1
## CD14 Mono CD4 Naive T CD16 Mono CD4 Naive T
## GCCGGAACGCTTAG.1 GCCGGAACGTTTCT.1 GCCGGAACTCGCTC.1 GCCGGAACTGCGTA.1
## B CD14 Mono CD14 Mono CD8 T
## GCCGTACTACGGTT.1 GCCGTACTAGCTAC.1 GCCGTACTGCCATA.1 GCCTACACCACCAA.1
## B Activated CD14 Mono pDC CD14 Mono
## GCCTACACCTGCAA.11 GCCTACACTGCTCC.1 GCCTAGCTAGGAGC.1 GCCTAGCTGGAAGC.1
## Mk CD14 Mono T activated CD4 Naive T
## GCCTAGCTGGTAGG.1 GCCTAGCTGTTCTT.1 GCCTAGCTTTCTGT.1 GCCTCAACCTGAAC.1
## CD4 Naive T CD14 Mono CD14 Mono CD14 Mono
## GCCTCAACTAGAAG.1 GCCTCATGATGCTG.1 GCCTCATGCAGTTG.1 GCCTCATGGAAACA.1
## CD14 Mono CD16 Mono CD4 Naive T B
## GCCTCATGGAATCC.1 GCCTCATGGATACC.1 GCCTCATGGTGAGG.1 GCCTGACTCCAATG.1
## B Activated CD4 Naive T CD4 Memory T NK
## GCCTGACTCTCTTA.1 GCCTGACTGACTAC.1 GCCTGACTGAGATA.1 GCCTGACTGCTAAC.1
## CD14 Mono CD14 Mono CD4 Memory T CD14 Mono
## GCCTGACTTATGCG.1 GCCTGACTTGATGC.1 GCCTGACTTGGATC.1 GCGAAGGAAGTGCT.1
## B NK CD8 T Mk
## GCGAAGGAATTCCT.1 GCGACTCTCTGTAG.1 GCGACTCTCTTCTA.1 GCGACTCTGCGTTA.1
## CD14 Mono CD14 Mono CD14 Mono CD4 Naive T
## GCGACTCTTTTCTG.1 GCGAGAGAAGATGA.1 GCGAGAGAGCAAGG.1 GCGAGAGATAAGGA.1
## CD4 Naive T CD4 Memory T CD14 Mono CD16 Mono
## GCGAGCACACCAAC.1 GCGAGCACGAGCTT.1 GCGAGCACTCCTTA.1 GCGAGCACTGAACC.1
## B CD16 Mono CD4 Memory T B Activated
## GCGATATGCGACTA.1 GCGATATGGAGGGT.1 GCGATATGTACTCT.1 GCGATATGTGACCA.11
## CD14 Mono CD16 Mono CD14 Mono CD14 Mono
## GCGATATGTTGCGA.1 GCGCACGAACACCA.11 GCGCACGAAGTACC.1 GCGCACGACCACAA.1
## CD16 Mono CD14 Mono CD4 Naive T CD14 Mono
## GCGCACGAGCTCCT.1 GCGCACGAGGCGAA.1 GCGCACGATATCGG.1 GCGCATCTCAGAAA.1
## CD14 Mono CD8 T CD16 Mono CD14 Mono
## GCGCATCTCCCTCA.1 GCGCATCTGGAGCA.1 GCGCGAACACCCAA.1 GCGCGAACCCTTAT.1
## CD14 Mono CD16 Mono NK CD4 Naive T
## GCGCGATGAAGAAC.1 GCGCGATGAAGATG.1 GCGCGATGACCCTC.1 GCGCGATGCCTAAG.1
## CD4 Memory T CD4 Naive T CD14 Mono CD14 Mono
## GCGCGATGGCAAGG.1 GCGCGATGTCGTGA.1 GCGGACTGAAAGCA.1 GCGGACTGCTTCTA.1
## CD16 Mono CD4 Naive T CD14 Mono CD14 Mono
## GCGGACTGGACAAA.1 GCGGACTGGCAGTT.1 GCGGACTGGCTACA.1 GCGGACTGGTAGGG.1
## B Mk CD14 Mono DC
## GCGGACTGTCTTCA.1 GCGGACTGTTCTGT.1 GCGGAGCTACCTGA.1 GCGGAGCTAGATCC.1
## CD14 Mono CD16 Mono B CD4 Naive T
## GCGGAGCTCGCTAA.1 GCGGAGCTCTAGCA.1 GCGGAGCTGCCCTT.1 GCGGAGCTTCTTTG.1
## T activated CD4 Naive T CD4 Naive T CD4 Memory T
## GCGGAGCTTGAGAA.1 GCGGAGCTTGCAAC.1 GCGGCAACGCTGTA.1 GCGGCAACTCTTAC.1
## CD14 Mono CD14 Mono DC CD16 Mono
## GCGGGACTCAGAGG.1 GCGGGACTTTCAGG.1 GCGTAAACAAAGTG.1 GCGTAAACCACTGA.1
## B B CD4 Naive T CD16 Mono
## GCGTAAACCAGCTA.1 GCGTAAACGTTAGC.1 GCGTAATGCTGCTC.1 GCGTAATGGATAGA.1
## CD16 Mono CD14 Mono Mk CD4 Naive T
## GCGTAATGGGTAAA.1 GCGTAATGTGCATG.1 GCGTACCTACGCTA.1 GCGTACCTCGTAGT.1
## CD4 Memory T CD14 Mono NK CD8 T
## GCGTACCTGTTGCA.1 GCGTATGACTCTAT.1 GCGTATGACTTCCG.1 GCGTATGAGTTGGT.1
## B CD14 Mono CD8 T CD4 Memory T
## GCGTATGATCTCGC.1 GCGTATGATTCATC.1 GCTACAGAAAGCAA.1 GCTACAGAACACAC.1
## CD4 Memory T CD14 Mono B T activated
## GCTACAGACATTCT.1 GCTACAGACTACCC.1 GCTACAGACTAGTG.1 GCTACAGACTGAAC.1
## CD14 Mono CD4 Memory T CD4 Memory T CD8 T
## GCTACAGACTTGCC.1 GCTACAGATTCTAC.1 GCTACCTGGAATAG.1 GCTACCTGGGAGTG.1
## CD14 Mono CD14 Mono CD4 Naive T CD4 Naive T
## GCTACCTGTGGTCA.1 GCTACCTGTGGTTG.1 GCTACGCTCGTTAG.1 GCTACGCTCTCCCA.1
## CD4 Naive T CD4 Memory T CD14 Mono T activated
## GCTACGCTCTTCGC.1 GCTACGCTGAACTC.1 GCTACGCTGGTACT.1 GCTACGCTTCGACA.1
## CD4 Memory T CD14 Mono CD14 Mono CD4 Memory T
## GCTACGCTTGCACA.1 GCTAGAACCGCTAA.1 GCTAGAACTTTCAC.1 GCTAGATGAAGGTA.1
## CD14 Mono CD14 Mono CD4 Naive T NK
## GCTAGATGCGATAC.1 GCTAGATGTCCCGT.1 GCTAGATGTCTTTG.1 GCTAGATGTGTTCT.1
## CD4 Naive T Mk CD4 Naive T CD8 T
## GCTAGATGTTTCTG.1 GCTATACTCAGTCA.1 GCTATACTTGACTG.1 GCTCAAGAAGGTCT.1
## CD8 T CD14 Mono CD4 Naive T CD4 Naive T
## GCTCAAGAATGGTC.1 GCTCAAGACGTACA.1 GCTCAAGAGGAGCA.1 GCTCAAGAGGGACA.1
## NK CD14 Mono CD4 Naive T B
## GCTCACTGAAAAGC.1 GCTCACTGCTCATT.11 GCTCACTGCTCGCT.1 GCTCACTGGGTTCA.1
## CD14 Mono B CD14 Mono CD14 Mono
## GCTCAGCTAACCTG.1 GCTCAGCTATGTCG.1 GCTCAGCTCGCCTT.1 GCTCAGCTTGCTTT.1
## B CD14 Mono CD16 Mono NK
## GCTCCATGAGCAAA.1 GCTCCATGAGCATC.1 GCTCCATGAGCCTA.1 GCTCCATGCTCATT.1
## CD8 T CD8 T NK B
## GCTCCATGCTGTAG.1 GCTCCATGCTTGTT.1 GCTCCATGGGCAAG.1 GCTCCATGGTCAAC.1
## CD8 T CD16 Mono CD16 Mono CD8 T
## GCTCCATGTCAGAC.1 GCTCCATGTCCCAC.1 GCTCGACTCCTAAG.1 GCTCGACTCCTCGT.1
## CD4 Naive T CD16 Mono CD8 T CD14 Mono
## GCTCGACTGCATCA.1 GCTCGACTGTCACA.1 GCTCGACTGTTGTG.1 GCTCGACTTTGGTG.1
## CD4 Naive T CD4 Naive T CD4 Naive T CD8 T
## GCTGATGAAGCCAT.1 GCTGATGACTCGCT.1 GCTGATGATGGTTG.1 GCTTAACTAAGTGA.1
## T activated T activated CD4 Naive T CD14 Mono
## GCTTAACTCACAAC.1 GCTTAACTCTGTAG.1 GCTTAACTGCATCA.1 GCTTAACTTCTCAT.1
## CD4 Naive T CD16 Mono CD14 Mono CD8 T
## GCTTGAGAAAGATG.1 GCTTGAGAAGACTC.1 GCTTGAGAAGTACC.1 GCTTGAGAAGTCTG.1
## CD14 Mono CD14 Mono NK CD8 T
## GCTTGAGAATGCTG.1 GCTTGAGAGAGGAC.1 GCTTGAGAGTCGTA.1 GCTTGAGATTCGGA.1
## CD4 Memory T CD4 Naive T CD4 Naive T NK
## GGAACACTCAGATC.1 GGAACACTCCAGTA.1 GGAACACTGGATCT.1 GGAACACTTCGATG.1
## CD14 Mono CD16 Mono CD8 T CD14 Mono
## GGAACACTTCGTAG.1 GGAACACTTTCGGA.11 GGAACTACCCTTAT.1 GGAACTACCTTGCC.1
## CD4 Naive T CD4 Naive T CD16 Mono CD14 Mono
## GGAACTACGTTCAG.1 GGAACTACTCCTCG.1 GGAACTTGACACAC.1 GGAACTTGACTGTG.1
## CD14 Mono CD14 Mono CD4 Memory T CD4 Naive T
## GGAACTTGCACTGA.1 GGAACTTGCGAGAG.1 GGAACTTGCGGGAA.1 GGAACTTGCTACTT.1
## CD14 Mono CD14 Mono CD4 Naive T CD14 Mono
## GGAACTTGGGGCAA.1 GGAACTTGTCTGGA.1 GGAAGGACAGTCTG.1 GGAAGGACCCATGA.1
## CD4 Naive T CD4 Naive T B Activated B
## GGAAGGTGAGCCAT.1 GGAAGGTGAGTAGA.1 GGAAGGTGCAGGAG.1 GGAAGGTGCCCTCA.1
## CD4 Naive T CD4 Memory T CD14 Mono CD14 Mono
## GGAATCTGAGAACA.1 GGAATCTGCTGAAC.1 GGAATCTGGGGACA.1 GGAATGCTCTTGAG.1
## CD4 Memory T B CD8 T Eryth
## GGAATGCTGTAAAG.1 GGAATGCTTGGAGG.1 GGAATGCTTGTTTC.1 GGAATGCTTTCATC.1
## CD4 Naive T CD4 Naive T CD14 Mono CD4 Naive T
## GGAATGCTTTGTGG.1 GGACAACTAGTGTC.1 GGACAACTCCGTAA.1 GGACAACTGAGAGC.1
## CD14 Mono CD4 Memory T CD14 Mono CD4 Naive T
## GGACAACTGCTCCT.1 GGACAGGAACCTTT.1 GGACAGGAATTCCT.1 GGACAGGACTTAGG.1
## CD14 Mono CD8 T CD4 Memory T CD14 Mono
## GGACAGGAGATGAA.1 GGACAGGATTGTGG.1 GGACATTGAAAGCA.1 GGACATTGATGCCA.1
## B Activated CD14 Mono pDC CD16 Mono
## GGACATTGCTTGCC.1 GGACATTGCTTGGA.1 GGACATTGTTCTCA.1 GGACCCGACTGTAG.1
## B CD14 Mono DC CD8 T
## GGACCCGAGCGAAG.1 GGACCCGAGTACGT.1 GGACCCGATTATCC.1 GGACCGTGCATTCT.1
## CD16 Mono CD4 Memory T CD4 Memory T pDC
## GGACCGTGTCCGTC.1 GGACCTCTACCAGT.1 GGACCTCTACGCAT.1 GGACCTCTACTACG.1
## CD14 Mono CD14 Mono CD14 Mono CD14 Mono
## GGACCTCTAGCTAC.1 GGACCTCTCGAACT.1 GGACCTCTGAGGGT.1 GGACCTCTTCCAGA.1
## CD4 Naive T CD14 Mono CD14 Mono CD4 Naive T
## GGACCTCTTGCACA.1 GGACGAGAAAGGCG.1 GGACGAGAATGGTC.1 GGACGAGACGAACT.1
## NK CD4 Naive T B CD4 Naive T
## GGACGAGAGAGGGT.1 GGACGAGAGCCAAT.1 GGACGAGATGTTTC.1 GGACGAGATTGGTG.1
## CD14 Mono CD14 Mono CD4 Naive T CD14 Mono
## GGACGCACACGGGA.1 GGACGCACATGCTG.1 GGACGCACCGCCTT.1 GGACGCACTTAGGC.1
## CD16 Mono CD8 T CD16 Mono DC
## GGACGCTGAATCGC.1 GGACGCTGACTCTT.1 GGACGCTGCCAAGT.1 GGACGCTGGAATGA.1
## CD16 Mono CD8 T B CD4 Memory T
## GGACGCTGTCGTTT.1 GGACTATGATCGTG.1 GGACTATGCACCAA.1 GGACTATGCTGATG.1
## CD14 Mono B CD14 Mono CD14 Mono
## GGACTATGGACAGG.1 GGACTATGGGAACG.1 GGACTATGGGAGGT.11 GGACTATGGGTCTA.1
## CD14 Mono CD14 Mono CD4 Naive T CD4 Memory T
## GGACTATGTACTGG.1 GGACTATGTGAGGG.1 GGAGACGAAACGTC.1 GGAGACGAACGTGT.1
## CD4 Memory T CD4 Naive T CD4 Memory T CD14 Mono
## GGAGACGAAGATGA.1 GGAGACGAAGGCGA.1 GGAGACGAAGTCTG.1 GGAGACGACTAGCA.1
## CD8 T CD4 Naive T CD14 Mono T activated
## GGAGACGACTCCCA.1 GGAGACGATACTCT.1 GGAGACGATTCCGC.1 GGAGAGACATGCTG.1
## CD14 Mono T activated CD14 Mono CD4 Memory T
## GGAGAGACCTGTCC.1 GGAGAGACGCTGTA.1 GGAGAGACTAGACC.11 GGAGCAGAAAGGTA.1
## CD4 Naive T CD4 Naive T NK pDC
## GGAGCAGAACGGGA.1 GGAGCAGAGAACTC.1 GGAGCAGAGTGCAT.1 GGAGCAGATGCTAG.1
## B CD14 Mono CD16 Mono CD4 Memory T
## GGAGCAGATGCTCC.1 GGAGCAGATTATCC.1 GGAGCCACAAAACG.1 GGAGCCACCATCAG.1
## NK CD4 Memory T CD14 Mono CD4 Naive T
## GGAGCCACGCGGAA.1 GGAGCCACGTCATG.1 GGAGGATGGGGAGT.1 GGAGGATGGTGTTG.1
## CD4 Naive T CD14 Mono CD4 Memory T CD14 Mono
## GGAGGATGTCATTC.1 GGAGGATGTGTAGC.1 GGAGGCCTACTACG.1 GGAGGCCTAGTACC.1
## CD8 T CD4 Memory T Eryth CD4 Memory T
## GGAGGCCTCATCAG.1 GGAGGCCTCCTCAC.1 GGAGGCCTGCATAC.1 GGAGGCCTTCGACA.1
## B CD4 Naive T CD14 Mono CD14 Mono
## GGAGGCCTTTAGGC.1 GGAGGCCTTTGCGA.1 GGAGGCCTTTTACC.1 GGAGGTGAATGCCA.1
## CD14 Mono CD16 Mono CD4 Naive T CD4 Naive T
## GGAGGTGACTTCTA.1 GGAGGTGAGCGAGA.1 GGAGGTGAGTGTTG.1 GGAGGTGAGTTACG.1
## Mk CD14 Mono CD14 Mono CD4 Memory T
## GGAGTTACAAACGA.1 GGAGTTACACTTTC.1 GGAGTTACAGTGCT.1 GGAGTTACATTCTC.1
## CD14 Mono CD14 Mono CD4 Naive T CD4 Memory T
## GGAGTTACCAATCG.1 GGAGTTACCACTGA.1 GGAGTTACGGATTC.1 GGAGTTACGTTCTT.1
## CD14 Mono CD16 Mono CD4 Naive T CD8 T
## GGAGTTACGTTGCA.1 GGAGTTACTATCGG.1 GGAGTTACTCTACT.1 GGAGTTTGACTCAG.1
## pDC B Activated B Activated CD4 Memory T
## GGAGTTTGTGGAAA.1 GGAGTTTGTTCGGA.1 GGATACTGACCGAT.1 GGATACTGAGAAGT.1
## CD4 Memory T CD4 Naive T CD4 Memory T CD14 Mono
## GGATACTGAGCCAT.1 GGATACTGCCCACT.1 GGATACTGCCGATA.1 GGATACTGGTCGTA.1
## CD8 T B NK CD14 Mono
## GGATAGCTCGAGAG.1 GGATAGCTGCAGTT.1 GGATAGCTGCCCTT.1 GGATAGCTGTCTGA.1
## CD14 Mono CD4 Memory T CD8 T CD4 Naive T
## GGATGTACCCAATG.1 GGATGTACTCGACA.1 GGATGTTGAGATGA.1 GGATGTTGAGCCAT.1
## CD14 Mono CD14 Mono CD4 Memory T CD4 Memory T
## GGATGTTGATCTCT.1 GGATGTTGGGTGAG.1 GGATGTTGGTATCG.1 GGATGTTGTCAGAC.1
## CD8 T CD4 Memory T CD14 Mono CD4 Naive T
## GGATGTTGTTTCGT.1 GGATTGTGACGGTT.1 GGATTGTGACTCAG.1 GGATTGTGACTGGT.1
## B CD16 Mono CD4 Memory T B Activated
## GGATTGTGATCGGT.11 GGATTGTGCTTAGG.1 GGATTGTGTCAAGC.1 GGATTGTGTGCAGT.1
## CD4 Memory T CD8 T CD16 Mono CD4 Naive T
## GGATTGTGTGTGGT.1 GGATTTCTTCCAAG.1 GGATTTCTTCGCCT.1 GGCAAGGAACGCAT.1
## CD14 Mono T activated CD8 T NK
## GGCAAGGATCTATC.1 GGCAATACTCCCGT.1 GGCAATACTGCTTT.1 GGCACGTGAGCGTT.1
## Mk T activated CD4 Naive T NK
## GGCACGTGCATTGG.1 GGCACGTGTATGGC.1 GGCACGTGTGGTCA.1 GGCACTCTAAGAAC.1
## T activated CD4 Naive T CD4 Naive T B
## GGCACTCTCGTAAC.1 GGCACTCTCTAGTG.1 GGCACTCTTAGCGT.1 GGCACTCTTGCACA.1
## CD14 Mono NK CD4 Memory T CD14 Mono
## GGCACTCTTGGAGG.1 GGCATATGAACGTC.1 GGCATATGATCGTG.1 GGCATATGCCTAAG.1
## CD4 Memory T CD4 Naive T NK B
## GGCATATGTCTATC.1 GGCATATGTCTCGC.1 GGCCACGAATCTCT.1 GGCCACGACCGATA.1
## T activated CD4 Naive T CD14 Mono CD4 Naive T
## GGCCACGAGTCCTC.1 GGCCACGAGTTGAC.1 GGCCAGACAAACAG.1 GGCCAGACATGGTC.1
## CD14 Mono CD4 Naive T CD14 Mono CD16 Mono
## GGCCAGACCATTTC.1 GGCCAGACTAGTCG.1 GGCCAGACTTCATC.1 GGCCCAGAACCCTC.1
## CD16 Mono CD14 Mono pDC NK
## GGCCCAGACGACTA.1 GGCCCAGACGTGTA.1 GGCCCAGAGGGCAA.1 GGCCCAGAGTAGGG.1
## CD16 Mono NK CD4 Memory T CD4 Memory T
## GGCCCAGATATTCC.1 GGCCGAACCCCTAC.1 GGCCGAACTGTCCC.1 GGCCGATGGCGTTA.1
## CD4 Memory T CD14 Mono CD4 Naive T CD14 Mono
## GGCCGATGGTAGGG.1 GGCGACACAAACAG.1 GGCGACACTTCCGC.1 GGCGACTGAGCACT.1
## Mk CD14 Mono CD4 Naive T CD4 Naive T
## GGCGACTGCAGAAA.1 GGCGACTGTGACAC.1 GGCGCATGACTCTT.1 GGCGCATGCCACAA.1
## CD14 Mono B CD14 Mono CD4 Naive T
## GGCGCATGCCCGTT.1 GGCGCATGCCTAAG.1 GGCGCATGCGCCTT.1 GGCGCATGCTCAGA.1
## CD14 Mono CD4 Memory T CD8 T B
## GGCGCATGGAACTC.1 GGCGCATGGAGCTT.1 GGCGCATGGCGTTA.1 GGCGCATGTCAGTG.1
## CD14 Mono B CD4 Naive T CD14 Mono
## GGCGCATGTCTATC.1 GGCGCATGTTAGGC.1 GGCGGACTACTCAG.1 GGCGGACTAGCCTA.1
## CD4 Naive T CD4 Naive T CD16 Mono B Activated
## GGCGGACTCGAATC.1 GGCGGACTGTATCG.1 GGCGGACTTCGACA.1 GGCGGACTTCGCTC.1
## CD4 Naive T CD4 Naive T CD14 Mono CD4 Naive T
## GGCTAAACATCTCT.1 GGCTAAACCGAACT.1 GGCTAAACCTATGG.1 GGCTAAACTCGCCT.1
## CD14 Mono CD14 Mono CD14 Mono CD14 Mono
## GGCTAAACTGGAAA.1 GGCTAATGAGCGTT.1 GGCTAATGCTCGAA.1 GGCTAATGGAGATA.1
## CD14 Mono DC CD14 Mono NK
## GGCTAATGGCGTTA.1 GGCTAATGTCACGA.1 GGCTACCTAACAGA.1 GGCTACCTAGAATG.1
## B Activated CD4 Memory T B CD14 Mono
## GGCTACCTGGTTAC.1 GGCTACCTTCCGAA.1 GGCTCACTACTTTC.1 GGCTCACTTCCAAG.1
## CD8 T CD14 Mono CD4 Naive T CD8 T
## GGGAACGAGGTTTG.1 GGGAAGACATCGTG.1 GGGAAGACCCGCTT.1 GGGAAGACCCTACC.1
## CD14 Mono CD14 Mono CD16 Mono CD14 Mono
## GGGAAGACCTGAGT.1 GGGAAGACGAATCC.11 GGGAAGACGAATGA.1 GGGAAGACGGTTCA.1
## NK CD14 Mono CD14 Mono CD14 Mono
## GGGAAGACTCAGAC.1 GGGAAGTGAGAGTA.1 GGGAAGTGTATTCC.1 GGGACCACATACCG.1
## CD8 T B CD4 Naive T T activated
## GGGACCACCCTCGT.1 GGGACCACCCTTGC.1 GGGACCACCTTCGC.11 GGGACCACTTCCAT.1
## CD16 Mono CD8 T CD4 Memory T CD8 T
## GGGACCTGGAGGCA.1 GGGACCTGGCCATA.1 GGGACCTGGGATCT.1 GGGACCTGTACGCA.1
## CD14 Mono CD4 Memory T CD4 Memory T CD4 Memory T
## GGGACCTGTCTTCA.1 GGGACCTGTTCCGC.1 GGGATGGACTGACA.1 GGGATGGATCCAGA.1
## CD4 Memory T B Activated CD4 Memory T CD4 Memory T
## GGGATGGATGCCCT.11 GGGATGGATGTGCA.1 GGGATTACAAAGCA.1 GGGATTACCCCACT.1
## CD4 Naive T CD14 Mono CD4 Naive T CD14 Mono
## GGGCAAGAACGCAT.1 GGGCAAGAACTGTG.1 GGGCAAGAAGCTAC.1 GGGCAAGAATCGAC.1
## CD14 Mono CD14 Mono CD16 Mono CD4 Naive T
## GGGCAAGAGCGAGA.1 GGGCAAGATCCCAC.1 GGGCACACACCGAT.1 GGGCACACACCTCC.1
## CD4 Naive T T activated CD4 Memory T CD4 Naive T
## GGGCACACCTGTCC.1 GGGCACACGAGATA.1 GGGCACACTATCGG.1 GGGCAGCTGAGAGC.1
## CD4 Memory T CD4 Naive T CD16 Mono CD4 Naive T
## GGGCAGCTTGAACC.1 GGGCCAACCAGATC.1 GGGCCAACCGCTAA.1 GGGCCAACCTAGCA.1
## CD4 Memory T CD14 Mono CD4 Memory T CD14 Mono
## GGGCCAACGAGAGC.1 GGGCCAACTGTGGT.1 GGGCCATGAACCAC.1 GGGCCATGAAGTAG.1
## CD14 Mono T activated CD14 Mono CD14 Mono
## GGGCCATGCAGAAA.1 GGGCCATGCAGTCA.1 GGGCCATGCATCAG.1 GGGCCATGCATGAC.1
## B CD14 Mono B T activated
## GGGCCATGCCCTTG.1 GGGCCATGCTATTC.1 GGGCCATGCTGTAG.1 GGGCCATGTAGCCA.1
## CD14 Mono CD4 Memory T CD14 Mono Mk
## GGGTAACTCTGAGT.1 GGGTAACTGTACGT.1 GGGTAACTGTCTAG.1 GGGTAACTTGAGAA.1
## CD14 Mono CD8 T CD16 Mono CD4 Naive T
## GGGTTAACCATGCA.1 GGGTTAACCGAATC.1 GGGTTAACGTAGCT.1 GGGTTATGAAGTGA.1
## T activated CD14 Mono CD16 Mono NK
## GGGTTATGGTTGGT.1 GGGTTATGTGCAAC.11 GGTAAAGAAATGCC.1 GGTAAAGAACGGGA.1
## B Activated B pDC CD14 Mono
## GGTACAACCCCGTT.1 GGTACAACCGAACT.1 GGTACAACCGCAAT.1 GGTACAACGTCTTT.1
## CD8 T CD14 Mono CD14 Mono T activated
## GGTACATGAGCAAA.1 GGTACATGATGGTC.1 GGTACATGCAGAAA.1 GGTACATGCCCTCA.1
## CD4 Naive T CD4 Naive T T activated CD8 T
## GGTACATGCCGATA.1 GGTACATGGAATCC.1 GGTACATGGACGAG.1 GGTACTGAAGGTTC.1
## CD4 Naive T CD14 Mono CD4 Naive T CD8 T
## GGTACTGAGACTAC.1 GGTAGTACAGCATC.1 GGTAGTACAGTTCG.1 GGTAGTACGAATAG.1
## CD4 Naive T NK CD14 Mono NK
## GGTAGTACGGTAGG.1 GGTAGTACGTAGGG.1 GGTAGTACGTCTTT.1 GGTAGTACTCACGA.1
## CD4 Naive T CD16 Mono CD4 Naive T T activated
## GGTATCGAAGAACA.1 GGTATCGACTTCGC.1 GGTATCGAGACACT.1 GGTATCGAGTGCTA.1
## NK NK CD14 Mono CD4 Naive T
## GGTATCGATCGCAA.1 GGTATCGATGCCAA.1 GGTATGACACACTG.1 GGTATGACACGTAC.1
## CD4 Memory T pDC NK B
## GGTATGACAGTAGA.1 GGTATGACGAAAGT.1 GGTATGACTTGTGG.1 GGTCAAACAACCTG.1
## B Activated CD14 Mono B T activated
## GGTCAAACACACCA.1 GGTCAAACCGTAGT.1 GGTCAAACCGTTGA.1 GGTCAAACGGGCAA.1
## B Activated CD4 Memory T CD4 Naive T CD4 Naive T
## GGTCAAACGTAAGA.1 GGTCTAGAAGTGTC.1 GGTCTAGACATACG.1 GGTCTAGACCCACT.1
## CD14 Mono CD4 Naive T CD14 Mono CD14 Mono
## GGTCTAGAGTCATG.1 GGTCTAGAGTCTGA.1 GGTCTAGATGTCCC.1 GGTCTAGATTGTGG.1
## B CD14 Mono CD4 Naive T CD16 Mono
## GGTGATACAGTAGA.1 GGTGATACCCGCTT.1 GGTGATACCCTCGT.1 GGTGGAGAACCATG.1
## CD14 Mono CD4 Naive T CD14 Mono CD14 Mono
## GGTGGAGACGCAAT.1 GGTGGAGAGAATCC.1 GGTGGAGAGCATAC.1 GGTGGAGAGGAACG.11
## CD14 Mono CD16 Mono pDC CD14 Mono
## GGTGGAGATGCGTA.1 GGTGGAGATGTCAG.1 GGTTGAACAGTCAC.1 GGTTGAACGAACCT.1
## CD14 Mono CD4 Memory T CD14 Mono pDC
## GGTTGAACGCTTAG.1 GGTTGAACTGCAGT.1 GGTTGAACTGCGTA.1 GGTTGAACTTTCTG.1
## CD4 Naive T CD14 Mono CD4 Naive T DC
## GGTTTACTGCGGAA.1 GGTTTACTGTGTCA.1 GGTTTACTTAAGCC.1 GGTTTACTTCGTGA.1
## CD14 Mono CD4 Naive T CD14 Mono pDC
## GTAACGTGCAACCA.1 GTAACGTGCACACA.1 GTAACGTGGCCAAT.1 GTAACGTGTATCTC.1
## NK CD8 T CD14 Mono CD4 Naive T
## GTAAGCACCCTTGC.1 GTAAGCACCGTGTA.1 GTAAGCACCTCCAC.1 GTAAGCACGCATAC.1
## CD4 Naive T CD4 Memory T CD4 Memory T B
## GTAAGCACGTAAGA.1 GTAAGCACTAGAAG.1 GTAAGCACTGATGC.11 GTAAGCACTGGGAG.1
## CD14 Mono CD4 Naive T Mk NK
## GTAAGCTGCAGCTA.1 GTAAGCTGGATAAG.1 GTAAGCTGGGTGAG.1 GTAATAACACACGT.1
## CD4 Memory T B CD4 Naive T CD8 T
## GTAATAACTGACTG.1 GTAATAACTTTACC.1 GTAATATGACGACT.1 GTAATATGAGGGTG.1
## CD4 Memory T CD4 Naive T B CD4 Naive T
## GTAATATGCTGATG.1 GTAATATGGAATAG.1 GTAATATGGTTCAG.1 GTAATATGTTACCT.1
## CD14 Mono T activated CD14 Mono CD14 Mono
## GTACAGTGACACAC.1 GTACAGTGGACAGG.1 GTACAGTGTCCGTC.1 GTACCCTGAACCGT.1
## CD14 Mono T activated CD4 Memory T CD8 T
## GTACCCTGCTCCAC.1 GTACCCTGGCGTAT.1 GTACGAACCCTAAG.1 GTACGAACGCAGAG.1
## CD4 Naive T CD8 T CD8 T CD4 Memory T
## GTACGAACGGTAGG.1 GTACGAACTACAGC.1 GTACGAACTTGCTT.1 GTACGTGAAAGTGA.1
## B CD8 T B CD16 Mono
## GTACGTGATAGCGT.1 GTACGTGATGCAGT.1 GTACTACTAGATCC.1 GTACTACTCATGCA.1
## CD16 Mono CD4 Naive T DC CD16 Mono
## GTACTACTGCCTTC.1 GTACTACTGTTTGG.1 GTACTTTGAAAGTG.1 GTACTTTGAACAGA.1
## CD14 Mono CD14 Mono T activated B Activated
## GTACTTTGGCAGAG.1 GTACTTTGGGAACG.1 GTACTTTGGTGTAC.1 GTACTTTGTGAGGG.1
## NK CD16 Mono CD8 T B Activated
## GTAGACTGCTTCGC.1 GTAGACTGGCTATG.1 GTAGACTGGCTGTA.1 GTAGACTGTGGATC.1
## CD14 Mono CD4 Naive T CD14 Mono T activated
## GTAGACTGTGTCAG.1 GTAGACTGTTTACC.1 GTAGCAACAAGCCT.11 GTAGCAACAATGCC.1
## NK CD8 T CD14 Mono Mk
## GTAGCAACAGCAAA.1 GTAGCAACATTCCT.1 GTAGCAACCTGTCC.1 GTAGCAACCTTGAG.1
## CD14 Mono CD14 Mono CD4 Naive T CD14 Mono
## GTAGCAACTAGACC.1 GTAGCAACTCAGAC.1 GTAGCAACTGTGAC.1 GTAGCAACTTTCAC.1
## CD4 Memory T CD4 Naive T CD14 Mono B
## GTAGCATGAGTGTC.1 GTAGCATGCATGAC.1 GTAGCATGGAACCT.1 GTAGCATGGTGTTG.1
## CD4 Memory T CD4 Memory T NK CD4 Naive T
## GTAGCCCTAAGATG.11 GTAGCCCTAGACTC.11 GTAGCCCTCTTCCG.1 GTAGCCCTCTTGAG.11
## CD8 T CD4 Memory T CD14 Mono CD4 Memory T
## GTAGCCCTTGCTCC.1 GTAGCCCTTTGTGG.1 GTAGCTGACGTAAC.1 GTAGCTGAGCAGTT.1
## CD14 Mono B NK CD14 Mono
## GTAGCTGAGGTGTT.1 GTAGGTACCACTTT.1 GTAGGTACCAGGAG.1 GTAGGTACTCTACT.1
## DC CD14 Mono NK CD14 Mono
## GTAGGTACTCTCGC.1 GTAGTCGAAGAGTA.1 GTAGTCGACCACAA.1 GTAGTCGACCTTCG.1
## CD16 Mono CD14 Mono CD14 Mono B
## GTAGTCGACGAACT.1 GTAGTCGACGCATA.1 GTAGTCGATCCCAC.1 GTAGTCGATGCCCT.1
## CD4 Naive T CD4 Memory T B Activated B
## GTAGTCGATGGAGG.1 GTAGTCGATTTCTG.1 GTAGTGACATCGGT.1 GTAGTGACCAGTTG.1
## Mk CD14 Mono CD16 Mono CD14 Mono
## GTAGTGACGCCTTC.1 GTAGTGACGGTAAA.1 GTAGTGACTGTTTC.1 GTAGTGTGAACGAA.1
## CD14 Mono CD4 Naive T CD16 Mono CD14 Mono
## GTAGTGTGAAGATG.1 GTAGTGTGCCGATA.1 GTAGTGTGCTTGAG.1 GTATCACTACGTGT.1
## CD14 Mono B Activated B B
## GTATCACTAGAGAT.1 GTATCACTCGGTAT.1 GTATCACTCTAGCA.1 GTATCACTGCGAGA.11
## B B CD14 Mono T activated
## GTATCTACAGTGTC.1 GTATCTACCCGCTT.1 GTATCTACGCCATA.1 GTATCTACGGAACG.1
## B T activated B CD14 Mono
## GTATCTACTGACTG.11 GTATCTACTTCCGC.1 GTATCTACTTCTAC.1 GTATGGTGCGACTA.1
## CD14 Mono CD4 Memory T CD16 Mono CD4 Memory T
## GTATGGTGCTGTAG.1 GTATGGTGGAATGA.1 GTATGGTGGCATCA.1 GTATGGTGTGGAGG.1
## CD4 Naive T CD4 Naive T NK CD4 Naive T
## GTATGGTGTTCTGT.1 GTATTAGACCAGTA.1 GTATTAGACGTAAC.1 GTATTAGAGTCATG.1
## B CD4 Memory T CD8 T DC
## GTATTCACATACCG.1 GTATTCACCCTATT.1 GTATTCACTCCCAC.1 GTATTCACTGACAC.1
## CD4 Memory T CD14 Mono CD14 Mono CD4 Naive T
## GTCAACGAACCACA.1 GTCAACGAAGTGCT.1 GTCAACGACCGATA.1 GTCAACGAGATACC.1
## CD4 Naive T NK CD14 Mono CD8 T
## GTCAACGAGGATTC.1 GTCAACGATAGACC.1 GTCAATCTATGCTG.1 GTCAATCTCCCGTT.1
## CD4 Naive T CD4 Naive T CD14 Mono CD4 Naive T
## GTCAATCTCTTCGC.1 GTCAATCTTCCAAG.1 GTCAATCTTCCTGC.1 GTCACAGAAAACAG.1
## CD4 Naive T CD14 Mono CD14 Mono CD8 T
## GTCACAGAACCACA.1 GTCACAGAACGCAT.1 GTCACAGAATCGAC.1 GTCACAGATCGTTT.1
## CD4 Memory T B CD4 Naive T CD4 Memory T
## GTCACCTGCCTAAG.1 GTCACCTGCTTTAC.1 GTCACCTGTTCGTT.1 GTCATACTACCAAC.1
## CD14 Mono CD16 Mono CD8 T Mk
## GTCATACTACGCAT.1 GTCATACTAGCTAC.1 GTCATACTAGTCGT.1 GTCATACTATGGTC.1
## B CD4 Naive T CD8 T T activated
## GTCATACTCGAGTT.1 GTCATACTGCTGAT.1 GTCATACTGGTAGG.1 GTCATACTGTGCTA.1
## CD14 Mono CD16 Mono CD4 Naive T CD14 Mono
## GTCATACTTAGACC.11 GTCATACTTCCAGA.1 GTCATACTTTTCAC.1 GTCCAAGAACCTTT.1
## B CD4 Memory T CD4 Memory T B
## GTCCAAGACCAAGT.1 GTCCAAGACTACGA.1 GTCCAAGAGATAGA.1 GTCCAAGATCAGGT.1
## T activated CD4 Naive T CD4 Memory T CD14 Mono
## GTCCAAGATGCTAG.1 GTCCACACACTAGC.1 GTCCACACCGTAGT.1 GTCCACACGAAACA.1
## CD4 Memory T CD14 Mono CD4 Naive T pDC
## GTCCACACTTCTCA.1 GTCCACTGACTACG.1 GTCCACTGGTGCTA.1 GTCCACTGTAGTCG.1
## CD14 Mono CD16 Mono CD8 T CD14 Mono
## GTCCACTGTTACCT.1 GTCCACTGTTCGTT.1 GTCCAGCTATTTCC.1 GTCCAGCTTGACAC.1
## CD4 Naive T CD4 Memory T CD4 Memory T CD8 T
## GTCCAGCTTGCCAA.1 GTCCCATGCTCAGA.1 GTCCCATGCTTGTT.11 GTCCCATGTGTCGA.1
## DC CD14 Mono CD14 Mono CD4 Naive T
## GTCGAATGACAGTC.1 GTCGAATGAGCTAC.1 GTCGAATGCAGAAA.1 GTCGAATGCATGGT.1
## CD4 Memory T CD4 Naive T CD4 Memory T CD4 Memory T
## GTCGAATGCCCGTT.1 GTCGAATGGGATTC.1 GTCGAATGTTGACG.1 GTCGACCTAGTCAC.1
## CD4 Naive T CD8 T CD4 Memory T CD4 Naive T
## GTCGACCTTCGTGA.1 GTCGACCTTTCACT.1 GTCGACCTTTGGCA.1 GTCGCACTCTCAAG.1
## CD14 Mono CD4 Naive T CD14 Mono NK
## GTCGCACTTCGCAA.1 GTCGCACTTTGCGA.1 GTCTAACTACCATG.1 GTCTAACTACTCAG.1
## CD4 Naive T CD4 Memory T CD14 Mono CD14 Mono
## GTCTAACTTAAGCC.1 GTCTAACTTCCTCG.1 GTCTAACTTTTCTG.1 GTCTAGGAACGGGA.1
## CD14 Mono CD4 Naive T B NK
## GTCTAGGAAGGCGA.1 GTCTAGGACCTATT.1 GTCTAGGACGTACA.1 GTCTAGGAGCGATT.1
## T activated B Activated CD14 Mono CD4 Naive T
## GTCTAGGATGCTAG.11 GTCTAGGATGTGCA.1 GTCTGAGAAGCATC.1 GTCTGAGACAACCA.1
## CD8 T CD14 Mono CD4 Memory T CD4 Memory T
## GTCTGAGAGGTATC.1 GTCTGAGATCCCAC.1 GTGAACACACTTTC.1 GTGAACACAGAGAT.1
## CD4 Naive T B CD14 Mono CD4 Memory T
## GTGAACACAGAGTA.1 GTGAACACCTAGTG.1 GTGAACACGAATAG.1 GTGAACACGGGATG.1
## CD14 Mono CD14 Mono CD4 Naive T CD4 Memory T
## GTGACAACAAGTGA.1 GTGACAACCAGGAG.1 GTGACAACCCAACA.1 GTGACAACTTCCCG.1
## CD4 Memory T CD4 Memory T CD4 Naive T CD14 Mono
## GTGACCCTAGCCTA.1 GTGACCCTGAACTC.1 GTGACCCTGCGGAA.1 GTGACCCTTAAGCC.11
## CD4 Memory T B CD14 Mono B Activated
## GTGACCCTTGAAGA.1 GTGAGGGAACAGCT.1 GTGAGGGAATCAGC.1 GTGAGGGACCGTAA.1
## CD4 Naive T T activated CD4 Naive T CD8 T
## GTGAGGGACGACTA.1 GTGAGGGACTCGAA.1 GTGAGGGAGCTGTA.1 GTGAGGGATAACCG.1
## CD14 Mono CD4 Naive T CD14 Mono T activated
## GTGAGGGATCCTAT.1 GTGATCGATCTCCG.1 GTGATCGATGAGGG.1 GTGATGACCAACTG.1
## CD8 T B Activated T activated B Activated
## GTGATGACCACACA.1 GTGATGACGAATCC.1 GTGATGACGCATCA.1 GTGATGACGTAAGA.1
## CD4 Memory T NK CD14 Mono CD4 Memory T
## GTGATTCTCCAAGT.1 GTGATTCTCCATGA.1 GTGATTCTCCCACT.1 GTGATTCTGTACGT.11
## CD8 T CD4 Naive T CD4 Naive T B
## GTGATTCTGTTCTT.1 GTGATTCTTTACCT.1 GTGCAAACAGGTTC.1 GTGCAAACGGACGA.1
## CD16 Mono CD14 Mono pDC CD4 Memory T
## GTGCAAACTCGTGA.1 GTGCAAACTGTCCC.1 GTGCCACTCGCTAA.1 GTGCCACTCTACCC.1
## T activated CD14 Mono CD4 Naive T B
## GTGCCACTGTCAAC.1 GTGCCACTTAGACC.1 GTGCTAGAAGAGTA.1 GTGCTAGACGAACT.1
## CD4 Naive T B CD4 Naive T CD14 Mono
## GTGCTAGAGAAAGT.1 GTGCTAGAGAGGTG.1 GTGCTAGATCTTTG.1 GTGCTAGATTCGCC.1
## CD14 Mono CD16 Mono CD14 Mono CD8 T
## GTGCTAGATTTCAC.1 GTGGAGGACTCGCT.1 GTGGAGGAGGGACA.1 GTGGATTGAGTACC.1
## CD4 Memory T CD4 Naive T CD4 Naive T CD4 Memory T
## GTGGATTGAGTCTG.1 GTGGATTGCCAACA.1 GTGGATTGCGTTGA.1 GTGGATTGTAAAGG.1
## NK B CD4 Memory T CD14 Mono
## GTGGATTGTGGCAT.1 GTGGTAACGTAAGA.1 GTGGTAACTACTGG.1 GTGGTAACTCGTAG.1
## CD14 Mono CD14 Mono CD8 T B
## GTGTACGACCCGTT.1 GTGTACGAGAAGGC.1 GTGTACGAGCCTTC.1 GTGTACGAGGGATG.1
## CD4 Memory T CD14 Mono DC T activated
## GTGTAGTGAGCGGA.1 GTGTAGTGCCTACC.11 GTGTAGTGCTGTCC.1 GTGTAGTGTCGCTC.1
## T activated CD4 Memory T CD4 Naive T CD14 Mono
## GTGTAGTGTGGTTG.1 GTGTATCTAGCACT.1 GTGTATCTATCTCT.1 GTGTATCTCCCTCA.1
## T activated CD4 Naive T CD14 Mono B
## GTGTATCTCCTTTA.1 GTGTATCTCTGGTA.1 GTGTATCTGGTAGG.1 GTGTGATGAAACGA.1
## CD4 Memory T CD4 Memory T CD4 Naive T CD14 Mono
## GTGTGATGAAGTAG.1 GTGTGATGCTGTAG.1 GTGTGATGGCATAC.1 GTTAAAACGAGACG.1
## CD4 Memory T CD4 Naive T CD14 Mono pDC
## GTTAAAACTCCCGT.1 GTTAAAACTGCATG.11 GTTAAAACTTCTCA.1 GTTAAAACTTGGTG.1
## CD14 Mono CD16 Mono CD4 Memory T CD8 T
## GTTAAATGACCTTT.1 GTTAAATGCGCCTT.11 GTTAAATGGAAAGT.1 GTTAAATGGGTTAC.1
## CD4 Memory T Mk NK T activated
## GTTAAATGTACAGC.1 GTTAAATGTTGCTT.1 GTTAACCTCCTTGC.1 GTTAACCTCCTTTA.1
## CD4 Naive T CD4 Naive T CD14 Mono CD8 T
## GTTACGGAACGTAC.1 GTTACGGACCTCGT.1 GTTACGGACTACGA.1 GTTACGGAGTCTAG.1
## CD14 Mono CD4 Memory T CD4 Naive T B
## GTTACGGATGAGAA.1 GTTACTACGCGAAG.1 GTTACTACGCTATG.1 GTTACTACTGCAAC.1
## T activated CD4 Naive T CD16 Mono CD14 Mono
## GTTAGGTGACCTAG.1 GTTAGGTGAGGCGA.1 GTTAGGTGCAGGAG.1 GTTAGGTGGTTGGT.1
## CD4 Memory T CD8 T CD4 Memory T CD14 Mono
## GTTAGGTGTTTGCT.1 GTTAGTCTATCGGT.1 GTTAGTCTGAGGGT.1 GTTAGTCTGATAGA.1
## CD14 Mono CD14 Mono Mk B
## GTTATAGAATTTCC.1 GTTATAGACCAAGT.1 GTTATAGACTCGAA.1 GTTATAGAGAGGAC.1
## CD14 Mono Mk CD4 Naive T CD4 Memory T
## GTTATAGAGCCAAT.1 GTTATAGATTTCTG.1 GTTATCTGACACGT.1 GTTATCTGCCAAGT.1
## Mk T activated CD4 Naive T CD4 Naive T
## GTTATCTGGCGAAG.1 GTTATCTGGGCGAA.1 GTTATGCTCATCAG.1 GTTATGCTCCTCCA.1
## CD4 Memory T CD14 Mono CD14 Mono CD4 Naive T
## GTTATGCTCTACGA.1 GTTATGCTGAGGTG.1 GTTATGCTTCTCTA.1 GTTATGCTTTCCCG.1
## CD14 Mono B B CD14 Mono
## GTTCAACTCCACCT.1 GTTCAACTGAATGA.1 GTTCAACTGCGGAA.1 GTTCAACTGCTAAC.11
## CD4 Memory T CD4 Naive T B CD4 Naive T
## GTTCAACTGTTGGT.1 GTTCAACTTAGACC.1 GTTCAACTTTCTAC.1 GTTCAGGAACCATG.1
## CD4 Naive T CD4 Naive T CD16 Mono T activated
## GTTCAGGAAGAGTA.1 GTTCAGGACGGGAA.1 GTTCAGGACTGATG.1 GTTCAGGAGTAGGG.1
## CD14 Mono CD14 Mono CD8 T CD8 T
## GTTCATACAAAGTG.1 GTTCATACAGGGTG.1 GTTCATACATTCGG.1 GTTCATACATTCTC.1
## CD4 Naive T CD4 Naive T B Activated B Activated
## GTTCATACTAGACC.1 GTTCATACTCGTAG.1 GTTCATACTTCGGA.1 GTTGACGAACACCA.1
## CD4 Memory T CD14 Mono NK Mk
## GTTGACGAATCGGT.1 GTTGACGACATTGG.1 GTTGACGACCCGTT.1 GTTGACGACGCAAT.1
## CD14 Mono CD4 Naive T CD4 Naive T CD4 Naive T
## GTTGACGACTTGTT.1 GTTGACGAGCAGTT.1 GTTGACGATAAGCC.1 GTTGACGATGTTTC.1
## CD4 Naive T Mk CD14 Mono B
## GTTGAGTGAAAGTG.1 GTTGATCTACACCA.1 GTTGATCTACTCTT.1 GTTGATCTAGCCAT.1
## CD4 Naive T CD14 Mono CD4 Memory T CD16 Mono
## GTTGATCTTACTTC.1 GTTGATCTTTAGGC.1 GTTGATCTTTTCTG.1 GTTGGATGAAACGA.1
## CD14 Mono CD4 Naive T B B
## GTTGGATGAAGGCG.1 GTTGGATGACTCAG.1 GTTGGATGAGCCTA.1 GTTGGATGAGCTCA.1
## CD14 Mono CD14 Mono CD4 Memory T B
## GTTGGATGCTACGA.1 GTTGGATGCTCATT.1 GTTGGATGGAACCT.1 GTTGGATGGACTAC.1
## CD14 Mono CD14 Mono NK CD4 Naive T
## GTTGGATGTAGCCA.1 GTTGGATGTGGGAG.1 GTTGTACTAGCGTT.1 GTTGTACTCCTCAC.1
## B NK CD16 Mono CD8 T
## GTTGTACTGTGTAC.1 GTTTAAGAACACGT.1 GTTTAAGACACTCC.1 GTTTAAGACGTTAG.1
## CD4 Memory T CD14 Mono CD16 Mono B
## GTTTAAGACTCCCA.1 GTTTAAGACTCTTA.1 GTTTAAGACTTGTT.1 GTTTAAGAGACGAG.1
## CD14 Mono CD4 Naive T CD8 T CD4 Naive T
## GTTTAAGAGAGCAG.1 GTTTAAGAGTAAGA.1 TAAACAACACAGTC.1 TAAACAACAGAACA.1
## CD4 Naive T CD14 Mono CD4 Naive T CD8 T
## TAAACAACCGTACA.1 TAAACAACGAGATA.1 TAAACAACGGACAG.1 TAAAGACTAGATCC.1
## CD4 Naive T CD4 Memory T CD14 Mono CD14 Mono
## TAAAGACTAGTTCG.1 TAAAGACTCGTTGA.1 TAAAGACTTCGACA.1 TAAAGACTTCTAGG.1
## CD4 Memory T B CD4 Naive T CD4 Naive T
## TAAAGACTTCTCGC.1 TAAAGTTGATTTCC.1 TAAAGTTGCCGATA.1 TAAAGTTGGGTGAG.1
## CD4 Memory T CD4 Naive T CD14 Mono CD4 Naive T
## TAAAGTTGGTCGTA.1 TAAAGTTGTCCTTA.1 TAAAGTTGTCTATC.1 TAAAGTTGTTGTGG.1
## CD14 Mono CD4 Naive T CD4 Memory T CD14 Mono
## TAAAGTTGTTTGTC.1 TAAATCGACTCAGA.1 TAAATCGAGAGGAC.1 TAAATCGATAACGC.1
## CD14 Mono CD4 Memory T NK CD4 Memory T
## TAAATGTGACGTAC.1 TAAATGTGGAAGGC.1 TAAATGTGTCCTTA.1 TAAATGTGTTTGGG.1
## NK B T activated CD14 Mono
## TAACAATGACTGTG.1 TAACAATGCGGGAA.1 TAACAATGGTCACA.1 TAACAATGGTCTTT.1
## CD4 Memory T CD16 Mono CD4 Naive T CD14 Mono
## TAACACCTAGAGAT.1 TAACACCTAGGTCT.1 TAACACCTTCCCAC.1 TAACATGACATTGG.1
## T activated CD4 Naive T CD4 Memory T CD14 Mono
## TAACATGACCTATT.1 TAACATGAGCGTAT.1 TAACATGAGTGCTA.1 TAACCGGACCGAAT.1
## CD4 Naive T CD4 Memory T CD4 Naive T CD14 Mono
## TAACCGGACTCGCT.1 TAACCGGACTCTTA.1 TAACCGGACTGTGA.1 TAACCGGACTTCCG.1
## CD8 T CD4 Naive T CD4 Naive T CD14 Mono
## TAACCGGAGCTACA.1 TAACCGGATAAAGG.1 TAACCGGATCGCTC.1 TAACCGGATGAGAA.1
## B Activated CD4 Memory T T activated CD14 Mono
## TAACCGGATTGCTT.1 TAACCGGATTTACC.1 TAACGTCTATCTTC.1 TAACGTCTGAAAGT.1
## CD4 Memory T CD14 Mono CD4 Naive T CD4 Memory T
## TAACGTCTGAACCT.1 TAACGTCTGACAGG.1 TAACGTCTGGGAGT.1 TAACGTCTTCTAGG.1
## CD14 Mono CD14 Mono CD4 Naive T CD14 Mono
## TAACTAGAACGGGA.1 TAACTAGATGCAGT.1 TAACTAGATTTCTG.1 TAACTCACATTCCT.1
## CD4 Memory T CD4 Naive T CD14 Mono CD4 Memory T
## TAACTCACTCTCAT.1 TAACTCACTTGCAG.1 TAAGAACTCCCAAA.1 TAAGAGGAAAAAGC.1
## CD4 Memory T CD8 T B NK
## TAAGAGGATTAGGC.1 TAAGATACGTGTCA.1 TAAGATACTCACGA.1 TAAGATACTGTCCC.11
## CD16 Mono CD14 Mono T activated CD4 Naive T
## TAAGATTGAGATGA.1 TAAGATTGATAAGG.1 TAAGATTGATGGTC.1 TAAGATTGCCACCT.1
## CD16 Mono CD14 Mono CD14 Mono CD4 Memory T
## TAAGCGTGCACTAG.1 TAAGCGTGCTGCAA.1 TAAGCGTGGACAGG.1 TAAGCGTGGACGTT.1
## B CD4 Memory T B CD14 Mono
## TAAGCGTGGCGTAT.1 TAAGCGTGGGGAGT.1 TAAGCGTGTGTGAC.1 TAAGCTCTACCATG.1
## B CD14 Mono CD4 Naive T CD14 Mono
## TAAGCTCTAGTCAC.1 TAAGCTCTAGTGTC.1 TAAGCTCTGGTGAG.1 TAAGCTCTGTCTAG.1
## CD4 Naive T CD14 Mono T activated CD4 Naive T
## TAAGCTCTTAGAGA.1 TAAGCTCTTTGGCA.1 TAAGGCTGAAGCAA.1 TAAGGCTGACGGGA.1
## CD4 Naive T CD14 Mono NK CD4 Memory T
## TAAGGCTGATCGTG.1 TAAGGCTGCACAAC.1 TAAGGCTGCCCTCA.1 TAAGGCTGGAAAGT.1
## CD14 Mono CD14 Mono DC CD4 Memory T
## TAAGGCTGTCAAGC.11 TAAGGCTGTCCTGC.1 TAAGGCTGTGTCGA.1 TAAGGGCTCAATCG.1
## CD4 Memory T T activated CD4 Naive T B Activated
## TAAGTAACAGAAGT.1 TAAGTAACAGAGTA.1 TAAGTAACCGCATA.1 TAAGTAACCGTTGA.1
## B CD8 T CD8 T CD14 Mono
## TAAGTAACGAGGCA.1 TAAGTAACTGTGGT.1 TAAGTCCTACCAGT.1 TAAGTCCTCTACTT.1
## CD4 Memory T NK CD4 Naive T CD4 Naive T
## TAAGTCCTGGTCTA.1 TAAGTCCTGTACAC.1 TAATCCACACGTAC.1 TAATCCACATGTCG.1
## CD4 Naive T CD8 T CD4 Naive T CD4 Naive T
## TAATCCACCTCTAT.11 TAATCCACTTCGCC.1 TAATCGCTTTCCAT.1 TAATGAACAGACTC.1
## CD14 Mono CD4 Naive T Eryth CD4 Naive T
## TAATGAACGAAGGC.1 TAATGAACGCATAC.1 TAATGAACGTTCAG.1 TAATGAACGTTGAC.1
## CD4 Memory T CD4 Naive T CD4 Memory T B
## TAATGAACTGGCAT.1 TAATGATGACCTGA.1 TAATGATGAGGGTG.1 TAATGATGCGACAT.1
## CD14 Mono CD4 Memory T CD4 Naive T CD16 Mono
## TAATGATGGCGAGA.1 TAATGATGGGCGAA.1 TAATGCCTACGTAC.1 TAATGCCTCCACCT.1
## CD16 Mono CD14 Mono CD14 Mono CD16 Mono
## TAATGCCTCCATAG.1 TAATGCCTTACTTC.1 TAATGCCTTGTGAC.1 TAATGTGAAGATGA.1
## CD4 Naive T CD8 T CD16 Mono CD16 Mono
## TAATGTGACACAAC.1 TAATGTGAGCGGAA.1 TAATGTGAGGTCAT.11 TAATGTGATAACGC.1
## CD4 Memory T CD4 Memory T NK CD4 Naive T
## TAATGTGATTCATC.1 TAATGTGATTCGTT.1 TACAAATGACGCAT.1 TACAAATGACGTTG.1
## CD16 Mono B CD14 Mono NK
## TACAAATGCGAATC.1 TACAAATGGCGAAG.1 TACAAATGTACGCA.1 TACAAATGTTGCTT.1
## CD4 Memory T CD4 Naive T Mk CD16 Mono
## TACAATGACATTCT.1 TACAATGAGCGGAA.1 TACAATGAGTACGT.1 TACAATGATGAGCT.1
## CD14 Mono CD8 T CD14 Mono CD14 Mono
## TACAATGATGGAGG.1 TACAATGATTCAGG.1 TACACACTCCACCT.1 TACACACTTAACCG.1
## CD14 Mono T activated T activated CD8 T
## TACACACTTTGGTG.1 TACATAGAATCACG.1 TACATAGACTGAAC.1 TACATAGATGGCAT.1
## CD8 T CD14 Mono CD14 Mono T activated
## TACATCACGAATGA.1 TACATCACGCAGAG.1 TACATCACTAGCCA.1 TACATCACTGATGC.1
## CD16 Mono T activated CD14 Mono CD14 Mono
## TACATCACTTCTTG.1 TACCATTGACGTAC.1 TACCATTGGGCGAA.1 TACCGAGAAACCAC.1
## CD4 Memory T CD14 Mono CD4 Memory T CD4 Naive T
## TACCGAGAAACTGC.1 TACCGAGAACACAC.1 TACCGAGAACTGTG.1 TACCGAGACGAGTT.1
## CD4 Memory T B Activated CD14 Mono CD16 Mono
## TACCGAGACGGGAA.1 TACCGAGACTTACT.1 TACCGAGAGTCGTA.1 TACCGAGATCCTAT.1
## CD4 Memory T CD4 Naive T Eryth CD4 Naive T
## TACCGCTGCCGTAA.1 TACCGCTGCCGTTC.1 TACCGCTGCTAGAC.1 TACCGCTGGCTTAG.1
## CD4 Naive T CD4 Memory T T activated CD4 Naive T
## TACCGCTGTTCTCA.1 TACCGCTGTTGCTT.1 TACCGGCTATTCGG.1 TACCGGCTTCGCTC.1
## CD8 T CD14 Mono T activated CD4 Naive T
## TACCGGCTTCGTAG.1 TACCGGCTTCTAGG.1 TACGACGAAAGCAA.1 TACGACGACCTAAG.1
## CD14 Mono CD14 Mono CD4 Memory T B Activated
## TACGACGACGTAGT.1 TACGACGACTCAAG.1 TACGACGACTGTGA.1 TACGACGAGCTACA.1
## Mk T activated CD4 Naive T T activated
## TACGACGAGTGTCA.1 TACGACGATTCGTT.1 TACGACGATTTGGG.1 TACGAGACATGCTG.1
## CD4 Naive T CD14 Mono CD14 Mono CD4 Naive T
## TACGAGACCTATTC.1 TACGAGTGAATCGC.1 TACGAGTGCTAGTG.1 TACGAGTGCTGGTA.1
## CD4 Naive T B CD14 Mono CD14 Mono
## TACGAGTGGTACCA.1 TACGAGTGTACAGC.1 TACGAGTGTAGCGT.1 TACGATCTAAAGCA.1
## CD4 Naive T CD4 Naive T T activated CD4 Naive T
## TACGATCTGGAGCA.1 TACGATCTGTCGAT.1 TACGATCTTTACTC.1 TACGCAGAACACAC.1
## CD8 T CD4 Naive T CD16 Mono NK
## TACGCAGACCGTAA.1 TACGCAGACTATTC.1 TACGCAGACTTATC.1 TACGCAGACTTGGA.1
## B B CD16 Mono CD4 Naive T
## TACGCAGAGGTCTA.1 TACGCAGATACTCT.1 TACGCAGATTGCAG.1 TACGCCACCGAATC.1
## CD4 Memory T CD14 Mono CD14 Mono CD16 Mono
## TACGCCACCGTAAC.1 TACGCCACGGGCAA.1 TACGCCACTCAGGT.1 TACGCGCTAAAACG.1
## DC CD14 Mono CD14 Mono CD14 Mono
## TACGCGCTACCATG.1 TACGCGCTACTAGC.1 TACGCGCTAGAAGT.1 TACGCGCTCTATGG.1
## CD8 T CD14 Mono CD14 Mono CD14 Mono
## TACGCGCTGAATAG.1 TACGCGCTGGTGAG.1 TACGCGCTTGTCAG.1 TACGGAACCACTCC.1
## CD4 Memory T CD4 Naive T CD4 Naive T CD14 Mono
## TACGGAACCCTCCA.1 TACGGAACTGGAAA.1 TACGGCCTACCAAC.1 TACGGCCTAGAAGT.1
## CD4 Memory T CD4 Memory T CD14 Mono B
## TACGGCCTCATGGT.1 TACGGCCTCTCGAA.1 TACGGCCTGCTCCT.1 TACGTACTTAAGCC.1
## CD4 Memory T CD4 Naive T NK CD14 Mono
## TACGTTACAGATGA.1 TACGTTACGAATAG.1 TACGTTACGTTGGT.1 TACGTTACTTTCGT.1
## CD4 Memory T B CD4 Naive T CD14 Mono
## TACTAAGACTAGAC.1 TACTAAGATCTCTA.1 TACTAAGATTCAGG.1 TACTACACAAGGTA.1
## CD14 Mono T activated T activated CD4 Naive T
## TACTACACACGGAG.1 TACTACACAGGCGA.1 TACTACACCAATCG.1 TACTACACTCTACT.1
## CD14 Mono NK CD4 Naive T CD14 Mono
## TACTACTGCCTCGT.1 TACTACTGGAATCC.1 TACTACTGGCATAC.1 TACTACTGGCTTAG.1
## CD14 Mono CD14 Mono CD14 Mono CD14 Mono
## TACTACTGGTCGTA.1 TACTCAACACACGT.1 TACTCAACAGTGTC.1 TACTCAACATCGGT.1
## CD4 Naive T T activated CD4 Memory T CD4 Naive T
## TACTCAACCATTGG.1 TACTCAACCTACCC.1 TACTCCCTACTGGT.1 TACTCCCTGACAAA.1
## CD8 T CD4 Naive T CD4 Naive T T activated
## TACTCCCTGCATCA.11 TACTCCCTTCATTC.1 TACTCCCTTGCCTC.1 TACTCCCTTGCTTT.1
## CD4 Naive T CD4 Memory T CD14 Mono CD8 T
## TACTCTGAAGAGTA.1 TACTCTGAAGTGTC.1 TACTCTGACAGCTA.1 TACTCTGACGTACA.1
## NK CD4 Naive T CD4 Naive T DC
## TACTCTGACTGGTA.1 TACTCTGAGCTCCT.1 TACTCTGAGTTGAC.1 TACTCTGATTCACT.1
## CD14 Mono CD14 Mono CD14 Mono CD14 Mono
## TACTGGGACTGAGT.1 TACTGTTGAGAAGT.1 TACTGTTGATAAGG.1 TACTGTTGATTCGG.1
## CD4 Naive T CD8 T CD4 Naive T CD4 Naive T
## TACTGTTGCGCATA.1 TACTGTTGTACAGC.1 TACTGTTGTCAGTG.1 TACTGTTGTCGTGA.1
## CD4 Naive T CD4 Naive T CD4 Naive T CD14 Mono
## TACTGTTGTCGTTT.1 TACTTGACGCATCA.1 TACTTGACGGCAAG.1 TACTTGACTCTGGA.1
## B CD14 Mono B CD4 Naive T
## TACTTGACTTTGGG.1 TACTTTCTAATGCC.1 TACTTTCTAGGGTG.1 TACTTTCTATCGAC.1
## CD4 Naive T T activated CD4 Naive T CD4 Naive T
## TACTTTCTCCCGTT.1 TACTTTCTCCCTCA.1 TACTTTCTGAATCC.1 TACTTTCTTCAGAC.1
## CD4 Memory T CD8 T CD14 Mono CD4 Memory T
## TACTTTCTTTCGGA.1 TACTTTCTTTGTCT.1 TAGAAACTGCAAGG.1 TAGAAACTTCAGGT.1
## T activated CD14 Mono CD16 Mono B
## TAGAAACTTCCTAT.1 TAGAATACTGCACA.1 TAGAATACTGGTCA.1 TAGAATTGGACAGG.1
## CD4 Memory T CD14 Mono CD14 Mono CD4 Memory T
## TAGAATTGGGGATG.1 TAGAATTGGGTATC.1 TAGAATTGTCGATG.1 TAGAATTGTCTACT.1
## T activated CD4 Naive T CD14 Mono CD4 Memory T
## TAGAATTGTTTGTC.11 TAGACGTGAGGAGC.1 TAGACGTGCAAAGA.1 TAGACGTGCGAACT.1
## CD14 Mono CD4 Naive T NK CD14 Mono
## TAGACGTGCTAGAC.1 TAGACGTGTGAAGA.1 TAGACGTGTGAGAA.1 TAGACGTGTGAGGG.1
## B CD4 Naive T CD8 T CD16 Mono
## TAGACGTGTTCCGC.1 TAGAGAGAACGGAG.1 TAGAGAGAGTTCTT.1 TAGAGAGATGCTGA.1
## T activated CD4 Memory T CD14 Mono CD8 T
## TAGAGCACACGGGA.1 TAGAGCACCAGGAG.1 TAGAGCACCCTTGC.1 TAGAGCACGCTACA.1
## T activated CD4 Naive T CD4 Naive T CD4 Memory T
## TAGAGCACGCTTAG.11 TAGAGCACGGCAAG.1 TAGAGCACGGGATG.1 TAGAGCACTCCTGC.1
## CD8 T CD14 Mono CD16 Mono CD4 Memory T
## TAGATCCTACTCAG.1 TAGATCCTAGTGTC.1 TAGATCCTCCGTTC.1 TAGATCCTTATCTC.1
## CD4 Naive T CD4 Naive T CD4 Naive T CD4 Naive T
## TAGATCCTTGAGAA.1 TAGATCCTTTCACT.1 TAGATTGAACCTAG.1 TAGATTGAACGTAC.1
## CD4 Naive T CD4 Memory T CD8 T Eryth
## TAGATTGAAGTCAC.1 TAGATTGACTTGTT.1 TAGCATCTCTGTAG.1 TAGCATCTTGCCAA.1
## NK NK T activated CD4 Naive T
## TAGCCCACAAACAG.1 TAGCCCACAATGCC.1 TAGCCCACATGCTG.1 TAGCCCACTTCGGA.1
## NK CD14 Mono CD14 Mono NK
## TAGCCCTGACCTCC.1 TAGCCCTGCGAGAG.1 TAGCCCTGGATGAA.1 TAGCCCTGTATCGG.1
## CD4 Naive T CD14 Mono CD4 Naive T CD4 Memory T
## TAGCCCTGTGTCGA.1 TAGCCCTGTTCCGC.1 TAGCCGCTAACGAA.1 TAGCCGCTCCTTAT.1
## CD14 Mono CD14 Mono CD4 Naive T CD14 Mono
## TAGCCGCTGTACCA.1 TAGCGATGAACGGG.1 TAGCGATGGGGACA.1 TAGCGATGGTCTGA.1
## CD4 Naive T CD4 Naive T CD4 Naive T CD14 Mono
## TAGCGATGTCGACA.1 TAGCTACTCTGTGA.1 TAGCTACTGCTATG.1 TAGCTACTGTCAAC.1
## CD16 Mono CD4 Memory T CD16 Mono CD14 Mono
## TAGCTACTTTTGTC.1 TAGGACTGACGCAT.1 TAGGACTGCAGAAA.1 TAGGACTGCTCTTA.1
## CD4 Naive T B DC CD4 Naive T
## TAGGACTGTTCGGA.1 TAGGAGCTCATTCT.1 TAGGCAACAGATCC.1 TAGGCAACTAACGC.1
## CD14 Mono CD14 Mono CD14 Mono CD4 Memory T
## TAGGCATGAGGTTC.1 TAGGCATGATGCTG.1 TAGGCATGCTATTC.1 TAGGCTGAAATCGC.1
## B CD16 Mono NK CD8 T
## TAGGCTGAAGAGTA.1 TAGGCTGACTCAGA.1 TAGGCTGAGCATAC.11 TAGGCTGAGCTGAT.1
## CD4 Naive T CD8 T CD16 Mono CD14 Mono
## TAGGCTGAGTAAGA.1 TAGGCTGAGTGCAT.1 TAGGCTGATCTCCG.1 TAGGCTGATTGAGC.1
## CD4 Naive T CD4 Naive T CD14 Mono CD14 Mono
## TAGGGACTATCAGC.1 TAGGGACTTGCATG.11 TAGGGACTTTACTC.1 TAGGTCGACTTCGC.1
## CD14 Mono DC B CD4 Naive T
## TAGGTCGAGTCTGA.1 TAGGTCGATGCATG.1 TAGGTGACACGCTA.1 TAGGTGACATAAGG.1
## CD14 Mono CD4 Memory T CD4 Memory T CD4 Memory T
## TAGGTGACCCAATG.1 TAGGTGACTGTCAG.1 TAGGTGACTTGCAG.1 TAGGTGTGATCGTG.1
## Mk B Activated CD14 Mono B
## TAGGTGTGCTATTC.1 TAGGTGTGGAGAGC.1 TAGGTGTGGTCTGA.1 TAGGTGTGTCAAGC.1
## CD14 Mono CD14 Mono CD4 Memory T CD8 T
## TAGGTGTGTGCCCT.1 TAGGTTCTCGACAT.1 TAGGTTCTCTGGTA.1 TAGGTTCTGACACT.1
## pDC CD14 Mono B CD14 Mono
## TAGGTTCTGGACGA.1 TAGGTTCTGTTCTT.1 TAGGTTCTTCTACT.11 TAGGTTCTTTATCC.1
## CD4 Memory T CD14 Mono T activated CD4 Naive T
## TAGTAAACACACGT.11 TAGTAAACTTGCAG.1 TAGTAATGAGCACT.1 TAGTAATGGAGCAG.1
## CD4 Memory T T activated CD8 T CD14 Mono
## TAGTAATGGATGAA.1 TAGTAATGTTGAGC.1 TAGTACCTCTAGTG.1 TAGTACCTGCTACA.1
## CD14 Mono CD4 Naive T CD4 Naive T CD14 Mono
## TAGTACCTTAACCG.1 TAGTACCTTCTGGA.1 TAGTACCTTGCGTA.1 TAGTATGAACTGTG.1
## CD4 Memory T CD4 Naive T B Activated CD4 Memory T
## TAGTATGACTTCTA.1 TAGTATGAGTACCA.11 TAGTATGAGTTTCT.1 TAGTCACTCTACGA.1
## CD4 Memory T CD4 Naive T T activated CD4 Naive T
## TAGTCACTGAGATA.1 TAGTCACTTGCATG.1 TAGTCACTTGGCAT.1 TAGTCGGAAAAGTG.1
## CD4 Naive T B Activated CD16 Mono CD4 Naive T
## TAGTCGGAGATAAG.1 TAGTCGGAGGTCAT.1 TAGTCGGATGACCA.1 TAGTCTTGAGCACT.1
## CD14 Mono CD4 Naive T pDC CD4 Naive T
## TAGTCTTGCGGTAT.1 TAGTCTTGGAATCC.1 TAGTCTTGGCAAGG.1 TAGTCTTGGTAGCT.1
## CD4 Memory T CD4 Memory T CD14 Mono CD4 Naive T
## TAGTCTTGTCCTAT.1 TAGTCTTGTGTGAC.1 TAGTCTTGTTCATC.1 TAGTGGTGAACCAC.1
## CD16 Mono CD14 Mono CD4 Naive T CD4 Memory T
## TAGTGGTGACGACT.1 TAGTTCACAGTCAC.1 TAGTTCACCGACAT.1 TAGTTCACTCGTTT.1
## CD14 Mono Mk CD14 Mono CD4 Naive T
## TAGTTCACTGTGCA.1 TAGTTGCTCCAACA.1 TAGTTGCTCCAAGT.1 TAGTTGCTTCGCAA.1
## pDC CD14 Mono T activated CD8 T
## TATAAGACACAGTC.1 TATAAGACCACACA.1 TATAAGACCCACCT.1 TATAAGACCCTGTC.1
## CD4 Naive T CD14 Mono CD14 Mono CD4 Memory T
## TATAAGACCGTACA.1 TATAAGACGAATAG.1 TATAAGACTGTAGC.1 TATAAGACTTCGTT.1
## Eryth CD4 Memory T CD4 Naive T CD8 T
## TATAAGTGACCTCC.1 TATAAGTGGATAAG.1 TATAAGTGGCTGTA.1 TATAAGTGGGTCTA.1
## CD4 Naive T CD4 Naive T CD4 Memory T CD14 Mono
## TATACAGACCTTCG.1 TATACAGACGAGAG.1 TATACAGACTACTT.1 TATACAGATGTTCT.1
## CD14 Mono CD14 Mono CD4 Naive T CD16 Mono
## TATACCACACACCA.1 TATACCACTGCAGT.1 TATACCACTGCGTA.1 TATACGCTAGAATG.1
## CD16 Mono T activated B B
## TATACGCTAGATCC.1 TATACGCTCTAAGC.1 TATACGCTGATACC.1 TATAGATGAGAGGC.1
## NK B CD4 Memory T CD8 T
## TATAGATGGGGAGT.1 TATAGATGTTGTCT.1 TATAGCCTAGACTC.1 TATAGCCTAGAGTA.1
## CD14 Mono CD4 Memory T CD4 Memory T CD4 Naive T
## TATAGCCTCAATCG.1 TATAGCCTCACACA.1 TATAGCCTCCATAG.1 TATAGCCTCTGAGT.1
## CD14 Mono CD16 Mono CD14 Mono CD4 Memory T
## TATAGCCTGACGTT.1 TATAGCCTTGGCAT.1 TATCAAGAACTTTC.1 TATCAAGAGTAAAG.1
## DC CD16 Mono CD14 Mono CD4 Naive T
## TATCACTGATGCCA.1 TATCACTGCATGCA.1 TATCACTGCGTGAT.1 TATCACTGGAAGGC.1
## CD4 Naive T DC CD14 Mono CD4 Memory T
## TATCACTGGTACGT.1 TATCACTGGTCTGA.1 TATCACTGGTTACG.1 TATCACTGTCAGTG.1
## CD14 Mono CD4 Memory T CD4 Naive T DC
## TATCACTGTCTCCG.1 TATCACTGTGGGAG.1 TATCACTGTTGTCT.1 TATCAGCTAGTACC.1
## CD4 Naive T B CD14 Mono CD8 T
## TATCAGCTGGACTT.1 TATCAGCTTGCACA.1 TATCCAACAACGAA.1 TATCCAACCAACTG.1
## CD4 Naive T CD14 Mono CD4 Memory T CD4 Naive T
## TATCCAACCAGTTG.1 TATCCAACCCAGTA.1 TATCCAACCTCGAA.1 TATCCAACCTTAGG.1
## CD16 Mono CD4 Naive T CD4 Memory T CD4 Naive T
## TATCCAACCTTGCC.1 TATCCAACGAACCT.1 TATCCAACGAATAG.1 TATCCAACGAGGCA.1
## CD4 Naive T B CD14 Mono CD14 Mono
## TATCCAACTAGCCA.1 TATCCAACTATCTC.1 TATCCAACTCAGTG.1 TATCCAACTCCGTC.1
## pDC CD4 Memory T CD14 Mono B Activated
## TATCCAACTTTGGG.1 TATCCTGAAAGCCT.1 TATCCTGAACCTGA.1 TATCCTGAAGGTTC.1
## T activated CD14 Mono CD4 Naive T CD8 T
## TATCCTGAATCGTG.1 TATCCTGAATGTGC.1 TATCCTGAGGTAAA.1 TATCCTGATACTGG.1
## CD4 Naive T CD4 Memory T Mk CD4 Naive T
## TATCCTGATCTCCG.1 TATCCTGATCTCTA.1 TATCCTGATGACCA.1 TATCCTGATGGCAT.1
## B NK CD14 Mono CD14 Mono
## TATCCTGATTCGGA.1 TATCCTGATTGAGC.1 TATCGACTAAAAGC.1 TATCGACTCAACTG.1
## CD16 Mono Mk B CD4 Naive T
## TATCGACTCAATCG.1 TATCGACTCTTGCC.1 TATCGACTGGAGTG.1 TATCGACTGTAGCT.1
## B CD14 Mono CD4 Memory T B
## TATCGTACACCTAG.1 TATCGTACACGCAT.1 TATCGTACACTAGC.1 TATCGTACCACTCC.1
## CD14 Mono B T activated CD14 Mono
## TATCGTACTTATCC.1 TATCTCGACGTAAC.1 TATCTCGATACTGG.1 TATCTGACGAGATA.1
## CD14 Mono CD4 Memory T B CD4 Naive T
## TATCTGACTCCCAC.1 TATCTTCTCAGAGG.1 TATCTTCTTAGCCA.1 TATCTTCTTTGGTG.1
## NK CD4 Naive T CD4 Naive T CD4 Memory T
## TATGAATGGTACGT.1 TATGAATGGTCGTA.1 TATGAATGGTTTGG.1 TATGAATGTACTCT.1
## CD4 Naive T CD14 Mono CD14 Mono CD4 Memory T
## TATGAATGTATGCG.1 TATGAATGTCACGA.1 TATGCGGACTGAGT.1 TATGCGGATCTATC.1
## B CD4 Memory T pDC CD4 Memory T
## TATGGGACACCACA.1 TATGGGACGGATCT.1 TATGGGACGGTAAA.1 TATGGGACGTTAGC.1
## B CD14 Mono CD4 Memory T NK
## TATGGGACTCCCGT.1 TATGGGACTTGCAG.1 TATGGGACTTGGTG.1 TATGGGTGCCCGTT.1
## CD14 Mono CD4 Memory T B Activated CD14 Mono
## TATGGGTGTCGACA.1 TATGGGTGTCGATG.1 TATGGGTGTTCCCG.1 TATGGTCTCACTTT.1
## CD4 Naive T Eryth CD4 Naive T T activated
## TATGGTCTGCTATG.1 TATGGTCTGTATGC.1 TATGGTCTTCCCAC.1 TATGTCACAGTAGA.1
## CD4 Memory T NK CD4 Memory T CD4 Memory T
## TATGTCACATCGAC.1 TATGTCACCATTGG.1 TATGTCACCCGTTC.1 TATGTCACGCGTTA.1
## T activated B CD4 Memory T CD8 T
## TATGTCTGCACAAC.1 TATGTCTGCACACA.1 TATGTCTGGTTGTG.1 TATGTCTGTCGACA.1
## CD14 Mono CD16 Mono CD16 Mono CD16 Mono
## TATGTCTGTCTCGC.1 TATGTGCTAGTGTC.1 TATGTGCTGATAAG.1 TATGTGCTTCCTAT.1
## CD14 Mono CD4 Naive T CD14 Mono CD14 Mono
## TATGTGCTTGCAGT.1 TATTGCTGACACAC.1 TATTGCTGATTGGC.1 TATTGCTGCCAATG.1
## CD14 Mono B Activated CD8 T CD4 Memory T
## TATTGCTGCTAGAC.1 TATTGCTGCTCCCA.1 TATTGCTGTGACAC.1 TATTTCCTCGTACA.1
## B Activated CD4 Naive T CD14 Mono CD14 Mono
## TATTTCCTGCATAC.1 TATTTCCTTGCTTT.1 TCAACACTAAGGGC.1 TCAACACTCGAATC.1
## CD14 Mono T activated CD14 Mono B
## TCAACACTGACACT.1 TCAACACTGTTACG.1 TCAACACTTTACTC.1 TCAAGGACCCACAA.1
## CD8 T NK CD14 Mono CD4 Memory T
## TCAAGGACGGGTGA.1 TCAAGGACGTTGTG.1 TCAAGGTGAAGAGT.1 TCAAGGTGAGGTTC.1
## CD14 Mono T activated CD4 Memory T CD4 Naive T
## TCAAGGTGGAATGA.1 TCAAGGTGTAGTCG.1 TCAAGGTGTGGTGT.1 TCAAGGTGTTGACG.1
## CD16 Mono CD16 Mono CD8 T CD4 Naive T
## TCAAGTCTGAAAGT.11 TCAAGTCTTCAGAC.1 TCAATAGAACTAGC.1 TCAATAGAATTCCT.1
## NK CD4 Naive T CD4 Naive T CD4 Naive T
## TCAATAGACCTTAT.1 TCAATAGAGGCAAG.1 TCAATAGAGGGAGT.1 TCAATCACCATCAG.1
## CD14 Mono T activated CD4 Naive T CD14 Mono
## TCAATCACGGGATG.11 TCAATCACGTCTTT.1 TCAATCACGTTCGA.1 TCAATCACTTAGGC.1
## NK Eryth CD4 Naive T T activated
## TCACATACAGAATG.1 TCACATACAGCTCA.1 TCACATACAGGAGC.1 TCACATACCAGAAA.1
## CD4 Memory T CD4 Naive T CD4 Naive T CD4 Memory T
## TCACATACCATTGG.1 TCACATACTTGTCT.1 TCACCCGAAGATGA.1 TCACCCGACGTGTA.1
## CD4 Naive T CD4 Memory T CD14 Mono CD14 Mono
## TCACCCGACTATTC.1 TCACCCGAGTAGCT.1 TCACCGTGAAGCAA.1 TCACCGTGACCCAA.1
## CD4 Naive T CD14 Mono T activated CD4 Memory T
## TCACCGTGCAAAGA.1 TCACCGTGCCATAG.1 TCACCGTGCCTAAG.1 TCACCGTGCGTTAG.1
## CD4 Naive T CD4 Naive T CD4 Memory T CD4 Naive T
## TCACCGTGGGGACA.1 TCACCGTGTTGCTT.11 TCACCTCTAGGTCT.1 TCACCTCTATGTCG.1
## CD16 Mono B CD14 Mono CD14 Mono
## TCACCTCTGGTGAG.1 TCACGAGAAGCGGA.1 TCACGAGACGAACT.1 TCACGAGACGGTAT.1
## B Activated CD4 Naive T CD14 Mono CD14 Mono
## TCACGAGAGGGTGA.1 TCACGAGAGTCGTA.1 TCACGAGAGTTGGT.1 TCACGAGATACTGG.1
## DC B Activated CD8 T CD14 Mono
## TCACGAGATCGTAG.1 TCACTATGCAGAGG.1 TCACTATGGAATCC.1 TCACTATGGTCTTT.1
## CD4 Naive T CD4 Naive T CD4 Naive T CD8 T
## TCACTATGTATGCG.1 TCACTATGTCTCGC.1 TCAGACGAAAAGTG.1 TCAGACGAAAGCAA.1
## CD4 Memory T CD14 Mono CD8 T CD14 Mono
## TCAGACGAGATACC.1 TCAGACGATGCTTT.1 TCAGAGACCCTATT.1 TCAGAGACCTCATT.1
## CD4 Memory T CD14 Mono CD4 Naive T CD14 Mono
## TCAGAGACCTCTAT.11 TCAGAGACCTCTTA.1 TCAGCAGATACAGC.1 TCAGCGCTCTACGA.1
## CD4 Naive T CD8 T CD4 Memory T CD14 Mono
## TCAGCGCTCTGATG.1 TCAGCGCTGTAGGG.1 TCAGCGCTTTCGCC.1 TCAGGATGACCATG.1
## CD8 T CD14 Mono NK pDC
## TCAGGATGACGCAT.1 TCAGGATGAGAGTA.1 TCAGGATGAGTACC.1 TCAGGATGCGGGAA.1
## B Activated CD16 Mono CD14 Mono CD14 Mono
## TCAGGATGCGTGAT.1 TCAGTGGACATCAG.1 TCAGTGGACCTTGC.1 TCAGTGGAGCTGAT.1
## CD14 Mono CD4 Naive T CD14 Mono CD4 Memory T
## TCAGTGGAGTTAGC.1 TCAGTGGATACAGC.1 TCAGTTACAATCGC.1 TCAGTTACACTTTC.1
## CD8 T CD8 T CD14 Mono CD4 Naive T
## TCAGTTACAGCAAA.11 TCAGTTACATCGGT.1 TCAGTTACCCAACA.1 TCAGTTACCTACTT.1
## CD4 Naive T CD14 Mono CD14 Mono CD4 Memory T
## TCAGTTACTCCTAT.1 TCAGTTACTGCACA.1 TCAGTTACTGGAGG.1 TCAGTTACTTTCGT.1
## CD16 Mono CD14 Mono CD4 Memory T CD4 Memory T
## TCATCAACACCAGT.1 TCATCAACGTTCTT.11 TCATCAACGTTGGT.1 TCATCATGACGGGA.1
## CD4 Naive T CD8 T CD14 Mono CD4 Memory T
## TCATCATGCTAAGC.1 TCATCATGGTAAGA.1 TCATCATGTACTTC.1 TCATCATGTTCGTT.1
## NK CD14 Mono CD16 Mono CD4 Naive T
## TCATCATGTTCTCA.1 TCATCCCTACGGAG.1 TCATCCCTAGTACC.1 TCATCCCTCAGAGG.1
## CD14 Mono CD14 Mono CD14 Mono CD14 Mono
## TCATCCCTTAAAGG.11 TCATGTACACTACG.1 TCATGTACATCTCT.1 TCATGTACATGGTC.1
## NK CD16 Mono CD4 Naive T CD4 Naive T
## TCATGTACCCTAAG.1 TCATGTACGCAAGG.1 TCATGTACGTAAAG.1 TCATTCGAAAGCCT.1
## CD14 Mono CD4 Naive T CD4 Naive T CD8 T
## TCATTCGATACTCT.1 TCATTCGATATTCC.1 TCATTCGATCGCTC.1 TCATTGACACTAGC.1
## CD14 Mono CD14 Mono CD4 Naive T CD4 Naive T
## TCATTGACCGGTAT.1 TCCACGTGAACGTC.1 TCCACGTGACACAC.1 TCCACGTGATGCTG.1
## B NK CD16 Mono CD14 Mono
## TCCACGTGCGCTAA.1 TCCACGTGCTACCC.1 TCCACGTGGACGGA.1 TCCACGTGGTAGCT.1
## CD8 T CD14 Mono CD14 Mono CD4 Memory T
## TCCACGTGTGACTG.1 TCCACGTGTTCCAT.1 TCCACTCTAAAGCA.11 TCCAGAGACAAGCT.1
## CD4 Naive T CD14 Mono CD14 Mono CD4 Naive T
## TCCAGAGACCCGTT.1 TCCAGAGAGCCCTT.1 TCCATAACACCACA.1 TCCATAACTCACCC.1
## Mk CD4 Naive T CD4 Memory T CD14 Mono
## TCCATAACTCAGGT.1 TCCATCCTCGAACT.1 TCCATCCTCTCCCA.1 TCCATCCTGCAGTT.1
## CD16 Mono T activated CD4 Memory T CD14 Mono
## TCCATCCTGGTTCA.1 TCCATCCTGTGTTG.1 TCCATCCTTTGGCA.1 TCCCACGACATGAC.1
## CD16 Mono CD4 Naive T CD4 Naive T CD16 Mono
## TCCCACGACTGGTA.11 TCCCACGAGTCATG.1 TCCCACGAGTTCGA.1 TCCCACGATCGTAG.1
## Mk CD14 Mono B CD4 Naive T
## TCCCAGACCATACG.1 TCCCAGACCCCAAA.1 TCCCAGACCCTACC.1 TCCCAGACTAGAGA.1
## B CD4 Memory T CD14 Mono NK
## TCCCAGACTAGTCG.1 TCCCAGACTCGATG.1 TCCCATCTAAGTAG.1 TCCCATCTAGAAGT.1
## CD4 Naive T Mk CD4 Memory T CD4 Memory T
## TCCCATCTCGAATC.1 TCCCATCTGATAAG.1 TCCCATCTTCGATG.1 TCCCGAACAACAGA.1
## CD14 Mono CD14 Mono CD8 T CD4 Naive T
## TCCCGAACAGGTTC.1 TCCCGAACCATCAG.1 TCCCGAACCGTTGA.1 TCCCGAACGTATGC.1
## CD4 Naive T CD8 T B Activated CD14 Mono
## TCCCGAACGTTGGT.1 TCCCGAACTTCGTT.1 TCCCGATGACCGAT.1 TCCCGATGCCCAAA.1
## B Activated Eryth CD14 Mono CD4 Memory T
## TCCCGATGCCGATA.1 TCCCGATGGAGGGT.1 TCCCGATGGTTCTT.1 TCCCGATGTACTGG.1
## CD14 Mono CD4 Memory T CD4 Naive T CD4 Memory T
## TCCCGATGTTGTCT.1 TCCCTACTATCTTC.1 TCCCTACTTAACCG.1 TCCGAAGACTTACT.1
## CD14 Mono DC CD14 Mono CD4 Memory T
## TCCGAAGATGCTCC.1 TCCGAAGATGTCGA.1 TCCGAGCTACCCAA.1 TCCGAGCTAGGTCT.1
## CD8 T CD4 Memory T B CD4 Naive T
## TCCGAGCTCTCCAC.1 TCCGAGCTTAGAGA.1 TCCGGACTCTCTAT.1 TCCGGACTGACGAG.1
## CD4 Naive T CD4 Memory T CD14 Mono CD14 Mono
## TCCGGACTGAGGCA.1 TCCGGACTTGTCAG.1 TCCGGACTTTCTAC.1 TCCTAAACTCCTTA.1
## CD4 Memory T CD14 Mono B CD16 Mono
## TCCTAAACTGGAAA.1 TCCTAAACTTTCTG.1 TCCTAATGAAGCCT.11 TCCTAATGCAACTG.1
## CD14 Mono CD4 Naive T CD16 Mono CD14 Mono
## TCCTAATGCGGGAA.1 TCCTAATGTTGACG.11 TCCTACCTAAGTGA.1 TCCTACCTGGGACA.1
## NK CD14 Mono CD14 Mono NK
## TCCTACCTTCAGTG.1 TCCTACCTTGTGAC.1 TCCTACCTTTCCAT.1 TCCTATGACACTTT.1
## CD16 Mono CD4 Naive T CD14 Mono CD16 Mono
## TCCTATGACTCTCG.1 TCCTATGAGTCCTC.1 TCCTATGAGTGTAC.1 TCCTATGATGCCAA.1
## CD16 Mono NK CD4 Naive T CD4 Memory T
## TCGAATCTCCGTTC.1 TCGAATCTGAACCT.1 TCGAATCTGTTGTG.1 TCGAATCTTAAAGG.1
## CD14 Mono CD4 Naive T T activated CD8 T
## TCGAATCTTAAGCC.1 TCGAATCTTTCGGA.1 TCGACCTGACGACT.1 TCGACCTGAGTAGA.1
## CD4 Naive T CD14 Mono CD14 Mono CD4 Naive T
## TCGACCTGCTCAGA.1 TCGACCTGGTTAGC.1 TCGACCTGTGCACA.1 TCGACGCTCCATAG.1
## B Activated CD4 Naive T B CD14 Mono
## TCGACGCTGGCATT.1 TCGACGCTTCTTCA.1 TCGACGCTTGACAC.1 TCGAGAACATGTCG.1
## CD14 Mono CD4 Naive T CD14 Mono CD4 Memory T
## TCGAGAACCGTGAT.1 TCGAGAACTTCATC.1 TCGAGCCTAAACAG.1 TCGAGCCTCGGAGA.1
## CD8 T CD8 T CD4 Naive T CD8 T
## TCGATACTCCATGA.1 TCGATACTCCCACT.1 TCGATACTGAGCTT.1 TCGATACTGGGACA.11
## CD14 Mono B Activated CD14 Mono T activated
## TCGATACTTCACGA.1 TCGATACTTGGTCA.1 TCGATACTTGTGCA.1 TCGATTTGAATCGC.1
## Mk CD4 Naive T CD14 Mono CD4 Memory T
## TCGATTTGAGATGA.1 TCGATTTGCTCTAT.1 TCGATTTGTGGTCA.1 TCGCAAGAGAGGCA.1
## T activated B Activated B CD14 Mono
## TCGCAAGATGAGAA.1 TCGCAAGATTTCTG.1 TCGCACACAGTAGA.1 TCGCACACCACTCC.1
## CD14 Mono B CD14 Mono CD4 Naive T
## TCGCACACCCGTAA.1 TCGCACACGGCGAA.1 TCGCACACTACTCT.1 TCGCACACTGGAAA.11
## CD4 Memory T CD14 Mono CD16 Mono CD14 Mono
## TCGCACTGTCTCCG.1 TCGCACTGTGTTCT.1 TCGCAGCTCACTTT.1 TCGCAGCTCAGATC.1
## DC CD4 Naive T T activated CD4 Naive T
## TCGCAGCTCCCTAC.1 TCGCAGCTGGTTCA.1 TCGCAGCTTAACGC.1 TCGCCATGACGACT.1
## CD4 Naive T DC CD4 Naive T B
## TCGCCATGACTGTG.1 TCGCCATGAGACTC.1 TCGCCATGCAGAAA.1 TCGCCATGCTCATT.1
## CD4 Memory T NK CD16 Mono NK
## TCGCCATGGTTTGG.1 TCGCCATGTAGAAG.1 TCGCCATGTGACTG.1 TCGCCATGTTGCAG.1
## CD14 Mono CD14 Mono CD16 Mono CD4 Memory T
## TCGGACCTATCAGC.1 TCGGACCTATGACC.1 TCGGACCTCTAGTG.1 TCGGACCTGAAAGT.1
## Eryth CD4 Naive T CD4 Memory T CD14 Mono
## TCGGACCTGGACAG.1 TCGGACCTGTTAGC.1 TCGGACCTTCGATG.1 TCGGACCTTTGAGC.1
## CD4 Naive T CD14 Mono CD4 Naive T NK
## TCGGCACTCTCGAA.1 TCGGCACTCTGGTA.1 TCGGCACTTATCGG.1 TCGGCACTTCGACA.1
## Mk CD8 T CD4 Naive T CD14 Mono
## TCGGCACTTCGTGA.1 TCGGCACTTTCCGC.1 TCGGCACTTTGAGC.1 TCGGCACTTTTACC.1
## CD4 Naive T T activated B CD14 Mono
## TCGGTAGAAACAGA.1 TCGGTAGAGCGTAT.1 TCGGTAGATACGAC.1 TCGGTAGATTTGGG.1
## CD8 T B CD14 Mono CD14 Mono
## TCGTAGGAACACCA.1 TCGTAGGACACTGA.1 TCGTAGGACCTTAT.1 TCGTAGGAGAATAG.1
## CD14 Mono CD14 Mono CD14 Mono CD14 Mono
## TCGTAGGAGTCGTA.1 TCGTGAGAACCTGA.1 TCGTGAGAAGTCTG.1 TCGTGAGAAGTTCG.1
## CD14 Mono CD14 Mono CD4 Memory T CD14 Mono
## TCGTGAGACATACG.1 TCGTGAGACCGATA.1 TCGTGAGACGCCTT.1 TCGTGAGACTTCCG.1
## CD14 Mono B CD8 T CD14 Mono
## TCGTGAGAGGAACG.1 TCGTGAGATTTGGG.1 TCGTTATGACTGTG.1 TCGTTATGCAGGAG.1
## B Activated CD4 Memory T CD4 Memory T CD4 Naive T
## TCGTTATGGGAGCA.1 TCGTTATGTCGCCT.1 TCTAACACTCGCTC.1 TCTAACACTGTGGT.1
## CD4 Naive T B pDC CD14 Mono
## TCTAACTGAACCGT.1 TCTAACTGATTTCC.1 TCTAACTGCACTCC.1 TCTAACTGCGACTA.1
## CD14 Mono CD4 Naive T CD14 Mono CD14 Mono
## TCTAACTGCGGAGA.1 TCTAACTGCTCAAG.1 TCTAACTGGTACAC.1 TCTAACTGTCCTAT.1
## CD4 Naive T CD16 Mono B CD16 Mono
## TCTAACTGTGTTTC.1 TCTAAGCTCTGCAA.1 TCTAAGCTGTAGGG.1 TCTACAACGTCATG.1
## B CD14 Mono CD4 Naive T CD4 Naive T
## TCTACAACGTCTGA.1 TCTACAACGTGCTA.1 TCTACAACGTTAGC.1 TCTACAACTCTATC.1
## B Activated Mk CD4 Memory T CD14 Mono
## TCTAGACTAGGTCT.1 TCTAGACTATGTCG.1 TCTAGACTCATGAC.1 TCTAGACTCCTAAG.1
## CD4 Naive T B CD4 Naive T CD16 Mono
## TCTAGACTTCGCTC.1 TCTAGACTTTCTCA.1 TCTAGTTGCACACA.1 TCTAGTTGCATGAC.1
## CD4 Memory T CD14 Mono CD14 Mono CD8 T
## TCTAGTTGCGAGTT.1 TCTAGTTGCTCCAC.1 TCTAGTTGGATAGA.1 TCTAGTTGGCTACA.1
## T activated CD14 Mono CD16 Mono CD16 Mono
## TCTAGTTGGGGTGA.1 TCTAGTTGTCGTAG.1 TCTAGTTGTCTCCG.1 TCTAGTTGTCTCGC.1
## CD14 Mono B Activated CD4 Naive T CD8 T
## TCTATGTGACCTAG.1 TCTATGTGATTCGG.1 TCTATGTGCGAACT.1 TCTATGTGCGTAGT.1
## CD4 Naive T CD14 Mono CD4 Memory T CD14 Mono
## TCTATGTGGCTACA.1 TCTATGTGTCAGAC.1 TCTATGTGTGCATG.1 TCTATGTGTTGCTT.1
## CD14 Mono CD4 Memory T CD4 Naive T B
## TCTCAAACCGCTAA.1 TCTCAAACTCGTAG.1 TCTCCACTCACACA.1 TCTCCACTCTAGCA.1
## CD4 Naive T CD4 Memory T CD4 Naive T B
## TCTCCACTTTTACC.1 TCTCTAGAAACTGC.1 TCTCTAGAAGTTCG.1 TCTCTAGACCTACC.1
## T activated CD14 Mono CD14 Mono T activated
## TCTCTAGACCTTAT.1 TCTCTAGAGAGAGC.1 TCTCTAGAGGTTAC.1 TCTCTAGATGTCAG.1
## CD8 T CD4 Naive T CD4 Naive T NK
## TCTGATACACACAC.1 TCTGATACACGGGA.1 TCTGATACAGTCAC.1 TCTGATACATCGTG.1
## CD4 Naive T CD4 Naive T CD14 Mono B
## TCTGATACCCGAAT.1 TCTTACGATCACGA.1 TCTTACGATGAGAA.1 TCTTCAGAAACCAC.1
## pDC T activated B Activated Mk
## TCTTCAGACTACGA.1 TCTTCAGATCTTCA.1 TCTTCAGATGTTCT.1 TCTTCAGATTCATC.1
## CD8 T T activated CD14 Mono CD14 Mono
## TCTTCAGATTGAGC.11 TCTTGATGCCGATA.1 TCTTGATGCCTAAG.1 TCTTGATGCTGCAA.1
## Mk CD4 Naive T CD16 Mono CD14 Mono
## TCTTGATGGCGTTA.1 TCTTGATGGGGTGA.1 TCTTGATGTCCTGC.1 TCTTGATGTTCCGC.1
## CD4 Naive T CD4 Naive T CD14 Mono CD4 Naive T
## TGAAATTGCATCAG.1 TGAAATTGCCGTAA.1 TGAAATTGCTGAAC.1 TGAAATTGGACGGA.1
## CD4 Memory T CD14 Mono Mk B
## TGAAATTGGAGATA.1 TGAAATTGGCATAC.1 TGAAATTGGTCGAT.1 TGAAATTGGTTTGG.1
## CD4 Naive T CD4 Memory T CD4 Memory T CD4 Naive T
## TGAAATTGTTTCTG.1 TGAACCGACGATAC.1 TGAACCGATCCAAG.1 TGAACCGATTTACC.1
## CD8 T CD8 T B CD14 Mono
## TGAAGCACCCATAG.1 TGAAGCACTCTCTA.11 TGAAGCACTTGAGC.1 TGAAGCTGCATACG.1
## CD4 Memory T CD14 Mono NK CD14 Mono
## TGAAGCTGCCGTTC.1 TGAAGCTGCGACAT.1 TGAATAACACACAC.1 TGAATAACTCTTAC.1
## CD4 Memory T CD14 Mono CD14 Mono CD16 Mono
## TGACACGACATTTC.1 TGACACGACGAACT.1 TGACACGACGTACA.1 TGACACGAGCTCCT.1
## CD16 Mono CD14 Mono CD14 Mono CD14 Mono
## TGACACGAGGTAGG.1 TGACACGAGTTCGA.1 TGACCAGATGCTGA.1 TGACCGCTTTCGGA.1
## NK CD14 Mono CD14 Mono T activated
## TGACCGCTTTCTGT.1 TGACCGCTTTTACC.1 TGACGAACAGGAGC.1 TGACGAACATCAGC.1
## T activated CD4 Memory T CD14 Mono CD14 Mono
## TGACGAACCAGTCA.1 TGACGAACCCTTTA.1 TGACGAACCTATGG.1 TGACGAACGCGATT.1
## CD8 T NK CD8 T CD4 Memory T
## TGACGAACTACGCA.1 TGACGATGACTAGC.1 TGACGATGAGTGCT.1 TGACGATGCACTAG.1
## B Activated CD16 Mono CD16 Mono CD4 Memory T
## TGACGATGCATGAC.1 TGACGATGCCAAGT.1 TGACGATGCGCCTT.1 TGACGATGGTAAGA.1
## CD4 Naive T CD8 T CD14 Mono CD16 Mono
## TGACGCCTAGGAGC.1 TGACGCCTTCATTC.1 TGACTGGAATTCGG.1 TGACTGGATACAGC.1
## B CD14 Mono CD4 Naive T CD4 Memory T
## TGACTGGATAGCCA.1 TGACTGGATCGTGA.1 TGACTTACAGTGTC.1 TGACTTACGAACCT.1
## CD4 Naive T NK CD4 Naive T CD14 Mono
## TGACTTACTACTTC.1 TGACTTACTTCTGT.1 TGACTTTGCGACAT.1 TGACTTTGCGGTAT.1
## CD14 Mono CD8 T CD14 Mono CD14 Mono
## TGACTTTGCTGTGA.1 TGACTTTGGGTATC.1 TGACTTTGGTCTAG.1 TGACTTTGGTTTGG.1
## CD4 Naive T CD16 Mono CD14 Mono CD4 Naive T
## TGACTTTGTGTTTC.1 TGACTTTGTTGGCA.1 TGAGACACCACACA.1 TGAGACACGACTAC.1
## NK CD8 T CD16 Mono T activated
## TGAGACACGGAACG.1 TGAGACACTGGTTG.1 TGAGACACTTCATC.1 TGAGACACTTCGCC.1
## NK CD4 Memory T CD4 Naive T CD4 Naive T
## TGAGCAACATGCTG.1 TGAGCAACCCATGA.1 TGAGCAACGCGTAT.1 TGAGCAACGTGTAC.1
## CD4 Memory T B CD14 Mono CD4 Memory T
## TGAGCAACTGAAGA.1 TGAGCTGAACCATG.1 TGAGCTGAACGTTG.1 TGAGCTGACACTTT.1
## CD4 Memory T CD14 Mono CD16 Mono CD14 Mono
## TGAGCTGACCCACT.1 TGAGCTGACGCCTT.1 TGAGCTGACTATTC.1 TGAGCTGAGCCAAT.1
## CD4 Naive T CD14 Mono B CD4 Naive T
## TGAGCTGAGCTTAG.1 TGAGCTGAGTCAAC.1 TGAGCTGAGTGCAT.11 TGAGGTACACTTTC.1
## CD14 Mono CD4 Naive T CD4 Memory T CD14 Mono
## TGAGGTACAGAACA.1 TGAGGTACCGAGTT.1 TGAGGTACCTTCCG.1 TGAGGTACGAAACA.1
## CD4 Naive T CD4 Memory T CD8 T CD8 T
## TGAGGTACGGAAGC.1 TGAGTCGAGAATCC.1 TGAGTCGATTGACG.1 TGAGTGACGTAAAG.1
## CD8 T CD4 Memory T CD4 Naive T NK
## TGATAAACAAGAGT.11 TGATAAACCTAAGC.1 TGATAAACCTAGAC.1 TGATAAACCTCGCT.1
## T activated CD14 Mono B CD4 Memory T
## TGATAAACCTGCAA.1 TGATAAACGAAAGT.1 TGATACCTGCCCTT.1 TGATACCTGCCTTC.1
## CD4 Memory T CD14 Mono CD8 T CD14 Mono
## TGATACCTGCGAAG.1 TGATACCTGCTAAC.1 TGATACCTGGAAGC.1 TGATACCTGGCGAA.1
## NK CD14 Mono NK CD4 Naive T
## TGATACCTGTAAGA.1 TGATATGACCTGAA.1 TGATATGAGTCAAC.1 TGATATGATGTGCA.1
## CD4 Naive T CD16 Mono CD4 Naive T CD16 Mono
## TGATCACTCGCCTT.1 TGATCACTGCAGAG.1 TGATCACTGTAAGA.1 TGATCACTTAAGGA.1
## CD4 Memory T CD4 Naive T CD4 Memory T CD14 Mono
## TGATCACTTGAGGG.1 TGATCGGAATGTGC.1 TGATCGGACCATGA.1 TGATCGGAGAGATA.1
## T activated CD4 Naive T CD4 Memory T CD16 Mono
## TGATCGGATCAGGT.1 TGATTAGAAAGAGT.1 TGATTAGAGAACTC.1 TGATTAGAGGACGA.1
## CD16 Mono CD14 Mono CD4 Memory T CD14 Mono
## TGATTCACGCGGAA.1 TGATTCACGCTCCT.1 TGATTCACGTACCA.1 TGATTCACGTCGTA.1
## CD8 T CD4 Memory T CD4 Naive T CD4 Naive T
## TGATTCACTCACGA.1 TGATTCACTCAGTG.1 TGATTCACTGCATG.1 TGATTCTGCAGGAG.1
## CD8 T T activated CD16 Mono CD4 Naive T
## TGATTCTGGAAAGT.1 TGATTCTGGTCATG.1 TGATTCTGTAAGGA.1 TGCAACGAAAGTAG.1
## B CD14 Mono B NK
## TGCAACGAAAGTGA.1 TGCAACGACCTACC.1 TGCAACGATACTGG.1 TGCAACGATATCTC.1
## CD4 Memory T CD16 Mono CD14 Mono CD4 Naive T
## TGCAACGATGAAGA.1 TGCAACGATTATCC.1 TGCAAGACAAGTGA.1 TGCAAGACGCGAGA.1
## Mk CD4 Naive T CD4 Memory T NK
## TGCAAGACGTTAGC.1 TGCAAGACTGCTGA.1 TGCAAGACTTCAGG.1 TGCAAGTGCAGAAA.1
## Mk CD16 Mono CD14 Mono CD14 Mono
## TGCAAGTGCTTCTA.1 TGCAATCTAAACGA.1 TGCAATCTATTTCC.1 TGCAATCTGAGACG.1
## B CD14 Mono CD4 Naive T CD14 Mono
## TGCAATCTGCTTAG.1 TGCAATCTTCTATC.1 TGCAATCTTCTCGC.1 TGCAATCTTTTCAC.1
## CD14 Mono CD4 Naive T CD14 Mono CD14 Mono
## TGCACAGAAGTCGT.1 TGCACAGATAGCGT.1 TGCAGATGCTAAGC.1 TGCAGATGTCGTAG.1
## CD16 Mono DC CD4 Naive T CD4 Naive T
## TGCATGGAAATCGC.1 TGCATGGACTGTGA.1 TGCATGGAGAGGCA.1 TGCATGGAGTGTAC.1
## CD4 Memory T CD14 Mono T activated CD4 Memory T
## TGCATGGATTACTC.1 TGCCAAGACAAGCT.1 TGCCAAGACTCAAG.1 TGCCAAGAGATAAG.1
## CD14 Mono CD8 T CD4 Memory T CD14 Mono
## TGCCAAGAGCTTCC.11 TGCCAAGAGGGACA.1 TGCCAAGAGTGTCA.1 TGCCAAGATAAAGG.1
## CD14 Mono CD4 Naive T B CD4 Naive T
## TGCCAAGATCTTCA.1 TGCCAAGATGCCAA.1 TGCCAAGATGGGAG.1 TGCCACTGAGAGTA.1
## CD4 Naive T CD14 Mono CD4 Naive T CD4 Memory T
## TGCCACTGCATCAG.11 TGCCACTGGGAACG.1 TGCCAGCTACTACG.1 TGCCAGCTATCACG.1
## B CD14 Mono CD4 Naive T DC
## TGCCCAACCTTGTT.1 TGCCCAACGGGAGT.1 TGCCGACTGGTAAA.1 TGCCGACTTCAGTG.1
## CD4 Naive T CD4 Naive T T activated Mk
## TGCCGACTTGCCTC.1 TGCGAAACAGCTCA.1 TGCGAAACCTTCCG.1 TGCGAAACGTAAAG.1
## CD16 Mono CD14 Mono CD4 Memory T B Activated
## TGCGATGAACCAAC.1 TGCGATGACTCTAT.1 TGCGATGAGGTGTT.1 TGCGATGAGTACCA.1
## CD4 Naive T CD4 Memory T CD8 T CD4 Naive T
## TGCGATGATCTCAT.1 TGCGCACTCAAAGA.1 TGCGCACTCAATCG.1 TGCGCACTGAACTC.1
## CD4 Memory T CD4 Naive T B CD14 Mono
## TGCGCACTTCCTGC.1 TGCGCACTTTACTC.1 TGCGTAGACGTAAC.1 TGCGTAGACTTAGG.1
## CD4 Naive T CD4 Naive T CD8 T CD4 Memory T
## TGCGTAGAGCAGAG.1 TGCGTAGAGCATAC.1 TGCGTAGATAGACC.1 TGCTATACATTGGC.1
## B B CD14 Mono DC
## TGCTATACCCAGTA.1 TGCTATACGCTGAT.1 TGCTATACGGTGGA.1 TGCTATACTGACAC.1
## CD4 Naive T CD14 Mono CD14 Mono CD4 Naive T
## TGCTGAGAAAACGA.1 TGCTGAGACATGAC.1 TGCTGAGACTTGAG.1 TGCTGAGATTCTTG.1
## CD14 Mono CD4 Memory T CD14 Mono B
## TGCTTAACAGCTCA.1 TGCTTAACCCTCCA.1 TGCTTAACGCCTTC.1 TGCTTAACTGGTGT.1
## CD4 Naive T CD4 Naive T CD4 Naive T CD16 Mono
## TGGAAAGAAACGAA.1 TGGAAAGAACTAGC.11 TGGAAAGAATGCCA.1 TGGAAAGACAGTTG.1
## CD4 Memory T Mk T activated CD4 Naive T
## TGGAAAGACTTTAC.1 TGGAAAGAGACAGG.1 TGGAAAGAGCGGAA.1 TGGAAAGAGGGATG.1
## CD14 Mono NK CD14 Mono B
## TGGAAAGATGCCCT.1 TGGAAAGATTCGGA.1 TGGAAAGATTCTGT.1 TGGAACACAGCCAT.1
## CD14 Mono B CD4 Naive T CD4 Naive T
## TGGAACACAGCTAC.1 TGGAACACATCGTG.1 TGGAACACCTCCAC.1 TGGAACACTTTGTC.1
## CD16 Mono CD14 Mono CD4 Naive T CD4 Naive T
## TGGAACTGACTAGC.1 TGGAACTGCAACCA.1 TGGAACTGCATCAG.1 TGGAACTGGCTATG.1
## B CD14 Mono CD4 Naive T CD4 Naive T
## TGGAACTGGGTGAG.1 TGGAACTGGTCATG.1 TGGAACTGTGTCCC.1 TGGAAGCTAAGAAC.1
## CD14 Mono CD14 Mono CD4 Memory T CD14 Mono
## TGGACCCTCGCTAA.1 TGGACCCTGGAACG.1 TGGACCCTGTGCTA.1 TGGACCCTTGAGAA.1
## CD4 Naive T CD14 Mono CD4 Memory T CD14 Mono
## TGGACTGAATGTCG.1 TGGACTGACACCAA.1 TGGACTGAGCGATT.1 TGGACTGAGCGGAA.1
## NK T activated CD4 Naive T CD4 Naive T
## TGGACTGAGTATCG.1 TGGAGACTACACAC.1 TGGAGACTCGAATC.1 TGGAGACTGACGGA.1
## CD4 Naive T CD8 T CD14 Mono CD14 Mono
## TGGAGACTGAGATA.1 TGGAGACTGTCGTA.1 TGGAGACTTTCCAT.1 TGGAGGGAAATCGC.1
## CD14 Mono CD8 T CD14 Mono B
## TGGAGGGAAATGCC.1 TGGAGGGAAGGTTC.1 TGGAGGGACGGTAT.1 TGGAGGGACTCTTA.1
## CD4 Naive T NK CD14 Mono CD4 Naive T
## TGGAGGGAGGAGGT.1 TGGATGACGTTGTG.1 TGGATGTGAAACGA.1 TGGATGTGCTTCGC.1
## CD4 Naive T CD14 Mono CD4 Naive T CD14 Mono
## TGGATGTGGATAAG.1 TGGATGTGGCAGAG.1 TGGATGTGTCCCGT.1 TGGATTCTAACGAA.1
## NK CD14 Mono CD14 Mono B
## TGGATTCTCGATAC.1 TGGATTCTGAACCT.1 TGGATTCTGAGGAC.11 TGGATTCTTACTTC.1
## CD14 Mono CD14 Mono CD4 Naive T CD4 Memory T
## TGGCAATGAAAGTG.1 TGGCAATGCTGGTA.1 TGGCAATGTAGCGT.1 TGGCAATGTATCTC.1
## B CD14 Mono CD14 Mono T activated
## TGGCAATGTGCCTC.11 TGGCAATGTTAGGC.1 TGGCACCTGACGTT.1 TGGCACCTGGGCAA.1
## CD4 Naive T CD4 Naive T CD16 Mono CD14 Mono
## TGGCACCTGGTAGG.1 TGGCACCTGTCATG.1 TGGCACCTTCGCAA.1 TGGGTATGGACAGG.1
## CD14 Mono B Activated CD14 Mono CD4 Naive T
## TGGGTATGGGGAGT.1 TGGGTATGTGGAAA.1 TGGTACGAACACTG.1 TGGTACGAACCAGT.1
## CD4 Naive T T activated B CD14 Mono
## TGGTACGAAGCGGA.1 TGGTACGAGACGAG.1 TGGTAGACAAACGA.1 TGGTAGACATGACC.1
## CD16 Mono B DC T activated
## TGGTAGACCCGTTC.1 TGGTAGACCTTACT.1 TGGTAGACGCTTCC.1 TGGTAGACGTGTCA.1
## CD4 Memory T CD8 T B CD14 Mono
## TGGTAGACTGAGCT.1 TGGTAGTGATGCTG.1 TGGTAGTGCACTCC.1 TGGTAGTGGTGAGG.1
## CD14 Mono CD4 Memory T CD16 Mono CD14 Mono
## TGGTAGTGTGGTAC.1 TGGTATCTATGTGC.1 TGGTATCTCACTAG.1 TGGTATCTCGTTAG.1
## CD16 Mono CD8 T CD14 Mono CD14 Mono
## TGGTATCTGACGAG.1 TGGTATCTGGAGTG.1 TGGTATCTTGAACC.1 TGGTATCTTGTCGA.1
## CD16 Mono CD4 Naive T NK T activated
## TGGTCAGAACGTGT.1 TGGTCAGAAGCTCA.1 TGGTCAGAAGTCTG.1 TGGTCAGAATTCGG.1
## CD14 Mono CD4 Naive T CD14 Mono CD4 Memory T
## TGGTCAGACAAGCT.1 TGGTCAGACCCTTG.1 TGGTCAGACGAGAG.1 TGGTCAGACGTGTA.1
## Eryth CD14 Mono CD4 Naive T CD4 Naive T
## TGGTCAGATCAGTG.1 TGGTTACTAACGGG.1 TGGTTACTACCTGA.1 TGGTTACTCTATGG.1
## CD4 Naive T CD4 Naive T CD14 Mono DC
## TGGTTACTGGTTCA.11 TGGTTACTGTCGAT.1 TGGTTACTTGAACC.1 TGGTTACTTGCTAG.1
## CD14 Mono CD4 Naive T CD16 Mono T activated
## TGGTTACTTTAGGC.1 TGGTTACTTTTCGT.1 TGTAAAACCCCTAC.11 TGTAAAACCCTTGC.1
## CD14 Mono CD14 Mono CD4 Naive T CD14 Mono
## TGTAAAACGTAAGA.1 TGTAAAACGTCTAG.1 TGTAAAACTAACCG.1 TGTAAAACTCACGA.1
## CD16 Mono CD14 Mono CD8 T CD14 Mono
## TGTAAAACTCCAGA.1 TGTAAAACTCCCGT.1 TGTAACCTCCGTAA.1 TGTAACCTCCTACC.1
## CD14 Mono CD4 Naive T CD14 Mono CD4 Naive T
## TGTAACCTCGTCTC.1 TGTAACCTGCGTAT.1 TGTAACCTGCTGAT.1 TGTAACCTTGTCGA.1
## CD14 Mono CD8 T CD14 Mono CD4 Memory T
## TGTAACCTTTACCT.1 TGTAATGACAGCTA.1 TGTAATGACATGGT.1 TGTAATGACTTCTA.1
## CD4 Naive T T activated CD4 Memory T B
## TGTAATGATAACGC.1 TGTAATGATGCCAA.1 TGTAATGATTCTGT.1 TGTACTTGAGCGGA.1
## CD14 Mono B CD4 Memory T CD14 Mono
## TGTACTTGCAAGCT.1 TGTACTTGGCGATT.1 TGTACTTGTGAACC.1 TGTAGGTGACGTAC.1
## B B CD14 Mono B
## TGTAGGTGCTACTT.1 TGTAGGTGGCGGAA.1 TGTAGGTGGGAACG.1 TGTAGGTGGTTCTT.1
## CD14 Mono CD4 Naive T CD8 T CD14 Mono
## TGTAGGTGTGACAC.1 TGTAGGTGTTCCGC.1 TGTAGGTGTTCGTT.1 TGTAGTCTAACCAC.1
## B CD16 Mono CD14 Mono B Activated
## TGTAGTCTACGACT.1 TGTAGTCTCAGTCA.1 TGTAGTCTCCCAAA.1 TGTAGTCTGTTTGG.1
## B CD4 Memory T B Activated CD4 Memory T
## TGTATCTGACGGAG.1 TGTATCTGAGCACT.1 TGTATCTGAGGGTG.1 TGTATCTGCACAAC.1
## CD14 Mono NK CD4 Memory T CD4 Naive T
## TGTATCTGCGTCTC.1 TGTATCTGGCTATG.1 TGTATCTGTGGTTG.1 TGTATGCTAAAGCA.1
## CD14 Mono CD8 T CD14 Mono B
## TGTATGCTATCACG.1 TGTATGCTGGAGCA.1 TGTCAGGACATTCT.1 TGTCAGGACCTATT.1
## CD14 Mono CD16 Mono CD14 Mono CD4 Naive T
## TGTCAGGACGTAAC.11 TGTCAGGACTCAAG.1 TGTCAGGAGACAGG.1 TGTCAGGAGGACAG.1
## CD14 Mono CD4 Memory T CD8 T CD14 Mono
## TGTCAGGATAGCCA.1 TGTCAGGATCGTAG.1 TGTCAGGATTGGTG.1 TGTCTAACAGAACA.1
## CD4 Naive T B Activated CD8 T CD16 Mono
## TGTCTAACAGAGGC.1 TGTCTAACATCGAC.1 TGTCTAACCCTTGC.1 TGTCTAACGCAGTT.1
## T activated CD14 Mono CD4 Memory T CD4 Naive T
## TGTCTAACTCCTCG.1 TGTCTAACTCTCTA.1 TGTCTAACTTGCAG.1 TGTGACGAAAGAGT.1
## DC NK B CD14 Mono
## TGTGACGAAAGTGA.1 TGTGACGAACAGTC.1 TGTGACGAACCTGA.1 TGTGACGAAGTAGA.1
## B Activated CD16 Mono CD14 Mono B
## TGTGACGACCCTAC.1 TGTGACGACGGAGA.1 TGTGACGACGTTAG.1 TGTGACGAGGGTGA.1
## CD14 Mono CD4 Naive T B T activated
## TGTGACGATATCGG.1 TGTGAGACAAACGA.1 TGTGAGACCCTCCA.1 TGTGAGTGCCGAAT.1
## CD14 Mono CD4 Naive T CD14 Mono NK
## TGTGAGTGGAGATA.1 TGTGAGTGTCTCAT.1 TGTGAGTGTCTTAC.1 TGTGATCTAGTCAC.1
## CD4 Naive T CD14 Mono Eryth CD4 Memory T
## TGTGATCTCACAAC.1 TGTGATCTGACGGA.1 TGTGATCTTGCTCC.1 TGTGATCTTTGACG.1
## CD14 Mono CD16 Mono CD14 Mono CD16 Mono
## TGTGGATGAAACAG.1 TGTGGATGCTCAAG.1 TGTGGATGCTCCAC.1 TGTGGATGGTCCTC.1
## B Activated CD14 Mono CD8 T B
## TGTGGATGTCGCAA.1 TGTGGATGTCTTAC.1 TGTGGATGTCTTTG.1 TGTTAAGAAGTGCT.1
## CD16 Mono CD4 Memory T CD14 Mono Mk
## TGTTAAGAATGCCA.1 TGTTAAGATGTTCT.1 TGTTAAGATTTACC.1 TGTTACACCCCACT.1
## CD8 T CD8 T CD4 Naive T CD14 Mono
## TGTTACACCCTTAT.1 TGTTACACGTACGT.1 TGTTACACGTTGAC.1 TGTTACACTCTTCA.1
## CD14 Mono CD14 Mono CD14 Mono DC
## TGTTACACTGATGC.1 TGTTACTGACCTCC.1 TGTTACTGCACACA.1 TGTTACTGCCTATT.1
## B CD4 Memory T B Activated T activated
## TGTTACTGCGATAC.1 TTAACCACAGGCGA.1 TTAACCACAGGGTG.1 TTAACCACAGTAGA.1
## CD14 Mono CD4 Memory T B CD14 Mono
## TTAACCACCCCTTG.1 TTAACCACCCGATA.1 TTAACCACCCGTAA.1 TTAACCACCTGCAA.1
## B Activated CD14 Mono CD16 Mono CD14 Mono
## TTAACCACGCTCCT.1 TTAACCACGGTACT.1 TTACACACCAAAGA.1 TTACACACCCAAGT.1
## CD8 T DC CD4 Naive T B
## TTACACACGTAGCT.1 TTACACACTAAGGA.1 TTACACACTGGTAC.1 TTACACACTGGTCA.1
## DC B CD16 Mono CD4 Naive T
## TTACAGCTAAGGGC.1 TTACAGCTACGTAC.1 TTACAGCTGCGAAG.1 TTACAGCTGGTGTT.1
## CD14 Mono CD4 Naive T CD4 Naive T CD16 Mono
## TTACAGCTTCCCGT.1 TTACAGCTTGTGGT.1 TTACCATGACGTGT.1 TTACCATGATAAGG.1
## CD14 Mono B NK CD14 Mono
## TTACCATGCAGCTA.1 TTACCATGGGTCAT.1 TTACCATGGTCCTC.1 TTACCATGTGAAGA.1
## CD4 Naive T DC CD8 T CD16 Mono
## TTACGACTGGGACA.1 TTACGTACACCATG.1 TTACGTACACGACT.1 TTACGTACACGTGT.1
## NK CD14 Mono CD4 Memory T CD14 Mono
## TTACGTACAGTGTC.1 TTACGTACATGTGC.1 TTACGTACCCATAG.1 TTACGTACCTTACT.1
## CD16 Mono CD4 Memory T CD4 Naive T B
## TTACGTACTTCTTG.1 TTACTCGAAAAAGC.1 TTACTCGAAGCTAC.1 TTACTCGACTTATC.1
## CD14 Mono CD14 Mono CD14 Mono CD16 Mono
## TTACTCGAGCGTAT.1 TTACTCGAGTGTTG.1 TTACTCGATTATCC.1 TTAGAATGCCTCGT.1
## CD4 Naive T CD4 Memory T T activated CD14 Mono
## TTAGAATGCTCTTA.1 TTAGACCTAAACGA.1 TTAGACCTCATACG.1 TTAGACCTCCTGTC.1
## T activated CD4 Memory T NK CD4 Naive T
## TTAGACCTCGAATC.1 TTAGACCTGATAGA.1 TTAGACCTGGTCTA.1 TTAGACCTTGGAGG.1
## CD4 Naive T CD4 Naive T CD4 Naive T CD4 Memory T
## TTAGCTACACGGAG.1 TTAGCTACCCACAA.1 TTAGCTACCCACCT.1 TTAGCTACCGATAC.1
## CD8 T CD14 Mono CD14 Mono DC
## TTAGCTACGAATGA.1 TTAGCTACGACTAC.1 TTAGCTACGGGATG.1 TTAGCTACTGGTTG.1
## T activated CD4 Naive T CD8 T DC
## TTAGCTACTTGTCT.1 TTAGGGACACTGGT.1 TTAGGGACCAGATC.1 TTAGGGACCTTGAG.1
## CD14 Mono CD14 Mono CD14 Mono CD4 Naive T
## TTAGGGACGGTCAT.1 TTAGGGACTGTGGT.1 TTAGGGTGAGTCAC.1 TTAGGGTGATACCG.1
## B Activated CD14 Mono CD14 Mono CD4 Naive T
## TTAGGGTGCAGAGG.1 TTAGGGTGCTACCC.1 TTAGGGTGCTCAAG.1 TTAGGGTGGCTGTA.1
## CD4 Memory T CD4 Naive T CD14 Mono CD4 Naive T
## TTAGGGTGGGTAGG.1 TTAGGGTGTCCTCG.1 TTAGGGTGTGAAGA.1 TTAGGTCTTAGTCG.1
## CD4 Memory T CD16 Mono CD4 Naive T CD4 Memory T
## TTAGTCACAGTGCT.1 TTAGTCACCTTTAC.1 TTAGTCACGACAAA.1 TTAGTCACTGCAGT.1
## CD14 Mono NK CD14 Mono CD4 Memory T
## TTAGTCTGACGTAC.1 TTAGTCTGCAAAGA.1 TTAGTCTGCCTTCG.1 TTAGTCTGCTGTTT.1
## CD14 Mono CD4 Naive T CD8 T DC
## TTAGTCTGCTTCCG.1 TTAGTCTGGCATAC.1 TTAGTCTGGGAAGC.1 TTAGTCTGGTAGCT.1
## NK T activated B CD4 Naive T
## TTATCCGAAAGTGA.1 TTATCCGACCCAAA.1 TTATCCGAGCTACA.1 TTATCCGATGTTTC.11
## B CD4 Naive T B CD14 Mono
## TTATGAGAAGATGA.1 TTATGAGACAACTG.1 TTATGAGACGATAC.1 TTATGAGAGCATCA.1
## CD14 Mono B Activated CD16 Mono B
## TTATGAGAGCTGTA.1 TTATGAGATCTGGA.1 TTATGAGATTTCTG.1 TTATGCACCCTCGT.1
## CD14 Mono CD4 Naive T CD14 Mono DC
## TTATGCACTCGATG.1 TTATGGCTAAGCAA.1 TTATGGCTAGGTTC.1 TTATGGCTTATGCG.1
## CD4 Naive T CD14 Mono B CD16 Mono
## TTATGGCTTGTCAG.1 TTATGGCTTTCCGC.1 TTATGGCTTTGTCT.1 TTATTCCTCAACTG.1
## T activated CD14 Mono CD4 Naive T CD4 Naive T
## TTATTCCTGAATGA.1 TTATTCCTGAGGAC.1 TTATTCCTTAACCG.1 TTATTCCTTGCGTA.1
## CD4 Memory T CD4 Naive T CD4 Naive T CD4 Memory T
## TTCAAAGAGTCGAT.1 TTCAAAGATTTCTG.1 TTCAACACACTACG.1 TTCAACACGTACAC.1
## CD14 Mono CD14 Mono CD4 Naive T B
## TTCAACACTAGCCA.1 TTCAAGCTCTTACT.1 TTCAAGCTGACGGA.1 TTCAAGCTTAGCGT.1
## CD4 Memory T CD8 T NK CD4 Memory T
## TTCAAGCTTGAGAA.1 TTCAAGCTTGTAGC.1 TTCAAGCTTTTGCT.1 TTCACAACGCAAGG.1
## DC CD14 Mono CD14 Mono B Activated
## TTCACAACGCCAAT.1 TTCACCCTCCACCT.1 TTCACCCTGTATCG.1 TTCACCCTTGCTTT.1
## CD4 Naive T CD14 Mono CD8 T CD4 Naive T
## TTCAGACTAAGGCG.1 TTCAGACTAGGTTC.1 TTCAGACTATCGGT.1 TTCAGACTATGCTG.1
## CD4 Memory T CD16 Mono CD14 Mono CD8 T
## TTCAGACTCATTGG.1 TTCAGACTCGTAAC.1 TTCAGACTCTCAAG.1 TTCAGACTGACGAG.1
## CD4 Memory T CD16 Mono CD4 Naive T B
## TTCAGACTTTCTCA.1 TTCAGTACCTCTAT.1 TTCAGTACGGAGCA.1 TTCAGTTGAACCTG.1
## CD8 T CD4 Naive T CD14 Mono DC
## TTCAGTTGACCCTC.1 TTCAGTTGCTGGAT.1 TTCAGTTGTGTGGT.1 TTCATCGAACTCAG.1
## NK CD4 Naive T CD4 Memory T CD8 T
## TTCATCGAATTCTC.1 TTCATCGACCAAGT.1 TTCATCGACCCAAA.1 TTCATCGAGACGAG.1
## CD14 Mono CD14 Mono CD14 Mono CD14 Mono
## TTCATCGAGTACCA.1 TTCATCGATCTAGG.1 TTCATGACAACAGA.1 TTCATGACAACCTG.1
## T activated CD4 Naive T CD4 Naive T T activated
## TTCATGACACTAGC.1 TTCATGACCAATCG.1 TTCATGACCCGTAA.1 TTCATGACCGAATC.1
## CD4 Memory T CD4 Naive T CD14 Mono B Activated
## TTCATGACGACGTT.1 TTCATGACGAGATA.1 TTCATGACGAGGTG.1 TTCATGACTTATCC.1
## CD14 Mono CD14 Mono CD4 Naive T CD14 Mono
## TTCATGACTTCAGG.1 TTCATGTGAAGATG.1 TTCATGTGGTTTGG.1 TTCATGTGTCTCCG.1
## T activated CD4 Memory T CD14 Mono Mk
## TTCATGTGTTGAGC.1 TTCATTCTTATGCG.1 TTCATTCTTCTTAC.1 TTCCAAACACAGCT.1
## CD14 Mono CD16 Mono CD8 T CD4 Naive T
## TTCCAAACAGCGTT.1 TTCCAAACCTCCAC.1 TTCCAAACGCCAAT.1 TTCCAAACTTGTCT.1
## CD14 Mono CD14 Mono CD4 Naive T CD4 Memory T
## TTCCATGAAGCTCA.1 TTCCATGACCATAG.1 TTCCATGACTTGCC.1 TTCCCACTCGTAGT.1
## CD14 Mono B Activated CD4 Naive T CD14 Mono
## TTCCCACTGGTGGA.1 TTCCCACTTGATGC.1 TTCCTAGAACAGCT.1 TTCCTAGAGGTGAG.1
## CD8 T CD14 Mono CD14 Mono CD14 Mono
## TTCGAGGAACGGTT.1 TTCGAGGACAGAGG.1 TTCGAGGACCGCTT.1 TTCGAGGAGGGCAA.1
## CD14 Mono B CD14 Mono CD8 T
## TTCGAGGATGAAGA.1 TTCGATTGACCAAC.1 TTCGATTGTCAGAC.1 TTCGATTGTCCTGC.1
## CD4 Naive T CD4 Memory T CD14 Mono CD4 Naive T
## TTCGGAGAACACCA.1 TTCGGAGATTTCAC.1 TTCGTATGAACCTG.1 TTCGTATGGAGAGC.1
## pDC CD16 Mono CD14 Mono CD14 Mono
## TTCGTATGTGCGTA.1 TTCGTATGTTCCGC.1 TTCTACGACTGCTC.1 TTCTAGTGCTGGAT.1
## CD8 T CD14 Mono CD14 Mono CD4 Memory T
## TTCTAGTGGGTGTT.1 TTCTAGTGTAGTCG.1 TTCTCAGAAACAGA.1 TTCTCAGAACCAAC.1
## DC CD8 T CD14 Mono CD14 Mono
## TTCTGATGACACCA.1 TTCTGATGAGATCC.1 TTCTTACTAAGTAG.1 TTCTTACTCGAATC.1
## CD4 Memory T B Activated B CD14 Mono
## TTCTTACTCTGAAC.1 TTCTTACTCTGAGT.1 TTCTTACTGACTAC.1 TTCTTACTTGCGTA.1
## CD14 Mono CD4 Naive T B Activated CD4 Naive T
## TTGAACCTAACCGT.1 TTGAACCTACGACT.1 TTGAACCTACGTAC.1 TTGAACCTCTCTTA.1
## DC CD8 T CD16 Mono CD14 Mono
## TTGAACCTCTTATC.1 TTGAACCTGTGCAT.1 TTGAACCTTTACTC.1 TTGAACCTTTCACT.1
## B CD4 Naive T Mk CD4 Naive T
## TTGAATGAACCAGT.1 TTGAATGAGAGGAC.1 TTGAATGAGTCTTT.1 TTGACACTAGTACC.1
## T activated B CD14 Mono CD4 Memory T
## TTGACACTCCGATA.1 TTGACACTGGTCTA.1 TTGACACTGTGCTA.1 TTGACACTTCCTGC.1
## CD16 Mono B Activated CD4 Naive T CD16 Mono
## TTGACACTTTGGTG.1 TTGAGGACAAGCCT.1 TTGAGGACACGACT.1 TTGAGGACAGGAGC.1
## CD14 Mono CD4 Naive T CD14 Mono B
## TTGAGGACGTTCGA.1 TTGAGGACTCGCTC.1 TTGAGGTGAACCAC.1 TTGAGGTGAAGAAC.11
## CD16 Mono CD4 Naive T CD14 Mono CD4 Memory T
## TTGAGGTGAGAGGC.1 TTGAGGTGTGACAC.1 TTGAGGTGTTCGTT.1 TTGATCTGACACTG.11
## B B CD4 Memory T CD16 Mono
## TTGATCTGATGCTG.1 TTGATCTGTCTTTG.1 TTGCATTGACTTTC.1 TTGCATTGCAGGAG.1
## CD4 Memory T CD4 Naive T CD4 Memory T CD4 Memory T
## TTGCATTGGACGTT.1 TTGCATTGGTACGT.1 TTGCATTGTTGGTG.1 TTGCTAACGAGCAG.1
## B T activated B CD14 Mono
## TTGCTATGAACAGA.1 TTGCTATGTCTTTG.1 TTGGAGACACTGGT.1 TTGGAGACAGCGTT.1
## CD4 Memory T CD8 T CD14 Mono CD4 Naive T
## TTGGAGTGACGTTG.1 TTGGAGTGAGATCC.1 TTGGAGTGCATGCA.1 TTGGAGTGCTCGAA.11
## CD4 Naive T CD4 Naive T CD14 Mono CD14 Mono
## TTGGAGTGGTTGCA.1 TTGGGAACCAACCA.1 TTGGGAACCTTGTT.1 TTGGGAACGTGTTG.1
## NK CD14 Mono CD4 Naive T DC
## TTGGTACTAGTCTG.1 TTGGTACTCCACAA.1 TTGGTACTCCTTGC.1 TTGGTACTCGCAAT.1
## CD4 Naive T CD14 Mono CD4 Memory T CD4 Naive T
## TTGGTACTCTTGAG.1 TTGGTACTGTCAAC.1 TTGGTACTTTGCTT.1 TTGTACACAAAAGC.1
## CD4 Naive T CD14 Mono B B
## TTGTACACAAGAGT.1 TTGTACACCTGGTA.1 TTGTACACCTTACT.1 TTGTACACGACGAG.1
## CD4 Memory T CD4 Naive T CD14 Mono B Activated
## TTGTACACGGCATT.1 TTGTACACGTCATG.1 TTGTACACTACTCT.1 TTGTAGCTAGAAGT.1
## B CD14 Mono B CD14 Mono
## TTGTAGCTCCAGTA.1 TTGTAGCTGAAAGT.1 TTGTAGCTGAATAG.1 TTGTAGCTTAAGCC.1
## CD4 Naive T CD14 Mono CD4 Memory T CD4 Naive T
## TTGTAGCTTGGTTG.1 TTGTCATGCCGATA.1 TTGTCATGTTAGGC.1 TTGTCATGTTTGGG.1
## CD16 Mono CD14 Mono CD14 Mono CD14 Mono
## TTTAGAGAAGTGCT.1 TTTAGAGACTAGCA.1 TTTAGAGATCTCTA.1 TTTAGAGATGGTAC.1
## NK T activated CD4 Naive T CD14 Mono
## TTTAGCTGAGAGTA.1 TTTAGCTGCAGAGG.1 TTTAGCTGCGAACT.11 TTTAGCTGCTAGTG.1
## B CD4 Memory T CD14 Mono NK
## TTTAGCTGGCCTTC.1 TTTAGCTGGGGAGT.1 TTTAGCTGGTCATG.1 TTTAGCTGTGCCAA.1
## CD4 Naive T CD14 Mono CD14 Mono CD14 Mono
## TTTAGGCTCAGTCA.1 TTTAGGCTCTTGTT.1 TTTAGGCTTAAGGA.1 TTTAGGCTTACTCT.1
## NK CD4 Memory T CD8 T CD4 Naive T
## TTTAGGCTTCTTCA.1 TTTATCCTAGGAGC.1 TTTATCCTCTCTTA.1 TTTATCCTGCGAGA.11
## CD8 T CD14 Mono B B Activated
## TTTATCCTGGCATT.1 TTTATCCTTACGCA.1 TTTATCCTTCAGTG.1 TTTATCCTTCTAGG.1
## CD16 Mono CD4 Memory T B CD14 Mono
## TTTCACGAAACTGC.1 TTTCACGAAAGCAA.1 TTTCACGAAAGTAG.1 TTTCACGACCAACA.1
## CD14 Mono CD4 Naive T CD4 Naive T B
## TTTCACGAGCGAAG.1 TTTCACGAGCGATT.1 TTTCACGAGGACAG.1 TTTCACGATCTCCG.1
## B B Activated CD16 Mono CD14 Mono
## TTTCAGTGAGCATC.1 TTTCAGTGATTCGG.1 TTTCAGTGCCACCT.1 TTTCAGTGCGAGAG.1
## NK CD4 Naive T CD14 Mono NK
## TTTCAGTGTCACGA.1 TTTCCAGACGAGTT.1 TTTCCAGAGAGCAG.1 TTTCCAGAGTCTAG.1
## CD4 Naive T CD14 Mono CD4 Memory T CD4 Naive T
## TTTCCAGAGTTGGT.1 TTTCCAGATGGTAC.1 TTTCCAGATGGTGT.1 TTTCGAACGCTGTA.1
## CD8 T CD16 Mono CD4 Naive T CD16 Mono
## TTTCGAACTGTCAG.1 TTTCGAACTGTGCA.1 TTTCTACTGGTATC.1 TTTCTACTTCAGAC.1
## CD4 Naive T CD4 Memory T CD4 Memory T NK
## TTTGACTGACGTAC.1 TTTGACTGATCACG.1 TTTGACTGCCCACT.1 TTTGACTGCCCTAC.1
## CD4 Naive T CD14 Mono CD14 Mono CD14 Mono
## TTTGACTGCTACCC.1 TTTGACTGCTTGGA.1 TTTGACTGGCGAAG.1 TTTGACTGGGTACT.1
## CD4 Naive T CD4 Memory T B B
## TTTGCATGACGTAC.1 TTTGCATGCCTGTC.1 TTTGCATGCTAAGC.1 TTTGCATGGGACGA.1
## CD4 Memory T B CD4 Naive T CD4 Naive T
## 13 Levels: CD14 Mono CD4 Naive T CD4 Memory T CD16 Mono B CD8 T ... Eryth

Tip
If you want to perform cell-type identification on your own data when you don’t have a ground-truth, using automatic cell type annotation methods can be a good starting point. This approach is discussed in more detail in the Intro to scRNA-seq workshop material.
Step 3: Find differentially expressed genes (DEGs) between our two conditions, using CD16 Mono cells as an example¶
# Make another column in metadata showing what cells belong to each treatment group (This will make more sense in a bit)
ifnb.filtered$celltype.and.stim <- paste0(ifnb.filtered$seurat_annotations, '_', ifnb.filtered$stim)
View(ifnb.filtered@meta.data)
Idents(ifnb.filtered) <- ifnb.filtered$celltype.and.stim
DimPlot(ifnb.filtered, reduction = "umap.cca", label = T) # each cluster is now made up of two labels (control or stimulated)
DimPlot(ifnb.filtered, reduction = "umap.cca",
label = T, split.by = "stim") # Lets separate by condition to see what we've done a bit more clearly
We’ll now leverage these new identities to compare DEGs between our treatment groups
treatment.response.CD16 <- FindMarkers(ifnb.filtered, ident.1 = 'CD16 Mono_STIM',
ident.2 = 'CD16 Mono_CTRL')
head(treatment.response.CD16) # These are the genes that are upregulated in the stimulated versus control group
## p_val avg_log2FC pct.1 pct.2 p_val_adj
## IFIT1 1.379187e-176 5.834216 1.000 0.094 1.938172e-172
## ISG15 6.273887e-166 5.333771 1.000 0.478 8.816694e-162
## IFIT3 1.413978e-164 4.412990 0.992 0.314 1.987063e-160
## ISG20 6.983755e-164 4.088510 1.000 0.448 9.814270e-160
## IFITM3 1.056793e-161 3.191513 1.000 0.634 1.485111e-157
## IFIT2 7.334976e-159 4.622453 0.974 0.162 1.030784e-154
Step 4: Lets plot conserved features vs DEGs between conditions¶
FeaturePlot(ifnb.filtered, reduction = 'umap.cca',
features = c('VMO1', 'FCGR3A', 'IFIT1', 'ISG15'),
split.by = 'stim', min.cutoff = 'q10')

Step 5: Create a Heatmap to visualise DEGs between our two conditions + cell types¶
# Find upregulated genes in each group (cell type and condition)
ifnb.treatVsCtrl.markers <- FindAllMarkers(ifnb.filtered,
only.pos = TRUE)
saveRDS(ifnb.treatVsCtrl.markers, "ifnb_stimVsCtrl_markers.rds")
Calculating cluster CD14 Mono_CTRL
|++++++++++++++++++++++++++++++++++++++++++++++++++| 100% elapsed=22s
Calculating cluster pDC_CTRL
|++++++++++++++++++++++++++++++++++++++++++++++++++| 100% elapsed=01m 02s
Calculating cluster CD4 Memory T_CTRL
|++++++++++++++++++++++++++++++++++++++++++++++++++| 100% elapsed=47s
Calculating cluster T activated_CTRL
|++++++++++++++++++++++++++++++++++++++++++++++++++| 100% elapsed=60s
Calculating cluster CD4 Naive T_CTRL
|++++++++++++++++++++++++++++++++++++++++++++++++++| 100% elapsed=49s
Calculating cluster CD8 T_CTRL
|++++++++++++++++++++++++++++++++++++++++++++++++++| 100% elapsed=58s
Calculating cluster Mk_CTRL
|++++++++++++++++++++++++++++++++++++++++++++++++++| 100% elapsed=38s
Calculating cluster B Activated_CTRL
|++++++++++++++++++++++++++++++++++++++++++++++++++| 100% elapsed=52s
Calculating cluster B_CTRL
|++++++++++++++++++++++++++++++++++++++++++++++++++| 100% elapsed=52s
Calculating cluster CD16 Mono_CTRL
|++++++++++++++++++++++++++++++++++++++++++++++++++| 100% elapsed=24s
Calculating cluster NK_CTRL
|++++++++++++++++++++++++++++++++++++++++++++++++++| 100% elapsed=01m 02s
Calculating cluster DC_CTRL
|++++++++++++++++++++++++++++++++++++++++++++++++++| 100% elapsed=33s
Calculating cluster Eryth_CTRL
|++++++++++++++++++++++++++++++++++++++++++++++++++| 100% elapsed=13s
Calculating cluster CD8 T_STIM
|++++++++++++++++++++++++++++++++++++++++++++++++++| 100% elapsed=48s
Calculating cluster pDC_STIM
|++++++++++++++++++++++++++++++++++++++++++++++++++| 100% elapsed=56s
Calculating cluster CD4 Naive T_STIM
|++++++++++++++++++++++++++++++++++++++++++++++++++| 100% elapsed=41s
Calculating cluster B_STIM
|++++++++++++++++++++++++++++++++++++++++++++++++++| 100% elapsed=45s
Calculating cluster CD14 Mono_STIM
|++++++++++++++++++++++++++++++++++++++++++++++++++| 100% elapsed=17s
Calculating cluster T activated_STIM
|++++++++++++++++++++++++++++++++++++++++++++++++++| 100% elapsed=53s
Calculating cluster CD4 Memory T_STIM
|++++++++++++++++++++++++++++++++++++++++++++++++++| 100% elapsed=35s
Calculating cluster B Activated_STIM
|++++++++++++++++++++++++++++++++++++++++++++++++++| 100% elapsed=51s
Calculating cluster NK_STIM
|++++++++++++++++++++++++++++++++++++++++++++++++++| 100% elapsed=52s
Calculating cluster CD16 Mono_STIM
|++++++++++++++++++++++++++++++++++++++++++++++++++| 100% elapsed=21s
Calculating cluster DC_STIM
|++++++++++++++++++++++++++++++++++++++++++++++++++| 100% elapsed=23s
Calculating cluster Mk_STIM
|++++++++++++++++++++++++++++++++++++++++++++++++++| 100% elapsed=38s
Calculating cluster Eryth_STIM
|++++++++++++++++++++++++++++++++++++++++++++++++++| 100% elapsed=13s
If the top code block takes too long to run - you can download the rds file of the output using the code below:
Seurat’s in-built heatmap function can be quite messy and hard to interpret sometimes (we’ll learn how to make better and clearer custom heatmaps using the pheatmap package from our Seurat expression data later on).
ifnb.treatVsCtrl.markers <- readRDS(url("https://github.com/manveerchauhan/Seurat_DE_Workshop/raw/refs/heads/main/ifnb_stimVsCtrl_markers.rds"))
top5 <- ifnb.treatVsCtrl.markers %>%
group_by(cluster) %>%
dplyr::filter(avg_log2FC > 1) %>%
slice_head(n = 5) %>%
ungroup()
DEG.heatmap <- DoHeatmap(ifnb.filtered, features = top5$gene,
label = FALSE)
DEG.heatmap

Section 3 : Differential Expression using a pseudobulk approach and DESeq2¶
Step 1: We need to import sample information for each cell from the original paper¶
Question
have a look at the ifnb.filtered seurat metadata, can you spot what we’ve done here?
# defining a function here to retrieve that information (code from https://satijalab.org/seurat/articles/de_vignette)
loadDonorMetadata <- function(seu.obj){
# load the inferred sample IDs of each cell
ctrl <- read.table(url("https://raw.githubusercontent.com/yelabucsf/demuxlet_paper_code/master/fig3/ye1.ctrl.8.10.sm.best"), head = T, stringsAsFactors = F)
stim <- read.table(url("https://raw.githubusercontent.com/yelabucsf/demuxlet_paper_code/master/fig3/ye2.stim.8.10.sm.best"), head = T, stringsAsFactors = F)
info <- rbind(ctrl, stim)
# rename the cell IDs by substituting the '-' into '.'
info$BARCODE <- gsub(pattern = "\\-", replacement = "\\.", info$BARCODE)
# only keep the cells with high-confidence sample ID
info <- info[grep(pattern = "SNG", x = info$BEST), ]
# remove cells with duplicated IDs in both ctrl and stim groups
info <- info[!duplicated(info$BARCODE) & !duplicated(info$BARCODE, fromLast = T), ]
# now add the sample IDs to ifnb
rownames(info) <- info$BARCODE
info <- info[, c("BEST"), drop = F]
names(info) <- c("donor_id")
seu.obj <- AddMetaData(seu.obj, metadata = info)
# remove cells without donor IDs
seu.obj$donor_id[is.na(seu.obj$donor_id)] <- "unknown"
seu.obj <- subset(seu.obj, subset = donor_id != "unknown")
return(seu.obj)
}
ifnb.filtered <- loadDonorMetadata(ifnb.filtered)
Step 2: Aggregate our counts based on treatment group, cell-type, and donor id¶
Collapsing our single-cell matrix in this manner is referred to as creating a ‘pseudo-bulk’ count matrix.. We’re making a condensed count matrix that looks more like a bulk matrix so that we can use bulk differential expression algorithms like DESeq2. We can see this clearly when we have a look at the ifnb.pseudbulk.df we make in the following code block.
ifnb.pseudobulk <- AggregateExpression(ifnb.filtered, assays = "RNA",
group.by = c("stim", "donor_id", "seurat_annotations"),
return.seurat = TRUE)
## Centering and scaling data matrix
View(ifnb.pseudobulk@meta.data)
# If you want the pseudobulk matrix as a dataframe you can do this:
ifnb.pseudobulk.df <- AggregateExpression(ifnb.filtered, assays = "RNA",
group.by = c("stim", "donor_id", "seurat_annotations")) %>%
as.data.frame()
head(ifnb.pseudobulk.df)
Pseudobulk dataframe output
## RNA.CTRL_SNG.101_CD14.Mono RNA.CTRL_SNG.101_CD4.Naive.T
## AL627309.1 0 0
## RP11-206L10.2 0 0
## LINC00115 0 0
## NOC2L 7 3
## KLHL17 0 0
## PLEKHN1 1 0
## RNA.CTRL_SNG.101_CD4.Memory.T RNA.CTRL_SNG.101_CD16.Mono
## AL627309.1 0 0
## RP11-206L10.2 0 0
## LINC00115 0 0
## NOC2L 5 3
## KLHL17 0 0
## PLEKHN1 0 0
## RNA.CTRL_SNG.101_B RNA.CTRL_SNG.101_CD8.T
## AL627309.1 0 0
## RP11-206L10.2 0 0
## LINC00115 0 0
## NOC2L 1 3
## KLHL17 0 0
## PLEKHN1 0 1
## RNA.CTRL_SNG.101_T.activated RNA.CTRL_SNG.101_NK
## AL627309.1 0 0
## RP11-206L10.2 0 0
## LINC00115 1 0
## NOC2L 0 2
## KLHL17 0 0
## PLEKHN1 0 0
## RNA.CTRL_SNG.101_DC RNA.CTRL_SNG.101_B.Activated
## AL627309.1 0 0
## RP11-206L10.2 0 0
## LINC00115 1 0
## NOC2L 0 4
## KLHL17 0 0
## PLEKHN1 0 0
## RNA.CTRL_SNG.101_Mk RNA.CTRL_SNG.101_pDC RNA.CTRL_SNG.101_Eryth
## AL627309.1 0 0 0
## RP11-206L10.2 0 0 0
## LINC00115 0 0 1
## NOC2L 1 0 0
## KLHL17 0 0 0
## PLEKHN1 0 0 0
## RNA.CTRL_SNG.1015_CD14.Mono RNA.CTRL_SNG.1015_CD4.Naive.T
## AL627309.1 0 0
## RP11-206L10.2 0 0
## LINC00115 3 0
## NOC2L 23 7
## KLHL17 3 0
## PLEKHN1 2 0
## RNA.CTRL_SNG.1015_CD4.Memory.T RNA.CTRL_SNG.1015_CD16.Mono
## AL627309.1 0 0
## RP11-206L10.2 0 0
## LINC00115 0 4
## NOC2L 16 14
## KLHL17 0 0
## PLEKHN1 0 0
## RNA.CTRL_SNG.1015_B RNA.CTRL_SNG.1015_CD8.T
## AL627309.1 0 0
## RP11-206L10.2 0 0
## LINC00115 0 1
## NOC2L 8 8
## KLHL17 0 0
## PLEKHN1 0 0
## RNA.CTRL_SNG.1015_T.activated RNA.CTRL_SNG.1015_NK
## AL627309.1 0 0
## RP11-206L10.2 0 0
## LINC00115 0 1
## NOC2L 7 5
## KLHL17 0 0
## PLEKHN1 0 0
## RNA.CTRL_SNG.1015_DC RNA.CTRL_SNG.1015_B.Activated
## AL627309.1 0 0
## RP11-206L10.2 0 0
## LINC00115 0 0
## NOC2L 4 22
## KLHL17 0 0
## PLEKHN1 0 0
## RNA.CTRL_SNG.1015_Mk RNA.CTRL_SNG.1015_pDC
## AL627309.1 0 0
## RP11-206L10.2 0 0
## LINC00115 1 1
## NOC2L 2 0
## KLHL17 0 0
## PLEKHN1 0 0
## RNA.CTRL_SNG.1015_Eryth RNA.CTRL_SNG.1016_CD14.Mono
## AL627309.1 0 0
## RP11-206L10.2 0 1
## LINC00115 0 1
## NOC2L 1 5
## KLHL17 0 0
## PLEKHN1 0 3
## RNA.CTRL_SNG.1016_CD4.Naive.T RNA.CTRL_SNG.1016_CD4.Memory.T
## AL627309.1 0 0
## RP11-206L10.2 0 0
## LINC00115 1 2
## NOC2L 6 5
## KLHL17 0 0
## PLEKHN1 0 0
## RNA.CTRL_SNG.1016_CD16.Mono RNA.CTRL_SNG.1016_B
## AL627309.1 0 0
## RP11-206L10.2 0 0
## LINC00115 0 1
## NOC2L 6 3
## KLHL17 0 0
## PLEKHN1 0 0
## RNA.CTRL_SNG.1016_CD8.T RNA.CTRL_SNG.1016_T.activated
## AL627309.1 1 0
## RP11-206L10.2 0 0
## LINC00115 0 1
## NOC2L 8 9
## KLHL17 1 0
## PLEKHN1 0 0
## RNA.CTRL_SNG.1016_NK RNA.CTRL_SNG.1016_DC
## AL627309.1 0 0
## RP11-206L10.2 0 1
## LINC00115 0 0
## NOC2L 0 1
## KLHL17 0 0
## PLEKHN1 0 0
## RNA.CTRL_SNG.1016_B.Activated RNA.CTRL_SNG.1016_Mk
## AL627309.1 0 0
## RP11-206L10.2 0 0
## LINC00115 0 0
## NOC2L 2 1
## KLHL17 0 0
## PLEKHN1 0 0
## RNA.CTRL_SNG.1016_pDC RNA.CTRL_SNG.1016_Eryth
## AL627309.1 0 0
## RP11-206L10.2 0 0
## LINC00115 0 0
## NOC2L 0 0
## KLHL17 0 0
## PLEKHN1 0 0
## RNA.CTRL_SNG.1039_CD14.Mono RNA.CTRL_SNG.1039_CD4.Naive.T
## AL627309.1 0 0
## RP11-206L10.2 0 0
## LINC00115 0 0
## NOC2L 3 4
## KLHL17 0 0
## PLEKHN1 0 0
## RNA.CTRL_SNG.1039_CD4.Memory.T RNA.CTRL_SNG.1039_CD16.Mono
## AL627309.1 0 0
## RP11-206L10.2 0 0
## LINC00115 0 0
## NOC2L 7 3
## KLHL17 0 0
## PLEKHN1 0 1
## RNA.CTRL_SNG.1039_B RNA.CTRL_SNG.1039_CD8.T
## AL627309.1 0 0
## RP11-206L10.2 0 0
## LINC00115 0 0
## NOC2L 1 2
## KLHL17 0 0
## PLEKHN1 0 0
## RNA.CTRL_SNG.1039_T.activated RNA.CTRL_SNG.1039_NK
## AL627309.1 0 0
## RP11-206L10.2 0 0
## LINC00115 0 0
## NOC2L 1 0
## KLHL17 0 1
## PLEKHN1 0 0
## RNA.CTRL_SNG.1039_DC RNA.CTRL_SNG.1039_B.Activated
## AL627309.1 0 0
## RP11-206L10.2 0 0
## LINC00115 0 0
## NOC2L 0 0
## KLHL17 0 0
## PLEKHN1 0 0
## RNA.CTRL_SNG.1039_Mk RNA.CTRL_SNG.1039_pDC
## AL627309.1 0 0
## RP11-206L10.2 0 0
## LINC00115 0 0
## NOC2L 1 1
## KLHL17 0 0
## PLEKHN1 0 0
## RNA.CTRL_SNG.107_CD14.Mono RNA.CTRL_SNG.107_CD4.Naive.T
## AL627309.1 0 0
## RP11-206L10.2 0 0
## LINC00115 1 0
## NOC2L 8 3
## KLHL17 0 0
## PLEKHN1 1 0
## RNA.CTRL_SNG.107_CD4.Memory.T RNA.CTRL_SNG.107_CD16.Mono
## AL627309.1 0 0
## RP11-206L10.2 0 0
## LINC00115 0 0
## NOC2L 4 3
## KLHL17 0 0
## PLEKHN1 0 0
## RNA.CTRL_SNG.107_B RNA.CTRL_SNG.107_CD8.T
## AL627309.1 0 0
## RP11-206L10.2 0 0
## LINC00115 0 0
## NOC2L 3 0
## KLHL17 0 0
## PLEKHN1 0 0
## RNA.CTRL_SNG.107_T.activated RNA.CTRL_SNG.107_NK
## AL627309.1 0 0
## RP11-206L10.2 0 0
## LINC00115 0 0
## NOC2L 0 1
## KLHL17 0 0
## PLEKHN1 0 0
## RNA.CTRL_SNG.107_DC RNA.CTRL_SNG.107_B.Activated
## AL627309.1 0 0
## RP11-206L10.2 0 0
## LINC00115 0 0
## NOC2L 1 2
## KLHL17 0 0
## PLEKHN1 0 0
## RNA.CTRL_SNG.107_Mk RNA.CTRL_SNG.107_pDC
## AL627309.1 0 0
## RP11-206L10.2 0 0
## LINC00115 0 0
## NOC2L 0 1
## KLHL17 0 0
## PLEKHN1 0 0
## RNA.CTRL_SNG.1244_CD14.Mono RNA.CTRL_SNG.1244_CD4.Naive.T
## AL627309.1 0 0
## RP11-206L10.2 0 0
## LINC00115 3 0
## NOC2L 5 27
## KLHL17 0 1
## PLEKHN1 1 0
## RNA.CTRL_SNG.1244_CD4.Memory.T RNA.CTRL_SNG.1244_CD16.Mono
## AL627309.1 1 0
## RP11-206L10.2 0 0
## LINC00115 1 0
## NOC2L 13 5
## KLHL17 0 2
## PLEKHN1 0 0
## RNA.CTRL_SNG.1244_B RNA.CTRL_SNG.1244_CD8.T
## AL627309.1 0 0
## RP11-206L10.2 0 0
## LINC00115 0 0
## NOC2L 5 8
## KLHL17 0 0
## PLEKHN1 0 0
## RNA.CTRL_SNG.1244_T.activated RNA.CTRL_SNG.1244_NK
## AL627309.1 0 0
## RP11-206L10.2 0 0
## LINC00115 1 0
## NOC2L 2 2
## KLHL17 0 0
## PLEKHN1 0 0
## RNA.CTRL_SNG.1244_DC RNA.CTRL_SNG.1244_B.Activated
## AL627309.1 0 0
## RP11-206L10.2 0 0
## LINC00115 0 0
## NOC2L 7 6
## KLHL17 0 0
## PLEKHN1 0 0
## RNA.CTRL_SNG.1244_Mk RNA.CTRL_SNG.1244_pDC
## AL627309.1 0 0
## RP11-206L10.2 0 0
## LINC00115 0 0
## NOC2L 2 0
## KLHL17 0 0
## PLEKHN1 0 0
## RNA.CTRL_SNG.1244_Eryth RNA.CTRL_SNG.1256_CD14.Mono
## AL627309.1 0 0
## RP11-206L10.2 0 0
## LINC00115 0 1
## NOC2L 0 11
## KLHL17 0 2
## PLEKHN1 0 2
## RNA.CTRL_SNG.1256_CD4.Naive.T RNA.CTRL_SNG.1256_CD4.Memory.T
## AL627309.1 0 0
## RP11-206L10.2 0 0
## LINC00115 1 0
## NOC2L 35 9
## KLHL17 1 0
## PLEKHN1 1 0
## RNA.CTRL_SNG.1256_CD16.Mono RNA.CTRL_SNG.1256_B
## AL627309.1 0 0
## RP11-206L10.2 0 1
## LINC00115 0 0
## NOC2L 3 7
## KLHL17 0 1
## PLEKHN1 0 0
## RNA.CTRL_SNG.1256_CD8.T RNA.CTRL_SNG.1256_T.activated
## AL627309.1 0 0
## RP11-206L10.2 0 0
## LINC00115 0 2
## NOC2L 1 11
## KLHL17 0 0
## PLEKHN1 0 0
## RNA.CTRL_SNG.1256_NK RNA.CTRL_SNG.1256_DC
## AL627309.1 0 0
## RP11-206L10.2 0 0
## LINC00115 0 0
## NOC2L 3 3
## KLHL17 0 0
## PLEKHN1 0 0
## RNA.CTRL_SNG.1256_B.Activated RNA.CTRL_SNG.1256_Mk
## AL627309.1 0 1
## RP11-206L10.2 0 0
## LINC00115 0 0
## NOC2L 9 2
## KLHL17 0 0
## PLEKHN1 0 0
## RNA.CTRL_SNG.1256_pDC RNA.CTRL_SNG.1256_Eryth
## AL627309.1 0 0
## RP11-206L10.2 0 0
## LINC00115 0 0
## NOC2L 0 0
## KLHL17 0 0
## PLEKHN1 0 0
## RNA.CTRL_SNG.1488_CD14.Mono RNA.CTRL_SNG.1488_CD4.Naive.T
## AL627309.1 0 1
## RP11-206L10.2 0 1
## LINC00115 0 0
## NOC2L 11 23
## KLHL17 0 0
## PLEKHN1 3 0
## RNA.CTRL_SNG.1488_CD4.Memory.T RNA.CTRL_SNG.1488_CD16.Mono
## AL627309.1 0 0
## RP11-206L10.2 0 0
## LINC00115 1 0
## NOC2L 12 6
## KLHL17 0 0
## PLEKHN1 0 0
## RNA.CTRL_SNG.1488_B RNA.CTRL_SNG.1488_CD8.T
## AL627309.1 0 0
## RP11-206L10.2 0 0
## LINC00115 0 0
## NOC2L 7 0
## KLHL17 0 0
## PLEKHN1 0 0
## RNA.CTRL_SNG.1488_T.activated RNA.CTRL_SNG.1488_NK
## AL627309.1 0 0
## RP11-206L10.2 0 0
## LINC00115 2 4
## NOC2L 3 2
## KLHL17 0 0
## PLEKHN1 0 1
## RNA.CTRL_SNG.1488_DC RNA.CTRL_SNG.1488_B.Activated
## AL627309.1 0 0
## RP11-206L10.2 0 0
## LINC00115 0 0
## NOC2L 2 6
## KLHL17 0 0
## PLEKHN1 0 0
## RNA.CTRL_SNG.1488_Mk RNA.CTRL_SNG.1488_pDC
## AL627309.1 0 0
## RP11-206L10.2 0 0
## LINC00115 0 0
## NOC2L 1 0
## KLHL17 0 0
## PLEKHN1 0 0
## RNA.CTRL_SNG.1488_Eryth RNA.STIM_SNG.101_CD14.Mono
## AL627309.1 0 0
## RP11-206L10.2 0 0
## LINC00115 0 0
## NOC2L 0 1
## KLHL17 0 0
## PLEKHN1 0 3
## RNA.STIM_SNG.101_CD4.Naive.T RNA.STIM_SNG.101_CD4.Memory.T
## AL627309.1 0 0
## RP11-206L10.2 0 0
## LINC00115 0 0
## NOC2L 4 6
## KLHL17 0 0
## PLEKHN1 0 1
## RNA.STIM_SNG.101_CD16.Mono RNA.STIM_SNG.101_B
## AL627309.1 0 0
## RP11-206L10.2 0 0
## LINC00115 1 0
## NOC2L 4 6
## KLHL17 1 0
## PLEKHN1 2 0
## RNA.STIM_SNG.101_CD8.T RNA.STIM_SNG.101_T.activated
## AL627309.1 0 0
## RP11-206L10.2 0 0
## LINC00115 0 1
## NOC2L 2 3
## KLHL17 0 0
## PLEKHN1 1 0
## RNA.STIM_SNG.101_NK RNA.STIM_SNG.101_DC
## AL627309.1 0 0
## RP11-206L10.2 0 0
## LINC00115 0 0
## NOC2L 2 1
## KLHL17 0 0
## PLEKHN1 2 1
## RNA.STIM_SNG.101_B.Activated RNA.STIM_SNG.101_Mk
## AL627309.1 0 0
## RP11-206L10.2 0 0
## LINC00115 0 0
## NOC2L 5 1
## KLHL17 0 0
## PLEKHN1 0 0
## RNA.STIM_SNG.101_pDC RNA.STIM_SNG.101_Eryth
## AL627309.1 0 0
## RP11-206L10.2 0 0
## LINC00115 0 0
## NOC2L 0 0
## KLHL17 0 0
## PLEKHN1 0 0
## RNA.STIM_SNG.1015_CD14.Mono RNA.STIM_SNG.1015_CD4.Naive.T
## AL627309.1 0 0
## RP11-206L10.2 0 0
## LINC00115 4 0
## NOC2L 8 6
## KLHL17 0 0
## PLEKHN1 16 0
## RNA.STIM_SNG.1015_CD4.Memory.T RNA.STIM_SNG.1015_CD16.Mono
## AL627309.1 0 0
## RP11-206L10.2 0 0
## LINC00115 0 0
## NOC2L 8 0
## KLHL17 0 0
## PLEKHN1 4 0
## RNA.STIM_SNG.1015_B RNA.STIM_SNG.1015_CD8.T
## AL627309.1 0 0
## RP11-206L10.2 0 0
## LINC00115 0 1
## NOC2L 13 7
## KLHL17 1 0
## PLEKHN1 1 0
## RNA.STIM_SNG.1015_T.activated RNA.STIM_SNG.1015_NK
## AL627309.1 0 0
## RP11-206L10.2 0 0
## LINC00115 0 1
## NOC2L 4 7
## KLHL17 0 0
## PLEKHN1 0 0
## RNA.STIM_SNG.1015_DC RNA.STIM_SNG.1015_B.Activated
## AL627309.1 0 0
## RP11-206L10.2 0 0
## LINC00115 0 0
## NOC2L 1 13
## KLHL17 0 0
## PLEKHN1 0 0
## RNA.STIM_SNG.1015_Mk RNA.STIM_SNG.1015_pDC
## AL627309.1 0 0
## RP11-206L10.2 0 0
## LINC00115 0 0
## NOC2L 1 0
## KLHL17 0 0
## PLEKHN1 0 0
## RNA.STIM_SNG.1015_Eryth RNA.STIM_SNG.1016_CD14.Mono
## AL627309.1 0 0
## RP11-206L10.2 0 0
## LINC00115 1 2
## NOC2L 0 4
## KLHL17 0 0
## PLEKHN1 0 4
## RNA.STIM_SNG.1016_CD4.Naive.T RNA.STIM_SNG.1016_CD4.Memory.T
## AL627309.1 0 0
## RP11-206L10.2 0 0
## LINC00115 0 0
## NOC2L 8 4
## KLHL17 0 0
## PLEKHN1 0 0
## RNA.STIM_SNG.1016_CD16.Mono RNA.STIM_SNG.1016_B
## AL627309.1 0 0
## RP11-206L10.2 0 0
## LINC00115 0 0
## NOC2L 4 2
## KLHL17 0 0
## PLEKHN1 0 0
## RNA.STIM_SNG.1016_CD8.T RNA.STIM_SNG.1016_T.activated
## AL627309.1 0 0
## RP11-206L10.2 0 0
## LINC00115 0 0
## NOC2L 8 11
## KLHL17 0 0
## PLEKHN1 1 0
## RNA.STIM_SNG.1016_NK RNA.STIM_SNG.1016_DC
## AL627309.1 0 0
## RP11-206L10.2 0 0
## LINC00115 0 0
## NOC2L 0 0
## KLHL17 0 0
## PLEKHN1 0 2
## RNA.STIM_SNG.1016_B.Activated RNA.STIM_SNG.1016_Mk
## AL627309.1 0 0
## RP11-206L10.2 0 0
## LINC00115 0 0
## NOC2L 2 1
## KLHL17 0 0
## PLEKHN1 0 0
## RNA.STIM_SNG.1016_pDC RNA.STIM_SNG.1016_Eryth
## AL627309.1 0 0
## RP11-206L10.2 0 0
## LINC00115 0 0
## NOC2L 1 0
## KLHL17 0 0
## PLEKHN1 0 0
## RNA.STIM_SNG.1039_CD14.Mono RNA.STIM_SNG.1039_CD4.Naive.T
## AL627309.1 0 0
## RP11-206L10.2 0 0
## LINC00115 0 0
## NOC2L 2 15
## KLHL17 0 0
## PLEKHN1 2 0
## RNA.STIM_SNG.1039_CD4.Memory.T RNA.STIM_SNG.1039_CD16.Mono
## AL627309.1 0 0
## RP11-206L10.2 0 0
## LINC00115 0 0
## NOC2L 4 0
## KLHL17 0 0
## PLEKHN1 1 1
## RNA.STIM_SNG.1039_B RNA.STIM_SNG.1039_CD8.T
## AL627309.1 0 0
## RP11-206L10.2 0 0
## LINC00115 0 0
## NOC2L 2 1
## KLHL17 0 0
## PLEKHN1 0 0
## RNA.STIM_SNG.1039_T.activated RNA.STIM_SNG.1039_NK
## AL627309.1 0 0
## RP11-206L10.2 0 0
## LINC00115 1 0
## NOC2L 4 0
## KLHL17 0 0
## PLEKHN1 0 0
## RNA.STIM_SNG.1039_DC RNA.STIM_SNG.1039_B.Activated
## AL627309.1 0 0
## RP11-206L10.2 0 0
## LINC00115 0 0
## NOC2L 0 1
## KLHL17 0 0
## PLEKHN1 0 0
## RNA.STIM_SNG.1039_Mk RNA.STIM_SNG.1039_pDC
## AL627309.1 0 0
## RP11-206L10.2 0 0
## LINC00115 0 0
## NOC2L 2 1
## KLHL17 0 0
## PLEKHN1 0 0
## RNA.STIM_SNG.1039_Eryth RNA.STIM_SNG.107_CD14.Mono
## AL627309.1 0 0
## RP11-206L10.2 0 0
## LINC00115 0 0
## NOC2L 0 0
## KLHL17 0 0
## PLEKHN1 0 0
## RNA.STIM_SNG.107_CD4.Naive.T RNA.STIM_SNG.107_CD4.Memory.T
## AL627309.1 0 0
## RP11-206L10.2 0 0
## LINC00115 0 0
## NOC2L 3 8
## KLHL17 0 0
## PLEKHN1 0 0
## RNA.STIM_SNG.107_CD16.Mono RNA.STIM_SNG.107_B
## AL627309.1 0 0
## RP11-206L10.2 0 0
## LINC00115 0 0
## NOC2L 0 6
## KLHL17 0 0
## PLEKHN1 0 0
## RNA.STIM_SNG.107_CD8.T RNA.STIM_SNG.107_T.activated
## AL627309.1 0 0
## RP11-206L10.2 0 0
## LINC00115 0 0
## NOC2L 2 2
## KLHL17 0 0
## PLEKHN1 0 0
## RNA.STIM_SNG.107_NK RNA.STIM_SNG.107_DC
## AL627309.1 0 0
## RP11-206L10.2 0 0
## LINC00115 0 0
## NOC2L 1 0
## KLHL17 0 0
## PLEKHN1 0 0
## RNA.STIM_SNG.107_B.Activated RNA.STIM_SNG.107_Mk
## AL627309.1 0 0
## RP11-206L10.2 0 0
## LINC00115 0 0
## NOC2L 2 1
## KLHL17 0 0
## PLEKHN1 0 0
## RNA.STIM_SNG.107_pDC RNA.STIM_SNG.1244_CD14.Mono
## AL627309.1 0 0
## RP11-206L10.2 0 0
## LINC00115 0 0
## NOC2L 0 2
## KLHL17 0 0
## PLEKHN1 0 2
## RNA.STIM_SNG.1244_CD4.Naive.T RNA.STIM_SNG.1244_CD4.Memory.T
## AL627309.1 0 0
## RP11-206L10.2 0 0
## LINC00115 0 1
## NOC2L 45 6
## KLHL17 0 0
## PLEKHN1 0 0
## RNA.STIM_SNG.1244_CD16.Mono RNA.STIM_SNG.1244_B
## AL627309.1 0 0
## RP11-206L10.2 0 0
## LINC00115 0 0
## NOC2L 1 7
## KLHL17 0 0
## PLEKHN1 0 0
## RNA.STIM_SNG.1244_CD8.T RNA.STIM_SNG.1244_T.activated
## AL627309.1 0 0
## RP11-206L10.2 0 0
## LINC00115 0 0
## NOC2L 5 5
## KLHL17 0 0
## PLEKHN1 0 0
## RNA.STIM_SNG.1244_NK RNA.STIM_SNG.1244_DC
## AL627309.1 0 0
## RP11-206L10.2 0 0
## LINC00115 0 0
## NOC2L 2 0
## KLHL17 0 0
## PLEKHN1 0 0
## RNA.STIM_SNG.1244_B.Activated RNA.STIM_SNG.1244_Mk
## AL627309.1 0 0
## RP11-206L10.2 0 0
## LINC00115 0 0
## NOC2L 6 2
## KLHL17 0 0
## PLEKHN1 0 0
## RNA.STIM_SNG.1244_pDC RNA.STIM_SNG.1244_Eryth
## AL627309.1 0 0
## RP11-206L10.2 0 0
## LINC00115 0 0
## NOC2L 0 0
## KLHL17 0 0
## PLEKHN1 0 0
## RNA.STIM_SNG.1256_CD14.Mono RNA.STIM_SNG.1256_CD4.Naive.T
## AL627309.1 0 0
## RP11-206L10.2 0 0
## LINC00115 1 0
## NOC2L 4 46
## KLHL17 0 0
## PLEKHN1 1 0
## RNA.STIM_SNG.1256_CD4.Memory.T RNA.STIM_SNG.1256_CD16.Mono
## AL627309.1 0 0
## RP11-206L10.2 0 0
## LINC00115 0 0
## NOC2L 12 0
## KLHL17 0 0
## PLEKHN1 1 0
## RNA.STIM_SNG.1256_B RNA.STIM_SNG.1256_CD8.T
## AL627309.1 0 0
## RP11-206L10.2 0 0
## LINC00115 1 0
## NOC2L 7 3
## KLHL17 0 0
## PLEKHN1 0 0
## RNA.STIM_SNG.1256_T.activated RNA.STIM_SNG.1256_NK
## AL627309.1 0 0
## RP11-206L10.2 0 0
## LINC00115 1 0
## NOC2L 3 7
## KLHL17 0 1
## PLEKHN1 0 0
## RNA.STIM_SNG.1256_DC RNA.STIM_SNG.1256_B.Activated
## AL627309.1 0 0
## RP11-206L10.2 0 0
## LINC00115 0 0
## NOC2L 1 4
## KLHL17 0 0
## PLEKHN1 0 0
## RNA.STIM_SNG.1256_Mk RNA.STIM_SNG.1256_pDC
## AL627309.1 0 0
## RP11-206L10.2 0 0
## LINC00115 0 0
## NOC2L 1 3
## KLHL17 0 0
## PLEKHN1 0 0
## RNA.STIM_SNG.1256_Eryth RNA.STIM_SNG.1488_CD14.Mono
## AL627309.1 0 0
## RP11-206L10.2 0 0
## LINC00115 0 1
## NOC2L 0 3
## KLHL17 0 1
## PLEKHN1 0 5
## RNA.STIM_SNG.1488_CD4.Naive.T RNA.STIM_SNG.1488_CD4.Memory.T
## AL627309.1 0 0
## RP11-206L10.2 0 0
## LINC00115 0 1
## NOC2L 50 7
## KLHL17 0 0
## PLEKHN1 1 0
## RNA.STIM_SNG.1488_CD16.Mono RNA.STIM_SNG.1488_B
## AL627309.1 0 0
## RP11-206L10.2 0 0
## LINC00115 1 0
## NOC2L 1 5
## KLHL17 0 0
## PLEKHN1 1 1
## RNA.STIM_SNG.1488_CD8.T RNA.STIM_SNG.1488_T.activated
## AL627309.1 0 0
## RP11-206L10.2 0 0
## LINC00115 0 2
## NOC2L 1 4
## KLHL17 0 0
## PLEKHN1 0 0
## RNA.STIM_SNG.1488_NK RNA.STIM_SNG.1488_DC
## AL627309.1 0 0
## RP11-206L10.2 0 0
## LINC00115 0 0
## NOC2L 0 0
## KLHL17 0 0
## PLEKHN1 0 1
## RNA.STIM_SNG.1488_B.Activated RNA.STIM_SNG.1488_Mk
## AL627309.1 0 0
## RP11-206L10.2 0 0
## LINC00115 0 0
## NOC2L 8 3
## KLHL17 0 0
## PLEKHN1 0 0
## RNA.STIM_SNG.1488_pDC RNA.STIM_SNG.1488_Eryth
## AL627309.1 0 0
## RP11-206L10.2 0 0
## LINC00115 0 0
## NOC2L 2 0
## KLHL17 0 0
## PLEKHN1 0 0
Step 3: Perform Differential Expression using DESeq2¶
Just like before, lets make a new column containing the cell type and treatment group before DE with DESeq2. We do this so that we can leverage the Idents() function combined with the FindMarkers function.
To use DESeq2 in older versions of Seurat (prior to v5) we would have to perform a myriad of convoluted data wrangling steps to convert our Seurat pseudobulk matrix into a format compatible with DESeq2 (or whatever bulk DE package being used). Fortunately in Seurat v5, these different bulk DE algorithms/packages have been wrapped into the FindMarker() functions - simplifying pseudobulk DE approaches immensely.
It is worth taking a look at the Seurat DE vignette on your own to see the other pseudobulk DE methods you can use. Do keep in mind that to use some of the DE tests, you need to install that package and load it as a library separately to Seurat, as we’ve done here with DESeq2 at the start.
ifnb.pseudobulk$celltype.and.stim <- paste(ifnb.pseudobulk$seurat_annotations, ifnb.pseudobulk$stim, sep = "_")
Idents(ifnb.pseudobulk) <- "celltype.and.stim"
View(ifnb.pseudobulk@meta.data)
# Lets run a DEG test between treated and control CD 16 monocytes using the same FindMarkers function but with DESeq2
treatment.response.CD16.pseudo <- FindMarkers(object = ifnb.pseudobulk,
ident.1 = 'CD16 Mono_STIM',
ident.2 = 'CD16 Mono_CTRL',
test.use = "DESeq2")
## converting counts to integer mode
## gene-wise dispersion estimates
## mean-dispersion relationship
## final dispersion estimates
head(treatment.response.CD16.pseudo)
## p_val avg_log2FC pct.1 pct.2 p_val_adj
## IFIT3 1.564083e-134 4.601427 1 1 2.198006e-130
## IFIT2 2.122691e-84 4.613021 1 1 2.983017e-80
## ISG20 1.401656e-81 4.038272 1 1 1.969747e-77
## DDX58 1.366535e-73 3.448721 1 1 1.920392e-69
## NT5C3A 5.127048e-66 3.942571 1 1 7.205040e-62
## OASL 1.186412e-63 4.025025 1 1 1.667265e-59
# How are we able to use the same findmarkers function here?
head(Cells(ifnb.pseudobulk)) # our 'cells' are no longer barcodes, but have been renamed according to stim-donor-annotation when we aggregated our data earlier
## [1] "CTRL_SNG-101_CD14 Mono" "CTRL_SNG-101_CD4 Naive T"
## [3] "CTRL_SNG-101_CD4 Memory T" "CTRL_SNG-101_CD16 Mono"
## [5] "CTRL_SNG-101_B" "CTRL_SNG-101_CD8 T"
Step 4: Assessing differences between our pseudbulk DEGs and single-cell DEGs¶
First lets take a look at the DEG dataframes we made for both.
Question
Having a look at them, can you identify any differences? Can you think of any underlying reasons behind those differences?
Hint: Look at the p_val and p_val_adj columns.
head(treatment.response.CD16)
## p_val avg_log2FC pct.1 pct.2 p_val_adj
## IFIT1 1.379187e-176 5.834216 1.000 0.094 1.938172e-172
## ISG15 6.273887e-166 5.333771 1.000 0.478 8.816694e-162
## IFIT3 1.413978e-164 4.412990 0.992 0.314 1.987063e-160
## ISG20 6.983755e-164 4.088510 1.000 0.448 9.814270e-160
## IFITM3 1.056793e-161 3.191513 1.000 0.634 1.485111e-157
## IFIT2 7.334976e-159 4.622453 0.974 0.162 1.030784e-154
head(treatment.response.CD16.pseudo)
## p_val avg_log2FC pct.1 pct.2 p_val_adj
## IFIT3 1.564083e-134 4.601427 1 1 2.198006e-130
## IFIT2 2.122691e-84 4.613021 1 1 2.983017e-80
## ISG20 1.401656e-81 4.038272 1 1 1.969747e-77
## DDX58 1.366535e-73 3.448721 1 1 1.920392e-69
## NT5C3A 5.127048e-66 3.942571 1 1 7.205040e-62
## OASL 1.186412e-63 4.025025 1 1 1.667265e-59
Next let’s take a look at the degree of overlap between the actual DEGs in both approaches.
To help with this, I’m just going to define a couple helper functions below.
Merge_DEG_dataframes <- function(pseudobulk.de,
singlecell.de){
names(pseudobulk.de) <- paste0(names(pseudobulk.de), ".bulk")
pseudobulk.de$gene <- rownames(pseudobulk.de)
names(singlecell.de) <- paste0(names(singlecell.de), ".sc")
singlecell.de$gene <- rownames(singlecell.de)
merge_dat <- merge(singlecell.de, pseudobulk.de, by = "gene")
merge_dat <- merge_dat[order(merge_dat$p_val.bulk), ]
return(merge_dat)
}
Visualise_Overlapping_DEGs <- function(pseudobulk.de,
singlecell.de){
merge_dat <- Merge_DEG_dataframes(pseudobulk.de,
singlecell.de)
# Number of genes that are marginally significant in both; marginally significant only in bulk; and marginally significant only in single-cell
common <- merge_dat$gene[which(merge_dat$p_val_adj.bulk < 0.05 &
merge_dat$p_val_adj.sc < 0.05)]
only_sc <- merge_dat$gene[which(merge_dat$p_val_adj.bulk > 0.05 &
merge_dat$p_val_adj.sc < 0.05)]
only_pseudobulk <- merge_dat$gene[which(merge_dat$p_val_adj.bulk < 0.05 &
merge_dat$p_val_adj.sc > 0.05)]
# Create a dataframe to plot overlaps
overlap.info <- data.frame(
category = c("Common",
"Only in single-cell",
"Only in pseudobulk"),
count = c(length(common), length(only_sc), length(only_pseudobulk))
)
overlap.info$category <- factor(overlap.info$category,
levels = c("Common",
"Only in single-cell",
"Only in pseudobulk"))
# Create the bar plot
overlap.bar.plt <- ggplot(overlap.info, aes(x = category, y = count, fill = category)) +
geom_bar(stat = "identity") +
geom_text(aes(label = count), vjust = -0.5, size = 4) +
theme_minimal() +
labs(title = "Number of Overlapping and Unique DEGs from Single-Cell and Pseudobulk Tests",
x = "",
y = "Number of Genes") +
theme(legend.position = "none",
axis.text.x = element_text(angle = 45, hjust = 1))
return(overlap.bar.plt)
}
Let’s use the helper functions above to plot and view the overlap/agreement between our pseudobulk versus single-cell approaches
Question
Can you explain why we’re seeing the discrepancies we see between the two methods here?
merged_deg_data <- Merge_DEG_dataframes(pseudobulk.de = treatment.response.CD16.pseudo,
singlecell.de = treatment.response.CD16)
merged_deg_data %>%
dplyr::select(gene,
p_val.sc, p_val.bulk,
p_val_adj.sc, p_val_adj.bulk) %>%
head(10)
## gene p_val.sc p_val.bulk p_val_adj.sc p_val_adj.bulk
## 2866 IFIT3 1.413978e-164 1.564083e-134 1.987063e-160 2.198006e-130
## 2865 IFIT2 7.334976e-159 2.122691e-84 1.030784e-154 2.983017e-80
## 2992 ISG20 6.983755e-164 1.401656e-81 9.814270e-160 1.969747e-77
## 1626 DDX58 2.340153e-109 1.366535e-73 3.288617e-105 1.920392e-69
## 4129 NT5C3A 5.806396e-117 5.127048e-66 8.159728e-113 7.205040e-62
## 4185 OASL 5.497910e-147 1.186412e-63 7.726213e-143 1.667265e-59
## 4544 PLSCR1 6.905174e-116 3.783863e-61 9.703841e-112 5.317463e-57
## 3859 MYL12A 2.476988e-83 7.623767e-61 3.480912e-79 1.071368e-56
## 2859 IFI35 4.701828e-99 2.527378e-58 6.607479e-95 3.551724e-54
## 2661 HERC5 1.578848e-92 1.829060e-56 2.218755e-88 2.570378e-52
# How many DEGs overlap between our two methods? Is there anything in the merged_deg_data frame that stands out to you?
overlap.bar.plt <- Visualise_Overlapping_DEGs(pseudobulk.de = treatment.response.CD16.pseudo,
singlecell.de = treatment.response.CD16)
overlap.bar.plt

Step 5: Investigate the differences between pseudobulk DE and single-cell DE closer¶
Let’s create lists of genes in each of our categories first
common <- merged_deg_data$gene[which(merged_deg_data$p_val.bulk < 0.05 &
merged_deg_data$p_val.sc < 0.05)]
only_sc <- merged_deg_data$gene[which(merged_deg_data$p_val.bulk > 0.05 &
merged_deg_data$p_val.sc < 0.05)]
only_pseudobulk <- merged_deg_data$gene[which(merged_deg_data$p_val.bulk < 0.05 &
merged_deg_data$p_val.sc > 0.05)]
Now I want to look at the expression of genes that only appear in our sc deg test and not in our pseudobulk deg test I’ve picked two genes from the ‘only_sc’ variable we just defined
# create a new column to annotate sample-condition-celltype in the single-cell dataset
ifnb.filtered$donor_id.and.stim <- paste0(ifnb.filtered$stim, "-", ifnb.filtered$donor_id)
Idents(ifnb.filtered) <- "celltype.and.stim"
# Explore some genes that only appear in the sc deg test---
VlnPlot(ifnb.filtered, features = c("PABPC1", "SRGN"),
idents = c("CD16 Mono_CTRL", "CD16 Mono_STIM"),
group.by = "stim")

VlnPlot(ifnb.filtered, features = c("PABPC1", "SRGN"),
idents = c("CD16 Mono_CTRL", "CD16 Mono_STIM"),
group.by = "donor_id.and.stim", ncol = 1)

Question
How would you interpret the plots above? What does this tell you about some of the pitfalls of single-cell DE approaches?
Now lets take a look at some genes that show agreement across both sc and pseudobulk deg tests
VlnPlot(ifnb.filtered, features = c("IFIT2", "PSMA4"),
idents = c("CD16 Mono_CTRL", "CD16 Mono_STIM"),
group.by = "stim")

VlnPlot(ifnb.filtered, features = c("IFIT2", "PSMA4"),
idents = c("CD16 Mono_CTRL", "CD16 Mono_STIM"),
group.by = "donor_id.and.stim", ncol = 1)
Step 6: Creating our own custom visualisations for DEG analysis between cell-types in two different experimental groups¶
So far, we’ve been using functions wrapped within Seurat to plot and visualise our data. But we’re not limited to those functions. Let’s use the pheatmap (‘pretty heatmap’) package to visualise our DEGs with adjusted p values \< 0.05.
First lets look at our significant DEGs as defined by our pseudobulk approach
CD16.sig.markers <- treatment.response.CD16.pseudo %>%
dplyr::filter(p_val_adj < 0.05) %>%
dplyr::mutate(gene = rownames(.))
This is how we can pull our average (scaled) pseudobulk expression values from our seurat obj:
ifnb.filtered$celltype.stim.donor_id <- paste0(ifnb.filtered$seurat_annotations, "-",
ifnb.filtered$stim, "-", ifnb.filtered$donor_id)
Idents(ifnb.filtered) <- "celltype.stim.donor_id"
all.sig.avg.Expression.mat <- AverageExpression(ifnb.filtered,
features = CD16.sig.markers$gene,
layer = 'scale.data')
## As of Seurat v5, we recommend using AggregateExpression to perform pseudo-bulk analysis.
## This message is displayed once per session.
View(all.sig.avg.Expression.mat %>%
as.data.frame())
Now lets make sure we’re only using data from the CD16 cell type
CD16.sig.avg.Expression.mat <- all.sig.avg.Expression.mat$RNA %>%
as.data.frame() %>%
dplyr::select(starts_with("CD16 Mono"))
View(CD16.sig.avg.Expression.mat)
Let’s finally view our heatmap with averaged pseudobulk scaled expression values for our signficant DEGs
pheatmap::pheatmap(CD16.sig.avg.Expression.mat,
cluster_rows = TRUE,
show_rownames = FALSE,
border_color = NA,
fontsize = 10,
scale = "row",
fontsize_row = 10,
height = 20)
The cool thing about pheatmap is that we can customise our heatmap with added metadata
cluster_metadata <- data.frame(
row.names = colnames(CD16.sig.avg.Expression.mat)
) %>%
dplyr::mutate(
Cell_Type = "CD16 Mono",
Treatment_Group = ifelse(str_detect(row.names(.), "STIM|CTRL"),
str_extract(row.names(.), "STIM|CTRL")))
sig.DEG.heatmap <- pheatmap::pheatmap(CD16.sig.avg.Expression.mat,
cluster_rows = TRUE,
show_rownames = FALSE,
annotation = cluster_metadata[, c("Treatment_Group", "Cell_Type")],
border_color = NA,
fontsize = 10,
scale = "row",
fontsize_row = 10,
height = 20,
annotation_names_col = FALSE)
sig.DEG.heatmap

Lets save our heatmap using the grid library (very useful package!) Code from: https://stackoverflow.com/questions/43051525/how-to-draw-pheatmap-plot-to-screen-and-also-save-to-file
save_pheatmap_pdf <- function(x, filename, width=7, height=7) {
stopifnot(!missing(x))
stopifnot(!missing(filename))
pdf(filename, width=width, height=height)
grid::grid.newpage()
grid::grid.draw(x$gtable)
dev.off()
}
save_pheatmap_pdf(sig.DEG.heatmap, "sig_DEG_pseudo.pdf")
## quartz_off_screen
## 2
Challenge question
Do the same thing with significant DEGs from the sc approach. Do you see any differences?
Solution
Run the same code as above but with the treatment.response.CD16 variable instead of treatment.response.CD16.pseudo variable.
You have now completed the workshop!
Hopefully you’ve found this workshop useful and you’re now feeling more confident about using different integration and differential expression approaches in single-cell data analysis.
What kind of analyses do you think we can do next after obtaining a list of differentially expressed genes (DEGs) for each cell type and treatment groups?